A Single DC Source Five-Level Switched Capacitor Inverter for Grid-Integrated Solar Photovoltaic System: Modeling and Performance Investigation
Abstract
1. Introduction
- Double boosting of output voltage without an inductive element or boost converter suitable for sustainable renewable energy applications.
- Self-balancing of DC-link capacitor voltage without a controller or sensors.
- Stable output voltage with lower THD.
- Simple but effective control of switching devices using the half-height method for a standalone system.
- A reduced device count and smaller device footprint.
- Lower voltage stress across the switches.
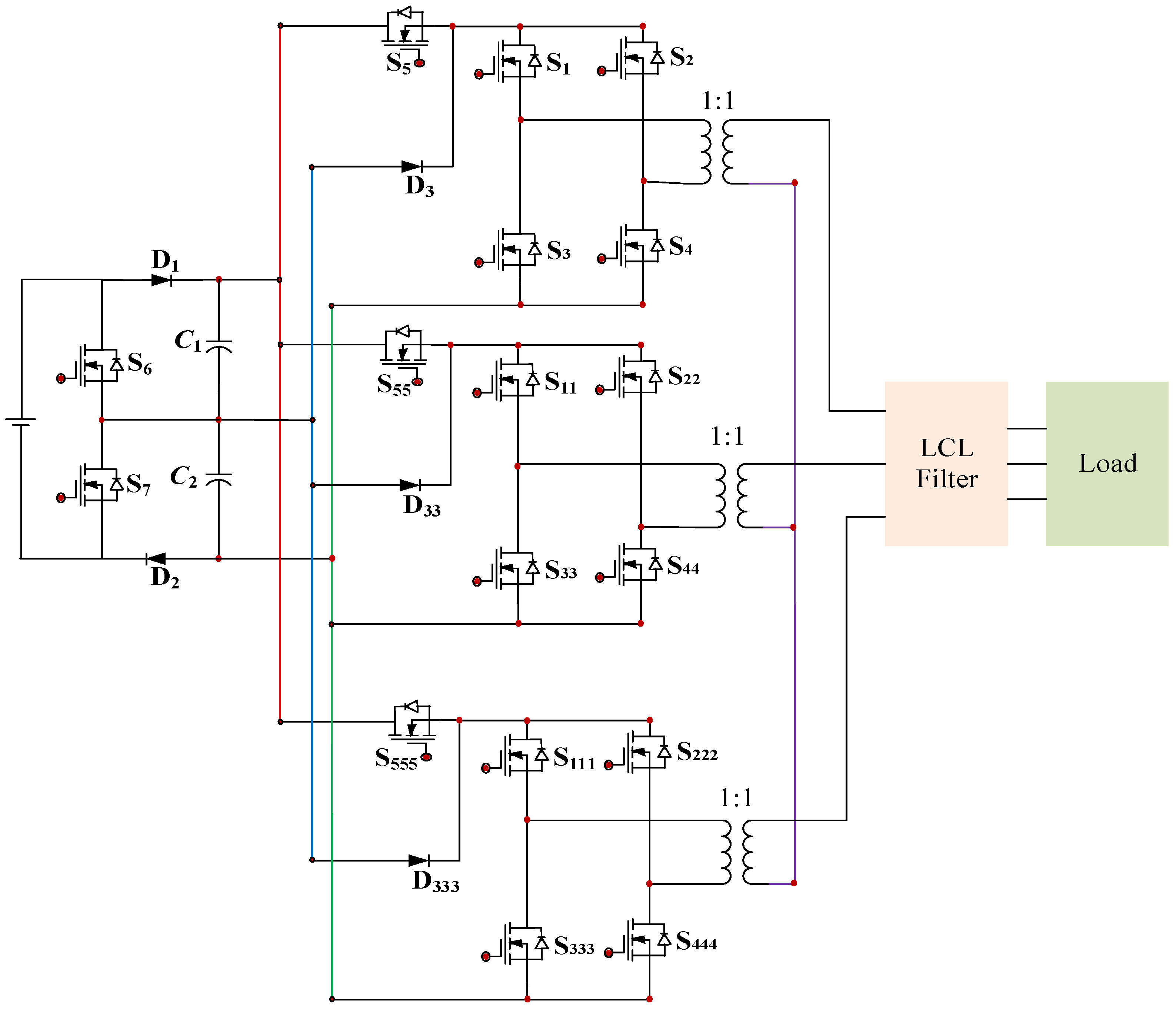
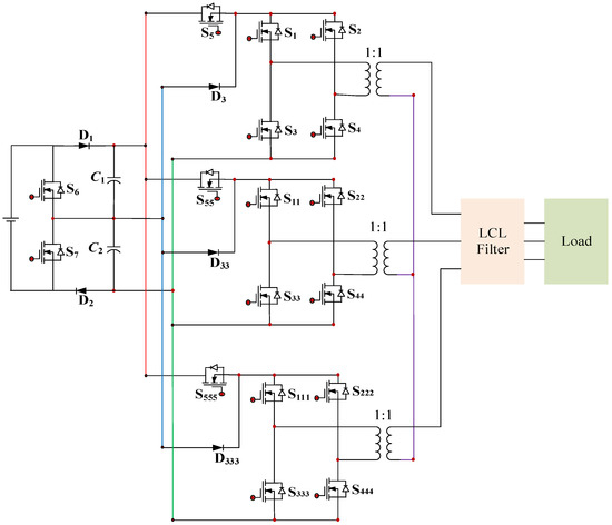
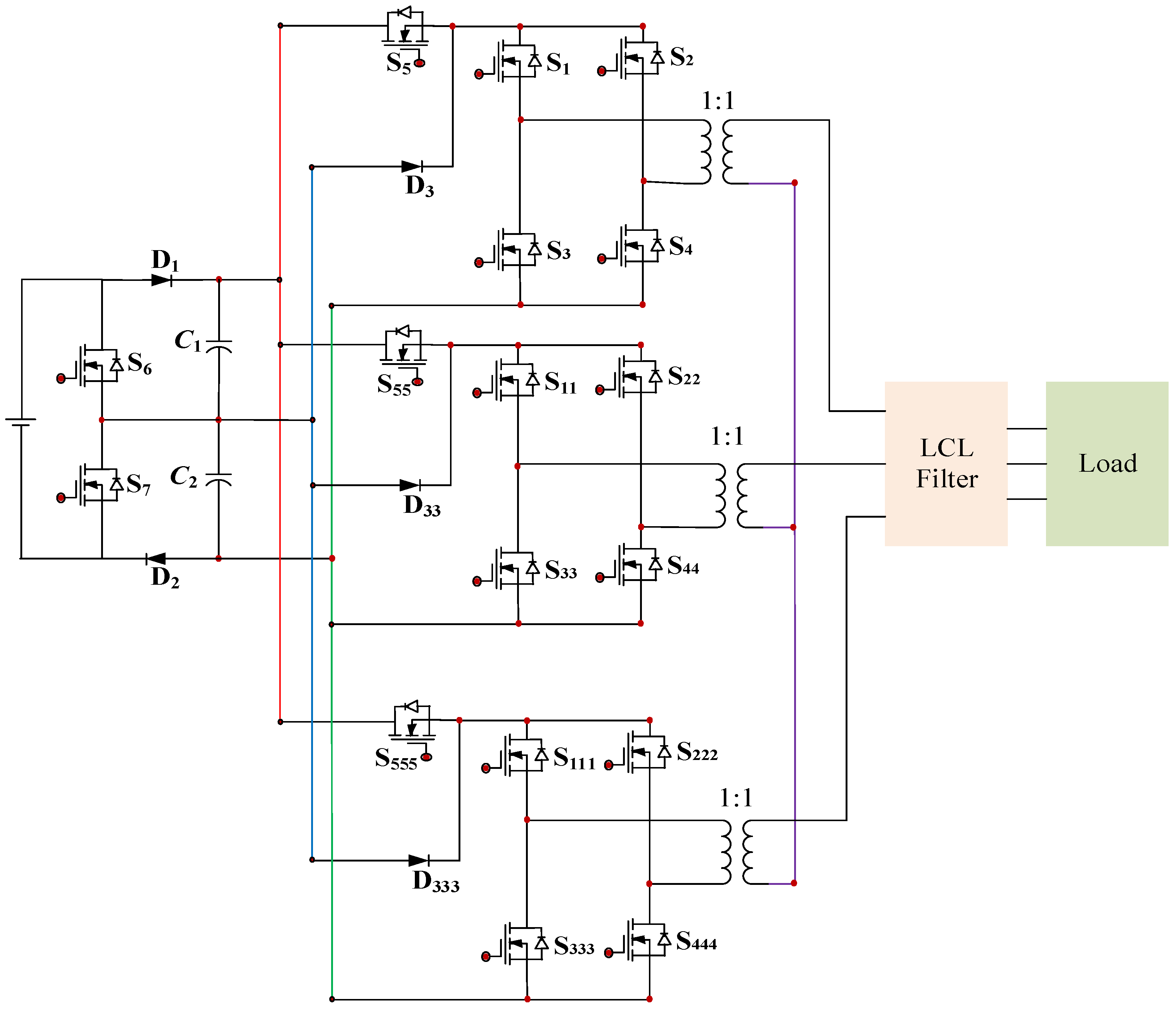
2. Proposed Multilevel Inverter Model
2.1. Structure
2.2. Operation
2.3. Three-Phase Arrangement of Proposed Inverter
3. Modulation Technique
Calculation of Capacitance
4. Grid-Integrated Solar Photovoltaic System with Proposed Multilevel Inverter
4.1. Selection of Solar PV Array
4.2. Calculation of Filters Parameters
5. Results and Discussion
5.1. Simulation Results of Standalone System
5.2. Simulation Results of Grid-Integrated Solar Photovoltaic System
6. Experimental Results
7. Performance Comparative Analysis
| Topology | Total No. of | ||||||
|---|---|---|---|---|---|---|---|
| Switches | Diodes | Capacitors | Inductor | TBV(×V) | Voltage Gain | Balancing Capacity | |
| Barbosa et al. [11] | 8 | 0 | 3 | 0 | 12 | 1 | No |
| Soeiro et al. [12] | 8 | 0 | 3 | 0 | 14 | 1 | No |
| Bahrami et al. [13] | 6 | 0 | 4 | 0 | 10 | 1 | No |
| Vazquez et al. [14] | 8 | 5 | 2 | 0 | - | 1 | No |
| Dekka et al. [15] | 8 | 2 | 2 | 0 | - | 0.5 | No |
| Narimani et al. [16] | 8 | 2 | 2 | 0 | - | 0.5 | No |
| Dekka et al. [17] | 10 | 0 | 3 | 0 | - | 0.66 | No |
| Lee et al. [18] | 10 | 0 | 1 | 1 | - | 2 | Yes |
| Valderrama et al. [20] | 6 | 0 | 2 | 0 | 20 | 1 | - |
| Zhang et al. [21] | 8 | 0 | 2 | 0 | 20 | 1 | - |
| Ye et al. [27] | 6 | 2 | 2 | 0 | 12 | 1 | Yes |
| Sathik et al. [30] | 7 | 4 | 3 | 0 | 24 | 2 | Yes |
| Singh et al. [44] | 8 | - | 1 | - | - | 2 | Yes |
| Agarwal et al. [32] | 6 | 1 | 1 | - | 11 | 2 | Yes |
| Singh et al. [31] | 6 | 1 | 1 | 0 | - | 2 | Yes |
| Rehman et al. [43] | 6 | 0 | 1 | 0 | - | 2 | Yes |
| Proposed | 7 | 3 | 2 | 0 | 12 | 2 | Yes |
8. Conclusions
Author Contributions
Funding
Institutional Review Board Statement
Informed Consent Statement
Data Availability Statement
Acknowledgments
Conflicts of Interest
References
- Gopal, Y.; Birla, D.; Lalwani, M. Reduced switches multilevel inverter integration with boost converters in photovoltaic system. SN Appl. Sci. 2020, 2, 58. [Google Scholar] [CrossRef]
- Bughneda, A.; Salem, M.; Richelli, A.; Ishak, D.; Alatai, S. Review of multilevel inverters for PV energy system applications. Energies 2021, 14, 1585. [Google Scholar] [CrossRef]
- Poorfakhraei, A.; Narimani, M.; Emadi, A. A review of modulation and control techniques for multilevel inverters in traction applications. IEEE Access 2021, 9, 24187–24204. [Google Scholar] [CrossRef]
- Biswas, M.; Biswas, S.P.; Islam, M.R.; Rahman, M.A.; Muttaqi, K.M.; Muyeen, S.M. A New Transformer-Less Single-Phase Photovoltaic Inverter to Improve the Performance of Grid-Connected Solar Photovoltaic Systems. Energies 2022, 15, 8398. [Google Scholar] [CrossRef]
- Meraj, S.T.; Yu, S.S.; Rahman, M.S.; Hasan, K.; Lipu, M.S.H.; Trinh, H. Energy management schemes, challenges and impacts of emerging inverter technology for renewable energy integration towards grid decarbonization. J. Clean. Prod. 2023, 405, 137002–137034. [Google Scholar] [CrossRef]
- Yarlagadda, A.K.; Eate, V.K.; Babu, Y.S.K.; Chakraborti, A. A modified seven level cascaded H bridge inverter. In Proceedings of the 2018 5th IEEE Uttar Pradesh Section International Conference on Electrical, Electronics and Computer Engineering (UPCON), Gorakhpur, India, 2–4 November 2018; pp. 1–6. [Google Scholar]
- Salem, M.; Richelli, A.; Yahya, K.; Hamidi, M.N.; Ang, T.-Z.; Alhamrouni, I. A Comprehensive Review on Multilevel Inverters for Grid-Tied System Applications. Energies 2022, 15, 6315. [Google Scholar] [CrossRef]
- Seth, N.; Goel, V.; Kulkarni, R.D.; Joshi, V.P. Performance analysis of seven level three phase asymmetric multilevel Inverter at various modulation indices. In Proceedings of the 2016 International Conference on Electrical Power and Energy Systems (ICEPES), Bhopal, India, 14–16 December 2016; pp. 407–413. [Google Scholar]
- Devi, V.S.K.; Srivani, S.G. Modified phase shifted PWM for cascaded H bridge multilevel inverter. In Proceedings of the 2017 Third International Conference on Advances in Electrical, Electronics, Information, Communication and Bio-Informatics (AEEICB), Chennai, India, 27–28 February 2017; pp. 89–94. [Google Scholar]
- Ali, A.I.M.; Sayed, M.A.; Takeshita, T. Isolated single-phase single-stage DC-AC cascaded transformer-based multilevel inverter for stand-alone and grid-tied applications. Int. J. Electr. Power Energy Syst. 2021, 125, 106534. [Google Scholar] [CrossRef]
- Barbosa, P.; Steimer, P.; Meysenc, L.; Winkelnkemper, M.; Steinke, J.; Celanovic, N. Active neutral-point-clamped multilevel converters. In Proceedings of the 2005 IEEE 36th Power Electronics Specialists Conference, Recife, Brazil, 12–16 June 2005; pp. 2296–2301. [Google Scholar]
- Soeiro, T.B.; Carballo, R.; Moia, J.; Garcia, G.O.; Heldwein, M.L. Three-phase five-level active-neutral-point-clamped converters for medium voltage applications. In Proceedings of the 2013 Brazilian Power Electronics Conference, Gramado, Brazil, 27–31 October 2013; pp. 85–91. [Google Scholar]
- Bahrami, A.; Narimani, M. A new five-level T-type nested neutral point clamped (T-NNPC) converter. IEEE Trans. Power Electron. 2019, 34, 10534–10545. [Google Scholar] [CrossRef]
- Vazquez, S.; Acuna, P.; Aguilera, R.P.; Pou, J.; Leon, J.I.; Franquelo, L.G. DC-link voltage-balancing strategy based on optimal switching sequence model predictive control for single-phase H-NPC converters. IEEE Trans. Ind. Electron. 2019, 67, 7410–7420. [Google Scholar] [CrossRef]
- Dekka, A.; Narimani, M. Model predictive control of a five-level nested neutral point clamped converter. In Proceedings of the 2018 IEEE International Conference on Industrial Technology (ICIT), Lyon, France, 20–22 February 2018; pp. 759–763. [Google Scholar]
- Narimani, M.; Wu, B.; Zargari, N.R. A new five-level nested neutral point clamped (NNPC) voltage source converter. In Proceedings of the 2017 IEEE Applied Power Electronics Conference and Exposition (APEC), Tampa, FL, USA, 26–30 March 2017; pp. 2554–2558. [Google Scholar]
- Dekka, A.; Ramezani, A.; Ouni, S.; Narimani, M. A new five-level voltage source inverter: Modulation and control. IEEE Trans. Ind. Appl. 2020, 56, 5553–5564. [Google Scholar] [CrossRef]
- Lee, S.S.; Lim, C.S.; Siwakoti, Y.P.; Lee, K.B. Dual-T-Type Five-Level Cascaded Multilevel Inverter with Double Voltage Boosting Gain. IEEE Trans. Power Electron. 2020, 35, 9524–9531. [Google Scholar] [CrossRef]
- Park, S.-J.; Kang, F.-S.; Lee, M.H.; Kim, C.-U. A new single-phase five-level PWM inverter employing a deadbeat control scheme. IEEE Trans. Power Electron. 2003, 18, 831–843. [Google Scholar] [CrossRef]
- Valderrama, G.E.; Guzman, G.V.; Pool-Mazún, E.I.; Martinez-Rodriguez, P.R.; Lopez-Sanchez, M.J.; Zuñiga, J.M.S. A single-phase asymmetrical T-type five-level transformerless PV inverter. IEEE J. Emerg. Sel. Top. Power Electron. 2017, 6, 140–150. [Google Scholar] [CrossRef]
- Zhang, L.; Zheng, Z.; Li, C.; Ju, P.; Wu, F.; Gu, Y.; Chen, G. A Si/SiC hybrid five-level active NPC inverter with improved modulation scheme. IEEE Trans. Power Electron. 2019, 35, 4835–4846. [Google Scholar] [CrossRef]
- Alepuz, S.; Busquets-Monge, S.; Nicolás-Apruzzese, J.; Filbà-Martínez, À.; Bordonau, J.; Yuan, X.; Kouro, S. A survey on capacitor voltage control in neutral-point-clamped multilevel converters. Electronics 2022, 11, 527. [Google Scholar] [CrossRef]
- Wu, M.; Tian, H.; Li, Y.W.; Wang, K. Hybrid voltage balancing control for four-level hybrid-clamped converters with low switching frequency. IEEE Trans. Ind. Electron. 2021, 69, 11165–11176. [Google Scholar] [CrossRef]
- Meraj, S.T.; Rahman, M.S.A.; Yahaya, N.Z.; Ker, P.J.; Hossain, T.M.; Lipu, M.S.H.; Muttaqi, K.M.; Hannan, M.A. A Pencil Shaped 9-Level Multilevel Inverter with Voltage Boosting Ability: Configuration and Experimental Investigation. IEEE Access 2022, 10, 111310–111321. [Google Scholar] [CrossRef]
- Guo, F.; Yang, T.; Li, C.; Bozhko, S.; Wheeler, P. Active modulation strategy for capacitor voltage balancing of three-level neutral-point-clamped converters in high-speed drives. IEEE Trans. Ind. Electron. 2021, 69, 2276–2287. [Google Scholar] [CrossRef]
- Busquets-Monge, S.; Filba-Martinez, A.; Alepuz, S.; Nicolas-Apruzzese, J.; Luque, A.; Conesa-Roca, A.; Bordonau, J. Multibattery-fed neutral-point-clamped DC--AC converter with SoC balancing control to maximize capacity utilization. IEEE Trans. Ind. Electron. 2019, 67, 16–27. [Google Scholar] [CrossRef]
- Ye, Y.; Hua, T.; Chen, S.; Wang, X. Neutral-Point-Clamped Five-Level Inverter with Self-Balanced Switched Capacitor. IEEE Trans. Ind. Electron. 2021, 69, 2202–2215. [Google Scholar] [CrossRef]
- Pineda, C.W.A.; Rech, C. Modified five-level ANPC inverter with output voltage boosting capability. In Proceedings of the IECON 2019-45th Annual Conference of the IEEE Industrial Electronics Society, Lisbon, Portugal, 14–17 October 2019; Volume 1, pp. 3355–3360. [Google Scholar]
- Lee, S.S.; Cao, S.; Barzegarkhoo, R.; Farhangi, M.; Siwakoti, Y.P. Single-Phase 5-Level Split-Midpoint Cross-Clamped (5L-SMCC) Inverter: An Alternative to the Two-Stage ANPC Topology. IEEE J. Emerg. Sel. Top. Power Electron. 2023, 11, 1995–2003. [Google Scholar] [CrossRef]
- Sathik, M.J.; Tang, Z.; Yang, Y.; Vijayakumar, K.; Blaabjerg, F. A new 5-level ANPC switched capacitor inverter topology for photovoltaic applications. In Proceedings of the IECON 2019-45th Annual Conference of the IEEE Industrial Electronics Society, Lisbon, Portugal, 14–17 October 2019; Volume 1, pp. 3487–3492. [Google Scholar]
- Singh, A.K.; Mandal, R.K. Switched-capacitor-based five-level inverter with closed-loop control for grid-connected PV application. Comput. Electr. Eng. 2023, 108, 108686. [Google Scholar] [CrossRef]
- Agarwal, R.; Gupta, K.K.; Singh, S. A novel self-boosting 5-level inverter for grid-connected photovoltaic system. Electr. Power Syst. Res. 2022, 211, 108201. [Google Scholar] [CrossRef]
- Vahedi, H.; Labbé, P.A.; Al-Haddad, K. Sensor-Less Five-Level Packed U-Cell (PUC5) Inverter Operating in Stand-Alone and Grid-Connected Modes. IEEE Trans. Ind. Inform. 2016, 12, 361–370. [Google Scholar] [CrossRef]
- Azeem, A.; Tariq, M.; Lodi, K.A.; Bharatiraja, C. Performance Analysis of Discontinuous Pulse Width Modulation Schemes on PUC-5 Inverter. In Proceedings of the 2018 2nd IEEE International Conference on Power Electronics, Intelligent Control and Energy Systems (ICPEICES), Delhi, India, 22–24 October 2018; pp. 636–641. [Google Scholar]
- Islam, J.; Meraj, S.T.; Masaoud, A.; Mahmud, M.A.; Nazir, A.; Kabir, M.A.; Hossain, M.M.; Mumtaz, F. Opposition-Based Quantum Bat Algorithm to Eliminate Lower-Order Harmonics of Multilevel Inverters. IEEE Access 2021, 9, 103610–103626. [Google Scholar] [CrossRef]
- Iqbal, H.; Tariq, M.; Sarfraz, M.; Sarwat, A.I.; Alhosaini, W.; Aldosari, O.; Aziz, A. Selective harmonic mitigation based two-scale frequency control of cascaded modified packed U-Cell inverters. Energy Rep. 2022, 8, 1009–1020. [Google Scholar] [CrossRef]
- Prabaharan, N.; Palanisamy, K. A comprehensive review on reduced switch multilevel inverter topologies, modulation techniques and applications. Renew. Sustain. Energy Rev. 2017, 76, 1248–1282. [Google Scholar] [CrossRef]
- Silva, F.A. Advanced DC/AC inverters: Applications in renewable energy. IEEE Ind. Electron. Mag. 2013, 7, 68–69. [Google Scholar] [CrossRef]
- Luo, F.L. Investigation on best switching angles to obtain lowest THD for multilevel DC/AC inverters. In Proceedings of the 2013 IEEE 8th Conference on Industrial Electronics and Applications (ICIEA), Melbourne, Australia, 19–21 June 2013; pp. 1814–1818. [Google Scholar]
- Meraj, S.T.; Hasan, M.; Islam, J.; El-Ebiary, Y.; Nebhen, J.; Hossain, M.M.; Alam, M.K.; Vo, N. A Diamond Shaped Multilevel Inverter with Dual Mode of Operation. IEEE Access 2021, 9, 59873–59887. [Google Scholar] [CrossRef]
- Hussain, I.; Singh, B. Investigations on solar PV grid interfaced power generating system using two-level twelve-pulse double bridge converter. In Proceedings of the 2014 9th International Conference on Industrial and Information Systems (ICIIS), Gwalior, India, 15–17 December 2014; pp. 1–6. [Google Scholar]
- Kahlane, A.E.W.H.; Hassaine, L.; Kherchi, M. LCL filter design for photovoltaic grid connected systems. In Proceedings of the Third Int. Semin. New Renew. Energies, Ghardaia, Algeria, 13–14 October 2014; pp. 227–232. [Google Scholar]
- Rehman, H.; Tariq, M.; Iqbal, H.; Sarwat, A.I.; Sarwar, A. Packed U-Cell Inverter and Its Variants with Fault Tolerant Capabilities for More Electric Aircraft. In Transportation Electrification: Breakthroughs in Electrified Vehicles, Aircraft, Rolling Stock, and Watercraft; Wiley: Hoboken, NJ, USA, 2022; pp. 209–230. [Google Scholar]
- Singh, A.K.; Mandal, R.K.; Raushan, R.; Anand, R. Five-level switched capacitor inverter for photovoltaic applications. IETE Tech. Rev. 2022, 39, 1441–1448. [Google Scholar] [CrossRef]
- Jena, K.; Kumar, D.; Janardhan, K.; Kumar, B.H.; Singh, A.R.; Nikolovski, S.; Bajaj, M. A Novel Three-Phase Switched-Capacitor Five-Level Multilevel Inverter with Reduced Components and Self-Balancing Ability. Appl. Sci. 2023, 13, 1713. [Google Scholar] [CrossRef]


























| Operating Mode | Capacitor Charging and Discharging States | Five-Level Inverter | Vout | |||||||
|---|---|---|---|---|---|---|---|---|---|---|
| S6 | S7 | C1 | C2 | S1 | S2 | S3 | S4 | S5 | ||
| Mode 1 | 1 | 0 | ─ | ↓↑ | 1 | 0 | 0 | 1 | 0 | V |
| Mode 2 | 0 | 1 | ↑↓ | ↓ | 1 | 0 | 0 | 1 | 1 | 2V |
| Mode 3 | 1 | 0 | ─ | ↑↓ | 0 | 1 | 1 | 0 | 0 | −V |
| Mode 4 | 0 | 1 | ↑↓ | ↓ | 0 | 1 | 1 | 0 | 1 | −2V |
| Mode 5 | 1 | 0 | - | ↑ | 0 | 0 | 1 | 1 | 0 | 0 |
| Number of Levels | Switching Angles | |||
|---|---|---|---|---|
| Five | α1 = 14.48° | α2 = 48.59° | α3 = 131.41° | α4 = 165.52° |
| α5 = 194.48° | α6 = 228.59° | α7 = 311.41° | α8 = 345.52° | |
| Types of System | Parameters | Ratings (Units) |
|---|---|---|
| Standalone | Input Voltage | 150 V |
| Fundamental Frequency | 50 Hz | |
| Output Voltage | 300 V | |
| Load (resistive) | R = 200 Ω, L = 100 mH | |
| Self-balancing Capacitors (C1, C2) | 3300 μF | |
| L1, Lg, and C | 202.8 mH, 202.8 mH, 100 µF, | |
| Modulation Technique | Half-height Method | |
| Grid-Integrated System | Output Power | 1 kW |
| Grid Voltage | 230 V (rms) | |
| Frequency | 50 Hz | |
| Switching Frequency | 10,000 Hz (PDPWM) | |
| L1, Lg, C and Rd | 4 mH, 2.4 mH, 3 µF, and 7.5 Ω | |
| DC-link Voltage (Vdc) | 200 V | |
| DC-link Capacitor | 1000 µF |
| S. No. | Parameters | Model No. | Ratings |
|---|---|---|---|
| 1 | DC source | PL-3003T | 30 V, 3 A |
| 2 | MOSFET | IRF540N | 33 A, 100 V |
| 3 | Capacitor | 3300 µF, 25 V | |
| 4 | Diodes | 1N4007 | 1000 V, 1 A |
| 5 | Controller | Arduino Uno | |
| 6 | Load | Resistive | 220 Ω |
Disclaimer/Publisher’s Note: The statements, opinions and data contained in all publications are solely those of the individual author(s) and contributor(s) and not of MDPI and/or the editor(s). MDPI and/or the editor(s) disclaim responsibility for any injury to people or property resulting from any ideas, methods, instructions or products referred to in the content. |
© 2023 by the authors. Licensee MDPI, Basel, Switzerland. This article is an open access article distributed under the terms and conditions of the Creative Commons Attribution (CC BY) license (https://creativecommons.org/licenses/by/4.0/).
Share and Cite
Islam, M.T.; Alam, M.A.; Lipu, M.S.H.; Hasan, K.; Meraj, S.T.; Masrur, H.; Rahman, M.F. A Single DC Source Five-Level Switched Capacitor Inverter for Grid-Integrated Solar Photovoltaic System: Modeling and Performance Investigation. Sustainability 2023, 15, 8405. https://doi.org/10.3390/su15108405
Islam MT, Alam MA, Lipu MSH, Hasan K, Meraj ST, Masrur H, Rahman MF. A Single DC Source Five-Level Switched Capacitor Inverter for Grid-Integrated Solar Photovoltaic System: Modeling and Performance Investigation. Sustainability. 2023; 15(10):8405. https://doi.org/10.3390/su15108405
Chicago/Turabian StyleIslam, Md. Tariqul, Md. Ahsanul Alam, Molla Shahadat Hossain Lipu, Kamrul Hasan, Sheikh Tanzim Meraj, Hasan Masrur, and Md. Fayzur Rahman. 2023. "A Single DC Source Five-Level Switched Capacitor Inverter for Grid-Integrated Solar Photovoltaic System: Modeling and Performance Investigation" Sustainability 15, no. 10: 8405. https://doi.org/10.3390/su15108405
APA StyleIslam, M. T., Alam, M. A., Lipu, M. S. H., Hasan, K., Meraj, S. T., Masrur, H., & Rahman, M. F. (2023). A Single DC Source Five-Level Switched Capacitor Inverter for Grid-Integrated Solar Photovoltaic System: Modeling and Performance Investigation. Sustainability, 15(10), 8405. https://doi.org/10.3390/su15108405

