Current and Future Distribution of Shihuahuaco (Dipteryx spp.) under Climate Change Scenarios in the Central-Eastern Amazon of Peru
Abstract
1. Introduction
2. Materials and Methods
2.1. Study Area
2.2. Geographic Register of Forest Species
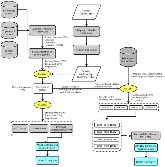
2.3. Bioclimatic, Topographic and Edaphic Variables
2.4. Current and Future Distribution Modeling in MaxEnt
2.5. Change of the Centroid of Habitats under Different Climatic Conditions
3. Results
3.1. Model Performance and Importance of Variables
3.2. Current and Future Potential Distribution of Dipteryx spp.
3.3. Change in the Centroid of Highly Suitable Habitats under Different Climatic Conditions
4. Discussion
5. Conclusions
Author Contributions
Funding
Institutional Review Board Statement
Informed Consent Statement
Data Availability Statement
Acknowledgments
Conflicts of Interest
References
- Du, Z.; He, Y.; Wang, H.; Wang, C.; Duan, Y. Potential Geographical Distribution and Habitat Shift of the Genus Ammopiptanthus in China under Current and Future Climate Change Based on the MaxEnt Model. J. Arid Environ. 2021, 184, 104328. [Google Scholar] [CrossRef]
- Lah, N.Z.A.; Yusop, Z.; Hashim, M.; Salim, J.M.; Numata, S. Predicting the Habitat Suitability of Melaleuca Cajuputi Based on the Maxent Species Distribution Model. Forests 2021, 12, 1449. [Google Scholar] [CrossRef]
- Navarro Guzmàn, M.A.; Jove Chipana, C.A.; Ignacio Apaza, J.M. Modelamiento de Nichos Ecológicos de Flora Amenazada Para Escenarios de Cambio Climático En El Departamento de Tacna—Perú. Colomb. For. 2020, 23, 51–67. [Google Scholar] [CrossRef]
- Anderson, R.P.; Martínez-Meyer, E. Modeling Species’ Geographic Distributions for Preliminary Conservation Assessments: An Implementation with the Spiny Pocket Mice (Heteromys) of Ecuador. Biol. Conserv. 2004, 116, 167–179. [Google Scholar] [CrossRef]
- Shao, M.; Wang, L.; Li, B.; Li, S.; Fan, J.; Li, C. Maxent Modeling for Identifying the Nature Reserve of Cistanche Deserticola Ma under Effects of the Host (Haloxylon Bunge) Forest and Climate Changes in Xinjiang, China. Forests 2022, 13, 189. [Google Scholar] [CrossRef]
- Pérez Miranda, R.; Moreno Sánchez, F.; González Hernández, A.; Arreola Padilla, V. Escenarios de La Distribución Potencial de Pinus Patula Schltdl. et Cham. y Pinus Pseudostrobus Lindl. Con Modelos de Cambio Climático En El Estado de México. Rev. Mex. Ciencias For. 2013, 4, 73–86. [Google Scholar]
- Ruiz-Benito, P.; Herrero, A.; Zavala, M. Vulnerabilidad de Los Bosques Españoles Frente Al Cambio Climático: Evaluación Mediante Modelos. Ecosistemas 2013, 22, 21–28. [Google Scholar] [CrossRef]
- Espinosa, T.; Valle, D. Population Evaluation of Dipteryx Micrantha in the Las Piedras River Basin, Madre de Dios (Peru). Rev. For. del Perú 2020, 35, 76–85. [Google Scholar]
- Romo Reátegui, M. EFECTO DE LA LUZ EN EL CRECIMIENTO DE PLANTULAS DE DIPTERYX MICRANTHA HARMS “SHIHUAHUACO” TRANSPLANTADAS A SOTOBOSQUE, CLAROS Y PLANTACIONES. Ecol. Apl. 2016, 4, 1. [Google Scholar] [CrossRef]
- Pariente, E.; Reynel, C. Taxonomía, Distribución y Estado de Conservación de Las Especies Del Género Dipteryx (Fabaceae) En El Perú. Rev. Científica UNTRM Ciencias Nat. Ing. 2019, 2, 15. [Google Scholar] [CrossRef]
- Aldana, R.; García, C.R.; Hidalgo, C.G.; Flores, G.; Del Castillo, D.; Reynel, C.; Pariente, E.; Honorio, E. Morphometric Analysis of the Species of Dipteryx in the Peruvian Amazon Folia. Inst. Investig. Amaz. Peru. Folia Amaz. 2016, 25, 101–118. [Google Scholar]
- Diaz, R.; Honorio, E.; Aldana, D.; Del Castillo, D.; Hidalgo, G.; Angulo, C.; Mejia, E.; Castro-Ruiz, D.; Flores, M.; Renno, J.; et al. Dipteryx Ferrea (Ducke) Ducke EN LA AMAZONÍA PERUANA, EVALUATION OF THE GENETIC VARIABILITY OF « shihuahuaco » Dipteryx Ferrea (Ducke) Ducke IN THE PERUVIAN AMAZON, USING MICROSATELITES MARKERS. Rev. Inst. Investig. Amaz. Peru. Folia Amaz. 2019, 28, 53–64. [Google Scholar]
- Zhang, S.; Liu, X.; Li, R.; Wang, X.; Cheng, J.; Yang, Q.; Kong, H. AHP-GIS and MaxEnt for Delineation of Potential Distribution of Arabica Coffee Plantation under Future Climate in Yunnan, China. Ecol. Indic. 2021, 132, 108339. [Google Scholar] [CrossRef]
- Ovando-Hidalgo, N.; Tun-Garrido, J.; Mendoza-González, G.; Parra-Tabla, V. Effect of Climate Change on the Distribution of Keystone Species of the Coastal Dune Vegetation in the Yucatán Peninsula, Mexico. Rev. Mex. Biodivers. 2020, 91, e9128833. [Google Scholar] [CrossRef]
- Alarcon, J.C.; Pabón, J.D. El Cambio Climático Y La Distribución Espacial De Las Formaciones Vegetales En Colombia. Colomb. For. 2013, 16, 171–185. [Google Scholar]
- Shao, X.; Cai, J.; Liu, X.; Cai, Y.; Cui, B. Identifying Priority Areas of Four Major Chinese Carps ’ Species in the Pearl River Basin Based on the MaxEnt Model. Watershed Ecol. Environ. 2022, 5, 18–23. [Google Scholar] [CrossRef]
- Marsh, C.J.; Gavish, Y.; Kuemmerlen, M.; Stoll, S.; Haase, P.; Kunin, W.E. SDM Profiling: A Tool for Assessing the Information-Content of Sampled and Unsampled Locations for Species Distribution Models. Ecol. Modell. 2023, 475, 110170. [Google Scholar] [CrossRef]
- Sun, J.; Feng, L.; Wang, T.; Tian, X.; He, X.; Xia, H.; Wang, W. Predicting the Potential Habitat of Three Endangered Species of Carpinus Genus under Climate Change and Human Activity. Forests 2021, 12, 1216. [Google Scholar] [CrossRef]
- De Pando, B.B.; Peñas, J. Aplicación de Modelos de Distribución de Especies a La Conservación de La Biodiversidad En El Sureste de La Península Ibérica. GeoFocus. Int. Rev. Geogr. Inf. Sci. Technol. 2007, 7, 100–119. [Google Scholar]
- Naoki, K.; Gómez, M.I.; López, R.P.; Meneses, R.I.; Vargas, J. Comparación de Modelos de Distribución de Especies Para Predecir La Distribución Potencial de Vida Silvestre En Bolivia. Ecol. Boliv. 2006, 41, 65–78. [Google Scholar]
- Li, Y.; Shao, W.; Huang, S.; Zhang, Y.; Fang, H.; Jiang, J. Prediction of Suitable Habitats for Sapindus Delavayi Based on the MaxEnt Model. Forests 2022, 13, 1611. [Google Scholar] [CrossRef]
- Yang, J.T.; Jiang, X.; Chen, H.; Jiang, P.; Liu, M.; Huang, Y. Predicting the Potential Distribution of the Endangered Plant Magnolia Wilsonii Using MaxEnt under Climate Change in China. Polish J. Environ. Stud. 2022, 31, 4435–4445. [Google Scholar] [CrossRef]
- Elith, J.; Phillips, S.J.; Hastie, T.; Dudík, M.; Chee, Y.E.; Yates, C.J. A Statistical Explanation of MaxEnt for Ecologists. Divers. Distrib. 2011, 17, 43–57. [Google Scholar] [CrossRef]
- Mateo, R.G.; Felicísimo, A.M.; Muñoz, J. Modelos de Distribución de Especies: Una Revisión Sintética. Rev. Chil. Hist. Nat. 2011, 84, 217–240. [Google Scholar] [CrossRef]
- Çoban, H.O.; Örücü, Ö.K.; Arslan, E.S. Maxent Modeling for Predicting the Current and Future Potential Geographical Distribution of Quercus Libani Olivier. Sustain. 2020, 12, 2671. [Google Scholar] [CrossRef]
- Wen, G.; Ye, X.; Lai, W.; Shi, C.; Huang, Q.; Ye, L.; Zhang, G. Dynamic Analysis of Mixed Forest Species under Climate Change Scenarios. Ecol. Indic. 2021, 133, 108350. [Google Scholar] [CrossRef]
- Dimobe, K.; Ouédraogo, K.; Annighöfer, P.; Kollmann, J.; Bayala, J.; Hof, C.; Schmidt, M.; Goetze, D.; Porembski, S.; Thiombiano, A. Climate Change Aggravates Anthropogenic Threats of the Endangered Savanna Tree Pterocarpus Erinaceus (Fabaceae) in Burkina Faso. J. Nat. Conserv. 2022, 70, 126299. [Google Scholar] [CrossRef]
- Guitérrez, E.; Trejo, I. Efecto Del Cambio Climático En La Distribución Potencial de Cinco Especies Arbóreas de Bosque Templado En México. Rev. Mex. Biodivers. 2014, 85, 179–188. [Google Scholar] [CrossRef]
- Ma, B.; Sun, J. Predicting the Distribution of Stipa Purpurea across the Tibetan Plateau via the MaxEnt Model. BMC Ecol. 2018, 18, 10. [Google Scholar] [CrossRef]
- Rojas-Briceño, N.B.; García, L.; Cotrina-Sánchez, A.; Goñas, M.; Salas López, R.; Silva López, J.O.; Oliva-Cruz, M. Land Suitability for Cocoa Cultivation in Peru: AHP and MaxEnt Modeling in a GIS Environment. Agronomy 2022, 12, 2930. [Google Scholar] [CrossRef]
- Cotrina Sánchez, D.A.; Castillo, E.B.; Rojas Briceño, N.B.; Oliva, M.; Guzman, C.T.; Amasifuen Guerra, C.A.; Bandopadhyay, S. Distribution Models of Timber Species for Forest Conservation and Restoration in the Andean-Amazonian Landscape, North of Peru. Sustainability 2020, 12, 7945. [Google Scholar] [CrossRef]
- OSINFOR (Organismo de Supervicion de los Recursos forestales y de Fauna Silvestre). Modelamiento de La Distribución Potencial de 18 Especies Forestales En El Departamento de Loreto; OSINFOR: Lima, Peru, 2016; ISBN 9786124706011. [Google Scholar]
- OSINFOR (Organismo de Supervicion de los Recursos Forestales y de Fauna Silvestre). Modelamiento Espacial de Nichos Ecológicos Para La Evaluación de Presencia de Especies Forestales Maderables en la Amazonía Peruana; OSINFOR: Lima, Peru, 2013. [Google Scholar]
- Direccion de Getsion del Territorio. Zonifiación Ecológica y Económica de La Región Ucayali: Estudio de Uso Del Terriotrio; Gobierno Regional de Ucayali (GOREU): Pucallpa, Perú, 2016; pp. 46–52. Available online: https://geoservidor.minam.gob.pe/wp-content/uploads/2017/06/Memoria_Descriptiva_Uso-Actual_Ucayali.pdf (accessed on 27 December 2022).
- GOREU; Ucayali, A.D.E. Zonifiación Ecológica y Económica de La Región Ucayali: Potencial Forestal; GOREU: Pucallpa, Perú, 2016; pp. 21–35. Available online: https://geoservidor.minam.gob.pe/wp-content/uploads/2017/06/Memoria_Descriptiva_Forestal_Ucayali.pdf (accessed on 27 December 2022).
- Fick, S.E.; Hijmans, R.J. WorldClim 2: New 1-Km Spatial Resolution Climate Surfaces for Global Land Areas. Int. J. Climatol. 2017, 37, 4302–4315. [Google Scholar] [CrossRef]
- SISFOR V4. Available online: https://sisfor.osinfor.gob.pe/visor/ (accessed on 27 December 2022).
- Fang, B.; Zhao, Q.; Qin, Q.; Yu, J. Prediction of Potentially Suitable Distributions of Codonopsis Pilosula in China Based on an Optimized MaxEnt Model. Front. Ecol. Evol. 2021, 9, 773396. [Google Scholar] [CrossRef]
- Datos Meteorológicos y Climáticos Globales—Documentación de WorldClim 1. Available online: https://www.worldclim.org/data/index.html (accessed on 27 December 2022).
- Tatebe, H.; Ogura, T.; Nitta, T.; Komuro, Y.; Ogochi, K.; Takemura, T.; Sudo, K.; Sekiguchi, M.; Abe, M.; Saito, F.; et al. Description and Basic Evaluation of Simulated Mean State, Internal Variability, and Climate Sensitivity in MIROC6. Geosci. Model Dev. 2019, 12, 2727–2765. [Google Scholar] [CrossRef]
- Gorelick, N.; Hancher, M.; Dixon, M.; Ilyushchenko, S.; Thau, D.; Moore, R. Google Earth Engine: Planetary-Scale Geospatial Analysis for Everyone. Remote Sens. Environ. 2017, 202, 18–27. [Google Scholar] [CrossRef]
- Xin, F.; Liu, J.; Chang, C.; Wang, Y.; Jia, L. Evaluating the Influence of Climate Change on Sophora Moorcroftiana (Benth.) Baker Habitat Distribution on the Tibetan Plateau Using Maximum Entropy Model. Forests 2021, 12, 1230. [Google Scholar] [CrossRef]
- Li, Z.; Liu, Y.; Zeng, H. Application of the MaxEnt Model in Improving the Accuracy of Ecological Red Line Identification: A Case Study of Zhanjiang, China. Ecol. Indic. 2022, 137, 108767. [Google Scholar] [CrossRef]
- Leroy, B.; Meynard, C.N.; Bellard, C.; Courchamp, F. Virtualspecies, an R Package to Generate Virtual Species Distributions. Ecography 2016, 39, 599–607. [Google Scholar] [CrossRef]
- Sharma, J.; Singh, R.; Garai, S.; Rahaman, S.M.; Khatun, M.; Ranjan, A.; Mishra, S.N.; Tiwari, S. Climate Change and Dispersion Dynamics of the Invasive Plant Species Chromolaena Odorata and Lantana Camara in Parts of the Central and Eastern India. Ecol. Inform. 2022, 72, 101824. [Google Scholar] [CrossRef]
- Guzman, B.K.; Cotrina Sánchez, A.; Allauja-Salazar, E.E.; Olivera Tarifeño, C.M.; Ramos Sandoval, J.D.; Hoyos Cerna, M.Y.; Barboza, E.; Torres Guzmán, C.; Oliva, M. Predicting Potential Distribution and Identifying Priority Areas for Conservation of the Yellow-Tailed Woolly Monkey (Lagothrix Flavicauda) in Peru. J. Nat. Conserv. 2022, 126302. [Google Scholar] [CrossRef]
- Rojas Briceño, N.B.; Cotrina Sánchez, D.A.; Barboza Castillo, E.; Barrena Gurbillón, M.A.; Sarmiento, F.O.; Sotomayor, D.A.; Oliva, M.; Salas López, R. Current and Future Distribution of Five Timber Forest Species in Amazonas, Northeast Peru: Contributions towards a Restoration Strategy. Diversity 2020, 12, 305. [Google Scholar] [CrossRef]
- Yue, T.X.; Fan, Z.M.; Chen, C.F.; Sun, X.F.; Li, B.L. Surface Modelling of Global Terrestrial Ecosystems under Three Climate Change Scenarios. Ecol. Modell. 2011, 222, 2342–2361. [Google Scholar] [CrossRef]
- Gong, L.; Li, X.; Wu, S.; Jiang, L. Prediction of Potential Distribution of Soybean in the Frigid Region in China with MaxEnt Modeling. Ecol. Inform. 2022, 72, 101834. [Google Scholar] [CrossRef]
- Lee, D.-S.; Lee, T.-G.; Bae, Y.-S.; Park, Y.-S. Occurrence Prediction of Western Conifer Seed Bug (Leptoglossus Occidentalis: Coreidae) and Evaluation of the Effects of Climate Change on Its Distribution in South Korea Using Machine Learning Methods. Forests 2023, 14, 117. [Google Scholar] [CrossRef]
- Stranges, S.; Cuervo-robayo, A.P.; Morzaria-Luna, N.H.; Reyes-Bonilla, H. Distribución Potencial Bajo Escenarios de Cambio Climático de Corales Del Género Pocillopora (Anthozoa: Scleractinia) En El Pacífico Oriental Tropical. Rev. Mex. Biodivers. 2019, 90, e902696. [Google Scholar] [CrossRef]
- Putzel, L.; Peters, C.M.; Romo, M. Post-Logging Regeneration and Recruitment of Shihuahuaco (Dipteryx Spp.) in Peruvian Amazonia: Implications for Management. For. Ecol. Manag. 2011, 261, 1099–1105. [Google Scholar] [CrossRef]
- Martínez-Albán, V.; Fallas-Valverde, L.; Murillo-Gamboa, O.; Badilla-Valverde, Y. Potencial de Mejoramiento Genético En Dipteryx Panamensis a Los 33 Meses de Edad En San Carlos, Costa Rica. Rev. For. Mesoam. Kurú 2015, 13, 3. [Google Scholar] [CrossRef]
- Leng, W.; He, H.S.; Bu, R.; Dai, L.; Hu, Y.; Wang, X. Predicting the Distributions of Suitable Habitat for Three Larch Species under Climate Warming in Northeastern China. For. Ecol. Manag. 2008, 254, 420–428. [Google Scholar] [CrossRef]
- Duan, X.; Li, J.; Wu, S. MaxEnt Modeling to Estimate the Impact of Climate Factors on Distribution of Pinus Densiflora. Forests 2022, 13, 402. [Google Scholar] [CrossRef]
- Zhao, H.; Zhang, H.; Xu, C. Study on Taiwania Cryptomerioides under Climate Change: MaxEnt Modeling for Predicting the Potential Geographical Distribution. Glob. Ecol. Conserv. 2020, 24, e01313. [Google Scholar] [CrossRef]
- Srivastava, V.; Lafond, V.; Griess, V.C. Species Distribution Models (SDM): Applications, Benefits and Challenges in Invasive Species Management. CABI Rev. 2019, 14, 10–12. [Google Scholar] [CrossRef]
- Fois, M.; Bacchetta, G.; Cogoni, D.; Fenu, G. Current and Future Effectiveness of the Natura 2000 Network for Protecting Plant Species in Sardinia: A Nice and Complex Strategy in Its Raw State? J. Environ. Plan. Manag. 2018, 61, 332–347. [Google Scholar] [CrossRef]
- Wei, B.; Wang, R.; Hou, K.; Wang, X.; Wu, W. Predicting the Current and Future Cultivation Regions of Carthamus Tinctorius L. Using MaxEnt Model under Climate Change in China. Glob. Ecol. Conserv. 2018, 16, e00477. [Google Scholar] [CrossRef]
- Kamer Aksoy, Ö. Predicting the Potential Distribution Area of the Platanus Orientalis L. in Turkey Today and in the Future. Sustainability 2022, 14, 11706. [Google Scholar] [CrossRef]








| Variable | Units | Symbol | Δ Earnings in Jackknife 1 |
|---|---|---|---|
| Bioclimatic Factor | |||
| Average annual temperature | °C | bio01 | 2.4 |
| * Average diurnal range | °C | bio02 | 10.7 * |
| Isothermality | bio03 | 1.8 | |
| Seasonality of temperature | °C | bio04 | 0.2 |
| * Maximum temperature of the warmest month | °C | bio05 | 27.7 * |
| Minimum temperature of the coldest month | °C | bio06 | 1.9 |
| Annual temperature range | °C | bio07 | 0.2 |
| Average temperature of the wettest quarter | °C | bio08 | 1.8 |
| * Average temperature of the driest quarter | °C | bio09 | 13.7 * |
| Average temperature of the warmest quarter | °C | bio10 | 2 |
| Average temperature of the coldest quarter | °C | bio11 | 2 |
| Annual precipitation | mm | bio12 | 0 |
| Precipitation of the rainiest month | mm | bio13 | 0.3 |
| * Precipitation in the driest month | mm | bio14 | 5.1 * |
| Seasonality of precipitation | mm | bio15 | 4.5 |
| * Precipitation in the wettest quarter | mm | bio16 | 0.4 * |
| Precipitation in the driest quarter | mm | bio17 | 0.2 |
| Precipitation in the warmest quarter | mm | bio18 | 0 |
| * Precipitation in the coldest quarter | mm | bio19 | 0.4 * |
| Minimum temperature | °C | Tem_min | 7.8 |
| Maximum temperature | °C | Tem_max | 6.7 |
| Average temperature | °C | Tem_mean | 0.8 |
| * Precipitation | mm | Prec | 0.8 * |
| Topographic factor | |||
| * Elevation above mean sea level | masl | dem | 0.2 * |
| Slope of the terrain | % | Slope | 0 |
| Terrain Roughness Index—TRI | TRI | 0.1 | |
| Topographical Position Index—TPI | TPI | 0 | |
| Direction of flow | Flowdir | 0.2 | |
| Edaphic factor | |||
| * pH en H 2 O | pH × 10 | pH | 1 * |
| Soil organic carbon content in fine soil fraction | gram kg−1 | soc | 0.1 |
| Bulk density of fine soil fraction | kg/dm3 | bdod | 0.4 |
| * Total nitrogen (N) | g/kg | nitrogen | 0.9 * |
| Clay content | % | clay | 1.6 |
| Sand content | % | sand | 2.9 |
| Silt content | % | slime | 0.7 |
| Carbon stock | kg/m2 | ocs | 0.5 |
| Representation | AUC | |||
|---|---|---|---|---|
| Current | 0.89 | |||
| MIROC6 | SSP1-2.6 | SSP2-4.5 | SSP3-7.0 | SSP5-8.5 |
| 2030s | 0.89 | 0.88 | 0.89 | 0.88 |
| 2050s | 0.89 | 0.89 | 0.89 | 0.89 |
| 2070s | 0.88 | 0.89 | 0.89 | 0.89 |
| 2090s | 0.88 | 0.88 | 0.89 | 0.88 |
| Variables | Variable 1 (%) | Variable 2 (%) | Variable 3 (%) | Total of Contribution | |
|---|---|---|---|---|---|
| Current | Bio 5 (31.3) | Bio 9 (22.9) | Bio 2 (21.7) | 75.9 | |
| 2030s | SSP1-2.6 | Bio 5 (36.3) | Precipitation (27.1) | Bio 2 (13) | 76.4 |
| SSP2-4.5 | Bio 5 (39) | Precipitation (20.4) | Bio 2 (14.6) | 74 | |
| SSP3-7.0 | Bio 5 (62.2) | Precipitation (10.9) | Bio 2 (7.9) | 81 | |
| SSP5-8.5 | Bio 5 (39.3) | Precipitation (14.4) | Bio 2 (12.3) | 66 | |
| 2050s | SSP1-2.6 | Bio 5 (35.3) | Precipitation (26.4) | Bio 2 (11.6) | 73.4 |
| SSP2-4.5 | Precipitation (31.7) | Bio 5 (26.1) | Bio 2 (13) | 70.8 | |
| SSP3-7.0 | Bio 5 (49.5) | Precipitation (17.8) | Bio 2 (8.2) | 75.5 | |
| SSP5-8.5 | Precipitation (35.8) | Bio 5 (21.7) | Bio 2 (12.4) | 70 | |
| 2070s | SSP1-2.6 | Bio 5 (38.1) | Precipitation (22.4) | Bio 2 (10.9) | 71.4 |
| SSP2-4.5 | Precipitation (33.1) | Bio 5 (32.4) | Bio 2 (10.9) | 75.8 | |
| SSP3-7.0 | Precipitation (29.3) | Bio 5 (23.1) | Bio 2 (20.8) | 73.2 | |
| SSP5-8.5 | Precipitation (50.8) | Bio 2 (11) | Bio 14 (10.2) | 72 | |
| 2090s | SSP1-2.6 | Bio 5 (38.5) | Precipitation (24.7) | Bio 2 (9.3) | 72.5 |
| SSP2-4.5 | Bio 5 (32.1) | Precipitation (25.7) | Bio 2 (10) | 67.8 | |
| SSP3-7.0 | Precipitation (29.1) | Bio 2 (21.6) | Bio 2 (20) | 70.7 | |
| SSP5-8.5 | Precipitation (54.5) | Bio 2 (12.7) | Bio 14 (11.4) | 78.6 | |
| Climate Scenarios | Time Period | Not Suitable | Low | Moderate | High | ||||
|---|---|---|---|---|---|---|---|---|---|
| km2 | % | km2 | % | km2 | % | km2 | % | ||
| Current | 1970–2000 | 46,666 | 44.72 | 27,491 | 26.34 | 24,334 | 23.32 | 5869 | 5.62 |
| 2021–2040 (2030s) | SSP1-2.6 | 47,399 | 45.42 | 27,719 | 26.56 | 23,487 | 22.51 | 5754 | 5.51 |
| SSP2-4.5 | 46,863 | 44.91 | 26,458 | 25.35 | 24,344 | 23.33 | 6694 | 6.41 | |
| SSP3-7.0 | 46,129 | 44.2 | 27,546 | 26.4 | 24,531 | 23.51 | 6154 | 5.9 | |
| SSP5-8.5 | 48,168 | 46.16 | 26,131 | 25.04 | 23,820 | 22.82 | 6241 | 5.98 | |
| 2041–2060 (2050s) | SSP1-2.6 | 46,056 | 44.13 | 26,926 | 25.8 | 25,520 | 24.45 | 5858 | 5.61 |
| SSP2-4.5 | 48,707 | 46.67 | 26,598 | 25.49 | 23,265 | 22.29 | 5789 | 5.55 | |
| SSP3-7.0 | 46,192 | 44.26 | 27,141 | 26.01 | 24,491 | 23.47 | 6535 | 6.26 | |
| SSP5-8.5 | 46,963 | 45 | 26,509 | 25.4 | 25,016 | 23.97 | 5872 | 5.63 | |
| 2061–2080 (2070s) | SSP1-2.6 | 46,152 | 44.22 | 26,175 | 25.08 | 26,164 | 25.07 | 5870 | 5.62 |
| SSP2-4.5 | 47,735 | 45.74 | 26,475 | 25.37 | 25,055 | 24.01 | 5096 | 4.88 | |
| SSP3-7.0 | 48,118 | 46.11 | 23,630 | 22.64 | 26,767 | 25.65 | 5845 | 5.6 | |
| SSP5-8.5 | 46,640 | 44.69 | 27,067 | 25.94 | 25,379 | 24.32 | 5275 | 5.05 | |
| 2081–2100 (2090s) | SSP1-2.6 | 45,457 | 43.56 | 26,886 | 25.76 | 25,618 | 24.55 | 6398 | 6.13 |
| SSP2-4.5 | 47,748 | 45.75 | 23,492 | 22.51 | 26,338 | 25.24 | 6781 | 6.5 | |
| SSP3-7.0 | 45,825 | 43.91 | 27,511 | 26.36 | 26,159 | 25.07 | 4865 | 4.66 | |
| SSP5-8.5 | 44,339 | 42.49 | 27,203 | 26.07 | 27,194 | 26.06 | 5624 | 5.39 | |
Disclaimer/Publisher’s Note: The statements, opinions and data contained in all publications are solely those of the individual author(s) and contributor(s) and not of MDPI and/or the editor(s). MDPI and/or the editor(s) disclaim responsibility for any injury to people or property resulting from any ideas, methods, instructions or products referred to in the content. |
© 2023 by the authors. Licensee MDPI, Basel, Switzerland. This article is an open access article distributed under the terms and conditions of the Creative Commons Attribution (CC BY) license (https://creativecommons.org/licenses/by/4.0/).
Share and Cite
Cárdenas, G.P.; Bravo, N.; Barboza, E.; Salazar, W.; Ocaña, J.; Vázquez, M.; Lobato, R.; Injante, P.; Arbizu, C.I. Current and Future Distribution of Shihuahuaco (Dipteryx spp.) under Climate Change Scenarios in the Central-Eastern Amazon of Peru. Sustainability 2023, 15, 7789. https://doi.org/10.3390/su15107789
Cárdenas GP, Bravo N, Barboza E, Salazar W, Ocaña J, Vázquez M, Lobato R, Injante P, Arbizu CI. Current and Future Distribution of Shihuahuaco (Dipteryx spp.) under Climate Change Scenarios in the Central-Eastern Amazon of Peru. Sustainability. 2023; 15(10):7789. https://doi.org/10.3390/su15107789
Chicago/Turabian StyleCárdenas, Gloria P., Nino Bravo, Elgar Barboza, Wilian Salazar, Jimmy Ocaña, Miguel Vázquez, Roiser Lobato, Pedro Injante, and Carlos I. Arbizu. 2023. "Current and Future Distribution of Shihuahuaco (Dipteryx spp.) under Climate Change Scenarios in the Central-Eastern Amazon of Peru" Sustainability 15, no. 10: 7789. https://doi.org/10.3390/su15107789
APA StyleCárdenas, G. P., Bravo, N., Barboza, E., Salazar, W., Ocaña, J., Vázquez, M., Lobato, R., Injante, P., & Arbizu, C. I. (2023). Current and Future Distribution of Shihuahuaco (Dipteryx spp.) under Climate Change Scenarios in the Central-Eastern Amazon of Peru. Sustainability, 15(10), 7789. https://doi.org/10.3390/su15107789

