Individual Energy Consumption Behavior Leads to Energy Sustainability in Malaysia
Abstract
1. Introduction
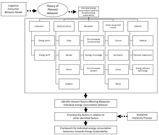
Theoretical Underpinning the Study
2. Materials and Methods
2.1. Analytical Hierarchy Process (AHP)
- Step 1: Define the Problem.
- Step 2: Identify the potential factors and sub-factors and questionnaire development.
- Step 3: Evaluation of the Factors and sub-factors by Stakeholders or expert.
- Step 4: Identification of relevant factors and sub-factors for individual energy consumption behavior.
- Step 5: Development of a second questionnaire with relevant factors of Individual energy consumption behavior and evaluation through AHP.
- Step 6: Pairwise comparisons of the relevant factors using the Analytical Hierarchy Process tool.
2.2. Calculation of Consistency Ratio Follows the Below Three Steps
- Find the relative weights and λMax (Eigenvalue) for each pairwise comparison matrix of order n.
- Find the consistency index for each matrix of order n by the formula:CI = (λMax − n)/(n − 1), where n is the matrix size and RCI can be found in Table 1 below.
- Finally, calculate the consistency ratio using the formula: CR = CI/RCI.
- Step 7: Essential factors prioritize in descending order of importance.
- Step 8: Formulation of Framework.
3. Results
3.1. Identifying Factors and Sub-Factors
3.2. Selection of Factors and Sub-Factors
3.3. Defining and Sampling Experts
3.4. Data Collection through Survey Questionnaires from Experts
3.5. Prioritization Using the Analytical Hierarchy Process (AHP)
3.5.1. Finding the Consistency Ratio
3.5.2. Pairwise Comparison
3.5.3. Computing Normalized Weights
4. Discussion
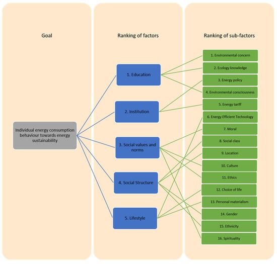
4.1. The Outputs of AHP
Establishment of an Individual Energy Consumption Behavior Index
4.2. Strengths and Limitations of the Study
5. Conclusions
Author Contributions
Funding
Institutional Review Board Statement
Informed Consent Statement
Data Availability Statement
Acknowledgments
Conflicts of Interest
Appendix A
| Goal | Factor | Sub-Factor |
|---|---|---|
| Individual energy consumption behavior | Social culture | Class |
| Gender | ||
| Ethnicity | ||
| Location | ||
| Institution | Energy Policy | |
| Energy Tariff | ||
| Education | Environmental Consciousness | |
| Ecology Knowledge | ||
| Environmental Concern | ||
| Social Norms and Values | Culture | |
| Spirituality | ||
| Moral Values | ||
| Ethics | ||
| Lifestyle | Lifestyle | |
| Personal Materialism | ||
| Energy efficient technology |
| Score | Description | |
|---|---|---|
| 1 | Equal importance | The specified criteria contribute equally to the objective |
| 3 | Weakly Importance | A criterion is slightly favored compared with the other |
| 5 | Essentially Importance | A criterion clearly dominates the other in importance |
| 7 | Very Strongly Importance | A criterion is strongly favored compared with the other |
| 9 | Absolutely Importance | A criterion is unquestionably more important than the other |
| 2,4,6,8 | Intermediate Values | When a compromise is made between two adjacent judgments |
| Expert Group | Stakeholders | Experience | No of Experts |
|---|---|---|---|
| Industrial Professionals | Professionals who work in energy sector of Malaysia | 5–10 years of experience in in industry | 111 |
| Experts from Non- Governmental organizations | People who work in/on energy consumption and conservation, climate change, and environmental issues | 5–10 years of experience in NGOs | 5 |
| Institutional Officials | Experts from academia | Individuals working at least 5–10 years on energy, climate, and environmental conservation projects. | 5 |
| Total number of experts | 121 | ||
| Expert’s Demographic Details | n (%) |
|---|---|
| Nationality Malaysian | 121 (100) |
| Ethnicity Malay Chinese Indian Others | 74 (61.2) 29 (23.9) 17 (14.1) 1 (0.8) |
| Gender Male Female | 56 (46.3) 65 (53.7) |
| Age (years old) 21–30 31–40 41–50 51–60 >60 | 35 (28.9) 67 (55.4) 16 (13.2) 1 (0.8) 2 (1.7) |
| Marital Status Single Married Divorced | 35 (28.9) 83 (68.6) 3 (2.5) |
| Highest Academic Qualification Upper secondary Certificate/Diploma Bachelor degree Master degree and above | 20 (16.5) 57 (47.1) 43 (35.3) 1 (0.8) |
| Goal | Consistency Ratio | |
|---|---|---|
| 1 | Individual energy consumption behavior | 0.02 |
| Factors | Consistency Ratio | |
|---|---|---|
| 1 | Social structure | 0.01 |
| 2 | Institution | 0.00 |
| 3 | Education | 0.09 |
| 4 | Social Values and Norms | 0.00 |
| 5 | Lifestyle | 0.00 |
| Social Structure | Institution | Education | Social Values and Norms | Lifestyle | |
|---|---|---|---|---|---|
| Social Structure | 0.000 | ||||
| Institution | 1.10326 | 0.000 | |||
| Education | 2.39358 | 1.62588 | 0.000 | ||
| Social Values and Norms | 1.3286 | 1.24874 | 3.64378 | 0.000 | |
| Lifestyle | 1.01838 | 1.50535 | 2.75124 | 1.52855 | 0.000 |
| Inconsistency = 0.02 | |||||
| Social Class | Gender | Ethnicity | Location | |
|---|---|---|---|---|
| Social class | 0.000 | |||
| Gender | 1.94237 | 0.000 | ||
| Ethnicity | 1.71409 | 1.50023 | 0.000 | |
| Location | 1.33858 | 1.79429 | 1.69411 | 0.000 |
| Inconsistency = 0.000 | ||||
| Energy Policy | Energy Tariff | |
|---|---|---|
| Energy Policy | 0.000 | |
| Energy Tariff | 1.85521 | 0.000 |
| Inconsistency = 0.000 | ||
| Environmental Consciousness | Ecology Knowledge | Environmental Concern | |
|---|---|---|---|
| Environmental Consciousness | 0.000 | ||
| Ecology Knowledge | 1.01186 | 0.000 | |
| Environmental Concern | 2.2444 | 1.09076 | 0.000 |
| Inconsistency = 0.09 | |||
| Culture | Spirituality | Moral | Ethics | |
|---|---|---|---|---|
| Culture | 0.000 | |||
| Spirituality | 2.05342 | 0.000 | ||
| Moral | 1.44106 | 2.42413 | 0.000 | |
| Ethics | 1.09538 | 2.00804 | 1.16936 | 0.000 |
| Inconsistency = 0.09 | ||||
| Choice of Lifestyle | Personal Materialism | Energy Efficient Technology | |
| Choice of Lifestyle | 0.000 | ||
| Personal Materialism | 1.00697 | 0.000 | |
| Energy efficient Technology | 1.92421 | 2.24904 | 0.000 |
| Inconsistency = 0.00 | |||
| Goal | Factors | Global Priority Weights | Ranking | Sub-Factors | Local Priority Weights | Global Priority Weights | Ranking of Sub-Factors under its Main Factor | Ranking of Sub-Factors among Other Sub-Factors |
|---|---|---|---|---|---|---|---|---|
| Individual Energy | Social Structure | 0.148 | 4 | Social class | 0.347 | 0.051 | 1 | 8 |
| Gender | 0.194 | 0.029 | 3 | 14 | ||||
| Ethnicity | 0.166 | 0.025 | 4 | 15 | ||||
| Location | 0.293 | 0.043 | 2 | 9 | ||||
| Institution | 0.185 | 2 | Energy Policy | 0.650 | 0.120 | 1 | 3 | |
| Energy Tariff | 0.350 | 0.065 | 2 | 5 | ||||
| Education | 0.385 | 1 | Environmental Consciousness | 0.250 | 0.096 | 3 | 4 | |
| Ecology Knowledge | 0.335 | 0.129 | 2 | 2 | ||||
| Environmental concern | 0.415 | 0.160 | 1 | 1 | ||||
| Social Values and Norms | 0.158 | 3 | Culture | 0.265 | 0.042 | 2 | 10 | |
| Spirituality | 0.133 | 0.021 | 3 | 16 | ||||
| Moral | 0.337 | 0.053 | 1 | 7 | ||||
| Ethics | 0.265 | 0.042 | 2 | 11 | ||||
| Lifestyle | 0.126 | 5 | Choice of Lifestyle | 0.251 | 0.032 | 2 | 12 | |
| Personal Materialism | 0.239 | 0.030 | 3 | 13 | ||||
| Energy Efficient Technology | 0.510 | 0.064 | 1 | 6 |
Appendix B



References
- Shahmohammadi, M.S.; Yusuff, R.M.; Keyhanian, S.; Shakouri, H. A decision support system for evaluating effects of Feed-in Tariff mechanism: Dynamic modeling of Malaysia’s electricity generation mix. Appl. Energy 2015, 146, 217–229. [Google Scholar] [CrossRef]
- Serda, M. Synteza i Aktywność Biologiczna Nowych Analogów Tiosemikarbazonowych Chelatorów Żelaza; Balint, G., Antala, B., Carty, C., Mabieme, J.-M.A., Amar, I.B., Kaplanova, A., Eds.; Silesian Digital Library: Katowice, Poland, 2013; pp. 343–354. Available online: https://sbc.org.pl/dlibra/publication/99008/edition/93276/synteza-i-aktywnosc-biologiczna-nowych-analogow-tiosemikarbazonowych-chelatorow-zelaza-serda-maciej?language=en (accessed on 9 March 2022).
- 3rd ASEAN Energy Outlook—ASEAN Centre for Energy. Available online: https://aseanenergy.org/3rd-asean-energy-outlook/ (accessed on 9 March 2022).
- Piccolo, L.S.G.; Alani, H. Perceptions and behaviour towards climate change and energy savings: The role of social media. In Proceedings of the EnviroInfo and ICT for Sustainability 2015, Copenhagen, Denmark, 7–9 September 2015. [Google Scholar]
- Hertwich, E.G.; Peters, G.P. Carbon footprint of nations: A global, trade-linked analysis. Environ. Sci. Technol. 2009, 43, 6414–6420. [Google Scholar] [CrossRef]
- Nahiduzzaman, K.M.; Aldosary, A.S.; Abdallah, A.S.; Asif, M.; Kua, H.W.; Alqadhib, A.M. Households energy conservation in Saudi Arabia: Lessons learnt from change-agents driven interventions program. J. Clean. Prod. 2018, 185, 998–1014. [Google Scholar] [CrossRef]
- Williams, S.P.; Thondhlana, G.; Kua, H.W. Electricity Use Behaviour in a High-Income Neighbourhood in Johannesburg, South Africa. Sustainability 2020, 12, 4571. [Google Scholar] [CrossRef]
- Burger, P.; Bezençon, V.; Bornemann, B.; Brosch, T.; Carabias-Hütter, V.; Farsi, M.; Hille, S.L.; Moser, C.; Ramseier, C.; Samuel, R.; et al. Advances in understanding energy consumption behavior and the governance of its change—Outline of an integrated framework. Front. Energy Res. 2015, 3, 29. [Google Scholar] [CrossRef]
- Yue, T.; Long, R.; Chen, H. Factors influencing energy-saving behavior of urban households in jiangsu province. Energy Policy 2013, 62, 665–675. [Google Scholar] [CrossRef]
- Camara, N.F.; Xu, D.; Binyet, E. Enhancing household energy consumption: How should it be done? Renew. Sustain. Energy Rev. 2018, 81, 669–681. [Google Scholar] [CrossRef]
- Abrahamse, W.; Steg, L.; Vlek, C.; Rothengatter, T. The effect of tailored information, goal setting, and tailored feedback on household energy use, energy-related behaviors, and behavioral antecedents. J. Environ. Psychol. 2007, 27, 265–276. [Google Scholar] [CrossRef]
- Breukers, S.; Mourik, R.; Heiskanen, E. Changing energy demand behavior: Potential of demand-side management. In Handbook of Sustainable Engineering; Springer: Berlin/Heidelberg, Germany, 2013. [Google Scholar]
- Ajzen, I. From Intentions to Actions: A Theory of Planned Behavior. In Action Control; Springer: Berlin/Heidelberg, Germany, 1985; pp. 11–39. [Google Scholar] [CrossRef]
- Mahgoub, Y.; Khalil, R. Impact of Human Behavior on Energy Utilization. Int. J. Chem. Environ. Eng. 2012, 3, 417–424. Available online: https://www.researchgate.net/publication/259640352_Impact_of_Human_Behavior_on_Energy_Utilization (accessed on 9 March 2022).
- Bishoge, O.K.; Kombe, G.G.; Mvile, B.N. Energy consumption efficiency knowledge, attitudes and behaviour among the community. Int. J. Sustain. Energy Plan. Manag. 2021, 31, 175–188. [Google Scholar] [CrossRef]
- Saaty, T.L. How to Make a Decision: The Analytic Hierarchy Process. Interfaces 1994, 24, 19–43. [Google Scholar] [CrossRef]
- Saaty, T.L. Decision making with the Analytic Hierarchy Process. Sci. Iran. 2002, 9, 215–229. [Google Scholar] [CrossRef]
- Keirstead, J. Evaluating the applicability of integrated domestic energy consumption frameworks in the UK. Energy Policy 2006, 34, 3065–3077. [Google Scholar] [CrossRef]
- Raharjo, H.; Endah, D. Evaluating relationship of consistency ratio and number of alternatives on rank reversal in the AHP. Quality Eng. 2006, 18, 39–46. [Google Scholar] [CrossRef]
- Zelezny, L.C.; Chua, P.P.; Aldrich, C. New Ways of Thinking about Environmentalism: Elaborating on Gender Differences in Environmentalism. J. Soc. Issues 2000, 56, 443–457. [Google Scholar] [CrossRef]
- Acuner, E.; Özgür Kayalica, M. A review on household energy consumption behavior: How about migrated consumers? Environ. Econ. 2018, 9, 8–21. [Google Scholar] [CrossRef][Green Version]
- Kamaruddin, H. Environmental Education in Malaysia: Past, Present And Future. In Cognitive-Crcs; Scilit: Basel, Switzerland, 2019; pp. 226–235. [Google Scholar]
- Parra, G.; Hansmann, R.; Hadjichambis, A.C.; Goldman, D.; Paraskeva-Hadjichambi, D.; Sund, P.; Sund, L.; Gericke, N.; Conti, D. Education for Environmental Citizenship and Education for Sustainability. In Conceptualizing Environmental Citizenship for 21st Century Education; Springer: Cham, Switzerland, 2020; pp. 149–160. [Google Scholar] [CrossRef]
- Shove, E. Beyond the ABC: Climate Change Policy and Theories of Social Chang. Environ. Plan. A 2010, 42, 1273–1285. [Google Scholar] [CrossRef]
- Jalal, T.S.; Bodger, P. National energy policies and the electricity sector in Malaysia. In Proceedings of the ICEE 2009—Proceeding 2009 3rd International Conference on Energy and Environment: Advancement Towards Global Sustainability, Malacca, Malaysia, 7–8 December 2009; pp. 385–392. [Google Scholar]
- Rizzi, F.; Annunziata, E.; Frey, M. The Relationship between Organizational Culture and Energy Performance: A Municipal Energy Manager Level Study. Bus. Strateg. Environ. 2018, 27, 694–711. [Google Scholar] [CrossRef]
- De Groot, J.; Steg, L. Morality and Prosocial Behavior: The Role of Awareness, Responsibility, and Norms in the Norm Activation Model. J. Soc. Psychol. 2009, 149, 425–449. Available online: https://www.researchgate.net/publication/26762385_Morality_and_Prosocial_Behavior_The_Role_of_Awareness_Responsibility_and_Norms_in_the_Norm_Activation_Model (accessed on 30 December 2021). [CrossRef]
- Ahn, I.; Kim, S.H.; Kim, M. The Relative Importance of Values, Social Norms, and Enjoyment-Based Motivation in Explaining Pro-Environmental Product Purchasing Behavior in Apparel Domain. Sustainability 2020, 12, 6797. [Google Scholar] [CrossRef]
- Masrahi, A.; Wang, J.H.; Abudiyah, A.K. Factors influencing consumers’ behavioral intentions to use renewable energy in the United States residential sector. Energy Rep. 2021, 7, 7333–7344. [Google Scholar] [CrossRef]
- Frederiks, E.R.; Stenner, K.; Hobman, E.V. Household energy use: Applying behavioural economics to understand consumer decision-making and behaviour. Renew. Sustain. Energy Rev. 2015, 41, 1385–1394. [Google Scholar] [CrossRef]
- Zhou, K.; Yang, S. Understanding household energy consumption behavior: The contribution of energy big data analytics. Renew. Sustain. Energy Rev. 2016, 56, 810–819. [Google Scholar] [CrossRef]
- Simanaviciene, Z.; Dirma, V.; Simanavicius, A. Psychological factors influence on energy efficiency in households. Oeconomia Copernic. 2017, 8, 671–684. [Google Scholar] [CrossRef]
- Melnyk, V.; Carrillat, F.A.; Melnyk, V. The Influence of Social Norms on Consumer Behavior: A Meta-Analysis. J. Mark. 2021, 00222429211029199. [Google Scholar] [CrossRef]
- Muller, A. Sufficiency—Does energy consumption become a moral issue? IOP Conf. Ser. Earth Environ. Sci. 2009, 6, 262003. [Google Scholar] [CrossRef]
- Abrahamse, W.; Steg, L.; Vlek, C.; Rothengatter, T. A review of intervention studies aimed at household energy conservation. J. Environ. Psychol. 2005, 25, 273–291. [Google Scholar] [CrossRef]
- Dernbach, J.C.; Brown, D.A. The Ethical Responsibility to Reduce Energy Consumption. Hofstra Law Rev. 2009, 37, 985. [Google Scholar] [CrossRef]
- Buzar, S. Energy Poverty in Eastern Europe: Hidden Geographies of Deprivation; Ashgate Publishing: Farnham, UK, 2007; Available online: https://www.research.manchester.ac.uk/portal/en/publications/energy-poverty-in-eastern-europe-hidden-geographies-of-deprivation(13979331-7436-4c82-b196-130b357ebbaf)/export.html (accessed on 30 December 2021).
- Gatersleben, B.; Steg, L.; Vlek, C. Measurement and Determinants of Environmentally Significant Consumer Behavior. Environ. Behav. 2016, 34, 335–362. [Google Scholar] [CrossRef]
- Frederiks, E.R.; Stenner, K.; Hobman, E.V. The socio-demographic and psychological predictors of residential energy consumption: A comprehensive review. Energies 2015, 8, 573–609. [Google Scholar] [CrossRef]
- Ameli, N.; Brandt, N. Determinants of households’ investment in energy efficiency and renewables: Evidence from the OECD survey on household environmental behaviour and attitudes. Environ. Res. Lett. 2015, 10, 044015. [Google Scholar] [CrossRef]
- Wang, Q.; Kwan, M.P.; Fan, J.; Lin, J. Racial disparities in energy poverty in the United States. Renew. Sustain. Energy Rev. 2021, 137, 110620. [Google Scholar] [CrossRef]
- Hurst, M.; Dittmar, H.; Bond, R.; Kasser, T. The relationship between materialistic values and environmental attitudes and behaviors: A meta-analysis. J. Environ. Psychol. 2013, 36, 257–269. [Google Scholar] [CrossRef]
- Biying, Y.; Zhang, J.; Fujiwara, A. Analysis of the residential location choice and household energy consumption behavior by incorporating multiple self-selection effects. Energy Policy 2012, 46, 319–334. [Google Scholar] [CrossRef]
- Sanquist, T.F.; Orr, H.; Shui, B.; Bittner, A.C. Lifestyle factors in U.S. residential electricity consumption. Energy Policy 2012, 42, 354–364. [Google Scholar] [CrossRef]
- Semenik, R.; Belk, R.; Painter, J. A Study of Factors Influencing Energy Conservation Behavior. ACR N. Am. Adv. 1982, 9, 306–312. Available online: https://www.acrwebsite.org/volumes/6014/volumes/v09/NA-09/full (accessed on 16 February 2022).
| M | 2 | 3 | 4 | 5 | 6 | 7 | 8 | 9 | 10 |
| RI | 0 | 0.58 | 0.90 | 1.12 | 1.24 | 1.32 | 1.41 | 1.45 | 1.51 |
Publisher’s Note: MDPI stays neutral with regard to jurisdictional claims in published maps and institutional affiliations. |
© 2022 by the authors. Licensee MDPI, Basel, Switzerland. This article is an open access article distributed under the terms and conditions of the Creative Commons Attribution (CC BY) license (https://creativecommons.org/licenses/by/4.0/).
Share and Cite
Abdullah, M.R.T.L.; Nuri Al-Amin Endut, M.; Che Jamaludin, F.I.; Akbar, J.u.D.; Asra. Individual Energy Consumption Behavior Leads to Energy Sustainability in Malaysia. Sustainability 2022, 14, 4734. https://doi.org/10.3390/su14084734
Abdullah MRTL, Nuri Al-Amin Endut M, Che Jamaludin FI, Akbar JuD, Asra. Individual Energy Consumption Behavior Leads to Energy Sustainability in Malaysia. Sustainability. 2022; 14(8):4734. https://doi.org/10.3390/su14084734
Chicago/Turabian StyleAbdullah, Muhammad Ridhuan Tony Lim, Mohd Nuri Al-Amin Endut, Farrah Ilyani Che Jamaludin, Jalal ud Din Akbar, and Asra. 2022. "Individual Energy Consumption Behavior Leads to Energy Sustainability in Malaysia" Sustainability 14, no. 8: 4734. https://doi.org/10.3390/su14084734
APA StyleAbdullah, M. R. T. L., Nuri Al-Amin Endut, M., Che Jamaludin, F. I., Akbar, J. u. D., & Asra. (2022). Individual Energy Consumption Behavior Leads to Energy Sustainability in Malaysia. Sustainability, 14(8), 4734. https://doi.org/10.3390/su14084734

