Driving Factors for R&D Intensity: Evidence from Global and Income-Level Panels
Abstract
:1. Introduction
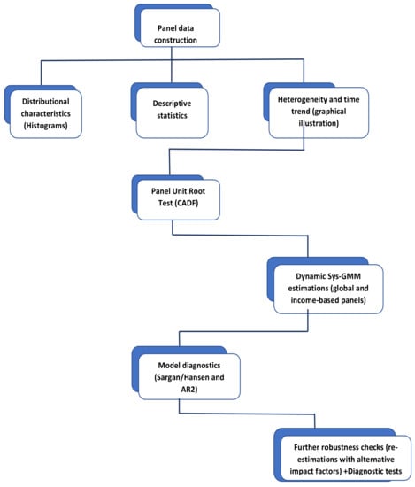
2. Materials and Methods
2.1. Data
2.2. Exploratory Data Analysis
2.3. Method
3. Results and Discussion
4. Conclusions
Author Contributions
Funding
Institutional Review Board Statement
Informed Consent Statement
Data Availability Statement
Conflicts of Interest
References
- European Commission, Directorate-General for Research and Innovation. Transformation Post-COVID; Mobilising Innovation for People, Planet and Prosperity. Available online: https://op.europa.eu/en/publication-detail/-/publication/6dabb3da-8c55–11eb-b85c-01aa75ed71a1/language-en/format-PDF/source-196325752 (accessed on 25 October 2021).
- Organisation for Economic Co-operation and Development (OECD). Science, Technology and Innovation Outlook 2021. Times of Crisis and Opportunity. Available online: https://www.oecd.org/sti/oecd-science-technology-and-innovation-outlook-25186167.htm (accessed on 25 October 2021).
- United Nations Conference on Trade and Development (UNCTAD). Towards Sustainable Industrialization and Higher Technologies. Available online: https://sdgpulse.unctad.org/sustainable-industry/ (accessed on 29 October 2021).
- World Economic Forum. The Great Reset. Available online: https://www.weforum.org/great-reset/ (accessed on 25 October 2021).
- World Economic Forum. These Countries Spend the Most on Research and Development. Available online: https://www.weforum.org/agenda/2020/11/countries-spending-research-development-gdp/ (accessed on 25 October 2021).
- United Nations Conference on Trade and Development (UNCTAD). Technology and Innovation Report. Catching Technological Waves: Innovation with Equity, United Nations, Geneva. 2021. Available online: https://unctad.org/system/files/official-document/tir2020_en.pdf (accessed on 25 October 2021).
- Solow, R.M. A Contribution to the Theory of Economic Growth. Q. J. Econ. 1956, 70, 65–94. [Google Scholar] [CrossRef]
- Mansfield, E. R&D’s Contribution to the Economic Growth of the Nation. Res. Manag. 1972, 15, 31–46. [Google Scholar]
- Mansfield, E. Research and development, productivity, and inflation. Science 1980, 209, 1091–1093. [Google Scholar] [CrossRef]
- Romer, P.M. Increasing Returns and Long-Run Growth. J. Political Econ. 1986, 94, 1002–1037. [Google Scholar] [CrossRef] [Green Version]
- Lucas, R.E., Jr. On the Mechanics of Economic Development. J. Monet. Econ. 1988, 22, 3–42. [Google Scholar] [CrossRef]
- Park, W.G. International R&D Spillovers and OECD Economic Growth. Econ. Inq. 1995, 33, 571–591. [Google Scholar]
- Falk, M. R&D Spending in the High-Tech Sector and Economic Growth. Res. Econ. 2007, 61, 140–147. [Google Scholar]
- Hasan, I.; Tucci, C.L. The Innovation–Economic Growth Nexus: Global Evidence. Res. Policy 2010, 39, 1264–1276. [Google Scholar] [CrossRef] [Green Version]
- Kim, L.W. The Economic Growth Effect of R&D Activity in Korea. Korea World Econ. 2011, 12, 25–44. [Google Scholar]
- Galindo, M.Á.; Méndez, M.T. Entrepreneurship, Economic Growth, and Innovation: Are Feedback Effects at Work? J. Bus. Res. 2014, 67, 825–829. [Google Scholar] [CrossRef]
- Inekwe, J.N. The Contribution of R&D Expenditure to Economic Growth in Developing Economies. Soc. Indic. Res. 2015, 124, 727–745. [Google Scholar]
- Sokolov-Mladenović, S.; Cvetanović, S.; Mladenović, I. R&D Expenditure and Economic Growth: EU28 Evidence for the Period 2002–2012. Econ. Res.-Ekon. Istraživanja 2016, 29, 1005–1020. [Google Scholar]
- Ganda, F. The Impact of Innovation and Technology Investments on Carbon Emissions in Selected Organisation for Economic Co-Operation and Development Countries. J. Clean. Prod. 2019, 217, 469–483. [Google Scholar] [CrossRef]
- Fernández, Y.F.; López, M.F.; Blanco, B.O. Innovation for Sustainability: The Impact of R&D Spending on CO2 Emissions. J. Clean. Prod. 2018, 172, 3459–3467. [Google Scholar]
- Aldakhil, A.M.; Zaheer, A.; Younas, S.; Nassani, A.A.; Abro, M.M.Q.; Zaman, K. Efficiently Managing Green Information and Communication Technologies, High-Technology Exports, and Research and Development Expenditures: A Case Study. J. Clean. Prod. 2019, 240, 118164. [Google Scholar] [CrossRef]
- Petrović, P.; Lobanov, M.M. The Impact of R&D Expenditures on CO2 Emissions: Evidence from Sixteen OECD Countries. J. Clean. Prod. 2020, 248, 119187. [Google Scholar]
- Anser, M.K.; Ahmad, M.; Khan, M.A.; Zaman, K.; Nassani, A.A.; Askar, S.E.; Abro, M.M.Q.; Kabbani, A. The Role of Information and Communication Technologies in Mitigating Carbon Emissions: Evidence from Panel Quantile Regression. Environ. Sci. Pollut. Res. 2021, 28, 21065–21084. [Google Scholar] [CrossRef]
- Feng, J.; Yuan, J. Effect of Technology Innovation and Spillovers on the Carbon Intensity of Human Well-Being. SpringerPlus 2016, 5, 1–8. [Google Scholar] [CrossRef] [PubMed] [Green Version]
- Miremadi, I.; Saboohi, Y.; Arasti, M. The Influence of Public R&D and Knowledge Spillovers on the Development of Renewable Energy Sources: The Case of the Nordic Countries. Technol. Forecast. Soc. Change 2019, 146, 450–463. [Google Scholar]
- International Energy Agency (IEA). Global Status of Clean Energy Innovation in 2020. Available online: https://www.iea.org/reports/clean-energy-innovation/global-status-of-clean-energy-innovation-in-2020 (accessed on 25 October 2021).
- European Commission. Europe 2020: A Strategy for Smart, Sustainable and Inclusive Growth. Available online: https://ec.europa.eu/eu2020/pdf/COMPLET%20EN%20BARROSO%20%20%20007%20-%20Europe%202020%20-%20EN%20version.pdf (accessed on 30 October 2021).
- United Nations Economic Commission for Africa (UNECA). Towards Achieving the African Union’s Recommendation of Expenditure of 1% of GDP on Research and Development. UNECA Policy Brief No. ECA/18/004; ECA Press: Addis Ababa, Ethiopia, 2018. [Google Scholar]
- Gu, G.; Wang, Z. Research on Global Carbon Abatement Driven by R&D Investment in the Context of INDCs. Energy 2018, 148, 662–675. [Google Scholar]
- Teitel, S. Patents, R & D Expenditures, Country Size, and Per-Capita Income: An International Comparison. Scientometrics 1994, 29, 137–159. [Google Scholar]
- Teitel, S. Scientific Publications, R&D Expenditures, Country Size, and Per Capita Income: A Cross Section Analysis. Technol. Forecast. Soc. Change 1994, 46, 175–187. [Google Scholar]
- Grande, E.; Peschke, A. Transnational Cooperation and Policy Networks in European Science Policy-Making. Res. Policy 1999, 28, 43–61. [Google Scholar] [CrossRef]
- Varsakelis, N.C. The Impact of Patent Protection, Economy Openness and National Culture on R&D Investment: A Cross-Country Empirical Investigation. Res. Policy 2001, 30, 1059–1068. [Google Scholar]
- Bebczuk, R.N. R&D Expenditures and the Role of Government Around the World. Estud. Econ. 2002, 29, 109–121. [Google Scholar]
- Kanwar, S.; Evenson, R. Does Intellectual Property Protection Spur Technological Change? Oxf. Econ. Pap. 2003, 55, 235–264. [Google Scholar] [CrossRef] [Green Version]
- Chen, Y.; Puttitanun, T. Intellectual Property Rights and Innovation in Developing Countries. J. Dev. Econ. 2005, 78, 474–493. [Google Scholar] [CrossRef]
- Varsakelis, N.C. Education, Political Institutions and Innovative Activity: A Cross-Country Empirical Investigation. Res. Policy 2006, 35, 1083–1090. [Google Scholar] [CrossRef]
- Verbeek, M. A Guide to Modern Econometrics; Wiley: Hoboken, NJ, USA, 2000. [Google Scholar]
- Greene, W. Econometric Analysis. In Upper Saddle River, 5th ed.; Prentice Hall: Hoboken, NJ, USA, 2002. [Google Scholar]
- Omri, A.; Nguyen, D.K. On the Determinants of Renewable Energy Consumption: International Evidence. Energy 2014, 72, 554–560. [Google Scholar] [CrossRef]
- Lu, C.; Wooldridge, J.M. A GMM Estimator Asymptotically more Efficient than OLS and WLS in the Presence of Heteroskedasticity of Unknown Form. Appl. Econ. Lett. 2020, 27, 997–1001. [Google Scholar] [CrossRef]
- Roodman, D. How to Do Xtabond2: An Introduction to Difference and System GMM in Stata. Stata J. 2009, 9, 86–136. [Google Scholar] [CrossRef] [Green Version]
- Baltagi, B.H. Econometric Analysis of Panel Data; John Wiley and Sons: Hoboken, NJ, USA, 2008; Volume 4. [Google Scholar]
- Baum, F.C. An Introduction to Modern Econometrics Using Stata; Stata Press: College Station, TX, USA, 2006. [Google Scholar]
- Alouini, O.; Hubert, P. Country Size, Economic Performance and Volatility. Rev. l’OFCE 2019, 164, 139–163. [Google Scholar] [CrossRef] [Green Version]
- Wang, Q.; Wang, L. How Does Trade Openness Impact Carbon Intensity? J. Clean. Prod. 2021, 295, 126370. [Google Scholar] [CrossRef]
- Gonçalves, E.; Taveira, J.G.; Labrador, A.; Pio, J.G. Is Trade Openness a Carrier of Knowledge Spillovers for Developed and Developing Countries? Struct. Change Econ. Dyn. 2021, 58, 66–75. [Google Scholar] [CrossRef]
- Luan, B.; Huang, J.; Zou, H. Domestic R&D, Technology Acquisition, Technology Assimilation and China’s Industrial Carbon Intensity: Evidence from a Dynamic Panel Threshold Model. Sci. Total Environ. 2019, 693, 133436. [Google Scholar]
- Bui, Q.; Wang, Z.; Zhang, B.; Le, H.P.; Vu, K.D. Revisiting the Biomass Energy-Economic Growth Linkage of BRICS Countries: A Panel Quantile Regression with Fixed Effects Approach. J. Clean. Prod. 2021, 316, 128382. [Google Scholar] [CrossRef]
- Arellano, M.; Bover, O. Another Look at the Instrumental Variable Estimation of Error-Components Models. J. Econom. 1995, 68, 29–51. [Google Scholar] [CrossRef] [Green Version]
- Blundell, R.; Bond, S. Initial Conditions and Moment Restrictions in Dynamic Panel Data Models. J. Econom. 1998, 87, 115–143. [Google Scholar] [CrossRef] [Green Version]
- Lee, L.F. GMM and 2SLS Estimation of Mixed Regressive, Spatial Autoregressive Models. J. Econom. 2007, 137, 489–514. [Google Scholar] [CrossRef]
- Canh, N.P.; Schinckus, C.; Thanh, S.D. Do Economic Openness and Institutional Quality Influence Patents? Evidence from GMM Systems Estimates. Int. Econ. 2019, 157, 134–169. [Google Scholar] [CrossRef]
- Bond, S.R. Dynamic Panel Data Models: A Guide to Micro Data Methods and Practice. Port. Econ. J. 2002, 1, 141–162. [Google Scholar] [CrossRef]
- Blundell, R.; Bond, S.; Windmeijer, F. Estimation in Dynamic Panel Data Models: Improving on the Performance of the Standard GMM Estimator; Emerald Group Publishing Limited: Bingley, UK, 2001. [Google Scholar]
- Pesaran, M.H. A Simple Panel Unit Root Test in the Presence of Cross-Section Dependence. J. Appl. Econom. 2007, 22, 265–312. [Google Scholar] [CrossRef] [Green Version]
- Biresselioglu, M.E.; Kilinc, D.; Onater-Isberk, E.; Yelkenci, T. Estimating the Political, Economic and Environmental Factors’ Impact on the Installed Wind Capacity Development: A System GMM Approach. Renew. Energy 2016, 96, 636–644. [Google Scholar] [CrossRef]
- Sargan, J.D. The Estimation of Economic Relationships Using Instrumental Variables. Econom.: J. Econom. Soc. 1958, 26, 393–415. [Google Scholar] [CrossRef]
- Hansen, L.P. Large Sample Properties of Generalized Method of Moments Estimators. Econom.: J. Econom. Soc. 1982, 50, 1029–1054. [Google Scholar] [CrossRef]
- Arellano, M.; Bond, S. Some Tests of Specification for Panel Data: Monte Carlo Evidence and an Application to Employment Equations. Rev. Econ. Stud. 1991, 58, 277–297. [Google Scholar] [CrossRef] [Green Version]
- Croissant, Y.; Millo, G. Panel Data Econometrics in R: The Plm Package. J. Stat. Softw. 2008, 27, 1–43. [Google Scholar] [CrossRef] [Green Version]
- Berk, I.; Kasman, A.; Kılınç, D. Towards a Common Renewable Future: The System-GMM Approach to Assess the Convergence in Renewable Energy Consumption of EU Countries. Energy Econ. 2020, 87, 103922. [Google Scholar] [CrossRef]
- Roodman, D. A Note on the Theme of too Many Instruments. Oxf. Bull. Econ. Stat. 2009, 71, 135–158. [Google Scholar] [CrossRef]
- Coe, D.T.; Helpman, E. International R&D Spillovers. Eur. Econ. Rev. 1995, 39, 859–887. [Google Scholar]
- Huang, J.; Wang, L.; Wang, D.; Lei, H. Decreasing China’s Carbon Intensity through Research and Development Activities. Environ. Res. 2020, 190, 109947. [Google Scholar] [CrossRef] [PubMed]
- Kim, Y.K.; Lee, K.; Park, W.G.; Choo, K. Appropriate Intellectual Property Protection and Economic Growth in Countries at Different Levels of Development. Res. Policy 2012, 41, 358–375. [Google Scholar] [CrossRef]
- Wang, E.C. Determinants of R&D investment: The Extreme-Bounds-Analysis approach applied to 26 OECD countries. Research Policy 2010, 39, 103–116. [Google Scholar]
- Eurostat. Archive: Europe 2020 Indicators-R&D and Innovation. Available online: https://ec.europa.eu/eurostat/statistics-explained/index.php?title=Europe_2020_indicators_-_R%26D_and_innovation&oldid=335438 (accessed on 29 October 2021).
- Romer, P.M. Endogenous Technological Change. J. Political Econ. 1990, 98, S71–S102. [Google Scholar] [CrossRef] [Green Version]
- Diebolt, C.; Hippe, R. The Long-Run Impact of Human Capital on Innovation and Economic Development in the Regions of Europe. Appl. Econ. 2019, 51, 542–563. [Google Scholar] [CrossRef] [Green Version]
- United Nations Development Programme (UNDP). The SDGs in Action. Available online: https://www.undp.org/sustainable-development-goals (accessed on 29 October 2021).
- Furman, J.L.; Porter, M.E.; Stern, S. The Determinants of National Innovative Capacity. Res. Policy 2002, 31, 899–933. [Google Scholar] [CrossRef] [Green Version]
- Tudor, C.; Sova, R. On the Impact of GDP Per Capita, Carbon Intensity and Innovation for Renewable Energy Consumption: Worldwide Evidence. Energies 2021, 14, 6254. [Google Scholar] [CrossRef]
- Climate Reality Project. Follow the Leader: How 11 Countries Are Shifting to Renewable Energy. Available online: https://www.climaterealityproject.org/blog/follow-leader-how-11-countries-are-shifting-renewable-energy (accessed on 29 October 2021).
- Climate Council. 11 Countries Leading the Charge on Renewable Energy. Available online: https://www.climatecouncil.org.au/11-countries-leading-the-charge-on-renewable-energy/ (accessed on 25 October 2021).
- World Economic Forum. The Cost of Renewable Energy Is Increasingly Undercutting Fossils. Available online: https://www.weforum.org/agenda/2020/06/cost-renewable-energy-cheaper-coal/ (accessed on 29 October 2021).
- International Renewable Energy Agency (IRENA). Majority of New Renewables Undercut Cheapest Fossil Fuel on Cost. Available online: https://www.irena.org/newsroom/pressreleases/2021/Jun/Majority-of-New-Renewables-Undercut-Cheapest-Fossil-Fuel-on-Cost; (accessed on 29 October 2021).
- International Renewable Energy Agency (IRENA). Power Generation Costs in 2017. Available online: https://www.irena.org/-/media/Files/IRENA/Agency/Publication/2018/Jan/IRENA_2017_Power_Costs_2018_summary.pdf (accessed on 29 October 2021).
- Organisation for Economic Co-operation and Development (OECD). Lower public R&D Spending and Protectionist Risks May Pose a Threat to Innovation. Available online: https://www.oecd.org/innovation/lower-public-r-d-spending-and-protectionist-risks-may-pose-a-threat-to-innovation.htm (accessed on 16 January 2022).




| Country | GDP Per Capita (Constant 2010 USD) | R&D Expenditures (% GDP) |
|---|---|---|
| Israel | 33,124 | 4.26 |
| Korea, Rep. | 26,064 | 4.22 |
| Japan | 47,103 | 3.28 |
| Sweden | 56,340 | 3.26 |
| Denmark | 60,402 | 3.05 |
| Austria | 47,789 | 3.05 |
| Germany | 45,208 | 2.91 |
| Finland | 45,648 | 2.89 |
| United States | 52,236 | 2.72 |
| Belgium | 45,507 | 2.46 |
| Variable Abbreviation | Variable Code (World Bank WDI Database) | Variable Description |
|---|---|---|
| R&D Intensity | GB.XPD.RSDV.GD.ZS | Research and development expenditure (% of GDP) |
| HTEXP | TX.VAL.TECH.MF.ZS | High-technology exports * (% of manufactured exports) |
| NoR | SP.POP.SCIE.RD.P6 | Number of Researchers in R&D (per million people) |
| REC | EG.FEC.RNEW.ZS | Renewable energy consumption (% of total final energy consumption) |
| TradeOpen | NE.TRD.GNFS.ZS | Trade openness is the sum of exports and imports of goods and services measured as a share of gross domestic product (% of GDP) |
| Variable | Mean | Standard Deviation | Min | Max |
|---|---|---|---|---|
| Global panel | ||||
| R&D Intensity | 1.37 | 1.06 | 0.02 | 4.43 |
| HTEXP | 15.43 | 11.70 | 0.53 | 60.71 |
| NoR | 2840.45 | 2038.51 | 17.38 | 7925.98 |
| REC | 18.73 | 15.91 | 0.20 | 77.12 |
| TradeOpen | 98.53 | 68.47 | 22.11 | 437.33 |
| High-income panel | ||||
| R&D Intensity | 1.87 | 1.01 | 0.33 | 4.43 |
| HTEXP | 17.57 | 10.69 | 3.28 | 60.71 |
| NoR | 3808.10 | 1781.42 | 318.83 | 7925.98 |
| REC | 18.75 | 16.51 | 0.20 | 77.12 |
| TradeOpen | 111.50 | 80.43 | 24.49 | 437.33 |
| Low- and Middle-income panel | ||||
| R&D Intensity | 0.55 | 0.40 | 0.02 | 2.03 |
| HTEXP | 11.88 | 12.45 | 0.53 | 50.87 |
| NoR | 925.75 | 759.65 | 17.38 | 3274.16 |
| REC | 18.69 | 14.91 | 1.16 | 67.44 |
| TradeOpen | 77.03 | 31.83 | 22.11 | 162.56 |
| Variable | CADF Panel Unit Root Test |
|---|---|
| R&D Intensity | −6.2778 *** |
| HTEXP | −6.2644 *** |
| NoR | −4.978 *** |
| REC | −5.6731 *** |
| TradeOpen | −5.5304 *** |
| Global | High-Income (HI) | Low- and Middle-Income (LMI) | |
|---|---|---|---|
| Dependent variable: R&D intensity | |||
| Independent variables | Estimate | ||
| R&D Intensity (−1) | 0.400225 *** | 0.357990 *** | 0.3843145 *** |
| TradeOpen | −0.256184 *** | −0.139277 *** | −0.4507593 *** |
| NoR | 0.467285 *** | 0.589239 *** | 0.3931260 *** |
| HTEXP | 0.050262 | 0.063533 | 0.0923286 ** |
| REC | −0.019476 | −0.028049 | 0.0037797 |
| Hansen/Sargan J-test (p-value) | 0.8642 | 0.6387 | 0.7231 |
| AR2 test (p-value) | 0.74768 | 0.53016 | 0.45671 |
| Global | High-Income (HI) | Low- and Middle-Income (LMI) | |
|---|---|---|---|
| Dependent variable: R&D intensity | |||
| Independent variables | Estimate | ||
| R&D Intensity (−1) | 0.3282568 *** | 0.262483 *** | 0.376961 *** |
| TradeOpen | −0.2634110 *** | 0.116984 | −0.297510 ** |
| NoR | 0.4977531 *** | 0.552330 *** | 0.338678 *** |
| Patent | 0.0097895 | 0.080565 *** | 0.043666 |
| REC | −0.0202989 | 0.041230 | 0.033483 |
| Hansen/Sargan J-test (p-value) | 0.7634 | 0.5946 | 0.6675 |
| AR2 test (p-value) | 0.7397 | 0.99914 | 0.4782 |
Publisher’s Note: MDPI stays neutral with regard to jurisdictional claims in published maps and institutional affiliations. |
© 2022 by the authors. Licensee MDPI, Basel, Switzerland. This article is an open access article distributed under the terms and conditions of the Creative Commons Attribution (CC BY) license (https://creativecommons.org/licenses/by/4.0/).
Share and Cite
Tudor, C.; Sova, R. Driving Factors for R&D Intensity: Evidence from Global and Income-Level Panels. Sustainability 2022, 14, 1854. https://doi.org/10.3390/su14031854
Tudor C, Sova R. Driving Factors for R&D Intensity: Evidence from Global and Income-Level Panels. Sustainability. 2022; 14(3):1854. https://doi.org/10.3390/su14031854
Chicago/Turabian StyleTudor, Cristiana, and Robert Sova. 2022. "Driving Factors for R&D Intensity: Evidence from Global and Income-Level Panels" Sustainability 14, no. 3: 1854. https://doi.org/10.3390/su14031854
APA StyleTudor, C., & Sova, R. (2022). Driving Factors for R&D Intensity: Evidence from Global and Income-Level Panels. Sustainability, 14(3), 1854. https://doi.org/10.3390/su14031854

