E-Learning: Direct Effect of Student Learning Effectiveness and Engagement through Project-Based Learning, Team Cohesion, and Flipped Learning during the COVID-19 Pandemic
Abstract
:1. Introduction
- How much do project-based learning, team cohesion, and flipped learning have direct effects on student learning effectiveness and engagement?
- How much does engagement directly affect student learning effectiveness?
2. Theoretical Background
2.1. Learning Effectiveness
2.2. Project-Based Learning
2.2.1. Critical Thinking
2.2.2. Communication
2.2.3. Collaboration
2.2.4. Creativity
2.3. Team Cohesion
2.3.1. Individual Trust
2.3.2. Commitment
2.3.3. Responsibility of Reporting
2.3.4. Effective Coordination
2.4. Flipped Learning
2.4.1. Peer and Teacher Interaction
2.4.2. Flexible Atmosphere
2.4.3. Learning Culture
2.4.4. Problem-Solving Activities
2.4.5. Professional Educators
2.5. Engagement
3. The Research Model and Hypotheses
3.1. Hypotheses
3.2. Direct Measures of Student Learning Effectiveness
3.3. Direct Measures of Student Engagement
4. Data Collection and Statistical Analysis
4.1. Scales
4.2. Gender
4.3. Participants Country-Wise
4.4. Descriptive Statistics
4.5. Model Summary
5. Research Results
Hypotheses Analysis
6. Conclusions and Discussion
7. Contribution
8. Practical Implications and Limitation
9. Future Research
Author Contributions
Funding
Institutional Review Board Statement
Informed Consent Statement
Data Availability Statement
Conflicts of Interest
References
- Hoffman, J.; Simpson, F.; David, P.; Rijks, J.; Kuiken, T.; Thorne, M.; Lacy, R.; Dasmahapatra, K. High-throughput sequencing reveals inbreeding depression in a natural population. Proc. Natl. Acad. Sci. USA 2014, 111, 3775–3780. [Google Scholar] [CrossRef] [PubMed] [Green Version]
- Simons, M.; Baeten, M. Student Teachers’ Team Teaching during Field Experiences: An Evaluation by their Mentors. Mentor. Tutoring Partnersh. Learn. 2016, 24, 415–440. [Google Scholar] [CrossRef]
- Rousseau, V.; Aube, A.C.; Savoie, A. Teamwork behaviors: A review and an integration of frameworks. Small-Group Res. 2006, 37, 540–570. [Google Scholar] [CrossRef]
- Bergmann, J.; Sams, A. Flip Your Classroom: Reach Every Student in Every Class Every Day; International Society for Technology in Education: Washington, DC, USA, 2012. [Google Scholar]
- Chen, S.D. Study on Social Support and Learning Effects on Players of National Elementary School Baseball League, Match. Master’s Thesis, Department of Physical Education, Taipei City University of Education, Taipei, Taiwan, 2009. [Google Scholar]
- Hamdan, N.; McKnight, P.; McKnight, K.; Arfstrom, K. The Flipped Learning Model: A White Paper based on the Literature Review, Flipped Learning Network. Available online: https://www.researchgate.net/publication/339339697 (accessed on 18 August 2021).
- Chou, K.C. Teaching Effectiveness of Flipped Classroom Combines Mobile Learning. Master’s Thesis, Graduate Institute of Educational Information and Measurement, National Taichung University of Education, Taichung City, Taiwan, 2013. [Google Scholar]
- Chuan, S.H.; Leung, H.K.; Huang, C.C. Explored learning motivation, learning satisfaction, and learning effect in an ageing curriculum of high school—A sample of one private senior high school in Hsin-Chu. Minghsin 2011, 38, 189–204. [Google Scholar]
- Yang, M.Y. A Study of Applying E-Textbook to the Mathematics Teaching Effects of Elementary School Higher Graders in Kaohsiung. Master’s Thesis, Graduate School of Information Technology, Kao Yuan University, Kaohsiungm, Taiwan, 2014. [Google Scholar]
- Eom, S.B.; Wen, H.J.; Ashill, N. The Determinants of Students’ Perceived Learning Outcomes and Satisfaction in University Online Education: An Empirical Investigation. Decis. Sci. J. Innov. Educ. 2006, 4, 215–235. [Google Scholar] [CrossRef]
- Ali, I.; Narayan, A.K.; Sharma, U. Adapting to COVID-19 disruptions: Student engagement in online learning of accounting. Account. Res. J. 2021, 34, 261–269. [Google Scholar] [CrossRef]
- Forsey, M.; Low, M.; Glance, D. Flipping the sociology classroom: Towards a practice of online pedagogy. Aust. Sociol. Assoc. 2013, 49, 471–485. [Google Scholar] [CrossRef]
- Alan, H.; Michael, K. Pathways to impact and the strategic role of universities: New evidence on the breadth and depth of university knowledge exchange in the UK and the factors constraining its development. Camb. J. Econ. 2012, 36, 723–750. [Google Scholar]
- Russell, B.; Slater, G.R.L. Factors that Encourage Student Engagement: Insights from a Case Study of ‘First Time’ Students in a New Zealand University. J. Univ. Teach. Learn. Pr. 2011, 8, 81–96. [Google Scholar] [CrossRef]
- Groves, M.; Sellars, C.; Smith, J.; Barber, A. Factors Affecting Student Engagement: A Case Study Examining Two Cohorts of Students Attending a Post-1992 University in the United Kingdom. Int. J. High. Educ. 2015, 4, 27–37. [Google Scholar] [CrossRef] [Green Version]
- Chen, S.H. A Study of Team Cohesion and Learning Satisfaction for Student-Athlete Class and Specially Selected Student-Athlete in the Elementary Schools in Taipei. Master’s Thesis, Department of Physical Education, Taipei City University of Education, Taipei, Taiwan, 2012. [Google Scholar]
- Krause, K.L.; Coates, H. Students’ engagement in first-year University. Assess. Eval. High. Educ. 2008, 33, 493–505. [Google Scholar] [CrossRef] [Green Version]
- Tsui, L. Fostering Critical Thinking Through Effective Pedagogy: Evidence from Four Institutional Case Studies. J. High. Educ. 2002, 73, 740–763. [Google Scholar] [CrossRef]
- Cash, C.E. The Impact of Project-Based Learning on Critical Thinking in a United States History Classroom. Ph.D. Thesis, University of South Carolina, Colombia, SC, USA, 2017. [Google Scholar]
- Grant, M.M. Learning, Beliefs, and Products: Students’ Perspectives with Project-based Learning. Interdiscip. J. Probl. Learn. 2011, 5, 37–69. [Google Scholar] [CrossRef] [Green Version]
- Saenab, S.; Yunus, S.R. Project-based Learning as the Atmoshphere for Promoting Students’ Communication Skills. J. Phys. Conf. Ser. 2018, 1028, 12–26. [Google Scholar] [CrossRef] [Green Version]
- Krips, H.; Lehtsaar, T.; Kukemelk, H. About the differences of teachers’ self-perceptions to the statements of social competence. US-China Educ. Rev. B 2011, 1, 139–149. [Google Scholar]
- Rais, M. Project Based Learning: Learning Oriented innovation soft skill paper. In Proceedings of the National Seminar of Technology Education and Vocational, Surabaya, Indonesia, 11–12 December 2010. [Google Scholar]
- Pearl, C.; Anthony, H.; Jane, D. Impact of collaborative project-based learning on self-efficacy of urban minority students in engineering. J. Urban Learn. Teach. Res. 2015, 11, 26–39. [Google Scholar]
- Al-Rawahi, L.S.; Al-Mekhlafi, A.M. The effect of online collaborative project-based learning on English as a Foreign Language learners’ language performance and attitudes. Learn. Teach. High. Educ. Gulf Perspect. 2015, 12, 74–91. [Google Scholar] [CrossRef] [Green Version]
- Asylbek, I.; Gulzat, S. Project-based learning to develop creative abilities in students. In Vocational Teacher Education in Central Asia; Springer: New York, NY, USA, 2018; pp. 43–49. [Google Scholar]
- Renaud, R.D.; Murray, H.G. A comparison of a subject-specific and a general measure of critical thinking. Think. Ski. Creat. 2008, 3, 85–93. [Google Scholar] [CrossRef]
- Joo, B.-K.; Song, J.H.; Lim, D.H.; Yoon, S.W. Team creativity: The effects of perceived learning culture, developmental feedback and team cohesion. Int. J. Train. Dev. 2012, 16, 77–91. [Google Scholar] [CrossRef]
- Novak, J.; Gowin, D.; Kahle, J. Learning How to Learn; Cambridge University Press: Cambridge, UK, 1984. [Google Scholar]
- Stewart, G.L.; Fulmer, I.; Barrick, M.R. An Exploration of Member Roles As A Multilevel Linking Mechanism For Individual Traits And Team Outcomes. Pers. Psychol. 2005, 58, 343–365. [Google Scholar] [CrossRef]
- Van Vianen, A.E.M.; De Dreu, C.K.W. Personality in teams: Its relationship to social cohesion, task cohesion, and team performance. Eur. J. Work. Organ. Psychol. 2001, 10, 97–120. [Google Scholar] [CrossRef]
- Taggar, S. Individual creativity and group ability to utilize individual creative resources: A multilevel model. Acad. Manag. J. 2002, 45, 315–330. [Google Scholar]
- Kintu, M.J.; Zhu, C.; Kagambe, E. Blended learning effectiveness: The relationship between student characteristics, design features and outcomes. Int. J. Educ. Technol. High. Educ. 2017, 14, 7. [Google Scholar] [CrossRef] [Green Version]
- Sekiwu, D. E-learning for University Effectiveness in the Developing World. Glob. J. Hum. Soc. Sci. Res. 2014, 14, 1–9. [Google Scholar]
- Piccoli, G.R.A.; Blake, I. Web-based virtual learning environments: A research framework and a preliminary assessment of effectiveness in basic skills I.T. training. MIS Q. 2001, 25, 401–426. [Google Scholar] [CrossRef] [Green Version]
- Graham, M.; Scarborough, H. Enhancing the learning environment for distance education students. Distance Educ. 2001, 22, 232–244. [Google Scholar] [CrossRef] [Green Version]
- Lee, K.-Y.; Lai, Y.-C. Facilitating higher-order thinking with the flipped classroom model: A student teacher’s experience in a Hong Kong secondary school. Res. Pr. Technol. Enhanc. Learn. 2017, 12, 8. [Google Scholar] [CrossRef]
- Mas’ud, H.; Surjono, H.D. The implementation of the flipped classroom learning model using Moodle to increase students’ higher-order thinking skills. J. Educ. Sci. Technol. (EST) 2018, 1, 187–194. [Google Scholar] [CrossRef] [Green Version]
- Abdelhak, A.; Asmaa, E.; Abdelfatteh, H.; Aziz, D. Improving the Teaching of ICT Engineering using Flipped Learning: A personalized model and a case study. Natl. Sch. Appl. Sci. 2016, 79, e20162274. [Google Scholar] [CrossRef] [Green Version]
- Zhang, J.H. The Current Situation and Effect of Teacher-Student Interaction in College Teaching. Res. Educ. Dev. 2019, 23, 10–17. [Google Scholar]
- Webber, S.S. Blending Service Provider-Client Project Teams to Achieve Client Trust: Implications for Project Team Trust, Cohesion, and Performance. Proj. Manag. J. 2008, 39, 72–81. [Google Scholar] [CrossRef]
- Ye, D.L.; Wang, K.; Zeng, T.; Mao, J.J. The effective research of teachers and students’ interaction based on participatory courses in flipped classroom. Mod. Educ. Technol. 2014, 24, 77–83. [Google Scholar]
- Farrah, M.; Qawasmeh, A. English Students’ Attitudes Towards Using Flipped Classrooms in Language Learning at Hebron University. Res. Engl. Lang. Pedagog. 2018, 6, 275–294. [Google Scholar]
- Reeve, J. How students create motivationally supportive learning environments for themselves: The concept of agentic engagement. J. Educ. Psychol. 2013, 105, 579–595. [Google Scholar] [CrossRef] [Green Version]
- Fifka, M.S.; Drabble, M. Focus and Standardization of Sustainability Reporting—A Comparative Study of the United Kingdom and Finland. Bus. Strat. Environ. 2012, 21, 455–474. [Google Scholar] [CrossRef]
- Apple, D.; Jain, C.; Beyerlein, S.; Ellis, W. Impact of Higher Education Culture on Student Mindset and Success. Int. J. Process Educ. 2018, 9, 59–98. [Google Scholar]
- Porto, M.; Houghton, S.A.; Byram, M. Intercultural citizenship in the (foreign) language classroom. Lang. Teach. Res. 2017, 22, 484–498. [Google Scholar] [CrossRef] [Green Version]
- Qiu, G.F. Concept, and development direction of computer-aided learning. Instr. Technol. Media. 1994, 13, 15–22. [Google Scholar]
- Maduabuchi, C.H.; Angela, I.O.I. Teaching Metacognitive Skills for the Promotion of Self-regulated Learning among Secondary School Students in Nigeria. Br. J. Educ. 2016, 4, 74–84. [Google Scholar]
- Bryant, A.R.C. An Interpretative Phenomenological Analysis of Student Engagement in Learning at the Middle Level; Northeastern University Library: Boston, MA, USA, 2021. [Google Scholar]
- Alias, M.; Iksan, Z.H.; Karim, A.A.; Nawawi, A.M.H.M.; Nawawi, S.R.M. A Novel Approach in Problem-Solving Skills Using Flipped Classroom Technique. Creative Educ. 2020, 11, 38–53. [Google Scholar] [CrossRef] [Green Version]
- Reddy, M.V.B.; Panacharoensawad, B. Students Problem-Solving Difficulties and Implications in Physics: An Empirical Study on Influencing Factors. J. Educ. Practice. 2017, 8, 59–62. [Google Scholar]
- Feng, Z.H.; Wu, W.C.; Hu, X.Y. Research on the Coding of Classroom Interaction Analysis in the Flipped Classroom. J. Distance Educ. 2016, 4, 59–64. [Google Scholar]
- Fazlali, F. The effect of flipped professional development on novice EFL teachers’ achievement. Appl. Linguist. Res. J. 2020, 4, 154–167. [Google Scholar]
- Hardin, B.L.; Koppenhaver, D.A. Flipped Professional Development: An Innovation in Response to Teacher Insights. J. Adolesc. Adult Lit. 2016, 60, 45–54. [Google Scholar] [CrossRef]
- Almulla, M.A. The Effectiveness of the Project-Based Learning (PBL) Approach as a Way to Engage Students in Learning. SAGE Open 2020, 10, 1–15. [Google Scholar] [CrossRef]
- Tsybulsky, D.; Muchnik-Rozanov, Y. The development of student-teachers’ professional identity while team-teaching science classes using a project-based learning approach: A multi-level analysis. Teach. Teach. Educ. 2019, 79, 48–59. [Google Scholar] [CrossRef]
- Boss, S.; Krauss, J. Reinventing Project-Based Learning: Your Field Guide to Real-World Projects in the Digital Age. 2014. Available online: https://www.readpbn.com/pdf/Reinventing-Project-Based-Learning-Your-Field-Guide-To-Real-World-Projects-In-The-Digital-Age-Sample-Pages.pdf (accessed on 21 September 2021).
- Kamens, M.W. Learning about co-teaching: A collaborative student teaching experience for pre service teachers. Teach. Educ. Spec. Educ. 2007, 30, 155–166. [Google Scholar] [CrossRef]
- Raoul, A. Flipping a college mathematics classroom: An action research project. Educ. Inf. Technol. 2019, 24, 1337–1350. [Google Scholar]
- Klem, A.M.; Connell, J.P. Relationships Matter: Linking Teacher Support to Student Engagement and Achievement. J. Sch. Health 2004, 74, 262–272. [Google Scholar] [CrossRef]
- Fredricks, J.A.; Blumenfeld, P.C.; Paris, A.H. School Engagement: Potential of the Concept, State of the Evidence. Rev. Educ. Res. 2004, 74, 59–109. [Google Scholar] [CrossRef] [Green Version]
- Suskie, L. Assessing Student Learning: A Common Sense Guide, 2nd ed.; Jossey-Bass: San Francisco, CA, USA, 2009. [Google Scholar]
- Nicol, D.J.; Macfarlane-Dick, D. Formative assessment and self-regulated learning: A model and seven principles of good feedback practice. Stud. High. Educ. 2006, 31, 199–218. [Google Scholar] [CrossRef]
- Burroughs, N. A Review of the Literature on Teacher Effectiveness and Student Outcomes. In Teaching for Excellence and Equity; International Association for the Evaluation of Educational Achievement (IEA): Amsterdam, The Netherlands, 2019; Volume 6. [Google Scholar]
- Sauer, J.; Felsing, T.; Franke, H.; Rüttinger, B. Cognitive diversity and team performance in a complex multiple task environment. Ergonomics 2006, 49, 934–954. [Google Scholar] [CrossRef] [PubMed] [Green Version]
- Riza, Z.; Setyarini, S. EFL Flipped-Classroom: Promoting HOTS in Speaking Skill. In Proceedings of the Twelfth Conference on Applied Linguistics (CONAPLIN 2019), Amsterdam, The Netherlands, 9 April 2020; pp. 251–255. [Google Scholar]
- Zen, Z. Implementation of Flipped Classroom Model to Strengthening Students’ Social Engagement and Its Relationship with Students’ High Order Thinking Performance. In Proceedings of the International Conference on Education Technology (ICoET-2019), Padang, Indonesia, 25–27 July 2019. [Google Scholar]
- Kuh, G.D.; Cruce, T.M.; Shoup, R.; Kinzie, J.; Gonyea, R.M. Unmasking the effects of student engagement on first-year college grades and persistence. J. High. Edu. 2008, 79, 540–563. [Google Scholar] [CrossRef]
- Trowler, V. Student Engagement Literature Review. The Higher Education Academy. 2010. Available online: https://www.academia.edu/743769/Student_engagement_literature_review (accessed on 1 November 2021).
- Chen, H.L.; Lisa, R.L.; Hamilton, E.R. Conceptualizing engagement: Contributions of faculty to student engagement in engineering. J. Eng. Educ. 2008, 97, 339–353. [Google Scholar] [CrossRef]
- Philp, J.; Adams, R.; Iwashita, N. Peer Interaction and Second Language Learning; Routledge: New York, NY, USA, 2013. [Google Scholar]
- Mumbi, C.; McGill, T. An Investigation of the Role of Trust in Virtual Project Management Success. Ph.D. Thesis, Murdoch University, Perth, WA, Australia, 2007. [Google Scholar]
- Chuang, W.W.; Chou, H.W.; Yeh, Y.J. The impacts of trust, leadership, and collective efficacy on cross-functional team performance. In Proceedings of the Second Workshop on Knowledge Economy and Electronic Commerce, Taipei, Taiwan, 2–3 October 2004. [Google Scholar]
- Costa, A.C. Work team trust and effectiveness. Pers. Rev. 2003, 32, 605–622. [Google Scholar] [CrossRef]
- Lawler, E.J.; Thye, S.R.; Yoon, J. Commitment in Structurally Enabled and Induced Exchange Relations. Soc. Psychol. Q. 2006, 69, 183–200. [Google Scholar] [CrossRef]
- Kao, C.-C. Development of Team Cohesion and Sustained Collaboration Skills with the Sport Education Model. Sustainability 2019, 11, 2348. [Google Scholar] [CrossRef] [Green Version]
- Sintema, E.J. Effect of COVID-19 on the Performance of Grade 12 Students: Implications for STEM Education. Eurasia J. Math. Sci. Technol. Educ. 2020, 16, 7. [Google Scholar] [CrossRef] [Green Version]
- Hrastinski, S. Digital tools to support teacher professional development in lesson studies: A systematic literature review. Int. J. Lesson Learn. Stud. 2021, 10, 138–149. [Google Scholar] [CrossRef]
- Uitdewilligen, S.; Rico, R.; Waller, M.J. Fluid and stable: Dynamics of team action patterns and adaptive outcomes. J. Organ. Behav. 2018, 39, 1113–1128. [Google Scholar] [CrossRef]
- Schmutz, J.; Hoffmann, F.; Heimberg, E.; Manser, T. Effective coordination in medical emergency teams: The moderating role of task type. Eur. J. Work Organ. Psychol. 2005, 24, 761–776. [Google Scholar] [CrossRef]
- Jeffery, A.; Lepine, R.; Christine, L.; Jackson, J.; Jessica, R.; Saul, A. Meta-Analysis of Teamwork Processes: Tests of a Multidi-mensional Model and Relationships with Team Effectiveness Criteria. Pers. Psychol. 2008, 61, 273–307. [Google Scholar]
- Béres, I.; Kis, M. Flipped Classroom Method Combined with Project-Based Group Work. Available online: https://www.researchgate.net/publication/322084892 (accessed on 30 October 2021).
- Abubakar, A.M.; Abubakar, Y.; Itse, J.D. Students’ engagement in relationship to academic performance. J. Educ. Soc. Sci. 2019, 1–14. [Google Scholar] [CrossRef]
- Taylor, L.; Parsons, J. Improving student engagement. Current Issues Educ. 2011, 14, 1–32. [Google Scholar]
- Akçayır, G.; Akçayır, M. The flipped classroom: A review of its advantages and challenges. Comput. Educ. 2018, 126, 334–345. [Google Scholar] [CrossRef]
- He, Y. Research on college teacher-student interaction in MOOC and flipped classroom. J. Nanjing Med. Univ. 2017, 3, 238–242. [Google Scholar]
- Hagenauer, G.; Volet, S. Teacher–student relationship at university: An important yet under-researched field. Oxf. Rev. Educ. 2014, 40, 370–388. [Google Scholar] [CrossRef] [PubMed] [Green Version]
- Paskevich, D. Group cohesion in sport and exercise. In Handbook of Sport Psychology, 2nd ed.; Singer, R., Hausenblas, H., Janelle, C., Eds.; Wiley: New York, NY, USA, 2001; Volume 3, pp. 472–494. [Google Scholar]
- Pinto, J.K. Project Management: Achieving Competitive Advantage; Pearson Education, Inc.: Upper Saddle River, NJ, USA, 2007. [Google Scholar]
- Clark, K.R. Examining the Effects of the Flipped Model of Instruction on Student Engagement and Performance in the Secondary Mathematics Classroom: An Action Research Study. Ph.D. Thesis, Capella University, Minneapolis, MN, USA, 2013. [Google Scholar]
- Wilson, S.G. The Flipped Class: A Method to Address the Challenges of an Undergraduate Statistics Course. Teach. Psychol. 2013, 40, 193–199. [Google Scholar] [CrossRef]
- Chen, F.; Lui, A.M.; Martinelli, S.M. A systematic review of the effectiveness of flipped classrooms in medical education. Med. Educ. 2017, 51, 585–597. [Google Scholar] [CrossRef] [PubMed]
- Brennan, J.; Teichler, U. The Future of Higher Education and of higher education research. High. Educ. 2008, 56, 259–264. [Google Scholar] [CrossRef]
- Thomas, W.R. An Analysis of Student Collaboration and Task Completion Through Project-Based Learning in a Web-Supported Undergraduate Course. Doctoral Thesis, Louisiana State University and Agricultural and Mechanical College, Baton Rouge, LA, USA, 2002. [Google Scholar]
- Wolkow, A.; Kuzminov, I.A.; Remorenko, I.; Rudnik, B.; Frumin, I.; Iakobson, L. Model obrazovania dlia inno-vacionnoi ekonomiki: Voprosy obrazovania. Rossyiskoe Obrazovamie 2008, 3, 32–64. [Google Scholar]
- Gaworski, M.; de Cacheleu, C.; Inghels, C.; Leurs, L.; Mazarguil, C.; Ringot, B.; Tzu-Chen, C. The Topic of the Ideal Dairy Farm Can Inspire How to Assess Knowledge about Dairy Production Processes: A Case Study with Students and Their Contributions. Processes 2021, 9, 1357. [Google Scholar] [CrossRef]
- Gerwin, D.; Visone, F. The Freedom to Teach: Contrasting History Teaching in Elective and State–Tested Courses. Theory Res. Soc. Educ. 2006, 34, 259–282. [Google Scholar] [CrossRef]


| Research Constructs | Research Variables | Prior Research Variables and References |
|---|---|---|
| Learning effectiveness | Teacher’s effectiveness, teacher’s experience, teacher’s professional knowledge, professional development, teacher’s content knowledge [13]. Online tools and resources, interactions, technology quality, self-regulation, attitudes towards, blended learning, motivation, satisfaction, knowledge construction [14]. E-learning effectiveness [15]. Effectiveness, performance, self-efficacy, satisfaction, human dimension, student, instructor, design dimension, learning model, technology, learner control, content, interaction [16]. | |
| Project-based learning (PBL) | Critical thinking | Critical thinking, institutional growth in critical thinking, institutional selectivity [17]. Project-based learning (PBL), critical thinking [18]. Project-based learning (PBL), critical thinking, internal influences, external influences, beliefs about projects, tools for technology, learning outcomes and products [19]. |
| Communication | Project-based learning (PBL), communication skills, essential question, research and writing, product creation, presentation, evaluation and reflection [20]. Communication, self-perceptions, social competence [21]. Learning soft skill, oriented innovation [22]. | |
| Collaboration | Student–teacher practice, co-teaching experience, co-teaching interactions [23]. Collaborative, knowledge outcome, skill outcome [24]. Collaborative, experimental group, control group [25]. | |
| Creativity | Innovative technologies, students’ creative activities, creative ability execution/translation, conditions for co-creativeness [26]. Creativity, subject-specific questions, decontextualized questions [27]. Creative resources, individual-team level, knowledge, and performance, behavioral [28]. | |
| Team cohesion | Individual trust | Trust, cohesiveness, performance, blended service, effective co-production [29]. Institution-based trust, swift trust, virtual team trust, trust-building skills, deterrence-based trust [30]. Trust in leaders, trust in team members, collective efficacy, teamperformance [31]. Propensity to trust, perceived trustworthiness, cooperative behaviors, monitoring behaviors, perceived task performance, team satisfaction, attitudinal commitment, continuance commitment [32]. |
| Commitment | Sense of control, positive emotions, perceived cohesion, commitment behavior [33]. Team behavior, task conditions, intended effects [3]. | |
| Responsibility reporting | Teamwork, team adaptation, interpersonal interaction [34]. Sustainability reporting, size, ownership, industry [35]. | |
| Effective coordination | Transition adaptation, reacquisition adaptation [36]. Coordination behavior, clinical performance, leadership experience, team size, duration of the scenario [37]. Team processes, transition processes, action processes, interpersonal processes [38]. | |
| Flipped learning | Peer and teacher interaction | Teacher–student interaction [39]. Teachers–students [40]. Interaction, peer interaction [41]. |
| Flexible atmosphere | Learning environment [42]. Learning environment, online education, adaptation of curriculum [43]. Learning environment, agentic engagement, motivational support [44]. | |
| Learning culture | Perceived learning culture, developmental feedback, interaction effects, team creativity [45]. Traditional culture, transformational culture, culture on student personality [46]. Theory of intercultural, intercultural education [47]. | |
| Problem-solving activities | Problem-solving skills, flipped classroom, planning, evaluate, expect [48]. Problem-solving skills, problem-solving difficulties [49]. Problem-solving abilities, classroom interaction [50]. | |
| Professional educators | Teacher professional development, professional teaching, digital tools [51]. Professional growth, traditional/reform professional development, teachers’ achievements [52]. Professional instructor, online preparation, face-to-face, follow-up [53]. | |
| Engagement | Student engagement, online learning [54]. Behavioral, cognitive and emotional engagement [55]. Academic commercialization and technology transfer, knowledge exchange involves academics, improving innovation and business performance [56]. Motivation and agency, transactional engagement, institutional support, active citizenship, social beliefs and practices [57]. Student motivation, transactional engagement, transactional engagement, institutional support, active citizenship, non-institutional support [58]. Student engagement, interaction, assessment for learning, instruction, multimedia, engaging and challenging technology, relevancy, exploration [59]. Transition engagement scale, academic engagement scale, peer engagement scale, student–staff engagement scale, online engagement scale, beyond-class engagement scale [60]. Student engagement, academic and financial aid information [61]. Student engagement, student learning [62]. Student engagement and achievement, student-reported engagement, teacher-reported engagement [63]. Behavioral, emotional, cognitive engagement [64]. |
| Frequency | Percent | ||
|---|---|---|---|
| Valid | F | 116 | 47% |
| M | 131 | 53% | |
| Total | 247 | 100 | |
| Countries | Frequency | Percent | Valid Percent | Cumulative Percent |
|---|---|---|---|---|
| China | 9 | 3.6 | 3.6 | 3.6 |
| Croatia | 1 | 0.4 | 0.4 | 4.0 |
| Dominican Rep | 1 | 0.4 | 0.4 | 4.5 |
| East Timur | 3 | 1.2 | 1.2 | 5.7 |
| Ethiopia | 1 | 0.4 | 0.4 | 6.1 |
| France | 4 | 1.6 | 1.6 | 7.7 |
| Iran | 1 | 0.4 | 0.4 | 8.1 |
| Kazakhstan | 7 | 2.8 | 2.8 | 10.9 |
| Luxemburg | 1 | 0.4 | 0.4 | 11.3 |
| Malaysia | 1 | 0.4 | 0.4 | 11.7 |
| Pakistan | 9 | 3.6 | 3.6 | 15.4 |
| Russia | 3 | 1.2 | 1.2 | 16.6 |
| South Korea | 137 | 55.5 | 55.5 | 72.1 |
| Uzbekistan | 68 | 27.5 | 27.5 | 99.6 |
| Vietnam | 1 | 0.4 | 0.4 | 100.0 |
| Total | 247 | 100.0 | 100.0 |
| N | Minimum | Maximum | Mean | Std. Deviation | |
|---|---|---|---|---|---|
| PBL | 247 | 1 | 5 | 3.87 | 0.916 |
| TC | 247 | 1 | 5 | 3.64 | 0.819 |
| FL | 247 | 1 | 5 | 4.18 | 0.749 |
| Engagement | 247 | 1 | 5 | 3.81 | 0.721 |
| Learning Effectiveness | 247 | 1 | 5 | 3.65 | 0.802 |
| Valid N (listwise) | 247 |
| Variables | Learning Effectiveness | Engagement | Learning Effectiveness |
|---|---|---|---|
| Model 1 | Model 2 | Model 3 | |
| PBL | 0.025 ** | 0.113 ** | - |
| TC | 0.948 *** | 0.111 ** | - |
| FL | 0.019 | (0.143) *** | - |
| Engagement | - | - | 0.128 ** |
| R2 | 0.947 | 0.066 | 0.013 |
| Adjusted R2 | 0.946 | 0.055 | 0.009 |
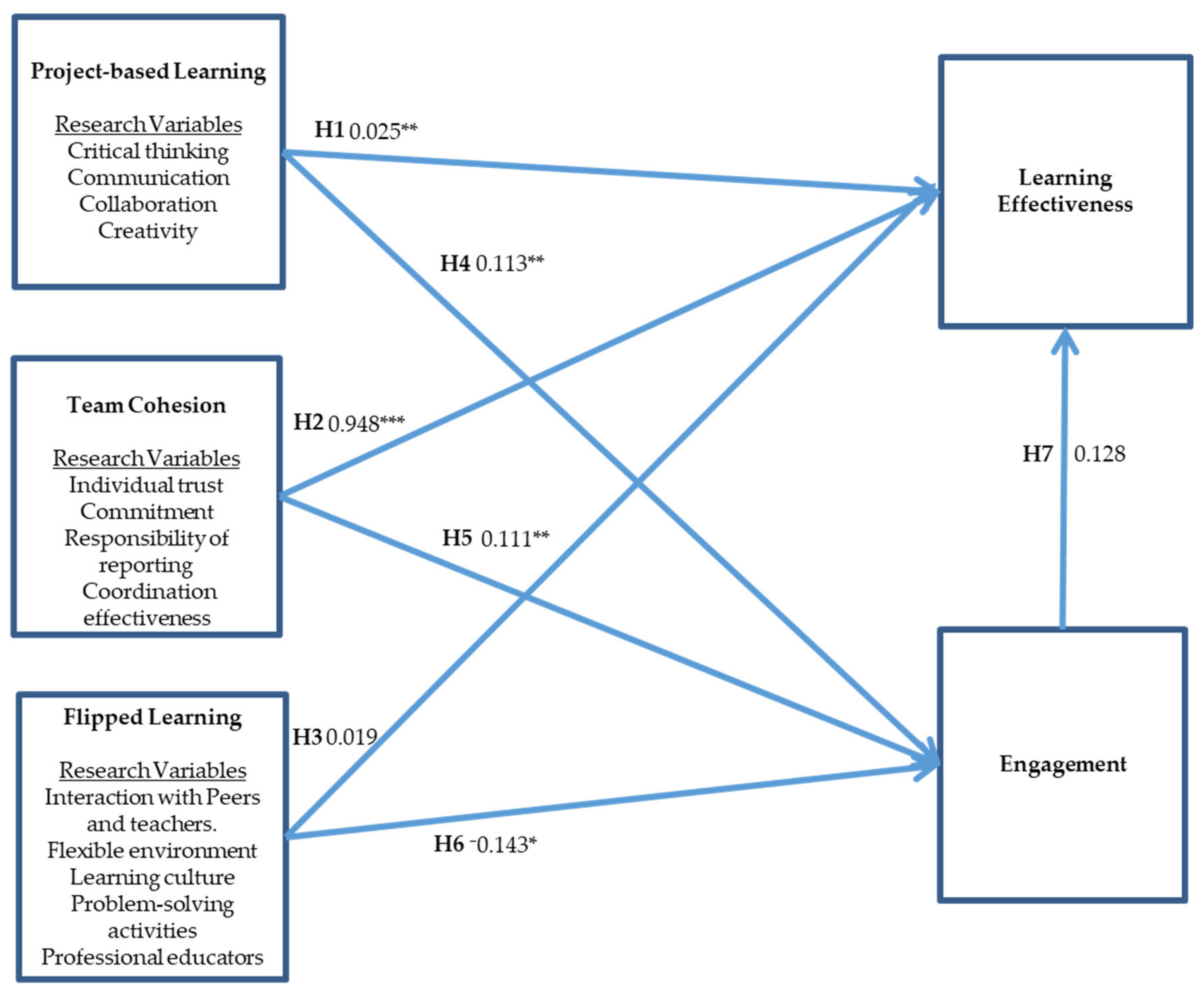
| Hypotheses | Variables Paths | Unstandardized Coefficients | Standardized β Coefficients | S.E. | T | p-Value | Accepted or Rejected |
|---|---|---|---|---|---|---|---|
| H1 | PBL→LE | 0.025 | 0.028 | 0.013 | 1.879 | 0.061 | Accepted |
| H2 | TC→LE | 0.948 | 0.968 | 0.015 | 64.574 | 0.000 | Accepted |
| H3 | FL→LE | 0.019 | 0.018 | 0.016 | 1.183 | 0.238 | Rejected |
| H4 | PBL→Eng | 0.113 | 0.144 | 0.049 | 2.286 | 0.023 | Accepted |
| H5 | TC→Eng | 0.111 | 0.126 | 0.055 | 2.008 | 0.046 | Accepted |
| H6 | FL→Eng | −0.143 | −0.148 | 0.06 | −2.389 | 0.018 | Accepted |
| H7 | Eng→LE | 0.128 | 0.115 | 0.071 | 1.820 | 0.070 | Rejected |
Publisher’s Note: MDPI stays neutral with regard to jurisdictional claims in published maps and institutional affiliations. |
© 2022 by the authors. Licensee MDPI, Basel, Switzerland. This article is an open access article distributed under the terms and conditions of the Creative Commons Attribution (CC BY) license (https://creativecommons.org/licenses/by/4.0/).
Share and Cite
Umar, M.; Ko, I. E-Learning: Direct Effect of Student Learning Effectiveness and Engagement through Project-Based Learning, Team Cohesion, and Flipped Learning during the COVID-19 Pandemic. Sustainability 2022, 14, 1724. https://doi.org/10.3390/su14031724
Umar M, Ko I. E-Learning: Direct Effect of Student Learning Effectiveness and Engagement through Project-Based Learning, Team Cohesion, and Flipped Learning during the COVID-19 Pandemic. Sustainability. 2022; 14(3):1724. https://doi.org/10.3390/su14031724
Chicago/Turabian StyleUmar, Muhammad, and Ilsang Ko. 2022. "E-Learning: Direct Effect of Student Learning Effectiveness and Engagement through Project-Based Learning, Team Cohesion, and Flipped Learning during the COVID-19 Pandemic" Sustainability 14, no. 3: 1724. https://doi.org/10.3390/su14031724
APA StyleUmar, M., & Ko, I. (2022). E-Learning: Direct Effect of Student Learning Effectiveness and Engagement through Project-Based Learning, Team Cohesion, and Flipped Learning during the COVID-19 Pandemic. Sustainability, 14(3), 1724. https://doi.org/10.3390/su14031724
