Students’ Perceptions of the Actual Use of Mobile Learning during COVID-19 Pandemic in Higher Education
Abstract
1. Introduction
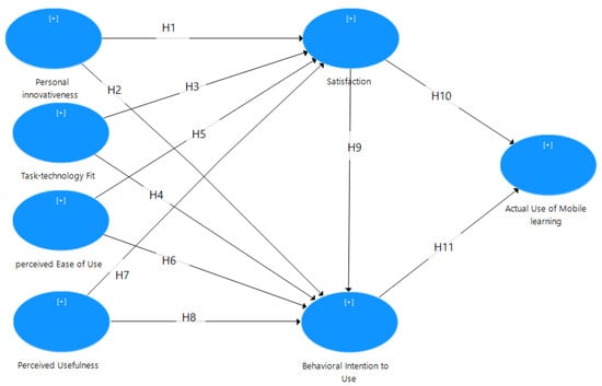
2. Hypotheses and Model Development
2.1. Personal Innovativeness (PI)
2.2. Task-Technology-Fit (TTF)
2.3. Perceived Ease of Use (PEU)
2.4. Perceived Usefulness (PU)
2.5. Students’ Satisfaction (SS)
2.6. Behavioral Intention to Use (BI)
2.7. Actual Use of Mobile M-Learning (AUM)
3. Research Methodology
3.1. Study Design
3.2. The Instrumentation
3.3. Data Collection and Analysis
4. Results and Analysis
4.1. Model for Measuring
4.2. Loadings of Reflective Indicators
4.3. Internal Consistency Reliability (ICR)
4.4. Validity of Convergence
4.5. Validity on a Discriminant Scale
4.6. Structural Model and Collinearity
4.7. Structural Model Evaluation
5. Discussion and Consequences
5.1. Limitations of the Research
5.2. Conclusions and Future Work
Author Contributions
Funding
Institutional Review Board Statement
Informed Consent Statement
Data Availability Statement
Acknowledgments
Conflicts of Interest
References
- Martin, S.; Lopez-Martin, E.; Lopez-Rey, A.; Cubillo, J.; Moreno-Pulido, A.; Castro, M. Analysis of New Technology Trends in Education: 2010–2015. IEEE Access 2018, 6, 36840–36848. [Google Scholar] [CrossRef]
- Al-Rahmi, A.M.; Al-Rahmi, W.M.; Alturki, U.; Aldraiweesh, A.; Almutairy, S.; Al-Adwan, A.S. Exploring the factors affecting mobile learning for sustainability in higher education. Sustainability 2021, 13, 7893. [Google Scholar] [CrossRef]
- Sung, Y.-T.; Chang, K.-E.; Liu, T.-C. The effects of integrating mobile devices with teaching and learning on students’ learning performance: A meta-analysis and research synthesis. Comput. Educ. 2016, 94, 252–275. [Google Scholar] [CrossRef]
- Pedro, L.F.M.G.; de Oliveira Barbosa, C.M.M.; das Neves Santos, C.M. A critical review of mobile learning integration in formal educational contexts. In International Journal of Educational Technology in Higher Education; Springer: Berlin/Heidelberg, Germany, 2018; Volume 15. [Google Scholar]
- Silva, H.S.; Bariani, R.C.; Kubo, H.; Leal, T.P.; Ilinsky, R.; Borges, T.; Faltin, K., Jr.; Ortolani, C.L.F. The Use of Technologies for Teaching Dentistry in Brazil: Reflections from an Integrative Review. Int. Educ. Stud. 2017, 10, 172. [Google Scholar] [CrossRef]
- Cifuentes-Faura, J.; Obor, D.O.; To, L.; Al-Naabi, I. Cross-cultural impacts of COVID-19 on higher education learning and teaching practices in Spain, Oman, Nigeria and Cambodia: A cross-cultural study. J. Univ. Teach. Learn. Pract. 2021, 18, 135–151. [Google Scholar] [CrossRef]
- Alismaiel, O.A. Using Structural Equation Modeling to Assess Online Learning Systems’ Educational Sustainability for University Students. Sustainability 2021, 13, 13565. [Google Scholar] [CrossRef]
- Raiman, L.; Antbring, R.; Mahmood, A. WhatsApp messenger as a tool to supplement medical education for medical students on clinical attachment. BMC Med. Educ. 2017, 17, 7. [Google Scholar] [CrossRef] [PubMed]
- Li, R.; Meng, Z.; Tian, M.; Zhang, Z.; Ni, C.; Xiao, W. Examining EFL learners’ individual antecedents on the adoption of automated writing evaluation in China. Comput. Assist. Lang. Learn. 2019, 32, 784–804. [Google Scholar] [CrossRef]
- Saif, N.; Khan, I.U.; Khan, G.A. Investigating the Impact of Mobile Application on Learning among Teachers Based on Technology Acceptance Model (TAM). Glob. Educ. Stud. Rev. 2020, V, 45–54. [Google Scholar] [CrossRef]
- Mutambara, D.; Bayaga, A. Rural-based Science, Technology, Engineering and Mathematics teachers’ and learners’ acceptance of mobile learning. SA J. Inf. Manag. 2020, 22, 1–10. [Google Scholar] [CrossRef]
- Nikou, S.; Economides, A. Mobile-Based micro-Learning and Assessment: Impact on learning performance and motivation of high school students. J. Comput. Assist. Learn. 2018, 34, 269–278. [Google Scholar] [CrossRef]
- Hoi, V.N.; Mu, G.M. Perceived teacher support and students’ acceptance of mobile-assisted language learning: Evidence from Vietnamese higher education context. Br. J. Educ. Technol. 2021, 52, 879–898. [Google Scholar] [CrossRef]
- Murphy, A.; Farley, H.; Dyson, L.E.; Jones, H. Mobile Learning in Higher Education in the Asia-Pacific Region; Springer: Singapore, 2017. [Google Scholar]
- Gikas, J.; Grant, M.M. Mobile computing devices in higher education: Student perspectives on learning with cellphones, smartphones & social media. Internet High. Educ. 2013, 19, 18–26. [Google Scholar]
- Chung, C.-W.; Lee, C.-C.; Liu, C.-C. Investigating face-to-face peer interaction patterns in a collaborative Web discovery task: The benefits of a shared display. J. Comput. Assist. Learn. 2013, 29, 188–206. [Google Scholar] [CrossRef]
- Liaw, S.-S.; Hatala, M.; Huang, H.-M. Investigating acceptance toward mobile learning to assist individual knowledge management: Based on activity theory approach. Comput. Educ. 2010, 54, 446–454. [Google Scholar] [CrossRef]
- Dai, C.Y.; Chen, T.W.; Rau, D.C. The application of mobile-learning in collaborative problem-based learning environments. In Advances in Intelligent and Soft Computing; Springer: Berlin/Heidelberg, Germany, 2012; Advances in Intelligent and Soft Computing; Volume 127, pp. 823–828. [Google Scholar]
- Alghazi, S.S.; Wong, S.Y.; Kamsin, A.; Yadegaridehkordi, E.; Shuib, L. Towards sustainable mobile learning: A brief review of the factors influencing acceptance of the use of mobile phones as learning tools. Sustainability 2020, 12, 10527. [Google Scholar] [CrossRef]
- Shin, W.S.; Kang, M. The use of a mobile learning management system at an online university and its effect on learning satisfaction and achievement. Int. Rev. Res. Open Distrib. Learn. 2015, 16, 110–130. [Google Scholar] [CrossRef]
- Hwang, G.-J.; Chang, S.-C. Effects of a peer competition-based mobile learning approach on students’ affective domain exhibition in social studies courses. Br. J. Educ. Technol. 2016, 47, 1217–1231. [Google Scholar] [CrossRef]
- Sidik, D.; Syafar, F. Exploring the factors influencing student’s intention to use mobile learning in Indonesia higher education. Educ. Inf. Technol. 2020, 25, 4781–4796. [Google Scholar] [CrossRef]
- Lunt, T.; Curran, J. ‘Are you listening please?’ The advantages of electronic audio feedback compared to written feedback. Assess. Evaluation High. Educ. 2010, 35, 759–769. [Google Scholar] [CrossRef]
- Taylor, J.; Dearnley, C.; Laxton, J.; Coates, C.; Treasure-Jones, T.; Campbell, R.; Hall, I. Developing a mobile learning solution for health and social care practice. Distance Educ. 2010, 31, 175–192. [Google Scholar] [CrossRef]
- Alalwan, N.; Al-Rahmi, W.M.; Alfarraj, O.; Alzahrani, A.; Yahaya, N.; Al-Rahmi, A.M. Integrated three theories to develop a model of factors affecting students’ academic performance in higher education. IEEE Access 2019, 7, 98725–98742. [Google Scholar] [CrossRef]
- Schneckenberg, D.; Ehlers, U.; Adelsberger, H. Web 2.0 and competence-oriented design of learning-Potentials and implications for higher education. Br. J. Educ. Technol. 2011, 42, 747–762. [Google Scholar] [CrossRef]
- Ada, M.B.; Stansfield, M.; Baxter, G. Using mobile learning and social media to enhance learner feedback: Some empirical evidence. J. Appl. Res. High. Educ. 2017, 9, 70–90. [Google Scholar]
- Asghar, M.Z.; Barberà, E.; Younas, I. Mobile learning technology readiness and acceptance among pre-service teachers in Pakistan during the COVID-19 pandemic. Knowl. Manag. E-Learn. 2021, 13, 83–101. [Google Scholar]
- Al-Rahmi, W.M.; Othman, M.S.; Yusuf, L.M. Using Social Media for Research: The Role of Interactivity, Collaborative Learning, and Engagement on the Performance of Students in Malaysian Post-Secondary Institutes. Mediterr. J. Soc. Sci. 2015, 6, 536. [Google Scholar] [CrossRef][Green Version]
- Chavoshi, A.; Hamidi, H. Social, individual, technological and pedagogical factors influencing mobile learning acceptance in higher education: A case from Iran. Telemat. Inform. 2019, 38, 133–165. [Google Scholar] [CrossRef]
- McConatha, D.; Praul, M.; Lynch, M.J. Mobile learning in higher education: An empirical assessment of a new educational tool. Turk. Online J. Educ. Technol.-TOJET 2008, 7, 15–21. [Google Scholar]
- Wang, M.; Shen, R.; Novak, D.; Pan, X. The impact of mobile learning on students’ learning behaviours and performance: Report from a large blended classroom. Br. J. Educ. Technol. 2009, 40, 673–695. [Google Scholar] [CrossRef]
- Lim, I. Reality for Malaysia’s University Students: Online Learning Challenges, Stress, Workload; Possible Solutions for Fully Digital Future until Dec; Malay Mail: Petaling Jaya, Malaysia, 2020. [Google Scholar]
- Almaiah, M.A.; Alamri, M.M.; Al-Rahmi, W.M. Analysis the Effect of Different Factors on the Development of Mobile Learning Applications at Different Stages of Usage. IEEE Access 2019, 8, 16139–16154. [Google Scholar] [CrossRef]
- Kumar, B.A.; Chand, S. Mobile learning adoption: A systematic review. Educ. Inf. Technol. 2019, 24, 471–487. [Google Scholar] [CrossRef]
- Al-Emran, M.; Mezhuyev, V.; Kamaludin, A. Technology Acceptance Model in M-learning context: A systematic review. Comput. Educ. 2018, 125, 389–412. [Google Scholar] [CrossRef]
- Aremu, B.V.; Adeoluwa, O.V. M-learning: A Nexus for Adult Learners’ Motivation and Readiness to Learn in Federal Universities at Southwest, Nigeria. J. Digit. Educ. Technol. 2021, 2, ep2201. [Google Scholar] [CrossRef]
- Al-Rahmi, W.M.; Alkhalaf, S. An empirical investigation of adoption Big Data in higher education sustainability. Entrep. Sustain. Issues 2021, 9, 108–122. [Google Scholar] [CrossRef]
- Alamri, M.M.; Almaiah, M.A.; Al-Rahmi, W.M. The Role of Compatibility and Task-Technology Fit (TTF): On Social Networking Applications (SNAs) Usage as Sustainability in Higher Education. IEEE Access 2020, 8, 161668–161681. [Google Scholar] [CrossRef]
- Alamri, M.; Almaiah, M.; Al-Rahmi, W. Social Media Applications Affecting Students’ Academic Performance: A Model Developed for Sustainability in Higher Education. Sustainability 2020, 12, 6471. [Google Scholar] [CrossRef]
- Al-Rahmi, W.M.; Alzahrani, A.I.; Yahaya, N.; Alalwan, N.; Kamin, Y.B. Digital communication: Information and communication technology (ICT) usage for education sustainability. Sustainability 2020, 12, 5052. [Google Scholar] [CrossRef]
- Arias, A.V.; Chalela, S.; Bermúdez-Hernández, J. A proposed model of e-learning tools acceptance among university students in developing countries. Educ. Inf. Technol. 2018, 24, 1057–1071. [Google Scholar] [CrossRef]
- Davis, F.D.; Bagozzi, R.P.; Warshaw, P.R. User Acceptance of Computer Technology: A Comparison of Two Theoretical Models. Manag. Sci. 1989, 35, 982–1003. [Google Scholar] [CrossRef]
- Alenazy, W.M.; Al-Rahmi, W.M.; Khan, M.S. Validation of TAM Model on Social Media Use for Collaborative Learning to Enhance Collaborative Authoring. IEEE Access 2019, 7, 71550–71562. [Google Scholar] [CrossRef]
- Thakur, R. What keeps mobile banking customers loyal? Int. J. Bank Mark. 2014, 32, 628–646. [Google Scholar] [CrossRef]
- Isa, W.A.R.W.M.; Lokman, A.M.; Mustapa, M.N.; Sah, I.N.M.; Hamdan, A.R.; Luaran, J.E. Exploring the Adoption of Blended Learning: Case of Mobile Learning. In Proceedings of the AIMS 2015 3rd International Conference on Artificial Intelligence, Modelling and Simulation, Kota Kinabalu, Malaysia, 2–4 December 2016; pp. 359–364. [Google Scholar]
- Hong, W.; Liu, R.-D.; Ding, Y.; Jiang, R.; Sun, Y.; Jiang, S. A time-lagged study of two possible routes from personal innovativeness to life satisfaction in adolescents: Learning and social interaction on mobile phones. Pers. Individ. Differ. 2021, 182, 111075. [Google Scholar] [CrossRef]
- Alhussain, T.; Al-Rahmi, W.M.; Othman, M.S. Students’ Perceptions of Social Networks Platforms use in Higher Education: A Qualitative Research. Int. J. Adv. Trends Comput. Sci. Eng. 2020, 9, 2589–2603. [Google Scholar] [CrossRef]
- Agudo-Peregrina, Á.F.; Hernández-García, Á.; Pascual-Miguel, F.J. Behavioral intention, use behavior and the acceptance of electronic learning systems: Differences between higher education and lifelong learning. Comput. Hum. Behav. 2014, 34, 301–314. [Google Scholar] [CrossRef]
- Lee, M.S. Effects of personal innovativeness on mobile device adoption by older adults in South Korea: The moderation effect of mobile device use experience. Int. J. Mob. Commun. 2019, 17, 682. [Google Scholar] [CrossRef]
- Goodhue, D.L.; Thompson, R.L. Task-Technology Fit and Individual Performance. MIS Q. 1995, 19, 213–236. [Google Scholar] [CrossRef]
- Al-Maatouk, Q.; Othman, M.S.; Aldraiweesh, A.; Alturki, U.; Al-Rahmi, W.M.; Aljeraiwi, A.A. Task-Technology Fit and Technology Acceptance Model Application to Structure and Evaluate the Adoption of Social Media in Academia. IEEE Access 2020, 8, 78427–78440. [Google Scholar] [CrossRef]
- Qashou, A. Influencing factors in M-learning adoption in higher education. Educ. Inf. Technol. 2021, 26, 1755–1785. [Google Scholar] [CrossRef]
- Al-Rahmi, A.M.; Shamsuddin, A.; Alturki, U.; Aldraiweesh, A.; Yusof, F.M.; Al-Rahmi, W.M.; Aljeraiwi, A.A. The Influence of Information System Success and Technology Acceptance Model on Social Media Factors in Education. Sustainability 2021, 13, 7770. [Google Scholar] [CrossRef]
- Hizam, S.M.; Akter, H.; Sentosa, I.; Ahmed, W. Digital competency of educators in the virtual learning environment: A structural equation modeling analysis. IOP Conf. Series Earth Environ. Sci. 2021, 704, 12023. [Google Scholar] [CrossRef]
- Chipangura, B. Conceptualizing Factors that Influence South African Students’ Intention to Choose Mobile Devices as Tools for Learning. In Proceedings of the Innovative Technologies and Learning: Second International Conference, ICITL 2019, Tromsø, Norway, 2–5 December 2019; pp. 537–546. [Google Scholar]
- Sánchez-Prieto, J.C.; Hernández-García, Á.; García-Peñalvo, F.J.; Chaparro-Peláez, J.; Olmos-Migueláñez, S. Break the walls! Second-Order barriers and the acceptance of mLearning by first-year pre-service teachers. Comput. Hum. Behav. 2019, 95, 158–167. [Google Scholar] [CrossRef]
- Sayaf, A.M.; Alamri, M.M.; Alqahtani, M.A.; Al-Rahmi, W.M. Information and communications technology used in higher education: An empirical study on digital learning as sustainability. Sustainability 2021, 13, 7074. [Google Scholar] [CrossRef]
- Al-Rahmi, W.M.; Yahaya, N.; Aldraiweesh, A.A.; Alturki, U.; Alamri, M.; Bin Saud, M.S.; Kamin, Y.; Aljeraiwi, A.A.; Alhamed, O.A. Big Data Adoption and Knowledge Management Sharing: An Empirical Investigation on Their Adoption and Sustainability as a Purpose of Education. IEEE Access 2019, 7, 47245–47258. [Google Scholar] [CrossRef]
- Cheng, S.; Hwang, G.; Chen, C. From reflective observation to active learning: A mobile experiential learning approach for environmental science education. Br. J. Educ. Technol. 2019, 50, 2251–2270. [Google Scholar] [CrossRef]
- Yorganci, S. Investigating Students’ Self-Efficacy and Attitudes Towards the Use of Mobile Learning. J. Educ. Pract. 2017, 8, 181–185. [Google Scholar]
- Ismail, I.; Gunasegaran, T.; Koh, P.P.; Idrus, R.M. Satisfaction of Distance Learners towards Mobile Learning in the Universiti Sains Malaysia. Malays. J. Educ. Technol. 2010, 10, 47–54. [Google Scholar]
- Al-Rahmi, W.; Yahaya, N.; Alamri, M.; Aljarboa, N.A.; Kamin, Y.; Moafa, F.A. A Model of Factors Affecting Cyber Bullying Behaviors among University Students. IEEE Access 2018, 7, 2978–2985. [Google Scholar] [CrossRef]
- Moafa, F.A.; Ahmad, K.; Al-Rahmi, W.; Yahaya, N.; Kamin, Y.; Alamri, M.M. Develop a Model to Measure the Ethical Effects of Students through Social Media Use. IEEE Access 2018, 6, 56685–56699. [Google Scholar] [CrossRef]
- Al-Samarraie, H.; Teng, B.K.; Alzahrani, A.I.; Alalwan, N. E-learning continuance satisfaction in higher education: A unified perspective from instructors and students. Stud. High. Educ. 2018, 43, 2003–2019. [Google Scholar] [CrossRef]
- Alyoussef, I.Y.; Alamri, M.M.; Al-Rahmi, W.M. Social media use (SMU) for teaching and learning in Saudi Arabia. Int. J. Recent Technol. Eng. 2019, 8, 942–946. [Google Scholar]
- Hassanzadeh, A.; Kanaani, F.; Elahi, S. A model for measuring e-learning systems success in universities. Expert Syst. Appl. 2012, 39, 10959–10966. [Google Scholar] [CrossRef]
- Chao, C.-M. Factors Determining the Behavioral Intention to Use Mobile Learning: An Application and Extension of the UTAUT Model. Front. Psychol. 2019, 10, 1652. [Google Scholar] [CrossRef] [PubMed]
- Hamidi, H.; Chavoshi, A. Analysis of the essential factors for the adoption of mobile learning in higher education: A case study of students of the University of Technology. Telemat. Inform. 2018, 35, 1053–1070. [Google Scholar] [CrossRef]
- Mutambara, D.; Bayaga, A. Determinants of mobile learning acceptance for STEM education in rural areas. Comput. Educ. 2020, 160, 104010. [Google Scholar] [CrossRef]
- Al-Rahmi, W.M.; Yahaya, N.; Alturki, U.; Alrobai, A.; Aldraiweesh, A.A.; Omar Alsayed, A.; Kamin, Y.B. Social media–based collaborative learning: The effect on learning success with the moderating role of cyberstalking and cyberbullying. Interact. Learn. Environ. 2020, 1–14. [Google Scholar] [CrossRef]
- Buabeng-Andoh, C. Predicting students’ intention to adopt mobile learning. J. Res. Innov. Teach. Learn. 2018, 11, 178–191. [Google Scholar] [CrossRef]
- Al-Rahmi, W.M.; Yahaya, N.; Alamri, M.M.; Alyoussef, I.Y.; Al-Rahmi, A.M.; Bin Kamin, Y. Integrating innovation diffusion theory with technology acceptance model: Supporting students’ attitude towards using a massive open online courses (MOOCs) systems. Interact. Learn. Environ. 2019, 1–13. [Google Scholar] [CrossRef]
- Chang, C.-T.; Hajiyev, J.; Su, C.-R. Examining the students’ behavioral intention to use e-learning in Azerbaijan? The General Extended Technology Acceptance Model for E-learning approach. Comput. Educ. 2017, 111, 128–143. [Google Scholar] [CrossRef]
- Heflin, H.; Shewmaker, J.; Nguyen, J. Impact of mobile technology on student attitudes, engagement, and learning. Comput. Educ. 2017, 107, 91–99. [Google Scholar] [CrossRef]
- Kukulska-Hulme, A. Mobile learning as a catalyst for change. Open Learn. J. Open Distance e-Learn. 2010, 25, 181–185. [Google Scholar] [CrossRef]
- Winters, N. What is mobile learning. In Big Issues in Mobile Learning; University of Nottingham: Nottingham, UK, 2007; pp. 7–11. [Google Scholar]
- Joo, Y.J.; Joung, S.; Shin, E.K.; Lim, E.; Choi, M. Factors Influencing Actual Use of Mobile Learning Connected with e-Learning. Int. J. Comput. Sci. Inf. Technol. 2014, 6, 169–176. [Google Scholar]
- Hair, J.F.; Risher, J.J.; Sarstedt, M.; Ringle, C.M. When to use and how to report the results of PLS-SEM. In European Business Review; Emerald Group Publishing Ltd.: Bingley, UK, 2019; Volume 31, pp. 2–24. [Google Scholar]
- Kim, C.; Mirusmonov, M.; Lee, I. An empirical examination of factors influencing the intention to use mobile payment. Comput. Hum. Behav. 2010, 26, 310–322. [Google Scholar] [CrossRef]
- William, H.D.; Ephraim, R.M. The DeLone and McLean Model of Information Systems Success: A Ten-Year Update. J. Manag. Inf. Syst. 2003, 19, 9–30. [Google Scholar]
- Habibi, A.; Yusop, F.D.; Razak, R.A. The role of TPACK in affecting pre-service language teachers’ ICT integration during teaching practices: Indonesian context. Educ. Inf. Technol. 2020, 25, 1929–1949. [Google Scholar] [CrossRef]
- Fornell, C.; Larcker, D.F. Evaluating Structural Equation Models with Unobservable Variables and Measurement Error. J. Mark. Res. 1981, 18, 39–50. [Google Scholar] [CrossRef]
- Issaramanoros, E.; Khlaisang, J.; Pugsee, P. Auto Mechanic Students’ Perceptions and Readiness toward Mobile Learning in Thailand. Int. J. Interact. Mob. Technol. 2018, 12, 28–42. [Google Scholar] [CrossRef]
- Sayaf, A.M.; Alamri, M.M.; Alqahtani, M.A.; Alrahmi, W.M. Factors Influencing University Students’ Adoption of Digital Learning Technology in Teaching and Learning. Sustainability 2022, 14, 493. [Google Scholar] [CrossRef]
- Bere, A. Applying an extended task-technology fit for establishing determinants of mobile learning: An instant messaging initiative. J. Inf. Syst. Educ. 2018, 29, 239–252. [Google Scholar]
- Azizi, S.M.; Khatony, A. Investigating factors affecting on medical sciences students’ intention to adopt mobile learning. BMC Med. Educ. 2019, 19, 381. [Google Scholar] [CrossRef] [PubMed]
- Saroia, A.I.; Gao, S. Investigating university students’ intention to use mobile learning management systems in Sweden. Innov. Educ. Teach. Int. 2019, 56, 569–580. [Google Scholar] [CrossRef]
- Huang, J.H.; Lin, Y.R.; Chuang, S.T. Elucidating user behavior of mobile learning: A perspective of the extended technology acceptance model. Electronic Library 2007, 25, 585–598. [Google Scholar] [CrossRef]
- Faura-Martínez, U.; Lafuente-Lechuga, M.; Cifuentes-Faura, J. Sustainability of the Spanish university system during the pandemic caused by COVID-19. Educ. Rev. 2021, 1–19. [Google Scholar] [CrossRef]
- Neuwirth, L.S.; Jović, S.; Mukherji, B.R. Reimagining higher education during and post-COVID-19: Challenges and opportunities. J. Adult Contin. Educ. 2020, 27, 141–156. [Google Scholar] [CrossRef]
- Raza, S.A.; Umer, A.; Qazi, W.; Makhdoom, M. The Effects of Attitudinal, Normative, and Control Beliefs on M-Learning Adoption Among the Students of Higher Education in Pakistan. J. Educ. Comput. Res. 2017, 56, 563–588. [Google Scholar] [CrossRef]
- Alrasheedi, M.; Capretz, L.; Raza, A. Management’s Perspective on Critical Success Factors Affecting Mobile Learning in Higher Education Institutions—An Empirical Study. J. Educ. Comput. Res. 2015, 54, 253–274. [Google Scholar] [CrossRef]
- Viberg, O.; Andersson, A.; Wiklund, M. Designing for Sustainable Mobile Learning–Re-Evaluating the Concepts “Formal” and “Informal”; Taylor & Francis: Abingdon, UK, 2021; Volume 29, pp. 130–141. [Google Scholar]
- Bradley, C.; Holley, D. Empirical research into students’ mobile phones and their use for learning. In Innovations in Mobile Educational Technologies and Applications; IGI Global: Hershey, PA, USA, 2013; pp. 318–333. [Google Scholar]
- Gupta, N.; Irwin, J.D. In-class distractions: The role of Facebook and the primary learning task. Comput. Hum. Behav. 2016, 55, 1165–1178. [Google Scholar] [CrossRef]
- Basak, S.K.; Wotto, M.; Bélanger, P. E-learning, m-learning and d-learning: Conceptual defnition and comparative analysis. E-Learn. Digit. Media 2018, 15, 191–216. [Google Scholar] [CrossRef]
- Shi, C.; Yu, L.; Wang, N.; Cheng, B.; Cao, X. Efects of social media overload on academic performance: A stressor– strain–outcome perspective. Asian J. Commun. 2020, 30, 179–197. [Google Scholar] [CrossRef]
- Sarwar, B.; Zulfqar, S.; Aziz, S.; Chandia, K.E. Usage of social media tools for collaborative learning: The efect on learning success with the moderating role of cyberbullying. J. Educ. Comput. Res. 2019, 57, 246–279. [Google Scholar] [CrossRef]
- Ali, W. Online and Remote Learning in Higher Education Institutes: A Necessity in light of COVID-19 Pandemic. High. Educ. Stud. 2020, 10, 16–25. [Google Scholar] [CrossRef]



| Items | Description | N | % | Cumulative % |
|---|---|---|---|---|
| Sex | Male | 262 | 87.3 | 87.3 |
| Female | 38 | 12.7 | 100 | |
| Age | 18–22 | 18 | 6 | 6 |
| 23–29 | 235 | 78.3 | 84.3 | |
| 30–35 | 32 | 10.7 | 95 | |
| 36–Above | 15 | 5 | 100 | |
| Specialization | Social Science | 50 | 16.7 | 16.7 |
| Science and Technology | 130 | 43.3 | 60 | |
| Management | 103 | 34.3 | 94.3 | |
| Others | 17 | 5.7 | 100 | |
| Use_M | Several times a day | 240 | 80 | 80 |
| Once in a day | 43 | 14.3 | 94.3 | |
| Several times a month | 17 | 5.7 | 100 |
| Construct | Items | CR | CA | AVE |
|---|---|---|---|---|
| Personal innovativeness (PI) | PI 1–PI 5 | 0.916 | 0.884 | 0.686 |
| Task-technology Fit (TTF) | TTF 1–TTF 5 | 0.874 | 0.909 | 0.666 |
| Perceived ease of use (PEU) | PEU 1–PEU 5 | 0.864 | 0.902 | 0.648 |
| Perceived usefulness (PU) | PU1–PU5 | 0.864 | 0.902 | 0.647 |
| Students’ satisfaction (SS) | SS 1–SS 5 | 0.880 | 0.912 | 0.674 |
| Behavioral intention to use (BI) | BI 1–BI 5 | 0.906 | 0.910 | 0.669 |
| Actual Use of M-learning (AUM) | AUM 1–AUM 5 | 0.877 | 0.910 | 0.669 |
| Factors | AUM | BI | PU | PI | SS | TTF | PEU |
|---|---|---|---|---|---|---|---|
| Actual Use of Mobile Learning | 0.818 | ||||||
| Behavioral Intention to Use | 0.747 | 0.853 | |||||
| Perceived Usefulness | 0.742 | 0.732 | 0.805 | ||||
| Personal Innovativeness | 0.558 | 0.620 | 0.594 | 0.828 | |||
| Students’ Satisfaction | 0.513 | 0.418 | 0.643 | 0.537 | 0.821 | ||
| Task-technology Fit | 0.790 | 0.716 | 0.742 | 0.674 | 0.530 | 0.816 | |
| Perceived Ease of Use | 0.683 | 0.636 | 0.743 | 0.604 | 0.759 | 0.716 | 0.805 |
| Items | AU | BI | PEU | PI | PU | SS | TTF |
|---|---|---|---|---|---|---|---|
| AUM_1 | 0.808 | 0.777 | 0.545 | 0.481 | 0.601 | 0.343 | 0.589 |
| AUM_2 | 0.830 | 0.489 | 0.488 | 0.371 | 0.584 | 0.445 | 0.622 |
| AUM_3 | 0.856 | 0.526 | 0.492 | 0.395 | 0.574 | 0.422 | 0.595 |
| AUM_4 | 0.828 | 0.543 | 0.535 | 0.457 | 0.582 | 0.413 | 0.644 |
| AUM_5 | 0.766 | 0.642 | 0.699 | 0.539 | 0.670 | 0.480 | 0.763 |
| BI_1 | 0.608 | 0.815 | 0.553 | 0.548 | 0.627 | 0.369 | 0.592 |
| BI_2 | 0.689 | 0.879 | 0.573 | 0.537 | 0.624 | 0.376 | 0.615 |
| BI_3 | 0.637 | 0.866 | 0.520 | 0.491 | 0.625 | 0.331 | 0.584 |
| BI_4 | 0.653 | 0.877 | 0.543 | 0.515 | 0.635 | 0.349 | 0.632 |
| BI_5 | 0.594 | 0.827 | 0.523 | 0.553 | 0.611 | 0.358 | 0.633 |
| PEU_1 | 0.667 | 0.623 | 0.774 | 0.480 | 0.656 | 0.485 | 0.671 |
| PEU_2 | 0.699 | 0.662 | 0.761 | 0.533 | 0.675 | 0.470 | 0.689 |
| PEU_3 | 0.521 | 0.485 | 0.838 | 0.513 | 0.594 | 0.695 | 0.574 |
| PEU_4 | 0.460 | 0.378 | 0.843 | 0.464 | 0.558 | 0.698 | 0.506 |
| PEU_5 | 0.410 | 0.416 | 0.807 | 0.440 | 0.507 | 0.695 | 0.447 |
| PI_1 | 0.467 | 0.464 | 0.607 | 0.805 | 0.505 | 0.570 | 0.547 |
| PI_2 | 0.359 | 0.373 | 0.465 | 0.737 | 0.384 | 0.527 | 0.449 |
| PI_3 | 0.510 | 0.564 | 0.459 | 0.858 | 0.490 | 0.363 | 0.617 |
| PI_4 | 0.477 | 0.579 | 0.497 | 0.889 | 0.536 | 0.395 | 0.613 |
| PI_5 | 0.487 | 0.576 | 0.462 | 0.843 | 0.533 | 0.367 | 0.554 |
| PU_1 | 0.587 | 0.538 | 0.705 | 0.485 | 0.755 | 0.635 | 0.604 |
| PU_2 | 0.602 | 0.534 | 0.663 | 0.480 | 0.829 | 0.707 | 0.607 |
| PU_3 | 0.596 | 0.607 | 0.496 | 0.430 | 0.795 | 0.392 | 0.565 |
| PU_4 | 0.610 | 0.646 | 0.536 | 0.502 | 0.817 | 0.402 | 0.605 |
| PU_5 | 0.588 | 0.633 | 0.558 | 0.486 | 0.825 | 0.400 | 0.600 |
| SS_1 | 0.420 | 0.376 | 0.747 | 0.442 | 0.592 | 0.785 | 0.463 |
| SS_2 | 0.446 | 0.386 | 0.699 | 0.456 | 0.638 | 0.856 | 0.464 |
| SS_3 | 0.409 | 0.287 | 0.548 | 0.412 | 0.436 | 0.842 | 0.406 |
| SS_4 | 0.412 | 0.337 | 0.571 | 0.462 | 0.484 | 0.835 | 0.424 |
| SS_5 | 0.413 | 0.309 | 0.496 | 0.428 | 0.445 | 0.784 | 0.403 |
| TTF_1 | 0.609 | 0.644 | 0.565 | 0.488 | 0.608 | 0.382 | 0.769 |
| TTF_2 | 0.655 | 0.603 | 0.606 | 0.586 | 0.657 | 0.463 | 0.878 |
| TTF_3 | 0.684 | 0.585 | 0.623 | 0.597 | 0.668 | 0.454 | 0.860 |
| TTF_4 | 0.649 | 0.530 | 0.607 | 0.574 | 0.522 | 0.436 | 0.799 |
| TTF_5 | 0.627 | 0.555 | 0.519 | 0.503 | 0.566 | 0.428 | 0.769 |
| Factors | AUM | BI | PU | PI | SS | TTF | PEU |
|---|---|---|---|---|---|---|---|
| Actual Use of Mobile Learning | |||||||
| Behavioral Intention to Use | 0.815 | ||||||
| Perceived Usefulness | 0.844 | 0.831 | |||||
| Personal Innovativeness | 0.621 | 0.692 | 0.676 | ||||
| Students’ Satisfaction | 0.583 | 0.463 | 0.711 | 0.608 | |||
| Task-technology Fit | 0.798 | 0.704 | 0.851 | 0.766 | 0.600 | ||
| Perceived Ease of Use | 0.777 | 0.720 | 0.853 | 0.690 | 0.753 | 0.827 |
| Factors | AUM | BI | PU | PI | SS | TTF | PEU |
|---|---|---|---|---|---|---|---|
| Actual Use of Mobile learning | |||||||
| Behavioral Intention to Use | 1.212 | ||||||
| Perceived Usefulness | 2.947 | 2.822 | |||||
| Personal Innovativeness | 2.014 | 1.958 | |||||
| Students’ Satisfaction | 1.212 | 2.548 | |||||
| Task-technology Fit | 2.065 | 2.965 | |||||
| Perceived Ease of Use | 2.719 | 2.658 |
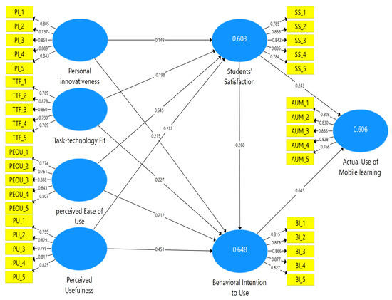
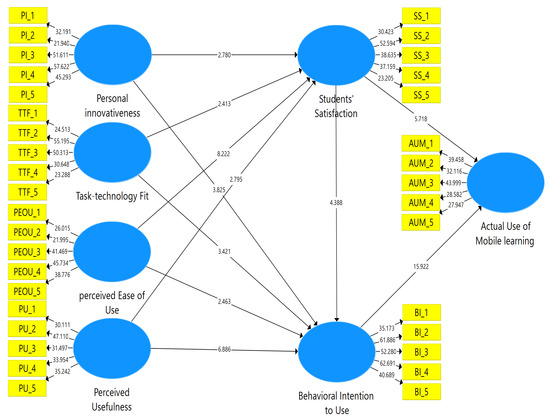
| Path of Hypotheses | Path (β) | t-Value | p Values | Results |
|---|---|---|---|---|
| Hypothesis 1 (H1).Personal innovativeness -> Students’ Satisfaction. | 0.149 | 2.757 | 0.006 | Supported |
| Hypothesis 2 (H2).Personal innovativeness -> Behavioral Intention to Use. | 0.215 | 3.603 | 0.000 | Supported |
| Hypothesis 3 (H3).Task-technology Fit -> Students’ Satisfaction. | −0.198 | 2.353 | 0.019 | Supported |
| Hypothesis 4 (H4).Task-technology Fit -> Behavioral Intention to Use. | 0.227 | 3.418 | 0.001 | Supported |
| Hypothesis 5 (H5).Perceived Ease of Use -> Students’ Satisfaction. | 0.645 | 8.152 | 0.000 | Supported |
| Hypothesis 6 (H6).Perceived Ease of Use -> Behavioral Intention to Use. | 0.212 | 2.662 | 0.008 | Supported |
| Hypothesis 7 (H7).Perceived Usefulness -> Students’ Satisfaction. | 0.222 | 2.799 | 0.005 | Supported |
| Hypothesis 8 (H8).Perceived Usefulness -> Behavioral Intention to Use. | 0.451 | 6.778 | 0.000 | Supported |
| Hypothesis 9 (H9).Students’ Satisfaction -> Behavioral Intention to Use. | 0.268 | 4.538 | 0.000 | Supported |
| Hypothesis 10 (H10).Students’ Satisfaction -> Actual Use of Mobile Learning. | 0.243 | 5.887 | 0.000 | Supported |
| Hypothesis 11 (H11).Behavioral Intention to Use -> Actual Use of Mobile Learning. | 0.645 | 16.399 | 0.000 | Supported |
Publisher’s Note: MDPI stays neutral with regard to jurisdictional claims in published maps and institutional affiliations. |
© 2022 by the authors. Licensee MDPI, Basel, Switzerland. This article is an open access article distributed under the terms and conditions of the Creative Commons Attribution (CC BY) license (https://creativecommons.org/licenses/by/4.0/).
Share and Cite
Alturki, U.; Aldraiweesh, A. Students’ Perceptions of the Actual Use of Mobile Learning during COVID-19 Pandemic in Higher Education. Sustainability 2022, 14, 1125. https://doi.org/10.3390/su14031125
Alturki U, Aldraiweesh A. Students’ Perceptions of the Actual Use of Mobile Learning during COVID-19 Pandemic in Higher Education. Sustainability. 2022; 14(3):1125. https://doi.org/10.3390/su14031125
Chicago/Turabian StyleAlturki, Uthman, and Ahmed Aldraiweesh. 2022. "Students’ Perceptions of the Actual Use of Mobile Learning during COVID-19 Pandemic in Higher Education" Sustainability 14, no. 3: 1125. https://doi.org/10.3390/su14031125
APA StyleAlturki, U., & Aldraiweesh, A. (2022). Students’ Perceptions of the Actual Use of Mobile Learning during COVID-19 Pandemic in Higher Education. Sustainability, 14(3), 1125. https://doi.org/10.3390/su14031125

