Next Article in Journal
Current Situation and Construction of Recycling System in China for Post-Consumer Textile Waste
Next Article in Special Issue
Raman Spectroscopy Application in Food Waste Analysis: A Step towards a Portable Food Quality-Warning System
Previous Article in Journal
The Impact of Supply Chain Integration on Operational Performance: An Empirical Study
 
 
Font Type:
Arial Georgia Verdana
Font Size:
Aa Aa Aa
Line Spacing:
Column Width:
Background:
Article

Adapting Digital Technologies to Reduce Food Waste and Improve Operational Efficiency of a Frozen Food Company—The Case of Yumchop Foods in the UK

by
Usha Ramanathan
1,*,
Ramakrishnan Ramanathan
2,
Abiodun Adefisan
3,
Tamíris Da Costa
4,
Xavier Cama-Moncunill
4 and
Gautam Samriya
5
1
Nottingham Business School, Nottingham Trent University, Trent NG1 4FQ, UK
2
Essex Business School, University of Essex, Essex SS1 1LW, UK
3
Yumchop Foods, Towcester NN12 6HX, UK
4
School of Biosystems & Food Engineering, University College Dublin, Agriculture Building, UCD Belfield, D04 V1W8 Dublin, Ireland
5
MTU Kerry Campus, Munster Technological University, V92 HD4V Tralee, Ireland
*
Author to whom correspondence should be addressed.
Sustainability 2022, 14(24), 16614; https://doi.org/10.3390/su142416614
Submission received: 12 November 2022 / Revised: 5 December 2022 / Accepted: 7 December 2022 / Published: 12 December 2022

Abstract

Cold storage is an essential operation for many food products in cold supply chains. The main objective of this kind of storage is to preserve the food products for a certain period of time. However, often due to a lack of accurate technology, humidity and temperature in food storge are not monitored in real-time, which will affect the food quality. At present, the Internet of Things (IoT) has become a very popular choice for businesses in food supply chains. This is mainly because of the easy availability of internet, which helps monitor and control the quality of food in storage and transport. In this paper, the experiences of adapting and testing IoT sensors and Big Data technology for reducing food waste in a frozen food manufacturer in the UK are presented. The temperature and humidity monitoring within the operations of this ready-to-eat frozen meal company are also expected to maintain food quality and adhere to legal food safety requirements. Our reflection of experience gained in the installation of the sensors, collecting the data to a cloud server, and conducting data analytics with the data are also described. During the implementation of the technology, the company was able to identify optimal and non-optimal storage conditions for their food products and pre-processed ingredients. This allowed the further development of an alert system and corrective action protocol assisted using the technology installed. Results of the case study evidenced and reported a thorough real-time monitoring system that was able to reduce food waste and assure product quality, which could be applied in different stages of the food supply chain. This case can influence several food businesses to start adapting technology in their routine operations to ensure food quality and safety.

1. Introduction

One-third of all food produced for human consumption is wasted globally, and this can occur anywhere along the food supply chain, which includes production, processing, distribution, and consumption [1]. This is not just a waste of important resources; it is also an affront to the 815 million people worldwide who are malnourished [2]. How can we address the issue of food waste while also improving food availability?
Maintaining a continuous cold chain, and the adequate temperature conditions along each step of the supply chain, is a potential alternative to save food from becoming waste [3]. This may be enough to feed many people globally if supply chains were modified to guarantee that food reached those who needed it the most. The cold chain is a variation on traditional food supply chains, and it refers to the movement of perishable goods that need to be refrigerated along each stage of the chain [4]. However, as supply chains get longer and more complex, they are frequently unable to cater to the specific climate needs of diverse items [5].
In this way, food providers may benefit from using revolutionary digital technologies, such as the Internet of Things (IoT), to optimise the supply chain and reduce food waste [6]. IoT combined with Big Data servers can store billions of data points, process data streams in real-time, and create workable insights [7]. For instance, data analytic tools can forecast models to predict inventory, consumer demand, and the probability of spoilage.
In the past, battery-operated thermometers or other passive temperature sensors were used to monitor the conditions of food products. Now, companies can ensure not only that food is handled under ideal climate conditions, but also that they are receiving temperature data in real-time [8]. Using IoT technologies can remotely monitor the climate conditions in different stages of the supply chain in real-time, identifying suboptimal environmental conditions for the company to tweak [9].
In this paper, we describe the experiences of adapting and testing digital technologies such as the Internet of Things sensors and data analytics for saving food waste in a frozen food manufacturer in the UK. The company in focus in this paper is Yumchop foods. It is a small and medium enterprise (SME) based in Northampton, UK. Yumchop are an innovative family-owned business who prepare frozen food and provide nutritious meals to customers in minutes via integrated microwave vending machines. They also provide a home delivery service via online purchase. Ready-to-eat meals are a convenient option that has been growing in recent years [10,11]. We describe our experiences of installing the sensors, collecting the data to a cloud server, and conducting data analytics with the data. The overall purpose of the entire exercise is to reduce food waste in the company, and thus increase overall sustainability.

1.1. Yumchop Foods

Although many consumers enjoy eating ‘home-cooked’ meals, not all like the process involved in meal preparation or the time it takes to cook. As lifestyles become increasingly busier, consumers limited in time are looking for alternatives to home-cooked meals. Yumchop Foods, a family-run business, has developed a vision to meet this need. Ready-to-eat meals are a convenient option that has been growing in recent years [10,11]. Yumchop was founded in 2016 in the UK out of a passion for food and a wish to introduce African flavours to British cuisine. Yumchop was founded in 2016 in the UK out of a passion for food by Mr. Michael Adewunmi Adefisan and Mrs. Abiodun Aderenle Adefisan, proud founders of this innovative hot-cooked meals food business. Today, Yumchop is a food manufacturing business specialising in frozen ready meals, prepared and served hot through automatic vending machines. Yumchop also provides a home delivery service via online purchase. Their mission is to create African meals that combine multi-cultural traditions, responsibly sourced ingredients, free from any added preservatives, colourings or flavourings, provided within environmentally friendly recyclable and biodegradable packaging [12].

1.2. Study Aims and Objectives

This study aims to understand and explore integrating temperature monitoring and Big Data technology within the operations of ready-to-eat frozen meal company Yumchop Foods. Using these technologies, we aim to reduce food waste, maintain food quality, and adhere to legal food safety requirements. This study explored the possibilities and purposes of available technologies that could meet these requirements using a case study approach. The experiences of installing the sensors, collecting the data to a cloud server, and conducting data analytics with the data are also described. The overall purpose of the entire exercise is to support reducing food waste in the company, and thus increase overall sustainability.

2. Drivers of the Frozen Food Industry

The modern retail scenario has seen a sharp rise in the use of frozen food products. There are a number of reasons for such a trend, as discussed below.
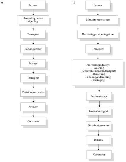
  • Retaining freshness: In recent years, it has been revealed that freezing food when it is fresh could lock in nutrients and preserve flavour. This is one of the main reasons to consider buying frozen products over fresh: frozen fruits and vegetables can be more nutritious, cheaper and have better quality. In addition, frozen food also has a longer shelf-life [13,14]. Regarding nutritional value, fresh fruits and vegetables commonly lose nutrients, vitamins, minerals, fibre and antioxidants over time because they are picked before ripening, which gives them less time to develop a full spectrum of vitamins and minerals. Ripening may still occur during transportation, but these products will not have the same nutritive value as if they had been allowed to ripen fully on the farm. In addition, fresh fruits and vegetables are packaged, stored, transported and stored again (Figure 1a), and the exposure to storage and transportation periods at temperatures above freezing can negatively affect the nutrient quality [15,16]. Furthermore, during the long distance from farm to the consumer, fresh fruits and vegetables are exposed to light, heat and/or oxygen, which degrade some nutrients, especially vitamins [17].
  • Retaining nutrients and anti-oxidants: On the other hand, frozen products are picked at peak ripeness (a time when they are usually the most nutrient-packed), blanched in hot water and then frozen (Figure 1b), which means they may retain more nutrients and antioxidants than fresh produce, despite the losses of water-soluble vitamins that may take place [18,19,20]. The blanching process is used to stop food-degrading enzymes and kill all microorganisms present in the food. This process can cause some water-soluble nutrients, such as vitamins C and B, to break down or leach out, but the subsequent freezing process locks the vegetables in a nutrient-rich state. However, Li et al. (2017) observed no significant differences in vitamin content between fresh and frozen vegetables [14].
  • Availability beyond seasons: Fresh products can be limited, mainly during winter, which forces many consumers to turn to cheaper frozen options. Frozen food may be more cost-effective, as frozen fruits and vegetables come from an area where they are in abundance and there is a very low spoilage factor due to short transportation time between harvesting and processing, with these savings passed on to the consumer. Usually, frozen foods can be 50% cheaper than fresh foods, and since they can be stored for long periods without spoiling, the consumer can reduce food waste and the cost of having to put fresh products that have spoiled before their consumption in waste disposal [21]. In addition to quality and economy, frozen foods also have the advantage of convenience. Storing or buying frozen fruits and vegetables is the easiest way to get in all your recommended servings of fruits and vegetables per day.
  • Role of packaging: Frozen foods are commonly packaged before storage and retail. Packaging fulfils many essential functions for food preservation. It protects food from detrimental physical, chemical, and biological influences, such as the effect of oxygen, light, moisture, odours and contamination by pathogenic microorganisms, extending food shelf life [22,23]. Food packaging also protects food from being lost or wasted through deterioration, spillage, and mixing of different products. The function of processing and packaging becomes even more critical when it is related to fresh products, which are highly perishable, mainly due to their high-water content and close-to-neutral pH [24,25]. Thus, such products require immediate processing to retain their safety and quality while ensuring safety for consumers [24].
The quality of frozen foods depends on the quality of raw materials used and the ability to maintain the food temperature at a suitably low level in any part of the food supply chain [26]. Fruits and vegetables are the most sensitive products to storage deterioration and should be stored at a temperature of −5 °C in moisture-proof, gas-impermeable plastic or freezer wrap for a maximum of 5 months in order to maintain their preservation [26,27]. Storing food in the freezer in good conditions is the best chance to prevent foodborne illnesses. Poor storage conditions along the supply chain and longer storage time can also reduce the quality of most fresh foods and result in food loss and waste (FLW) [28]. Therefore, it is essential to make demand forecasts in order to avoid products remaining unsold in storage before the recommended shelf life [1].

Ready-to-Eat Hot Meals

Ready-to-eat (RTE) hot meals are commercially available food preparations that require minimal cooking or processing before consumption. RTE provides convenience to customers due to the little time and effort needed in their home use. Additionally, RTE are generally easy to handle and store and have an extended shelf-life depending on their packaging and preservation method (e.g., frozen ready meals) [29]. They are available in retail in various forms—canned, vacuum-coated, or retort—and they can be found in the form of precooked, partially cooked, uncooked, frozen, or preserved foods. These products are, finally, consumed in households after minimal cooking. RTE commercial preparations involve meat, pastry, vegetables, fish, or seafood [11].
As mentioned earlier in this section, the demand for RTE meal products has been growing steadily over the past years, especially during the COVID-19 pandemic outbreak. A factor commonly attributed to this growth is an increasing trend for people worldwide to adopt busier, faster lifestyles. Moreover, recently, the COVID-19 pandemic and lockdown measures implemented by national authorities have increased the demand for hot ready meal products as an alternative to restaurants and other dining-out businesses [29]. Another factor contributing to this rise in the demand for RTE meals may be attributed to a growing interest in new products. Apart from their own national cuisine, people are keen to try meals from other cultures or ethnicities that they would not otherwise prepare at home. Therefore, a preference for ethnic food has driven the demand for these food products.
In 2019, the global revenue of RTE meals was USD 98.12 billion, of which Europe represented the most significant market with 40% of the share (USD 29.83 billion). Estimations show that the global revenue will reach USD 122.95 billion in 2024 (USD 39.36 billion in Europe) [10]. Projections estimate that the RTE market will grow at a Compound Annual Growth Rate (CAGR) of 4.62% during the forecast period (2021–2026) [29].

3. Processing Stages of Ready-to-Eat Meals

3.1. The Freezing Process

RTE meals are found in various forms in the market. Among these forms, frozen RTE products are a widely chosen option due to the advantages of freezing as a preservation method. When referring to freezing, the term is used to define the process in which food temperature is lowered below its freezing point, while frozen refers to the subsequent state kept throughout the rest of the cold chain [30].
Freezing is a long-established food preservation method applied to numerous goods, e.g., fruits, vegetables, meat, fish, etc., due to its effectiveness in retaining valuable properties such as taste, appearance and nutritional value, while extending product shelf life and preventing waste [30,31]. The process of freezing involves three stages; cooling the liquid-state product to its freezing point (pre-cooling stage), removing the latent heat of crystallisation during the phase transition (phase transition), and cooling the solid-state product to the final storage temperature (tempering stage) [31]. Freezing extends the shelf life of products considerably as the low temperatures and limited availability of liquid water slows down chemical reactions, such as fat oxidation, and inhibits the growth of microorganisms [31,32]. However, it is worth noting that freezing also causes physical changes to food. When freezing occurs, the water found in food forms ice crystals. Ice crystal formation, together with water movement within the food to join the developing crystals, can cause disruptions to the food structure [30,32].
Food to be frozen contains water interacting with different molecules. This way, some of the solid components may be found in solution with water, e.g., sugars and salts, while other water molecules are bound to components such as proteins. Other components have minimal interaction with water, e.g., fat [32], due to their hydrophobic nature. Given these different chemical interactions with water, and the formation of ice crystals that further concentrate the solution, freezing does not occur at a unique freezing point but rather over a range of temperatures. In general, below −10 °C, only the bound water remains unfrozen, and the food can be considered fully frozen [32].
After the freezing process, frozen food can still undergo physical disruption as water continues to transfer internally, i.e., small ice crystals migrate to form larger crystals. Temperature fluctuations can further increase this process during storage [32]. The larger the crystals are, the more significant the physical disruption on cells and tissues that they will cause when the product is thawing. This process is known as drip loss, which often results in frozen products having less quality than fresh food of the same type due to a loss of firmness and flavour [33]. Faster freezing times generally favour the formation of smaller, less damaging intracellular ice crystals, whereas slower freezing rates tend to result in more extensive and extracellular ice crystals. Prolonged frozen storage, especially if the storage conditions are poorly controlled, will diminish the benefits of faster freezing over time. Overall, frozen foods are usually perceived as having quality very close to that of fresh foods and their convenience due to their long shelf life provides a key advantage for many consumers.
Although freezing is a relatively old method for food preservation, technological advancements have allowed faster freezing processes to reduce the size of ice crystals and, thus, minimise the physical disruption in the structure of food and improve overall product quality. Emerging technologies focus on improving heat transfer efficiency and control over ice crystallisation even further [31]. The leading freezing technologies can be found in Table 1 [31].
Other methods for food preservation include, but are not limited to, thermal processing, dehydration, refrigeration, extrusion and irradiation [34]. While each of these methods may confer advantages depending on the use case, freezing has been reported as one of the most widely used for food preservation. In fact, the frozen food sector represents a large part of the food supply globally [32].

3.2. Food Preparation and Quality Assurance

Typically, all frozen food and ready meal businesses try to sell their products with a well-focused marketing strategy such as quality assurance, freshness, and nutrient count. RTE food companies claim their food as a high-quality product by making crucial claims: either quickly frozen to lock the ingredients, or freshly packed/prepared and frozen in a short period to lock/preserve the taste [35].
Local sourcing is one of the main drivers to prepare the food quickly to freeze within a few hours of preparation. The UK Government is supporting British farming businesses through different options such as encouraging owning or leasing agricultural land [36], creating demand in the local market. Leading UK retailers, namely Tesco, Sainsbury’s and Morrisons, support British farmers with long-term supplier contracts and by offering premium prices for local produce. This support is extended especially for local produce such as milk, carrots, potatoes, cabbages, and apples.
As discussed above, the ingredients should be sourced locally because the processing plant requires a constant supply of raw materials to keep the freshness of the frozen products. The products are manufactured in frozen food processing plants where the fresh foods are processed at very low temperatures. At the processing plants, the raw materials (fresh foods) are sent for manual inspection and sorting, where workers cut the valuable part of a food and discard the part which is not suitable for consumption [37]. This sorting process helps to maintain the size and integrity of the fresh food.
After the sorting process, the fresh food is dropped into fresh water, where foreign materials such as soil and dust are washed away. The typical next step in the frozen processing plant is the blanching and cooling process, which helps deactivate enzymes in the food and maintain the colour of the fresh food. The fresh food is moved to a heated container where heated water is sprayed on top of the raw material (vegetables or meat) for a short period [37]. Once the food is heated, it is transferred to cool containers with cooled water ranging from 10 to 14 °C to low temperature. After this process, the excess water must be removed from the raw material to prevent any extra ice layers while freezing. The dewatering process transfers the food to a vibrating conveyor to shake off any excess water. The food is then transferred to individual quick-freezing units, and the food is maintained at freezing temperatures.
In the United Kingdom, according to the guidelines provided by the Foods Standard Agency, fridges and chilled display equipment should be set at 5 °C or below to make sure that food is kept at 8 °C or below. As for control of the temperatures, fridges and chilled display equipment need to be checked at least once a day, starting with opening checks. For frozen food, the guidelines outline that it is good practice to keep frozen food at −18 °C or colder. Food labelled as ‘quick frozen’ must be stored at −18 °C or colder or displayed at −12 °C or colder. In this case, it is mandatory that the temperature of the freezing equipment should be checked at least once a day [38].

4. The Role of Digital Technologies in Reducing Food Waste in Agribusiness Supply Chains

In the food industry, staying in step with technology has become essential for improving business processes. Technology helps food manufacturers to produce more efficiently. Processes such as labelling, IoT traceability, food safety, and understanding general food trends can all be improved significantly through the integration of technology [39]. Improving shelf life and food safety revolves around technology, ensuring affordability and consistent quality.
With a supplier network that has become increasingly global, food companies need to detect changes and react quickly to things such as health threats. We may see new technologies such as Artificial Intelligence (AI) and the IoT play a more prominent role in food traceability and transparency [40,41]. Food businesses will also need to remain compliant; e.g., in the USA, the Food and Drug Administration (FDA) continues to update its Hazard Analysis Critical Control Point (HACCP) guidelines. In addition, record-keeping will be required to be kept in an electronic format, as stipulated by the FDA’s Food Safety Modernization Act (FSMA) [42]. Overall, food companies should expect the FDA to place greater importance on technology-enabled food safety requirements. Organisations should try to adopt robust technology systems sooner rather than later so that they have time to try out the right technologies instead of rushing in order to remain compliant.
The food supply chain is an elaborate but essential food production system required by the global community to maintain food security. Though the food supply is typically taken by most for granted, just one disruption in the chain can lead to shortages, poisoning, or increased prices. While solutions are in place to streamline the global food supply chain, there are still several problems facing the food systems industry in Europe, particularly due to the coronavirus pandemic and Brexit [43]. Some of the problems that have become most dominant are farming labour shortages, poor communication between supply chain participant organisations (also due to a lack of common standards and protocols for information exchange), growing regulations, consumer demand and complexities in inventory and labour planning due to COVID-19 and Brexit. Moreover, a lack of visibility, communication among participants, and intermittent COVID-19 restrictions have put restaurant businesses and their suppliers in challenging positions [44].
For many fresh food producers, reducing food loss and waste (FLW) is a great concern due to its high socioeconomic costs, relationship to waste management, and climate change challenges [45]. FLW has indeed become an issue of great public concern. The 2030 Agenda for Sustainable Development reflects the increased global awareness of the problem, with Target 12.3 calling for reducing food waste along the production and supply chains [46]. The percentage of FLW varies between food sectors, being incredibly high for the fresh produce supply chain: around 50% of all fruits and vegetables are disposed of in the EU each year [47]. About one-third of fruit and vegetable waste is caused by produce perishing between being harvested and reaching the consumer, largely due to long distribution routes and inadequate technologies used in transport and storage.
Recently, digital tools (e.g., sensors, food apps) have become a viable solution for FLW recovery [48,49]. However, the literature related to understanding how these technologies can contribute to reducing FLW is limited [45,48,49,50,51,52,53]. According to Irani et al. (2018), technologies can influence the FLW within the broader food security landscape [51]. Digital tools can also facilitate the development of alternative food networks that can modify the traditional linear food chain [50]. According to Kamble et al. (2019), the application of the IoT, for example, can support actors to control FLW by monitoring food quality, managing food close to its shelf life and improving the management of inventory and store layout [52]. Sensor technologies can also help reduce FLW through administering the right physical environment, especially concerning temperature and humidity.
In the context of frozen food storage, temperature fluctuations can induce disruption of physical changes within the food structure. This necessitates continuous monitoring of temperature and taking action before the temperature fluctuation exceeds a suggested range. This case study article specifically looks at how these digital technologies are helping Yumchop to reduce FLW through sensor technology and cloud data analytics. This is further explained in the next section.

5. Yumchop and the Digital Technologies

Yumchop specialises in frozen ready meals based on flavoursome authentic world foods with an African twist. They offer a varied list of meals available through online purchase and automatic vending machine, currently with 15 meal options. Their meals are frozen to retain freshness, whilst minimising waste. A fundamental part of their revenue comes from distributing ready meals at institutions such as universities and medical facilities through automated vending machines. These unattended retail kiosks are fitted with an integrated microwave which warms the food upon purchase. However, Yumchop also delivers food to their customers’ homes through direct purchase at their website, enabling one-off purchases and monthly subscriptions that customers can customise to receive food at their preferred intervals. The products and prices are relatively standardised, with an availability of multiple buy options (bundles and monthly subscriptions). Moreover, they also supply directly to retailers and large organisations.
Yumchop Foods currently operates in agreement with universities, such as Imperial College, London, through the approved Innovative Food Framework—The University Catering Organisation (TUCO)—and the National Health Service (NHS) as part of the NHS Food Framework agreement to supply ready meals in hospitals and healthcare settings. As seen on the TUCO website, their route-to-market strategy is via unattended retailing kiosks that they utilise as a platform to offer 24 h access to their meals and that can be deployed into different sectors of the economy, i.e., universities, warehouses, serviced offices, hospitals.

5.1. Operations of Yumchop

Yumchop uses locally sourced raw materials to prepare their ready-meal products. Their production process can be seen in Figure 2. Most of the ingredients are supplied by local vendors, located within a radius of 20–30 miles from the Yumchop production plant in Milton Keynes, UK. Meat (chicken and lamb) is transported in temperature-controlled logistics and stored in cold storage as soon as it arrives at the production site. The meat products are marinated and prepared for the next two days before they are fully cooked. Once the food is cooked and ready to be served, they are delivered to the consumer or sent to the vending kiosks. Some food is also stored in frozen racks to be sold as frozen ready meals. Yumchop uses organic ingredients for marination, such as organic coconut oil, whilst no artificial colours, flavouring or chemicals are used.

5.2. Food Preparation and Storage at Yumchop

Once the food is sourced from local suppliers, ingredients are prepared for cooking. Fresh vegetables are washed and diced to the required shape using a dicing machine and are then stored refrigerated. For example, the dicing process takes about 5 h for 100 kg of peppers, which are then packaged in 5 kg bags and kept within a refrigerator. Meat is instantly marinated with oil and spices, and then refrigerated to avoid bacterial growth. Fresh meat and vegetables are cooked and then sealed in packaging within two days of arrival in the kitchen. Rice and pulses are stored in a dry storage area. Although the cooking of rice is a straightforward method, there is some wastage during its cooking process. For example, 30 kg of rice can make up to 80 kg of cooked rice, however, 8–10% of this cooked rice is wasted due to sticking at the bottom of the pan. All finished products are put in a blast freezer for 2 days within 3 h of cooking. Fully prepared meals are stored in a freezer with the temperature from −24 °C to −18 °C. All products are transferred to an internal freezer located within the production processing plant in 20 ft containers. Yumchop also has 40 ft backup freezers located outside the plant, to have enough supply to meet any high demand.

5.3. Food Delivery via Vending Machines

Yumchop delivers the food via vending machines installed in selected rail stations, hospitals and universities. Each vending machine can hold up to 75 packs of RTE meals. Yumchop replenishes its stock in the vending machines when it goes below 25 packs. Their planning cycle for production is calculated eight times higher than the demand. This creates a good balance between the supply and the demand. The product expiry date is 12–24 months from the production date when it is kept in a controlled temperature range of −18 and −24 °C. However, the company ensures that no product spends more than 6 months in the freezer. This highlights Yumchop’s commitment to safety and quality, which, in turn, assures the high standards of their products.

5.4. New Digital Technologies for Yumchop

Following a confidentiality agreement, the REAMIT project team started implementing appropriate digital technologies for Yumchop to ensure that frozen food and raw materials for preparing the food are stored in the right temperature in the frozen food manufacturer’s factory.
These technologies have been integrated into Yumchop’s operations, from storing the raw materials and prepared foods in the internal storage, through to RTE meal packages being stored in the retail vending machines. Sensors monitor the temperature of the environment at each stage of the operations, including sourcing, preparing, storing, logistics and delivering to customers. These data are transmitted to the Yumchop team. This is achieved through dashboard options, with Yumchop’s dashboard data sending alerts to the team if the temperature drops below −18 °C. This alert helps the company fix any malfunctioning of the fridge/freezer before stored items become spoiled and wasted.

6. Implementation of the Technologies

Yumchop manufactures and supplies high-quality frozen food through vending machines to consumers. In the year 2021, one of their warehouses experienced a sudden and undetected rise in temperature throughout the night, and the company could have had a significant loss of its stock from the frozen food storage. However, human intervention occurred on time, before significant losses. As the temperature monitoring was not automated and carried out only through regular manual inspections, temperature drops have led to spoilt food quality, which meant the food was discarded as waste. Yumchop’s manual monitoring and controlling system of temperature within production, storage, and delivery systems needed a considerable proportion of human intervention.
The two most critical parameters that Yumchop makes a priority to protect their consumer trust are the quality of supplied food and its taste. Any such unexpected incident makes integrating technology in their warehouses a natural requirement to avoid any further loss to the organisation. This is not just crucial for maintaining the quality of food and its taste, the two most vital parameters for food, but it is also critical to streamlining the business for a growing consumer market with high expectations of quality assurance.
Having appropriate technological solutions in place could save food manufacturing and supply companies a significant amount of money whilst helping to avoid waste. In this section, the existing business scenarios of Yumchop are considered to understand how a technology-based solution is helpful for the company to improve its efficiency. These solutions could prevent huge accidental losses of food. Moreover, rather than just avoiding the losses, these solutions can reinforce and strengthen quality assurance and enhance the company’s credibility.
The architecture of technology implementation is summarised in Figure 3. Specialist sensors for measuring specific parameters as agreed with the company have been installed at various locations in Yumchop’s factory. The sensors have been connected to a secure cloud server. These data have been accessed by data analytics partners. The data from the server can be monitored by Yumchop via a specially designed interactive dashboard. This dashboard is discussed in the next section. A special feature of the dashboard is the alert system. The upper and lower thresholds of the parameters to be measured have been fixed in agreement with the company. If sensor readings are consistently above the upper threshold or below the lower threshold for three consecutive readings, an alert is triggered and sent to the mobile phones of Yumchop.
These digital technologies can be useful to Yumchop in multiple ways. They help the company to support close monitoring of food storage in their factory. Large freezers are installed in the factory for storing incoming raw materials (vegetables, meat, etc.) and for storing the frozen processed food. There are plans to expand the technology to monitor temperature in vending machines and also for when the frozen food is transported in trucks from the factory to vending machines.

Monitoring Conditions of Food Storage within Yumchop’s Premises Using Technology

Based on the nature of the RTE industry, Yumchop has a legal obligation to monitor the temperature of the surrounding environment in which the frozen food is kept by the company at least twice a day. The company is regularly audited to ensure all the regulations are followed at its premises. There are fines and other legal penalties if the company is found to violate this legal regulation at any point during its business. Thus, it is critically important for the company to measure the temperature of the frozen food’s environment and always ensure that this temperature is within the permissible range so that the food is always of the highest quality. Currently, at Yumchop, the process of measuring the temperature twice a day is manual and dependent on personnel. The manual measurement process has multiple risks or disadvantages:
  • A significant delay is present in sharing the measured temperature information with the stakeholders and the actual occurrence of that temperature. The process is not in real-time. This exposes the system to a significant risk of not carrying out a corrective action in time if any undesired situation occurs;
  • It involves dependency on personnel. The temperature measurement involves additional overhead involving personnel and is subject to errors in measuring by a human;
  • Though manual measurement is taken twice a day, it does not measure the temperature at other instances in the day. The temperature fluctuations in the environment surrounding the food can happen in other instances due to any undesired cause. Measuring the temperature only twice a day at fixed instances suffices the legal requirement but does not capture any potential risk to the food due to temperature changes (fluctuations) at other times;
  • Measuring the temperature manually does not provide scope for integrating the corrective action mechanism with the system in an automated way.
For these reasons, temperature sensors have been installed in the fridge and freezer areas, as presented in Table 2. This is also shown in the layout in Figure 4.
As the company needed a customized solution to their temperature-controlled locations, the REAMIT project installed IoT sensors in the areas specific to cold containers, fridge freezers, in different zones as mentioned in Table 2 and Figure 4. Each sensor installed at Yumchop has its own rule-based alerting algorithm using different threshold temperatures depending on where the sensor is installed. Alerts are sent to Yumchop when two measurements in a row are over the temperature thresholds shown in Table 2. For example, notifications should be sent if the temperature in the container located in the cold room rises above 5 °C, while notifications for the freezers should be sent above −18 °C. This allows specific alerts to be sent to staff phones with exact information of the problem at the factory. To avoid false alarms, alerts are only sent after 6 readings, 5 min apart are recorded above the threshold temperatures (30 min consistently above threshold temperature).
The alerting system is implemented using Amazon Simple Notification Service (SNS) and is built into the REAMIT dashboard. The dashboard for Yumchop shows the temperature in all zones at Yumchop where sensors have been installed (Figure 5), as well as the thresholds for the gauges (red-orange-green). The temperature thresholds can be set according to Yumchop’s needs. For example, with reference to Figure 5 of dashboard readings, if the pointer in the meter dial is within the range of the green zone, no action is needed. If the pointer is in the orange zone, caution is essential to be ready to tackle problems. If the pointer is in the red zone, immediate action is required from the operations team of the case company. Preset alerts from the system will help to monitor the temperature to ensure quality.
Having the facility to measure the temperature automatically in real-time would not just eliminate all the above risks and disadvantages but would also significantly help the company in improving system efficiency, monitoring and improving the quality of food, bringing more transparency, saving manual labour overhead, and eliminating any food loss due to temperature fluctuations.

7. Sustainability Benefits of the Technology Solutions

This case study outlined our experience working with the Yumchop company to install and run sensors and provide data analytics. Food loss and waste is a significant concern for the company, which identified three main types of food storage areas susceptible to food loss: cool, chill, and frozen areas. The use of digital technology has helped Yumchop in multiple ways:
  • Reduced food waste: The idea of continuously monitoring the temperature of stored food products and sending out alerts in the case of any issue can potentially help to reduce the chances of food becoming waste by taking rapid corrective actions;
  • Ensuring the quality of food: Our records have so far indicated that the temperature have been kept at optimal conditions after the technologies have been installed. Such a record improves the perception of the quality of the food and the company can be more confident in marketing its food products. In addition, it could boost frozen ready-to-eat food quality due to an improved production process;
  • Legal compliance: To follow the legal, regulatory requirements, the company needs to record the temperature in each area twice a day, which was carried out manually until now. As demonstrated above, the automatic temperature measurement is critical in cool rooms and other areas. At such locations, automated technology could be significantly used to measure the temperature in an automated way and take corrective actions;
  • Improved revenues for the company: Since the company is more confident of the quality of its produce, there is a chance that it can price its products at a premium, increase its sales and thereby generate more revenue;
  • Reduced emissions: Measuring the storage temperature does help at times to optimise energy consumption. For example, if temperature settings in fridges or freezers are set too low for the optimal range, there could be unnecessary energy consumption. This situation can be avoided while monitoring the dashboard. This can help reduce environmental impacts. In addition, there is a more positive impact on the environment because (i) avoiding food waste helps to avoid greenhouse emissions as the food was not sent to landfill; and (ii) there is a saving of resources that go into the production of the food that is prevented from being waste;
  • Improved green image for the company and overall improvement in sustainability: We alluded to the economic benefits and environmental benefits in the previous points. There is also a social element here, because food waste avoided can be used to feed those in need of food. Overall, using technology for reducing food waste helps improve the green image of the company alongside transparency in its processes, which would be highly useful for senior stakeholders in the company. This, in turn, results in strengthening the company’s brand value and trust among customers;
  • Other benefits include saving cost and reduced dependency on manual labour, which has a higher importance due to the shortage of manual labour in the UK after Brexit and during the COVID-19 pandemic period;
  • Regulatory compliance: the UK food sector is urging businesses to adhere to and maintain specific temperature thresholds. Yumchop Food has mentioned this aspect of regulation as the motivation for their involvement in the REAMIT project.
“In terms of our relationship with REAMIT and what motivated us to work with the project was around the legal requirements as a food manufacturer to ensure that we keep monitoring our freezers and to ensure that our freezers are meeting the required threshold of -18 degrees and the fridges are meeting the required legal threshold. It’s also to ensure that we minimise waste.”

8. Discussion, Contribution and Conclusions

During the implementation of the technology, Yumchop was able to identify optimal and non-optimal storage conditions for their ready-to-eat frozen food products and pre-processed ingredients. This allowed for the development of an alert system and corrective action protocol assisted by the use of the technology, including temperature and humidity monitoring sensors, and data analytics. Results of the case study have allowed for a thorough monitoring system, compared to the manual checks which took place prior to the project. It has been demonstrated that Yumchop can reduce their food waste and assure product quality through the use of innovative technology, which can be applied elsewhere within both RTE food production and throughout the food supply chain.
A key concern for producers, suppliers and retailers in the food industry is preserving the quality and freshness of food throughout the supply chain without suffering any food loss and wastage. This is even more critical and challenging for the cold and frozen food industry due to the food’s highly perishable nature and the regulations involved, where cold storage is an essential operation and there is always a risk of food wastage due to malfunctioning of the equipment. Incorporating new Industry 4.0 digital technologies such as IoT sensors and Big Data analytics provides a natural solution for food systems to address this challenge by offering real-time monitoring and alerting systems for factors affecting the food quality, such as temperature and humidity, and avoiding long downtime due to equipment malfunctioning. Apart from saving food and energy, it also offers other economic advantages to stakeholders by improving operational efficiency, reducing manual labour, strengthening the brand and customer base, rapid adaptation of regulatory requirements and supporting integration with other technologies for increasing competitiveness. In this paper, the experiences of adapting and testing IoT sensors and Big Data technology for reducing food waste in a frozen food manufacturer in the UK are presented. A key hurdle that holds back a lot of food businesses from adapting new digital technology and moving towards Industry 4.0 and sustainable food systems is uncertainty among the stakeholders about its true value addition in a cost/benefit perspective.
The Yumchop case study revealed actual value addition in their operations through REAMIT technology. Mrs. Abiodun Adefisan from Yumchop Foods mentioned as follows:
“So, it’s really about that real-time solution that REAMIT Technology brings, it’s that real-time value, you get the real-time data and you can make real-time decisions necessary for the business”.
“I think personally being involved with REAMIT, as an SME organisation that is growing, I believe for REAMIT to support us in a wider sense, that it will also have a positive impact in any other future projects that REAMIT or other program will look into, within the wider manufacturing setting in the UK. At least, they will have that data and have worked with us, it can be rolled out into other SMEs or companies on a bigger footing in terms of monitoring. Data monitoring in manufacturing is key, so I think it’s also an advantage to REAMIT to really support us on this”.
This case can act as a reference and influence several food businesses to start adapting technology in their routine operations to ensure food quality, safety and transparency.
In the academic literature, empirical studies or modelling approaches are used to show the performance level of food companies. In this study, we have considered a live project installing IoT sensors and monitoring the food waste reduction in real-time. This article also explained the complexities of any food company with frozen and chilled storage facilities and the importance of using technology to maintain the quality. This is one of the new approaches in the academic literature. This case can influence several food businesses to start adapting technology as a new norm to ensure quality.
There are, however, some limitations; for example, using environmental sensors can only give full quality assurance for an entire batch of product, rather than for each individual product item. In future, spectroscopy to identify chemical composition within each food product could be undertaken using a handheld smart device at retail outlets. However, in order for a handheld device to be used, additional labelling requirements such as a barcode for both price and sensor recognition would need to be produced and included on packaging.
Future research needs to include a study of the temperature of raw materials or processed food in fridges, the impact of seasonal variations—increase in energy costs during summer compared to winter—by linking with local weather data, and how the increased visibility of temperature in fridges helps Yumchop reduce their energy consumption. For example, the company realised that some freezers were cooling unnecessarily to −32 °C when −20 °C is sufficient. In addition, studying the patterns of alerts and corrective actions and how temperature records are used in supporting Yumchop’s compliance with HACCP directive, alongside other regulatory frameworks related to food waste, would be useful.

Author Contributions

U.R. conceptualized the idea and developed the methodology. U.R., T.D.C., X.C.-M. and G.S. contributed by writing and drawing figures. R.R. revised the manuscript. A.A. has verified the information and confirmed its validity. All authors have read and agreed to the published version of the manuscript.

Funding

This research reported in this paper is based on the work done in the REAMIT project (www.reamit.eu (accessed on 1 December 2022)) funded by the Interreg North-West Europe (ref NWE831).

Institutional Review Board Statement

The study was conducted after gaining ethical approval (ref BMRI/Ethics/Staff/2018-19/005) from the University of Bedfordshire, UK.

Informed Consent Statement

Informed consent was obtained from all subjects involved in the study.

Data Availability Statement

REAMIT project and case-study videos are available at www.reamit.eu (accessed on 1 December 2022).

Acknowledgments

We acknowledge our project team and administrative team for conducting case-studies and collecting information.

Conflicts of Interest

The authors declare no conflict of interest.

References

  1. Nicastro, R.; Carillo, P. Food Loss and Waste Prevention Strategies from Farm to Fork. Sustainability 2021, 13, 5443. [Google Scholar] [CrossRef]
  2. FAO; IFAD; UNICEF; WFP; WHO. The State of Food Security and Nutrition in the World 2022. Repurposing Food and Agricultural Policies to Make Healthy Diets More Affordable; FAO: Rome, Italy, 2022. [CrossRef]
  3. Ndraha, N.; Hsiao, H.-I.; Vlajic, J.; Yang, M.-F.; Lin, H.-T.V. Time-Temperature Abuse in the Food Cold Chain: Review of Issues, Challenges, and Recommendations. Food Control 2018, 89, 12–21. [Google Scholar] [CrossRef]
  4. Qiu, F.; Zhang, G.; Chen, P.-K.; Wang, C.; Pan, Y.; Sheng, X.; Kong, D. A Novel Multi-Objective Model for the Cold Chain Logistics Considering Multiple Effects. Sustainability 2020, 12, 8068. [Google Scholar] [CrossRef]
  5. Ashok, A.; Brison, M.; LeTallec, Y. Improving Cold Chain Systems: Challenges and Solutions. Build. Gener. Immun. Supply Chains 2017, 35, 2217–2223. [Google Scholar] [CrossRef] [PubMed]
  6. Bigliardi, B.; Bottani, E.; Filippelli, S. A Study on IoT Application in the Food Industry Using Keywords Analysis. Procedia Comput. Sci. 2022, 200, 1826–1835. [Google Scholar] [CrossRef]
  7. Toole, J.L.; Colak, S.; Sturt, B.; Alexander, L.P.; Evsukoff, A.; González, M.C. The Path Most Traveled: Travel Demand Estimation Using Big Data Resources. Big Data Transp. Traffic Eng. 2015, 58, 162–177. [Google Scholar] [CrossRef]
  8. Karim, A.B.; Hassan, A.Z.; Akanda, M.M.; Mallik, A. Monitoring Food Storage Humidity and Temperature Data Using IoT. MOJ Food Process Technol. 2018, 6, 400–404. [Google Scholar] [CrossRef]
  9. Tan, W.C.; Sidhu, M.S. Review of RFID and IoT Integration in Supply Chain Management. Oper. Res. Perspect. 2022, 9, 100229. [Google Scholar] [CrossRef]
  10. AlOudat, M.; Magyar, N.; Simon-Sarkadi, L.; Lugasi, A. Nutritional Content of Ready-to-Eat Meals Sold in Groceries in Hungary. Int. J. Gastron. Food Sci. 2021, 24, 100318. [Google Scholar] [CrossRef]
  11. Aviles, M.V.; Naef, E.F.; Abalos, R.A.; Lound, L.H.; Olivera, D.F.; García-Segovia, P. Effect of Familiarity of Ready-to-Eat Animal-Based Meals on Consumers’ Perception and Consumption Motivation. Int. J. Gastron. Food Sci. 2020, 21, 100225. [Google Scholar] [CrossRef]
  12. Yumchop Foods Our Mission. Available online: https://www.yumchop.co.uk/about/ (accessed on 1 February 2022).
  13. Bouzari, A.; Holstege, D.; Barrett, D.M. Vitamin Retention in Eight Fruits and Vegetables: A Comparison of Refrigerated and Frozen Storage. J. Agric. Food Chem. 2015, 63, 957–962. [Google Scholar] [CrossRef] [PubMed]
  14. Li, L.; Pegg, R.B.; Eitenmiller, R.R.; Chun, J.-Y.; Kerrihard, A.L. Selected Nutrient Analyses of Fresh, Fresh-Stored, and Frozen Fruits and Vegetables. J. Food Compos. Anal. 2017, 59, 8–17. [Google Scholar] [CrossRef]
  15. Blackburn, J.; Scudder, G. Supply Chain Strategies for Perishable Products: The Case of Fresh Produce. Prod. Oper. Manag. 2009, 18, 129–137. [Google Scholar] [CrossRef]
  16. Villa-Rodriguez, J.A.; Palafox-Carlos, H.; Yahia, E.M.; Ayala-Zavala, J.F.; Gonzalez-Aguilar, G.A. Maintaining Antioxidant Potential of Fresh Fruits and Vegetables After Harvest. Crit. Rev. Food Sci. Nutr. 2015, 55, 806–822. [Google Scholar] [CrossRef] [PubMed]
  17. Alvarez-Suarez, J.M.; Mazzoni, L.; Forbes-Hernandez, T.Y.; Gasparrini, M.; Sabbadini, S.; Giampieri, F. The Effects of Pre-Harvest and Post-Harvest Factors on the Nutritional Quality of Strawberry Fruits: A Review. J. Berry Res. 2014, 4, 1–10. [Google Scholar] [CrossRef]
  18. Coelho, C.M.M.; de Mattos Bellato, C.; Santos, J.C.P.; Ortega, E.M.M.; Tsai, S.M. Effect of Phytate and Storage Conditions on the Development of the ‘Hard-to-Cook’ Phenomenon in Common Beans. J. Sci. Food Agric. 2007, 87, 1237–1243. [Google Scholar] [CrossRef]
  19. Miller, S.R.; Knudson, W.A. Nutrition and Cost Comparisons of Select Canned, Frozen, and Fresh Fruits and Vegetables. Am. J. Lifestyle Med. 2014, 8, 430–437. [Google Scholar] [CrossRef]
  20. Shofian, N.M.; Hamid, A.A.; Osman, A.; Saari, N.; Anwar, F.; Pak Dek, M.S.; Hairuddin, M.R. Effect of Freeze-Drying on the Antioxidant Compounds and Antioxidant Activity of Selected Tropical Fruits. Int. J. Mol. Sci. 2011, 12, 4678–4692. [Google Scholar] [CrossRef]
  21. Forbes. Cut Food Costs by Going Frozen, without Sacrificing Health or Taste. Available online: https://www.forbes.com/sites/learnvest/2017/03/06/cut-food-costs-by-going-frozen-without-sacrificing-health-or-taste/ (accessed on 15 February 2022).
  22. Heller, M.C.; Selke, S.E.M.; Keoleian, G.A. Mapping the Influence of Food Waste in Food Packaging Environmental Performance Assessments. J. Ind. Ecol. 2019, 23, 480–495. [Google Scholar] [CrossRef]
  23. Wikström, F.; Williams, H.; Venkatesh, G. The Influence of Packaging Attributes on Recycling and Food Waste Behaviour—An Environmental Comparison of Two Packaging Alternatives. J. Clean. Prod. 2016, 137, 895–902. [Google Scholar] [CrossRef]
  24. Muchtadi, T.R. Fruits and Vegetables Preservation/Processing. 2021. Available online: https://www.fao.org/3/V5030E/V5030E0d.htm (accessed on 11 November 2022).
  25. Rawat, S. Food Spoilage: Microorganisms and Their Prevention. Asian J. Plant Sci. Res. 2015, 5, 47–56. [Google Scholar]
  26. WFLO Frozen Foods Handling & Storage. WFLO Commodity Storage Manual Frozen Foods Handling & Storage Revised; World Food Logistics Organization: Alexandria, VA, USA, 2018; pp. 1–12.
  27. Boyer, R.R.; McKinney, J.M. Food Storage Guidelines for Consumers; Virginia Cooperative Extension (VCE): Blacksburg, VA, USA, 2009; Volume 348–960, pp. 1–12. [Google Scholar]
  28. Wang, Y.; Yuan, Z.; Tang, Y. Enhancing Food Security and Environmental Sustainability: A Critical Review of Food Loss and Waste Management. Resour. Environ. Sustain. 2021, 4, 100023. [Google Scholar] [CrossRef]
  29. Mordor Intelligence Ready Meals Market—Growth, Trends, COVID-19 Impact, and Forecasts (2021–2026). Available online: https://www.mordorintelligence.com/industry-reports/ready-meals-market (accessed on 1 February 2022).
  30. James, C.; Purnell, G.; James, S.J. A Review of Novel and Innovative Food Freezing Technologies. Food Bioprocess Technol. 2015, 8, 1616–1634. [Google Scholar] [CrossRef]
  31. Sutariya, S.G.; Sunkesula, V. 3.03—Food Freezing: Emerging Techniques for Improving Quality and Process Efficiency a Comprehensive Review. In Innovative Food Processing Technologies; Knoerzer, K., Muthukumarappan, K., Eds.; Elsevier: Oxford, UK, 2021; pp. 36–63. ISBN 978-0-12-815782-4. [Google Scholar]
  32. Cleland, D.J. The History of Food Freezing. ASHRAE Trans. 2020, 126, 616–630. [Google Scholar]
  33. James, C.; James, S. FREEZING | Cryogenic Freezing. In Encyclopedia of Food Sciences and Nutrition, 2nd ed.; Caballero, B., Ed.; Academic Press: Oxford, UK, 2003; pp. 2725–2732. ISBN 978-0-12-227055-0. [Google Scholar]
  34. Prakash, A. Chapter 9—What Is the Benefit of Irradiation Compared to Other Methods of Food Preservation? In Genetically Modified and Irradiated Food; Andersen, V., Ed.; Academic Press: Oxford, UK, 2020; pp. 217–231. ISBN 978-0-12-817240-7. [Google Scholar]
  35. Farmfoods about Us. Available online: https://www.farmfoods.co.uk/about-us.php (accessed on 1 February 2022).
  36. Carrington, D. Environment to Benefit from “Biggest Farming Shake-Up in 50 Years”. Available online: https://www.theguardian.com/environment/2020/nov/30/environment-to-benefit-from-biggest-farming-shake-up-in-50-years (accessed on 1 February 2022).
  37. Barbosa-Cánovas, G.V.; Altunakar, B.; Mejía-Lorío, D.J.; Food and Agriculture Organization of the United Nations. Freezing of Fruits and Vegetables: An Agribusiness Alternative for Rural and Semi-Rural Areas; FAO Agricultural Services Bulletin: Food and Agriculture Organization; Food and Agriculture Organization of the United Nations: Rome, Italy, 2005; ISBN 978-92-5-105295-2. [Google Scholar]
  38. Food Standards Agency. Chilling. Available online: https://www.food.gov.uk/safety-hygiene/chilling (accessed on 1 October 2022).
  39. Mayer, M. Managing Food Safety along the Supply Chain. Available online: https://www.foodlogistics.com/transportation/cold-chain/article/21122568/managing-food-safety-along-the-supply-chain (accessed on 27 October 2022).
  40. Garnett, P.; Doherty, B.; Heron, T. Vulnerability of the United Kingdom’s Food Supply Chains Exposed by COVID-19. Nat. Food 2020, 1, 315–318. [Google Scholar] [CrossRef]
  41. Askew, K. UK Food Hit by Trade Challenges and Staff Shortages in Wake of Brexit and COVID. Available online: https://www.foodnavigator.com/Article/2021/08/18/UK-food-hit-by-trade-challenges-and-staff-shortages-in-wake-of-Brexit-and-COVID# (accessed on 27 October 2022).
  42. FDA Guidance & Regulation (Food and Dietary Supplements). Available online: https://www.fda.gov/food/guidance-regulation-food-and-dietary-supplements (accessed on 27 October 2022).
  43. Murkett, R. How Food and Beverage Companies Are Implementing AI for Supply Chain Management. Available online: https://www.prescouter.com/2017/07/food-beverage-ai-supply-chain-management/ (accessed on 27 October 2022).
  44. Newton, E. Using Artificial Intelligence May Add More Transparency to the Food Supply Chain. Available online: https://foodsafetytech.com/column/using-artificial-intelligence-may-add-more-transparency-to-the-food-supply-chain/ (accessed on 27 October 2022).
  45. Chauhan, C.; Dhir, A.; Akram, M.U.; Salo, J. Food Loss and Waste in Food Supply Chains. A Systematic Literature Review and Framework Development Approach. J. Clean. Prod. 2021, 295, 126438. [Google Scholar] [CrossRef]
  46. United Nations General Assembly Transforming Our World: The 2030 Agenda for Sustainable Development UN Doc A/RES/70/1; United Nations: New York, NY, USA, 2015.
  47. European Commission. Cutting Food Waste with Technology That Keeps Produce Fresh. Available online: https://ec.europa.eu/research-and-innovation/en/projects/success-stories/all/cutting-food-waste-technology-keeps-produce-fresh (accessed on 1 October 2022).
  48. Astill, J.; Dara, R.A.; Campbell, M.; Farber, J.M.; Fraser, E.D.G.; Sharif, S.; Yada, R.Y. Transparency in Food Supply Chains: A Review of Enabling Technology Solutions. Trends Food Sci. Technol. 2019, 91, 240–247. [Google Scholar] [CrossRef]
  49. Jagtap, S.; Rahimifard, S. The Digitisation of Food Manufacturing to Reduce Waste—Case Study of a Ready Meal Factory. Waste Manag. 2019, 87, 387–397. [Google Scholar] [CrossRef]
  50. Harvey, J.; Smith, A.; Goulding, J.; Branco Illodo, I. Food Sharing, Redistribution, and Waste Reduction via Mobile Applications: A Social Network Analysis. Ind. Mark. Manag. 2020, 88, 437–448. [Google Scholar] [CrossRef]
  51. Irani, Z.; Sharif, A.M.; Lee, H.; Aktas, E.; Topaloğlu, Z.; van’t Wout, T.; Huda, S. Managing Food Security through Food Waste and Loss: Small Data to Big Data. Comput. Oper. Res. 2018, 98, 367–383. [Google Scholar] [CrossRef]
  52. Kamble, S.S.; Gunasekaran, A.; Parekh, H.; Joshi, S. Modeling the Internet of Things Adoption Barriers in Food Retail Supply Chains. J. Retail. Consum. Serv. 2019, 48, 154–168. [Google Scholar] [CrossRef]
  53. Mishra, N.; Singh, A. Use of Twitter Data for Waste Minimisation in Beef Supply Chain. Ann. Oper. Res. 2018, 270, 337–359. [Google Scholar] [CrossRef]
Figure 1. Product flow for: (a) fresh food; (b) processed frozen food.
Figure 1. Product flow for: (a) fresh food; (b) processed frozen food.
Sustainability 14 16614 g001
Figure 2. Yumchop processing diagram.
Figure 2. Yumchop processing diagram.
Sustainability 14 16614 g002
Figure 3. An architecture for implementing digital technologies for Yumchop.
Figure 3. An architecture for implementing digital technologies for Yumchop.
Sustainability 14 16614 g003
Figure 4. A layout showing the locations of sensors in Yumchop’s premises.
Figure 4. A layout showing the locations of sensors in Yumchop’s premises.
Sustainability 14 16614 g004
Figure 5. Yumchop’s sensor dashboard from sensor data (setup by Dutch partner who follows European numbering).
Figure 5. Yumchop’s sensor dashboard from sensor data (setup by Dutch partner who follows European numbering).
Sustainability 14 16614 g005
Table 1. Freezing technologies and main characteristics.
Table 1. Freezing technologies and main characteristics.
Freezing TechnologiesCharacteristics
Air-blast freezerThe products are frozen in a blast of circulating cold air at a temperature between −35 °C and −45 °C under forced circulation. Typically, the freezing time varies from 12 to 48 h.
Tunnel freezerThe products on trays are placed in racks or trolleys and frozen with cold air circulation inside the tunnel at a temperature of −35 °C.
Belt freezerIt was designed to provide continuous production of precooled air flow at approximately −40 °C with the help of a wire mesh conveyor inside the blast rooms.
Fluidised bed freezerThese are modified blast freezers in which air between −25 °C and −35 °C is passed at a high velocity (2–6 m/s) through a 2–13 cm bed of food, contained on a perforated tray or conveyor belt.
Contact freezerThe product being frozen is fully surrounded by the freezing medium, the refrigerant, maximising the heat transfer efficiency.
Immersion freezerThe food is passed through a bath of refrigerated propylene glycol, brine, glycerol or calcium chloride solution on a submerged mesh conveyor.
Indirect contact freezerThe products being frozen are separated from the refrigerant by a conducting material, usually a steel plate.
Plate freezerThese freezers consist of a vertical or horizontal series of hollow plates, through which refrigerant is pumped at −40 °C temperature.
Cryogenic freezerThese freezers use solid or liquid carbon dioxide or liquid nitrogen directly in contact with the food, and refrigeration is obtained as a pre-cooled substance. The food is exposed to an atmosphere below −60 °C.
Liquid nitrogen freezerIn these freezers, the food travels on a perforated belt through a tunnel where the product is cooled by gaseous nitrogen and frozen by liquid nitrogen spray at −196 °C.
Liquid carbon dioxide freezerUsed as a pre-freezing treatment before the product is exposed to nitrogen spray.
Table 2. Locations where temperature sensors were installed.
Table 2. Locations where temperature sensors were installed.
EquipmentTemperature Thresholds
Container—Cold roomTemperatures need to be <+5 °C.
Green kitchen—FridgeTemperatures need to be <+5 °C.
Zone B—Freezer 1Temperatures need to be between −24 °C and −18 °C.
Zone B—Freezer 2Temperatures need to be between −24 °C and −18 °C.
Zone D—Cold room freezerTemperatures need to be between −24 °C and −18 °C.
Zone D—Cold room fridgeTemperatures need to be <+5 °C.
Zone D—FridgeTemperatures need to be <+5 °C.
Zone E—FridgeTemperatures need to be <+5 °C.
Zone E—FreezerTemperatures need to be between −24 °C and −18 °C.
Vending machineAppropriate temperature (as suggested in the pack)
Publisher’s Note: MDPI stays neutral with regard to jurisdictional claims in published maps and institutional affiliations.

Share and Cite

MDPI and ACS Style

Ramanathan, U.; Ramanathan, R.; Adefisan, A.; Da Costa, T.; Cama-Moncunill, X.; Samriya, G. Adapting Digital Technologies to Reduce Food Waste and Improve Operational Efficiency of a Frozen Food Company—The Case of Yumchop Foods in the UK. Sustainability 2022, 14, 16614. https://doi.org/10.3390/su142416614

AMA Style

Ramanathan U, Ramanathan R, Adefisan A, Da Costa T, Cama-Moncunill X, Samriya G. Adapting Digital Technologies to Reduce Food Waste and Improve Operational Efficiency of a Frozen Food Company—The Case of Yumchop Foods in the UK. Sustainability. 2022; 14(24):16614. https://doi.org/10.3390/su142416614

Chicago/Turabian Style

Ramanathan, Usha, Ramakrishnan Ramanathan, Abiodun Adefisan, Tamíris Da Costa, Xavier Cama-Moncunill, and Gautam Samriya. 2022. "Adapting Digital Technologies to Reduce Food Waste and Improve Operational Efficiency of a Frozen Food Company—The Case of Yumchop Foods in the UK" Sustainability 14, no. 24: 16614. https://doi.org/10.3390/su142416614

APA Style

Ramanathan, U., Ramanathan, R., Adefisan, A., Da Costa, T., Cama-Moncunill, X., & Samriya, G. (2022). Adapting Digital Technologies to Reduce Food Waste and Improve Operational Efficiency of a Frozen Food Company—The Case of Yumchop Foods in the UK. Sustainability, 14(24), 16614. https://doi.org/10.3390/su142416614

Note that from the first issue of 2016, this journal uses article numbers instead of page numbers. See further details here.

Article Metrics

Back to TopTop