Next Article in Journal
Research on the Green Effect of Environmental Policies—From the Perspective of Policy Mix
Next Article in Special Issue
Asymmetric Effects of Human Health Capital on Economic Growth in China: An Empirical Investigation Based on the NARDL Model
Previous Article in Journal
Impact of Phase Change Materials on Cooling Demand of an Educational Facility in Cairo, Egypt
Previous Article in Special Issue
How Job Characteristics Influence Healthcare Workers’ Happiness: A Serial Mediation Path Based on Autonomous Motivation and Adaptive Performance
 
 
Font Type:
Arial Georgia Verdana
Font Size:
Aa Aa Aa
Line Spacing:
Column Width:
Background:
Article

The Importance of Receiving Training in Computerized Technology for Nurses to Maintain Sustainability in the Health System

Department of Sociology and Social Work, “AlexandruIoanCuza” University of Iasi, 700506 Iași, Romania
*
Author to whom correspondence should be addressed.
Sustainability 2022, 14(23), 15958; https://doi.org/10.3390/su142315958
Submission received: 17 October 2022 / Revised: 14 November 2022 / Accepted: 28 November 2022 / Published: 30 November 2022
(This article belongs to the Special Issue Public Health and Sustainable Health Management)

Abstract

The purpose of the study was to examine nurses’ perceptions regarding the usage of computerized technology and to understand the meaning of this technological change in nurses’ work in the context of sustainability. The study was designed as a mixed method and included the following research tools: questionnaires for data collection that were sent via email and semi-structured interviews of nurses, chosen voluntarily and randomly. The data were collected from 214 questionnaires in total, using technology acceptance model questionnaires, and the professional self-identity questionnaire (PSIQ). Moreover, data was collected from 10 in-depth interviews. Subsequently, the data was analyzed to understand the influence of personal, professional, and social factors concerning the usage of computer technology in nursing. The study was undertaken within the understanding that the participation of nurses is essential for the creation of sustainable developments, such as the use of computer technology, eventually leading to an improvement in the quality of care and the health of the community. Years of seniority in nursing, ease of use of technology, technology relevant to the job, and higher output quality, were associated with the most perceived benefits of using technology in a positive correlation. Relative to nurses’ sense of professionalism, there is an understanding that adopting new behavioral functions for their role will lead to promoting the quality of care and improving the health of the community. From the perspective of global sustainability, there is a need to develop methods involving multi-professional teamwork to implement computerized technologies within the country and between countries to improve sustainable conditions in the world.

1. Introduction

The activity of human society in combination with natural variation in temperatures on the earth leads to extreme changes in the earth’s climate [1]. These changes, which were reflected between the years 2010–2019 in the appearance of hurricanes, floods, and heat waves accompanied by fires, have caused damage to the health of the population [2]. This damage is reflected in the emergence and transmission of infectious diseases, lack of clean drinking water, and lack of food which contribute to migration to the big cities and create political and economic problems that harm people’s biopsychosocial health [3,4].
The close connection between health and climate change can be demonstrated by the fact that international health services add approximately 4.4% to pollutant emissions on the one hand, while international health initiatives that promote the use of renewable energy and sustainable transportation improve public health by reducing cardiovascular, respiratory, and mental illness [5,6]. These facts strengthen the rationale for the connection between health and climate change and make the practice of sustainability extremely relevant for all those involved in the health professions. That is why sustainability has become a central concept in the discussions of the international community and the World Health Organization (WHO) [6,7], which examines the way to integrate it into health systems.
Nurses make up a large part of the health workers’ sector; therefore, by introducing changes in nurses’ work that improve sustainability, it is possible to have a wide impact on improving public health [8]. In Israel, the issue of sustainability in nursing is still in its early stages and we hope that by sharing our findings on the factors that will lead to a change in the professional behavior of nurses, we can raise awareness of the subject and suggest ways to implement changes in nursing practice. In this study we propose that providing nurses with computerized registration and reporting will improve the quality of care, prevent errors in care and make possible the provision of effective care within a short period of time.
The international community sets great importance on understanding the concept of sustainability, and discusses in detail how health systems need to be designed to maintain social and health sustainability [9]. At the WHO conference on climate change and health held in 2021, the IPCC [1] warned that the current climate crisis may undo the investment of recent years in global health development and poverty reduction and widen the existing health inequality between and within populations. According to them, this is a situation that endangers the implementation of the Universal Health Coverage (UHC) program [6].
As part of the fifth conference of the WHO Asia Pacific Parliamentary Forum on climate change and its impact on the health of the population, emphasis was placed on the concept of sustainability as a guiding milestone in the discussion of how health systems should be designed in the future. For this purpose, forum participants—such as the Honorable Sanghee Kim, Member of Parliament of the Republic of Korea, the Honorable Nguyen Hoang Mai, Member of the National Assembly of Vietnam, and the Honorable Hampat Maniwong, Member of the National Assembly of the Lao People’s Democratic Republic Representative Humpet Manibong—presented their respective national strategy and government action plan [7].
In the wake of climate change occurring in our time, the World Health Organization [8] attaches great importance to the impact of these changes on the ability of the individual and of society to maintain good health. Among the challenges facing global health systems are the needs to make communities more resilient to health threats and to reduce the impact of health systems on climate change. Health care systems and their employees are committed to ensuring the safety of patient care through proper environmental management. As can be understood from the WHO conference in 2018, many countries have committed to providing health services that include green and climate-resilient health facilities [7].
In 2018, WHO [7] presented a special report based on the contribution of the above 80 professionals from various fields such as health, academia, civil society, and international agencies who have examined climate change and its relationship to health. The report included recommendations on how to maximize health, the benefits of dealing with climate change in relation to improving health, and on ways to avoid the destructive effects of climate change on health. Dr. Angelina D.L. Tan, Chair of the House Committee on Health, Member of the House of Representatives of the Republic of the Philippines, and Vice-President of the Asia-Pacific Parliamentarian Forum on Global Health emphasized in the framework of the conference the importance of recognizing universal health coverage (UHC) as a sustainable destination for countries, so that in every country everyone can afford to access health services. In addition, agreement was obtained from all participants that countries need an established primary health care system with a view to achieving UHC and Sustainable Development Goals (SDGs).
Climate change in the current century is one of the main factors that pose the biggest risk to the population’s health. Delay in treating the problem and finding ways to overcome its impact constitute a risk to human life. Climate change makes it difficult to maintain public health in social and environmental areas by impairing the population’s access to clean air, safe drinking water, enough food, and the protection of sheltered housing [7].
Climate change can be mitigated through policymaking by governments and at the same time, the health risk to the population can be significantly reduced by the involvement of healthcare providers such as nurses who make up the largest group of healthcare providers.
It can thus be said that sustainability enables the preservation of—or prevents a violation to—the existing balance in which living a good quality life can continue, and can be achieved in various ways such as avoiding overexploitation of natural resources, changing society’s lifestyle, encouraging technological development, and using new technologies.
Modern society nowadays uses computer technologies in almost all areas of life, such as research, education, government, and health services. Information communication technologies serve as a central tool in the health system in many areas such as treatment, monitoring, prevention, training, research, and health education. The main goal of new technologies is to improve patient care and increase the efficiency of health services [10]. Specifically, the main goal of computerized technology is to provide caregivers in the system, including nurses, with quick access to a wide range of data, accuracy in registration and reporting, as well as allowing patients greater control over their health. These technologies prevent errors in treatment, enable more informed decision-making processes regarding the health of patients, and present new possibilities for the diagnosis and management of chronic conditions as well as training to prevent morbidity [11,12]. We believe that nurses today need to learn how to access new technologies and digital information, using these skills to improve nursing practice.
The purpose of the study was to examine the perception of nurses regarding the use of computerized technology, and to understand the relevance to sustainability of related technological change in nurses’ work. We believe that despite its importance, the concept of sustainability in nursing is not yet defined nor has it been extensively researched. Therefore, the current study examined the perception of nurses regarding the use of computerized technologies in their work, since understanding the factors influencing this will contribute to the development of effective mechanisms for introducing computerized technology into nurses’ daily work.

2. Literature Review

As defined by the World Commission on Environment and Development [13], sustainability is developing methods to satisfy the needs of society in the present without compromising the ability of future generations to meet those needs themselves. This is a concept that refers to all the social, economic, and environmental activities required to ensure prosperity, security, and equality for future generations around the world. This perspective on the concept of sustainability frames environmental problems as an integral part of human society and economic and social systems taken together, and even presents sustainability as having a dependent relationship simultaneously on all systems [14].
Is sustainability a concept appropriate to the field of nursing? And if so, what is the connecting line between sustainability and nursing? These questions arise in direct connection with the worldwide environmental changes that there are impacting on society and the knowledge that from the field of health professions, nursing in particular has a great impact on maintaining public health through quality guidance and care.
As nurses and lecturers in nursing, we believe that there is a growing connection between health and sustainability in all health professions in general and especially in nursing.
In 1987, the World Commission on Environment and Development was established by the United Nations to examine the link between social equality, ecological health, and economic development. The committee, chaired by Brundtland, published a report entitled “Our Common Future”, which to this day is perceived as standard in the definition of sustainable development. This report defines sustainable development, or a plan for achieving sustainability, as meeting the needs of the present without compromising the ability of future generations to meet their needs [10]. Sustainable Development Goals (SDGs) are the creation of plans to achieve a better and more sustainable future for the whole of society.
Concerning health services, the concept of sustainability focuses on providing high-quality care to the entire population, by promoting three main components of sustainable development: environmental development, social development, and financial development.
There are international nursing organizations [15] that are aware of the issue of sustainability and its connection to nursing and have therefore issued policy statements or positions regarding sustainability, climate change, and health. We would like to focus on factors that can help shift from understanding the importance of sustainability in the nursing field to the possibility of implementing activities that will lead to improved quality of care, while also helping maintain the quality of life of individuals in society and to maintaining sustainability.
The reference to the concept of sustainability is most often presented by goal-oriented processes and actions that can preserve the ecological balance and thus enable a high level of quality of life for society [16,17].

2.1. Sustainability and Healthcare

Traditionally, the concept of sustainability focuses on the coexistence of both nature and the human environment and refers to the actions that must be taken to save the planet.
Due to the great impact of health on the individual’s ability to maintain personal well-being, the need has arisen to expand the concept of sustainability and examine courses of action that will enable health sustainability [6].
Thus, looking at the concept of social sustainability in a health setting, one must address the ability of health systems in hospitals and the community to improve the quality of life and well-being of the population. The greatest intervention of adopting sustainable methods in health should be reflected in the creation of healthy living and working spaces for individuals in society. These methods should be expressed on three levels.
  • Construction of health facilities and their management per sustainable methods.
  • Creating sustainable health processes.
  • Implementing daily sustainable practices for healthcare workers in the various roles they perform.
The social and environmental responsibility for motivating and assimilating these processes rests with decision-makers at the political level and with the leadership of the health services [17].
Sustainability in the field of health is concentrated in three areas: preventing damage from climate change to public health; creating and promoting products and services in the healthcare industry in an ethical and sustainable manner; and promoting leadership focused on environmental health [6].
To adopt sustainable measures and practices, one must first recognize the fact that the healthcare industry contributes to climate change by producing solid waste and greenhouse gases. Thus, the role of healthcare workers is reflected in their ability to maintain the safety of patients while maintaining a sustainable environment [17].
The International Nurses’ Council’s 2018 [15] position statement concluded that RNs are in a position where they must play a key role in environmental sustainability, and created a list of 17 standards for professional nursing practice requiring RNs to practice safely and healthily for the environment [16,17]. Thus, it has established that nursing practice be sustainable so as to improve the quality of care and maintain welfare and public health.

2.2. Sustainability and Nursing

The concept of sustainability in nursing is neither defined nor understood and very few studies exist in the field of nursing and sustainability. The International Council of Nurses [18,19] presents sustainable development as enabling access to resources for the creation of health-promoting infrastructures for populations as groups and individuals. The role of nurses is to raise awareness of health risks while presenting sustainable ways to prevent the effects of climate change and global warming from being deleterious to the health of the population [20,21].
Although many areas have been researched in the context of sustainability, the relationship between nursing and sustainability is not prominent among these studies. The concept of sustainability includes five components: environmental and socio-cultural factors, financial reasonability, political commitment, and organizational capacity [22]. The International Council of Nurses (ICN) states that sustainable development is concerned with providing frameworks whereby groups, communities, and individuals can create an infrastructure that promotes healthy communities using existing resources [16]. The ICN strongly believes that nurses have a shared responsibility to uphold the natural environment and protect it from any harm. The ICN also recommends implementing the concept of sustainability in nursing in view of its relevance to climate change, and expanding knowledge of the subject in the curricula of nursing and postgraduate studies [17].
Major organizations such as the EPA [23] and the World Health Organization promote waste reduction actions, and encourage product reuse and recycling to limit the amount of waste and its adverse effects on the environment [6,23]. Nursing has a significant role in this area, with RNs serving as pioneers in providing important information and recommendations to reduce, reuse and recycle, thereby improving public health.
The establishment of interprofessional environmental management teams is critical. These should include nurses, environmental service personnel, managers, and pollution control experts, their aim being to determine policies and procedures on how to reduce waste, implement reusable strategies and increase recycling efforts. They should be led by nurses who make up most health staff, drive processes and drive methods for reducing environmental damage.
Health services in general and nurses in particular are committed to ensuring patient safety and optimal well-being while engaging in environmental management. An unhealthy environment adversely affects overall health and well-being. Nursing practitioners are proficient in these subjects, and have the tools to recommend and guide changes [24,25]. The future goals of the nursing profession should include significant consideration for raising awareness about the health implications of climate change to assess and give appropriate treatment to the health problems that arise in the population [16].
The ICN considers nurses to be responsible for dealing with global health issues, yet only a few studies have been done on nursing and sustainability, so there is room to expand the research in this area [15,16,26].
Indicators that reflect the well-being of the population allow governments to promote the well-being of the residents and make wide-ranging decisions. Based on this concept, since 2015, the Israeli government measures the well-being of the country’s residents and makes decisions and outlines a policy to promote well-being. The concept of health refers not only to the medical condition of the individual but to his or her biopsychosocial condition; therefore, to achieve optimal health of its residents, the government needs to provide extensive health infrastructures and skilled personnel in all areas of health. The state of health of the residents of Israel is measured based on administrative data provided through the various existing health organizations such as “Kupat Holim”, which provide health services to all citizens. Through these organizations, it is possible to obtain information about chronic diseases, the degree of use of different types of drugs, and the functional level of the individual in the population. Data collected for “big data” make it possible to determine health policy at a political level and at the level of the various sectors that provide health services. Nurses, who represent the largest sector within the health services, have a large degree of influence on the ability of the population to maintain their health [27].
In the current study, the impact of computer technology on the professional identity of nurses was examined, and several key factors that influence the use of computer technology by nurses identified: this led us to understand that this could be an excellent opportunity to create a common platform between nursing and the application of the concept of sustainability.
We believe that the introduction of computerized technology can promote health and improve the quality of care, and that it has the potential to prevent treatment errors through electronic medical systems (EMS) that report the activity of nurses with their patients.

2.3. Computerized Technologies in Healthcare

Computerized technologies refer to all electronic and internet-based sources of information used by health system teams to optimize access to medical and nursing information. These systems include various categories such as mobile health (mHealth), health information technology (IT), telehealth and telemedicine. The main goal of IT in the healthcare system is to improve the efficiency and quality of care while maintaining the safety of care and reducing costs [11,13,25].
Healthcare information technology (HIT) enables the improvement of the quality of care through unlimited and fast access to population data and health indicators of individuals in the population, as well as through fast and unlimited access to up-to-date universal information sources.
The main component of HIT is computerized information systems called electronic health records (EHR) that allow expanding access to health services. Electronic health records include electronic medical system (EMS) records [28]. EMS records all the patient’s health data in an electronic version, thus enabling accurate registration and reporting to improve the quality and safety of care. A study by Flatow et al. found that prolonged use of EMS in Intensive Care Units (ICU) reduced surgical infections and mortality rates [29].
Out of all the existing information and computer systems, in this study we focused on the electronic registration and reporting system since this issue is of utmost importance for nurses to provide quality care and prevent errors in treatment.
In conclusion, it can be said that the advantage of maintaining the integrity of the treatment and raising the quality of the treatment is only manifested when the EMS is used frequently and continuously by the end users. In the health system, nurses are the end users when it comes to treating patients, therefore it is of great importance that they positively accept the use of EMS records and use them properly in treating patients.

2.4. Technology Acceptance Model (TAM)

The technology acceptance model (TAM) [30] focuses on the end users’ intention to use the technology. Since nurses are the end users in the context of health systems, we decided to focus on the model to find out the parameters that influence nurses’ intention to use computerized technology. Knowing these parameters will allow decision-makers to focus on planning for the assimilation of computerized technology in health systems with the greatest effectiveness.
As shown in Figure 1, TAM implies that when a new digital technology is provided to users, the perceived use and perceived ease of use will be the main factors that will influence the nature of the use of this technology. Perceived usefulness is the extent to which system users believe that the new technology will improve their work performance. The concept of perceived ease of use is the expectation of the technological system to be easy to use. These two parameters lead to the intention to use the computerized system, and the result of using the system means acceptance of the system. Although these two parameters are central, it was found that there is also an influence of external factors such as the characteristics of the system, the familiarity of the users with the system, the methods of training, and the extent of their involvement in the planning of the system [31].
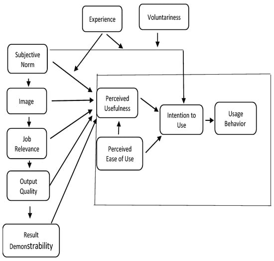
The rapid development of computer technologies and innovations in the field led Venkatesh and Davis [32] to expand the original model so that it could deal with this limitation and call it TAM2.
Figure 2 shows a graphical overview of TAM2. To the basic model, the TAM2 model added theoretical structures that include social influence processes—subjective norm, voluntariness, experience and image; and cognitive instrumental processes—job relevance, output quality, and result demonstrability.
The components of TAM2 as defined in Table 1 were tested in the technology acceptance model questionnaire to examine the degree of influence that exists for social processes and cognitive instrumental processes in the implementation of computerized systems in nurses’ work.

3. Method

The study examined the impact of the use of computer technology on the professional identity of nurses using a mixed quantitative and qualitative research method. Some of the findings indicate a change in the behavior of nurses in nursing and their positive attitude towards the use of computer technology which have an impact on the quality of care and consequently on improving and maintaining the quality of life—an issue related to social sustainability and nursing contribution.
In this article, we will present findings as reflected in nurses’ attitude toward a computerized method of recording and reporting which has influenced the quality of care and enables the improvement and preservation of the health of the population.
During the interviews, issues related to improving the quality of care arose following the use of computer technology and factors were found that encourage the use of computer technology in nursing work as an effective tool for improving care quality.
Similar findings also emerged in the quantitative findings, examined through questionnaires. These examined nurses’ behavior change in the use of computer technology and the reason for this change.
As previously stated, the study, whose main purpose was to examine the effect of electronic registration on the professional identity of nurses, included a combination of quantitative research and qualitative research.
The quantitative part of the study examined the nurses’ approach to change in the method of registration and reporting and how acceptable the transition to computerized registration from manual registration was.
The qualitative part of the study focused on interviews that examined the nurses’ personal opinions regarding the transition to electronic registration and reporting, and what the factors were in their opinion that led to a change in approach to registration and reporting.
Regarding the research question—what are the factors involved in nurses’ decision to use computer technology?—the attitude of nurses to the transition to computerized registration and reporting was examined, as well as their main motivation for implementing advanced technological methods in their work.
This study was conducted only after receiving approval from the Ethics Committee on behalf of “Alexandru Ioan Cuza” of Iasi University.

3.1. Data Collection

As previously stated, the quantitative part of the study was done through the distribution of questionnaires and examined nurses’ approach to change in the method of registration and reporting and an acceptable transition to computerized registration instead of manual registration. To reach many participants in a short period and since the research was done during the period of COVID-19, the questionnaires were distributed online. The very answering of the questionnaire by the participants constituted informed consent to participate in the study.

Quantitative Data Collection

Participants answered two questionnaires, the first one being the technology acceptance model questionnaire—TAM2 Measurement Scales [32]. The purpose of the questionnaire is to examine the process of accepting a change in the professional behavior of nurses and what causes that acceptance.
As previously stated, the questionnaire is based on the technology acceptance model (TAM), a model for predicting the individual’s response to change which is very commonly used in healthcare systems [30]. The questionnaire was found by Venkatesh and Davis [32] to have high internal consistency (Cronbach α = 0.80 to 0.97) as detailed below in the validity section.
The questionnaire included 26 items and measured the perceived benefit of using technology concerning its social impact, and cognitive instrumental processes. The subscales of the questionnaire are: intention to use, perceived usefulness and perceived ease of use, job relevance, output quality, result demonstrability, subjective norm, voluntariness, and image. Items are rated on a 7-point agreement scale, ranging from ‘1—strongly disagree’ to ‘7—strongly agree’.
Venkatesh and Davis [32] divided the issue of technology acceptance into social influence processes (subjective norm and image) and cognitive instrumental processes (work relevance, output quality, demonstration of results, and perceived ease of use), linking them to the perceived benefit of the technology, or technology acceptance. In the present study, medium to high correlation was found (up to r = 0.63, p < 0.001) between the various areas of acceptance of the technology, and a factor analysis was calculated for them to evaluate their classification.
The second questionnaire used in the study is the professional self-identity questionnaire—PSIQ [33]. The questionnaire measures the perceived degree of professionalism of the research participants and was found by Crossley and Vivekananda-Schmidt [34] to have high internal consistency (Cronbach α = 0.93). The questionnaire includes 9 items that measure the degree of perceived professionalism. It is a 9-item inventory rated on a 6-point Likert scale, ranging from ‘1—newly qualified’ to ‘6—highly qualified’. The questionnaire is useful in assessing professional development.
The qualitative data was collected through semi-structured interviews for which each participant expressed their consent to the interview voluntarily, and received an explanation of the study, and the interview in particular, before the start of the interview. Due to the fact that the study was conducted during the COVID-19 period, the interviews were conducted by telephone individually for each participant; the interviews were recorded and transcribed, and then the recordings were deleted to maintain participants’ privacy.
The interview was constructed according to a general interview guide [33] to enable the creation of a uniform framework with each participant. The interview included questions relating to personal details and professional backgrounds, such as gender of the participant and age, place of work, and years of seniority as a nurse; and open-ended questions that allowed interviewees to express their feelings and opinions about the use of computer technology, and about the result of changing the method of recording and reporting.

3.2. Participants

The first part of the study focused on collecting quantitative data online, as mentioned above, from Israeli nurses using the survey method.
Participants in this study were 214 nurses, 88% females, between the ages of 24 and 65 years old. As shown in Table 2, nurses were 42 years old on average (SD = 9.51) and had been working in the field for an average of about 14.8 years (range = 1–35 years, SD = 9.92). Most had full-time employment N=184 (86%) and worked in a hospital (84%). Hospital employment was in diverse departments (N = 179): surgery (n = 32, 17.9%), children (n = 21, 11.7%), maternity (n = 21, 11.7%), operation room (n = 19, 10.6%), intensive care units (n = 16, 8.9%), internal health (n = 15, 8.4%), psychiatry (n = 14, 7.8%), obstetrics (n = 11, 6.1%), orthopedics (n = 10, 5.6%), geriatrics (n = 9, 5.0%), and other (n = 11, 6.1). About two-thirds of these departments were general ones (e.g., surgery, children, internal) and one-third were departments that required professional studies (e.g., intensive care, operating room, psychiatry). Community employment (N = 35, 16%) was in a general health clinic (n = 22, 62.9%), or in a professional clinic (n = 13, 37.1%).
The second part of the study focused on collecting qualitative data through semi-structured in-depth interviews conducted with 10 nurses. The interviewees were randomly and voluntarily selected to be interviewed, and included nurses working in inpatient institutions in general wards and unique wards that require advanced professional courses as well as nurses who work in the community.
As shown in Table 3, the average age of the participants was 44.3, 70% of whom were women aged 29–65, and the remaining 30% were men between the ages of 34–61 years. The average number of years of seniority of the participants was 19.5, the years of seniority of women was 20.7 years, and the years of seniority of men was 16.6 years. Overall, 70% of the participants were working in inpatient institutions, of which 71% in general wards, and the rest in special care units. The remaining 30% of the participants worked in the community.

3.3. Data Analysis

Quantitative data were analyzed using SPSS ver. 27. Internal consistencies were calculated for the variables of the questionnaires of the research, with Cronbach α, and total scores were computed by averaging item scores. The items in the professional identity questionnaire and technology acceptance questionnaire are described in frequencies and percentages. The research variables are described with means and standard deviations, and their associations were examined with Pearson correlations.
Qualitative data analysis was done using the method based on “Grounded Theory” [35]. The method makes it possible to analyze the data that was collected without prior reliance on theory but while focusing on the issues that arose from the interviewees’ words.
There are different versions of data analysis that have evolved over the years: the version of Charmaz [36] is acceptable for this purpose and includes labeling and classification (coding) from the data collected and not relying on theories that are not based on the data. As part of the coding process in the study, 4 topics emerged from the personal interviews, and 4 categories were identified for each topic as shown in Table 4.
Examination of the categories against questions and hypotheses of the study revealed findings that reflect nurses’ attitude to computer technology when performing a registration and nursing report, as well as the significance of this change in their method of work concerning the quality of care provided by them.

3.4. Validity

TAM2 is the preferred model in the healthcare field for examining the responsiveness of nurses to the use of new technologies [37]. As previously stated, the instrument was found by Venkatesh and Davis [32] to have high internal consistencies (Cronbach α = 0.80 to 0.97). The TAM2 measurement scales questionnaire [32] was tested in a longitudinal study of 156 employees in four organizations, and it was found that the measurement has high construct validity, and the TAM2 model was supported for the four organizations, at the three time-points. The following elements in the current study were found to have acceptable high internal consistencies: perceived usefulness: Cronbach α = 0.92, perceived ease of use: Cronbach α = 0.76, job relevance: r = 0.71 (p < 0.001), output quality: r = 0.61 (p < 0.001), result demonstrability: Cronbach α = 0.84 (excluding item 26), subjective norm: r = 0.74 (p < 0.001), and image: Cronbach α = 0.69.
Regarding the professional self-identity questionnaire—PSIQ [34], in a study conducted among around 500 medical students, it was found that the professional self-identity scores gradually increased throughout the stages of the program. Modest positive relationships found between positive attitudes toward certification and PSIQ scores led Crossley and Vivekananda-Schmidt to suggest that the instrument is valid [34].
To enable validity in the qualitative part of the research, a relationship of trust was established between the interviewer and the interviewees. This was done by providing an explanation and preparation regarding the interview, and obtaining informed consent from all interviewees; moreover, during the interview, each interviewee was allowed to present their opinion and position towards the research subject without judgment on the part of the interviewer, to allow the presentation of their true opinion.
Since the study was carried out with one measurement tool on a small number of participants, there may be some difficulties in generalizing the data for the nursing profession in general.
The health system in Israel is made up of a governmental system with a limited budget, a system of independent community clinics that receive partial governmental budgets, and a private healthcare system. The introduction of advanced computerized technologies requires a large financial investment, which usually exists in the private system; therefore, computerized health systems were only gradually introduced, and nurses exposed to digital technology at different periods. This fact may affect the answers to the questionnaires depending on the stage the nurse respondents are at relative to the time of implementing the computerized system in their workplace.
If the study had been conducted in a developing country, the results would likely have been different since the investment in computer technologies is little or non-existent in these countries. Nevertheless, since the current study was carried out on a population of nurses at different stages of exposure to computerized information systems in Israel, it is possible that the results of the study can form a basis to build plans for assimilating these technologies in developing countries.

4. Results

This chapter will present the quantitative and qualitative findings that are consistent with the nurses’ perception of technological change as an improvement in the quality of care.
The research question examined the instrumental cognitive and social factors that influence the use of EMS among nurses using the TAM2 questionnaires.
It was hypothesized that cognitive instrumental processes and social influence processes are related to the perceived usefulness of the use of computer technologies. The degree of influence these processes have on the perceived benefit of using computer technology was examined.
The cognitive instrumental processes and the processes of social influence versus the perceived benefit of the use of technology were examined by the hierarchical regression model. Significantly, we found that 47% of the variance in the perceived benefit of using technology is explained in the regression model.
As shown in Table 5, it was found that years of seniority in nursing, ease of use of technology, technology relevant to the job, and higher output quality, were associated with the most perceived benefits of using technology in a positive correlation.
The main finding that emerges from the quantitative data is that cognitive instrumental processes are those most significantly related to the perceived benefit of using technology. Cognitive instrumental processes and social influence processes added 34% to the explained variance in the perceived benefit, beyond seniority in nursing. It is important to note that cognitive instrumental processes stood out in their effect on the perceived benefit compared to social influence processes which were not significantly expressed.
In conclusion, it can be said that the higher the seniority in nursing, the greater the perceived ease of use, the greater the perceived relevance to the role, and the higher the quality of the output, which were related to a greater perceived benefit of the use of technology.
The findings of the interviews included topics that emerged from the interviewees’ words—such as quick access to data, a sense of progress and professional advancement, and prevention of errors in treatment. The interviewees stated that these topics were the factors through which they understood the purpose of using computer technology as leading to improvement in to the quality of treatment.
The interviewees also mentioned factors—such as difficulty in adapting, lack of knowledge in the field of computer usage, or lack of an accompanying professional team—which prevented them from quickly and systematically accepting the use of computerized technology; however, these factors had a minimal effect compared to the positive perception of using computerized technology, as shown below.
The findings of the interviews showed that computer technology was perceived as positive and conducive to quality care provided by the nurses. Interviewees noted that the use of computerized registration and reporting improves the quality of care because treatment errors can be avoided, there is quick access to patient data, and joint work is created with additional work teams. As stated by interviewees: “A lot of information can be reached in a short period, the writing is legible, and it prevents mistakes in registration” (subject no. 2), “My experience working with electronic registration is very positive, allows me quick access to the patient’s database, environment” (subject no. 1), “Using an electronic registration prevents errors in the registration” (subject no. 4).
Nurses also noted that the use of computer technology gives them a sense of professional advancement and the connection of the profession to the rapidly evolving technological age in medicine. Examples of this can be found in sentences such as: “I’m glad they have finally let the nurses move to the forefront of digitalization as well” (subject no. 5), and “I believe that the electronic registration only promoted nursing as a progressive profession by the very fact that it allows for more efficient, safe and quality care” (subject no. 7). Overall, about 50% of the respondents presented the use of computer technology as a professional advancement that increases the quality and safety of nursing work.
Additional findings that emerged from the interviews showed that nurses who did not have prior knowledge of the use of computer technology had difficulty adapting to the change in registration and reporting, as they said: “Some of the nurses in my department indicate that they were willing to go back to manual registration because they are still having difficulty with the registration technique” (subject no. 5), and “We were not told in advance what the system included and were not prepared in advance” (subject no. 10).
Some of the interviewees mentioned the difficulty in adapting to the change in the registration and reporting method, such as the words of interviewee no. 2: “At first it was very difficult because we did not know the system”. But at the same time, the same interviewee also stated that nowadays, after the adjustment period, return to work with the old method of manual recording and reporting was not desirable: “Despite all the difficulty at the beginning, today I would not give up the computer at work” (subject no. 2).
Findings relating to factors interfering with the use of EMS were obtained prominently from the interview data of the participants and were classified under the topic of ‘Difficulty in applying computer technology’ as stated in the interviews. This was reflected in the words of interviewee no. 6: “It was not an easy period at all, we had to change the whole process following the change, the reporting took a very long time, there was less time to communicate with patients”, and the words of interviewee no. 10: “The manual registration was the main part of the work, it also allowed communication with the patients personally every time we went to monitor their condition. During the period when the electronic registration was introduced, our work schedule changed a little and it took a lot of time to learn the system and even enter data”.
The study also examined the relationships between age and years of seniority in nursing and ease of use of technology. This was tested by Pearson correlations, as shown in Table 6.
As shown in Table 6, it was found that age and years of seniority in nursing were highly correlated: r = 0.89 (p < 0.001). The results showed positive and significant correlations between years of seniority of nurses and age and the acceptance of the technology. The most prominent correlations included cognitive instrumental processes, perceived usefulness, work relevance and output quality. Thereby, older nurses with professional seniority indicated a sense of greater cognitive instrumental processes concerning the use of technology (such as perceived usefulness, relevance to work and quality of output). At the same time, it was found that age and seniority in nursing were not related to social influence processes in relation to the use of technology (such as norm and subjective image).
Among the subscales of the study, it was found that the volunteering section—which was tested as “my supervisor does not require me to use the system”—was not appropriate for the study since the use of EMS is mandatory.
Another sub-section which is the “intention to use” was also found to be unsuitable for the study, since EMS had already been introduced into the nurses’ work framework and nurses were required to use it. Therefore, these two subscales were not used in this study.

5. Discussion

The findings of the study indicated that nurses with extensive professional experience and nurses who were given the opportunity and easy access to use computer technology did so with the understanding that this work would improve nursing practice and promote the quality of care provided.
In the aspect of nursing as an integral part of the health system and sustainability, there is no doubt that improving the quality of care provided by nurses will make a significant contribution to the issue of sustainability and preserving the health of the population. Human health is based, among other things, on key features of the environment which include clean air, clean water, enough food, and safe disposal of waste. As part of the many global health challenges, climate change and unsustainable lifestyles are undoubtedly important factors in determining the future health of populations [6,18].
The connection between environmental sustainability and nursing is already found at the beginning of the nursing profession as defined by Florence Nightingale—the founder of the nursing profession—who promoted the holistic vision of the individual and seeing the individual as an integral part of the environment in which they live and interact. She believed that the environment has a great influence on the health of the individual and therefore the protection of the environment—or as we call it today, sustainability—contributes to the health of the individual [38].
Even today, this holistic view of Nightingale’s continues and is reflected in the main strategic activities of the ICN which has, inscribed on its banner, the need to influence the design and implementation of social health, at the educational, political, and economic levels to promote both regional and global health. Among the actions chosen to establish this strategic priority are maintaining the safety of treatment, and improving the quality of treatment [39].
The key to preserving and achieving sustainable healthcare and nursing services is the provision of high-quality care through the promotion of the environment and sustainable development from a social and economic point of view. One of the ways to achieve this goal is the introduction of computerized technology into the practice of nursing [40].
Technological innovation is central to sustainable development and technology is a subset of knowledge that includes the methods, instruments, processes, and practices that can be used to achieve goals for the promotion of sustainability. As an integral part of their work in the health care system, nurses use different reporting registration methods to maintain continuity of care for professional and multi-professional teams, in hospitalization and in the community. Computerized information systems that are embedded in every area of the health system require nurses to be able to use these information systems, thus enabling quick access, accuracy in reporting, preventing errors, and improving the quality of care [11,40,41].
For example, in the United Kingdom, to improve health services while ensuring health and environmental sustainability, in 2015 it was decided to develop health systems adapted to innovative technology, in the Sustainable Development Unit of the National Health Service (NHS) [42].
In her research, Silvis [43] shows that documentation and registration in computerized technological methods such as electronic health records as part of electronic health systems in nursing contribute to sustainable development and have many benefits, such as rapid information sharing, cost reduction, and reduction in treatment errors. Computer technology also has a great advantage in the ability to manage the patient’s health data and monitor their condition.
The findings of these studies are consistent with the findings of our study which found that nurses who used the computerized registration and reporting method expressed high satisfaction due to quick access to information, and reduced care errors.
The barrier that emerged from the research data, which presents the lack of previous knowledge of computer use as making it difficult for nurses to adapt to computerized registration and reporting, is consistent with other studies that showed that lack of knowledge in the field of information technologies and their use constituted a barrier to the use of computer technology [41,44].
One of the hypotheses raised regarding young nurses, with only a few years of professional seniority, that they would have a greater tendency to use electronic registration and reporting was not confirmed. The research findings revealed that nurses with professional seniority had more insight into the use of computer technology with greater awareness of the improvement it can bring to the quality of patient care. According to the nurses with professional seniority during interviews, even though there was evident difficulty in adapting to a computerized system, the guidance and support of teams from the field of computing improved the adaptation to the system to the point where these nurses stated that they would not give up electronic registration and reporting today.
Despite all the advantages presented by the research participants during the interviews regarding the use of computer technology, digital technologies may still be considered disruptive and create a distraction in the performance of the nurse’s role. According to some of the interviewees (interviewees no. 6 and 10), both the perception of the nursing profession as having a role of holistic therapeutic significance, and interpersonal communication with patients and their families are violated when introducing technology that requires investing time to update and record the data. This perception can explain the unwillingness of some nurses to adopt digital approaches in their work. Similar findings were also found in studies that examined nurses’ perception of the introduction of digital technologies into their professional practice [45,46,47].

6. Conclusions

The result of the data analysis in the present study provided an understanding of two main issues: first, about the relationship between nursing and sustainability; and second, about the importance of computerized technology in nursing practice as a tool for sustainability.
In the educational aspect of nursing studies, we see great importance in developing personal and professional abilities with a broad vision for the needs of the population. Since nurses are the first line in treating the population among health care providers during emergencies, it is particularly important that sustainable education and tools for identifying and treating emergencies become part of the curriculum for future nurses.
In the technological aspect, the changes that currently exist in all areas of life are also found in nurses’ work. Since the findings showed that nurses need more technological knowledge to apply the recording and reporting system maximally, it is very important to create dedicated programs to train nurses on how to use computerized technology.
Concerning the concept of sustainability, the application of computerized technologies that preserve the wellbeing of existing generations and do not harm that of future generations will lead to good health on a global level. Achieving this goal at the implementation level should begin already in the teaching stages of the nursing profession. Sustainable nursing methods today should be geared toward preserving the environment and include nursing practice that prevents environmental pollution and waste of energy, such as the use of energy-saving computers, and proper maintenance, use and disposal of electronic equipment.
From the point of view of decision-makers in nursing, relevant programs must be created to accelerate the technological changes in the profession by investing in education, research, and practice. To establish the principles of practice in sustainable methods, it is important to create nursing curricula that include familiarity with the concept of sustainability.
There is a need for theoretical and empirical studies on sustainability in nursing. It is very important nurses be taught about concepts related to education for ecological justice, education for sustainability, modernity, and capitalism, even though these topics seem unrelated to the nursing profession.
Digital technologies are widely influencing the nursing profession worldwide. This includes the introduction of computerized systems into all areas of nursing practice. Increasing dependence on digital health, as manifested especially following the COVID-19 epidemic, poses many challenges to those involved in nursing. In order to try and keep up with the rapid changes in digital technology, it is expected of the decision-makers in the field of health in general and nursing in particular to plan changes in the curriculum notably for appropriate assimilation methods for nurses already in the profession.
Following the findings that computer technology was more easily accepted by the nurses when there was an accompaniment of a computer team and when nurses were partners in the design of the software they worked with, it is very important to continue the collaboration between nurses and multi-professional teams from the field of digital technology in order to develop digital tools for the benefit of the patients.
There is still a long way to go, and more extensive research is needed to understand the relevant application of sustainable nursing methods, but we believe that the integration of these features will lead to sustainable practice in nursing.

7. Study Limitations

The study focused only on nurses and their perception of the use of computer technology but did not examine the position and policies of decision-makers regarding sustainability in health care.
Another limitation of the study is the fact that there is only one measurement item, which makes it difficult to draw conclusions within the framework of a study. Since there are not many studies on the subject, however, this study can be used as a basis for building future studies on a larger scale to reach comprehensive conclusions about the role of nursing in sustainability in the health system and the impact on social circles.
The qualitative study was carried out on only 10 participants. It is possible that a larger number of participants would alter the overall findings.

Author Contributions

B.T. conceptualized the study, designed the questionnaires, translated the questionnaires to Hebrew, collected the data from all respondents, analyzed and interpreted the data and drafted the manuscript. D.C. substantially revised the theoretical background, methodology, data analysis and manuscript. All authors have read and agreed to the published version of the manuscript.

Funding

This research received no external funding.

Institutional Review Board Statement

The study was conducted in accordance with the Declaration of Helsinki, and approved by the Ethics Committee of Alexandru Ioan Cuza University of Iasi, Faculty of Philosophy and Social—Political Sciences at 12.2020.

Informed Consent Statement

Informed consent was obtained from all subjects involved in the study.

Data Availability Statement

Data supporting the reported results can be found in the research work conducted as part of doctoral studies.

Conflicts of Interest

The authors declare no conflict of interest.

References

  1. IPCC. Climate Change 2021: The Physical Science Basis. Contribution of Working Group I to the Sixth Assessment Report of the Intergovernmental Panel on Climate Change; Masson-Demotte, P., Zhai, A., Pirani, S.L., Connors, C., Péan, S., Berger, N., Caud, Y., Chen, L., Goldfarb, M.I., Gomis, M., et al., Eds.; Cambridge University Press: Cambridge, UK, 2021; Available online: https://www.ipcc.ch/report/ar6/wg1/ (accessed on 9 November 2022).
  2. United Nations Statistics Division. Take Urgent Action to Combat Climate Change and its Impacts. 2020. Available online: https://unstats.un.org/sdgs/report/2020/goal-13/ (accessed on 9 November 2022).
  3. Paavola, J. Health impacts of climate change and health and social inequalities in the UK. Environ. Health 2017, 16, 61–76. [Google Scholar] [CrossRef] [PubMed]
  4. Watts, N.; Amann, M.; Arnell, N.; Ayeb-Karlsson, S.; Belesova, K.; Boykoff, M.; Byass, P.; Chambers, J. The 2019 report of the lancet countdown on health and climate change: Ensuring that the health of a child born today is not defined by a changing climate. Lancet 2019, 394, 1836–1878. [Google Scholar] [CrossRef] [PubMed]
  5. Sherman, J.D.; Thiel, C.; MacNeill, A.; Eckelman, M.J.; Dubrow, R.; Hopf, H.; Lagasse, R.; Bilec, M.M. The green print: Advancement of environmental sustainability in Healthcare. Resour. Conserv. Recycl. 2020, 161, 104882. [Google Scholar] [CrossRef]
  6. World Health Organization. Climate Change and Health; World Health Organization: Geneva, Switzerland, 2021; Available online: https://www.who.int/news-room/fact-sheets/detail/climate-change-and-health (accessed on 21 April 2022).
  7. World Health Organization. COP24, Special Report, Health, and Climate Change; World Health Organization: Geneva, Switzerland, 2018; Available online: https://apps.who.int/iris/bitstream/handle/10665/276405/9789241514972-eng.pdf (accessed on 11 April 2022).
  8. Cook, C.; Demorest, S.L.; Schenk, E. Nurses and climate action: Opportunities to lead national efforts. Am. J. Nurs. 2019, 119, 54–60. [Google Scholar] [CrossRef]
  9. Rojas-Ocaña, M.J.; Araujo-Hernández, M.; Romero-Castillo, R.; Román-Mata, S.S.; García-Navarro, E.B. Nursing as a Sustainability Factor of the Health System during the COVID-19 Pandemic: A Qualitative Study. Sustainability 2020, 12, 8099. [Google Scholar] [CrossRef]
  10. Kruse, C.S.; Stein, A.; Thomas, H.; Kaur, H. The use of Electronic Health Records to Support Population Health: A Systematic Review of the Literature. JMS 2018, 42, 214. [Google Scholar] [CrossRef]
  11. Booth, R.G.; Strudwick, G.; McBride, S.; O’Connor, S.; Solano López, A.L. How the nursing profession should adapt for a digital future. BMJ 2021, 373, n1190. [Google Scholar] [CrossRef]
  12. Harpula, K.; Bartosiewicz, A.; Krukowski, J. Polish Nurses’ Opinions on the Expansion of Their Competences-Cross-Sectional Study. Nurs. Rep. 2021, 11, 301–310. [Google Scholar] [CrossRef]
  13. World Commission on Environment and Development. Our Common Future—Brundtland Report. 1987. Available online: https://sustainabledevelopment.un.org/content/documents/5987our-common-future.pdf (accessed on 4 April 2022).
  14. Emas, R. Brief for GSDR 2015. The Concept of Sustainable Development: Definition and Defining Principles; Florida International University: Miami, FL, USA, 2015. [Google Scholar]
  15. International Council of Nurses (ICN). Position Statement: Nurses, Climate Change and Health. 2018. Available online: https://www.icn.ch/sites/default/files/inline-files/ICN%20PS%20Nurses%252c%20climate%20change%20and%20health%20FINAL%20.pdf (accessed on 23 May 2022).
  16. International Council of Nurses (ICN). ICN Strategic Priorities. 2022. Available online: https://www.icn.ch/nursing-policy/icn-strategic-priorities/ (accessed on 23 May 2022).
  17. Yoo, S.Y.; Cho, H. Exploring the Influences of Nurses’ Partnership with Parents, Attitude to Families’ Importance in Nursing Care, and Professional Self-Efficacy on Quality of Pediatric Nursing Care: A Path Model. Int. J. Environ. Res. Public Health 2020, 17, 5452. [Google Scholar] [CrossRef]
  18. Saber, D.A. Healthcare’s role in environmental sustainability. Am. Nurse J. 2020, 15, 50–54. [Google Scholar]
  19. American Nurses Association. Nursing: Scope and Standards of Practice, 3rd ed.; ANA: Silver Spring, MD, USA, 2015. [Google Scholar]
  20. International Council of Nurses (ICN). Position Statement: Nurse, Climate Change and Health. 2008. Available online: https://www.icn.ch/sites/default/files/inline-files/ICN%20PS%20Nurses%252c%20climate%20change%20and%20health%20FINAL%20.pdf (accessed on 23 May 2022).
  21. Anåker, A.; Elf, M. Sustainability in nursing: A concept analysis. Scand. J. Caring Sci. 2004, 28, 381–389. [Google Scholar] [CrossRef]
  22. Ramirez, B.; Oetjen, R.M.; Malvey, D. Sustainability and the health care manager: Part I. Health Care Manag. 2011, 30, 133–138. [Google Scholar] [CrossRef] [PubMed]
  23. U.S. Environmental Protection Agency (EPA). Reduce, Reuse, Recycle. 2021. Available online: https://www.epa.gov/recycle (accessed on 8 August 2022).
  24. Royal College of Nursing. Principles of Nursing Practice. Available online: https://www.rcn.org.uk/professional-development/principles-of-nursing-practice (accessed on 23 April 2022).
  25. International Council of Nurses. Position Statement: Nursing and Development 2007. Available online: https://www.icn.ch/nursing-policy/position-statements (accessed on 23 May 2022).
  26. Cunha, C.; Henriques, A.; Costa, A. Community Health and Public Health Nurses: Case Study in Times of COVID-19. Sustainability 2021, 13, 11149. [Google Scholar] [CrossRef]
  27. Sustainable Well-being in Israel: Report of the Expert Committee of the Israel Academy of Sciences and Humanities; The Israel Academy of Sciences and Humanities: Jerusalem, Israel, 2021. [CrossRef]
  28. Iula, A.; Ialungo, C.; de Waure, C.; Raponi, M.; Burgazzoli, M.; Zega, M.; Galletti, C.; Damiani, G. Quality of Care: Ecological Study for the Evaluation of Completeness and Accuracy in Nursing Assessment. Int. J. Environ. Res. Public Health 2020, 17, 3259. [Google Scholar] [CrossRef]
  29. Flatow, V.H.; Ibragimova, N.; Divino, C.M.; Eshak, D.S.; Twohig, B.C.; Bassily-Marcus, A.M.; Kohli-Seth, R. Quality Outcomes in the Surgical Intensive Care Unit after Electronic Health Record Implementation. Appl. Clin. Inform. 2015, 6, 611–618. [Google Scholar] [CrossRef]
  30. Davis, F. A Technology Acceptance Model for Empirically Testing New End-Use Information Systems—Theory and Results. Ph.D. Thesis, Massachusetts Institute of Technology, Cambridge, MA, USA, 1985. Available online: https://hdl.handle.net/1721.1/15192 (accessed on 14 November 2021).
  31. Davis, F.D.; Bagozzi, R.P.; Warshaw, P.R. User acceptance of computer technology: A comparison of two theoretical models. Manag. Sci. 1989, 35, 982–1003. [Google Scholar] [CrossRef]
  32. Venkatesh, V.; Davis, F.D. A theoretical extension of the technology acceptance model: Four longitudinal field studies. Manag. Sci. 2000, 46, 186–204. [Google Scholar] [CrossRef]
  33. Patton, M. Qualitative Research and Evaluation Method, 3rd ed.; Sage Publications: Thousand Oaks, CA, USA, 2002; pp. 339–428. [Google Scholar]
  34. Crossley, J.; Vivekananda-Schmidt, P. The development and evaluation of a Professional Self Identity Questionnaire to measure evolving professional self-identity in health and social care students. Med. Teach. 2009, 31, 603–607. [Google Scholar] [CrossRef]
  35. Glaser, B.G.; Strauss, A.L. The Discovery of Grounded Theory: Strategies for Qualitative Research; Aldine De Gruyter: New York, NY, USA, 1967. [Google Scholar]
  36. Charmaz, K. Constructing Grounded Theory: A Practical Guide through Qualitative Analysis; Sage Publications: London, UK, 2006; pp. 42–70. [Google Scholar]
  37. Kalayou, M.H.; Endehabtu, B.F.; Tilahun, B. The Applicability of the Modified Technology Acceptance Model (TAM) on the Sustainable Adoption of eHealth Systems in Resource-Limited Settings. J. Multidiscip. Healthc. 2020, 13, 1827–1837. [Google Scholar] [CrossRef]
  38. Nightingale, F. Notes on Nursing, What It Is and What It Is Not; Dover Publications Inc.: New York, NY, USA, 1859. [Google Scholar]
  39. International Council of Nurses (ICN). Position Statement: Patient Safety. 2012. Available online: https://www.icn.ch/nursing-policy/icn-strategic-priorities/patient-safety (accessed on 23 May 2022).
  40. Anadon, L.D.; Chan, G.; Harley, A.G.; Matus, K.; Moon, S.; Murthy, S.L.; Clark, W.C. Making technological innovation work for sustainable development. Proc. Natl. Acad. Sci. USA 2016, 113, 9682–9690. [Google Scholar] [CrossRef]
  41. Eley, R.; Fallon, T.; Soar, J.; Buikstra, E.; Hegney, D. The status of training and education in information and computer technology of Australian nurses: A national survey. J. Clin. Nurs. 2008, 17, 2758–2767. [Google Scholar] [CrossRef] [PubMed]
  42. Ling, T.; Pedersen, J.S.; Drabble, S.; Celia, C.; Brereton, L.; Tiefensee, C. Sustainable Development in the National Health Service (NHS): The Views and Values of NHS Leaders. Rand Health Q. 2012, 2, 12. [Google Scholar] [PubMed]
  43. Silvis, J. Connecting Sustainability to the Healthcare Mission. 2012. Available online: https://www.healthcaredesignmagazine.com/architecture/connecting-sustainability-healthcare-mission/ (accessed on 23 April 2022).
  44. Assis-Hassid, S.; Grosz, B.J.; Zimlichman, E.; Rozenblum, R.; Bates, D.W. Assessing EHR use during hospital morning rounds: A multi-faceted study. PLoS ONE 2019, 14, e0212816. [Google Scholar] [CrossRef]
  45. Robichaux, C.; Tietze, M.; Stokes, F.; McBride, S. Reconceptualizing the electronic health record for a new decade: A caring technology? Adv. Nurs. Sci. 2019, 42, 193–205. [Google Scholar] [CrossRef] [PubMed]
  46. Sandelowski, M. (Ir)reconcilable differences? The debate concerning nursing and technology. Image J. Nurs. Scholarsh. 1997, 29, 169–174. [Google Scholar] [CrossRef]
  47. O’Keefe-McCarthy, S. Technologically mediated nursing care: The impact on moral agency. Nurs. Ethics 2009, 16, 786–796. [Google Scholar] [CrossRef] [PubMed]
Figure 1. Technology acceptance model (TAM) [30].
Figure 1. Technology acceptance model (TAM) [30].
Sustainability 14 15958 g001
Figure 2. TAM2 Model [32].
Figure 2. TAM2 Model [32].
Sustainability 14 15958 g002
Table 1. TAM2 variable definitions [32].
Table 1. TAM2 variable definitions [32].
ProcessVariableDefinition
Social InfluenceSubjective NormThe individual’s perception of how he or she should behave according to the significance others hold for them
VoluntarinessThe extent to which the behavior is not mandatory
ExperienceThe knowledge and practical wisdom that occurs over time
ImageThe individual’s perception of their behavior as influencing their status in society
Cognitive Instrumental Job RelevanceThe individual’s perception of the degree of essentiality of the behavior as affecting their work
Output QualityThe individual’s perception of the quality of the system in performing the relevant task
Result DemonstrabilityThe individual’s perception that the result of using the innovation will affect the perceived usefulness
Table 2. Participants’ background characteristics (N = 214).
Table 2. Participants’ background characteristics (N = 214).
Age (Years) M (SD)42 (9.51)
Seniority in nursing (years) M (SD)14.8 (9.92)
Gender N (%)
Female189 (88.3)
Male25 (11.7)
Current employment N (%)
Full time184 (86)
Part time30 (14)
Place of work N (%)
Hospital179 (84)
General department120 (67)
With professional studies59 (33)
Community35 (16)
General health clinic22 (62.9)
Professional clinic13 (37.1)
Table 3. Interviewee’s background (N = 10).
Table 3. Interviewee’s background (N = 10).
NameGenderAgeSeniority
(In Years)
Workplace
1B.V.Female359Community health clinic
2A.P.Female6543General hospital dep.
3H.Z.Female3810Community health clinic
4Y.G.Female4722General hospital dep.
5A.R.Male348General hospital dep.
6M.T.Female5627Community health clinic
7M.L.Male4312General hospital dep.
8T.M.Female292General hospital dep.
9A.B.Male6130Special unit hosp. dep.
10G.L.Female5532Special unit hosp. dep.
Table 4. Topics and categories of qualitative data.
Table 4. Topics and categories of qualitative data.
TopicsCategories
Ambiguity as emotional dissonance
-
Fixation in professional practice
-
Blocking professional creativity
-
Improved professional identity
Positive aspects of the application of computer technology
-
Efficiency and improvement in nursing practice
-
Access to information
-
Collaboration between nursing staff and computer staff
-
Prevention of errors in registration and reporting
Difficulties in applying computer technology
-
Time consuming
-
Lack of knowledge in using a new computer system
-
Difficulty adapting to a new registration and reporting method
-
A sense of increased technical engagement
The influence of using technology on nurses’ professional identity
-
Pride and improvement of professional image
-
Progress
-
Dissonance in the role of a nurse
-
Feeling of frustration and conflict
Table 5. Multiple hierarchical regression for the perceived usefulness of the use of technology, with cognitive instrumental and social influence processes (N = 198).
Table 5. Multiple hierarchical regression for the perceived usefulness of the use of technology, with cognitive instrumental and social influence processes (N = 198).
BSEβpAdj. R2
Step 1 0.13, p < 0.001
Seniority0.040.010.36<0.001
Gender (male)−0.320.24−0.090.181
Step 2 0.47, p < 0.001
Seniority0.020.010.19<0.001
Gender (male)−0.010.19−0.010.946
Perceived ease of use0.270.080.24<0.001
Job relevance0.010.010.190.008
Output quality0.240.060.25<0.001
Result demonstrability0.050.080.050.532
Subjective norm0.080.050.090.126
Image0.030.050.040.480
F (8, 189) 22.47, p < 0.001
Table 6. Pearson correlations between age and seniority in nursing and the research variables. * p < 0.05, ** p < 0.01, *** p < 0.001.
Table 6. Pearson correlations between age and seniority in nursing and the research variables. * p < 0.05, ** p < 0.01, *** p < 0.001.
AgeSeniority in Nursing
Cognitive instrumental processes (total score)0.20 **0.32 ***
Social impact processes (total score)0.110.13
Perceived usefulness0.26 ***0.37 ***
Perceived ease of use0.060.11
Job relevance0.23 ***0.38 ***
Output quality0.15 *0.24 ***
Result demonstrability0.060.14
Subjective norm0.130.17 *
Image0.050.01
Publisher’s Note: MDPI stays neutral with regard to jurisdictional claims in published maps and institutional affiliations.

Share and Cite

MDPI and ACS Style

Tsarfati, B.; Cojocaru, D. The Importance of Receiving Training in Computerized Technology for Nurses to Maintain Sustainability in the Health System. Sustainability 2022, 14, 15958. https://doi.org/10.3390/su142315958

AMA Style

Tsarfati B, Cojocaru D. The Importance of Receiving Training in Computerized Technology for Nurses to Maintain Sustainability in the Health System. Sustainability. 2022; 14(23):15958. https://doi.org/10.3390/su142315958

Chicago/Turabian Style

Tsarfati, Becky, and Daniela Cojocaru. 2022. "The Importance of Receiving Training in Computerized Technology for Nurses to Maintain Sustainability in the Health System" Sustainability 14, no. 23: 15958. https://doi.org/10.3390/su142315958

APA Style

Tsarfati, B., & Cojocaru, D. (2022). The Importance of Receiving Training in Computerized Technology for Nurses to Maintain Sustainability in the Health System. Sustainability, 14(23), 15958. https://doi.org/10.3390/su142315958

Note that from the first issue of 2016, this journal uses article numbers instead of page numbers. See further details here.

Article Metrics

Back to TopTop