Digital Transition Methodology of a Warehouse in the Concept of Sustainable Development with an Industrial Case Study
Abstract
1. Introduction
2. Analysis of the Literature Review
State of the Art
3. Methodology
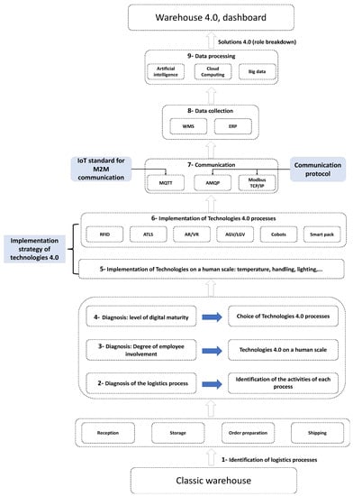
3.1. Steps to Implement 4.0 Technologies in a Warehouse

3.2. Identification of Warehouse Logistics’ Processes
3.3. Diagnostic 4.0 Digital Maturity
- -
- Level 1: 4.0 technologies not used (traditional management mode);
- -
- Level 2: 4.0 technologies used and not mastered (ERP and WMS);
- -
- Level 3: 4.0 technologies occasionally used and mastered;
- -
- Level 4: 4.0 technologies used and mastered (existing tools such as RFID, AR, IoT, AI, Power BI, stacker crane, cyber security, etc.)
3.4. New Warehouse Technologies
4. Case Study
4.1. Company Presentation
4.2. Issues
4.3. Diagnostique Multidimensionnel
Identifying Process
4.4. Relationship between the Most Used 4.0 Technologies in a Warehouse and the Different Functions of Each Process
4.5. Risk of Digital Transformation and Solutions Provided by New Technologies
- -
- Sustainable practices and actions;
- -
- Obstacles and brakes to digitalization.
- -
- Integration of a new and complicated work tool;
- -
- Fear of losing work;
- -
- Fear of not being up to the task and of acquiring new skills;
- -
- Poor communication from management and within the company;
- -
- Increased workflow and strenuous work;
- -
- Loss of personal benefits;
- -
- Fear of losing social benefits;
- -
- Fear of migrating to a new job;
- -
- Motivation and commitment to the digital transition project;
- -
- Benefits received in return.
- -
- The technologies developed have made it possible to improve the working conditions on the premises that is becoming connected. They provide optimal security. They manage spaces, obtain accurate data, and are able to make strategic decisions about the use of the work environment. They are intelligent tools for space management, which modify the light according to the time of day and the brightness for the maximum comfort and a reduction in energy consumption, program the temperature of the room according to its occupation and according to the seasons (heating, air conditioning, etc.), and to optimize the air diffusion according to the number of people present in the warehouse.
- -
- The availability of highly advanced handling technologies to eliminate tedious work such as stacker cranes, cobots, etc.
4.6. Process Maturity Diagnostics
4.7. New Warehouse Design
- -
- Connectivity 4.0 technology: IOT, augmented reality, RFID, and barcodes;
- -
- Data collection: WMS and ERP;
- -
- Data processing: AI.
Performance Indicators for the Digital Warehouse
5. Evaluation of the Results Obtained and Discussion
6. Conclusions
Funding
Institutional Review Board Statement
Informed Consent Statement
Data Availability Statement
Conflicts of Interest
References
- Edouard, A.; Lamouri, S.; Fortineau, V.; Sallez, Y.; Berger, A. Utilisation des approches de l’industrie 4.0 et de l’internet physique pour le deploiement d’entrepots urbains. In Proceedings of the 13ème Conference Internationale de Modelisation, Optimisation et Simulation (MOSIM2020), Agadir, Morocco, 12–14 November 2020. [Google Scholar]
- Mourdi, K. Farm Storage Management: Mapping, Modeling and Optimization; Laval University: Québec, QC, Canada, 2021; p. 130. [Google Scholar]
- Warehouse Vision Study; Zebra Technologies: Lincolnshire, IL, USA, 2019.
- Warehouse 4.0, the End of a Standard? CBRE: Paris, France, 2017.
- Rakyta, M.; Bubenik, P.; Binasova, V.; Micieta, B.; Staffenova, K. Advanced Logistics Strategy of a Company to Create Sustainable Development in the Industrial Area. Sustainability 2022, 14, 12659. [Google Scholar] [CrossRef]
- Derrouiche, R.; Lamouri, S. Numéro spécial: «Supply Chain 4.0». Logistique Manag. 2020, 28, 1–3. [Google Scholar] [CrossRef]
- Djahara, R.; Sahnoun, M.; Bettayeb, B. Le parc logistique du futur, un acteur d’un développement. In Proceedings of the 27ème Colloque des Sciences de la Conception et de L’innovation (eCONFERE’20), Paris, France, 2 July 2020. [Google Scholar]
- Rogetzer, P.; Nowak, T.; Jammernegg, W.; Wakolbinger, T. Impact de la numérisation sur les chaînes d’approvisionnement durables. In Dans Chancen und Grenzen der Nachhaltigkeitstransformation; Springer Gabler: Wiesbaden, Germany, 2019; pp. 131–144. [Google Scholar]
- Martins, F.D.C.; Simon, A.T.; de Campos, R.S. Supply Chain 4.0 challenges. Gest. Produção 2020, 27, 5427. [Google Scholar] [CrossRef]
- Yavas, V.; Ozkan-Ozen, Y.D. Logistics centers in the new industrial era: A proposed framework for logistics center 4.0. Transp. Res. Part E Logist. Transp. Rev. 2020, 135, 101864. [Google Scholar] [CrossRef]
- Kucharavy, D.; Damand, D.; Chehbi-Gamoura, S.; Barth, M.; Mornay, S. Entrepôt du futur: Le concept de cartographie de contradictions. Logistique Manag. 2019, 28, 48–56. [Google Scholar] [CrossRef]
- Dusadeerungsikul, P.O.; Nof, S.Y. A Cyber Collaborative Protocol for Real-Time Communication and Control in Human-Robot-Sensor Work. Int. J. Comput. Commun. CONTROL 2021, 16. [Google Scholar] [CrossRef]
- Ivanov, D.; Dolgui, A. A digital supply chain twin for managing the disruption risks and resilience in the era of Industry 4.0. Prod. Plan. Control 2021, 32, 775–788. [Google Scholar] [CrossRef]
- Halawa, F.; Dauod, H.; Lee, I.G.; Li, Y.; Yoon, S.W.; Chung, S.H. Introduction of a real time location system to enhance the warehouse safety and operational efficiency. Int. J. Prod. Econ. 2020, 224. [Google Scholar] [CrossRef]
- Hamet, P.; Tremblay, J. Artificial intelligence in medicine. Metabolism 2017, 69, S36–S40. [Google Scholar] [CrossRef]
- Silva, N.; Barros, J.; Santos, M.Y.; Costa, C.; Cortez, P.; Carvalho, M.S.; Gonçalves, J.N.C. Advancing Logistics 4.0 with the Implementation of a Big Data Warehouse: A Demonstration Case for the Automotive Industry. Electronics 2021, 10, 2221. [Google Scholar] [CrossRef]
- Radu, L.-D. Green Cloud Computing: A Literature Survey. Symmetry 2017, 9, 295. [Google Scholar] [CrossRef]
- Durand, D.; Gnimpieba Zanfack, D.R.; Sidi Moh, A.N.; Fortin, J. Internet des objets et interopérabilité des flux logistiques: État de l’art et perspectives. In Proceedings of the 10èmes Journées Francophones Mobilité et Ubiquité, Sophia Antipolis, France, 5–6 June 2014. [Google Scholar]
- Kremer, S.; Mé, L.; Rémy, D.; Roca, V. Défis Actuels et Axes de Recherche à l’Inria; Inria Livre Blanc: Rennes, France, 2019. [Google Scholar]
- von Solms, R.; van Niekerk, J. From information security to cyber security. Comput. Secur. 2013, 38, 97–102. [Google Scholar] [CrossRef]
- Seemma, P.S.; Nandhini, S.; Sowmiya, M.M. Overview of Cyber Security. Overview of Cyber Security. Int. J. Adv. Res. Comput. Commun. Eng. 2018, 7, 125–128. [Google Scholar] [CrossRef]
- Mikkola, A. Improving Supply Chain and Logistics and Reducing Costs by Design and Improvement of Packaging with the Help of Lean and DFL; nylio pisto, University of Vaasa: Vaasa, Finland, 2021. [Google Scholar]
- Wu, B.; Chi, X.; Zhao, C.; Zhang, W.; Lu, Y.; Jiang, D. Dynamic Path Planning for Forklift AGV Based on Smoothing A* and Improved DWA Hybrid Algorithm. Sensors 2022, 22, 7079. [Google Scholar] [CrossRef] [PubMed]
- Ding, D.; Pan, Z.; Cuiuri, D.; Li, H. Wire-feed additive manufacturing of metal components: Technologies, developments and future interests. Int. J. Adv. Manuf. Technol. 2015, 81, 465–481. [Google Scholar] [CrossRef]
- Akella, P.; Peshkin, M.; Colgate, E.; Wannasuphoprasit, W.; Nagesh, N.; Wells, J.; Holland, S.; Pearson, T.; Peacock, B. Cobots for the automobile assembly line. In Proceedings of the 1999 IEEE International Conference on Robotics and Automation (Cat. No.99CH36288C), Detroit, MI, USA, 10–15 February 1999; pp. 728–733. [Google Scholar] [CrossRef]
- Sah, B.; Gupta, R.; Bani-Hani, D. Analysis of barriers to implement drone logistics. Int. J. Logist. Res. Appl. 2020, 24, 531–550. [Google Scholar] [CrossRef]
- Claverie, B.; Le Blanc, B.; Fouillat, P. La cobotique. Commun. Organ. 2013, 44, 203–214. [Google Scholar] [CrossRef]
- Bottani, E.; Vignali, G. Augmented reality technology in the manufacturing industry: A review of the last decade. IISE Trans. 2019, 51, 284–310. [Google Scholar] [CrossRef]
- Boulos, M.N.K.; Berry, G. Real-time locating systems (RTLS) in healthcare: A condensed primer. Int. J. Health Geogr. 2012, 11, 25. [Google Scholar] [CrossRef]
- Chen, S.; Brahma, S.; Mackay, J.; Cao, C.; Aliakbarian, B. The role of smart packaging system in food supply chain. J. Food Sci. 2020, 85, 517–525. [Google Scholar] [CrossRef]
- Zhu, X.; Mukhopadhyay, S.K.; Kurata, H. A review of RFID technology and its managerial applications in different industries. J. Eng. Technol. Manag. 2012, 29, 152–167. [Google Scholar] [CrossRef]
- Bouh, M.A. Sélection des Équipements de Manutention et D’entreposage; Polytechnique Montréal, Montréal University: Montreal, QC, Canada, 2017. [Google Scholar]
- Gupta, S.; Prathipati, B.; Dangayach, G.S.; Rao, P.N.; Jagtap, S. Development of a Structural Model for the Adoption of Industry 4.0 Enabled Sustainable Operations for Operational Excellence. Sustainability 2022, 14, 11103. [Google Scholar] [CrossRef]
- Chardine-Baumann, E.; Botta-Genoulaz, V. Prise en considération des problématiques des chaînes logistiques durables dans les référentiels d’évaluation de performance. Logistique Manag. 2009, 17, 31–41. [Google Scholar] [CrossRef]
- Kayikci, Y. Sustainability impact of digitization in logistics. Procedia Manuf. 2018, 21, 782–789. [Google Scholar] [CrossRef]
- Luthra, S.; Mangla, S.K. Évaluer les défis des initiatives de l’industrie 4.0 pour la durabilité de la chaîne d’approvisionnement dans les économies émergentes. Process Saf. Environ. Prot. 2018, 117, 168–179. [Google Scholar] [CrossRef]
- Bhat, R.; Jõudu, I. Emerging issues and challenges in agri-food supply chain. In Sustainable Food Supply Chains; University of Bologna: Bologna, Italy, 2019; pp. 23–37. [Google Scholar] [CrossRef]
- Ait-Daoud, S. Le management Responsable des Technologies de l’Information (MRTI): Entre Approches Éthique et Institutionnelle. Ph.D. Thesis, Montpellier 2, Montpellier, France, 2012. [Google Scholar]
- Saberi, S.; Kouhizadeh, M.; Sarkis, J.; Shen, L. Blockchain technology and its relationships to sustainable supply chain management. Int. J. Prod. Res. 2018, 57, 2117–2135. [Google Scholar] [CrossRef]
- Bennouri, J.; Ouariti, O.P.Z. L’étude de l’impact des innovations technologiques digitales sur la performance durable d’une chaîne logistique: Cas du secteur halio-industriel. In Proceedings of the 13ème Conference Internationale De Modelisation, Optimisation et Simulation (MOSIM2020), Agadir, Morocco, 12–14 November 2020. [Google Scholar]
- Swan, M. Blockchain: Blueprint for a New Economy; O’Reilly Media, Inc.: Sebastopol, CA, USA, 2015. [Google Scholar]
- Chapron, G. The environment needs cryptogovernance. Nature 2017, 545, 403–405. [Google Scholar] [CrossRef]
- Bhat, R. (Ed.) Sustainability Challenges in the Agrofood Sector; John Wiley & Sons: Bogor, Indonisia, 2017. [Google Scholar]
- Davidsson, P.; Hajinasab, B.; Holmgren, J.; Jevinger; Persson, J. A. The Fourth Wave of Digitalization and Public Transport: Opportunities and Challenges. Sustainability 2016, 8, 1248. [Google Scholar] [CrossRef]
- Dossou, P.-E. Impact of Sustainability on the supply chain 4.0 performance. Procedia Manuf. 2018, 17, 452–459. [Google Scholar] [CrossRef]
- de Man, J.C.; Strandhagen, J.O. An Industry 4.0 research agenda for sustainable business models. Procedia CIRP 2017, 63, 721–726. [Google Scholar] [CrossRef]
- Mercier-Laurent, E. Intelligence articielle 4.0 pour l’Industrie 4.0. In Bulletin de la Société Informatique de France; SIF: Paris, Farnce, 2020; pp. 127–137. [Google Scholar]
- Pale, T. La Robotique Collaborative. Promouvoir un Outil de Développement en Jugulant la Faiblesse des Infrastructures Physiques en Afrique. Communication, Technologies et DéVeloppement, 2020. Available online: https://journals.openedition.org/ctd/pdf/2628 (accessed on 28 March 2021).
- Li, J.; Tao, F.; Cheng, Y.; Zhao, L. Big data in product lifecycle management. Int. J. Adv. Manuf. Technol. 2015, 81, 667–684. [Google Scholar] [CrossRef]
- Ngai EW, T.; Peng, S.; Alexander, P.; Moon, K.K. Decision support and intelligent systems in the textile and apparel supply chain: An academic review of research articles. Expert Syst. Appl. 2014, 41, 81–91. [Google Scholar] [CrossRef]
- Kellens, K.; Mertens, R.; Paraskevas, D.; Dewulf, W.; Duflou, J.R. Environmental Impact of Additive Manufacturing Processes: Does AM contribute to a more sustainable way of part manufacturing? Procedia CIRP 2017, 61, 582–587. [Google Scholar] [CrossRef]
- Weller, C.; Kleer, R.; Piller, F.T. Economic implications of 3D printing: Market structure models in light of additive manufacturing revisited. Int. J. Prod. Econ. 2015, 164, 43–56. [Google Scholar] [CrossRef]
- Ben-Ner, A.; Siemsen, E. Decentralization and localization of production: The organizational and economic consequences of additive manufacturing (3D printing). Calif. Manag. Rev. 2017, 59, 5–23. [Google Scholar] [CrossRef]
- Hoummady, M.; Lemercier, P.; Boisard, A.S. Evolutions de la Logistique à L’horizon 2025: Enjeux et Impacts du Big Data, de L’Intelligence Artificielle et de la Robotisation, 2015. Available online: https://hal-brgm.archives-ouvertes.fr/hal-01860451/document (accessed on 29 March 2021).
- Rodić, I. Responsabilité Sociale des Entreprises—Le déVeloppement D’un Cadre Européen; European Institute, Geneve Universtiy: Geneve, Switzerland, 2017. [Google Scholar]
- Pacchini AP, T.; Lucato, W.C.; Facchini, F.; Mummolo, G. The degree of readiness for the implementation of Industry 4.0. Comput. Ind. 2019, 113, 103125. [Google Scholar] [CrossRef]
- Lin, T.C.; Wang, K.J.; Sheng, M.L. To assess smart manufacturing readiness by maturity model: A case study on Taiwan enterprises. Int. J. Comput. Integr. Manuf. 2020, 33, 102–115. [Google Scholar] [CrossRef]
- Mittal, S.; Khan, M.A.; Romero, D.; Wuest, T. A critical review of smart manufacturing & Industry 4.0 maturity models: Implications for small and medium-sized enterprises (SMEs). J. Manuf. Syst. 2018, 49, 194–214. [Google Scholar]
- Schumacher, A.; Erol, S.; Sihn, W. A Maturity Model for Assessing Industry 4.0 Readiness and Maturity of Manufacturing Enterprises, 2016. Available online: https://publik.tuwien.ac.at/files/publik_255446.pdf (accessed on 8 April 2021).
- Hassani, A. Industry 4.0 and Key Project Success Factors; Quebec University: Quebec, QC, Canada, 2020. [Google Scholar]
- El Kihel, Y.; El Kihel, A.; Bouyahrouzi, E.M. Contribution of Maintenance 4.0 in Sustainable Development with an Industrial Case Study. Sustainability 2022, 14, 11090. [Google Scholar] [CrossRef]
- Mhaezi, H. Sustainable Supply Chain in Morocco: State of Play, Motivations and Obstacles, Casablanca, Morocco, 2016. Available online: https://revues.imist.ma/index.php/MLS/article/view/6812/4084 (accessed on 8 April 2021).
- Foshay, N.; Mukherjee, A.; Taylor, A. Does data warehouse end user metadata add value? Commun. ACM 2007, 50, 70–77. [Google Scholar] [CrossRef]
- Desmet, P.; Fokkinga, S. Beyond Maslow’s pyramid: Introducing a typology of thirteen basic needs for human-centered design. Multimodal Technol. Interact. 2020, 4, 38. [Google Scholar] [CrossRef]
- Hong-Ying, S. The application of barcode technology in logistics and warehouse management. In Proceedings of the 2009 First International Workshop on Education Technology and Computer Science, Wuhan, China, 7–8 March 2009; Volume 3, pp. 732–735. [Google Scholar]
- Tadesse, M.D.; Kine, H.Z.; Gebresenbet, G.; Tavasszy, L.; Ljungberg, D. Key Logistics Performance Indicators in Low-Income Countries: The Case of the Import–Export Chain in Ethiopia. Sustainability 2022, 14, 12204. [Google Scholar] [CrossRef]
- Preston, L.E.; O’bannon, D.P. The corporate social-financial performance relationship: A typology and analysis. Bus. Soc. 1997, 36, 419–429. [Google Scholar] [CrossRef]








| Technologies | Definition |
|---|---|
| Artificial Intelligence (AI) |
|
| Big Data |
|
| Cloud Computing |
|
| Internet of Things (IoT) |
|
| Cyber Security |
|
| Automatic Truck Loading System (ATLS) |
|
| Automated Guided Vehicle (AGV) |
|
| Scan 3D |
|
| Additive Manufacturing |
|
| Cobots |
|
| Drone |
|
| Automated Robotic Arm |
|
| Augmented Reality (AR) |
|
| Real Time Location System (RTLS) |
|
| Smart Pack |
|
| Radio-Identification (RFID) |
|
| Stacker Crane |
|
| Social | Digitalization facilitates consumer accessibility to products and information through online ordering and e-commerce. Thus, it has contributed to the improvement of people’s well-being as well as the community [8,35]. |
| Environmental | The application of Industry 4.0 has allowed for the optimization of energy consumption and the minimization of waste and losses [36]. Some authors have demonstrated that the selection of more suitable technologies such as robotics, digital sensors, and RFID tags has allowed for the design and manufacture of sustainable products and the achievement of higher production and increased food safety [36,37]. Digitization contributes positively to the preservation of the environment [38]. Technological systems such as the blockchain and RFID have made it possible to ensure the traceability of food products at all times, while still ensuring compliance with HACP rules. Responsible information technologies have made it possible to dematerialize and digitize customer procedures and to offer new services such as administration and payment. These new services make it possible to reduce paper consumption, facilitate interorganizational exchanges, and replace travel and transportation, which generate CO2 emissions [38]. |
| Economic | Digitization has contributed to improving the efficiency and effectiveness of the production system [35]. The adoption of digitization technologies by a company and its supply chain affects its economic performance. Technologies such as blockchain can lead to disintermediation of the supply chain by reducing the number of intermediaries involved in the supply chain. This leads to reduced time and trade losses and the accessibility of the product at the lowest cost [39]. |
| Technologies DSC | Description | Impact on Sustainable Development | Authors | ||
|---|---|---|---|---|---|
| Economic Component | Social Component | Environmental Component | |||
| Blockchain | A technology for storing and transmitting information, which is characterized by transparency and security of data and transactions. | -Disintermediation of the supply chain -Guarantee the security and authenticity of data. -Ensure the transparency and reliability of the company. | -Reassure the consumer on the ethics of the products purchased. -Strengthen food safety by reducing contamination problems through the digitization of tracking and storage of records and information -Improve traceability and consumer confidence. | -Track the carbon footprint of products throughout the supply chain. -Reduce the carbon emissions in the routing of the product by providing the basis for the mapping of the chain. | [8,37,39,41,42] |
| Sensor Technology and the Internet of Things | Sensor technology allow for the connection of objects and products, provided they are equipped with sensors and linked to software or GPS. | -Ensure a better control of the products in the cold chain -Traceability of the product throughout the supply chain. | - Make it easier for employees to detect products. -Assurance for the safety of products. | - Detect defective batches in the case of agri-food contamination. -Reduce the loss of resources and energy | [8,37,43,44] |
| Cobot | A new form of robotization that integrates the collaborative and interactive aspect of the relationship between a robot and a human being. | - Optimization of resources and energy needs. - Reuse obsolete product components in the manufacturing chain. | -Make it easier for employees to detect products. -Assurance for the safety of products. | -Reduce the carbon footprint of the supply chain. - Reduce storage costs through the just-in-time system. -Increase production with a minimum of rejection. | [32,36,45,46,47,48] |
| Big Data and Cloud Computing | Technology that designates a very large set of data that are stored and processed via Cloud Computing. In SCM, Big Data and the cloud have made it possible to exploit shared data and strengthen collaboration between the various actors involved in the chain. | -Transformation of the tense flows in pushed flows, which participates in the reduction in the waste and increases the reactivity of the company. | Product customization and consumer satisfaction. | -Reduce waste by predicting the lifespan of the parts and components of the product and specifying the recovery options in the supply chain. | [8,48,49,50,51] |
| 3D Printing and Additive Manufacturing | In additive manufacturing, 3D parts are added under computer control in a successive layer. | -Optimize production time and accelerate delivery time to customers. | -Replace the lack of manpower suffered in some countries. | -Reduce the materials used in the products. -Reduce the negative effect on the environment. -Reduce the waste of energy. | [8,51,52,53] |
| AGV | An AGV moves goods autonomously. It is becoming an indispensable tool for industrial automation and flow management, because it is robust and adapted to heavy loads or long movements. | -Limit the number of trips in the warehouse. -Optimize the operators’ roles. | Risk component: -Reduce the number of accidents. | -Reduce the rate of energy consumed. -Reduce the number of damaged packages. | [22,31,32,48] |
| Augmented Reality | AR is a concept that allows for the integration of virtual information into an environment. An AR system must respect three fundamental rules: combine the real and the virtual, interact in real time, and be recorded in three dimensions. | -Facilitate the location of products. -Reduce search time. -Optimize picking operations. | Risk component: -Limit worker travel. | -Reduce energy consumption. | [15,27] |
| RFID | A technology that uses a radio frequency to exchange data between an antenna and an object to identify, locate, categorize, and track it. | -Save time verifying the products. Detect and follow up on goods until labeling. | -Replace the lack of personnel. | -Increase conformity with the orders. -Ensure the traceability of food products. | [30] |
| Stacker Crane | A machine designed to store and retrieve pallets automatically. | -Increase storage capacity. -Exploit a warehouse’s height. | Risk component: -Reduce the number of accidents | Conserve a city’s green spaces. | [31,32] |
| Artificial Intelligence | AI indicates that machines learn autonomously and behave similarly to humans. | Economic component: -Model intelligent behavior. -Manage and forecast repeat orders. -Help in decision-making. | -Respond to customer needs. -Manage the high demand of certain products. | Reduce energy consumption. | [54] |
| Cyber Security | Cyber security systems are defined as digital systems that control the physical processes, not only in one direction but also linked to feedback loops with the system, while allowing for the real-time harmonization of information and physical flows. | -Plan enterprise resources. | -Manage customer relationships. -Protect the company’s data and information. | -Use of the carbon footprint. | [19,20] |
| Maturity and Readiness Models |
|---|
| ACATECH Maturity Index |
| The Singapore Smart Industry Readiness Index |
| IMPULS–Industrie 4.0 Readiness |
| DREAMY–Digital Readiness Assessment Maturity Approach |
| A maturity approach for assessing Industry 4.0 readiness and maturity of manufacturing enterprises. |
| SIMMI 4.0–A Maturity Approach for Classifying the Enterprise–wide IT and Software Landscape Focusing on Industry 4.0 |
| Industry 4.0: Building the digital enterprise |
| Concept for an evolutionary maturity based Industrie 4.0 migration approach |
| Three stage maturity model in SME’s towards Industry 4.0 |
| Current Status | Target State | ||||
|---|---|---|---|---|---|
| Technologies | IA | BD | Cloud C | IoT | CS | ATLS | AGV | Scan 3D | AM | COBOTS | DRONES | BA | AR | RTLS | SP | RFID | Stacker crane | |
|---|---|---|---|---|---|---|---|---|---|---|---|---|---|---|---|---|---|---|
| Functions | Sub-Functions | |||||||||||||||||
| Receipt of goods | Planning and information | X | X | X | X | X | X | |||||||||||
| Unloading and management of loading docks | X | X | X | X | X | |||||||||||||
| Quality control of goods received | X | |||||||||||||||||
| Labeling, consolidation, and addressing of goods | X | X | X | X | ||||||||||||||
| Storage of goods | System inventory | X | X | X | X | X | X | |||||||||||
| Document preparation | X | X | X | X | ||||||||||||||
| Stock control | X | X | X | |||||||||||||||
| Replenishment | X | X | X | |||||||||||||||
| Physical inventory | X | X | X | X | ||||||||||||||
| Putting in stock | X | X | X | X | X | |||||||||||||
| Preparation of orders | Order picking planning | X | X | X | X | |||||||||||||
| Picking route | X | X | ||||||||||||||||
| Picking or picking | X | X | X | X | X | X | X | |||||||||||
| Packaging and preparation of the order for shipment | X | X | X | X | ||||||||||||||
| Shipping | Planning of deliveries to be made | X | X | X | X | |||||||||||||
| Consolidation and sorting of goods | X | X | X | X | X | |||||||||||||
| Document control and packaging | X | X | X | |||||||||||||||
| Loading of goods | X | X | X | X | ||||||||||||||
| Axes | Questions |
|---|---|
| Receptions of goods | How are the goods unloaded? |
| How is the conformity of the delivery checked? | |
| How are the goods labeled and addressed? | |
| How is the receiving area restored? | |
| How is the information about the reception transmitted? | |
| Storage | How is the storage space located? |
| How are documents prepared? | |
| How are the goods labeled and addressed? | |
| How is the receiving area restored? | |
| How is receiving information transmitted? | |
| Preparation of orders | What is used to pick the goods? |
| How is the picking route identified? | |
| How is the picking schedule planned? | |
| How are selection errors handled? | |
| How are orders prepared and packed? | |
| How are customer requests handled? | |
| How are orders assigned to the picker? | |
| Shipping | How are the trucks assigned? |
| How are the trucks loaded? | |
| How are deliveries planned? | |
| How are shipping documents prepared? | |
| How are anomalies/alerts handled? | |
| What control is exercised over product safety during transport operations? |
| Problems Detected | Impacts on Logistics Activity | Solution 4.0 | Expected Results |
|---|---|---|---|
| Unexploited space |
| Stacker crane |
|
| Mismanagement of stock |
| WMS, augmented reality, RFID, AGV, AI |
|
| |||
| |||
| |||
| Picking errors |
| Augmented reality, RFID |
|
| |||
| |||
| |||
| Lack of traceability |
| IoT (RFID/RTLS),WMS |
|
| Obsolete Inventory |
| RFID, WMS, IA |
|
| |||
| Loading and unloading problems |
| RTLS |
|
| Environmental | Economic | Societal | |
|---|---|---|---|
| Indicators |
|
|
|
| Performance | Interpretation | Evolution of Indicators |
|---|---|---|
| Economic | All economic indicators are improved, and digital technologies help the warehouse to become more efficient:
| ![]() |
| Environmental | Integration of new technologies to limit the environmental impact of the warehouse:
| ![]() |
| Social | Integration of new handling technologies:
| ![]() |
Before integration of new technologies.
After integration of new technologies.Publisher’s Note: MDPI stays neutral with regard to jurisdictional claims in published maps and institutional affiliations. |
© 2022 by the author. Licensee MDPI, Basel, Switzerland. This article is an open access article distributed under the terms and conditions of the Creative Commons Attribution (CC BY) license (https://creativecommons.org/licenses/by/4.0/).
Share and Cite
Kihel, Y.E. Digital Transition Methodology of a Warehouse in the Concept of Sustainable Development with an Industrial Case Study. Sustainability 2022, 14, 15282. https://doi.org/10.3390/su142215282
Kihel YE. Digital Transition Methodology of a Warehouse in the Concept of Sustainable Development with an Industrial Case Study. Sustainability. 2022; 14(22):15282. https://doi.org/10.3390/su142215282
Chicago/Turabian StyleKihel, Yousra El. 2022. "Digital Transition Methodology of a Warehouse in the Concept of Sustainable Development with an Industrial Case Study" Sustainability 14, no. 22: 15282. https://doi.org/10.3390/su142215282
APA StyleKihel, Y. E. (2022). Digital Transition Methodology of a Warehouse in the Concept of Sustainable Development with an Industrial Case Study. Sustainability, 14(22), 15282. https://doi.org/10.3390/su142215282



