Abstract
To analyze the differences in the optimal urban scale of a country, a government, and residents under different urban development goals and to provide a reference for urban development, an urban development model is constructed based on the constant elasticity of substitution (CES) utility function. The objective function includes four indicators: the economic level, the traffic level, environmental quality, and living conditions. The urban development model is constructed by integrating an urban road planning model, bus route planning model, land use model, and four-stage traffic sharing and traffic allocation model. Based on the setting of different development goals, this model is used to calculate the urban utility value perceived by each stakeholder at different urban scales. Through comparative analysis, we determine the following: (1) When the urban development goals are different, the optimal urban scale of residents and the government differs greatly, and the optimal scale of the country differs very little. (2) When facing the same development goal, the optimal urban scales of the three stakeholders are not the same. However, the three stakeholders are closely related to urban development. Therefore, the selection of the optimal urban scale should comprehensively consider the interests of the three stakeholders.
1. Introduction
Cities are the crystallization of human civilization. Overall, the construction and development of cities have received much attention from all parties. Countries have called for the construction of beautiful cities. For example, China set the theme of the 2010 Shanghai World Expo as “Better City, Better Life”. The Istanbul Declaration issued by UN Habitat in 1996 stated “our city must be a place where human beings can live a dignified, healthy, safe, happy and hopeful life”. Furthermore, in the new century, young people have paid attention to the development of cities. They are no longer choosing to find jobs directly in their hometowns. Instead, they are choosing the most suitable city to find jobs and settle in based on the direction of their future development [1,2]. Therefore, the development and construction of cities themselves are particularly important. Additionally, how large cities should be developed is the first matter that needs to be considered.
Cities are first developed to concentrate population, production, tools, capital, recreation, and needs. As the scale of a city grows from small to large, the types of industries are enriched, the value of output is increased, and the economic level is improved. Furthermore, the transport network is improved, citizens’ travel time is reduced, and traffic accessibility is increased. Generally, cities are developed in a good direction. However, as the scale of a city grows from large to super large, many negative outcomes will result [3,4]. As cities develop, the economic level will continue to improve, and the price of real estate in the central area will become increasingly expensive such that many people will not be able to afford it. In this situation, some people will choose to buy smaller houses, which will lead to a reduction in the per capita living area and lower livability; others will choose to move to suburban areas where housing prices are lower [5,6]. However, since most companies try their best to choose locations in the city center to obtain more development opportunities, the problem of the separation of jobs and residences has arisen. As reflected in traffic, commuting in the morning and evening causes tidal phenomena, traffic congestion is serious, urban traffic accessibility is reduced, and environmental pollution is aggravated [7]. Therefore, while achieving economic development, blind urban expansion will bring hidden dangers to cities in terms of traffic, the environment, and livability [8]. Thus, in this paper, we study the optimal urban scale with a utility function of urban development that integrates four elements: the economic level, the traffic level, environmental quality, and living conditions.
In the process of urban construction, urban development goals change with the differences in cities, national policies, and human understanding. Under different urban development goals, the above four elements have different weights when evaluating urban utility. Therefore, this study selects several realistic urban development goals to study them separately. The first goal is economic development. For a city that is just starting to develop, improving its economic level is usually the most important goal. The second goal is green and low-carbon development. In early 2008, the Ministry of Construction of China and the World Wide Fund for Nature (WWF) proposed the construction of low-carbon cities and selected pilot cities for actual construction. The United Nations Environment Programme also stated that “a low-carbon economy is the only way to achieve sustainable urban development”. Thus, low-carbon environmental protection is an important goal for the current construction of some cities. The Second United Nations Habitat Conference in 1996 proposed the concept that cities should be habitable places for human habitation. As soon as this concept was proposed, a broad consensus on it was formed in the international community, and it became the new urban outlook in the 21st century. Livable cities have also become a goal pursued by the construction of many cities.
In addition, the purpose of urban construction is to make the lives of residents better. However, for a country, its government, and residents themselves, the range of residents whom these stakeholders care about is different, and the evaluation of the effectiveness of urban construction is also different. The country needs to pay attention to the quality of life of the residents of the entire country, and a city is only one part of the country. Therefore, instead of focusing on just a single city, the country pays more attention to the coordinated development of all cities. The government of a city pays more attention to the development of the city. Residents are more concerned about whether urban development meets their own needs. Since the three evaluations of the utility of urban development are different and all-important, the optimal urban scales under the three perspectives must be studied. In summary, this paper studies the optimal urban scale under different urban development goals and different perspectives.
By integrating a land use model, a bus route planning model, an urban road planning model, and a traffic sharing and traffic allocation model, a complete urban development model is established. This model simulates the entire process of a city from its initial establishment to its development and maturity, and it obtains the city’s final economic level, traffic level, environmental quality, and living conditions. Then, based on the constant elasticity of substitution (CES) utility function, the objective function is designed. The objective function covers four indicators: the economic level, traffic level, environmental quality, and living conditions. The different weight settings of the four indicators are used to obtain the optimal urban scale under different urban development goals. Additionally, different γ value assignments are used to obtain the optimal urban scale from different perspectives.
This study contributes by applying the CES utility function to the optimization problem of the optimal urban scale and by studying the optimal urban scale from multiple perspectives. By constructing an urban development model to simulate the process of urban development and evolution, the general situation of cities after completion is shown before the cities are built, and the cost and irreversibility of the modification plan in urban construction are avoided. The different results of different urban construction goals and different perspectives provide governments with a clearer construction direction. The paper is organized as follows: Section 2 summarizes the existing research. Section 3 proposes the urban development model. Section 4 proposes a case study, analyzes and compares the results. Section 5 discusses the analysis of the results, and Section 6 provides the conclusion and outlook.
2. Literature Review
The optimal scale of cities considering different stakeholders and different development goals is studied in this paper. Thus, research on the optimal urban scale of is introduced in this section. The literature review is based on three aspects: the definition of the optimal urban scale, the factors to be considered in modeling the optimal urban scale, and the construction of the model.
The earliest research on the optimal scale of cities can be traced back to Alonso’s research on the single-center city model in 1964 [9]. Afterward, Mills (1967) [10] gradually added production, transportation, and housing issues to the single-center city model, gradually perfecting the theoretical system of modern urban economics. When research on the urban scale was first proposed, most research actually obtained the equilibrium urban scale (e.g., [11,12]). Then, different views on the definition of the optimal urban scale have appeared. Camagni (2013) [13] defined the optimal urban scale as when the marginal site location cost equals the marginal site location benefit. Zheng (2007) [14] defined the optimal urban scale as the urban population size that maximizes the residual function, which is the difference between the total disposable income and total expenditure of households working and living in a city. However, in general, the abovementioned research studied the optimal urban scale from the perspective of only a single stakeholder. In fact, the construction and development of a city are closely related to three main stakeholders, i.e., the country, the city itself, and residents, and the three simultaneously affect the development of the city. Therefore, in this paper, all three stakeholders are considered by introducing the CES utility function to ensure comprehensiveness.
With the development of cities, the agglomeration characteristics of economic activities in cities have gradually revealed externality problems, such as residential congestion, traffic congestion, and environmental pollution. These problems have promoted research on the relationship between externality problems and the urban scale. For example, studies have examined the relationship between the environment and urban scale [15,16], the relationship between the urban scale and economy [17,18], and the impact of oversized cities on sustainable development [19]. Although these studies found relationships between the urban scale and the economy, the environment, and sustainable development, they did not propose a model for the optimal urban scale. In addition, research on the optimal urban scale usually considers only the city itself and does not consider the impact of external national policies. A few studies, such as Chen (2017) [20], have considered the impact of policies on the urban scale but have not studied the optimal urban scale under different policies. However, they are key elements that must be considered in actual urban construction. Therefore, in this paper, the four subobjectives of the economy, transportation, livability, and the environment, are considered at the same time; the urban development goal is transformed into different weight settings for each subobjective in the urban utility function, and a model is built. By changing the weight value, different urban development target cases are simulated to analyze the optimal urban scale.
In terms of constructing urban construction models, some start from economics and construct economic models by discussing market equilibrium (e.g., [11,12,13]). Others focus on the empirical analysis of a certain area and analyze the optimal urban scale based on the existing urban development data. For example, Wang (2021) [21] investigates the dominating latent forces that affect China’s city size distribution through mathematical modeling of the hierarchical scaling laws based on census data of 1982, 1990, 2000, and 2010. Using a data set covering the 1950–2018 period and fixed-effect models, Sun (2021) [22] explores the trends in city-size distributions at the national level and the key determinants at both national and city level that shape city-size distributions and city growth. However, they consider macroscopic data and do not specifically study the evolution of the internal structure of the city. This brings difficulties to the specific analysis of the reasons for the negative impact, and it is difficult to draw a general model for solving the optimal urban scale. Therefore, in this paper, a city is divided into same-scale grids by a grid network for model construction. Then, a model that combines a four-stage traffic sharing and traffic allocation model, a land use model, a bus route planning model, and an urban road planning model is constructed to simulate a series of specific structural changes in urban development, such as transportation, corporate site location, and residential site location.
3. Model Construction
The model is divided into two layers: the upper layer is an optimization model, and the lower layer is the city development simulation model. In the upper-level model, a city utility function is designed based on the CES utility function, and the setting of the γ parameter is used to change the form of the utility function, thereby representing the utility of different stakeholders. The utility function covers four indicators: the economic level, the traffic level, environmental quality, and living conditions. Additionally, different combinations of weight values are used to represent different urban development goals. The optimal urban scale is obtained when the utility function is maximum. The four indicators are obtained through the urban development simulation model. The simulation model integrates an urban road planning model, a land use model, a four-stage traffic sharing and traffic allocation model, and a bus route planning model. In this section, we elaborate the assumptions of the model and the contents of the upper- and lower-level models.
3.1. Model Assumptions
In this study, a virtual city is constructed. It is assumed that the city is square and that it is divided into grids with a side length of 2 km. A coordinate system is constructed to define the coordinates of each point, each line, and each grid, as shown in Figure 1. Then, the model is constructed based on the coordinates. In the model, we use the coordinates of point (i, j) in the upper right corner of the grid to represent grid . Since the relationship between two grids needs to be expressed in the model, two variables of and are used to distinguish different grids. Variables with and indices in the model have the same meaning, only referring to different grids. We use i and j to denote a straight line with , respectively. The set of all i is defined as I. The set of all j is defined as J.
Figure 1.
Schematic diagram of the virtual city.
3.2. Optimal Urban Scale Optimization Model Based on the CES Utility Function
The utility function represents the relationship between the utility obtained by a stakeholder and the various indicators that affect the utility, as shown in Equation (1). Here, a classic form of the utility function, the CES utility function [23], is chosen. This utility function represents a kind of utility function whose replacement elasticity is constant, and when the parameter is related to the replacement elasticity value, the CES utility function is reduced to the Cobb–Douglas utility function. When , it is a complete replacement-type utility function. When , it represents a fully complementary utility function. The CES utility function is an important tool for analyzing the impact of different types of stakeholder utility. The decision-making problem of stakeholders is the optimal urban scale to maximize utility under different development goals.
Four indicators are adopted as the elements for evaluating a city: the economic level, the traffic level, living conditions, and environmental quality. The objective function is as follows:
are the weights of the four indicators, which represent the importance of the four indicators under different development goals. represent the values of the four indicators, i.e., the economic level, the traffic level, living conditions, and environmental quality. Among them, economic level is expressed by the number of employees per unit area (see Equation (2)), is the total number of employees in the city, represents the area of the city, and is a parameter. is the decision variable.
Traffic level is expressed by traffic accessibility (see Equation (3)), and is the accessibility of other areas to point (see Equation (4)). represents the shortest traffic time from point to point , is the number of grids, and is a parameter.
Living conditions are represented by the area per capita (see Equation (5)). represents the number of residents in grid , and is a parameter.
Environmental quality is expressed by the car sharing rate (see Equation (6)). is the car sharing rate, and is a parameter.
3.3. City Development Simulation Model
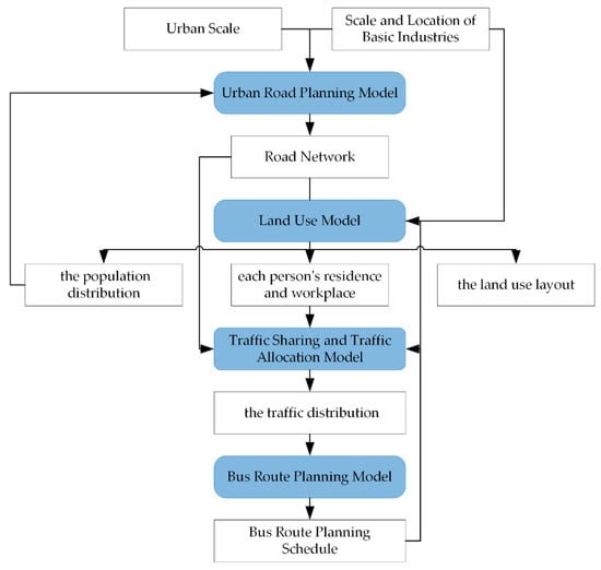
The urban development simulation model is composed of several submodels, namely, an urban road planning model, a land use model, a traffic sharing and traffic allocation model, and a bus route planning model. The submodels constitute a cycle to simulate the development of each stage of the city, as shown in Figure 2. When the output of all the sub-models fluctuates within a certain range, the mature state of the city is considered to exist.
Figure 2.
Frame Diagram of City Development Simulation Model.
3.3.1. Urban Road Planning Model
The input of the urban road planning model is the city scale, and the output is the urban road network. The specific model is as follows:
Equation (7) indicates that the road density should be within a specified interval. represents the lowest road network density of the r-level road network when the population is N, and represents the highest density. and are 0–1 variables, i and j are the straight lines where the two coordinate axes are located, and r indicates whether to build an r-level road on the pointed straight line. r is divided into four levels, namely, freeways, main roads, submain roads, and branch roads.
3.3.2. Land Use Model
The land use model is a deformation of the Lowry model (see details of Lowry model in [24]). The input is the urban scale, the road network, and the scale and location of basic industries. The output is the population distribution, each person’s residence and workplace, and the land use layout. The specific model is shown below.
Residents choose their place of residence by comparing the utilities of residences. Here, we use Equation (8) to express the utility function of the choice of residence:
represents the utility of workers working in community and living in community , and is a parameter. represents the cost of commuting between community and community . When determining where a resident chooses to live, the location of his or her employment must first be obtained. Workers are divided into basic industry workers and non-basic industry (only business is considered here) workers (Equation (9)).
is known, and is calculated by Equation (10). is the non-basic industry proportion coefficient, and its distribution is determined by potential market (Equation (11)). is affected by population , the number of employees and traffic resistance (see Equation (12)). and are the weights.
Based on the number of employees and residential utility
, the coefficient of residential potential
can be obtained (see Equation (13)). Residents choose their residence location by (see Equation (14)), which means the residential potential of people who work in other communities and live in community .
In addition, the population is supported by the workers who live with them. Thus, the total population N is determined by the dependency ratio f and the total number of workers (see Equation (15)).
Based on residential population and residential density , the number of employees in non-basic industries and the per capita floor space , the area of residential land demand , and the area of non-basic industry land can be obtained (see Equations (16) and (17)). The sum of the area of land used for basic industries and the area of unusable land cannot exceed the total area of the community (see Equation (18)).
3.3.3. Traffic Sharing and Traffic Allocation Model
In this model, the input is the workplace and residence of residents, and the output is the traffic distribution. Since the land use model can derive the workplace and residence of residents, the commute origin-destination (OD) volume between any two grids can be calculated by Equation (19).
Usually, when choosing a commuting mode, the utility of each transportation mode should be considered, including the time and cost (see Equation (20)). The sharing rate of each transportation mode is obtained based on the utility (see Equation (21)). k represents the k-th transportation mode, which includes cars, buses, walking, and urban rail transit. represents the cost of commuting between two grids through transportation mode k. indicates the required time. τ represents the value of time.
Based on the sharing rate and the OD volume, using the user equilibrium model (see [25] for details), the car traffic allocation is shown below. represents the car traffic flow between and . represents the traffic impedance of k-th transportation mode between and , when the traffic flow of it is . m is the transportation path, k is the transportation mode, and f is the path traffic volume.
Since the subsequent calculations need to use the section flow, path flow f is converted to section flow q by Equation (25), where is a 0–1 variable that indicates whether section is on path m and through transportation mode k.
The traffic distribution of buses and subways requires the allocation of traffic flow to the corresponding bus routes and subway routes. Here, we regard the bus network as an external network. On the network, each OD pair uses directly connected equivalent bus routes to represent the impact of the actual bus network on the car network. The traffic on the bus route is , and the travel time on it is as follows:
In this way, the following model can be used to calculate the traffic distribution on the bus and subway routes:
S.T.
3.3.4. Bus Route Planning Model
In this model, the input is the traffic distribution, and the output is the bus route planning schedule. The decision variable is , which is a 0–1 variable and represents (i, j) as the immediately preceding stop of (i’, j’) on bus route b. Equations (30)–(33) are constraints of the model. Equation (30) indicates that only points on main roads and submain roads can be selected as candidate points for bus stops. is a 0–1 variable, and means that (i, j) is the candidate point for bus stops. Equation (31) selects the points on bus route b from the alternative points. Equation (32) is the distance constraint between two stations on a bus route. Equation (33) is the constraint for the total length of the bus route.
4. Case Study
4.1. Data
Although the model is constructed on the basis of a virtual city, when all the parameters in the model are designed based on actual conditions, the results obtained by the model can have guiding and reference significance for actual city development. The model parameters in this article are given based on China’s current standards.
Based on the requirements of urban road network planning, the highest value and lowest value of urban road network density in the model are set as shown in Table 1. The remaining parameter values are shown in Table 2.
Table 1.
Urban road network density range *.
Table 2.
Values of the Parameters.
4.2. Policy Setting and Related Parameter Design
The goals of urban development are usually formulated by the city government in response to the call of the country and based on the city’s own development situation. Urban development goals are different, which, in the model in this article, is reflected as changes in the weight values of the four indicators in the objective function . Since the design of urban goals is given by the government, there is no actual value that can be referred to. Therefore, in this study, the corresponding weight values are designed by analyzing the emphasis of each goal, as shown in Table 3. This weight value sequence is not unique and should be adjusted based on the focus of urban development in practical applications. In addition, the value of the γ parameter in the function determines the form of the function. Based on the functional characteristics of the trial calculation analysis, we use the functions corresponding to the three values of −0.1, −1, and −1000 to represent the decision-making behavior of residents, the city government, and the country.
Table 3.
The weight value of the four indicators of the objective function.
4.3. Result Analysis
This section first analyzes and discusses the actual values of the four subgoals and then discusses the differences in and reasons for the optimal urban scale values under different perspectives when the urban development goals are different.
Figure 3 show the employed population density, traffic accessibility, residential population density, and car sharing rate, which represent the economic level, the traffic level, living conditions, and environmental quality, respectively. Figure 4 is a trend graph of the growth of the urban scale of the subobjective values obtained after normalization of the various indicators. When the length of the city square increases from 20 km to 120 km, that is, the urban area increases from 400 km2 to 14,400 km2, and the total number of employees in the city increases linearly from 160 people/km2 to 960 people/km2. The economic level of the city is continuously improved. The traffic accessibility was initially 0.1101, and it first declined rapidly with the expansion of the urban scale. Then, the rate of decline slowed to 0.0169, which shows that the city’s traffic level has been on a downward trend. The population density increased from 520 people/km2 to 3120 people/km2, an increase of 5 times; resultingly, the living conditions of residents have deteriorated. The car sharing rate first dropped from 0.58 to 0.25, began to fluctuate to 0.79, and then slowly increased and stabilized. Environmental quality first improved and then worsened. Thus, changes in the urban scale have different effects on the four indicators.

Figure 3.
(a) Employed population density; (b) Traffic accessibility; (c) Residential population density; (d) Car sharing rate.
Figure 4.
Subobjective values.
4.3.1. Urban Construction with the Goal of Economic Development
Figure 5 shows that for residents, as the urban scale expands, the utility value first rises and then declines. The utility function value reaches the highest when the city side length is 76 km, that is, when the urban scale is 5776 km2. Comparing the results in Figure 5, we see that when the city first begins to expand, the economic level has a relatively large impact on the entire utility function; thus, the curve shows an upward trend. After the urban scale reaches 5776 km2, residents become more concerned about the level of traffic, living conditions, and environmental quality, and the curve begins to decline. This result shows that with the goal of economic development, even if the economy continues to improve with the expansion of the city, citizens still do not want the city to expand indefinitely. For city governments, the utility value continues to rise with urban expansion. When economic development is the goal, the larger the city is, the better. For countries, the utility value curve first shows a downward trend and then rises; thus, there are two optimal urban scales. One is a very small city, and the other is a very large city. In fact, a very large-scale city can be understood as an urban economic circle or economic belt, which is consistent with the concept of complementary and intercity development introduced by many countries. Thus, for the country, small-scale urban management is easy, while large-scale joint development can improve the overall economic level, and the combination of the two is the optimal urban development plan.
Figure 5.
The objective function value of different urban scales with the goal of economic development.
4.3.2. Urban Construction with the Goal of Green and Low-Carbon Development
Figure 6 shows that for residents and the government, as the urban scale expands, the utility value first rapidly increases. When the side length of the city reaches 32 km, that is, when the city area reaches 1024 km2, the utility function value reaches the highest, and then, it begins to fluctuate and decrease. Compared with Figure 4, the trend of the utility curve is basically the same as that of the environmental quality curve. This finding means that when green and low-carbon development is taken as the goal of urban development, residents and governments will ignore a low economic level in pursuit of environmental quality and choose smaller cities. The curve trend of utility from the country perspective in Figure 5 and Figure 6 is the same. This finding means that the joint development of small-scale cities is still the best choice for the country.
Figure 6.
The objective function value of different urban scales with the goal of green and low-carbon development.
4.3.3. Urban Construction with the Goal of Livability
As shown in Figure 7, for residents, as the urban scale expands, the utility value first increases and then decreases. When the city side length is 28 km, that is, when the urban scale is 784 km2, the utility function value reaches the highest. Compared with Figure 4, environmental quality and the economic level initially increase, whereas living conditions and the traffic level continue to decline. This finding means that residents can tolerate the decline in the traffic level and living conditions to a certain extent, but beyond a certain point, they will be sensitive to them, and the utility value will also gradually decline. For the city government, the entire curve shows a downward trend, indicating that small-scale cities are the best choice. In the process of the gradual development of cities from small to large, the government needs to invest a considerable amount of money in infrastructure construction. Clearly, when the development goal of a city is livability, the smaller the city is, the more the government can maximize the comfort of residents with minimal investment. For countries, the trend of the curve in Figure 7 is similar to that in Figure 4 and Figure 5. Thus, the optimal urban scale for a country is small-scale city linkage, regardless of the goal of city construction.
Figure 7.
The objective function value of different urban scales with the goal of livability.
5. Discussion
The optimal urban scale is discussed from the perspectives of residents, the government, and the country based on three goals: economic development, green and low-carbon development, and livability. In this section, we mainly discuss the implications of the above results and propose some suggestions for urban development in the future.
Comparing the optimal urban scales of the same stakeholder aimed at different urban development goals, we find that for residents and the government, when the urban development goals are different, the optimal city scale is very different. The optimal urban scale with the goal of economic development is much larger than that with other goals. However, in the early stages of urban development, urban construction is usually aimed at economic development, which is also the reason why most cities are rapidly expanding. In the initial stage, the rapid economic development of the city is the goal, which can easily lead to an excessively large city. When the urban economy reaches a certain level, the government and residents begin to focus on issues of green development and livability. However, the optimal urban scale of these two goals is smaller, and it is already too late to control the urban scale. Moreover, it is very difficult and expensive to adjust the internal structure of the city at this time. Therefore, in the early stage of urban planning, a long-term plan should be adopted, and several goals should be taken into consideration at the same time. Additionally, in the process of urban development, the target should be adjusted in a timely manner, and the urban planning and development plan should be adjusted. Doing so can not only prevent the city from becoming too large but also reduce the cost of urban construction, which is a win–win approach. For countries, under different urban development goals, there is little difference in the optimal urban scale. For national development, small-scale cities form an entire economic belt for cooperative development, which is the optimal model for urban development. This conclusion is also consistent with the policies being implemented by many countries, such as China’s Beijing-Tianjin-Hebei, Yangtze River Delta, and Pearl River Delta Economic Belts.
Comparing the optimal urban scale of different stakeholders facing the same urban development goal, we find the following: When economic development is the goal, the utility curve trends of the three stakeholders are quite different. For residents, the unlimited development of a city can continuously improve the economic level, but it will also lead to side effects such as environmental degradation, traffic congestion, and reduced living conditions. Therefore, the utility value of residents will begin to decrease when the urban scale reaches a certain level. For the government, the economic level can be increased by the development of the city, which is consistent with the urban development goal. Thus, the government supports continuous city expansion. For the country, small-scale cities are flexible and conducive to management and have low construction costs, and the country is concerned about the economic level of the entire country, not just that of a single city. Therefore, the overall development of small-scale cities is the best choice. When aiming for green and low-carbon development and livability, the utility curve trends of residents and governments are similar. They both consider the impact of the economy and corresponding indicators at the same time. Additionally, for the country, the optimal result is still the joint development of small-scale cities. Under the same development goal, the optimal urban scale considered by different stakeholders is not the same.
So, how can we choose when the results of different stakeholders are inconsistent? In fact, residents, the government, and the country are all vital for the development of cities, and the needs of the three should be comprehensively considered in the process of urban planning and development. Residents constitute the productivity of a city. When the development of a city cannot meet the needs of residents, many residents, especially young laborers, will choose to migrate, which will cause the development of the city to lose its main force. Therefore, the requirements of residents must be considered in urban development. The government is the manager of the city, and the development of the city also determines the economic and political status of the government; thus, the two are closely related and inseparable. The development direction of a city, which is part of a country, needs to follow the country’s policy guidance and serve the country. Therefore, urban development also needs to meet the needs of the country. Hence, to determine the optimal urban scale, the interests of the three stakeholders should be comprehensively considered, and an intermediate value that satisfies all three stakeholders should be selected.
6. Conclusions
The optimal urban scale is an important issue that needs to be considered in the process of urban development. It changes due to different urban development goals and stakeholders. Based on the CES utility model, this paper constructs an objective function that includes four indicators: the economic level, the traffic level, environmental quality, and living conditions. The distribution of the weight of the indicators reflects different urban development goals, and different values of the γ parameter represent different perspectives of different stakeholders. The urban development simulation model is constructed by integrating an urban road planning model, a bus route planning model, a land use model, and a four-stage traffic sharing and traffic allocation model. Through the model, the optimal urban scale under different development goal settings and different perspectives is obtained.
The results show that when the urban development goals are different, the optimal urban scale of residents and the government differs greatly. The optimal urban scale for economic development is much larger than that for the other two goals. Therefore, a long-term plan that considers several goals and the timely adjustment of goals and development plans are more conducive to the healthy development of cities. For countries, different urban development goals have little effect on the optimal urban scale. Small-scale cities that form an entire economic belt for cooperative development are the optimal mode for urban development. When facing the same development goal, the optimal urban scales of the three stakeholders are not the same. However, the three stakeholders are closely related to urban development. Therefore, the actual optimal urban scale should be comprehensively considered for the selection of the interests of the three stakeholders.
In our research, objective factors are mainly considered, which is reasonable for the government and the country. For residents, however, it ignores their subjective feelings and personal differences, which will inevitably lead to deviations between the calculated results and the actual results. Therefore, how to combine the subjective feelings of residents with objective factors to obtain the optimal urban scale requires continued research in the future. Then, the assumptions of the city shape and grid are made in the model part. These assumptions may not hold for some cities, and the results may be sketchy. Therefore, when solving the optimal scale of a specific city, the model assumptions should be changed and carried out in a way that is more suitable for the city. In addition, for small cities that have not exceeded the optimal scale, future city planning can be completed based on the recommendations. However, for cities that have exceeded the optimal scale, how should they be remedied? This question should be answered by future studies.
Funding
This research was funded by social science planning fund project of liaoning province, grant number L21CGL003.
Institutional Review Board Statement
Not applicable.
Informed Consent Statement
Not applicable.
Data Availability Statement
Not applicable.
Conflicts of Interest
The author declares no conflict of interest.
References
- Cai, N.; Ma, H.Y.; Khan, M.J. Agent-based model for rural-urban migration: A dynamic consideration. Phys. A. Stat. Mech. Its Appl. 2015, 436, 806–813. [Google Scholar] [CrossRef]
- De Brauw, A.; Mueller, V.; Lee, H.L. The role of rural–urban migration in the structural transformation of Sub-Saharan Africa. World Dev. 2014, 63, 33–42. [Google Scholar] [CrossRef]
- Liang, Y.; Gao, Z. Literature Review on Determining Criteria of Optimal City Scale. In Proceedings of the International Conference on Construction and Real Estate Management, Stockholm, Sweden, 24–25 August 2020. [Google Scholar]
- Wang, J.; Chen, Y. Economic transition and the evolution of city-size distribution of china’s urban system. Sustainability 2021, 13, 3287. [Google Scholar] [CrossRef]
- Glaeser, E.L.; Kahn, M.E. Sprawl and urban growth. In Handbook of Regional and Urban Economics, Cities and Geography; Henderson, J.V., Thisse, J.-F., Eds.; Elsevier: Amsterdam, The Netherlands, 2004; Volume 4, pp. 2481–2527. [Google Scholar]
- Martin, P.; Mayer, T.; Mayneris, F. Spatial concentration and plant-level productivity in France. J. Urban Econ. 2011, 69, 182–195. [Google Scholar] [CrossRef]
- Morillas, J.; Gozalo, G.R.; Montes-González, D.; Vílchez-Gomez, R.; Escobar, V.G. Variability of traffic noise pollution levels as a function of city size variables. Environ. Res. 2021, 199, 111303. [Google Scholar] [CrossRef] [PubMed]
- Geroliminis, N.; Daganzo, C.F. Existence of urban-scale macroscopic fundamental diagrams: Some experimental findings. Transp. Res. Part B Methodol. 2008, 42, 759–770. [Google Scholar] [CrossRef]
- Alonso, W. Location and Land Use: Toward a General Theory of Land Rent; Harvard University Press: Cambridge, MA, USA, 1964. [Google Scholar]
- Mills, E.S. An aggregative model of resource allocation in a metropolitan area. Am. Econ. Rev. 1967, 57, 197–210. [Google Scholar]
- Gupta, S.P.; Hutton, J.P. Economies of Scale in Local Government Services; HMSO: Richmond, UK, 1968. [Google Scholar]
- Mills, E.S.; De Ferranti, D.M. Market choices and optimum city size. Am. Econ. Rev. 1971, 61, 340–345. [Google Scholar]
- Camagni, R.; Capello, R.; Caragliu, A. One or infinite optimal city sizes? In search of an equilibrium size for cities. Ann. Reg. Sci. 2013, 51, 309–341. [Google Scholar] [CrossRef]
- Zheng, X.P. Measurement of optimal city sizes in Japan: A surplus function approach. Urban Stud. 2007, 44, 939–951. [Google Scholar] [CrossRef]
- Xu, C. A study of China’s city scale based on the environment quality. Geogr. Res. 2009, 28, 792–802. [Google Scholar]
- Li, L.; Lei, Y.; Wu, S.; He, C.; Chen, J.; Yan, D. Impacts of city size change and industrial structure change on CO2 emissions in Chinese cities. J. Clean. Prod. 2018, 195, 831–838. [Google Scholar] [CrossRef]
- Wang, X. Urbanization Path and City Scale in China: An Economic Analysis. Econ. Res. J. 2010, 10, 20–32. [Google Scholar]
- Frick, S.A.; Rodríguez-Pose, A. Big or small cities? On city size and economic growth. Growth Change 2018, 49, 4–32. [Google Scholar] [CrossRef]
- Way, H. Beyond the big city: The question of size in planning for urban sustainability. Procedia Environ. Sci. 2016, 36, 138–145. [Google Scholar] [CrossRef]
- Chen, Y.; Henderson, J.V.; Cai, W. Political favoritism in China’s capital markets and its effect on city sizes. J. Urban Econ. 2017, 98, 69–87. [Google Scholar] [CrossRef]
- Wang, F.; Chai, W.; Liu, J.; Ren, J.; Shan, J.; Li, Z. City size, urban-rural income gapand environmental pollution: Empirical evidencefrom 283 cities in China. Pol. J. Environ. Stud. 2021, 30, 3287–3297. [Google Scholar] [CrossRef]
- Sun, B.; Zhang, T.; Wang, Y.; Zhang, L.; Li, W. Are mega-cities wrecking urban hierarchies? a cross-national study on the evolution of city-size distribution. Cities 2021, 108, 102999. [Google Scholar] [CrossRef]
- Dixit, A.K.; Stiglitz, J.E. Monopolistic competition and optimum product diversity. Am. Econ. Rev. 1977, 67, 297–308. [Google Scholar]
- Webber, M.J. Explanation Prediction and Planning the Lowry Model; Pion Limited: London, UK, 1984; pp. 28–29. [Google Scholar]
- Lu, H. Theory and Method in Transportation Planning; Tsinghua University Press: Beijing, China, 1998. [Google Scholar]
Publisher’s Note: MDPI stays neutral with regard to jurisdictional claims in published maps and institutional affiliations. |
© 2022 by the author. Licensee MDPI, Basel, Switzerland. This article is an open access article distributed under the terms and conditions of the Creative Commons Attribution (CC BY) license (https://creativecommons.org/licenses/by/4.0/).