Next Article in Journal
Coordination Mechanism of E-Closed-Loop Supply Chain under Social Preference
Next Article in Special Issue
Impact of Store Design and Atmosphere on Shoppers’ Purchase Decisions: An Empirical Study with Special Reference to Delhi-NCR
Previous Article in Journal
How Do Rising Labor Costs Affect Green Total Factor Productivity? Based on the Industrial Intelligence Perspective
Previous Article in Special Issue
Buy Three to Waste One? How Real-World Purchase Data Predict Groups of Food Wasters
 
 
Font Type:
Arial Georgia Verdana
Font Size:
Aa Aa Aa
Line Spacing:
Column Width:
Background:
Article

The Role of False-Claims Ban Regulation in Greenwashing of Firms with Imprecise Greenness Information

1
School of Management and Economics, University of Electronic Science and Technology of China, Chengdu 611731, China
2
School of Logistics and Management Engineering, Yunnan University of Finance and Economics, Kunming 650221, China
*
Author to whom correspondence should be addressed.
Sustainability 2022, 14(20), 13655; https://doi.org/10.3390/su142013655
Submission received: 28 September 2022 / Revised: 10 October 2022 / Accepted: 18 October 2022 / Published: 21 October 2022
(This article belongs to the Special Issue Sustainable Retailing and Marketing)

Abstract

The observation that firms are greenwashing in their advertisements to consumers has attracted regulatory false claim concerns; thus, we built a three-stage game theoretical model to explore how a firm’s efficiency in greenness information acquisition and a false claims ban (FCB) regulatory policy induce greenwashing (non-greenwashing) in the green advertising market. We solved the model with the concept of the perfect Bayesian equilibrium. Based on the PBEs, we obtained the following results. (1) A FCB regulatory policy is necessary to rule out any intentional greenwashing PBE. (2) In the presence of a strict FCB regulatory policy (with a large enough FCB penalty), if the precision of the firm’s observed signals is lower (or higher) than a threshold, uninformative non-greenwashing (both unintentional and uninformative non-greenwashing) PBEs arise, and the threshold increases in the FCB penalty. (3) A strict FCB regulatory policy and a high level of efficiency (regarding the firm’s greenness information acquisition) can (together) rule out greenwashing; the threshold of the efficiency of the firm’s greenness information acquisition is independent of the regulatory policy. Managerial implications are also discussed.

1. Introduction

In recent decades, environmental issues have become main global concerns; consumers are increasingly considering environmental impacts when making purchases [1,2,3,4,5]. Accordingly, firms use green advertising to claim environmental friendliness, health, and sustainability, and emphasize the greenness of their products or operations [6,7,8]. For example, Toyota claimed that its Prius (with low emissions and fuel consumption) prominently has environmental benefits [9]. Fast-fashion firms often tout the greenness of their products by advertising their use of eco-friendly materials [10]. However, along with this development, complaints about greenwashing, which is referred to as the action to provide vague, false, unsubstantiated, or misleading information on the greenness of a company’s products/operations [11,12], are also commonly observed. For instance, a report conducted by TerraChoice [13] shows that 95% of products commit at least one of the “sins of greenwashing”. These real-world observations reflect how a firm’s claimed green state of a product (in an advertisement) may be inconsistent with the true green state of the product. Naturally, consumers become increasingly skeptical about the firm’s advertised greenness and, thus, strategically respond to the negative effects caused by such greenwashed advertising. This may eventually lead to a trust issue between consumers and firms [14,15,16]. To avoid such greenwashing actions, it is necessary to incentivize firms to truthfully advertise greenness-related information about their products.
On the one hand, a firm’s incentive not to greenwash comes from potential penalties imposed by FCB regulatory policies. For example, the U.S. Federal Trade Commission (FTC) has issued and revised its Green Guides to specify how to make environmental claims in green advertising: “Marketers should use clear and prominent qualifying language to convey that a general environmental claim refers only to a specific and limited environmental benefit(s).” (FTC Green Guides, 2012, p62122). Furthermore, the FTC Policy Statement Regarding Advertising Substantiation specifies that “a firm’s failure to possess and rely upon a reasonable basis for objective claims constitutes an unfair and deceptive act or practice in violation of Section 5 of the Federal Trade Commission Act.” Under Section 5 of the FTC Act, the agency can proceed with enforcement actions against deceptive claims and such actions can ultimately lead the Commission to prohibit deceptive advertising and impose a false claims ban (FCB) penalty (Corts, 2013) if the order is violated later. Finally, in Canada, a false claims prohibiting (ban) is clearly written in Section 74.01(1)(a) of the Competition Act (R.S.C. 1985, c.C-34) as any “representation to the public that is false or misleading in a material respect.” In practice, an FTC order enforced Volkswagen and Porsche to repay a total of more than USD 9.5 billion to car buyers due to their deceptive “clean diesel” advertising of VWs and Audis fitted with illegal emission defeat devices in 2016 [17].
On the other hand, faced with potential FCB penalties, firms may be unable to avoid greenwashing if their greenness-related information about products is imprecise because such imprecise information makes a truthful green advertisement related to a false claim on a true green state. In reality, the imprecise information may be a result of the firm’s complex production processes, in which globally outsourced materials and human errors make perfectly precise observations of the product (green) quality impossible [18]. For example, in the food industry, there are many stages (i.e., raw material, transport, production, package, and storage) of agricultural product production and processing that directly affect the greenness (and other quality dimensions) of final food [19]. Consequently, a direct browse of the list of food incident cases advertised by the FDA can reveal the failures of firms in identifying true environment-related (or safety-related) states in some stage(s) of their food production processes. This impreciseness of information hinders firms from advertising the true greenness states of their products even if they do not have any intentions to advertise untruthfully. In particular, under the FCB regulation, such impreciseness of information makes firms confront penalty risks and have low incentives to claim the greenness of their products. In this case, firms lose the potential benefits of advertising the greenness of their products. Thus, in order to mitigate the risks of a false claim in advertising greenness, firms have motivations to acquire more precise information on the greenness of their products. In practice, Nestle, the largest publicly-held food company, invested USD 31 million in its Nestle Quality Assurance Center to detect and monitor the food green (quality) state across the entire supply chain [20]. Therefore, under FCB regulations, information acquisition plays an important role in affecting the likelihood of greenwashing.
These observations naturally raise an important question of how the FCB regulation affect the decisions of firms on acquiring and advertising private information on the greenness of their products. To answer this question, we built a three-stage incomplete game theoretical model where an FBC regulatory policy was modeled as a penalty parameter. More specifically, we modeled the information acquisition decision in the first stage as a firm’s choice of precision that captured the positive correlation between the true states and the observable signals (by the firm) of the greenness. Formally, the true states were represented by G (green) and N G (non-green) while the signals were denoted by g (green) and n g (non-green). This modeling can be seen as a correspondence of the real-world practice that the firm decides how precise its monitoring system regarding environmental impacts (e.g., greenhouse gas emissions) is. We further modeled the advertising decision in the second stage as the decisions where a firm strategically advertises its observed signals (types) to consumers. Finally, in the third stage, consumers choose their purchase decisions according to their ex-post beliefs on the greenness of the product inferred from the firm’s advertised greenness signals via Bayes’ rule. Clearly, the second and the third stages together form a signaling game. Thus, our game can be viewed as an extensive signaling game with endogenous precision of ‘type information’. This characteristic makes our model different from the main contributions in the signaling literature on advertising or greenwashing [12,15,16,21,22,23,24].
We employed the concept of the perfect Bayesian equilibrium (PBE) to solve the model. Greenwashing involves claiming a higher level of greenness than the true greenness state. We distinguished four categories of PBEs, i.e., where the firm (1) pools on advertising signal n g ; (2) pools on advertising signal g; (3) employs a separating advertising strategy with imprecise greenness information; and (4) employs a separating advertising strategy in the second stage (with completely precise greenness information). Accordingly, when the first, second, third, and fourth categories are in equilibrium, we call the equilibriums, respectively, uninformative non-greenwashing, intentional greenwashing, unintentional greenwashing, and informative non-greenwashing PBEs. Based on this conceptualization of the PBEs, we obtain the following main results.
First, the FCB regulation (with a positive FCB penalty) is necessary to rule out any intentional greenwashing PBE. In fact, if the FCB penalty is zero (or equivalently, there is no FCB regulation), the firm does not have any motivation to improve its precision of the information on the greenness of its product and then chooses a pooling strategy to advertise signal g. Thus, there exists both intentional and unintentional greenwashing (by type n g and g, respectively) in advertising greenness.
Second, in the presence of a strict FCB regulatory policy (with a large enough FCB penalty), there exists a threshold of information precision, such that a lower level of precision induces uninformative non-greenwashing PBEs while a higher level of precision makes both unintentional and uninformative non-greenwashing PBEs possible, and the threshold increases in the FCB penalty. These results establish that a strengthened FCB regulatory policy (with a higher positive FCB penalty) lowers the likelihood of unintentional greenwashing in the sense of a higher precision threshold that is required for the firm to choose a separating advertising strategy. This implies a higher likelihood to observe uninformative non-greenwashing PBEs (given that such a high FCB penalty makes any intentional greenwashing PBE impossible). However, uninformative non-greenwashing means that the firm has no motivation to acquire any information on greenness since it anticipates pooling (ex-post) on advertising n g , regardless of which signal (g or n g ) is received. The implication of this result is that such a strengthened FCB regulatory policy may lead to the fading away of green advertising and, thus, hinder the firm from communicating the greenness information with consumers.
Third, when the FCB regulatory policy is strict, there exists a regulation-independent threshold of the greenness information acquisition cost, such that a lower cost induces the firm to acquire completely precise greenness information and employ a separating advertising strategy to reveal its received signals (i.e., informative non-greenwashing PBEs) while a higher cost leads the firm to acquire no greenness information and ’pool’ on advertising signal n g (i.e., uninformative non-greenwashing PBEs). This result highlights that both a strict FCB regulatory policy and a high level of the firm’s information acquisition efficiency contribute (together) to wiping out both intentional and unintentional greenwashing and uninformative non-greenwashing. Thus, only informative non-greenwashing is left in the green advertising market. In this case, the firm’s completely precise greenness information is truthfully advertised to consumers without any risk of a FCB penalty. From a practical perspective, this result furnishes an important managerial insight that a strict FCB regulatory policy can clear up greenwashing via “selecting” firms whose high efficiencies of greenness information acquisitions and the resulting completely precise information allow them to advertise true greenness states to consumers without any penalty costs. From a theoretical perspective, the independence between the threshold of the efficiency of the greenness information acquisition and the regulatory policy highlights that the efficiency of the greenness information acquisition and the regulatory policy are two independent dimensions to explain greenwashing in the green advertising market. They are not inter-reducible.
The main contributions of this paper are two-fold. In the narrow sense of focusing on greenwashing, our model allows the firm to endogenously choose the precision of the type (greenness) of information and, thus, it extends the disclosure model in Lyon and Maxwell [21] and the signaling model in Wu et al. [24] (in both, the firm completely knows the types). The equilibrium of the extended model helps to reveal how the firm endogenously acquires and advertises completely precise greenness information to rule out greenwashing, rather than just exploring how exogenous parameters (such as activist penalties in the former and (CSR) investment transparency in the latter) affect the firm’s greenwashing in its advertising strategy. In the broad sense of examining the role of regulations on the false claims of a firm when advertising [25,26,27,28], our characterization of precision-dependent PBEs (Proposition 3) complements exploring how a FCB regulatory policy affects a firm’s strategic false claims (i.e., greenwashing in our case) in a setting of incompletely known types. Again, compared with [25,26,27,28], our endogenous information acquisition assumption allows us to characterize the new conditions on the FCB penalty and the firm’s efficiency of information acquisition under which false claims (i.e., greenwashing in our case) are ruled out in the advertising market.
The remainder of this paper is organized as follows. Section 2 reviews the related literature. Section 3 presents our game theoretical model. Section 4 provides the main results with discussions of managerial implications. Section 5 discusses the main results and some implications.

2. Literature Review

The topic of this work was analyzed from both empirical and theoretical perspectives. From the empirical perspective, we below review two groups of empirical literature: One is on the existence and evolution of greenwashing in the green advertising market, and the other is on how firms advertise the greenness of their products. From the theoretical perspective, we reviewed the literature on the impacts of exogenous (regulatory) penalties on greenwashing (or in a general sense, false claims).
As for the empirical literature on the existence and evolution of greenwashing in the green advertising market, Kangun et al. [11] showed that greenwashing claims are usually vague or contain omissions. Carlson et al. [12] revealed the existence of misleading or deceptive claims in green advertising. Banerjee et al. [29] further revealed that firms are more likely to be concerned about their green images rather than the environmental benefits of their products and services. Naturally, some scholars explored how the existence of greenwashing affects both consumers’ attitudes to greenwashing [15,16,22] and the perceived credibility of green advertising [30,31]. Further, a few research studies have empirically explored the role of regulatory policies on greenwashing (a specific kind of false claim) [7,32] For instance, Segev et al. [7] followed and extended the content analysis of Carlson et al. [12]. They showed that greenwashing has generally declined since the end of the 1990s and that claims in green advertising are becoming more trusted and acceptable. This changed tendency of greenwashing in the green advertising market can be attributed to the stricter regulatory environment on false claims in advertising since the Federal Trade Commission (FTC) issued Green Guides in the 1990s and actively promoted firms to truthfully release precise greenness information to consumers. Further, the case study of Rotman et al. [32] showed that although the existing regulatory policies have partially inhibited greenwashing in organic claim advertisements, the FTC still needs to strengthen its oversight of “organic” claims for non-agricultural products to prevent firms from greenwashing. These empirical studies clearly demonstrate the existence and the regulation-induced change of greenwashing in the green advertising market. However, as the review of the theoretical analysis on greenwashing indicates, there is much more work needed to explain these empirical observations on the relationships among regulators, firms, and consumers.
As for the empirical literature on how firms advertise the greenness of their products, scholars have explored green emphasis claims, in which firms attempt to show more explicitly green information to consumers [23,29,33,34,35,36], as well as understatement claims, in which firms attempt to more implicitly convey green information to consumers in understatement claims [37,38,39], which exist in green advertising markets. More specifically, as for green emphasis claims, Okazaki et al. [33] showed that a green emphasis claim is more effective at making consumers believe in green advertising. Atkinson and Rosenthal [23] showed that more precise green information can better improve a consumer’s perceived credibility in eco-labels. However, as for understatement claims, McQuarrie and Philips [37] revealed that indirect claims in the form of pictures could make consumers generate more positive inferences about green advertising. Further, Usery et al. [39] experimentally demonstrated that understatement claims are more effective if consumers prefer product performance to greenness performance. These empirical results show that a firm’s advertising strategies, in terms of using different ways to claim the greenness of their products, affect consumers’ expectations regarding the greenness of those products. However, due to the nature of empirical studies, there lacks a logically consistent foundation to establish a correspondence between a firm’s advertising strategy and a consumer’s greenness expectations. We attempt to provide such a foundation via the concept of the perfect Bayesian equilibrium of a signaling game.
As for the theoretical literature on the impact of exogenous (regulatory) penalties on greenwashing/false claims, Lyon and Maxwell [21] analyzes how a firm (with completely known private types) strategically discloses environmental information under an activist who can penalize the firm for its greenwashing. They show that greater activist pressure helps to deter greenwashing. Wu et al. [24] revealed that both good and bad greenwashing can arise depending on the transparency of the CSR investment information. Lee et al. [40] showed that, in a competitive setting, greenwashing regulations do not necessarily induce firms to improve their environmental externalities. Further, if we understand greenwashing as a specific kind of false claim, then this paper is related to several studies on how regulatory policies affect the false claims of firms. More specifically, Corts [25] showed that the false claims ban (FCB) induces firms to acquire and truthfully advertise quality information when the corresponding penalties are high. However, Corts [26] recognized that an optimal regulatory policy does not necessarily rule out all false claims. Rhodes and Wilson [27] identified some demand- and market-dependent conditions under which false claims were admitted by regulators. Wu and Geylani [28] found that an increase in the (FCB) penalty may lead a low-type firm to spend more in increasing its deceptiveness. The fundamental difference of our paper from the theoretical literature is that we assume a firm with incompletely known types (true greenness states) and allow the firm to endogenously choose its ‘type information’ acquisition strategy (captured by the precision of its observed greenness signals). We can extend this literature to show how the FCB penalty and the firm’s efficiency (regarding ‘type information’ acquisition) affect the firm’s acquiring (and truthfully advertising) its complete precise type of (greenness) information to consumers and rule out false claims (i.e., greenwashing in our case) in the advertising market.

3. Model

We considered a three-stage incomplete game theoretical model. In the first stage ( t = 1 ), a firm chooses its information acquisition technology captured by how precisely an acquired signal is correlated to a true green state. In the second stage ( t = 2 ), the firm chooses its advertising strategy according to its acquired signals and a price at which its product is to sell to consumers. In the third stage ( t = 3 ), consumers choose their purchase strategies to maximize their expected (net) consumer surpluses with their beliefs on the true green states that are updated according to the firm’s advertised signals. After these three decisions are finished, false claims ban (FCB) penalties are determined according to a regulatory policy.

3.1. The Firm’s Decisions ( t = 1 and t = 2 )

At t = 1 , the firm chooses the precision level γ of the information acquisition technology with a cost c γ ( c > 0 ) [18]. The firm’s prior belief on the true green states (s) is captured by a Bernoulli distribution with Pr ( G ) = α ( ( 0 , 1 ) ) and Pr N G = 1 α , where ω = G and ω = N G represents that the true green state of the firm’s product is green and non-green, respectively. The information acquisition technology generates two (not necessarily completely precise) greenness signals τ T = g , n g , where τ = g and τ = n g are signals that indicate that the product is green and non-green, respectively. We assume that g and n g can be only observed privately by the firm and then call g and n g the firm’s types. We assume that the prior distributions of the firm’s signals are given by Pr ( g ) = α and Pr ( n g ) = 1 α . To capture the nature of the signal precision, we assume that the information acquisition technology generates signals according to a copula in the Fréchet family [41] with a position correlation between the green signals and the true green states. More specifically, we write the firm’s signal distribution (conditional to the true green states) as
Pr g G = γ + ( 1 γ ) α , Pr n g G = ( 1 γ ) ( 1 α ) Pr g N G = ( 1 γ ) α , Pr n g N G = 1 ( 1 γ ) α
where γ ( 0 , 1 ] is the (positive) correlation; thus, it can be reviewed as the precision of a firm’s green state signals. For example, γ = 1 implies that the firm’s signal g ( n g ) can perfectly indicate the green (non-green) state of the product. On the other extreme, γ = 0 indicates that g ( n g ) cannot provide any additional information compared with the prior.
At t = 2 , with its observed signal τ { g , n g } , the firm chooses a pure advertising (signaling) strategy by m : T M , where M = { g , n g } . For the purpose of expressing a consumer’s post-belief updating by Bayes’ rule, we write a pure truthful separating advertising strategy m ( τ ) of the firm with precision γ in the form of equivalent mixed strategies σ m ( τ ) ; τ , γ = 1 (when m ( τ ) = τ ) and σ m ( τ ) ; τ , γ = 0 (when m ( τ ) τ ) for each τ { g , n g } . Accordingly, we write a pure untruthful pooling advertising strategy m ( τ ) = m ( { g , n g } ) of the firm with precision γ in the form of equivalent mixed strategies σ m ; τ , γ = 1 and σ m ; τ , γ = 0 (where m g , n g m for both τ { g , n g } ). Finally, following the advertising strategy in this stage, the firm also chooses a price p ( m ) to sell its product to consumers.
Given this advertising strategy, we state that the firm ‘greenwashes’ if and only if it advertises m = g but the ex-post reveals the true green state is ω = N G . With this definition, we can identify four possible situations resulting from the firm’s advertising strategy: (1) the uninformative non-greenwashing where the firm pools on advertising signal n g , (2) the intentional greenwashing where the firm pools on advertising signal g, (3) the unintentional greenwashing where the firm with imprecise greenness information employs a separating advertising strategy, and (4) the informative non-greenwashing where the firm with completely precise greenness information employs a separating advertising strategy.

3.2. Consumers’ Decisions ( t = 3 )

We consider a group of N heterogeneous consumers where N is normalized to 1. Each consumer is represented by a reservation utility ε , which is the maximum utility that the consumer can obtain if he/she buys from other firms in the market [24]. For traceability, we assume that ε is uniformly distributed on [ 0 , 1 ] [18]. Except for their heterogeneous reservation utilities, all consumers can only consume at most one unit of the firm’s product and obtain an identical utility from consuming one unit of the firm’s product in a given green state. More specifically, we assume that they obtain a positive utility v if they buy (and consume) a product in the non-green state from the firm, v + R if they buy a product in the green state, and 0 if they do not buy at all [24]. Formally, we write these three utilities as u B N G = v ( > 0 ), u B G = v + R , and u N B N G = u N B G = 0 where R( ( 0 , 1 ) ) represents additional utility gained by consumption of a green product, B and N B indicate that consumers buy and not buy the firm’s product.
However, consumers do not know exactly either of the true green states. They form their posterior beliefs according to the firm’s advertised signal m M . Formally, for each ω { G , N G } , consumers’ posterior beliefs can be written as
μ ( ω m ) = τ T σ ( m ; τ , γ ) Pr ( τ ω ) Pr ( ω ) ω Ω , τ T σ ( m ; τ , γ ) Pr ( τ ω ) Pr ( ω )
At this point, we need to note our assumption that consumers ignore the firm’s price when forming their posterior beliefs on the true green states. This assumption is empirically supported by studies by: Gerstner [42], who found (with a dataset covering 145 products) that the price–quality relationship is weak and, thus, indicates that higher prices may not be a signal of high quality; Dodds et al. [43], who empirically argued that when other cues (e.g., brands and store information) are available, consumers are less likely to use prices as quality signals; and Alpert et al. [44], who empirically noted a weak correlation between prices and objective product quality. In addition, we assume the posterior beliefs are monotonic in signals in the sense that μ G g > μ G n g .
Based on the post-belief μ ( ω m ) for all ω Ω , each consumer chooses whether to buy ( a = B ) or not to buy ( a = N B ) the product. For any given m and p ( m ) , when a = N B is chosen, the consumer’s expected utility is E U N B m , p ( m ) = 0 and when a = B is chosen, the consumer’s expected (net) utility is
U B m , p ( m ) = u B G μ G m + u B N G μ N G m p ( m )
Specifically, we write the expected utility as
E U a m , p ( m ) = v + R μ G g + v μ N G g p ( g ) , i f m = g a n d a = B , v + R μ G n g + v μ N G n g p ( n g ) , if m = n g a n d a = B , 0 , o t h e r w i s e .
Clearly, a consumer chooses to buy the product if and only if E U B m , p ( m ) ε . The purchase behaviors of consumers lead firms to have a demand (for the product) functions of
D m , p ( m ) = v + R μ G g + v μ N G g p ( g ) , i f m = g , v + R μ G n g + v μ N G n g p ( n g ) , i f m = n g .

3.3. The Firm’s Expected Profits in States 1 and 2

To understand the impact of a FCB regulatory policy in the firm greenwashing via green advertising, we assume that if the firm greenwashes (i.e., the advertised signal is g while the true state is revealed to be N G ), it bears a marginal FCB penalty δ ( [ 0 , 1 ) ) under the FCB regulatory policy [25]. Further, to focus on the impacts of imprecise greenness information, we normalize the production cost of the product to be zero (Guan et al. [45]; Wu and Geylani [28] employed the same zero-production-cost normalization). Therefore, when the firm of type g with precision γ chooses its advertising strategy m ( g ) and pricing strategy p ( m ( g ) ) , its expected profit (at t = 2 ) is
π γ , g , m ( g ) , p m ( g ) = D g , p ( g ) p ( g ) δ Pr N G γ , g , i f m ( g ) = g , D n g , p n g p n g , i f m ( g ) = n g .
where Pr N G γ , g is the probability that the true green state of the product is N G , conditional on signal g of precision γ .
Similarly, when the firm of type n g with precision γ chooses its advertising strategy m ( n g ) and pricing strategy p ( m ( n g ) ) , its expected profit (at t = 2 ) is
π γ , n g , m ( n g ) , p m ( n g ) = D g , p ( g ) p ( g ) δ P r N G γ , n g , i f m ( n g ) = g , D n g , p n g p n g , i f m ( n g ) = n g .
where Pr N G γ , n g is the probability that the true green state of the product is N G , conditional on signal n g of precision γ .
Finally, at t = 1 , if the firm chooses γ (prior to the observation of signals τ T = g , n g , its expected profit is
π ( γ ) = E τ T π γ , τ , m , p ( m ) c γ
For convenience, we summarize the key notations used in this article in Table 1 below.

4. Equilibrium and Main Results

In this section, we employ a pure-strategy perfect Bayesian equilibrium (PBE) in Gibbons [46] to solve the game theoretical model presented in Section 3. Specifically, A PBE requires that (1) given the prior belief α and any precision γ , consumers use Bayes’ rule to update their posterior beliefs on the true green states of the firm’s product and then make an optimal purchase decision in response to the firm’s advertised signal and selling price, and (2) the firm chooses an optimal advertising strategy (i.e., captured by m ( τ ) ) and an optimal selling price ( p ( m ( τ ) ) ) to maximize its stage-2 expected profit and an optimal information acquisition strategy (captured by the precision γ ) to maximize its stage-1 expected profit. Now, we can give the formal definition of the PBE concept for our specific model setting.
Definition 1
(Perfect Bayesian Equilibrium). A perfect Bayesian equilibrium consists of the firm’s information acquisition strategy ( γ * ), advertising strategy ( ( m * τ ) τ { g , n g } ), pricing strategy ( ( p * ( m * ( τ ) ) ) τ { g , n g } ), consumer’s purchase decision ( a * ), and the corresponding posterior beliefs μ * ( ω m * ) , such that
(i)
γ * a r g m a x γ π ( γ ) for given m * ( τ ) and p * ( m * ( τ ) ) .
(ii)
m * ( τ ) a r g m a x m π γ * , τ , m ( τ ) , p * ( m ) for given γ * and p * ( m ) .
(iii)
p * m * a r g m a x p π γ * , τ , m * ( τ ) , p m * for each given m * M .
(iv)
a * a r g m a x a E U a m * , p * m * for each given m * M .
(v)
μ ( ω m * ) = τ T σ ( m * ; τ , γ ) Pr ( τ ω ) Pr ( ω ) ω Ω , τ T σ ( m * ; τ , γ ) Pr ( τ ω Pr ( ω ) ) , otherwise, for any m m * , let μ ( ω m ) any number in [ 0 , 1 ] such that Σ ω Ω μ ω m = 1 .
In Definition 1, conditions (i)–(v) describe the sequential rational behaviors of the firm and consumers. Briefly speaking, conditions (i)–(iii) characterize the firm’s optimal information acquisition strategy, advertising strategy, and pricing strategy, respectively. Condition (iv) ensures that consumers’ purchase decisions are optimal according to their posterior beliefs. Finally, condition (v) requires that consumers’ posterior beliefs be consistent with the firm’s sequentially rational choices in the sense of satisfying Bayes’ rule.
With Definition 1, we consider two categories of PBEs. One category includes pooling PBEs, which requires conditions (i)–(v) but restricts condition (ii) as m P * ( τ ) = g or m P * ( τ ) = n g for both τ { g , n g } where the subscript “P” signifies a pooling equilibrium. A pooling PBE implies that both types of firms choose identical signals, and consumers cannot obtain any additional information except the prior, i.e., Pr ( G ) = α and Pr ( N G ) = 1 α . For convenience, we state that the firm employs a g-pooling ( n g -pooling) strategy if both types advertise signal g ( n g ). The other category includes separating PBEs, which require conditions (i)–(v) but strengthens condition (ii) as m S ( g ) = g and m S ( n g ) = n g , where the subscript “S” indicates a separating equilibrium. In a separating PBE, the firm truthfully advertises its observed signals so that consumers obtain more additional information on the true green states.
Below, we characterize the PBEs and explore the corresponding managerial insights for the case where the FCB regulatory policy is absent and the case where the FCB regulatory policy is present.

4.1. PBEs in the Absence of the FCB Regulation

Since every γ chosen by the firm at t = 1 induces a sub-game ( t = 2 and t = 3 ) where the firm uses its advertising strategy to affect consumers’ purchase decisions, we can characterize the PBEs in a backward induction manner. More specifically, we first characterize the equilibrium interactions between the firm and consumers for every given γ and analyze the impacts of γ on the firm’s advertising and pricing strategies. Then we characterize the firm’s optimal information acquisition strategy ( γ ) in the first stage ( t = 1 ).

4.1.1. The Firm’s Advertising and Pricing Strategies

Proposition 1.
For any γ [ 0 , 1 ] , if δ = 0 , then the sequentially rational behaviors and the posterior beliefs are characterized as follows:
(i)
there exist PBEs, such that the firm chooses the g-pooling strategy, (i.e., m * ( g ) = m * ( n g ) = g ), then the consumer’s on-the-equilibrium path posterior belief is μ P ( G g ) = α . Both types of firms set the same selling price p P ( g ) = v + α R / 2 , and the consumer chooses to buy (or not to buy) if μ P G g p P ( g ) ( < ) ε . The g-pooling strategy is supported by the out-of-equilibrium belief that requires μ P G n g < α .
(ii)
there does not exist any PBE, such that the firm chooses the n g -pooling strategy (i.e., m * ( g ) = m * n g = n g ).
(iii)
there does not exist the separating strategy (i.e., m * ( g ) = g and m * n g = n g ).
The proof of Proposition 1 is presented in Appendix A.1.
Proposition 1 reveals that in the absence of any FCB regulation to impose FCB penalties on false claims in green advertising, type n g chooses to mimic the g type to advertise the g signal regardless of the signal precision. These strategic behaviors naturally lead to intentional greenwashing. Further, since both types pool on the same g signal, consumers cannot infer any additional information on the product’s greenness according to the firm’s green advertising ( μ P G g = α ). Thus, the advertised g signal is uninformative and results in consumer skepticism in the sense that both the on-the-equilibrium path and the out-of-equilibrium posterior beliefs for the G state are (weakly) lower than the prior (i.e., μ P G g = α and μ P G n g α ). From a practical perspective, this result demonstrates that since the absence of the FCB regulation makes any emphasis on the product’s greenness ‘costless’, non-green firms have strong incentives to mimic green firms in their green advertising. Thus, greenwashing would be prevalent in the green advertising market. This observation is consistent with the fact that before the FTC issued and promoted the green guide in the 1990s, almost all of the firms, even if they were not green, must be stated as green in the late 1980s [30], so that green advertising became quickly widespread and resulted in consumer skepticism about whether they were greenwashing via their green emphasis claims [12]. From a theoretical perspective, since the existence of PBEs (with the firm’s g-pooling advertising strategy) is independent of the signal precision, Proposition 1 highlights that a FCB regulatory policy is necessary to rule out intentional greenwashing in the green advertising market. This justifies the role of a FCB regulatory policy in hindering intentional greenwashing as a specific kind of false claim.

4.1.2. The Firm’s Information Acquisition Strategy

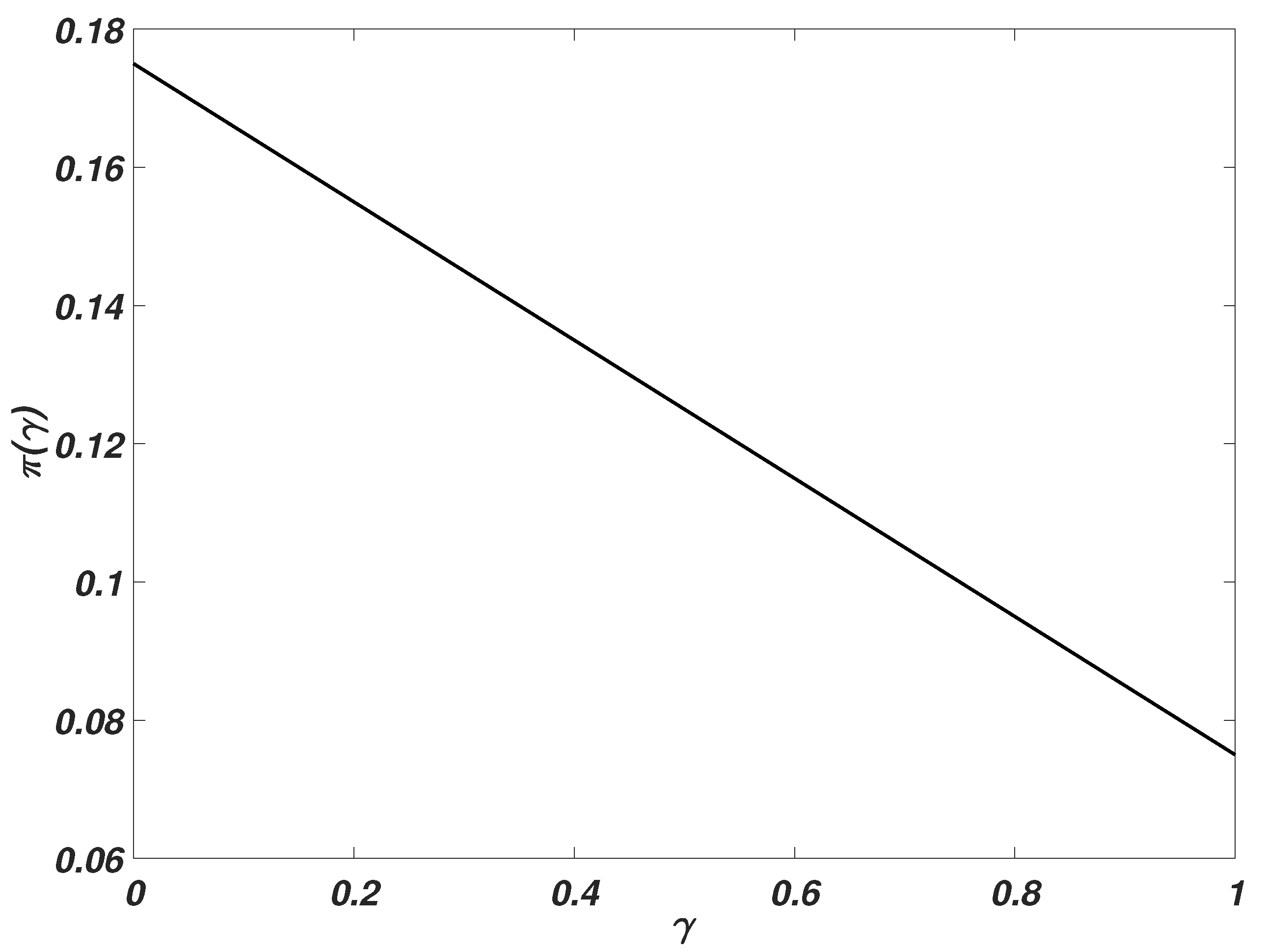
For any given γ [ 0 , 1 ] , by applying Equation (1) to the equilibrium outcomes in Proposition 1, we can calculate the firm’s expected profit at t = 1 as
π ( γ ) = 1 4 v + α R 2 c γ
Clearly, π ( γ ) is strictly decreasing in γ . We can straightforwardly derive the following Proposition 2, which, together with Propositions 1(i), characterizes the PBEs of our game in the absence of the FCB regulation.
Proposition 2.
If δ = 0 , the firm’s optimal information acquisition strategy is given by γ * = 0 .
The proof of Proposition 2 is shown in Appendix A.2.
The result of Proposition 2 is illustrated in Figure 1. As shown in this figure, the firm does not acquire any additional ‘type information’ ( γ * = 0 ) and chooses a g-pooling advertising strategy (intentional greenwashing) since its profit decreases in the precision of its greenness signals ( γ ).
Proposition 2 is quite intuitive. In the absence of the FCB regulation (anticipating that its g-pooling advertising strategy at t = 2 has no impact on consumers’ posterior beliefs on the product’s greenness), it has no incentive to acquire any additional information at t = 1 to increase the precision of the follow-up observable signals since its ex-ante profit decreases in γ (See Figure 1). Together with Proposition 1, this result establishes that the absence of the FCB regulation not only eliminates the firm’s motivation to acquire the greenness information but also induces the firm to greenwash its product via green advertising to consumers, even if the firm has a high level in efficiency of greenness information acquisition ( c 0 ). This result can be empirically supported by Banerjee et al. [29]. Their content analysis conclusion (based on 95 green TV advertisements and 173 green print advertisements from 1987 to 1991) shows that a majority of firms are more inclined to show green images (g-pooling advertising strategy) than pay attention to the real environmental benefits of products/services (how precise green images are related to green benefits). Theoretically, this result stresses that the absence of the FCB regulation is not helpful for greenness information acquisition or greenness information communication between firms and consumers. In Section 4.2 below, we show that a strict FCB regulatory policy is able to overcome both of these informational problems as long as a firm’s efficiency of information acquisition is high.

4.2. PBEs in the Presence of the FCB Regulation

Similar to what we have done in Section 4.1, we first characterize the equilibrium strategic interactions in the second and third stages between the firm and consumers for every given γ and analyze the impacts of γ on the firm’s advertising and pricing strategies. Then we go back to derive the firm’s optimal information acquisition strategy ( γ ) in the first stage.

4.2.1. The Firm’s Advertising and Pricing Strategies

Proposition 3.
For any γ [ 0 , 1 ] , if δ > R , the sequentially rational behaviors and the posterior beliefs are characterized as follows:
(i)
There does not exist any PBE, such that the firm chooses the g-pooling strategy (i.e., m * ( g ) = m * n g = g ).
(ii)
There exist PBEs, such that the firm chooses the n g -pooling strategy, (i.e., m * ( g ) = m * ( n g ) = n g ), then the consumer’s on-the-equilibrium path posterior belief is μ P ( G n g ) = α . Both types of firms set a same selling price p P ( n g ) = v + α R / 2 , and the consumer chooses to buy (not to buy) if μ P G n g p P ( n g ) ( < ) ε . The n g -pooling strategy is supported by the out-of-equilibrium belief requires μ P G g α , α + 1 γ 1 α δ / R .
(iii)
For any γ γ # , 1 where γ # = 1 R / 1 α δ + R , there exist PBEs, such that the firm chooses a separating strategy where type g advertises signal g and type n g advertises signal n g (i.e., m * ( g ) = n g and m * ( n g ) = n g ), then the consumer’s on-the-equilibrium path posterior beliefs are μ S G g = γ + 1 γ α and μ S G n g = 1 γ α , respectively. Finally, the selling prices of types g and n g , respectively, are
p S ( g ) = v   +   R α   +   γ     α γ   +   1     α 1     γ δ 2   a n d   p S n g = v   +   α 1     γ R 2
and the consumer chooses to buy (not to buy) if μ S G m * p S m * ( < ) ε .
The proof of this proposition is provided in Appendix A.3.
Proposition 3(i) shows that a strict FCB regulatory policy (with a high FCB penalty) is sufficient to eliminate the firm’s motivation to employ the g-pooling advertising strategy and, thus, the intentional greenwashing in the green advertising market. As shown in the proof of this proposition in Appendix A.3, if both types pool on advertising signal g, the different expected penalty costs (due to the different posterior probabilities, Pr ( N G g ) and Pr ( N G n g ) ) rule out the possibility that any single price can be simultaneously optimal for both types whose advertised signal g leads to an identical demand function. Thus, the reason for the non-existence of a PBE with the firm’s g-pooling advertising strategy (or the intentional greenwashing) is that the high FCB penalty results in the incompatibility between the uninformative advertised signal g and the optimality of a single price for different (expected penalty) costs. This result seems to imply the possibility that prices can alone signal the firm’s greenness types. However, this conjecture is easily refuted by the facts that (1) the FCB penalty cannot be applied to the firm’s pricing strategy because a pricing strategy does not claim anything on the greenness, (2) the expected penalty cost is independent of any pricing strategy, and (3) prices can signal the greenness of the product only when the product cost (normalized to zero) depends on the greenness.
In contrast, Proposition 3(ii) demonstrates that when the firm employs the n g -pooling strategy to non-informatively advertise signal n g , the FCB regulatory policy cannot impose any penalty on the firm and leads to no (expected penalty) cost difference between types g and n g . Therefore, there exists a unique price p P n g = v + α R / 2 that is compatible with the uninformative signal n g . However, this result depends on consumer skepticism in the sense that the relatively low out-of-equilibrium belief is μ P G g < α + 1 γ 1 α δ / R .
Furthermore, Proposition 3(iii) reveals that if the greenness signals acquired by the firm are sufficiently precise ( γ [ γ # , 1 ] ), the firm would choose a separating strategy to truthfully advertise its private greenness signals. The intuitive reason is as follows. On the one hand, the sufficiently high precision makes type n g expect that it will bear a high penalty cost if it mimics type g to advertise signal g. So type n g gives up mimicking type g. On the other hand, such a high level of signal precision leads type g to expect a low enough penalty cost and motivates type g to advertise signal g. Compared with Proposition 3(ii), Proposition 3(iii) highlights that when the signal precision is sufficiently high ( γ [ γ # , 1 ] , consumer skepticism is the key to determining whether the firm chooses the separating or the n g -pooling strategy. If there is no consumer skepticism (in the sense that there is no out-of-equilibrium path), the firm can choose the separating advertising strategy to justify non-skeptical consumer rationality. If consumers are skeptical (in the sense of a relatively low out-of-equilibrium posterior belief μ P G g < α + 1 γ 1 α δ / R ), the rationality of their skepticism is justified by the firm’s n g -pooling advertising strategy.
In summary, Proposition 3 shows that although a strict FCB regulatory policy helps to rule out the intentional greenwashing in the green advertising market, it can lead to the uninformative non-greenwashing where both types advertise signal n g , the unintentional greenwashing where the firm with incompletely precise greenness signals ( γ < 1 ) employs a separating advertising strategy, and the informative non-greenwashing where the firm with completely precise greenness signals ( γ = 1 ) employs a separating advertising strategy.
Before proceeding to derive the firm’s optimal information acquisition strategy, we explore the impacts of the signal precision ( γ ) and the FCB penalty ( δ ) on the firm’s separating advertising strategy and the corresponding pricing strategy.
Corollary 1.
(i) μ S G g γ > 0 and μ S G n g γ < 0 ; (ii) p S ( g ) γ < 0 and p S n g γ < 0 .
Corollary 1 is proved in Appendix A.4.
Corollary 1(i) indicates that an increase in precision ( γ ) strengthens consumers’ posterior beliefs of the true green state of the product. This is consistent with the intuition that with the firm’s truthful advertising, a more precise signal g ( n g ) indicates a higher probability that the true green state is G ( N G ). One can easily check that γ = 1 leads to μ S ( G g ) = 1 and μ S ( N G n g ) = 1 implying that the firm truthfully advertising a completely precise signal lets consumers know the exact true state. In contrast, when γ = 0 , μ S ( G g ) = α and μ S ( N G n g ) = 1 α implying that consumers cannot obtain additional information on the true states from the firm’s truthfully advertised signals. Corollary 1(i) coincides with the empirical result in Ganz and Grimes [30] that more specific and precise greenness information help to improve consumers’ perceived credibility of green claims across a range of products. Corollary 1(ii) reveals that the negative impacts of the signal precision on the firm’s selling prices p S ( g ) and p S ( n g ) with the separating advertising strategy. Although the impacts of the signal precision on both prices are negative, the reasons for these negative impacts are fundamentally different. A decrease in p S ( g ) ) is due to the fact that the positive demand effect of an increased signal precision is dominated by its negative effect on the expected penalty cost while a decrease in p S ( n g ) results from the negative demand effect (recall that an advertised n g does not lead to any FCB penalty).
Corollary 2.
(i) p S ( g ) δ 0 (where the equality holds for γ = 1 ) and p S n g δ = 0 , (ii) γ # δ > 0 .
The proof of Corollary 2 can be found in Appendix A.5.
Corollary 2(i) reveals that the FCB penalty positively affects p S ( g ) but has no impact on p S ( n g ) . Obviously, an increased FCB penalty raises the expected FCB penalty cost induced by advertising signal g (as long as the signal is not completely precise) and the resultant expected FCB penalty cost of advertising signal n g is always zero. This reflects the intuition that the firm can use a higher selling price to transfer the increased expected penalty cost to consumers. Corollary 2(ii) demonstrates that an increase in the FCB penalty leads to a higher threshold of the signal precision ( γ # ) that is required for the separating advertising strategy. This implies a stricter precision condition for the firm to choose the separating advertising strategy. Thus, an increased FCB penalty decreases the likelihood of the occurrence of truthfully advertised greenness signals in the green advertising market. However, since γ # < 1 always holds, then if the firm’s observed greenness signals are completely precise ( γ = 1 ), both its separating advertising strategy and the following pricing strategy are irrelevant to the FCB penalty.

4.2.2. The Firm’s Information Acquisition Strategy

As shown in Proposition 3, if any γ [ γ # , 1 ] induces two equilibrium outcomes: the n g -pooling and the separating advertising strategies. This result results in a difficulty in characterizing the firm’s expected profit for making its greenness information acquisition decision ( γ ). However, it is fortunate that any γ ( 0 , 1 ] and a follow-up n g -pooling advertising strategy cannot be in any PBE. Therefore, if they are in some PBEs, then we can calculate the firm’s expected profit at t = 1 , which is the same as Equation (2). Clearly, since such an expected profit decreases in γ , every γ ( 0 , 1 ] is impossible to be optimal. Thus, from Proposition 3, we conclude that any γ [ 0 , γ # ) induces the n g -pooling advertising strategy while any γ [ γ # , 1 ] induces the n g -pooling advertising strategy. With this observation, we can calculate, based on the strategies given in Proposition 3, the firm’s expected profit at t = 1 as
π ( γ ) = 1 4 v + α R 2 c γ , i f γ 0 , γ # α 4 v + R α + γ α γ 1 α 1 γ δ 2 + 1 α 4 v + R α 1 γ 2 c γ , i f γ γ # , 1
Proposition 4.
If δ R , (i) when c < c # = α ( 1 α ) R 2 / 4 , then the firm’s information acquisition strategy is given by γ * = 1 , which induces the separation advertising strategy, and the expected profit in equilibrium is π S ( 1 ) = v 2 + R 2 α + 2 R v α 4 c / 4 ; (ii) when c c # , then the firm’s information acquisition strategy is given by γ * = 0 , which induces the n g -pooling advertising strategy, and the expected profit in equilibrium is π P ( 0 ) = v + R α 2 / 4 .
The proof of Proposition 4 is given in Appendix A.6.
The results of Proposition 4 are illustrated in Figure 2. As shown in this Figure, for a smaller c ( = 0.01 < c # = 0.03 , represented by the blue dotted lines), an increase in γ first leads to a lower level of profitability (uninformative non-greenwashing), then a downward jump at γ = γ # , and finally a higher level of profitability (unintentional greenwashing) for the firm. However, γ = 0 results in a profit ( π P ( 0 ) = 0.18 ), which is lower than the profit ( π S ( 1 ) = 0.21 ) when γ = 1 . So the firm optimally chooses γ * = 1 . In contrast, for a bigger c ( = 0.05 > c # , represented by the black solid lines), the firm chooses γ * = 0 because γ = 0 leads to a higher profit than γ = 1 (i.e., π P ( 0 ) = 0.18 > π S ( 1 ) = 0.16 ).
Together with Proposition 3(ii),(iii), Proposition 4 characterizes the PBEs of our game in the presence of the FCB regulatory policy with a high penalty ( δ R ). More specifically, Proposition 4 demonstrates that the firm chooses completely precise greenness signals and truthfully advertises them if its greenness information acquisition efficiency is high (or equivalently, the information acquisition cost c < c # ), and it does not acquire any additional greenness information of the product and advertise nothing on the greenness (the n g -pooling strategy) otherwise (see Figure 2). Therefore, the firm’s greenness information acquisition efficiency is revealed as a key factor to determine whether a strict FCB regulatory policy can induce the firm to acquire completely precise greenness signals and then truthful advertise them to consumers without any greenwashing. This result is consistent with the empirical content analysis findings with a dataset consisting of 433 magazine advertisements from 2009–2010 in Segev et al. [7], in that (the majority of) green emphasis claims in advertising are becoming more trustworthy and reliable since the FTC issued the Green Guides and cautioned the application of a FCB regulatory policy. In practice, we also observe that environmentally friendly firms, (such as Nestle and China’s Mengniu Dairy) have invested in advanced information acquisition technology (the cost acceptability and affordability of information acquisition is implied) to trace carefully possible environmental impacts in the food processing and production processes [20,47].
More importantly, a comparison between Proposition 2 (with Proposition 1(i)) and Proposition 4 (with Proposition 3(ii),(iii)) reveals that either a strict regulatory policy or a high level of greenness information acquisition efficiency is not sufficient to rule out greenwashing in the green advertising market. Instead, the sufficiency depends on both of them. Thus, from a practical perspective, as for the elimination of greenwashing in the green advertising market, these results cautiously point out that regulatory policies are not omnipotent. Rather, we need to improve the efficiency of greenness information acquisition technologies to make firms’ incentives compatible with strict regulatory policies. This insight is further supported by the fact in Proposition 4 that the threshold of the efficiency of the firm’s greenness information acquisition is independent of the FCB penalty. This independence highlights that the firm’s incentive to acquire completely precise greenness signals cannot be reduced to its incentive to truthfully advertise the greenness signals, and vice versa. Therefore, we should treat the efficiency of green information acquisition and the FCB regulation as two independent dimensions to understand the firm’s motivations for greenwashing in the green advertising market.

5. Concluding Remarks

5.1. Main Findings

As consumers are becoming more environmentally focused, firms are motivated to ‘greenwash’ their green advertising, and regulators are attempting to regulate greenwashing (as a specific kind of false claim); we built a three-stage game theoretical model to explore how a firm’s efficiency in greenness information acquisition and a false claims ban (FCB) regulatory policy induce greenwashing (non-greenwashing) in the green advertising market. We solved the model with the concept of the perfect Bayesian equilibrium.
Based on the PBEs, we obtained the following main results. (1) A FCB regulatory policy (with a positive FCB penalty) is necessary to rule out any intentional greenwashing PBE. (2) In the presence of a strict FCB regulatory policy (with a large enough FCB penalty), if the precision of the firm’s observed signals is lower (or higher) than a threshold, uninformative non-greenwashing (both unintentional and uninformative non-greenwashing) PBEs arise, and the threshold increases in the FCB penalty. Thus, a strengthened FCB regulatory policy lowers the likelihood of unintentional greenwashing. (3) A strict FCB regulatory policy or a high level of efficiency of the firm’s greenness information acquisition alone cannot rule out greenwashing in the green advertising market, but together they can. With the independence between the threshold of the efficiency of the firm’s greenness information acquisition and the regulatory policy, this result highlights that the efficiency of the greenness information acquisition and the regulatory policy are two independent dimensions that explain greenwashing in the green advertising market.

5.2. Discussion

Our review of the empirical literature in Section 2 demonstrates that although greenwashing has existed in the green advertising market since the 1970s, FCB regulatory policies have led to a downward turn in the last two decades [7,32]. However, to the best of our knowledge, few studies provide a theoretical explanation for this empirical finding. Based on the equilibrium of our signaling game, the result in Proposition 4 provides a possible theoretical explanation that both FCB regulatory policies and the efficiency of information acquisition help to strengthen a firm’s incentive to acquire more precise information to reduce greenwashing.
The reviewed theoretical literature in Section 2 reveals that exogenous (regulatory) penalties for greenwashing affect the greenness information disclosure strategy [21], the CSR investment decision [24], the environmental externality contribution decision [40], or, in a general sense, the false claim behavior [25,26,27,28] of a firm with a complete precise ‘type information’. Our extension of these models is that we assume an incomplete precise ‘type information’ and allow the firm to acquire more information to improve the precision of its ‘type information’. This extension enables us to explore new insights into how a FCB penalty affects a firm’s information acquisition strategy, which in turn affects the firm’s advertising strategy. As a result, together with the FCB penalty, we established the efficiency of information acquisition as a new factor to determine the firm’s greenwashing behaviors.
Our theoretical findings have clear practical implications for both regulators and firms. From a regulatory perspective, these findings (more specifically, those in Proposition 4) highlight that a FCB regulatory policy with a strict penalty only has some potential to mitigate a firm’s greenwashing in the green advertising market. This helps to justify the practices of the FTC Green Guides and the penalties for false claims in Section 5 of the FTC Act in the U.S., and the FCB regulation in Section 74.01(1)(a) of the Competition Act (R.S.C. 1985, c.C-34) in Canada. However, they also warn that the effectiveness of such a regulatory policy depends on the efficiency of a firm’s information acquisition when the firm only has incomplete ‘type information’. From a firm’s perspective, our findings emphasize that under FCB regulations, the improvement of the efficiency of information acquisition is the key to avoiding the regulator’s penalty for (and the public’s complaints about) greenwashing. This implication is consistent with the practical observations that some food firms (such as Nestle and China’s Mengniu Dairy) have invested in advanced information acquisition technology to carefully trace possible environmental impacts in food processing and production processes [20,47].

5.3. Future Work

These results provide possible theoretical explanations for the main empirical results in Carlson et al. [12], Banerjee et al. [29], Segev et al. [7], and Ganz and Grimes [30], i.e., firms that have better information regarding the greenness of their products are more likely to credibly claim that the greenness and FCB regulatory policies help to mitigate greenwashing in the green advertising market. However, as one of the few theoretical studies on greenwashing with incomplete-information game models [21,24], our research is far from perfect. For future research, one extension is to generalize our assumption of a specific copula in the Fréchet family. Although this assumption allows us to interpret, in an intuitive manner, the precision of the firm’s observed greenness signals as the positive correlation between those signals and the true greenness states, there are more general approaches to modeling the informativeness of signals [48]. This extension is expected to test the robustness of our results. Further, we implicitly assume that the regulator can detect the true greenness states according to which a violation of the FCB regulation can be determined. However, if the regulator cannot precisely detect the true states but observe just some imprecise signals on those true states, it has to make a decision on whether (and how) to determine a FCB violation. Thus, we hope future research will incorporate the regulator’s decision into our modeling framework in an endogenous manner. Although this extension is challenging, it will explore more insights into regulatory policies.

Author Contributions

Conceptualization, Z.W., D.N. and K.Z.; methodology, Z.W.; validation, Z.W., D.N. and K.Z.; formal analysis, Z.W.; investigation, Z.W.; resources, Z.W. and K.Z.; writing—original draft preparation, Z.W.; writing—review and editing, Z.W., D.N. and K.Z.; supervision, D.N. and K.Z.; project administration, Z.W. All authors have read and agreed to the published version of the manuscript.

Funding

This research was funded by financial support from the National Natural Science Foundation of China, grant number 71972026.

Institutional Review Board Statement

Not applicable.

Informed Consent Statement

Not applicable.

Conflicts of Interest

The authors declare no conflict of interest.

Appendix A

Appendix A.1. Proof of Proposition 1

Proof. 
(i) First, the decisions on the equilibrium path in Proposition 1(i), inducing the consumer’s belief μ P G g = α , can be easily verified by Bayes’ rule. Second, given the on-the-equilibrium path μ P G g = α , we need to show that the decisions in Proposition 1(i) satisfy sequential rationality if and only if the out-equilibrium path satisfies μ P G n g < α .
Specifically, the sequential rationality of type g implies that the on-the-equilibrium path signal m ( g ) = g induces type g to choose p P ( g ) to maximize its expected profit. That is,
max p P ( g ) π γ , g , g , p P ( g ) = α v + R + 1 α v p P ( g ) p P ( g )
The first-order condition (FOC) immediately implies
p P ( g ) = v + α R 2 a n d π γ , g , g , p P ( g ) = v + α R 2 4
As for type n g , since n g ’s on-the-equilibrium path belief is the same as that of type g, the optimal selling price and maximum expected profit of type n g are also given in (A1).
Further, on the off-the-equilibrium path, if type g advertises m ( g ) = n g , then its pricing strategy can be written as
max p ( ng ) π γ , g , n g , p ( n g ) = [ μ P ( G n g ) v + R + ( 1 μ P G n g ) v p P n g ] p P n g
From the FOC, we have
p P n g = v + μ P G n g R 2 a n d π γ , g , n g , p P n g = v + μ P G n g R 2 4
If type n g advertises m ( n g ) = n g , its strategy is the same as that of type g (given the same belief μ P G n g so the optimal selling price and maximum expected profit of type n g are also given in (A2).
We will continue to examine the incentive compatibilities of both types of firms. First, the incentive compatibility of type g requires
π γ , g , g , p P ( g ) > π γ , g , n g , p P n g v + α R 2 4 > v + μ P G n g R 2 4
which is further equivalent to
μ P G n g < α
Second, the incentive compatibility of type n g requires
π γ , n g , g , p P ( g ) > π γ , n g , n g , p P n g v + α R 2 4 > v + μ P G n g R 2 4
which is also equivalent to
μ P G n g < α
Hence, (A3) and (A4) imply that the off-the-equilibrium path μ P G n g < α is sufficient to ensure both sequential rationality types.
(ii) We show that the decisions of type g on the equilibrium path ( m ( g ) = n g ) do not satisfy sequential rationality. Suppose there exists a pooling PBE, such that the firm chooses the n g -pooling strategy on the equilibrium path ( m ( τ ) = n g , τ { g , n g } ). Then, given that the consumer’s posterior belief is μ G n g = α , type g’s pricing decision can be described as
max p P ( ng ) π γ , g , n g , p P n g = α v + R + 1 α v p n g p ( n g )
The solution to this maximization problem is
p P n g = v + α R 2 a n d π γ , g , n g , p P n g = v + α R 2 4
If type g chooses the off-the-equilibrium path ( m ( g ) = g ), then its pricing decision is
max p P ( g ) π γ , g , g , p P ( g ) = [ μ P G g v + R + ( 1 μ P G g ) v p ( g ) ] p ( g )
Thus, the optimal solution is
p P ( g ) = v + μ P G g R 2 a n d π γ , g , g , p P ( g ) = v + μ P G g R 2 4
So, the incentive compatibility that type g chooses n g instead of g requires
γ , g , n g , p P ( g ) > π γ , g , g , p P ( g ) v + α R 2 4 > v + μ P G g R 2 4
This is equivalent to
μ P G g < α
However, (A7) violates the monotonic belief assumption, which requires μ P G g > α . Any n g -pooling strategy cannot be in a PBE.
(iii) We only need to show that the strategy of type n g , m ( n g ) = n g does not satisfy the sequential rationality. Suppose that m ( n g ) = n g is in some separating PBE. Then consumer’s beliefs on the equilibrium path are μ S G g = γ + ( 1 γ ) α and μ S G n g = ( 1 γ ) α Thus, type n g ’s pricing decision can be written as
max p S ( ng ) π γ , n g , n g , p S ( n g ) = [ μ S ( G n g ) v + R + ( 1 μ S G n g ) v p S n g ] p S ( n g )
The optimal solution to this maximization problem is given by
p S n g = v + 1 γ α R 2 a n d π γ , n g , n g , p S * n g = v + 1 γ α R 2 4
If type n g chooses the off-the-equilibrium path (g), then its pricing strategy p S (g) solves
max p S ( g ) π γ , n g , n g , p S ( g ) = [ μ S ( G g ) ( v + R ) + ( 1 μ S ( G g ) ) v p S ( g ) ] p S ( g )
Thus, we have
p S ( g ) = v + 1 γ α + γ R 2 a n d π γ , n g , n g , p S * ( g ) = { v + 1 γ α + γ R } 2 4
Further, the incentive compatibility that type n g advertises the signal n g instead of g is
π γ , n g , n g , p S * n g > π γ , n g , g , p S * ( g )
[ v + 1 γ α R ] 2 4 > { v + 1 γ α + γ R } 2 4 γ R < 0
Since γ 0 and R > 0 , (A10) does not hold. Therefore, the strategy of type n g , m ( n g ) = n g does not satisfy the sequential rationality.
Thus, Proposition 1 is proven. □

Appendix A.2. Proof of Proposition 2

Proof. 
For any given γ [ 0 , 1 ] according to Equation (2), the firm’s expected profit at t = 1 is π ( γ ) = v + α R 2 / 4 c γ . Since π ( γ ) / γ = c < 0 , the optimal information acquisition strategy is given by γ * = 0 .
This completes the proof of Proposition 2. □

Appendix A.3. Proof of Proposition 3

Proof. 
(i) Suppose there exists a g-pooling PBE in which both types of firms advertise on-the-equilibrium path signal m ( τ ) = g and set the same price p P ( g ) . Then, given the consumer’s on-the-equilibrium path belief μ P ( G g ) = α , type g’s pricing strategy p P ( g ) solves
max p P ( g ) π γ , g , g , p P ( g ) = [ α ( v + R ) + ( 1 α ) v p P ( g ) ] ( p P ( g ) Pr ( N G g ) δ )
With Pr N G g = ( 1 γ ) ( 1 α ) and the FOC, we thus have
p P ( g ) = v + α R + 1 γ 1 α δ 2
Similarly, type n g would choose p P ( g ) to solve
max p P ( g ) π γ , n g , g , p P ( g ) = [ α ( v + R ) + ( 1 α ) v p P ( g ) ] ( p P ( g ) Pr ( N G n g ) δ )
After plugging Pr N G n g = 1 1 γ α into the objective function, the FOC implies
p P ( g ) = v + α R + 1 1 γ α δ 2
Clearly, p P ( g ) p P ( g ) . This implies that there does not exist a signal selling price on the equilibrium path that is compatible with the advertised signal g according to the g-pooling strategy. Therefore, a g-pooling PBE does not exist.
(ii) Since consumers’ on-the-equilibrium path posterior belief μ P G n g = α can be verified by Bayes’ rule, we will show that the decisions given in Proposition 3(ii) satisfy sequential rationality and are supported by the off-the-equilibrium path beliefs given in Proposition 3(ii).
On the equilibrium path m ( τ ) = n g , given the consumer’s on-the-equilibrium path posterior belief μ P G n g = α , type g advertises m ( g ) = n g , and then chooses a price p P ( n g ) to maximize its expected profit. That is,
max p P ( ng ) π γ , g , n g , p P ( n g ) = α v + R + 1 α v p P n g p P ( n g )
The FOC immediately implies that the optimal solution to this problem is
p P # n g = v + α R 2 a n d π γ , g , n g , p P n g = v + α R 2 4
If type n g advertises n g , since the signal n g does not induce any FCB penalty, both the optimal price and the maximum expected profit of type n g are the same as those in (A12).
Now, consider the off-the-equilibrium path. On the off-the-equilibrium path ( m ( τ ) = g ), type g would choose to advertise signal g. The corresponding pricing strategy p P # # (g) must solve
max p P ( g ) π γ , g , g , p P ( g ) = μ P G g v + R + 1 μ P G g v p P ( g ) × p P ( g ) Pr N G g δ
Plugging Pr N G g = ( 1 γ ) ( 1 α ) into the objective function, we can use the FOC to derive the optimal price as
p P # # ( g ) = v + μ P ( G g ) R + 1 γ 1 α δ 2
and the maximum expected profit is
π γ , g , g , p P # # ( g ) = [ v + μ P G g R 1 γ 1 α δ ] 2 4
If type n g advertises signal g, then its pricing strategy p P # # # ( g ) must solve
max p P ( g ) π γ , n g , g , p P ( g ) = μ P G g v + R + 1 μ P G g v p P ( g ) × p P ( g ) Pr N G n g δ
With Pr N G n g = 1 1 γ α and the FOC, we have
p P # # # ( g ) = v + α R + 1 1 γ α δ 2
and
π γ , n g , g , p P # # # ( g ) = [ v + μ P G g R 1 γ 1 α δ ] 2 4
Finally, we show the sequential rationality requirements for both types. The sequential rationality of type g requires
π γ , g , n g , p P # ( n g ) > π γ , g , g , p P # # ( g ) v + α R 2 4 > [ v + μ P G g R 1 γ 1 α δ ] 2 4
which is further equivalent to
μ P G g < α + 1 γ 1 α δ R
Similarly, the sequential rationality of type n g requires
π γ , n g , n g , p P ( n g ) > π γ , n g , g , p P # # # ( g ) v + α R 2 4 > v + μ P G g R 1 1 γ α δ 2 4
which is clearly equivalent to
μ P G g < α + 1 1 γ α δ R
Due to 1 γ 1 α δ / R < 1 1 γ α δ / R , (A15) is stronger than (A16). Thus, (A15) is sufficient to ensure the sequential rationality requirements for both types. In addition, the off-the-equilibrium path beliefs α < μ P G g < α + 1 1 γ α δ / R clearly satisfies the monotonicity assumption on posterior beliefs.
(iii) Since consumer beliefs on-the-equilibrium path posterior μ S G g = 1 γ α + γ and μ S G n g = 1 γ α are induced by on-the-equilibrium path decisions, and can be verified by Bayes’ rule, we will show that the decisions on the equilibrium path satisfy the sequential rationality conditions.
Given the on-the-equilibrium path posterior beliefs μ S G g = 1 γ α + γ and μ S G n g = 1 γ α , type g advertises m ( g ) = g on the equilibrium path, and the corresponding pricing strategy p S # ( g ) is the solution to the following maximization problem:
max p S ( g ) π γ , g , g , p S ( g ) = μ S G g v + R + 1 μ S G g v p S ( g ) × p S ( g ) Pr N G g δ
With Pr N G g = ( 1 α ) ( 1 γ ) , the FOC directly implies
p S # ( g ) = v + 1 γ α + γ R + 1 γ 1 α δ 2
and
π γ , g , g , p S # ( g ) = v + 1 γ α + γ R 1 γ 1 α δ 2 4
Similarly, type n g advertises n g and chooses a price p S ( n g ) to maximize its expected profit:
max p S ( ng ) π γ , n g , n g , p S ( n g ) = μ S G n g v + R + 1 μ S G n g v p S n g p S n g
The FOC directly implies that the optimal pricing strategy is
p S # n g = v + 1 γ α R 2
and
π γ , n g , n g , p S # n g = v + ( 1 γ ) α R 2 4
Now, we turn to the off-the-equilibrium path. On the off-the-equilibrium path, if type g chooses signal n g , since the signal n g does not induce a FCB penalty, the optimal price and maximum expected profit are given in (A19) and (A20), respectively. This completes the proof of Proposition 3.
If type n g advertises signal g, then it will follow to choose a price p S ( g ) to maximize its expected profit:
max p S ( g ) π γ , n g , g , p S ( g ) = μ S G g v + R + 1 μ S G g v p S ( g ) × p S n g Pr N G n g δ
With Pr N G n g = 1 1 γ α , the FOC immediately implies
p S # # ( g ) = v + 1 γ α + γ R + 1 1 γ α δ 2
and
π γ , n g , g , p S # # ( g ) = v + 1 γ α + γ R 1 1 γ α δ 2 4
Finally, we examine the incentive compatibility conditions for both types. So, the incentive compatibility of type g requires
π γ , g , g , p S # ( g ) > π γ , g , n g , p S # n g = π γ , n g , n g , p S # n g v   +   1     γ α   +   γ R     1     γ 1     α δ 2 4 > v   +   ( 1     γ ) α R 2 4
which is equivalent to γ > 1 α δ / 1 α δ + R γ # .
The incentive compatibility of type n g requires
π γ , n g , n g , p S # n g > π γ , n g , g , p S # # ( g ) v + ( 1 γ ) α R 2 4 > v + 1 γ α + γ R 1 1 γ α δ 2 4
which is equivalent to
γ R α δ < δ 1 α
Due to δ > R , then γ R α δ < γ δ α δ = γ 1 α δ < δ 1 α hold for all α ( 1 / 2 , 1 ) and γ [ 0 , 1 ] . Thus (A23) always holds, implying that type n g has no motivation to mimic type g. Therefore, γ γ # , 1 is sufficient to ensure the incentive compatibility of type g.
Thus, the proof of Proposition 3 is completed. □

Appendix A.4. Proof of Corollary 1

Proof. 
We can directly calculate (i) μ S G g γ = 1 α > 0 μ S G n g γ = α < 0 and (ii) p S ( g ) γ = 1 2 1 α δ R > 0 and p S n g γ = 1 2 α R < 0 . Thus, Corollary 1 is proven. □

Appendix A.5. Proof of Corollary 2

Proof. 
We can directly calculate (i) p S ( g ) δ = 1 2 1 α 1 γ 0 , p S n g δ = 0 and (ii) γ # δ = R 1 α R   +   δ 1 α δ 2 > 0 .
Thus, we proved Corollary 2. □

Appendix A.6. Proof of Proposition 4

Proof. 
We first show that any γ ( 0 , 1 ) cannot be in equilibrium. Consider γ ( γ # , 1 ) , when it induces the firm’s separating strategy, the expected profit is
π S ( γ ) = α 4 v + 1 γ α + γ R 1 γ 1 α δ 2 + 1 α 4 v + ( 1 γ ) α R 2 c γ
We can directly calculate
π S 2 ( γ ) γ 2 = 1 α α R 2 + 2 R 1 α δ + 1 α δ 2 2 > 0
The convexity of π S ( γ ) in γ implies that any γ γ # , 1 is not optimal for the firm when anticipating choosing the separating strategy.
Further, we consider γ = γ # . If it induces the firm’s n g -pooling strategy, the expected profit is
π P ( γ ) = v + ( 1 γ ) α R 2 4 c γ
Due to π P ( γ ) / γ = R α v + R α 1 γ / 2 c < 0 , γ = γ # is not optimal for the firm when anticipating the n g -pooling strategy. If it induces the firm’s separating strategy, then the expected profit at γ = γ # is
π S γ # = α 4 v + 1 γ # α + γ # R 1 γ # 1 α δ 2 + 1 α 4 v + 1 γ # α R 2 c γ # = 1 4 v + 1 γ # α R 2 c γ #
However, there exists another γ = 0 that induces the n g -pooling strategy, such that
π S γ # = 1 4 v + 1 γ # α R 2 c γ # < π S γ # = 1 4 v + α R 2 = π P ( 0 )
which implies that γ = γ # cannot be optimal for the firm at t = 1 .
As for any γ 0 , γ # , since it induces the n g -pooling strategy and the corresponding expected profit π P ( γ ) is decreasing in γ , it cannot be optimal for the firm at t = 1 .
Now, given that any γ ( 0 , 1 ) cannot be in equilibrium, we need only to compare the profitability in two extreme cases: γ = 0 and γ = 1 . Note that γ = 0 induces the n g -pooling strategy with an expected profit π P ( 0 ) = v + α R 2 / 4 while γ = 1 induces the separating strategy with an expected profit is π S ( 1 ) = v + α R 2 / 4 + ( 1 α ) v 2 / 4 c . Thus, we have
π S ( 1 ) > ( ) π P ( 0 ) 1 4 α v + R 2 + 1 4 1 α v 2 c > ( ) 1 4 v + α R 2 c < ( ) α ( 1 α ) R 2 / 4 c #
This completes the proof of Proposition 4. □

References

  1. Auger, P.; Devinney, T.M.; Louviere, J.J.; Burke, P.F. Do social product features have value to consumers? Int. J. Res. Mark. 2008, 25, 183–191. [Google Scholar] [CrossRef]
  2. Joshi, Y.; Rahman, Z. Factors Affecting Green Purchase Behaviour and Future Research Directions. Int. Strateg. Manag. Rev. 2015, 3, 128–143. [Google Scholar] [CrossRef]
  3. Suhaily, L.; Darmoyo, S. Effect of Green Product and Green Advertising to Satisfaction and Loyalty which mediated by Purchase Decision. Int. J. Contemp. Appl. Res. 2019, 1, 44–57. [Google Scholar]
  4. Sun, Y.; Luo, B.; Wang, S.; Fang, W. What you see is meaningful: Does green advertising change the intentions of consumers to purchase eco-labeled products? Bus. Strategy Environ. 2021, 30, 694–704. [Google Scholar] [CrossRef]
  5. Peng, W.; Xin, B.; Xie, L. Optimal strategies for product price, customer environmental volunteering, and corporate environmental responsibility. J. Clean. Prod. 2022, 364, 132635. [Google Scholar] [CrossRef]
  6. Grimmer, M.; Bingham, T. Company environmental performance and consumer purchase intentions. J. Bus. Res. 2013, 10, 1945–1953. [Google Scholar] [CrossRef]
  7. Segev, S.; Fernandes, J.; Hong, C. Is Your Product Really Green? A Content Analysis to Reassess Green Advertising. J. Advert. 2016, 45, 85–93. [Google Scholar] [CrossRef]
  8. Jäger, A.K.; AnjaWeber. Can you believe it? The effects of benefit type versus construal level on advertisement credibility and purchase intention for organic food. J. Clean. Prod. 2020, 1, 120543. [Google Scholar] [CrossRef]
  9. AutoTeam. Toyota Prius—Best Low Emissions Green Cars. 2018. Available online: https://www.autoexpress.co.uk/toyota/prius/86344/5-toyota-prius-plug (accessed on 19 September 2022).
  10. Grinta, E. Fast Fashion Greenwashing. 2020. Available online: https://www.beintelligent.eu/fast-fashion-greenwashing/ (accessed on 19 September 2022).
  11. Kangun, N.; Carlson, L.; Grove, S.J. Environmental Advertising Claims: A Preliminary Investigation. J. Public Policy Mark. 1991, 10, 47–58. [Google Scholar] [CrossRef]
  12. Carlson, L.; Grove, S.J.; Kangun, N. A Content Analysis of Environmental Advertising Claims: A Matrix Method Approach. J. Advert. 1993, 3, 27–39. [Google Scholar] [CrossRef]
  13. TerraChoice. Terrachoice 2010 Sins of Greenwashing Study Finds Misleading Green Claims on 95 Per Cent of Home and Family Products. 2010. Available online: https://www.prnewswire.com/news-releases/terrachoice-2010-sins-of-greenwashing-study-finds-misleading-green-claims-on-95-per-cent-of-home-and-family-products-105757733.html (accessed on 19 September 2022).
  14. Tucker, E.M.; Rifon, N.J.; Lee, E.M.; Reece, B.B. Consumer Receptivity to Green Ads: A Test of Green Claim Types and the Role of Individual Consumer Characteristics for Green Ad Response. J. Advert. 2012, 4, 9–23. [Google Scholar] [CrossRef]
  15. Matthes, J.; Wonneberger, A. The Skeptical Green Consumer Revisited: Testing the Relationship Between Green Consumerism and Skepticism Toward Advertising. J. Advert. 2014, 43, 115–127. [Google Scholar] [CrossRef]
  16. Schmuck, D.; Matthes, J.; Naderer, B. Misleading Consumers with Green Advertising? An Affect–Reason–Involvement Account of Greenwashing Effects in Environmental Advertising. J. Advert. 2018, 47, 127–145. [Google Scholar] [CrossRef]
  17. FTC. In Final Court Summary, FTC Reports Volkswagen Repaid More Than $9.5 Billion To Car Buyers Who Were Deceived by “Clean Diesel” Ad Campaign. 2020. Available online: https://www.ftc.gov/news-events/news/press-releases/2020/07/final-court-summary-ftc-reports-volkswagen-repaid-more-95-billion-car-buyers-who-were-deceived-clean (accessed on 19 September 2022).
  18. Cao, H.; Guan, X.; Fan, T.; Zhou, L. The Acquisition of Quality Information in a Supply Chain with Voluntary vs. Mandatory Disclosure. Prod. Oper. Manag. 2020, 3, 595–616. [Google Scholar] [CrossRef]
  19. PalaceFoods. How the Food Manufacturing Process Works. 2022. Available online: https://palacefoodsinc.com/co-packing/how-the-food-manufacturing-process-works/ (accessed on 19 September 2022).
  20. Watrous, M. Nestle Doubles down on Food Safety, Quality. 2016. Available online: https://www.foodbusinessnews.net/articles/8450-nestle-doubles-down-on-food-safety-quality (accessed on 19 September 2022).
  21. Lyon, T.P.; Maxwell, J.W. Greenwash: Corporate Environmental Disclosure under Threat of Audit. J. Econ. Manag. Strategy 2011, 20, 3–41. [Google Scholar] [CrossRef]
  22. Shrum, L.J.; McCarty, J.A.; Lowrey, T.M. Buyer Characteristics of the Green Consumer and Their Implications for Advertising Strategy. J. Advert. 1995, 2, 71–82. [Google Scholar] [CrossRef]
  23. Atkinson, L.; Rosenthal, S. Signaling the Green Sell: The Influence of Eco-Label Source, Argument Specificity, and Product Involvement on Consumer Trust. J. Advert. 2014, 43, 33–45. [Google Scholar] [CrossRef]
  24. Wu, Y.; Zhang, K.; Xie, J. Bad Greenwashing, Good Greenwashing: Corporate Social Responsibility and Information Transparency. Manag. Sci. 2020, 7, 3095–3112. [Google Scholar] [CrossRef]
  25. Corts, K.S. Prohibitions on False and Unsubstantiated Claims: Inducing the Acquisition and Revelation of Information through Competition Policy. J. Law Econ. 2013, 2, 453–486. [Google Scholar] [CrossRef]
  26. Corts, K.S. Finite optimal penalties for false advertising. J. Ind. Econ. 2014, 4, 661–681. [Google Scholar] [CrossRef]
  27. Rhodes, A.; Wilson, C.M. False advertising. Rand J. Econ. 2018, 2, 348–369. [Google Scholar] [CrossRef]
  28. Yue Wu, T.G. Regulating Deceptive Advertising: False Claims and Skeptical Consumers. Mark. Sci. 2020, 4, 788–806. [Google Scholar] [CrossRef]
  29. Banerjee, S.; Gulas, C.S.; Iyer, E. Shades of Green: A Multidimensional Analysis of Environmental Advertising. J. Advert. 1995, 24, 21–31. [Google Scholar] [CrossRef]
  30. Ganz, B.; Grimes, A. How Claim Specificity Can Improve Claim Credibility in Green Advertising. J. Advert. Res. 2018, 58, 476–486. [Google Scholar] [CrossRef]
  31. Anna Kim, E.; Shoenberger, H.; Penny Kwon, E.; Ratneshwar, S. A narrative approach for overcoming the message credibility problem in green advertising. J. Bus. Res. 2022, 147, 449–461. [Google Scholar] [CrossRef]
  32. RotmanFollow, R.M.; Gossett, C.J.; Goldman, H.D. Greenwashing No More: The Case for Stronger Regulation of Environmental Marketing. Adm. Law Rev. 2020, 3, 417–443. Available online: https://scholarship.law.missouri.edu/facpubs/972.html (accessed on 19 September 2022).
  33. Okazaki, S.; Mueller, B.; Taylor, C.R. Measuring Soft-Sell Versus Hard-Sell Advertising Appeals. J. Advert. 2010, 2, 5–20. [Google Scholar] [CrossRef]
  34. Kronrod, A.; Grinstein, A.; Wathieu, L. Go Green! Should Environmental Messages Be So Assertive? J. Mark. 2012, 76, 95–102. [Google Scholar] [CrossRef]
  35. Luchs, M.G.; Brower, J.; Chitturi, R. Product Choice and the Importance of Aesthetic Design Given the Emotion-laden Trade-off between Sustainability and Functional Performance. J. Prod. Innov. Manag. 2012, 6, 903–916. [Google Scholar] [CrossRef]
  36. Newman, G.E.; Gorlin, M.; Dhar, R. When Going Green Backfires: How Firm Intentions Shape the Evaluation of Socially Beneficial Product Enhancements. J. Consum. Res. 2014, 3, 823–839. [Google Scholar] [CrossRef]
  37. McQuarrie, E.F.; Phillips, B.J. Indirect persuasion in advertising: How consumers process metaphors presented in pictures and words. J. Advert. 2005, 34, 7–20. [Google Scholar] [CrossRef]
  38. Chang, C.T.; Yen, C.T. Missing Ingredients in Metaphor Advertising: The Right Formula of Metaphor Type, Product Type, and Need for Cognition. J. Advert. 2013, 1, 80–94. [Google Scholar] [CrossRef]
  39. Usrey, B.; Palihawadana, D.; Saridakis, C.; Theotokis, A. How Downplaying Product Greenness Affects Performance Evaluations: Examining the Effects of Implicit and Explicit Green Signals in Advertising. J. Advert. 2020, 49, 125–140. [Google Scholar] [CrossRef]
  40. Lee, H.C.B.; Cruz, J.M.; Shankar, R. Corporate Social Responsibility (CSR) Issues in Supply Chain Competition: Should Greenwashing Be Regulated? Decis. Sci. 2018, 6, 1088–1115. [Google Scholar] [CrossRef]
  41. Nelsen, R.B. An Introduction to Copulas; Springer: New York, NY, USA, 2006. [Google Scholar]
  42. Gerstner, E. Do Higher Prices Signal Higher Quality? J. Mark. Res. 1985, 2, 209–216. [Google Scholar] [CrossRef]
  43. Dodds, W.B.; Monroe, K.B.; Grewal, D. Effects of Price, Brand, and Store Information on Buyers’ Product Evaluations. Am. Mark. Assoc. 1991, 3, 307–320. [Google Scholar] [CrossRef]
  44. Alpert, F.; Wilson, B.; Elliott, M.T. Price Signaling: Does it Ever Work? J. Prod. Brand Manag. 1993, 1, 29–41. [Google Scholar] [CrossRef]
  45. Guan, X.; Liu, B.; Chen, Y.J.; Wang, H. Inducing Supply Chain Transparency through Supplier Encroachment. Prod. Oper. Manag. 2020, 3, 725–749. [Google Scholar] [CrossRef]
  46. Gibbons, R. A Primer in Game Theory; Prentice Hall: Hoboken, NJ, USA, 1992. [Google Scholar]
  47. supersofter. Baidu Mengniu Builds Visual Traceability System to Create a New Model of Peace of Mind Dairy Industry. 2014. Available online: https://www.codestudyblog.com/8ten1/80410221755.html (accessed on 19 September 2022).
  48. Blackwell, D. Equivalent Comparisons of Experiments. Ann. Math. Stat. 1953, 24, 265–272. [Google Scholar] [CrossRef]
Figure 1. An illustration of Proposition 2 ( α = 0.8 , δ = 0 , R = 0.7 and c = 0.1 ).
Figure 1. An illustration of Proposition 2 ( α = 0.8 , δ = 0 , R = 0.7 and c = 0.1 ).
Sustainability 14 13655 g001
Figure 2. An illustration of Proposition 4 (here c # represents the unique threshold of information acquisition cost determining the firm’s optimal choice of its precision γ . γ # indicates the lowest threshold for the existence of separating equilibrium. The superscript “*” indicates the firm’s optimal profit in either pooling strategy or separating strategy. The values of parameters are α = 0.8 , δ = 0.9 and R = 0.7 ).
Figure 2. An illustration of Proposition 4 (here c # represents the unique threshold of information acquisition cost determining the firm’s optimal choice of its precision γ . γ # indicates the lowest threshold for the existence of separating equilibrium. The superscript “*” indicates the firm’s optimal profit in either pooling strategy or separating strategy. The values of parameters are α = 0.8 , δ = 0.9 and R = 0.7 ).
Sustainability 14 13655 g002
Table 1. List of notations.
Table 1. List of notations.
SymbolDescription
ω The true green state of the product and ω Ω = { G , N G } .
α The prior probability that the product is in the true green state (G).
τ The firm’s private signal is called ‘type information’ after acquiring the greenness information of its product, and τ T = g , n g .
Pr ( τ ω ) The probability of the firm’s private signal τ is conditional on the true green state ω .
γ The precision of the firm’s greenness information and γ [ 0 , 1 ] .
m ( τ ) The firm’s advertised signal for the given τ .
σ ( m ; τ , γ ) The probability of the firm’s advertised signal for the given m , τ and  γ .
μ ( ω m ) The consumer’s posterior belief of the true green state ω conditional on the firm’s advertised signal m.
δ The marginal FCB penalty occurs when the firm advertises signal g but the true green state of the product is a non-green state N G .
p ( m ) The firm’s selling price is conditional on m.
ε Consumers’ reservation utilities of their outside options.
D ( m , p ( m ) ) The demand for the product for the given m and p ( m ) .
π ( γ , τ , m , p ( m ) ) Type- τ firm’s profit conditional on γ , m , and p ( m ) .
π ( γ ) The firm’s expected profit prior to the observation of τ { g , n g } .
cThe firm’s information acquisition cost.
γ # The threshold that the firm is willing to truthful advertise its signal to consumers.
c # The threshold of determining whether the firm chooses to acquire information.
p P ( m ) ( p S ( m ) )The optimal price depends on the firm’s advertised signal m in the m-pooling (separating) strategy.
μ P ( ω m ) The consumer’s posterior belief in the firm’s m-pooling strategy.
μ S ( ω m ) The consumer’s posterior belief depends on the advertised signal m in the firm’s separating strategy.
π P ( γ ) ( π S ( γ ) )The firm’s ex-ante expected profit in the pooling (separating) strategy.
Publisher’s Note: MDPI stays neutral with regard to jurisdictional claims in published maps and institutional affiliations.

Share and Cite

MDPI and ACS Style

Wang, Z.; Ni, D.; Zheng, K. The Role of False-Claims Ban Regulation in Greenwashing of Firms with Imprecise Greenness Information. Sustainability 2022, 14, 13655. https://doi.org/10.3390/su142013655

AMA Style

Wang Z, Ni D, Zheng K. The Role of False-Claims Ban Regulation in Greenwashing of Firms with Imprecise Greenness Information. Sustainability. 2022; 14(20):13655. https://doi.org/10.3390/su142013655

Chicago/Turabian Style

Wang, Zhengkai, Debing Ni, and Kaiming Zheng. 2022. "The Role of False-Claims Ban Regulation in Greenwashing of Firms with Imprecise Greenness Information" Sustainability 14, no. 20: 13655. https://doi.org/10.3390/su142013655

APA Style

Wang, Z., Ni, D., & Zheng, K. (2022). The Role of False-Claims Ban Regulation in Greenwashing of Firms with Imprecise Greenness Information. Sustainability, 14(20), 13655. https://doi.org/10.3390/su142013655

Note that from the first issue of 2016, this journal uses article numbers instead of page numbers. See further details here.

Article Metrics

Back to TopTop