Next Article in Journal
Safety Assessment and Crash Compatibility of Heavy Quadricycle under Frontal Impact Collisions
Previous Article in Journal
Addressing Random Variations in MWD Penetration Rate with the DPM Algorithm
 
 
Font Type:
Arial Georgia Verdana
Font Size:
Aa Aa Aa
Line Spacing:
Column Width:
Background:
Article

EMU Route Plan Optimization by Integrating Trains from Different Periods

School of Economics and Management, Jiangsu University of Science and Technology, Zhenjiang 212003, China
*
Author to whom correspondence should be addressed.
Sustainability 2022, 14(20), 13457; https://doi.org/10.3390/su142013457
Submission received: 3 June 2022 / Revised: 21 August 2022 / Accepted: 13 September 2022 / Published: 18 October 2022

Abstract

In recent years, the government of China has paid increasing attention to environmental protection issues and has frequently emphasized the importance of ecological civilization. The high-speed railway transportation mode has outstanding advantages in terms of land utilization, energy conservation and environmental protection. China’s high-speed railway networking features are increasingly prominent and are constructed based on the rapid passenger transport network. Additionally, they save resources and are environmentally friendly while meeting safety, punctuality and profitability standards. Electric multiple unit (EMU) routing plan optimization is an important issue for improving operational EMU efficiency and reducing operational costs. At present, the Chinese EMU routing plans for holidays and weekdays are prepared separately because the holiday train timetable requires more EMUs and maintenance tasks. Different integrative optimization measures are considered, and a model is constructed to integrate an optimized weekday and holiday EMU routing plan problem and minimize the EMUs used and EMU maintenance tasks. The proposed model is based on the branch-and-price algorithm, and a real-world case study is conducted. The real-world numerical experiment shows that the amount of EMU maintenance can be reduced to some extent through the integrated optimization of tasks, but it is difficult to reduce the number of EMUs due to the structure of the train operational timetable.

1. Introduction

In recent years, the government of China has paid increasing attention to environmental protection issues and has emphasized the importance of ecological civilization. The state has prescribed relevant policies and issued the “Three-Year Action Plan to Win the Blue Sky Defense War” with the aim of reducing air pollution and improving the ambient air quality over a period of three years. Therefore, it is necessary to create a comprehensive resource-saving and environmentally friendly transportation system.
China’s high-speed railway has increasingly prominent networking features that are based on the rapid passenger transport network to satisfy express logistics and fast passenger travel demands while maintaining travel safety, punctuality and profitability. Improving the high-speed railway operation plan can enhance the service quality of passenger transportation. One of the prominent advantages of high-speed railway services is the economy of scale due to the vehicle load capacity and scope of the railway infrastructure. The high-speed railway transportation model has outstanding advantages in terms of land occupation, energy conservation and environmental protection. It reinforces the backbone position of high-speed railways for medium- and long-distance passenger transportation demand, shows strong comparative advantages in economically developed areas, and achieves high-quality and coordinated development in constructing a comprehensively developed transportation system. Optimizing train operation plans can further help high-speed railway networks to maintain and improve their competitiveness.
The problem of EMU route planning is to develop an EMU train connection plan and daily maintenance plan according to the constraints, including train timetable operational demands, EMU safety maintenance regulations, allocated EMU maintenance resource limitations and efficient circulation of EMUs.
At present, China’s railway companies have adopted an EMU assignment-management plan that includes maintenance, operation and backup plans. In China, the available number of EMUs is currently insufficient, and the relevant service capacity of EMU depots is tight. Because of the different types of EMUs, the first-level EMU maintenance period is limited to every 48 h and after every 4000 km of travel or every 48 h and after every 5000 km.
We believe it is necessary to simultaneously optimize holiday and weekday plans together. With the continuous improvement and expansion of China’s high-speed railway network, an increasing number of cities have access to high-speed railways. Due to their fast, convenient and comfortable characteristics, EMU trains make it possible for people to travel on festival days or visit relatives for a short period. Specifically, the “high-speed rail tour” was created for holidays. The gathering of tourists during holidays brings short-term passenger flow peaks, and this travel demand continues to grow rapidly. The railway department has made every effort to increase the transportation capacity during the holidays by implementing weekend/peak operation plans that involve coupling EMU train carriages and increasing the number of trains. However, under the existing infrastructure, the currently used equipment and the actual operating conditions, high-speed railway capabilities have been compromised. In this reality, it is urgent to study the optimization method to improve the utilization efficiency of transportation resources during holidays. With the goal of using the lowest possible number of EMUs and having the lowest impact on daily train operations, an integrated compilation model of a high-speed railway holiday train operation plan is established. In its constraints and combined with the characteristics of holiday train operation planning problems, the daily train connection relationship and maintenance constraints are considered in order to maintain the stability of the daily train operation plan. On the basis of the model structure, a solution algorithm is designed. The model overcomes the shortcomings of other models that do not consider the actual operational rules of high-speed trains, optimizes the construction of the connection arc, and reduces the arc’s scale and the model constraint scale; at the same time, it achieves structural stability for the holiday EMU routing plan. The generated EMU routing plan can minimize the number of EMUs needed during holidays and reduce the impact on the daily road maintenance plan.
(1)
Optimization study of the EMU circulation plan concerning maintenance
When engineers are planning EMU circulation schemes, the maintenance constraint influences the EMU operating procedures as the EMU accumulates travel mileage and time; this constraint cannot be directly and linearly expressed in common mathematical programming models. A heuristic method or intelligent optimization algorithm is an effective method for dealing with this constraint [1,2,3,4,5,6,7].
By analyzing the characteristics of different maintenance methods, Cheng and Tsao 2010 proposed a selection strategy for the EMU maintenance mode and designed a scheduling method to effectively reduce the EMU maintenance period [2]. Canca and Barrena 2018 proposed a general mixed-integer programming (MIP) model to design rolling stock circulation plans and solve the problem of optimizing the number and location of rest facilities [3].
Lai, Fan and Huang 2015 proposed a heuristic method to optimize the use of locomotives in terms of maintenance, vehicle segment capacity limitations, and locomotive vehicle turnaround regulations [4].
Lai, Wang and Huang 2017 put forward a five-stage heuristic algorithm to solve the problem by considering the maintenance cycle requirements of each component, the maintenance capability of the vehicle segment, and the limitations of train connections and the number of available vehicles [5]. Shi et al. 2012 established a comprehensive optimization model with minimum travel time and EMU connection time as the optimization goal [6].
Wang et al. 2012 designed an intelligent heuristic method for the integration problem of the EMU maintenance plan [7]. Wang, Zhou and Yan et al. 2019 used the TCP model to address the trainset utilization problem at railway transportation hubs [8].
(2)
Optimization study of a vehicle or EMU circulation plan without maintenance
Without the consideration of maintenance, mathematical programming models based on multicommodity flow theory can generally be established and then solved by classic exact algorithms or commercial software. Lin and Raymond 2016 used the branch pricing algorithm to optimize the locomotive turnaround problem under network conditions considering the vehicle limit when multiple models are reconnected [9]. From a theoretical perspective, based on the context that in a competitive bid process, a train operator competes to win a contract to provide rolling stock circulation in a regional railway network, Caprara, Alberto and Paolo 2013 proved that TUAP is an NP-hard problem and proposed a heuristic algorithm based on the optimal solution of the restricted problem associated with a peak period [10]. Yin, Li and Nikola 2019 proposed an MIP model considering rolling stock circulation to minimize waiting time and weighted total train running time by integrating periodic timetabling with demand-responsive timetabling [11].
(3)
Disruption management and integration optimization of timetabling, train units and EMUs
The railway system often suffers from random damage caused by external factors that interrupt the operation of the railway transportation network, disturb the operation order of the EMU circulation plan, and prevent follow-up plans from being implemented smoothly. The EMU circulation plan must be quickly rescheduled according to the actual situation. Some related studies have examined robust train unit routing plan optimization problems and EMU emergency management problems [5,12,13,14].
In addition, many experts and scholars have studied railway operation management and train control from many perspectives [15,16,17,18,19,20,21].
At present, the Chinese high-speed railway train operation plan is prepared independently for weekdays, off-peak days and holidays or weekends. The weekend operation plan is prepared on the basis of the off-peak day train operation plan plus the holiday trains in the timetable. As a result, the EMU routing plan also includes the off-peak day EMU routing plan and weekend EMU routing plan. There are no special measures for EMU operation and maintenance in the off-peak day and weekend EMU routing plan. Therefore, there is a gap for considering coordination optimization measures. As shown in Figure 1, A–D indicate the station location on a railway line, and three EMUs are used in the independent mode preparation. However, as shown in Figure 2, if the weekend line is extended on the basis of an off-peak day, only two EMUs are needed. In this paper, our contribution is the consideration of an extended preparation mode of the EMU routing plan. We do not distinguish whether the operated trains are special holiday trains, and the additional holiday trains are inserted into the existing routing plans as an extension of those plans. In this way, we can maintain train operational regularity and reduce the work difficulty of transport management by coordinating and optimizing the EMU routing plan for off-peak days and weekends.
In this paper, the problem of EMU route planning is abstracted as the shortest cost path problem in a high-speed railway network. We aim to minimize the number of EMUs and maintenance capacity needed under the given train timetable and establish an EMU route planning model for the given holiday train timetable of high-speed railways. In the problem, combined with the characteristics of the holiday train operation plan, the connection constraints between the daily line and the holiday train are considered mainly to maintain the stability of the daily train operation. The model overcomes the shortcomings of other models that do not consider the actual operational rules of high-speed trains and optimizes the construction of some arcs in connection networks by reducing the arc scale and model constraint scale; at the same time, the model achieves the structural stability of the holiday EMU route plan. The proposed model and the solving method can generate an EMU route plan by minimizing the number of EMUs needed and reducing the impact on the daily EMU route maintenance plan.

2. Connection Network

The connection network is established based on the train timetable, as shown in Figure 3, where the connection network is a directed graph that describes the activities involved in the EMU operational process, among which N = T D is the vertices set and T is the train of the given train operational timetable. Set D is the set of depots related to the high-speed railway line; A = A 0 A 1 A 2 A 3 is the collection of arcs; A 0 is the collection of the train connecting arcs; A 1 is the set of deadheading arcs; A 2 is the set of accommodation arcs; and A 3 is the arc set of the entry and exit activity. As shown in Figure 4, because the locations of both high-speed railway stations and the depot overlap, the arcs of EMUs entering into and exiting from depots are not marked. In Figure 3, train station 1 serves station 1, train station 2 serves station 2, and train station 3 serves stations 3 and 4 simultaneously.
The conditions for establishing arcs can be found in our previous paper [15].
A 0 is the set of connection arcs. An arc a 0 i j A 0 is established in A 0 if conditions (a), (b), (c) and (d) are satisfied simultaneously. A 1 is the set of deadhead arcs. If conditions (c) and (d) are satisfied and the time required to connect two trains is sufficient, then a corresponding arc a 0 i j A 1 is established in this set. A 2 is the set of overnight accommodation arcs. If two trains are either at two different stations or at the same station and both conditions (c) and (d) are satisfied, a corresponding arc is established in   A 2 . D I S i j is the travel distance of the deadheading and distance of depot-station arcs for EMUs entering into and exiting from depots.
A 3 is the set of depot-station arcs that correspond to EMUs from arrival station s. These EMUs come to depot d if they are in accordance with the EMU type restrictions at that depot.
On the arc, the activity time C T i j is computed by Equation (1):
C T i j = { T S D j T S A i                             T S D j T S A i T C                       ( i , j ) A 0 A 1 A 2   T S D j T S A i + 1440               T S D j T S A i < T C                     ( i , j ) A 0 A 1 A 2
where TSD is the departure time of the train from station SD; TSA is the time when the train arrives at station SA; and TC is the standard of the train turnaround time, which is the immediate return time of the EMU, as well as the time of compartment cleaning and seat direction adjustment.

3. Mathematical Model

In addition to considering various maintenance constraints in the set of tasks, such as train operation and EMU activities when entering into and exiting from depots and dwelling overnight at depots, each EMU routing circuit must be a circle to form a practical complete operational process. This definition is the basis of the mathematical models used in this study.
In total, two optimization objectives are considered in our EMU planning problem. First, the number of EMUs used is as small as possible. Second, the number of EMU inspection tasks is as small as possible.
The EMU routing plan optimization problem is modeled according to the column generation method, which consists of two parts: the master problem (MP) and the subproblem (SP), namely the pricing problem.
This research mainly applies column-generation theory to solve the problem. A brief introduction to the principle follows. Linear programming problems, especially large-scale ones, tend to have a special structure. The structure here refers to the layout structure of nonzero coefficients and zero coefficients in the equation or inequality corresponding to the constraint. Although large-scale linear programming problems have complex constraints and many variables, some constraints do exist, and all decision variables are related to them. However, some constraints are that only some of the decision variables are related to them. These are called coupled constraints and independent subsystem constraints. ‘Coupling constraints’ refers to each variable being associated with and belonging to the constraints that configure resources at the level of the model body. In the model of the linear programming problem, only some of the constraints associated with the decision variables belong to an independent subsystem, and we attribute such constraints to the subordinate layer. Danzig and Wolfe devised an efficient decomposition method for large linear programming problems, known as the DW decomposition principle. This principle is one of the most effective decomposition methods for solving large-scale linear programming problems and is of great significance to subsequent related research. The essence of the DW decomposition principle is to decompose the original linear programming problem into an MP and several SPs, which reflects the aforementioned assignment of linear programming problem constraints to the main layer and subproblem layers and the idea of divide and conquer.
Through the division of constraints by the abovementioned modeling methods, constraints of different natures are decomposed into two different levels, namely the main layer and the subsidiary layer, and the intractable constraints are classified into the main layer and the subsidiary layer. Then, the independent subsystems are divided and conquered and an efficient solution algorithm is designed according to the internal structure and characteristics of each subsystem. In the process of approaching the optimal value, the iterative improvement and incremental adjustment method for the solutions of each subsystem will be the most efficient. Suitable for the characteristics of the abovementioned large-scale linear programming problem, the main layer coordinates each subsystem and ensures that the solutions of each subsystem can satisfy not only the intractable constraints of the main layer but also appear in an optimal combination form to achieve the optimization goal of the original problem model.

3.1. Model of the Master Problem

Equation (2) is a multi-objective function, cost C r of each EMU route, including C r 1 , the total time consumed in the intersection; C r 2 is the cost of one EMU maintenance task and w 1 and w 2 are the weights of the two cost items.
( MP )       Min   Z = r R c r x r = r R ( w 1 c r 1 + w 2 c r 2 ) x r
s.t.
  r R θ i r x r = 1     i T  
                  r ϵ R α d x r M C d               d D  
                r ϵ R β d x r A C D                 d D  
Under constraint (3), each train can be covered by only one route, and the parameter θ i r { 0 , 1 } indicates whether the EMU route covers train i . Constraint condition (4) limits the number of EMUs used by d for maintenance, which must be less than the maintenance capability M C d of depot d . The parameter α d r { 0 , 1 } indicates whether the EMU is going to maintenance at the end; the constraint condition (5) indicates that the number of EMUs assigned to night accommodation cannot exceed capacity A C d , and the parameter β d r { 0 , 1 } indicates whether the EMU that is passing the route goes to depot d .

3.2. Model of the Pricing Problem

The pricing problem can be described as a resource-limited shortest-path problem as follows:
Min       RC = c r i N S ( r ) π i θ i d D ρ d α d d D ω d β d
s.t.
j B S ( i ) y i j = j F S ( i ) y j i = θ i                       i T  
j B S ( i ) y d j = i F S ( d ) y i d = 1
      i N S ( r ) T D i θ i + ( i , j ) A S ( r ) D I S i j y i j M L
i N S ( r ) T T i θ i + ( i . j ) A S ( r ) C T i j y i j M T  
In Equation (6), RC is the reduced cost based on the dual variables, where π i i T is the dual variable corresponding to constraint (3), and ρ d and ω d are the dual variables corresponding to constraints (4) and (5), respectively.
Constraint (7) indicates that the train can be covered only once by an EMU route r . The decision variable   y i j { 0 , 1 } indicates whether trains i and j are connected. y i d indicates whether EMUs enter depot d. y d j indicates whether the EMU participates in the EMU, and B S ( i ) is the preceding train set,   B S ( i ) = { u ; ( u , i ) A } . The set of vertices F S ( i ) is the set of following vertices;   F S ( i ) = { j ; ( i , j ) A } . Under constraint (8), the EMU must be returned to its assigned depot for maintenance. Under constraint condition (9), the mileage accumulated must be less than the upper bound M L during train operation. It is the collection of the connecting arcs of the EMU routing, and T D i   is the travel distance of train i . Under constraint condition (10), the accumulated operation time must not exceed the time limit of the first-level maintenance regulation. When the train is completed, the time of the next train mission and the connection time must not exceed the upper limit M T of the first-level maintenance cycle time interval, where T T i   is the travel time of train i.

4. Solution Method

4.1. Branch and Price Approach

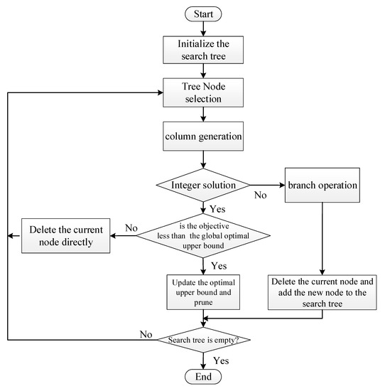
Figure 5 shows the branch-and-price algorithm that applies column generation to a branch-delimited search tree. The integer programming problem corresponding to each node on the branch and bound search tree and the branch search is performed for the generated fractional solution. The inner layer is column generation, which is the core process of branch pricing.

4.2. Solving the Master Model

In this paper, the MP is first linearly relaxed, and the linear relaxation model of the main problem is then solved by Cplex software. To initialize the main problem, we use the unit matrix with a large penalty value to start the calculation of the main problem model. After the linear relaxation solution is obtained by linear relaxation, the branch and branch tree nodes are selected according to the solution to solve the problem until the integer optimal solution is obtained.

4.3. Solution Method for Pricing Subproblem

The SP can be described as a problem of the shortest path subject to restrictions on resources:
Min       R C = c r i N S ( r ) π i θ i d ϵ D λ d θ d d ϵ D ρ d α d                                          
In Equation (6), RC is the reduced cost, which is calculated using the dual variable of each constraint in the P F model; π i and λ d , ρ d , and ω d correspond to the dual variables of constraints (2)~(5), respectively. The used symbols are explained in Table 1.
The number of labels in the set L A B ( i ) is Hi, which can be adjusted if the number of generated labels is insufficient for improving the overall problem. The solution time grows as Hi increases.
Definition 1.
Route r is feasible if A T i M T and A D i M M for all i N S ( r ) . N S ( r ) is the set of nodes belonging to route r .
Definition 2.
When consideringlocation restriction, route r (label) is said to be feasible if A T i M T and A D i M M for all i N S ( r ) and the start node and the end node are identical.
Definition 3.
Let l i 1 = ( R C i 1 , A D i 1 , A T i 1 , P i 1 ) and l i 2 = ( R C i 2 , A D i 2 , A T i 2 , P i 2 ) represent two labels associated with node i such that R C i 1 R C i 2 , A D i 1 A D i 2 , and A T i 1 A T i 2 . If at least one of the inequalities is strictly satisfied, then l i 2 dominates l i 1 .
L N is a list for storing nodes.
The following rules control when the label stops extending under different management situations:
1.
If EMU returns to home depot and l j extends to depot node j , if S T A R T ( r ) = = A R R I V E ( r ) = = j , l j finishes extending. l j Otherwise, it is abandoned.
2.
If EMU goes to any depot for maintenance, l i extends to node j , and j can offer maintenance, l j finishes extending. Otherwise, l j is abandoned.
The details of the algorithm are displayed in Algorithm 1.
Algorithm 1 Dynamic programming labeling algorithm
(1)   set l d 1 = ( R C d 1 , A D d 1 , A T d 1 , p d 1 ) with   R C d 1 = 0 ,     A D d 1 = 0 ,         A T d 1 = 0 ,     p d 1 ( 0 , , 0 )
(2)   L A B ( d ) = l d 1           d D
(3)   L A B ( i ) =           i T
(4)   set LN = D
(5)    repeat
(6)     select a node i from L N ;
(7)     for each l i h = ( R C i h , A D i h , A T i h , p i h ) L A B ( i ) do
(8)       for each j F S ( i ) & θ j h < 1 ,   w h e r e   θ j h P i h , do
(9)            l j E x t e n d ( l i h , j )
(10)         if l j is not null and lj is not dominated by any label in L A B ( j )
(11)          set   L A B ( j ) = L A B ( j ) { l j } ;
(12)          remove all labels that are dominated by l j from L A B ( j )
(13)          add node j to the list L N if j is not already in it;
(14)         end if
(15)       end for each
(16)     end for each
(17)   until L N =
(18)   return LAB ( d ) for all   d D ;

5. Case Study

5.1. Case Information

We take the Beijing–Shanghai high-speed railway, whose train timetable of a certain year is input for study, as the study case. The timetables are 246 trains on weekdays or off-peak days. Additionally, 24 weekend trains are added externally.

5.2. Analysis of Optimization Results

Studying the Beijing–Shanghai high-speed railway case, we mainly found that the weekday EMU routing plan uses at least 93 EMUs. Under the condition of considering weekday trains, a total of 104 EMUs are used. In the optimization process, the EMU number used by the routing plan will be reallocated to different depots. The distribution changes slightly. The resulting analysis is shown in Figure 6.
We plot a part of the EMU routing plan with the Gantt graph shown in Figure 7. The number of EMUs used is optimized with few improvements because the EMU routing plan is affected by the train timetable structure. The time layout of the running trains directly affects the feasibility of the train connection in the route, thus affecting the realization of the train operation. The comparison between Figure 6 and Figure 7 shows that most high-speed trains on the Beijing–Shanghai high-speed railway show characteristics of long-distance travel, only some trains are traveling medium and short distances, and the arrival of trains and running time are concentrated to some extent in the same time frame. Although the holiday trains are taken into account through reasonably planning train connections to improve the possibility of running between trains, due to the concentration of train running time, a large number of trains need to arrange their own EMUs.
Between them, especially in stations with rare passenger trains, the distribution time of the trains is not ideal for EMU connections, which makes it easier for EMUs to generate a long waiting time. It can be seen that in the Chinese high-speed railway artery, whether the distribution of high-speed train departure and arrival time is evenly designed is the key to determining the train connection relationship and the efficiency of EMU circulation. The bold lines are the train tasks to be connected for some EMUs to carry out. We used those lines to display observable tasks connection relationship in the optimization results.
Through optimization by the proposed model and algorithm, the optimized EMU routing plans save a certain amount of maintenance tasks compared with the existing EMU routing plans. The total number of maintenance tasks required to be arranged in the original plans is 87, and the optimized maintenance tasks is 82, a total of 5 tasks, or a 5.75% reduction. The situation before and after the optimization of the maintenance work volume of each EMU depot is shown in Figure 8. The maintenance tasks of some depots are reduced.
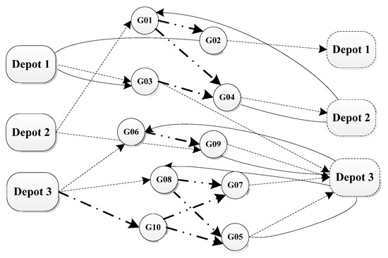
Some of the EMU routing plan is obtained by integrating the original holiday train plan into the weekday plan, which eliminates one maintenance task. Figure 9 and Figure 10 are the EMU routing before and after the improvement, where the dotted line is the holiday trains shown in Figure 9. The EMU routes start at Jinan-xi station and end at Shanghai Hongqiao station, and the holiday EMU route plan and off-peak trains accumulate a mileage of 2552 km. A total of three maintenance tasks are needed. The optimized routes are shown in Figure 10. The optimized EMU route plans require two maintenance tasks, which are better than the existing plan.

6. Conclusions

Based on the existing EMU routing plan for off-peak day trains, we consider the preparation of a holiday EMU routing plan, establish an optimization model of the EMU route plan based on the column generation method, and propose a branch pricing algorithm, with the Beijing–Shanghai high-speed railway as the study case to validate our measures. Through the analysis of the optimization results, we can draw the following conclusions: under the condition of a large-scale network in China, on the basis of the off-peak day train timetable, the extension mode can be used to coordinate the EMU routing plan for holiday EMU usage. The high-speed railway train timetable consists mainly of long-distance trains, which form a large amount of train operational demand within the concentrated departure and arrival time period. These structural characteristics limit the further improvement of the efficiency of EMUs to reduce the EMU number used but make the Beijing–Shanghai high-speed railway comprehensively need to implement fewer EMU maintenance tasks. The high-speed rail case reduced the EMU maintenance work by 5.75% and optimized the EMU maintenance task number. To a certain extent, it can alleviate the maintenance work pressure of the depots, which provides helpful conditions for improving EMU utilization efficiency.
In the holiday operation plan, the marshaling of EMU carriage composition is complex compared with the normal daily plan. Some trains need to be reconnected, and a few trains need to be decoupled. In this paper, we have not considered this actual situation. In practice, in European countries such as Germany and the Netherlands, EMU coupling and decoupling operations are frequently carried out within a day according to the passenger flow of each operating section of the entire railroad to maximize the flexibility of EMU use and the impact on passenger flow for adaptability. This aspect needs more work in the future.

Author Contributions

Funding acquisition, P.L.; methodology, P.L.; visualization, P.L.; writing—review and editing, P.L. and W.L.; data curation, W.L.; validation, W.L.; writing—original draft preparation, P.L. and W.L. All authors have read and agreed to the published version of the manuscript.

Funding

This work was supported by the National Natural Science Foundation of China under Grant 71871108.

Institutional Review Board Statement

Not applicable.

Informed Consent Statement

Not applicable.

Data Availability Statement

The study did not report any data.

Conflicts of Interest

The authors declare no conflict of interest.

References

  1. Cacchiani, V.; Caprara, A.; Toth, P. An Effective Peak Period Heuristic for Railway Rolling Stock Planning. Transp. Sci. 2019, 53, 746–762. [Google Scholar] [CrossRef]
  2. Cheng, Y.; Tsao, H. Rolling Stock Maintenance Strategy Selection, Spares Parts’ Estimation, and Replacements’ Interval Calculation. Int. J. Prod. Econ. 2010, 128, 404–412. [Google Scholar] [CrossRef]
  3. Canca, D.; Barrena, E. The integrated rolling stock circulation and depot location problem in railway rapid transit systems. Transp. Res. Part E Logist. Transp. Rev. 2018, 109, 115–138. [Google Scholar] [CrossRef]
  4. Lai, Y.; Fan, D.; Huang, K. Optimizing Rolling Stock Assignment and Maintenance Plan for Passenger Railway Operations. Comput. Ind. Eng. 2015, 85, 284–295. [Google Scholar] [CrossRef]
  5. Lai, Y.; Wang, S.; Huang, K. Optimized Train-Set Rostering Plan for Taiwan High-Speed Rail. IEEE Trans. Autom. Sci. Eng. 2017, 14, 286–298. [Google Scholar] [CrossRef]
  6. Shi, F.; Wei, T.; Zhou, W. Optimization Method for Train Diagram of High-Speed Railway Considering the Turnover of Multiple Units and the Utilization of Arrival-Departure Tracks. China Railw. Sci. 2012, 33, 107–114. [Google Scholar]
  7. Wang, Z.; Shi, T.; Zhang, W. Model and Algorithm for the Integrative Scheduling of EMU Utilization Plan and Maintenance Plan. China Railw. Sci. 2012, 33, 102–108. [Google Scholar]
  8. Wang, Y.; Zhou, Y.; Yan, X. Optimizing Train-Set Circulation Plan in High-Speed Railway Networks Using Genetic Algorithm. J. Adv. Transp. 2019, 8526953. [Google Scholar] [CrossRef]
  9. Lin, Z.; Kwan, R.S. A branch-and-price Approach for Solving the Train unit Scheduling Problem. Transp. Res. Part B Methodol. 2016, 94, 97–120. [Google Scholar] [CrossRef]
  10. Valentina, C.; Alberto, C.; Paolo, T. A Lagrangian Heuristic for a Train-unit Assignment Problem. Discret. Appl. Math. 2013, 161, 1707–1718. [Google Scholar]
  11. Yin, Y.; Li, D.; Bešinović, N.; Cao, Z. Hybrid Demand-Driven and Cyclic Timetabling Considering Rolling Stock Circulation for a Bidirectional Railway Line. Comput. Civ. Infrastruct. Eng. 2019, 34, 164–187. [Google Scholar] [CrossRef]
  12. Gabriella, B.; Gabor, M.; Rommert, D. Rescheduling in Passenger Railways: The Rolling Stock Rebalancing Problem. J. Sched. 2010, 13, 281–297. [Google Scholar]
  13. Lars, K.N.; Leo, K.; Gabor, M. Rolling Horizon Approach for Disruption Management of Railway Rolling Stock. Eur. J. Oper. Res. 2012, 220, 496–509. [Google Scholar]
  14. Wang, Y.; Andrea, D.; Yin, J. Passenger demand oriented train scheduling and rolling stock circulation planning for an urban rail transit line. Transp. Res. Part B Methodol. 2018, 118, 193–227. [Google Scholar] [CrossRef]
  15. Li, W.; Nie, L.; Zhang, T. Electric multiple unit circulation plan optimization based on the branch-and-price algorithm under different maintenance management schemes. PLoS ONE 2018, 13, e0199910. [Google Scholar] [CrossRef]
  16. Sun, Y.; Qiang, H.; Xu, J.; Lin, G. Internet of Things-based online condition monitor and improved adaptive fuzzy control for a medium-low-speed maglev train system. IEEE Trans. Ind. Inform. 2020, 16, 2629–2639. [Google Scholar] [CrossRef]
  17. Lin, B.; Wu, J.; Lin, R.; Wang, J.; Wang, H.; Zhang, X. Optimization of High-Level Preventive Maintenance Scheduling for High-Speed Trains. Reliab. Eng. Syst. Saf. 2019, 183, 261–275. [Google Scholar] [CrossRef]
  18. Zhang, X.; Nie, L.; Wu, X.; Ke, Y. How to Optimize Train Stops under Diverse Passenger Demand: A New Line Planning Method for Large-Scale High-Speed Rail Networks. Netw. Spat. Econ. 2020, 20, 963–988. [Google Scholar] [CrossRef]
  19. Yang, L.; Di, Z.; Dessouky, M.M.; Gao, Z.; Shi, J. Collaborative Optimization of Last-Train Timetables with Accessibility: A Space-Time Network Design Based Approach. Transp. Res. Part C Emerg. Technol. 2020, 114, 572–597. [Google Scholar] [CrossRef]
  20. Tian, X.; Niu, H. A Bi-objective Model with Sequential Search Algorithm for Optimizing Network-Wide Train Timetables. Comput. Ind. Eng. 2019, 127, 1259–1272. [Google Scholar] [CrossRef]
  21. Wei, K.; Vaze, V.; Jacquillat, A. Airline Timetable Development and Fleet Assignment Incorporating Passenger Choice. Transp. Sci. 2020, 54, 139–163. [Google Scholar] [CrossRef]
Figure 1. Schematic diagram of the independent EMU routing plan.
Figure 1. Schematic diagram of the independent EMU routing plan.
Sustainability 14 13457 g001
Figure 2. Extended EMU routing plan by integrating trains from different periods.
Figure 2. Extended EMU routing plan by integrating trains from different periods.
Sustainability 14 13457 g002
Figure 3. Connection network based on train timetable.
Figure 3. Connection network based on train timetable.
Sustainability 14 13457 g003
Figure 4. Abstracted connection network.
Figure 4. Abstracted connection network.
Sustainability 14 13457 g004
Figure 5. Flow chart of the proposed algorithm.
Figure 5. Flow chart of the proposed algorithm.
Sustainability 14 13457 g005
Figure 6. Gantt chart of the existing EMU routing plan.
Figure 6. Gantt chart of the existing EMU routing plan.
Sustainability 14 13457 g006
Figure 7. Gantt chart of EMU in the optimized routing plan.
Figure 7. Gantt chart of EMU in the optimized routing plan.
Sustainability 14 13457 g007
Figure 8. Maintenance tasks of each depot.
Figure 8. Maintenance tasks of each depot.
Sustainability 14 13457 g008
Figure 9. Existing EMU routing plan.
Figure 9. Existing EMU routing plan.
Sustainability 14 13457 g009
Figure 10. Optimized EMU routing plan.
Figure 10. Optimized EMU routing plan.
Sustainability 14 13457 g010
Table 1. The symbols used in the dynamic programming.
Table 1. The symbols used in the dynamic programming.
SymbolsDefinition
R C is the reduced cost
L A B ( i ) is the set of all labels for i N ;
l i is a label l i = ( R C i , A D i , A T i , P i ) for node i, l i h L A B ( i ) is r,  h = 1 ..., H i ;
R C i is the reduced cost;
A T i is the operated travel time;
A D I is the operated mileage;
P i is a binary vector recording the visited nodes, P i = ( θ 1 , θ 2 , θ n , θ | N | ) , i = 1, ..., | N | , where | N | is the number of nodes in set N   ;
F S ( i ) is successor nodes of i ; F S i = { j ; ( i , j ) A }
L N is a list for storing nodes that have labels to extend.
Publisher’s Note: MDPI stays neutral with regard to jurisdictional claims in published maps and institutional affiliations.

Share and Cite

MDPI and ACS Style

Li, W.; Liu, P. EMU Route Plan Optimization by Integrating Trains from Different Periods. Sustainability 2022, 14, 13457. https://doi.org/10.3390/su142013457

AMA Style

Li W, Liu P. EMU Route Plan Optimization by Integrating Trains from Different Periods. Sustainability. 2022; 14(20):13457. https://doi.org/10.3390/su142013457

Chicago/Turabian Style

Li, Wenjun, and Peng Liu. 2022. "EMU Route Plan Optimization by Integrating Trains from Different Periods" Sustainability 14, no. 20: 13457. https://doi.org/10.3390/su142013457

APA Style

Li, W., & Liu, P. (2022). EMU Route Plan Optimization by Integrating Trains from Different Periods. Sustainability, 14(20), 13457. https://doi.org/10.3390/su142013457

Note that from the first issue of 2016, this journal uses article numbers instead of page numbers. See further details here.

Article Metrics

Back to TopTop