Life Cycle Analysis and Cost–Benefit Assessment of the Waste Collection System in Anyama, Cote d’Ivoire
Abstract
1. Introduction
2. Materials and Methods
2.1. Study Area
2.2. Data Collection
2.3. Life Cycle Analysis
- Scenario 1: Open dumping site from 1965–2016 (The previous landfill)
- Scenario 2: Sanitary landfill (The existing waste management system)
- Scenario 3: The Material Bank Collection Systems Recycling (MBCS)
- Scenario 4: The Kerbside Recycling System.
2.3.1. Scenario 1—Open Dump (Baseline)
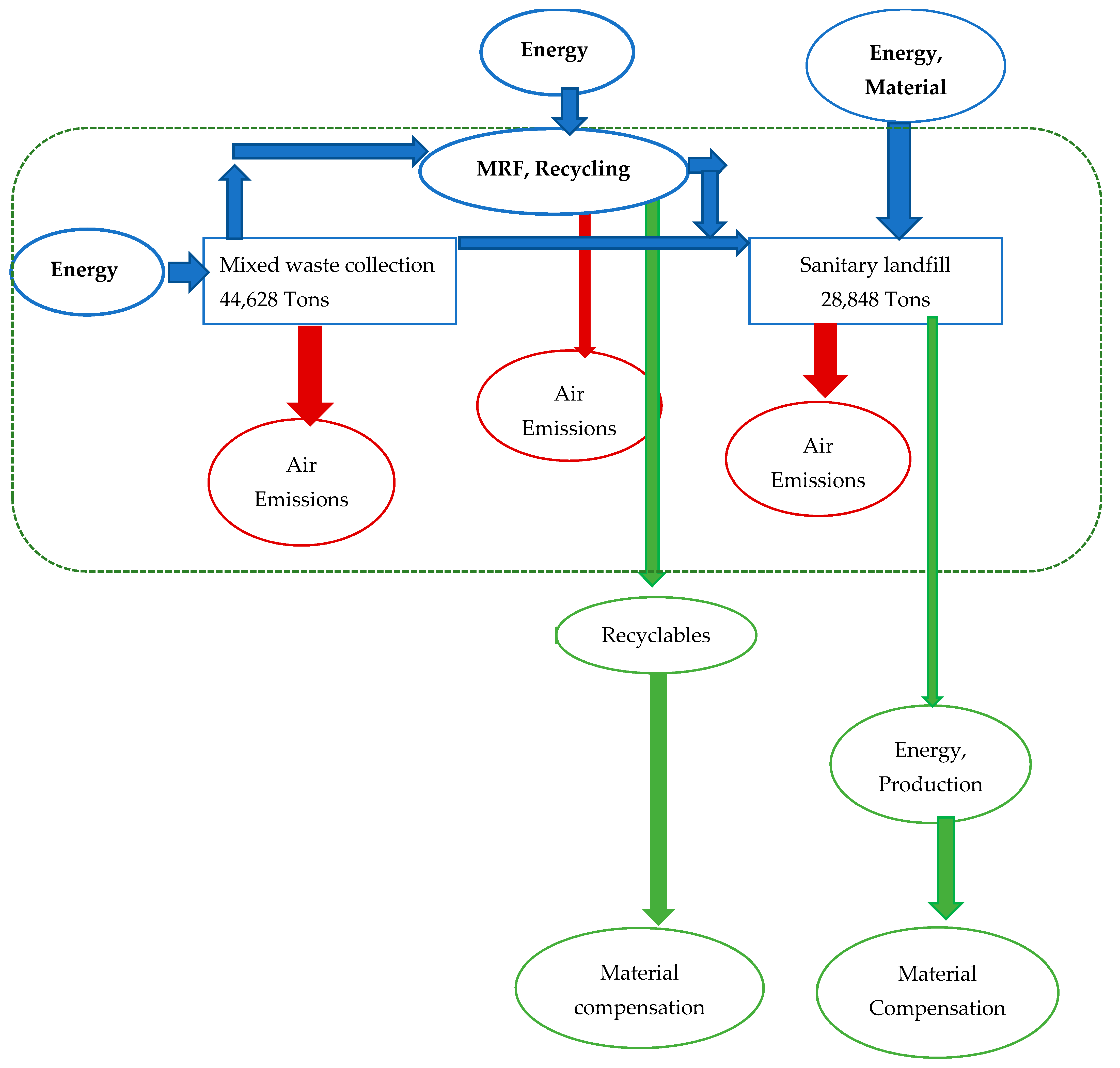
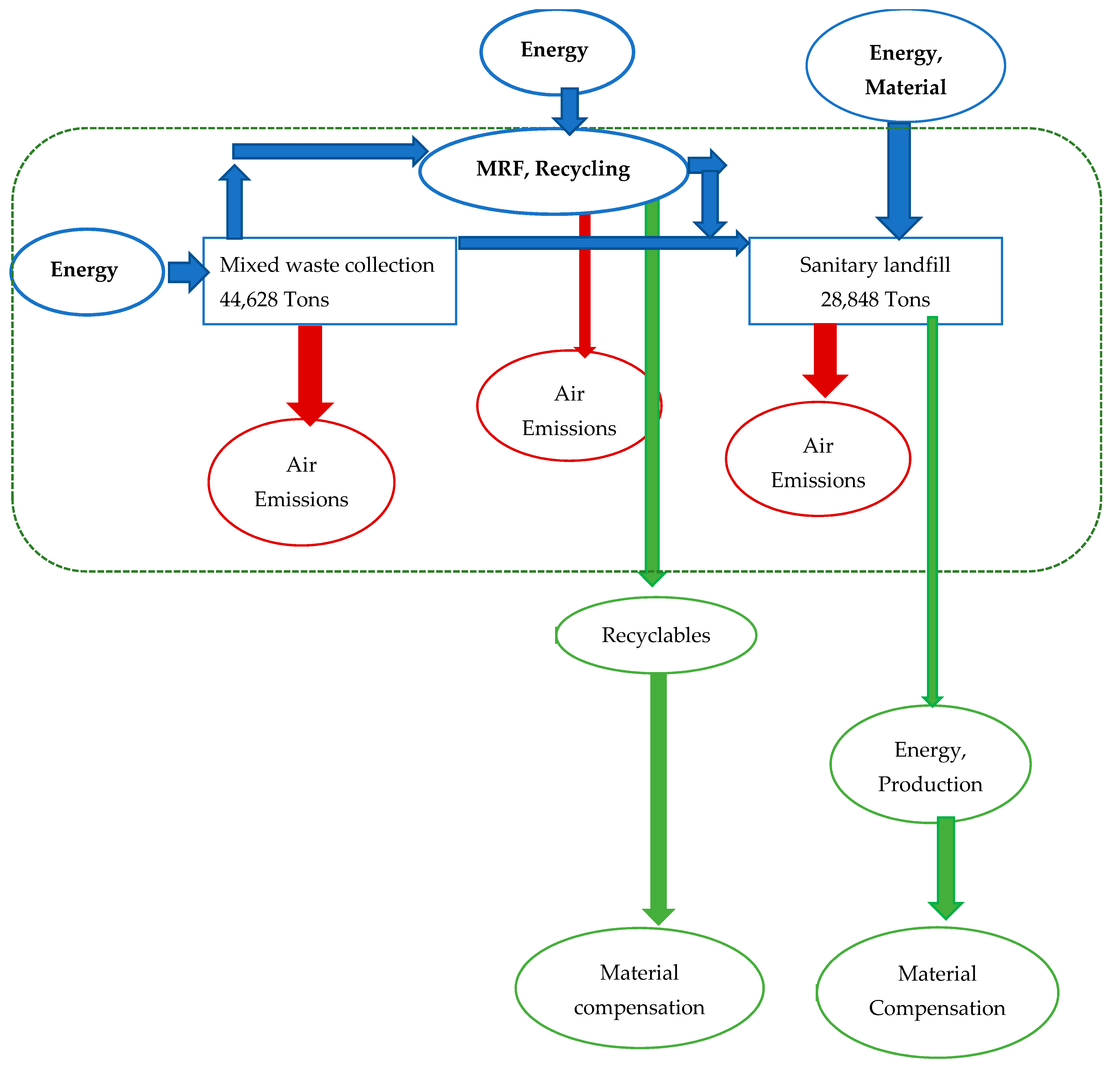
2.3.2. Scenario 2—Sanitary Landfill
2.3.3. Scenario 3—The Material Bank Collection System Recycling (MBCS)
2.3.4. Scenario 4—The Kerbside Recycling System
2.4. Cost–Benefit Analysis
3. Results
3.1. Profile of Household Living in Anyama
3.2. Comparative LCA Analysis of the Four Scenarios
3.2.1. Final Solid Waste
3.2.2. Carbon Dioxide (CO2) Emission
3.2.3. Comparative Assessment of the Global Warming Potential (GWP) of All Four Scenarios
3.2.4. Methane (CH4) Emission Assessment from All Four Scenarios
3.3. Cost–Benefit Analysis
4. Discussion
5. Conclusions
Policy Recommendation
Author Contributions
Funding
Institutional Review Board Statement
Informed Consent Statement
Data Availability Statement
Acknowledgments
Conflicts of Interest
References
- Bindra, S.; Scanlon, X.C.; United Nations Environment Programme. UNEP Annual Report 2009 Seizing the Green Opportunity; United Nations Environment Programme (UNEP): Nairobi, Kenya, 2010; ISBN 978-92-807-3071-5. [Google Scholar]
- Coffey, M.; Coad, A. Collection of Municipal Solid Waste in Developing Countries; UN-HABITAT: Nairobi, Kenya, 2010; ISBN 978-92-1-132254-5. [Google Scholar]
- Zhou, S.; Hursthouse, A. The Impact of Physical Properties on the Leaching of Potentially Toxic Elements from Antimony Ore Processing Wastes. Int. J. Environ. Res. Public Health 2019, 16, 2355. [Google Scholar] [CrossRef] [PubMed]
- Jalal, S.M.; Akhter, F.; Abdelhafez, A.I.; Alrajeh, A.M. Assessment of Knowledge, Practice and Attitude about Biomedical Waste Management among Healthcare Professionals during COVID-19 Crises in Al-Ahsa. Healthcare 2021, 9, 747. [Google Scholar] [CrossRef] [PubMed]
- Ghafourian, K.; Kabirifar, K.; Mahdiyar, A.; Yazdani, M.; Ismail, S.; Tam, V.W.Y. A Synthesis of Express Analytic Hierarchy Process (EAHP) and Partial Least Squares-Structural Equations Modeling (PLS-SEM) for Sustainable Construction and Demolition Waste Management Assessment: The Case of Malaysia. Recycling 2021, 6, 73. [Google Scholar] [CrossRef]
- Abalansa, S.; El Mahrad, B.; Icely, J.; Newton, A. Electronic Waste, an Environmental Problem Exported to Developing Countries: The GOOD, the BAD and the UGLY. Sustainability 2021, 13, 5302. [Google Scholar] [CrossRef]
- Gaillochet, C.; Chalmin, P.; Lacoste, E. From Waste to Resource: World Waste Survey 2009; Economica: Paris, France, 2009; ISBN 978-2-7178-5768-9. [Google Scholar]
- Hogrewe, W.; Steven, D.J.; Eduardo, A.P. The Unique Challenges of Improving Peri-Urban Sanitation; Prepared for the Office of Health, Bureau for Research and Development, U.S. Agency for International Development, under WASH Task No. 339; Water and Sanitation for Health Project (WASH): Arlington, VA, USA, 1993; p. 72. [Google Scholar]
- Hotchkiss, J.L.; Rupasingha, A.; Watson, T. In-Migration and Dilution of Community Social Capital. Int. Reg. Sci. Rev. 2022, 45, 36–57. [Google Scholar] [CrossRef]
- Moussa, C.; Tuo, P.; Ake-Awomon, D.F. Ordures ménagères, eaux usées et santé de la population dans la ville de Daloa (Centre-ouest de la Côte d’Ivoire). IGT 2018, 1, 46–65. [Google Scholar]
- Athanase, A.A. Crisis of Management of Household Waste in Abidjan, The Answer of the Informal Private Pre-collectors in the Municipality of Yopougon (Cote d’Ivoire). GEP 2016, 4, 58–71. [Google Scholar] [CrossRef][Green Version]
- Godfrey, L.; Ahmed, M.T.; Gebremedhin, K.G.; Katima, J.H.; Oelofse, S.; Osibanjo, O.; Richter, U.H.; Yonli, A.H. Solid Waste Management in Africa: Governance Failure or Development Opportunity? In Regional Development in Africa; Edomah, N., Ed.; IntechOpen: London, UK, 2020; ISBN 978-1-78985-237-0. [Google Scholar]
- Debrah, J.K.; Teye, G.K.; Dinis, M.A.P. Barriers and Challenges to Waste Management Hindering the Circular Economy in Sub-Saharan Africa. Urban Sci. 2022, 6, 57. [Google Scholar] [CrossRef]
- Japan International Cooperation Agency. The Project for the Development of the Urban Master Plan in Greater Abidjan (SDUGA) Final Report 2015. Japan Development Institute; International Development Center of Japan Inc.; Asia Air Survey Co., Ltd. Available online: https://openjicareport.jica.go.jp/618/618/618_515_12230611.html (accessed on 31 August 2022).
- Japan International Cooperation Agency. Market Research of High Priority Investment Sectors in Côte d’Ivoire; JICA: Tokyo, Japan, 2021; p. 137. Available online: https://www.jica.go.jp/priv_partner/case/field/ku57pq00002azzsv-att/20210514_JICA_compendium_Final_Waste_management_vF.pdf (accessed on 31 August 2022).
- Fagariba, C.J.; Song, S. Assessment of Impediments and Factors Affecting Waste Management: A Case of Accra Metropolis. Acad. J. Environ. Sci. 2016, 4, 144–162. [Google Scholar] [CrossRef]
- Thomas, R. Gestion des Déchets: Réglementation, Organisation, Mise en Œuvre/Thomas Rogaume,…; Technosup les Filières Technologiques des Enseignements Supérieurs; Ellipses: Paris, France, 2006; ISBN 2-7298-2999-7. [Google Scholar]
- Lucie, B.; Pierre, E. Les Enjeux de la Gestion des Dechets a Abidjan. Rapport D’expertise, Master 2 Ingénierie des Services Urbains en Réseaux: Ville en Devenir; Sciences Po Rennes: Rennes, France, 2017. [Google Scholar]
- Tuo, P.; Coulibaly, M.; Aké, D.F.E.A.; Tamboura, A.T.; Anoh, K.P. Revue de Géographie, D’aménagement Régional et de Developpement des Suds. Avril 2018. De l’Institut de Géographie Tropicale, République de Côte d’Ivoire. Available online: https://www.retssa-ci.com/pages/Numero7/TOME1/RETSSA-Texte-Int%C3%A9gral-TOME-1-Juillet-2021.pdf (accessed on 31 August 2022).
- Yazdani, M.; Kabirifar, K.; Frimpong, B.E.; Shariati, M.; Mirmozaffari, M.; Boskabadi, A. Improving Construction and Demolition Waste Collection Service in an Urban Area Using a Simheuristic Approach: A Case Study in Sydney, Australia. J. Clean. Prod. 2021, 280, 124138. [Google Scholar] [CrossRef]
- Babaee Tirkolaee, E.; Goli, A.; Pahlevan, M.; Malekalipour Kordestanizadeh, R. A Robust Bi-Objective Multi-Trip Periodic Capacitated Arc Routing Problem for Urban Waste Collection Using a Multi-Objective Invasive Weed Optimization. Waste Manag. Res. 2019, 37, 1089–1101. [Google Scholar] [CrossRef]
- Shadkam, E. Cuckoo Optimization Algorithm in Reverse Logistics: A Network Design for COVID-19 Waste Management. Waste Manag. Res. 2022, 40, 458–469. [Google Scholar] [CrossRef] [PubMed]
- Wilson, D.C.; United Nations Environment Programme; International Solid Waste Association. Global Waste Management Outlook; United Nations Environment Programme: Vienna, Austria, 2015; ISBN 978-92-807-3479-9. [Google Scholar]
- Wilson, D.C.; Velis, C.A.; Rodic, L. Integrated Sustainable Waste Management in Developing Countries. Proc. Inst. Civ. Eng.—Waste Resour. Manag. 2013, 166, 52–68. [Google Scholar] [CrossRef]
- Christine, Y. Waste Management and Recycling in Japan Opportunities for European Companies (SMEs Focus); EU-Japan Centre for Industrial Cooperation: Tokyo, Japan, 2015; p. 142. Available online: https://www.eu-japan.eu/sites/default/files/publications/docs/waste_management_recycling_japan.pdf (accessed on 31 August 2022).
- Kojima, M.; Michida, E. (Eds.) International Trade in Recyclable and Hazardous Waste in Asia; Edward Elgar: Cheltenham, UK; Northampton, MA, USA, 2013; ISBN 978-1-78254-785-3. [Google Scholar]
- Yoshida, F. The Political Economy of Waste Management in Japan. Econ. J. Hokkaido Univ. 1999, 28, 1–27. [Google Scholar]
- Institut National de la Statistique. (INS-SODE) Resultat Definitif RGPH 2014; Institut National de la Statistique: Abidjan, Cote d’Ivoire, 2015. [Google Scholar]
- Kouassi, H.K.; Chamara, H.J.; N’DA, A.K.; Mitsuru, O. Implications of Urbanization and Impact of Population Growth on Abidjan City, Cote d’Ivoire. Afr. J. Land Policy Geospat. Sci. 2020, 3, 245–255. [Google Scholar]
- ONU-Habitat. Côte D’ivoire: Profil Urbain D’abidjan; HS/056/12E; Programme des Nations Unies pour les Établissement Humains; ISO 14001:2004-certified; UNON, Publishing Services Section: Nairobi, Kenya, 2012; p. 36. [Google Scholar]
- Coulibaly, K. Le Commerce de la Kola et le Developpement de la Ville D’anyama; Revue de Géographie Tropi-cale et d’Environnement: Abidjan, Côte D’ivoire, 2010; p. 47. [Google Scholar]
- Qiyam, M.B.S.; Laksamana, R.U.; Indriyani, R.; Toru, M. Life cycle assessment and cost benefit analysis of municipal waste management strategies. J. Environ. Sci. Sustainable Dev. 2021, 4. [Google Scholar] [CrossRef]
- Bartlett, N.; Coleman, T.; Stephan, S. Putting a Price on Carbon the State of Internal Carbon Pricing by Corporates Globally; CDP Worldwide: London, UK, 2021; p. 24. [Google Scholar]
- Piers, F.; Venkatachalam, R.; Paulo, A.; Terje, B.; Richard, B.; David, W.F.; James, H.; Judith, L.; David, C.L.; Gunnar, M.; et al. Changes in Atmospheric Constituents and in Radiative Forcing; Contribution of Working Group I to the Fourth Assessment Report of the Intergovernmental Panel on Climate Change; Solomon, S., Qin, D., Manning, M., Chen, Z., Marquis, M., Averyt, K.B., Tignor, M., Miller, H.L., Eds.; Cambridge University Press: Cambridge, UK; New York, NY, USA, 2007; p. 234. [Google Scholar]
- Hylton, K.N. Tort Law: A Modern Perspective; Cambridge University Press: New York, NY, USA, 2016; ISBN 978-1-107-12532-2. [Google Scholar]
- UNICEF Breaks Ground on Africa’s First-of-Its-Kind Recycled Plastic Brick Factory in Côte d’Ivoire; Innovative Partnership, Factory Will Produce Plastic Bricks to Build Classrooms for Children. Unicef: Côte d’Ivoire, 2019. Available online: https://www.unicef.org/press-releases/unicef-breaks-ground-africas-first-its-kind-recycled-plastic-brick-factory-Cote (accessed on 31 August 2022).
- Sy, I.; Piermay, J.-L.; Wyss, K.; Handschumacher, P.; Tanner, M.; Cissé, G. Gestion de l’espace urbain et morbidité des pathologies liées à l’assainissement à Rufisque (Sénégal). Espace Géographique 2011, 40, 47. [Google Scholar] [CrossRef]
- Somé, Y.S.C.; Kangambéga, E.; Béné, A.; Diendéré, I. Les Déterminants Du Choix Des Conteneurs Plastiques Dans La Production Des Plants à Ouagadougou (Burkina Faso): Une Contribution à La Gestion Des Déchets Plastiques. Int. J. Biol. Chem. Sci. 2017, 10, 2637. [Google Scholar] [CrossRef][Green Version]
- Konan, K. Insalubrité, Gestion des Déchets Ménagers et Risque Sanitaire Infanto-Juvénile à Adjamé (Abidjan). Ph.D. Thesis, Université Félix Houphouët-Boigny, Abidjan, Côte d’Ivoire, 2012. [Google Scholar]
- WHO. Rapport sur la Salubrité de L’environnement (Carence en Matière D’assainissement: Ampleur du Problème au Niveau Mondiale); WHO: Geneva, Switzerland, 2018; p. 14. [Google Scholar]














| Type | Component | Code |
|---|---|---|
| Cost component | ||
| Direct cost (Internal) Operational Cost | Salaries of waste personal Transfer points Transportation (fuel) Landfilling Operational Cost Administrative Cost Others (Additional Cost) | C1 C2 C3 C4 C5 C6 C7 |
| Indirect cost (External) | Collection and transport (CO2eq emission) Collection and transport (CO2eq emission) Pollution GWP | C8 C9 C10 |
| Benefit component | ||
| Direct benefit (internal) | Tax for household-refuse removal Annual budget Selling Recyclable Items -Plastic -Organic | B1 B2 B3 |
| Indirect benefit | Recycling (emission CO2eq) Recycling (emission CH4) Recycling (emission GWP) | B4 B5 B6 |
| Variable | Scale | Frequency | Percentage % |
|---|---|---|---|
| Gender | Male | 341 | 90.20 |
| Female | 37 | 9.80 | |
| Age Group (Yrs.) | ≤25 | 4 | 1.10 |
| 25–50 | 306 | 81.00 | |
| >50 | 67 | 0.17 | |
| Not Answered | 1 | 0.30 | |
| Family Size | 1–2 | 32 | 8.50 |
| 3–4 | 213 | 56.30 | |
| 5–7 | 96 | 25.40 | |
| 8–10 | 21 | 5.60 | |
| 11–14 | 8 | 2.10 | |
| >15 | 8 | 2.10 | |
| Income (CFA) (1 Euro = 653.98 CFA) | <100,000 | 228 | 60.30 |
| 100,000–200,000 | 74 | 19.60 | |
| 200,001–300,000 | 30 | 7.90 | |
| 300,001–400,000 | 8 | 2.10 | |
| 500,001–600,000 | 1 | 0.30 | |
| Refuse to answer | 37 | 9.80 | |
| Qualification | Secondary | 118 | 31.20 |
| Tertiary | 79 | 20.90 | |
| Never attended | 44 | 11.60 | |
| Other | 39 | 10.40 |
| Aspect | Cost CFA/Year/Ton | Benefit CFA/Year /Ton | Total Cost | Total Benefit | ||
|---|---|---|---|---|---|---|
| Internal | Tax for household-refuse removal | 1,155,404.16 | 1,527,622,158 | |||
| Operation and Maintenance | Salaries of waste personal | 12,000,000 | 1,841,864,311 | |||
| MSW | Transfer points | 112,170,000 | ||||
| Transportation (fuel) | 13,230,000 | |||||
| Landfilling | 1,096,170,213.04 | |||||
| Operational Cost | 586,694,098.1 | |||||
| Administrative cost | 18,000,000 | |||||
| Others (Additional cost) | 3,600,000 | |||||
| Annual budget | 1,526,466,753.56 | |||||
| Total | 1,841,864,311 | 1,527,622,158 |
| Aspect | Cost CFA/Year /Ton | Benefit CFA/Year /Ton | Total Cost | Total Benefit | ||
|---|---|---|---|---|---|---|
| Internal | Tax for household-refuse removal | 1,155,404.16 | 2,965,522,131 | |||
| Operation and Maintenance | Salaries of waste personal | 12,000,000 | 1,841,864,311 | |||
| MSW | Transfer points | 112,170,000 | ||||
| Transportation (fuel) | 13,230,000 | |||||
| Landfilling | 1,096,170,213.04 | |||||
| Operational Cost | 586,694,098.1 | |||||
| Administrative cost | 18,000,000 | |||||
| Others (Additional cost) | 3,600,000 | |||||
| Annual budget | 1,526,466,753.56 | |||||
| Waste Bank | Selling Recyclable Items | |||||
| -Plastic -Organic | 162,658,368 | |||||
| 1,275,241,605.12 | ||||||
| External | Environment | Collection and transport (CO2eq emission) | 691,125.76 | 57,769,516.16 | ||
| Collection and transport (CH4 emission) | 24,591,423.36 | |||||
| Pollution GWP | 32,486,967.04 | |||||
| Recycling (emission CO2eq ) | 22,115,892.33 | 1,932,707,825 | ||||
| Recycling (emission CH4) | 1,010,817,673.04 | |||||
| Recycling (emission GWP) | 899,774,260.00 | |||||
| Total | 1,899,633,827 | 4,898,229,956 |
| Aspect | Cost CFA/Year /Ton | Benefit CFA/Year /Ton | Total Cost | Total Benefit | ||
|---|---|---|---|---|---|---|
| Internal | Tax for household-refuse removal | 1,155,404.16 | 2,965,522,131 | |||
| Operation and Maintenance | Salaries of waste personal | 12,000,000 | 1,841,864,311 | |||
| MSW | Transfer points | 112,170,000 | ||||
| Transportation (fuel) | 13,230,000 | |||||
| Landfilling | 1,096,170,213.04 | |||||
| Operational Cost | 586,694,098.1 | |||||
| Administrative cost | 18,000,000 | |||||
| Others (Additional cost) | 3,600,000 | |||||
| Annual budget | 1,526,466,753.56 | |||||
| Waste Bank | Selling Recyclable Items | |||||
| -Plastic -Organic | 162,658,368 | |||||
| 1,275,241,605.12 | ||||||
| External | Environment | Collection and transport (CO2eq emission) | 808,085.51 | 57,886,445.43 | ||
| Collection and transport (CH4 emission) | 24,591,423.36 | |||||
| Pollution GWP | 32,486,936.56 | |||||
| Recycling (emission CO2eq ) | 22,047,143.44 | 1,927,783,572 | ||||
| Recycling (emission CH4) | 1,008,725,561.76 | |||||
| Recycling (emission GWP) | 897,010,866.30 | |||||
| Total | 1,899,750,756 | 4,893,305,703 |
| Aspect | Cost CFA/Year /Ton | Benefit CFA/Year /Ton | Total Cost | Total Benefit | ||
|---|---|---|---|---|---|---|
| Internal | Tax for household-refuse removal | 1,155,404.16 | 2,965,522,131 | |||
| Operation and Maintenance | Salaries of waste personal | 12,000,000 | 1,841,864,311 | |||
| MSW | Transfer points | 112,170,000 | ||||
| Transportation (fuel) | 13,230,000 | |||||
| Landfilling | 1,096,170,213.04 | |||||
| Operational Cost | 586,694,098.1 | |||||
| Administrative cost | 18,000,000 | |||||
| Others (Additional cost) | 3,600,000 | |||||
| Annual budget | 1,526,466,753.56 | |||||
| Waste Bank | Selling Recyclable Items | |||||
| -Plastic -Organic | 162,658,368 | |||||
| 1,275,241,605.12 | ||||||
| External | Environment | Collection and transport (CO2eq emission) | 808,085.51 | 57,892,807.16 | ||
| Collection and transport (CH4 emission) | 24,591,423.36 | |||||
| Pollution GWP | 32,486,936.56 | |||||
| Recycling (emission CO2eq ) | 35,355,474.16 | 2,852,820,913 | ||||
| Recycling (emission CH4) | 1,388,848,770.68 | |||||
| Recycling (emission GWP) | 1,428,616,667.77 | |||||
| Total | 1,899,757,118 | 5,818,343,044 |
| Code | SC1 | SC2 | SC3 | SC4 | ||||
|---|---|---|---|---|---|---|---|---|
| Cost | Benefit | Cost | Benefit | Cost | Benefit | Cost | Benefit | |
| B1 | - | 1,155,404.16 | - | 1,155,404.16 | - | 1,155,404.16 | - | 1,155,404.16 |
| C1 | 12,000,000 | - | 12,000,000 | - | 12,000,000 | - | 12,000,000 | - |
| C2 | 112,170,000 | - | 112,170,000 | - | 112,170,000 | - | 112,170,000 | - |
| C3 | 13,230,000 | - | 13,230,000 | - | 13,230,000 | - | 13,230,000 | - |
| C4 | 1,096,170,213.04 | - | 1,096,170,213.04 | - | 1,096,170,213.04 | - | 1,096,170,213.04 | - |
| C5 | 586,694,098.1 | - | 586,694,098.1 | - | 586,694,098.1 | - | 586,694,098.1 | - |
| C6 | 18,000,000 | - | 18,000,000 | - | 18,000,000 | - | 18,000,000 | - |
| C7 | 3,600,000 | - | 3,600,000 | - | 3,600,00 | - | 3,600,000 | - |
| B2 | - | - | - | 1,526,466,753.56 | - | 1,526,466,753.56 | - | 1,526,466,753.56 |
| B3 | - | - | - | 1,437,899,973 | - | 1,437,899,973 | - | 1,437,899,973 |
| C8 | - | - | 691,125.76 | - | 24,591,423.36 | - | 808,085.51 | - |
| C9 | - | - | 24,591,423.36 | - | 24,591,423.36 | - | 24,591,423.36 | - |
| C10 | - | - | 32,486,967.04 | - | 32,486,936.56 | - | 32,486,936.56 | - |
| B4 | - | - | - | 22,115,892.33 | - | 22,047,143.44 | - | 35,355,474.16 |
| B5 | - | - | - | 1,010,817,673.04 | - | 1,008,725,561.76 | - | 1,388,848,770.68 |
| B6 | - | - | - | 899,774,260.00 | - | 897,010,866.30 | - | 1,428,616,667.77 |
| Total CFA/year/Ton | 1,841,864,311 | 1,527,622,158 | 1,899,633,827 | 4,898,229,956 | 1,899,750,756 | 4,893,305,703 | 1,899,757,118 | 5,818,343,044 |
Publisher’s Note: MDPI stays neutral with regard to jurisdictional claims in published maps and institutional affiliations. |
© 2022 by the authors. Licensee MDPI, Basel, Switzerland. This article is an open access article distributed under the terms and conditions of the Creative Commons Attribution (CC BY) license (https://creativecommons.org/licenses/by/4.0/).
Share and Cite
Kouassi, H.K.; Murayama, T.; Ota, M. Life Cycle Analysis and Cost–Benefit Assessment of the Waste Collection System in Anyama, Cote d’Ivoire. Sustainability 2022, 14, 13062. https://doi.org/10.3390/su142013062
Kouassi HK, Murayama T, Ota M. Life Cycle Analysis and Cost–Benefit Assessment of the Waste Collection System in Anyama, Cote d’Ivoire. Sustainability. 2022; 14(20):13062. https://doi.org/10.3390/su142013062
Chicago/Turabian StyleKouassi, Hyacinthe Kouakou, Toru Murayama, and Mitsuru Ota. 2022. "Life Cycle Analysis and Cost–Benefit Assessment of the Waste Collection System in Anyama, Cote d’Ivoire" Sustainability 14, no. 20: 13062. https://doi.org/10.3390/su142013062
APA StyleKouassi, H. K., Murayama, T., & Ota, M. (2022). Life Cycle Analysis and Cost–Benefit Assessment of the Waste Collection System in Anyama, Cote d’Ivoire. Sustainability, 14(20), 13062. https://doi.org/10.3390/su142013062

