The Role of Supervisory Board Heterogeneity on Corporate Irregularity: New Insights and Management Opportunities
Abstract
1. Introduction and Literature Review
2. Theoretical Framework and Hypotheses
2.1. Reasonableness Demonstration of Measuring the Performance of the Supervisory Board by Corporate Irregularities
2.2. Theoretical Basis for Measuring the Performance of the Board of Supervisors
2.3. Path of Action of the Model and the Underlying Hypothesis
3. Data Selection, Design and Analysis
3.1. Data Sources for Selecting Heterogeneity Indicators for Supervisory Boards
3.2. Data Sources for Selecting Indicators for Corporate Irregularities
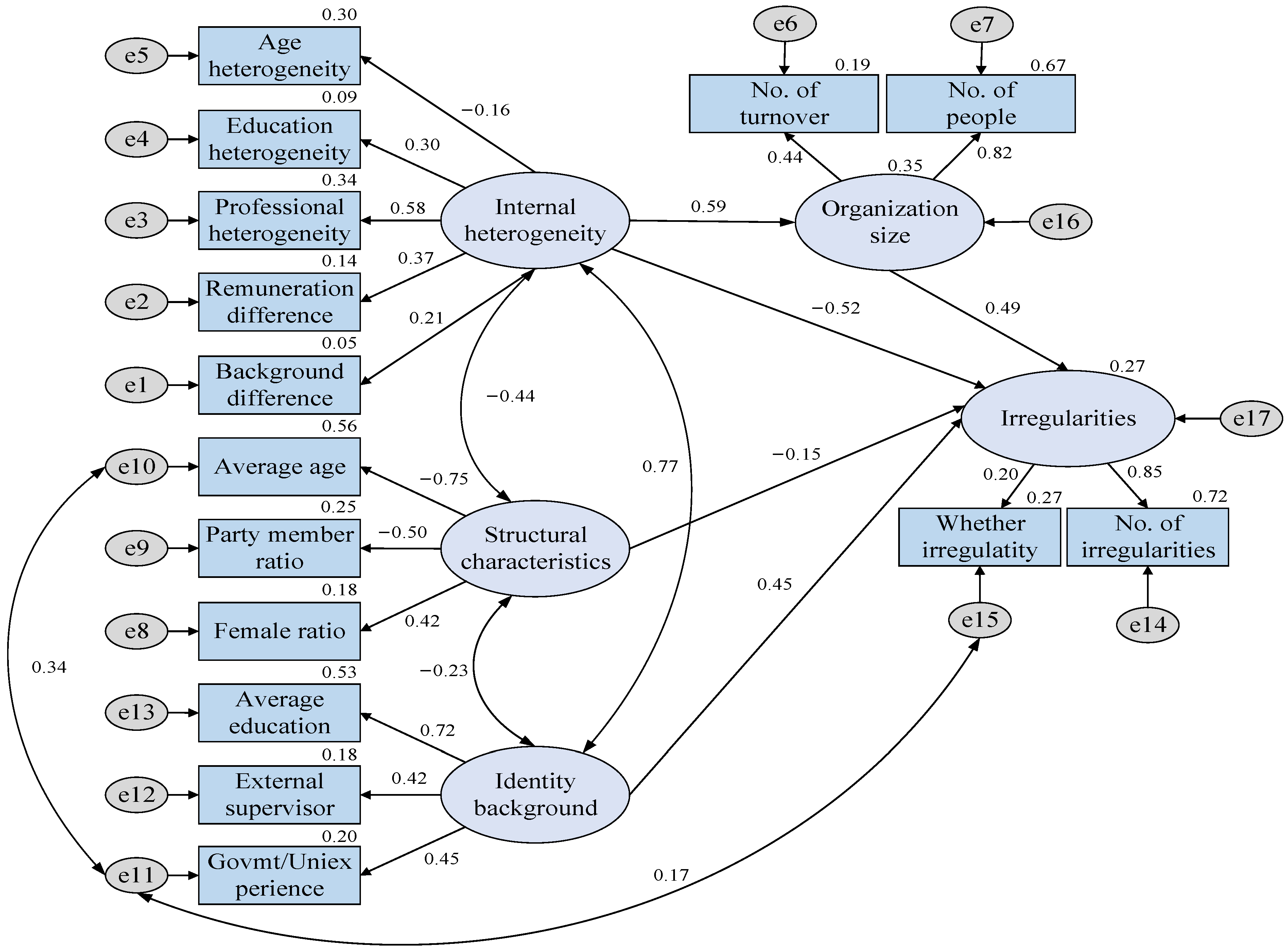
3.3. Structural Equation Modeling (SEM)-Based Research and Analysis
4. Research Conclusions and Implications
4.1. Research Conclusions
- (1)
- Age Difference, Income Difference, Educational Difference, Professional Heterogeneity, Background Difference → Internal Heterogeneity → Corporate Irregularities
- (2)
- Internal Heterogeneity → Organization Size → Corporate Irregularities
- (3)
- Number of Supervisors, Staff Turnover → Organization Size → Corporate Irregularities
- (4)
- Female Percentage, Average Age, Percentage of Party Members → Structural Characteristics → Corporate Irregularities
- (5)
- Government/College Experience, External Supervisor, Average Education → Identity Background → Corporate Irregularities
4.2. Implications and Further Research
Author Contributions
Funding
Institutional Review Board Statement
Informed Consent Statement
Data Availability Statement
Conflicts of Interest
References
- Bassen, A.; Schiereck, D.; Thamm, C. Activist shareholders and the duration of supervisory board membership: Evidence for the German aufsichtsrat. Corp Own. Control 2016, 13, 521–531. [Google Scholar] [CrossRef]
- Dienes, D.; Velte, P. The impact of supervisory board composition on CSR reporting. Evidence from the German two-tier system. Sustainability 2016, 8, 63. [Google Scholar] [CrossRef]
- Dahya, J.; Karbhari, Y.; Xiao, J.Z. The supervisory board in Chinese listed companies: Problems, causes, consequences and remedies. Asia Pac. Bus. Rev. 2002, 9, 118–137. [Google Scholar] [CrossRef]
- Agrawal, A.; Chadha, S. Corporate governance and accounting scandals. J. Law Econ. 2005, 48, 371–406. [Google Scholar] [CrossRef]
- Wu, H.Y. Correlation analysis of supervisory board members’ traits and supervisory board governance performance. Commun. Financ. Account. 2013, 21, 72–75. [Google Scholar] [CrossRef]
- Lin, Y.F.; Yeh, Y.M.C.; Yang, F.-M. Supervisory quality of board and firm performance: A perspective of board meeting attendance. Total Qual. Manag. Bus. Excell. 2014, 25, 264–279. [Google Scholar] [CrossRef]
- Simons, T.; Pelled, L.H.; Smith, K.A. Making use of difference: Diversity, debate, and decision comprehensiveness in top management teams. Acad. Manag. J. 1999, 42, 662–673. [Google Scholar]
- Pelled, L.H.; Eisenhardt, K.M.; Xin, K.R. Exploring the black box: An analysis of work group diversity, conflict and performance. Adm. Sci. Q. 1999, 44, 1–28. [Google Scholar] [CrossRef]
- Hambrick, D.C. Upper echelons theory: An update. Acad. Manag. Rev. 2007, 32, 334–343. [Google Scholar] [CrossRef]
- Utomo, M.N.; Rahayu, S.; Kaujan, K.; Irwandi, S.A. Environmental performance, environmental disclosure, and firm value: Empirical study of non-financial companies at Indonesia Stock Exchange. Green Financ. 2020, 2, 100–113. [Google Scholar] [CrossRef]
- Yang, R.; Zhang, R. Environmental Pollution Liability Insurance and Corporate Performance: Evidence from China in the Perspective of Green Development. Int. J. Environ. Res. Public Health 2022, 19, 12089. [Google Scholar] [CrossRef]
- Junaid, M.; Xue, Y.; Syed, M.W.; Ziaullah, M.; Riffat, N. Corporate governance mechanism and performance of insurers in Pakistan. Green Financ. 2020, 2, 243–262. [Google Scholar] [CrossRef]
- Wu, C.S.; Shao, X.S.; Xu, H.; Guo, K.C. TMT’s age heterogeneity, overconfidence and enterprise growth: Based on experience data of A-share listed manufacturing companies. Sci. Decis. 2017, 5, 1–18. Available online: https://kns.cnki.net/kcms/detail/detail.aspx?dbcode=CJFD&dbname=CJFDLAST2017&filename=KXJC201705001&uniplatform=NZKPT&v=hzTEpWMxxAes7tGl3T15_O4xLA1Jsi1ys-IErweHRsNzknugukKXmVnaK-TO724i (accessed on 25 August 2022).
- Zheng, M.L.; Cheng, D. Research on the impact of heterogeneity of independent director team on accounting information quality. J. Zhejiang Univ. Technol. Soc. Sci. Ed. 2012, 11, 320–325. [Google Scholar]
- Boden, R.J.; Nucci, A.R. On the survival prospects of men’s and women’s new business ventures. J. Bus. Ventur. 2000, 15, 347–362. [Google Scholar] [CrossRef]
- Manouchehrabadi, B.; Letizia, P.; Hendrikse, G. Governance of collective entrepreneurship. J. Econ. Behav. Organ. 2021, 185, 370–389. [Google Scholar] [CrossRef]
- Kok, S.K.; Giorgioni, G.; Farquhar, S. The trade-off between knowledge accumulation and independence: The case of the Shariah supervisory board within the Shariah governance and firm performance nexus. Res. Int. Bus. Financ. 2022, 59, 101549. [Google Scholar] [CrossRef]
- Yao, Z.; Sun, H. Research on the relationship between executive team composition characteristics and behavioral integration. Nankai Bus. Rev. 2010, 13, 15–22. [Google Scholar]
- Miller, T.; del Carmen Triana, M. Demographic diversity in the boardroom: Mediators of the board diversity–firm performance relationship. J. Manag. Stud. 2009, 46, 755–786. [Google Scholar] [CrossRef]
- Kim, K.-H.; Rasheed, A.A. Board heterogeneity, corporate diversification and firm performance. J. Manag. Res. 2014, 14, 121. [Google Scholar]
- Anderson, R.C.; Reeb, D.M.; Upadhyay, A.; Zhao, W. The economics of director heterogeneity. Financ. Manag. 2011, 40, 5–38. [Google Scholar] [CrossRef]
- Levy, O.; Reiche, B.S. The politics of cultural capital: Social hierarchy and organizational architecture in the multinational corporation. Hum. Relat. 2018, 71, 867–894. [Google Scholar] [CrossRef]
- Du, X.Q.; Yin, J.W.; Lai, S.J. On seniority, CEO tenure and dissenting behavior of independent directors. China Ind. Econ. 2017, 12, 151–169. [Google Scholar] [CrossRef]
- Alkhataybeh, A.; AlSmadi, S.A.; Shakhatreh, M.Z.; Khataybeh, M.A. Government Ownership and Corporate Cash Holdings: Empirical Evidence from the Amman Stock Exchange. Sustainability 2022, 14, 11168. [Google Scholar] [CrossRef]
- Black, B.; Kim, W.; Nasev, J. The Effect of Board Structure on Firm Disclosure and Behavior: A Case Study of Korea and a Comparison of Research Designs. J. Empir. Leg. Stud. 2021, 18, 328–376. [Google Scholar] [CrossRef]
- Uzun, H.; Szewczyk, S.H.; Varma, R. Board composition and corporate fraud. Financ. Anal. J. 2004, 60, 33–43. [Google Scholar] [CrossRef]
- He, X.G.; Deng, H.; Wu, S.Y.; Liang, P. Catch-up pressure and firms’ defeat behavior—An analysis of data from Chinese listed companies. Manag. World 2015, 9, 104–124. [Google Scholar] [CrossRef]
- Engel, P.J.; Hack, A.; Stanley, L.J.; Kellermanns, F.W. Voluntary disclosure of individual supervisory board compensation in public family firms. J. Bus. Res. 2019, 101, 362–374. [Google Scholar] [CrossRef]
- Zhou, Z.; Ma, J.; Hu, L. Can economic independence promote the governance function of supervisory boards—Empirical evidence based on the per-spective of corporate violations. Nankai Bus. Rev. 2019, 22, 62–76. [Google Scholar]
- Wu, H.; Hao, Y.; Ren, S. How do environmental regulation and environmental decentralization affect green total factor energy efficiency: Evidence from China. Energy Econ. 2020, 91, 104880. [Google Scholar] [CrossRef]
- Iwedi, M.; Anderson, O.E.; Barisua, P.S.; Zaagha, S.A. Enterprise risk management practice and shareholders value: Evidence from selected quoted firms in Nigeria. Green Financ. 2020, 2, 197–211. [Google Scholar] [CrossRef]
- Syed, M.W.; Li, J.; Junaid, M. Relationship between human resource management practices, relationship commitment and sustainable performance. Green Financ. 2020, 2, 227–242. [Google Scholar] [CrossRef]
- Ren, S.; Hao, Y.; Wu, H. Government corruption, market segmentation and renewable energy technology innovation: Evidence from China. J. Environ. Manag. 2021, 300, 113686. [Google Scholar] [CrossRef]
- Zhang, R.G.; Yang, R.Z.; Huang, Y. Does the marketization of land use transfer have an impact on carbon emissions? Evidence from China. Front. Environ. Sci. 2022. [Google Scholar] [CrossRef]
- Wang, X.; Ma, L.; Wang, Y. The impact of executive team functional background on corporate performance: An example of listed companies in China’s information technology industry. Nankai Bus. Rev. 2013, 16, 80–93. [Google Scholar]
- Han, L.F.; Wang, C.M.; Xu, Z.W. Theoretical Review on the Study of Group Diversity: Reflection on the theory of group fault. Adv. Psychol. Sci. 2010, 18, 374–384. [Google Scholar]
- Zhang, R.G.; Zhang, H. Directors’ liability insurance, board size and litigation risk. Wuhan Financ. 2019, 11, 60–65. Available online: https://kns.cnki.net/kcms/detail/detail.aspx?dbcode=CJFD&dbname=CJFDLAST2019&filename=YHQY201911009&uniplatform=NZKPT&v=vSGS1iikrxSZ4A2vt6OLd65Z_eiYWlbZ4P_FEwdD3Urdc4Brin5_0ioSEQLPo1UB (accessed on 25 August 2022).
- Liu, X.M.; Wang, L.; Wu, S.J. General manager turnover, management shareholding and executive team rebuilding: Empirical evidence based on listed companies. J. Tech. Econ. Manag. 2011, 5, 55–59. Available online: https://kns.cnki.net/kcms/detail/detail.aspx?dbcode=CJFD&dbname=CJFD2011&filename=JXJG201105014&uniplatform=NZKPT&v=EyaIpqD9jDFmLhQvGaGHDKHmzwozi35qemPmSbYUDJt44AjRr1YSHLoDu60_LXdQ (accessed on 25 August 2022).
- Michel, J.G.; Hambrick, D.C. Diversification posture and top management team characteristics. Acad. Manag. J. 1992, 35, 9–37. [Google Scholar] [CrossRef]
- Wang, S.; Yang, C.; Li, Z. Green Total Factor Productivity Growth: Policy-Guided or Market-Driven? Int. J. Environ. Res. Public Health 2022, 19, 10471. [Google Scholar] [CrossRef]
- Wang, S.Q.; Song, H.Y. Should listed companies implement an independent supervisory system?—Evidence from the Chinese securities market. Account. Res. 2011, 10, 69–76, 97. Available online: https://kns.cnki.net/kcms/detail/detail.aspx?dbcode=CJFD&dbname=CJFD2011&filename=KJYJ201110012&uniplatform=NZKPT&v=Mxv4akbuWn4EM3lmXIO8YtA8mSzvGsNzFCuiBBVfN2inDHWFtAx171ZBXu5cV4Yp (accessed on 25 August 2022).
- Li, F.; Yang, C.; Li, Z.; Failler, P. Does geopolitics have an impact on energy trade? Empirical research on emerging countries. Sustainability 2021, 13, 5199. [Google Scholar] [CrossRef]
- Ren, S.; Li, L.; Han, Y.; Hao, Y.; Wu, H. The emerging driving force of inclusive green growth: Does digital economy agglomeration work? Bus. Strategy Environ. 2022, 31, 1656–1678. [Google Scholar] [CrossRef]
- Gazzaroli, D.; Gozzoli, C.; Sánchez-Gardey, G. The living and working together perspective on creativity in organizations. Front. Psychol. 2019, 10, 2733. [Google Scholar] [CrossRef] [PubMed]
- Nielsen, S. Top management team diversity: A review of theories and methodologies. Int. J. Manag. Rev. 2010, 12, 301–316. [Google Scholar] [CrossRef]
- Li, W.; Wu, D. A study on the relationship between dominant characteristics of new CEOs and business performance based on the moderating effect of TMT age and tenure heterogeneity. Chin. J. Manag. 2014, 11, 1158–1167. [Google Scholar]
- Eesley, C.E.; Hsu, D.H.; Roberts, E.B. The contingent effects of top management teams on venture performance: Aligning founding team composition with innovation strategy and commercialization environment. Strateg. Manag. J. 2014, 35, 1798–1817. [Google Scholar] [CrossRef]
- Xiao, T. Executive team characteristics, service innovation and performance of manufacturing firms. Sci. Res. Manag. 2016, 37, 142–149. [Google Scholar]
- Jackson, S.E.; Joshi, A. Diversity in social context: A multi-attribute, multilevel analysis of team diversity and sales performance. J. Organ. Behav. Int. J. Ind. Occup. Organ. Psychol. Behav. 2004, 25, 675–702. [Google Scholar] [CrossRef]
- Homberg, F.; Bui, H.T. Top management team diversity: A systematic review. Group Organ. Manag. 2013, 38, 455–479. [Google Scholar] [CrossRef]
- He, J.; Huang, Z. Board informal hierarchy and firm financial performance: Exploring a tacit structure guiding boardroom interactions. Acad. Manag. J. 2011, 54, 1119–1139. [Google Scholar] [CrossRef]
- Xie, Y.; Zhang, Y.; Zhang, H.; Zhen, Y. The effect of formal and informal board structure on the frequency of board meetings—The moderating effect of informal communication on the intensity of board behavior. Foreign Econ. Manag. 2015, 37, 15–28. [Google Scholar]
- Gao, F.; Li, K.; Wang, S.Q. Grey correlation analysis of influencing factors of Board of Supervisors governance. J. Northeast Univ. Nat. Sci. 2009, 30, 1205–1207, 1212. Available online: https://kns.cnki.net/kcms/detail/detail.aspx?dbcode=CJFD&dbname=CJFD2009&filename=DBDX200908036&uniplatform=NZKPT&v=EZtlMccgGEOWnBClHBFEmjql3WQVeCLmZ5z1pBZ5ETJVxDSu9Bb9hpJkO3pxc3Aq (accessed on 25 August 2022).
- Xue, Z.; Huang, T. Board of directors, supervisory board institutional characteristics and accounting information quality—An empirical analysis from the Chinese capital market. Theory Pract. Financ. Econ. 2004, 25, 84–89. [Google Scholar]
- Hao, Y.; Huang, J.; Guo, Y.; Wu, H.; Ren, S. Does the legacy of state planning put pressure on ecological efficiency? Evidence from China. Bus. Strategy Environ. 2022. [Google Scholar] [CrossRef]
- Cui, Y.; Wang, Y.S. An empirical study on the correlation between institutional characteristics of supervisory boards and violations in listed companies. Product. Res. 2010, 9, 208–210. [Google Scholar] [CrossRef]
- Li, S.H.; Jiang, X.F.; Song, X.Z. Executive age and compensation incentives: Theoretical path and empirical evidence. China Ind. Econ. 2015, 326, 122–134. [Google Scholar] [CrossRef]
- Liu, Y.; Yu, L.; Yang, C.; Li, Z. Heterogeneity of the Impact of Geopolitical Events on Energy Trade: An Empirical Study Based on Regression Discontinuity Design. Front. Environ. Sci. 2021. [Google Scholar] [CrossRef]
- Su, L.J. Female executives, internal control quality, and inefficient investment. Commun. Financ. Account. 2019, 36, 39–42. [Google Scholar] [CrossRef]
- Manner, M.H. The impact of CEO characteristics on corporate social performance. J. Bus. Ethics 2010, 93, 53–72. [Google Scholar] [CrossRef]
- Lu, J. Do female executives inhibit violations in listed companies?—Empirical evidence from the Chinese capital market. China Econ. Stud. 2015, 292, 66–81. [Google Scholar] [CrossRef]
- Ma, L.F.; Wang, Y.F.; Shen, X.X. Research on the Governance Effect of Party Organizations in Chinese State-owned Enterprises—Based on the Perspective of “Insiders Control”. China Ind. Econ. 2012, 8, 82–95. [Google Scholar] [CrossRef]
- Sun, K.; Liu, X.; Xie, B. Executive team characteristics, pay gap and entrepreneurial firm performance. Sci. Res. Manag. 2019, 40, 116–125. [Google Scholar] [CrossRef]
- Li, L.; Lv, C.; Yu, J. Independent Directors of Colleges and Universities and the Performance of Private Listed Companies—“Acting Supervisor” and “Assisting the Public”. Manag. Rev. 2018, 30, 98–117. [Google Scholar]
- Ye, Q.; Zhao, L.; Liu, S. An investigation of independent directors’ “political and business revolving door”: A study based on natural experiments. Econ. Res. J. 2016, 51, 87–113. [Google Scholar]
- Xi, M.; Hong, X.J. A simple method of calculating the Gini coefficient—The covariance formula. Stat. Decis. 2007, 21, 161–162. Available online: https://kns.cnki.net/kcms/detail/detail.aspx?dbcode=CJFD&dbname=CJFD2007&filename=TJJC200721061&uniplatform=NZKPT&v=CF6ypZH5eazD07MTGM4fwOP7sOXnrArUuRBZL6646yB_lZtiCcwyHeUjqI6K-jMi (accessed on 25 August 2022).
- Li, Z.; Yang, C.; Huang, Z. How does the fintech sector react to signals from central bank digital currencies? Financ. Res. Lett. 2022, 50, 103308. [Google Scholar] [CrossRef]
- Yang, X.; Wang, J.; Cao, J.; Ren, S.; Ran, Q.; Wu, H. The spatial spillover effect of urban sprawl and fiscal decentralization on air pollution: Evidence from 269 cities in China. Empir. Econ. 2022, 63, 847–875. [Google Scholar] [CrossRef]
- Su, Y.; Li, Z.; Yang, C. Spatial interaction spillover effects between digital financial technology and urban ecological efficiency in China: An empirical study based on spatial simultaneous equations. Int. J. Environ. Res. Public Health 2021, 18, 8535. [Google Scholar] [CrossRef]
- Huber, C. Generalized structural equation modeling using stata. In Proceedings of the Italian Stata Users Group Meeting, Florence, Italy, 14–15 November 2013; pp. 14–15. [Google Scholar]
- Xu, S.; Yang, C.; Huang, Z.; Failler, P. Interaction between Digital Economy and Environmental Pollution: New Evidence from a Spatial Perspective. Int. J. Environ. Res. Public Health 2022, 19, 5074. [Google Scholar] [CrossRef]



| Heterogeneity Indicators | Definition and Measurement Method | Descriptive Stats (441 Companies) | |||
|---|---|---|---|---|---|
| Min | Max | Avg | SD | ||
| No. of people | Actual number of the latest supervisory board | 3.0000 | 12.0000 | 4.0930 | 1.6957 |
| No. of meetings | Actual number of meetings held during the most recent supervisory board (take logarithm) | 1.9459 | 3.9890 | 2.9611 | 0.3400 |
| Female ratio | Number of female supervisors/supervisory board members | 0.0000 | 1.0000 | 0.2839 | 0.2462 |
| Turnover | Number of replacements during the most recent supervisory board | 0.0000 | 9.0000 | 1.5011 | 1.6612 |
| Supervisor holdings | Number of shareholding supervisors/supervisory board | 0.0000 | 1.0000 | 0.1742 | 0.2612 |
| Avg. age | Total age of Supervisory Board members (as of the end of 2019)/Number of Supervisory Board (take logarithm) | 3.5165 | 4.1897 | 3.9186 | 0.1240 |
| Avg. remuneration | Total remuneration of supervisors during the supervisory board period/number of supervisors receiving remuneration/year (take logarithm) | 0.0000 | 6.1602 | 3.4692 | 1.0554 |
| External supervisor | Number of external supervisors/supervisory board | 0.0000 | 1.0000 | 0.4139 | 0.2586 |
| Concurrent positions | Number of supervisors serving in affiliated companies/number of supervisory board | 0.0000 | 1.0000 | 0.4272 | 0.2857 |
| Govnt/Uni Experience | Number of supervisors with government (university) background/number of supervisory board | 0.0000 | 1.0000 | 0.1306 | 0.1941 |
| Executive Background | Number of supervisors with executive background/number of supervisory board | 0.0000 | 1.0000 | 0.2751 | 0.2675 |
| Avg. Education | Consecutive coding of variables (1 for less than bachelor’s degree, 2 for bachelor’s degree, 3 for master’s degree, 4 for doctorate), sum of all coded values/number of supervisors | 1.0000 | 4.0000 | 2.1879 | 0.6029 |
| Party member ratio | Number of party supervisors/supervisory board | 0.0000 | 1.0000 | 0.3408 | 0.3510 |
| Age heterogeneity | Age of the latest Supervisory Board members (as of the end of 2019) standard deviation/average | 0.0000 | 0.8992 | 0.1440 | 0.0906 |
| Education heterogeneity | Heterogeneity coefficient using Herfindahl index | 0.0000 | 0.7500 | 0.4223 | 0.2041 |
| Professional heterogeneity | Heterogeneity coefficient using Herfindahl index | 0.0000 | 0.8000 | 0.4391 | 0.2371 |
| Remuneration heterogeneity | The difference between the average value of the remuneration of the Chairman of the Supervisory Board and the remuneration of the employee supervisors during the Supervisory Board (take logarithm) | −2.3539 | 6.1602 | 3.0800 | 1.4041 |
| Employment background | The variables are assigned categories (1 for executive background, 1 for government or university background and 2 for both), and the Gini coefficient is used to calculate the degree of variation in employment background | 0.0000 | 0.8889 | 0.3696 | 0.2970 |
| Index | Definition and Measurements | Descriptive Stats (441 Companies) | |||
|---|---|---|---|---|---|
| Min | Max | Avg | SD | ||
| Whether Irregularity | If violated the law between 2016–2019, then 1, otherwise, then 0 | 0.0000 | 1.0000 | 0.4966 | 0.5006 |
| No. of irregularities | Total number of irregularities between 2016–2019 | 0.0000 | 882.00 | 12.44 | 69.94 |
| Fitness Indicator | X2 | X2/df | RMSEA | GFI | AGFI | PNFI | PCFI | IFI | CFI |
|---|---|---|---|---|---|---|---|---|---|
| Recommended value | TSTB * | <3.0 | <0.08 | >0.9 | >0.9 | >0.5 | >0.5 | >0.9 | >0.9 |
| Fitted value | 135.999 | 1.7 | 0.04 | 0.961 | 0.941 | 0.625 | 0.696 | 0.917 | 0.914 |
| Construction | Measurement | t-Value | Factor Loadings | R2 | Reliability | AVE |
|---|---|---|---|---|---|---|
| Internal heterogeneity | Background | — | 0.213 | 0.045 | ||
| Compensation | 3.202 | 0.367 | 0.135 | |||
| Professionalism | 3.469 *** | 0.583 | 0.340 | |||
| Education | 3.028 | 0.305 | 0.093 | |||
| Age | −2.207 | −0.161 | 0.026 | 0.3783 | 0.1278 | |
| Organization size | Turnover | — | 0.437 | 0.191 | ||
| No. of people | 5.221 *** | 0.821 | 0.675 | 0.5823 | 0.4325 | |
| Structural Characteristics | Female % | — | 0.422 | 0.178 | ||
| Party member% | −5.919 *** | −0.499 | 0.249 | |||
| Avg. Age | −5.371 *** | −0.747 | 0.558 | 0.5800 | 0.3284 | |
| Identity Background | Govnt/Uni experience | — | 0.451 | 0.204 | ||
| Ex. Supervisor | 5.688 *** | 0.42 | 0.176 | |||
| Avg. Education | 6.540 *** | 0.725 | 0.525 | 0.5488 | 0.3018 | |
| Irregularities | Whether | 1.662 | 0.203 | 0.041 | ||
| No. of | — | 0.847 | 0.717 | 0.4704 | 0.3793 |
| Hypothesis | Action Path | β | t Value | Conclusion |
|---|---|---|---|---|
| H1: Internal Heterogeneity has an impact on corporate irregularities. | Internal Heterogeneity → Irregularities | −0.521 | −1.594 | Negative Influence |
| H2a: The strength of Internal Heterogeneity is positively related to team stability, which in turn is positively related to Organization Size. | Internal Heterogeneity → Organization Size | 0.590 | 2.934 | Supports Hypothesis |
| H2b: Organization Size has an impact on Corporate Irregularities. | Organization Size → Irregularities | 0.486 | 3.869 *** | Positive Influence |
| H3: The more pronounced Structural Characteristics, the more significant the negative effect on Corporate Irregularities. | Structural Characteristics → Irregularities | −0.154 | −1.423 | Supports Hypothesis |
| H4: The more pronounced Identity Background, the more significant the negative effect on Corporate Irregularities. | Identity Background → Irregularities | 0.446 | 1.965 | Does not support hypothesis |
| External Supervisor | Government/College Experience | Average Education | |
|---|---|---|---|
| No. of meetings | −0.052 | −0.127 ** | −0.092 |
Publisher’s Note: MDPI stays neutral with regard to jurisdictional claims in published maps and institutional affiliations. |
© 2022 by the authors. Licensee MDPI, Basel, Switzerland. This article is an open access article distributed under the terms and conditions of the Creative Commons Attribution (CC BY) license (https://creativecommons.org/licenses/by/4.0/).
Share and Cite
Chen, Y.; Xu, J. The Role of Supervisory Board Heterogeneity on Corporate Irregularity: New Insights and Management Opportunities. Sustainability 2022, 14, 13003. https://doi.org/10.3390/su142013003
Chen Y, Xu J. The Role of Supervisory Board Heterogeneity on Corporate Irregularity: New Insights and Management Opportunities. Sustainability. 2022; 14(20):13003. https://doi.org/10.3390/su142013003
Chicago/Turabian StyleChen, Yang, and Jian Xu. 2022. "The Role of Supervisory Board Heterogeneity on Corporate Irregularity: New Insights and Management Opportunities" Sustainability 14, no. 20: 13003. https://doi.org/10.3390/su142013003
APA StyleChen, Y., & Xu, J. (2022). The Role of Supervisory Board Heterogeneity on Corporate Irregularity: New Insights and Management Opportunities. Sustainability, 14(20), 13003. https://doi.org/10.3390/su142013003
