Next Article in Journal
Valuable Business Knowledge Asset Discovery by Processing Unstructured Data
Next Article in Special Issue
Gender Diversity and Business Performance Nexus: A Synoptic Panorama Based on Bibliometric Network Analysis
Previous Article in Journal
The Impact of Global Value Chain Embedding on Corporate Risk Taking of China’s A-Share Market-Listed Companies from 2000–2016
Previous Article in Special Issue
Knowledge Management Practice for Sustainable Development in Higher Education Institutions: Women Managers’ Perspective
 
 
Font Type:
Arial Georgia Verdana
Font Size:
Aa Aa Aa
Line Spacing:
Column Width:
Background:
Article

Detecting Female Students Transforming Entrepreneurial Competency, Mindset, and Intention into Sustainable Entrepreneurship

1
Institutional Effectiveness and Strategic Analytics, San José State University, San José, CA 95192, USA
2
Department of Education and Futures Design, Tamkang University, No. 151, Yingzhuan Rd., Tamsui Dist., New Taipei City 251301, Taiwan
3
Doctoral Program in Foresight of Educational Leadership and Technology Management, Tamkang University, New Taipei City 251301, Taiwan
*
Author to whom correspondence should be addressed.
Sustainability 2022, 14(20), 12970; https://doi.org/10.3390/su142012970
Submission received: 4 September 2022 / Revised: 6 October 2022 / Accepted: 9 October 2022 / Published: 11 October 2022
(This article belongs to the Special Issue Women in Sustainable Leadership and Entrepreneurship)

Abstract

Entrepreneurship has been viewed as an opportunity for economic development and changing economic scenario in global markets. Women are viewed as a reservoir of entrepreneurial talents, so they can be growth engines in novel markets. Previous studies have considered entrepreneurship as the most effective way towards the economic empowerment of women. Female students engaged in entrepreneurial education have been addressed persistently, while what transforms them in an education process is still unclear. Considering the transforming global economy and its influence on higher education, this study aims to detect female students transforming entrepreneurial competency, mindset, and intention into sustainable entrepreneurship. Using a self-compiled survey, we targeted 752 female students to investigate their entrepreneurial competency, mindset, and intention. SPSS and AMOS were used to transform the data for interpretation. We assumed that the impact of female student’s entrepreneurial competency could be modified by an entrepreneurial mindset and result in entrepreneurial intention. To detect this causal relationship, this study employed reliability, factor, structural equation modeling (SEM), and bootstrapping analyses to verify the evidence. The result of the SEM confirms that the female students’ entrepreneurial competency will, through their entrepreneurial mindset, impact entrepreneurial intention. With bootstrapping, 5000 samples were collected, and it was demonstrated that the measure constructs were still reliable in the model. This study found that there is a mediation effect between entrepreneurial competency and entrepreneurial intention. The entrepreneurial mindset plays a crucial role in the transformation process. Without an entrepreneurial mindset, entrepreneurial competency cannot exert a significant effect on entrepreneurial intention. The findings can help reinvent related entrepreneurial education in higher education.

1. Introduction

Within an uncertain world, what might shape sustainable markets, and thus contribute to sustainable development in economic dimension? The answer may be entrepreneurship in the global village. Entrepreneurship has been viewed as an opportunity for novel economic development and changing economic scenario in global markets. Thus, realizing the prominence of entrepreneurship for innovative development is critical. Since women are viewed as a reservoir of entrepreneurial talents, as a growth engine [1], and as a source of innovation and wealth creation in an economy [2], the empowerment of women has been a heated issue addressed across the globe. Many researchers have studied how women can be empowered economically; among the alternative strategies, entrepreneurship has been considered as the most effective way to do this [3]. Although this topic has been addressed persistently, female students engaged in entrepreneurial education and what transforms them in the process is still unclear. Considering the importance and potential of the female group, this study reviews their entrepreneurial competency, mindset, and intention in earlier education stages.
Based on previous studies, entrepreneurial intention can be defined as a conscious awareness and conviction by individuals that they intend to set up their own business venture in the future [4,5]. If the entrepreneurial intentions of students are known, then it might be useful to frame strategies of converting intention into real businesses [6]. This study was largely supported by the application of learning theory in entrepreneurship education, and it can make a certain contribution to the innovative teaching of related programs. In this regard, the implication of this study can help entrepreneurial education to cultivate young creative entrepreneurs, and it also provides policy formulations for sustainable entrepreneurship. We assume that female students’ entrepreneurial competency might, through an entrepreneurial mindset, impact their entrepreneurial intention. The process might transform into sustainable entrepreneurship in their career. In addition, exploring the entrepreneurial components fitted for female students may also provide an opportunity to review and enhance current education practices in higher education settings.
Based on the Women’s Entrepreneurship Report, the average rate of early-stage entrepreneurial activity among women is 11% globally, down since 2018/19 [7]. A gender gap exists in high-income and middle-income countries. For example, women in Europe have some of the lowest rates of entrepreneurship (5.7%), whereas women participating in wealth creation are common in Asia [7]. Since high technology emerged, we wondered if the gap of disparity in entrepreneurial activities might have widened. This phenomenon may be reflected in advanced economies where there is less gender parity in entrepreneurship rates [7]. If this is an emerging issue, then how can the gap of disparity of entrepreneurial activities be diminished? The answer may require an education provision itself in higher education. This is why we have chosen to investigate this topic.
We targeted female students in Taiwan as our research group. The Ministry of Education initiated a simulated learning platform for entrepreneurial practices (SOS-IPO) in 2016. It is an invented, failure-tolerant fundraising environment for college students’ experimental learning purposes [8]. The Promoting Entrepreneurial Education Plan for Colleges (EC-SOS) focused on university-enterprise cooperation, a linkage of incubation organizations, and a linkage of critical technology research and development. Over 64,000 students have participated, and there are 2,820 entrepreneurial terms on campus [8]. Moreover, there are various courses for entrepreneurial purposes offered to students. Fostering entrepreneurship through entrepreneurship education has recently become a part of an ambitious agenda. These implementations might provide valuable information that enhances development in this field. The extra experiences might help participants in higher education. Female students are always the minority in such activities. Their entrepreneurial competency, mindset, and intention are important to study this issue. With these purposes in mind, this study tried to answer the following research questions:
RQ1. 
Can female students’ entrepreneurial competency make a difference in reinforcing their entrepreneurial mindset in higher education?
RQ2. 
What are the critical factors that lead to female students’ entrepreneurial intention in the transforming process?
RQ3. 
What kind of structural relationships can be used to interpret the effect of entrepreneurial education for women?
The findings can enhance the knowledge of women in the field and help the related institutional policy makers reinvent their entrepreneurial education. The rest of the paper is organized as follows: First, a literature review, including research hypotheses and findings showing factors related to female entrepreneurial competency, mindset, and intention, is provided. Second, a methods section, including descriptions of the design of the instruments, samples, research framework, and statistical analyses, is presented. Third, the results are displayed. Fourth, a discussion is presented. Finally, conclusions are drawn, and we provide suggestions for enhancing entrepreneurial education and conducting further studies.

2. Literature Review

In this section, we address the literature on entrepreneurship, sustainable entrepreneurship, and entrepreneurial competency, mindset, and intention in the process of higher education. Based on the concepts and findings of previous studies, we address research hypotheses.

2.1. The Notion of Entrepreneurship and Sustainable Entreprenurship

The term “entrepreneurship” has been addressed broadly and applied in previous literature. Entrepreneurship may refer to social, economic, and environmental dimensions [9] or its economic, psychological, social, and ecological consequences [10]. Entrepreneurship does not merely mean the ability to start a business, but also to bring about a change in mindset or a change in social order [11]. However, the emergence of sustainable entrepreneurship is relatively recent [12]. Schlange argued that sustainable entrepreneurship “combines opportunities and intentions to simultaneously create value from an economic, social and ecological perspective” [13] (p. 18). Since an entrepreneur is viewed as an innovator [9], both are assumed to have an association. In this sense, sustainable entrepreneurs may introduce innovative business modes and develop revolutionary technologies through the concept of “creative destruction” [14,15,16]. Considering that sustainable entrepreneurship is emerging, it is an essential notion for entrepreneurial education in higher education.
The UN initiated SDGs and declared that businesses had a general responsibility to address sustainability issues in 2015 [17]. Within this framework, sustainable entrepreneurship may play a central role in this transition process [12]. Sustainability is an integral part of entrepreneurship, but a key issue remains to be argued. For example, one researcher asked, “under what conditions can entrepreneurship simultaneously create economic growth, while advancing social and environmental objectives?” (p. 2) [18,19]. Therefore, sustainable entrepreneurship, viewed in a positive perspective, may consist in the production of a public good shared among all players [20]. In a global context, the US, as the largest country in venture capital, has sizeable sustainable entrepreneurship activity among world countries [21], while the challenges of sustainable entrepreneurship have moved into all sectors around the world. Under such circumstances, it has been argued previously that entrepreneurial education should focus on prediction, innovation, and responsible action in an uncertain future [22,23]. Regarding these core values, we believe that exploring the entrepreneurial concept, meanings, and future applications are crucial in sustainable entrepreneurship for young generations.

2.2. Entrepreneurial Competency

Entrepreneurial competency is an essential function of higher education for students. There are significant initiatives to promote entrepreneurial competencies. For example, the Entrepreneurship 2020 Action Plan is a way to promote an entrepreneurial and innovation culture in order to create a truly “entrepreneurial spirit” in Europe [24]; the EntreComp framework proposes a set of skills for the development of an entrepreneurial mind [25]. Since developing entrepreneurship and sustainability competencies is one of the European Commission’s key priorities for education and lifelong training [26], EntreComp argues that entrepreneurial competencies might involve “ideas and opportunities”, “personal resources”, “specific knowledge”, and “action” in a sustainable world (p. 2) [26,27].
Most practitioners in higher education believe that entrepreneurial education is associated with students’ entrepreneurial capabilities. Entrepreneurial education can enhance students’ entrepreneurial skills and provide an alternative choice for their career development. In addition, entrepreneurial education can lead students toward innovation and developing a future profession [28]. With this understanding, students can put a plan into action and use financial resources wisely in planning a business in their future. This assumption has generally supported the establishment of various entrepreneurial courses in higher education institutions. Entrepreneurial competency has various meanings in the process of teaching and learning. What works to enhance students’ entrepreneurial intention? This needs to be clarified in current educational practices. In this study, we assumed that “entrepreneurial competency” may refer to the capabilities of developing an entrepreneurial proposal, acquiring resources, realizing enterprise models, and transferring a novel idea into marketing.

2.3. An Entrepreneuial Mindset

“Entrepreneurial mindset” refers to students that are interested in entrepreneurial activities and aspired to be an entrepreneur. Among their career choices, they will start a new business or produce a new creation. A good mindset might result in innovation and new ideas in designing a friendly business organization. Students in higher education are expected to develop a positive entrepreneurial mindset that is needed to run a business. It has been argued that entrepreneurial leaders view an entrepreneurial mindset as a way of thinking about business that is able to handle uncertainty [29]. An entrepreneurial mindset could be linked to creativity, innovation, and opportunity taking that results in the design and success of organizational wealth and that enables entrepreneurs to make confident decisions in the face of uncertainty [30]. Previous research has largely failed to determine the extent to which students learn from entrepreneurial education [31,32,33]. In the related literature, we found that most studies confirmed a positive link between entrepreneurial education and students’ beliefs [34,35], but some studies did report a lack of statistical significance [36,37]. What will happen to female students? Strong evidence is needed to address this concern. A systematic study on this issue has been conducted by EntreComp. The EntreComp framework allows people to act and transform ideas and opportunities into values in a sustainable way [25]. Considering that the entrepreneurial mindset might play a critical role in the process of entrepreneurial education, this study focuses on reinforcing students’ mindset as a key component of entrepreneurial provision.

2.4. Entrepreneurial Intention

“Entrepreneurial intention” is the willingness to start a business, either in cooperation with a group of people or individually [38]. Certain characteristics or factors influence an individual’s intention that might direct that intention towards venture creation. In previous literature, we found that both the theory of planned behavior [39] and social cognitive theory [40,41] can provide support for intention-related arguments. To explore entrepreneurial practices, Thompson suggested that entrepreneurial intent is not simply a yes or no question but a matter of extent ranging from very low to very high [5]. Ajzen argued that intention could be an accurate predictor of entrepreneurial behavior [39]. It has been assumed that entrepreneurial intention can play an essential role in the process of entrepreneurial education. For example, previous studies have indicated that participation in entrepreneurial courses can promote student’s entrepreneurial intention [3,42]. Although there is no correlation between entrepreneurial education and entrepreneurial intention [43], a relationship might exist between entrepreneurial education, mindset, and intention [44,45].
Previous studies have addressed entrepreneurial inclination and intention among students, arguing that students are potential entrepreneurs [3,46,47,48]. However, women might confront more obstacles and tend to be inferior in this field. For example, the proportion of men that are inclined to start an entrepreneurial activity in the next three years is higher than that of women in European countries [7]. Regarding entrepreneurial intention, gender disparity is reported. It has been found that 42% of women and 50% of men in low-income countries intend to start a business, while only 14% of women and 25% of men in high-income countries report entrepreneurial intentions [7]. In neo-economies such as Korea and Taiwan, women reported about 10% less wealth creation than men [5]. We assume that work opportunities, as well as social and cultural factors, might impact the motivation to work and result in gender inequality in different regions. Considering cultural and other related factors, we believe that current entrepreneurial education may confront students with a new type of pressure. Increasing entrepreneurial intention in women could be crucial.

2.5. Reserch Hypotheses

Based on previous studies, we developed the following hypotheses for testing:
Hypothesis 1 (H1).
There is a positive causal relationship between entrepreneurial competency and entrepreneurial intention [39,40,41,42,43,44,45].
Hypothesis 2 (H2).
There is a positive causal relationship between entrepreneurial competency and entrepreneurial mindset [34,35,36,37].
Hypothesis 3 (H3).
There is a positive causal relationship between entrepreneurial mindset and entrepreneurial intention [30,36,37].
Hypothesis 4 (H4).
The entrepreneurial competency will, through an entrepreneurial mindset, impact entrepreneurial intention.

3. Methodology

Considering the volume of data, this study chose a quantitative method to explore this topic. In this section, the procedures and methods used in this study are described. First, we present the entrepreneurial CMI (competency, mindset, and intention) questionnaire used to collect data from female students. Second, we present the sampling technique and the characteristics of the samples. Third, we propose a structural model used to test the causal relationships with SEM and bootstrapping.

3.1. Instruments

A self-designed scale consists of three sub-measure scales, namely, female student’s entrepreneurial competency, mindset, and intention. Fifteen observed items fell under three domains: the entrepreneurial competency scale had five items, the entrepreneurial mindset scale had four items, and the entrepreneurial intention scale had six items. To collect data from female students effectively, the responses regarding the observed items were designed using a 5-point Likert scale, ranging from 1 (strongly disagree) to 5 (strongly agree). The 15 observed items with their codes and original citations are listed in Table 1. C1–C5 address entrepreneurial competency, M1–M4 address the entrepreneurial mindset, and I1–I6 address entrepreneurial intention. All the items have been reviewed by 5 invited experts. Moreover, Cronbach’s alpha in the entrepreneurial competency scale, the mindset scale, and the intention scale were 0.850, 0.743, and 0.949, respectively. The reliability analysis of CMI showed Cronbach’s alpha was 0.917 among the 15 items based on the sampling data. With generalized least squares and Varimax with Kaiser normalization rotation method, the rotation sums of squared loadings (% of variance) are 29.673%, 20.301%, and 19.259%. In total, this scale can explain 69.233% of variance. The self-designed scale could be a good instrument to explore this issue.

3.2. Research Targets and Samples

The research target is female students in higher education in Taiwan. We considered the distribution of target samples in science, technology, engineering, mathematics, social science, and humanity programs. The participants were invited on a department basis of eight universities located in the northern, central, and southern regions of Taiwan—three in the public sector and five in the private sector. The selected institutions are implemented entrepreneurial programs supported by Ministry of Education. This survey employed cluster sampling in Spring of 2020. Considering research ethics, confidential information was eliminated in the questionnaire, and all students participated in the survey voluntarily. During the administration process, if they felt uncomfortable, they were able to withdraw immediately. Finally, we successfully received 752 valid questionnaires. A total of 15.2% were studying in humanity programs, 75.9% in social science programs, and 8.9% in STEM (science, technology, engineering, and mathematics) programs. Most female students had not taken any entrepreneurial courses (54.5%), and the other 45.5% reported they had taken entrepreneurship-related credits. Of this latter group, students taking less than four credits accounted for 36.7%, those taking 5–9 credits accounted for 6.9%, and those taking over 10 credits accounted for 1.9%.

3.3. Testing a Proposed Model

Based on the proposed model for testing in structural equation modeling (SEM), we assume there is a structural relationship among entrepreneurial competency (C), mindset (M), and intention (I). Moreover, the entrepreneurial competency will, through an entrepreneurial mindset, impact entrepreneurial intention. This is a causal model design with a structural relationship framework. We tested the model with SEM and bootstrapping in AMOS (Analysis of Moment Structure). If statistical significance is achieved, the causal relationships in the CMI model are confirmed. The bootstrap method was used to estimate the indirect effect. If a mediation effect exists, the indirect effect will be significant in the model. The proposed CMI model for verifying is displayed in Figure 1.

3.4. Statistical Analyses

Based on previous studies, the formative and reflective measures should be considered beforehand in processing SEM [49]. Previous studies have indicated that reflective measures are caused by a latent construct, whereas formative measures may cause a latent construct [50,51,52]. Typically, high indicator correlations may not exist with formative constructs and may lead to a multi-collinearity problem. The formative constructs also needed to consider the observed items are associated with previous literature. A reflective measurement involves an assessment of internal consistency and construct validity. Internal consistency may include the reliability of observed items (Cronbach’s alpha), reliability of latent variables, and composite reliability, as well as construct validity (including loading and cross-loading), convergent validity (average variance extracted (AVE)), and discriminant validity (the Fornell–Larcker criterion, cross loading, or HTMT criterion) [53,54]. We can check the reflective measurement with the following criteria:
First, for the reliability of a measure, a Cronbach’s alpha of >0.6 is an index of convergent validity to fit SEM [55].
Second, composite reliability (CR) is considered to determine internal consistency. Previous studies suggest that a CR value of >0.7 is required [56,57].
Third, the factor loadings of the observed items should be larger than 0.50 [58,59].
Fourth, in convergent validity analysis, the external factor loadings must be greater than 0.5, and the AVE must be larger than 0.5 [59].
Fifth, we followed the Fornell–Larcker criterion to assess discriminant validity [60]. Hair et al. argued that a latent construct should better explain the variance of its own indicators [54]. Therefore, the square root of each construct’s AVE should have a value greater than the correlations with other latent constructs.
In the SEM process, the overall model fit was assessed using common goodness-of-fit indices, including the chi-square minimum (CMIN), the ratio of chi-square to degrees of freedom (χ2/df < 5.0), the number of distinct parameters (NPAR), the goodness-of-fit index (GFI > 0.90), the adjusted goodness-of-fit index (AGFI > 0.90), the parsimonious-goodness-of-fit index (PGFI > 0.50), and the root-mean-square residual (RMR < 0.08 or <0.1) [61,62,63,64]. In this study, we used 5000 bootstrap samples. When performing the bootstrap, the bias-corrected confidence interval at a 95% significant level was used to estimate the mediation effect [64,65,66,67].

4. Results

In this section, we demonstrate how the female students’ data were transformed in the SEM. Before conducting SEM, we address the descriptive statistics of the entrepreneurial competency, mindset, and intention to fit the SEM model. The results of the SEM and bootstrapping are presented.

4.1. Results of Descriptive Statistics

Table 2 displays the descriptive statistics of entrepreneurial competency, entrepreneurial mindset, and entrepreneurial intention. The mean, standardized deviation, skewness, and kurtosis of each observed item were calculated. Since the values of skewness and kurtosis are less than ±3 as per Kline’s definition [68], they fit the requirements of normal distribution. The results suggest that the data can be transformed and estimated as parameters in SEM.

4.2. Verification of Measurement Construct

Table 3 shows the inter-item correlation matrix of entrepreneurial competency, mindset, and intention. In this study, the mean of inter-item correlations was 0.419. The inter-item correlation of entrepreneurial competency, mindset, and intention sub-scales were 0.532, 0.394, and 0.758, respectively. This information means that the measures have no multi-collinearity problem. The reliability analysis showed Cronbach’s alpha was 0.917 among the 15 items. We checked the change in Cronbach’s alpha to see if an item was deleted. The results revealed no significant change in the scale. Details are displayed in Table 4.
The correlation analysis among the three latent variables, Cronbach’s alpha, composition reliability (CR), and average variance extracted (AVE), is shown in Table 5. The results reveals that the r13 between entrepreneurial competency and entrepreneurial intention was 0.461 (p < 0.01), the r12 between entrepreneurial competency and entrepreneurial mindset was 0.469 (p < 0.01), and the r23 between entrepreneurial mindset and entrepreneurial intention was 0.637 (p < 0.01). Moreover, the CR is better than Cronbach’s alpha for entrepreneurial mindset measures. The result of AVE indicates entrepreneurial competency as 0.490, entrepreneurial mindset as 0.532, and entrepreneurial intention as 0.620, which are larger than the criteria of 0.50 or very close to 0.50. Based on Fornell and Larcker’s suggestion [69], we found the correlation of latent variables is less than the root square of AVE (0.70, 0.729, and 0.789 in the diagonal). The result reveals that the validation of the constructs has been confirmed in the CMI model.

4.3. Testing of the CMI with SEM

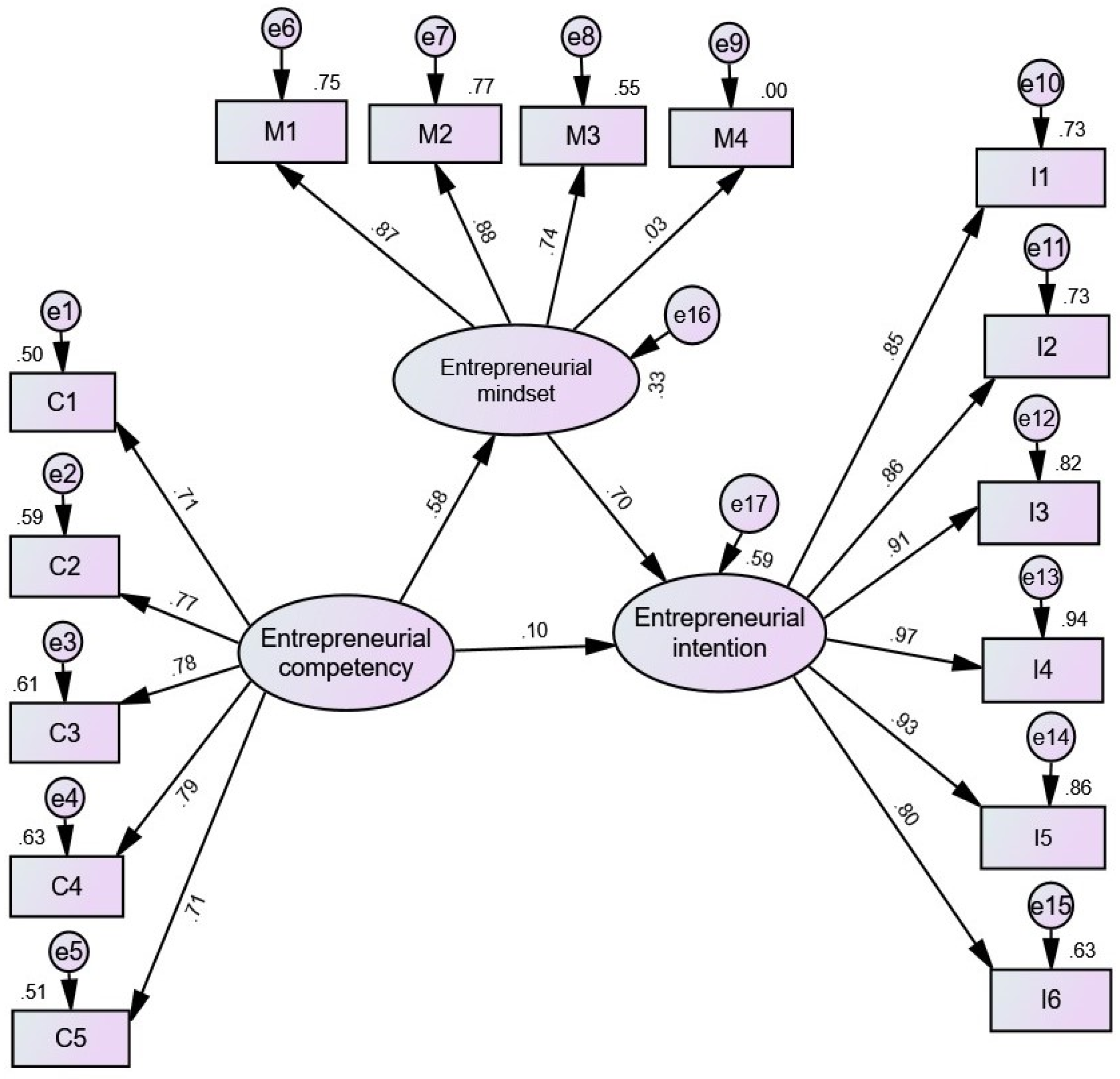
This study conducted SEM with a generalized least squares method (GLS) model. The results indicated that the CMIN was 372.926 and the degree of freedom was 84 in the CMI model. Considering the ratio of χ2 with the degree of freedom (χ2/df), we found the value was 4.440 less than 5.0; this implied a good fit of the testing model. The result of SEM revealed that the NPAR (the number of parameters) was 36, implying that the CMI model was defined as moderately complex. The results revealed that the selected model-fit indices (GFI, AGFI, PGFI, and RMR) exceeded the acceptance levels. Specifically, the GFI = 0.934 > 0.90, AGFI = 0.908 > 0.90, PGFI = 0.669 > 0.50, and RMR = 0.091 < 0.10. Table 6 presented the criteria, estimated values, and model fit measures.
The results of the hypotheses tests are as follows:
H1: There is a positive causal relationship between entrepreneurial competency and entrepreneurial intention (accepted).
H2: There is a positive causal relationship between entrepreneurial competency and entrepreneurial mindset (accepted).
H3: There is a positive causal relationship between entrepreneurial mindset and entrepreneurial intention (accepted).
H4: Entrepreneurial competency will, through entrepreneurial mindset, impact entrepreneurial intention (accepted).
The findings suggest that the entrepreneurial mindset exerts a mediation effect in the CMI model. We confirmed that female students’ entrepreneurial mindset might reinforce their entrepreneurial intention. The results of the structural relationships in SEM are displayed in Figure 2.

4.4. Testing Mediation Effect

The result of testing the mediation effect revealed that the statistical power depended on the coefficients β1 (entrepreneurial competency → entrepreneurial mindset) and β2 (entrepreneurial mindset → entrepreneurial intention), which are significant at the 0.01 level. The entreneurial mindset exerted a mediation effect in the CMI model. This fits Sobel’s suggestion that calculating the coefficients β1 and β2 can roughly determine the mediation effect (β1 × β2) [70]. The question is how the mediation effect can be estimated. The bootstrapping provides this function. In this study, the bootstrap method with 5000 samples showed that the effect of mediation (β1 × β2) was 0.405, and it was significant at the 0.01 level. The details of the p-values and 95% confidence intervals (CI) of bias correction (BC) are listed in Table 7.
The result reveals that the direct effects of entrepreneurial competency and entrepreneurial mindset on entrepreneurial intention were 0.104 (p < 0.05) and 0.701 (p < 0.01), respectively. This implies that the effect of entrepreneurial competency on entrepreneurial intention is weak, while the entrepreneurial competency can, through an entrepreneurial mindset, impact entrepreneurial intention. Moreover, the total effect was 0.510, which implies that the total effect is added from the effect of both “entrepreneurial competency entrepreneurial intention” and “entrepreneurial mindset entrepreneurial intention”. These findings suggest that the mediation effect of an entrepreneurial mindset works well in this model. Without an entrepreneurial mindset, entrepreneurial competency cannot exert a significant effect in this CMI model.
The histogram in Figure 3 shows the distribution of 5000 samples in bootstrapping. This implies that the targeted samples were extended to 5000 and that the CMI model and its construct are reliable.

5. Discussion

When the world moved toward considering sustainable development, entrepreneurship faced social, economic, environmental dimensions, psychological, social, and ecological consequences [10,11]. Our literature review suggests that the notion of sustainable entrepreneurship is emerging in entrepreneurial education [12]. The traditional training format for entrepreneurship in higher education might need to reinvent in order to face these challenges in novel markets. In higher education settings, entrepreneurial education is assumed to enhance students’ entrepreneurial skills and provide an alternative choice for their career development [28]. Based on this assumption, entrepreneurial competency, mindset, and intention could be a crucial component in the process of helping students take action. Previous studies have addressed this topic persistently [1,4,6,7], but what might impact female entrepreneurial activities is still neglected in the literature. This study focuses on the issue of fostering female students’ entrepreneurship. The entrepreneurial mindset could play a crucial role of intervening variables in increasing entrepreneurial intention for the specific group. The findings can provide a clear picture that informs relevant programs in higher educational institutions.
In this study, we answered three main questions: Can female students’ entrepreneurial competency (C) reinforce their entrepreneurial mindset (M)? What are the dominant factors that promote entrepreneurial intention (I) in this group? What kind of structural relationships can interpret the effect of entrepreneurial education for this group? We conducted SEM to confirm whether the CMI model fits or not. The CMI model suggests that “C I” had no significant direct effect at the 0.01 level, but the effect of “C M” and “M I” were significant. This implies that the CMI model works well. In this study, we found that female students’ entrepreneurial competency is associated with their entrepreneurial mindset. Entrepreneurial competency will, through an entrepreneurial mindset, impact their entrepreneurial intention. This finding is different from those of previous studies that do not consider gender differences. In our structural relationship model, entrepreneurial competency only has a weak association with entrepreneurial intention. This finding suggests that female students’ entrepreneurial intention can be promoted by entrepreneurial competency with an entrepreneurial mindset. This also indicates that entrepreneurial education is very important for women. Supposedly, entrepreneurial competency can be linked to entrepreneurial intention. The current target education system might not provide this function successfully. We assume that the course content in higher education institutions related to entrepreneurial competency might need to be redesigned to fit the novel entrepreneurial activities of the future.
Based on the Women’s Entrepreneurship Report, the average rate of women’s early-stage entrepreneurial activity is 11% globally, down since 2018/19 [7]. This is a worrying trend in an uncertain world. Although there are different patterns of men and women in entrepreneurial activities, a gender gap appears in more advanced economies [7]. Entrepreneurship rates and advanced businesses do not favor women. Considering that high technologies have emerged rapidly, the disparity in entrepreneurial activities might widen. Moreover, since sustainable entrepreneurship is emerging, how female entrepreneurial participation can be stimulated is becoming important for future generations. In this study, we also considered that 75.9% of female students are in social science programs, and only 8.9% are in STEM programs in the target system. Creating integrated programs for attracting female students’ participation might become an alternative strategy in current higher education institutions. For example, providing STEM-related courses for females in social science majors. Most female students in our study had not taken any entrepreneurial courses (54.5%), which is another issue in traditional higher education institutions. Based on our survey, 45.5% of female students reported that they had taken entrepreneurship-related credits. The entrepreneurial knowledge needed for dealing with complicated markets is still very limited. There may, therefore, be an opportunity to reinvent the relevant programs for female students.

6. Implications

There are four significant implications in this study. First, previous studies have been limited in providing sufficient evidence for improving female entrepreneurial education. This study provided a structural relationship to clarify the entrepreneurial issue for this specific group, which may bridge the knowledge gap in this field. Second, the findings can inform the relevant policy makers for devising strategies for improving institutional entrepreneurial education. Third, considering that women have become a minority in entrepreneurial activities in the global context, this study may inspire researchers to tackle similar issues in other settings. Finally, promoting female students’ entrepreneurial participation can help their entrepreneurial activities later and contribute to sustainable entrepreneurship in the future.

7. Conclusions

Previous studies have typically addressed entrepreneurship from various fields, while gender issue could be crucial. This study focused on female students’ entrepreneurial transformation process. We consider women to be a reservoir of entrepreneurial talents and a growth engine for entrepreneurial activities in the future. This is the main reason this specific group was explored in this study. SEM and bootstrapping provided helpful information to support this emerging group. We confirmed that an entrepreneurial mindset can play a crucial role in the process of entrepreneurship transformation. The findings also provide a meaningful message for current entrepreneurial educators in higher education. This study found that an entrepreneurial mindset should be taken into account in entrepreneurial education for female students. Since women have become a neglected group in entrepreneurial education, it is advised that this issue is rethought. Without an entrepreneurial mindset, entrepreneurial competency cannot exert a significant effect. This is a critical point for female students who have selected their career. Therefore, it is important in an entrepreneurial education in higher education to have a positive mindset and a public good-oriented intention.
This study targeted female students in higher education institutions in Taiwan. The findings may provide helpful information for institutional or system-wide policy makers. The scale of entrepreneurial competency, mindset, and intention, three domains that can shape structural relationships, can be used to detect issues for women, but also men. We suggest that the design of the study be extended to tackle similar issues in other higher education settings.

8. Limitation

It is possible that there are valuable items that have not been considered in the current measure scale. For example, the entrepreneurial competency scale considered five observed items and the entrepreneurial mindset scaled considered four. In further studies, the length of the scale can be extended to collect more information. In addition, this study was conducted using a cluster sampling technique based on the female students’ courses taken. We tended to consider the efficiency of the survey only. The sampling process in the survey did not entirely fulfill the requirement of probability sampling. In future studies, we suggest creating an online questionnaire platform to conduct any surveys.

Author Contributions

Conceptualization, A.C., D.-F.C. and T.-L.C.; methodology, A.C., D.-F.C. and T.-L.C.; software, A.C. and D.-F.C.; validation, A.C. and D.-F.C.; formal analysis, A.C. and D.-F.C.; investigation, D.-F.C. and T.-L.C.; resources, D.-F.C.; data curation, D.-F.C. and T.-L.C.; writing—original draft preparation, A.C., D.-F.C. and T.-L.C.; writing—review and editing, A.C. and D.-F.C.; visualization, A.C. and D.-F.C.; supervision, D.-F.C.; All authors have read and agreed to the published version of the manuscript.

Funding

This research received no external funding.

Institutional Review Board Statement

Not applicable.

Informed Consent Statement

Not applicable.

Data Availability Statement

The data presented in this study are available on request from the corresponding author.

Acknowledgments

The authors wish to express thanks to those female students who participated in the survey.

Conflicts of Interest

The authors declare no conflict of interest.

References

  1. Westhead, P.; Solesvik, M.Z. Entrepreneurship education and entrepreneurial intention: Do female students benefit? Int. Small Bus. J. 2016, 34, 979–1003. [Google Scholar] [CrossRef]
  2. Brush, C.G.; Cooper, S.Y. Female entrepreneurship and economic development: An international perspective. Entrep. Reg. Dev. 2012, 24, 1–6. [Google Scholar] [CrossRef]
  3. Anwar, I.; Saleem, I. Entrepreneurial intention among female university students: A step towards economic inclusion through venture creation. In Strategies and Dimensions for Women Empowerment; Mrinal, S.R., Bhattacharya, B., Bhattacharya, S., Eds.; Central West Publishing: Orange, NSW, Australia, 2019; pp. 331–342. [Google Scholar]
  4. Bird, B. Implementing entrepreneurial ideas: The case for intentions. Acad. Manag. Rev. 1988, 13, 442–453. [Google Scholar] [CrossRef]
  5. Thompson, E.R. Individual entrepreneurial intent: Construct clarification and development of an internationally reliable metric. Entrep. Theory Pract. 2009, 33, 669–694. [Google Scholar] [CrossRef]
  6. Kumar, B.M.; Pinakapani, P.; Patnaik, B. A study on post graduate students’ intention towards entrepreneurship in select universities of Telangana state. Int. J. Mech. Prod. Eng. Res. Dev. 2020, 10, 9199–9208. [Google Scholar]
  7. Elam, A.B. Women’s Entrepreneurship 2020/21: Thriving through Crisis; Global Entrepreneurship Research Association: London, UK, 2021. [Google Scholar]
  8. Ministry of Education, The Promoting Entrepreneurial Education Plan for Colleges (EC-SOS). Available online: https://ecsos.moe.edu.tw/platform (accessed on 23 August 2022).
  9. Ramanigopal, C.; Palaniappan, G.; Hemalatha, N. Need for entrepreneurship education in school students. Int. J. Phys. Soc. Sci. 2012, 2, 243–259. [Google Scholar]
  10. Katsikis, I.N.; Kyrgidou, L.P. Entrepreneurship in teleology: The variety of the forms. Int. J. Entrep. Behav. Res. 2009, 15, 209–231. [Google Scholar] [CrossRef]
  11. Cohen, B.; Winn, M. Market imperfections, opportunity and sustainable entrepreneurship. J. Bus. Ventur. 2007, 22, 29–49. [Google Scholar] [CrossRef]
  12. Terán-Yépez, E.; Marín-Carrillo, G.M.; del Pilar Casado-Belmonte, M.; de las Mercedes Capobianco-Uriarte, M. Sustainable entrepreneurship: Review of its evolution and new trends. J. Clean. Prod. 2020, 252, 119742. [Google Scholar] [CrossRef]
  13. Schlange, L.E. Stakeholder identification in sustainability entrepreneurship. Greener Manag. Int. 2009, 55, 13–32. [Google Scholar] [CrossRef]
  14. Schaltegger, S.; Hansen, E.G.; Lüdeke-Freund, F. Business models for sustainability: Origins, present research, and future avenues. Organ. Environ. 2016, 29, 3–10. [Google Scholar] [CrossRef]
  15. Bertello, A.; Battisti, E.; De Bernardi, P.; Bresciani, S. An integrative framework of knowledge–intensive and sustainable entrepreneurship in entrepreneurial ecosystems. J. Bus. Res. 2022, 142, 683–693. [Google Scholar] [CrossRef]
  16. Tunçalp, D.; Yıldırım, N. Sustainable entrepreneurship: Mapping the business landscape for the last 20 years. Sustainability 2022, 14, 3864. [Google Scholar] [CrossRef]
  17. UN. SDG Indicators: Global Indicator Framework for the Sustainable Development Goals and Targets of the 2030-Agenda for Sustainable Development. Available online: https://unstats.un.org/sdgs/indicators/indicators-list/ (accessed on 22 August 2022).
  18. Fellnhofer, K.; Kraus, S.; Bouncken, R.B. The current state of research on sustainable entrepreneurship. Int. J. Bus. Res. 2014, 14, 163–172. [Google Scholar] [CrossRef]
  19. Biggeri, M.; Colucci, D.; Doni, N.; Valori, V. Sustainable entrepreneurship: Good deeds, business, social and environmental responsibility in a market experiment. Sustainability 2022, 14, 3577. [Google Scholar] [CrossRef]
  20. Georgantzis, N.; Vasileiou, E. An experiment on energy saving competition with socially responsible consumers: Opening the black box. J. Behav. Exp. Econ. 2015, 58, 1–10. [Google Scholar]
  21. NVCA. National Venture Capital Association 2021 Yearbook. 2021, pp. 13–21. Available online: https://nvca.org/wp-content/uploads/2021/08/NVCA-2021-Yearbook.pdf (accessed on 20 August 2022).
  22. Neck, H.M.; Greene, P.G. Entrepreneurship education: Known worlds and new frontiers. J. Small Bus. Manag. 2011, 49, 55–70. [Google Scholar] [CrossRef]
  23. Stovang, P.; Nielsen, S.L. DesUni: University entrepreneurship education through design thinking. Educ. Train. 2015, 57, 977–991. [Google Scholar]
  24. European Economic and Social Committee. Entrepreneurship2020 Action Plan; European Economic and Social Committee: Brussels, Belgium, 2013. [Google Scholar]
  25. EntreComp Europe. Inspiring Practices from across Europe 2020. Available online: https://entrecompeurope.eu/wp-content/uploads/2020/11/EntreComp_Europe_Inspiring_Practices.pdf (accessed on 10 November 2021).
  26. López-Núñez, M.I.; Rubio-Valdehita, S.; Armuña, C.; Pérez-Urria, E. EntreComp questionnaire: A self-assessment tool for entrepreneurship competencies. Sustainability 2022, 14, 2983. [Google Scholar] [CrossRef]
  27. Armuña, C.; Ramos, S.; Juan, J.; Feijóo, C.; Arenal, A. From stand-up to start-up: Exploring entrepreneurship competences and STEM women’s intention. Int. Entrep. Manag. J. 2020, 16, 69–92. [Google Scholar] [CrossRef]
  28. Ratten, V.; Jones, P. New challenges in sport entrepreneurship for value creation. Int. Entrep. Manag. J. 2020, 16, 961–980. [Google Scholar] [CrossRef]
  29. Farida, F.A.; Hermanto, Y.B.; Paulus, A.L.; Leylasari, H.T. Strategic entrepreneurship mindset, strategic entrepreneurship leadership, and entrepreneurial value creation of SMEs in east Java, Indonesia: A strategic entrepreneurship perspective. Sustainability 2022, 14, 10321. [Google Scholar] [CrossRef]
  30. Daspit, J.J.; Fox, C.J.; Findley, S.K. Entrepreneurial mindset: An integrated definition, a review of current insights, and directions for future research. J. Small Bus. Manag. 2021, 59, 1–33. [Google Scholar] [CrossRef]
  31. Fayolle, A.; Gailly, B.; Lassas-Clerc, N. Assessing the impact of entrepreneurship education programs: A new methodology. J. Eur. Ind. Train. 2006, 30, 701–720. [Google Scholar] [CrossRef]
  32. Martin, B.C.; McNally, J.J.; Kay, M.J. Examining the formation of human capital in entrepreneurship: A meta-analysis of entrepreneurship education outcomes. J. Bus. Ventur. 2013, 28, 211–224. [Google Scholar] [CrossRef]
  33. Fayolle, A.; Gailly, B. The impact of entrepreneurship education on entrepreneurial attitudes and intention: Hysteresis and persistence. J. Small Bus. Manag. 2015, 53, 75–93. [Google Scholar] [CrossRef]
  34. Walter, S.G.; Dohse, D. Why mode and regional context matter for entrepreneurship education. Entrep. Reg. Dev. 2012, 24, 807–835. [Google Scholar] [CrossRef]
  35. Volery, T.; Müller, S.; Oser, F.; Naepflin, C.; del Rey, N. The impact of entrepreneurship education on human capital at upper-secondary level. J. Small Bus. Manag. 2013, 51, 429–446. [Google Scholar] [CrossRef]
  36. Souitaris, V.; Zerbinati, S.; Al-Laham, A. Do Entrepreneurship Programs raise entrepreneurial intention of science and engineering students? The effect of learning, inspiration and resources. J. Bus. Ventur. 2007, 22, 566–591. [Google Scholar] [CrossRef]
  37. Hahn, D.; Minola, T.; van Gils, A.; Huybrechts, J. Entrepreneurship education and learning at universities: Exploring multilevel contingencies. Entrep. Reg. Dev. 2017, 29, 945–974. [Google Scholar] [CrossRef]
  38. Krueger, N. The impact of prior entrepreneurial exposure on perceptions of new venture feasibility and desirability. Entrep. Theory Pract. 1993, 18, 5–21. [Google Scholar] [CrossRef]
  39. Ajzen, I. The theory of planned behavior. Organ. Behav. Hum. Decis. Process. 1991, 50, 179–211. [Google Scholar] [CrossRef]
  40. Rotter, J.B. Generalized expectancies for internal versus external control of reinforcement. Psychol. Monogr. Gen. Appl. 1966, 80, 1–28. [Google Scholar] [CrossRef]
  41. Bandura, A. Self-efficacy mechanism in human agency. Am. Psychol. 1982, 37, 122–147. [Google Scholar] [CrossRef]
  42. Boldureanu, G.; Lache, C.; Pӑduraru, T.; Boldureanu, D.; Niculescu, N. Students’ entrepreneurial competencies and orientation: Current status and perspectives. Environ. Eng. Manag. J. 2013, 12, 2071–2077. [Google Scholar] [CrossRef]
  43. Bae, T.J.; Qian, S.; Miao, C.; Fiet, J.O. The relationship between entrepreneurship education and entrepreneurial intentions: A meta-analytic review. Entrep. Theory Pract. 2014, 38, 217–254. [Google Scholar] [CrossRef]
  44. Khalifa, A.H.; Dhiaf, M.M. The impact of entrepreneurship education on entrepreneurial intention: The UAE context. Pol. J. Manag. Stud. 2016, 14, 119–128. [Google Scholar] [CrossRef]
  45. Alshebami, A.S. Psychological features and entrepreneurial intention among Saudi small entrepreneurs during adverse times. Sustainability 2022, 14, 7604. [Google Scholar] [CrossRef]
  46. Arafat, M.Y.; Saleem, I. Examining start-up intention of Indians through cognitive approach: A study using GEM data. J. Glob. Entrep. Res. 2017, 7, 13. [Google Scholar] [CrossRef]
  47. Alshebami, A.S.; Hamoud, A.; Seraj, A. The impact of intellectual capital on the establishment of ventures for Saudi small entrepreneurs: GEM data empirical scrutiny. Rev. Int. Geogr. Educ. 2021, 11, 129–142. [Google Scholar]
  48. Roy, R.; Akhtar, F.; Das, N. Entrepreneurial intention among science & technology students in India: Extending the theory of planned behavior. Int. Entrep. Manag. J. 2017, 13, 1013–1041. [Google Scholar]
  49. Becker, J.M.; Klein, K.; Wetzels, M. Hierarchical latent variable models in PLS-SEM: Guidelines for using reflective-formative type models. Long Range Plan. 2012, 45, 359–394. [Google Scholar] [CrossRef]
  50. Borsboom, D.; Mellenbergh, G.J.; Heerden, J.V. The theoretical status of latent variables. Psychol. Rev. 2003, 110, 203–219. [Google Scholar] [CrossRef] [PubMed]
  51. Borsboom, D.; Mellenbergh, G.J.; Heerden, J.V. The concept of validity. Psychol. Rev. 2004, 111, 1061–1071. [Google Scholar] [CrossRef] [PubMed]
  52. Coltman, T.; Devinney, T.M.; Midgley, D.F.; Veniak, S. Formative versus reflective measurement models: Two applications of formative measurement. J. Bus. Res. 2008, 61, 1250–1262. [Google Scholar] [CrossRef]
  53. Hair, J.F.; Ringle, C.M.; Sarstedt, M. PLS-SEM: Indeed a silver bullet. J. Mark. Theory Pract. 2011, 19, 139–152. [Google Scholar] [CrossRef]
  54. Hair, J.; Hult, G.T.M.; Ringle, C.M.; Sarstedt, M. A Primer on Partial Least Squares Structural Equation Modeling (PLS-SEM); SAGE Publications: Los Angeles, CA, USA, 2014. [Google Scholar]
  55. Blanthorne, C.; Jones-Faremer, L.A.; Almer, E.D. Why you should consider SEM: A guide getting started. Adv. Account. Behav. Res. 2006, 9, 179–207. [Google Scholar]
  56. Sarstedt, M.; Ringle, C.M.; Hair, J.F. Partial least squares structural equation modeling. In Handbook of Marketing Research; Springer: Cham, Switzerland, 2017; Volume 26, pp. 1–40. [Google Scholar]
  57. Urbach, N.; Ahlemann, F. Structural equation modeling in information systems research using partial least squares. J. Inf. Technol. Theory Appl. 2010, 11, 5–40. [Google Scholar]
  58. Hair, J.F.; Ringle, C.M.; Gudergan, S.P.; Fischer, A.; Nitzl, C.; Menictas, C. Partial least squares structural equation modeling-based discrete choice modeling: An illustration in modeling retailer choice. Bus. Res. 2019, 12, 115–142. [Google Scholar] [CrossRef]
  59. Hair, J.F.; Ringle, C.M.; Sarstedt, M. Partial least squares: The better approach to structural equation modeling? Long Range Plan. 2012, 45, 312–319. [Google Scholar] [CrossRef]
  60. Fornell, C.; Cha, J. Partial Least Squares. In Advanced Methods of Marketing Research; Bagozzi, R.P., Ed.; Blackwell: Cambridge, UK, 1994; pp. 52–78. [Google Scholar]
  61. Loehlin, J.C. Latent Variable Models: An. Introduction to Factor, Path, and Structural Equation Analysis, 4th ed.; Lawrence Erlbaum Associate: Mahwah, NJ, USA, 2004. [Google Scholar]
  62. Schumacker, R.E.; Lomax, R.G. A Beginner’s Guide to Structural Equation Modeling; Lawrence Erlbaum Associate: Mahwah, NJ, USA, 2004. [Google Scholar]
  63. Byrne, B.M. Structural Equation Modeling with EQS and EQS/Windows; Sage: Thousand Oaks, CA, USA, 1994. [Google Scholar]
  64. Hu, L.T.; Bentler, P.M. Cutoff criteria for fit indexes in covariance structure analysis: Conventional criteria versus new alternatives. Struct. Equ. Model. Multidiscip. J. 1999, 6, 1–55. [Google Scholar] [CrossRef]
  65. Efron, B. Better bootstrap confidence intervals. J. Am. Stat. Assoc. 1987, 82, 171–185. [Google Scholar] [CrossRef]
  66. Efron, B.; Tibshirani, R.J. An Introduction to the Bootstrap; Chapman and Hall: New York, NY, USA, 1993. [Google Scholar]
  67. Jung, K.; Lee, J.; Gupta, V.; Cho, G. Comparison of bootstrap confidence interval methods for GSCA using a Monte Carlo simulation. Front. Psychol. 2019, 10, 2215. [Google Scholar] [CrossRef] [PubMed]
  68. Kline, R.B. Principles and Practice of Structural Equation Modeling; Guilford: New York, NY, USA, 1988. [Google Scholar]
  69. Fornell, C.; Larcker, D.F. Evaluating structural equation models with unobservable variables and measurement error. J. Market. Res. 1981, 18, 39–50. [Google Scholar] [CrossRef]
  70. Sobel, M.E. Asymptotic confidence intervals for indirect effects in structural equation models. Sociol. Methodol. 1982, 13, 290–313. [Google Scholar] [CrossRef]
Figure 1. The proposed CMI model for testing.
Figure 1. The proposed CMI model for testing.
Sustainability 14 12970 g001
Figure 2. The verification of CMI with SEM.
Figure 2. The verification of CMI with SEM.
Sustainability 14 12970 g002
Figure 3. Distribution of bootstrapping samples (implied vs. population).
Figure 3. Distribution of bootstrapping samples (implied vs. population).
Sustainability 14 12970 g003
Table 1. Definitions of observed items in the CMI questionnaire.
Table 1. Definitions of observed items in the CMI questionnaire.
Domains/Observed ItemsDefinitions of Observed Items with Citations in “[ ]”
Entrepreneurial competency (C)/
C1: I can develop an entrepreneurial proposal [7].
C2: I realize enterprise management models [7].
C3:I can acquire entrepreneurial resources [7].
C4: I realize the financial plan for entrepreneurial development in different stages [7].
C5:I can transfer a novel idea into marketing [26,27].
Entrepreneurial mindset (M)/
M1: I am interested in entrepreneurial activities [29].
M2:I aspire to be an entrepreneur [30].
M3: If I have opportunities and adequate resources, I will start a new business [25].
M4: Among the various career choices, I will select a new creation [34,35].
Entrepreneurial intention (I)/
I1:I have decided on a new creation in the future [7,42].
I2:After graduation, I will have started a new business in five years [7].
I3:I have prepared to be an entrepreneur [7,44].
I4:I have prepared to start a new creation [45].
I5:I have prepared to manage a new company [44,45].
I6:I have the confidence to start a successful new company [7,44,45].
Table 2. Descriptive statistics of entrepreneurial competency, mindset, and intention.
Table 2. Descriptive statistics of entrepreneurial competency, mindset, and intention.
Observed ItemsNMeanStd. DeviationSkewnessKurtosis
StatisticStd. ErrorStatisticStd. Error
C17522.730.9180.2230.0890.0190.178
C27522.770.8680.0780.089−0.0780.178
C37522.670.9280.1310.089−0.3120.178
C47522.550.9040.2160.089−0.2630.178
C57522.930.954−0.0350.089−0.3140.178
M17523.241.130−0.3020.089−0.6220.178
M27522.921.1430.0900.089−0.7470.178
M37523.631.129−0.5780.089−0.4020.178
M47523.970.955−1.0220.0890.9710.178
I17522.291.0750.5730.089−0.2570.178
I27522.000.9780.8630.0890.3750.178
I37522.131.0010.6620.089−0.1010.178
I47522.040.9520.7320.0890.1160.178
I57522.160.9960.6450.089−0.0950.178
I67522.291.0310.5220.089−0.2730.178
Table 3. Inter-item correlation matrix of CMI measurement.
Table 3. Inter-item correlation matrix of CMI measurement.
C1C2C3C4C5M1M2M3M4I1I2I3I4I5I6
C11.000
C20.6021.000
C30.4710.5561.000
C40.4640.5630.6451.000
C50.4910.4630.5320.5311.000 .
M10.3760.3190.3590.2800.4871.000
M20.4090.3480.3720.3190.4760.7951.000
M30.2970.2330.2950.2490.3870.7160.6801.000
M40.0030.050−0.0130.0430.0720.0650.0440.0621.000
I10.3260.2990.3570.2470.3740.6230.6560.563−0.0351.000
I20.2980.2670.3110.2190.3050.5400.5860.498−0.0540.7741.000
I30.3360.3480.3420.3070.3770.5620.6200.502−0.0160.7320.7551.000
I40.3280.3290.3670.3310.3630.5460.5970.490−0.0380.7540.7990.8781.000
I50.3080.3340.3660.3350.3640.5220.5840.480−0.0210.6880.7200.8310.8961.000
I60.3130.3010.3510.2770.3720.5480.5810.507−0.0110.7050.6910.6960.7270.7291.000
Table 4. Items’ statistical information and Cronbach’s alpha values if the item was deleted.
Table 4. Items’ statistical information and Cronbach’s alpha values if the item was deleted.
Observed ItemsScale Mean If Item DeletedScale Variance If Item DeletedCorrected Item-Total CorrelationSquared Multiple CorrelationCronbach’s Alpha If Item Deleted
C137.5994.4740.5140.4480.915
C237.5595.1030.5100.5030.915
C337.6593.8680.5430.5220.914
C437.7795.0960.4870.5250.916
C537.3992.9080.5810.4660.913
M137.0887.8080.7280.7090.908
M237.4086.9140.7640.7090.907
M336.6989.5530.6400.5610.911
M436.35103.2760.0160.0310.930
I138.0387.9700.7620.7160.907
I238.3290.1290.7220.7210.909
I338.1988.7400.7820.8010.907
I438.2889.3030.7940.8830.907
I538.1689.1090.7650.8250.907
I638.0389.2550.7280.6310.908
Table 5. Construct of the measurement in the proposed model.
Table 5. Construct of the measurement in the proposed model.
Latent VariablesEntrepreneurial
Competency
Entrepreneurial
Mindset
Entrepreneurial IntentionCRAVE
Entrepreneurial competency0.70 0.8260.490
Entrepreneurial mindset0.469 **0.729 0.8190.532
Entrepreneurial intention0.461 **0.637 **0.7890.9060.620
Cronbach’s alpha0.8500.7430.949
Note: ** p < 0.01; The values of 0.70, 0.729, and 0.789 in the diagonal are the square roots of AVE.
Table 6. Summary of criteria, estimated values, and model fit measures.
Table 6. Summary of criteria, estimated values, and model fit measures.
Model Fit MeasuresCriteriaEstimated ValuesFit (Yes or No)
Absolute fitχ2/df<3 or <54.336Yes
GFI>0.9 or >0.80.934Yes
AGFI>0.9 or >0.80.908Yes
RMR<0.08 or <0.10.091Yes
Parsimonios fitPGFI>0.50.669Yes
Table 7. Summarizing the estimated standardized direct, indirect, and total effect with BC.
Table 7. Summarizing the estimated standardized direct, indirect, and total effect with BC.
EffectsEstimatedBC p-ValueBC with 95% CI
Direct effect
Entrepreneurial competency Entrepreneuial intention
Entrepreneuial mindset Entrepreneurial intention
0.104 *0.0190.018~0.185
0.701 **0.0010.620~0.772
Indirect effect
Entrepreneurial competency Entrepreneurial mindset
Entrepreneurial intention
0.405 **0.0020.330~0.478
Total effect0.510 **0.0030.436~0.567
* p < 0.05; ** p < 0.01.
Publisher’s Note: MDPI stays neutral with regard to jurisdictional claims in published maps and institutional affiliations.

Share and Cite

MDPI and ACS Style

Chang, A.; Chang, D.-F.; Chen, T.-L. Detecting Female Students Transforming Entrepreneurial Competency, Mindset, and Intention into Sustainable Entrepreneurship. Sustainability 2022, 14, 12970. https://doi.org/10.3390/su142012970

AMA Style

Chang A, Chang D-F, Chen T-L. Detecting Female Students Transforming Entrepreneurial Competency, Mindset, and Intention into Sustainable Entrepreneurship. Sustainability. 2022; 14(20):12970. https://doi.org/10.3390/su142012970

Chicago/Turabian Style

Chang, Angel, Dian-Fu Chang, and Tien-Li Chen. 2022. "Detecting Female Students Transforming Entrepreneurial Competency, Mindset, and Intention into Sustainable Entrepreneurship" Sustainability 14, no. 20: 12970. https://doi.org/10.3390/su142012970

APA Style

Chang, A., Chang, D.-F., & Chen, T.-L. (2022). Detecting Female Students Transforming Entrepreneurial Competency, Mindset, and Intention into Sustainable Entrepreneurship. Sustainability, 14(20), 12970. https://doi.org/10.3390/su142012970

Note that from the first issue of 2016, this journal uses article numbers instead of page numbers. See further details here.

Article Metrics

Back to TopTop