A Study of Foam Bitumen Preparation for Effective Recycling of Pavement Layers
Abstract
:1. Introduction
2. Methods
2.1. Fuzzy Number Theory
2.2. Fuzzification of the Fault Tree
2.3. Fault Tree Defuzzification
2.3.1. Defuzzification Output
2.3.2. Calculate the Probability of the Top Event
2.3.3. Fuzzy Importance Analysis
2.4. Expert Opinion
2.5. Expert Weight
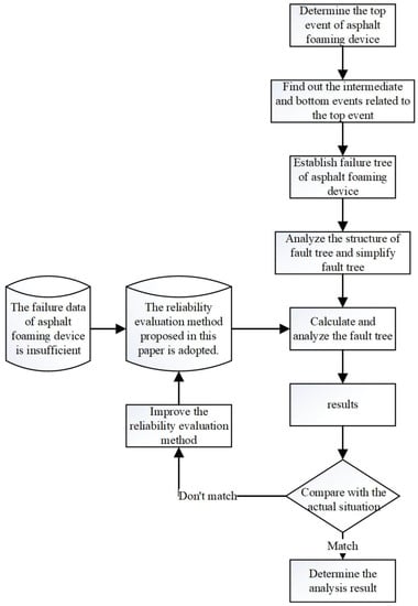
3. Case Study
3.1. Asphalt Foaming Device
3.2. Fault Tree of Asphalt Foaming Device
4. Results Analysis and Discussion
4.1. Bottommost Events’ Fuzzy Number Aggregation
4.2. Top Event’s Aggregate Fuzzy Number
4.3. Fuzzy Importance of the Bottommost Events
4.4. Analysis
5. Experimental Results and Analysis
5.1. CFD Analysis
- (1)
- Velocity field
- (2)
- Temperature field
- (3)
- Pressure field
5.2. Comparative Analysis with Experimental Data
6. Conclusions
Author Contributions
Funding
Institutional Review Board Statement
Informed Consent Statement
Data Availability Statement
Conflicts of Interest
References
- Ramanujam, J.M.; Jones, J.D. Characterization of foamed-bitumen stabilisation. Int. J. Pavement Eng. 2007, 8, 111–122. [Google Scholar] [CrossRef]
- Kattan, H.M.; Mahmoud, I.A.; Baig, M.G.; Wahhab, H.I.A.A. Study of road bases construction in Saudi Arabia using foam asphalt. Constr. Build. Mater. 2012, 26, 113–121. [Google Scholar]
- Cheng, H.Y.; Hao, H.; Zhao, N.; Zhai, Z.P. Sectional lumped parameter model using bond graph and simulation for hot asphalt pipelines. J. Chin. Inst. Eng. 2019, 42, 573–582. [Google Scholar] [CrossRef]
- Wang, T.; Si, J.; Yin, L.; Li, N.; Li, J.; Dong, F.; Yu, X. Influence of base asphalt aging levels on the foaming characteristics and rheological properties of foamed asphalt. Constr. Build. Mater. 2018, 177, 43–50. [Google Scholar]
- Skotnicki, L.; Kuzniewski, J.; Szydlo, A. Stiffness Identification of Foamed Asphalt Mixtures with Cement, Evaluated in Laboratory and In Situ in Road Pavements. Materials 2020, 13, 1128. [Google Scholar] [CrossRef] [PubMed] [Green Version]
- Bairgi, B.K.; Mannan, U.A.; Tarefder, R.A. Influence of foaming on tribological and rheological characteristics of foamed asphalt. Constr. Build. Mater. 2019, 205, 186–195. [Google Scholar] [CrossRef]
- Wang, A.L.; Cheng, H.Y.; Wang, J.W. Theoretical Evaluation on Expansion Ratio and Half-time of Foamed Asphalt. J. Build. Mater. 2009, 12, 684–688. [Google Scholar]
- Ryan, J.; Braham, A. The characterisation of foamed asphalt cement using a rotational viscometer. Int. J. Pavement Eng. 2017, 18, 744–752. [Google Scholar] [CrossRef]
- Yin, F.; Arambula-Mercado, E.; Newcomb, D. Effect of laboratory foamer on asphalt foaming characteristics and foamed mixture properties. Int. J. Pavement Eng. 2017, 18, 358–366. [Google Scholar] [CrossRef]
- Hailesilassie, B.W.; Hugener, M.; Partl, M.N. Influence of foaming water content on foam asphalt mixtures. Constr. Build. Mater. 2015, 85, 65–77. [Google Scholar] [CrossRef]
- Liu, S.J.; Zhou, S.B.; Peng, A.H. Analysis of moisture susceptibility of foamed warm mix asphalt based on cohesion, adhesion, bond strength, and morphology. J. Clean Prod. 2020, 277, 12. [Google Scholar] [CrossRef]
- Wang, A.L.; Cheng, H.Y.; Wang, J.W. Research on Foamed Asphalt Technology and Equipment. In Proceedings of the 2009 International Conference on Energy and Environment Technology, Guilin, China, 16–18 October 2009; pp. 287–291. [Google Scholar]
- Li, K.; Jiao, S. Optimization of process parameters for preparation of different foamed asphalts using cold recycling equipment. J. Chang. Univ. Nat. Sci. Ed. 2014, 34, 13–17. [Google Scholar]
- Hsu, P.Y.; Aurisicchio, M.; Angeloudis, P.; Whyte, J. Understanding and visualizing schedule deviations in construction projects using fault tree analysis. Eng. Constr. Archit. Manag. 2020, 27, 2501–2522. [Google Scholar] [CrossRef]
- Wang, F.C.; Zheng, P.M.; Dai, J.L.; Wang, H.; Wang, R.Q. Fault tree analysis of the causes of urban smog events associated with vehicle exhaust emissions: A case study in Jinan, China. Sci. Total Environ. 2019, 668, 245–253. [Google Scholar] [CrossRef]
- Peeters, J.F.W.; Basten, R.J.I.; Tinga, T. Improving failure analysis efficiency by combining FTA and FMEA in a recursive manner. Reliab. Eng. Syst. Saf. 2018, 172, 36–44. [Google Scholar] [CrossRef] [Green Version]
- Salma, V.; Friedl, F.; Schmehl, R. Improving reliability and safety of airborne wind energy systems. Wind Energy 2020, 23, 340–356. [Google Scholar] [CrossRef] [Green Version]
- Kabir, S. An overview of fault tree analysis and its application in model based dependability analysis. Expert Syst. Appl. 2017, 77, 114–135. [Google Scholar] [CrossRef] [Green Version]
- Wang, Y.G.; Duan, X.D.; Liu, X.D.; Wang, C.R.; Li, Z.D. A spectral clustering method with semantic interpretation based on axiomatic fuzzy set theory. Appl. Soft. Comput. 2018, 64, 59–74. [Google Scholar] [CrossRef]
- Tanaka, H.; Fan, L.T.; Lai, F.S.; Toguchi, K. Fault-tree analysis by fuzzy probability. IEEE Trans. Reliab. 1983, 32, 453–457. [Google Scholar] [CrossRef]
- Onisawa, T. Fuzzy theory in reliability-analysis. Fuzzy Sets Syst. 1989, 30, 361–363. [Google Scholar] [CrossRef]
- Misra, K.B.; Weber, G.G. A new method for fuzzy fault tree analysis. Microelectron. Reliab. 1989, 29, 195–216. [Google Scholar] [CrossRef]
- Singer, D. A fuzzy set approach to fault tree and reliability analysis. Fuzzy Sets Syst. 1990, 34, 145–155. [Google Scholar] [CrossRef]
- Kabir, S.; Walker, M.; Papadopoulos, Y.; Rüde, E.; Securius, P. Fuzzy temporal fault tree analysis of dynamic systems. Int. J. Approx. Reason. 2016, 77, 20–27. [Google Scholar] [CrossRef] [Green Version]
- Kabir, S.; Geok, T.K.; Kumar, M.; Yazdi, M.; Hossain, F. A Method for Temporal Fault Tree Analysis Using Intuitionistic Fuzzy Set and Expert Elicitation. IEEE Access 2020, 8, 980–996. [Google Scholar] [CrossRef]
- Kumar, M.; Sharma, S. The alpha, beta-Cut Intervals and Weakest t-Norm Based Importance Measure for Criticality Analysis in Intuitionisitic Fuzzy Fault Tree Analysis of LNG-ESD System. Int. J. Uncertain. Fuzziness Knowl. Based Syst. 2021, 29, 119–143. [Google Scholar] [CrossRef]
- Lin, S.; Jia, L.M.; Wang, Y.H. Safety Assessment of Complex Electromechanical Systems Based on Hesitant Interval-Valued Intuitionistic Fuzzy Theory. Int. J. Fuzzy Syst. 2019, 21, 2405–2420. [Google Scholar] [CrossRef]
- Zarei, E.; Yazdi, M.; Abbassi, R.; Khan, F. A hybrid model for human factor analysis in process accidents: FBN-HFACS. J. Loss Prev. Process Ind. 2019, 57, 142–155. [Google Scholar] [CrossRef]
- Yazdi, M. Footprint of knowledge acquisition improvement in failure diagnosis analysis. Qual. Reliab. Eng. Int. 2019, 35, 405–422. [Google Scholar] [CrossRef]
- Hermansyah, H.; Kumaraningrum, A.R.; Purba, J.H.; Edison; Yohda, M. Safety Analysis Technique for System with Limited Data: Case Study of the Multipurpose Research Reactor in Indonesia. Energies 2020, 13, 29. [Google Scholar] [CrossRef] [Green Version]
- Liu, Z.; Song, W.; Cui, B.; Wang, X.; Yu, H. A Comprehensive Evaluation Model for Curtain Grouting Efficiency Assessment Based on Prospect Theory and Interval-Valued Intuitionistic Fuzzy Sets Extended by Improved D Numbers. Energies 2019, 12, 3674. [Google Scholar] [CrossRef] [Green Version]
- Qiao, W.; Liu, Y.; Ma, X.; Liu, Y. Human Factors Analysis for Maritime Accidents Based on a Dynamic Fuzzy Bayesian Network. Risk Anal. 2020, 40, 957–980. [Google Scholar] [CrossRef] [PubMed]
- Zhang, P.; Qin, G.J.; Wang, Y.H. Risk Assessment System for Oil and Gas Pipelines Laid in One Ditch Based on Quantitative Risk Analysis. Energies 2019, 12, 21. [Google Scholar] [CrossRef] [Green Version]
- Li, C.; Jiang, Y.; Chen, B. Fuzzy Fault Tree Analysis of the Cycloid Enveloping Reducer. J. Northeast. Univ. Nat. Sci. 2017, 38, 706–710 + 715. [Google Scholar]
- Meng, X.; Ma, Y.; Sun, J. Vehicle Accidents Bow-tie Model on Urban Arterial Road. J. Transp. Syst. Eng. Inf. Technol. 2020, 20, 178–186. [Google Scholar]
- Huang, S.J.; Duan, R.X.; He, J.J.; Feng, T.; Zeng, Y.N. Fault Diagnosis Strategy for Complex Systems Based on Multi-Source Heterogeneous Information Under Epistemic Uncertainty. IEEE Access 2020, 8, 50921–50933. [Google Scholar] [CrossRef]
- Wan, S.-P.; Lin, L.-L.; Dong, J.-Y. MAGDM based on triangular Atanassov’s intuitionistic fuzzy information aggregation. Neural Comput. Appl. 2017, 28, 2687–2702. [Google Scholar] [CrossRef]
- Lin, S.; Wang, Y.; Jia, L.; Zhang, H. Reliability assessment of complex electromechanical systems: A network perspective. Qual. Reliab. Eng. Int. 2018, 34, 772–790. [Google Scholar] [CrossRef]
- Kumar, M. An Area IF-Defuzzification Technique and Intuitionistic Fuzzy Reliability Assessment of Nuclear Basic Events of Fault Tree Analysis. In Harmony Search and Nature Inspired Optimization Algorithms; Yadav, N., Yadav, A., Bansal, J.C., Deep, K., Kim, J.H., Eds.; Springer: Singapore, 2019; Volume 741, pp. 845–856. [Google Scholar]
- Singh, S.K.; Yadav, S.P. Intuitionistic fuzzy multi-objective linear programming problem with various membership functions. Ann. Oper. Res. 2018, 269, 693–707. [Google Scholar] [CrossRef]
- Cheliyan, A.S.; Bhattacharyya, S.K. Fuzzy fault tree analysis of oil and gas leakage in subsea production systems. J. Ocean Eng. Sci. 2018, 3, 38–48. [Google Scholar] [CrossRef]
- Sen, S.; Roesler, J.; Ruddell, B.; Middel, A. Cool Pavement Strategies for Urban Heat Island Mitigation in Suburban Phoenix, Arizona. Sustainability 2019, 11, 4452. [Google Scholar] [CrossRef] [Green Version]
- Ballesteros-Coll, A.; Portal-Porras, K.; Fernandez-Gamiz, U.; Zulueta, E.; Lopez-Guede, J.M. Rotating Microtab Implementation on a DU91W250 Airfoil Based on the Cell-Set Model. Sustainability 2021, 13, 9114. [Google Scholar] [CrossRef]
- Zhou, G.; Zhang, Q.; Bai, R.N.; Fan, T.; Wang, G. The diffusion behavior law of respirable dust at fully mechanized caving face in coal mine: CFD numerical simulation and engineering application. Process Saf. Environ. Prot. 2017, 106, 117–128. [Google Scholar] [CrossRef]
- Al-quraishi, M.; Sarip, S.; Kaidi, H.M.; Ardila-Rey, J.A.; Muhammad-Sukki, F. A CFD Analysis for Novel Close-Ended Deflector for Vertical Water Turbines. Sustainability 2022, 14, 2790. [Google Scholar] [CrossRef]
- McPherson, S.; Reese, C.; Wendler, M.C. Methodology Update: Delphi Studies. Nurs. Res. 2018, 67, 404–410. [Google Scholar] [CrossRef] [PubMed]
- Zhao, H.; Li, N. Optimal Siting of Charging Stations for Electric Vehicles Based on Fuzzy Delphi and Hybrid Multi-Criteria Decision Making Approaches from an Extended Sustainability Perspective. Energies 2016, 9, 270. [Google Scholar] [CrossRef] [Green Version]
- De Liano, B.G.G.; Pascual-Ezama, D. The Delphi Method as a technique to study Validity of Content. An. Psicol. 2012, 28, 1011–1020. [Google Scholar]
- Wen, Z. FLUENT Fluid Computing Application Tutorial, 2nd ed.; Tsinghua University Press: Beijing, China, 2013; pp. 17–36. [Google Scholar]















| Symbol | Numerical Value | Symbol | Numerical Value |
|---|---|---|---|
| 0.350 | |||
| 0.500 | |||
| 0.200 | |||
| 0.7000 | 0.6375 | ||
| 0.5714 | 0.5500 | ||
| 0.7000 | 0.4857 | ||
| 0.4000 | 0.3803 | ||
| 0.5714 | 0.3291 | ||
| 0.4000 | 0.2906 | ||
| 0.37 | 0.38 | ||
| 0.32 | 0.32 | ||
| 0.31 | 0.30 | ||
| Symbol | Meaning | Symbol | Meaning |
|---|---|---|---|
| Standard fuzzy number of expert i | ’s mathematical expectation | ||
| The similarity function of expert i and expert j evaluation | The average consistency measure of expert i | ||
| Weight factor of expert i | Relative consistency coefficient of expert i | ||
| Aggregate fuzzy number of basic event i | Expert I’s composite weight factor |
| Event | Event | ||||
|---|---|---|---|---|---|
| X1 | 2.705 | 0.012 | X37 | 2.618 | 0.044 |
| X2 | 2.713 | 0.009 | X38 | 2.540 | 0.072 |
| X3 | 2.583 | 0.056 | X39 | 2.624 | 0.042 |
| X4 | 2.721 | 0.006 | X40 | 2.689 | 0.018 |
| X5 | 2.627 | 0.041 | X41 | 2.618 | 0.044 |
| X6 | 2.723 | 0.005 | X42 | 2.671 | 0.024 |
| X7 | 2.705 | 0.012 | X43 | 2.440 | 0.109 |
| X8 | 2.697 | 0.015 | X44 | 2.674 | 0.023 |
| X9 | 2.373 | 0.133 | X45 | 2.657 | 0.030 |
| X10 | 2.539 | 0.073 | X46 | 2.639 | 0.036 |
| X11 | 2.643 | 0.035 | X47 | 2.552 | 0.068 |
| X12 | 2.539 | 0.073 | X48 | 2.668 | 0.026 |
| X13 | 2.597 | 0.051 | X49 | 2.440 | 0.109 |
| X14 | 2.465 | 0.100 | X50 | 2.578 | 0.058 |
| X15 | 2.702 | 0.013 | X51 | 2.603 | 0.049 |
| X16 | 2.711 | 0.010 | X52 | 2.646 | 0.034 |
| X17 | 2.697 | 0.015 | X53 | 2.646 | 0.034 |
| X18 | 2.705 | 0.012 | X54 | 2.532 | 0.075 |
| X19 | 2.635 | 0.038 | X55 | 2.629 | 0.040 |
| X20 | 2.500 | 0.086 | X56 | 2.560 | 0.065 |
| X21 | 2.721 | 0.006 | X57 | 2.601 | 0.050 |
| X22 | 2.714 | 0.009 | X58 | 2.712 | 0.009 |
| X23 | 2.687 | 0.019 | X59 | 2.712 | 0.009 |
| X24 | 2.730 | 0.003 | X60 | 2.629 | 0.040 |
| X25 | 2.517 | 0.081 | X61 | 2.617 | 0.044 |
| X26 | 2.517 | 0.081 | X62 | 2.717 | 0.008 |
| X27 | 2.612 | 0.046 | X63 | 2.564 | 0.064 |
| X28 | 2.651 | 0.032 | X64 | 2.564 | 0.064 |
| X29 | 2.547 | 0.070 | X65 | 2.497 | 0.088 |
| X30 | 2.493 | 0.089 | X66 | 2.583 | 0.057 |
| X31 | 2.493 | 0.089 | X67 | 2.471 | 0.098 |
| X32 | 2.495 | 0.089 | X68 | 2.522 | 0.079 |
| X33 | 2.633 | 0.038 | X69 | 2.522 | 0.079 |
| X34 | 2.724 | 0.005 | X70 | 2.669 | 0.025 |
| X35 | 2.557 | 0.066 | X71 | 2.669 | 0.025 |
| X36 | 2.563 | 0.064 |
| Each Nozzle and Wall | Boundary Conditions |
|---|---|
| asphalt nozzle | Velocity-inlet |
| water nozzle | Velocity-inlet |
| Air nozzle | Velocity-inlet |
| Foam asphalt nozzle | outflow |
| solid wall | The non-slip condition is satisfied on the wall, and the near-wall area is treated by standard wall function method (wall). |
| Needle Penetration (25 °C, 100 g, 5 s)/0.1 mm | 70 | 70 | 100 | 100 |
|---|---|---|---|---|
| Water addition | 1% | 2% | 1% | 2% |
| Expansion ratio | 8.4 | 15.7 | 7.1 | 11.8 |
| Half-life(s) | 14.1 | 5.3 | 10.5 | 8.7 |
Publisher’s Note: MDPI stays neutral with regard to jurisdictional claims in published maps and institutional affiliations. |
© 2022 by the authors. Licensee MDPI, Basel, Switzerland. This article is an open access article distributed under the terms and conditions of the Creative Commons Attribution (CC BY) license (https://creativecommons.org/licenses/by/4.0/).
Share and Cite
Cheng, H.; Luo, Z.; Seliverstov, N. A Study of Foam Bitumen Preparation for Effective Recycling of Pavement Layers. Sustainability 2022, 14, 9375. https://doi.org/10.3390/su14159375
Cheng H, Luo Z, Seliverstov N. A Study of Foam Bitumen Preparation for Effective Recycling of Pavement Layers. Sustainability. 2022; 14(15):9375. https://doi.org/10.3390/su14159375
Chicago/Turabian StyleCheng, Haiying, Zhun Luo, and Nd Seliverstov. 2022. "A Study of Foam Bitumen Preparation for Effective Recycling of Pavement Layers" Sustainability 14, no. 15: 9375. https://doi.org/10.3390/su14159375
APA StyleCheng, H., Luo, Z., & Seliverstov, N. (2022). A Study of Foam Bitumen Preparation for Effective Recycling of Pavement Layers. Sustainability, 14(15), 9375. https://doi.org/10.3390/su14159375

