Next Article in Journal
Sustaining Thai Government Agency Innovation through Design Thinking Learning Effectiveness
Next Article in Special Issue
Assessing Landslide Susceptibility by Coupling Spatial Data Analysis and Logistic Model
Previous Article in Journal
The Impacts of a COVID-19 Related Lockdown (and Reopening Phases) on Time Use and Mobility for Activities in Austria—Results from a Multi-Wave Combined Survey
Previous Article in Special Issue
Assessing Soil Erosion by Monitoring Hilly Lakes Silting
 
 
Font Type:
Arial Georgia Verdana
Font Size:
Aa Aa Aa
Line Spacing:
Column Width:
Background:
Article

Soil Order-Land Use Index Using Field-Satellite Spectroradiometry in the Ecuadorian Andean Territory for Modeling Soil Quality

by
Susana Arciniegas-Ortega
1,2,*,
Iñigo Molina
1,* and
Cesar Garcia-Aranda
1,*
1
Department of Land Surveying and Cartography Engineering, Universidad Politécnica de Madrid, 28040 Madrid, Spain
2
Department of Environmental Engineering, Universidad Central del Ecuador, Quito 170129, Ecuador
*
Authors to whom correspondence should be addressed.
Sustainability 2022, 14(12), 7426; https://doi.org/10.3390/su14127426
Submission received: 16 May 2022 / Revised: 14 June 2022 / Accepted: 15 June 2022 / Published: 17 June 2022
(This article belongs to the Special Issue Applications of GIS and Remote Sensing in Soil Environment Monitoring)

Abstract

Land use conversion is the main cause for soil degradation, influencing the sustainability of agricultural activities in the Ecuadorian Andean region. The possibility to identify the quality based on the spectral properties allows remote sensing methods to offer an alternative form of monitoring the environment. This study used laboratory spectroscopy and multi-spectral images (Sentinel 2) with environmental covariates (physicochemical parameters) to find an affordable method that can be used to present spatial prediction models as a tool for the evaluation of the quality of Andean soils. The models were developed using statistical techniques of logistic regression and linear discriminant analysis to generate an index based on soil order and three indexes based on the combination of soil order and land use. This combined approach offers an effective method, relative to traditional laboratory methods, to derive estimates of the content and composition of soil constituents, such as electrical conductivity (CE), organic matter (OM), pH, and soil moisture (HU). For Mollisol index.3 with Páramo land use, a value of organic matter (OM) ≥8.6% was obtained, whereas for Mollisol index.4 with Shrub land use, OM was ≥6.1%. These results reveal good predictive (estimation) capabilities for these soil order–land use groups. This provides a new way to monitor soil quality using remote sensing techniques, opening promising prospects for operational applications in land use planning.

1. Introduction

Soil is the main natural resource for food and energy production [1]. It controls the movement of water in the landscape and functions as a biological filter for the possible leaching of pollutants into environmental spheres [2]. However, soil can be degraded by chemical and physical processes, which reduces its ability to function as a base for the development of a healthy layer for vegetation. Therefore, acknowledging soil conditions by the effects on vegetation can represent site conditions [3,4].
Gholizadeh and Kopačková (2019) [1] considered that conventional methods of soil health evaluation in large areas involve several expensive and time-consuming variables such as collection of field data, chemical analysis in a laboratory, and geostatistical interpolation. Alternately, several studies have shown the possibility of characterizing soils and identifying their quality by correlating both physicochemical and spectral parameters [5]. Therefore, the use of remote sensing spectrometry products in environmental evaluation studies offers a complementary alternative to in situ monitoring procedures to aid in research, control, and monitoring of the soil component. The application field for these tools in the soil component is extensive [6] through the study of soil characteristics such as reflectance, degradation, and possible polluting agents with the processing of satellite images permitting the inspection and monitoring of large areas in a fixed time and place [7].
In Ecuador, the properties and pedogenetic processes of soil have been studied in terms of rock type, geomorphology, taxonomic classification, and soil order. An increasing breach between the available information on the main soils and their quality [8] leads to understanding the condition of the soil to allow for the planification of healthy and sustainable territories, as determined by goals 12 and 15 of the Sustainable Development Goals (SDG) [9]. These goals correspond to responsible consumption and production, and life on land. Therefore, it is necessary to determine the quality of soil to develop fast, feasible, and affordable estimation methods for monitoring and assessing areas.
In the study area, the predominate soils are Andisol and Mollisol, which originate from weathering of volcanic material (ash) [10]. These relatively young soils can convey high agricultural potential [11]. Andisols, also known as páramos, are clay loam soils capable of retaining enormous amounts of water; on the contrary, Mollisols are fertile soils with a high organic matter content that cover approximately 70% of the Cayambe canton, a political–administrative unit of Ecuador, where the research’s basin is located. However, the lack of land use and occupation policies has caused the expansion of agricultural activity boundaries [12], causing the loss of the páramo. The main goal is to understand whether there is any relationship between the spectra measured in the samples collected in field with the corresponding bands measured by satellite, combining physicochemical analysis to quantify and model the quality of Andean soils caused by agricultural activity. This will be achieved by (i) compiling and analyzing the physicochemical parameters of soil based on quality standards for agricultural activities, obtaining indices that classify the soils based on their order (Andisol and Mollisol) and use, and (ii) determining whether the soil is associated with some of the physicochemical qualities considered, validating land use and order models based on field reflectance data, satellite reflectance, and physicochemical qualities.
There are several studies based on national models capable of predicting spectra limited in an infrared laboratory with statistical algorithm analysis [13,14]. In this research, with the use of these spectroscopic methods for the evaluation of soil quality, models were developed for estimating indicators based on the combination of soil order, land use, and physicochemical characteristics, using logistic regression analysis, linear discriminant analysis, and regression trees. The approach offers a method that derives the estimates using the ratio of laboratory/satellite spectra when the soil is well represented by the calibration samples used to build the predictive models [13]. Therefore, the performance of these local models can be used in other geographic spaces by incorporating the spectra into a dataset for that area [15].
Consequently, the combination of laboratory spectroscopy and multispectral images with environmental covariates is an adequate methodological alternative to obtain models that are adjusted for the prediction of the quality of Andean soils, independently of other methodological approaches that have been used [16,17,18,19].

2. Materials and Methods

2.1. Study Area

This study was done at Río Blanco basin, located in the Cayambe canton, Pichincha province, Ecuador (Figure 1), where agricultural activities are mainly related to the dairy–floricultural corridor via the cultivation of exportation products, such as roses and summer flowers (17.32 km2), livestock for milk production (399.201 km2), and, in smaller quantities, agricultural activity, especially high Andean crops (10.984 km2) [12]. Unfortunately, in Río Blanco basin, no studies have been aimed towards soil quality. The few studies available are related to land use and occupation, risks associated with the presence of the Cayambe volcano, agriculture [20], soil rehabilitation with Cangahua [21], and watershed management [22].
The existing black and brown soils in the basin can retain high amounts of water and organic matter content, known as Mollisol and Andisol [10]. The soils have been influenced by the volcanic activity of the Cayambe during its genesis, causing slopes ranging from gentle to steep [7]. Vegetation coverage is characterized by the presence of cultivated grass (27%), herbaceous and shrubby moorland (45.6%), flowers and short-cycle crops (16.5%), and eucalyptus trees (8.1%) [10].

2.2. Sentinel-2 Satellite Images

The satellite imagery used for this research was acquired by the Sentinel-2 (S2) satellite constellation (2A and 2B Earth Observing Missions) launched in 2015 and 2016, which has been used extensively for monitoring land cover and vegetation [23,24]. The S2 satellites are identical and operate in a sun-synchronous orbit at a mean altitude of 786 km. The main S2 payload is a multi-spectral instrument (MSI), which is a push-broom sensor that registers the radiation reflected from the Earth passing through the atmosphere in 13 spectral bands distributed in four bands at 10 m, six bands at 20 m, and three bands at 60 m spatial resolution. Figure 2 depicts the range and spectral response functions of the S2A/S2B MSI instruments for these bands [25]. The S2 satellites have a swath width of 290 km. The visible bands (VIS) B1, B2, B3, B4 at 10 m resolution; near-infrared bands (NIR) B5, B6, B7, B8A at 20 m resolution and B8 at 10 m; and shortwave infrared (SWIR) B11 and B12 are most useful for retrieving geophysical surface parameters [26].
Meanwhile, the 60 m resolution bands are used for atmospheric corrections, which are of crucial importance for most EOS applications and permit the development and evaluation of robust atmospheric correction algorithms such as Sen2Cor. In the study area, located inside a swath overlap, the revisit frequency of each satellite is four to five days in an 11° forward-looking view angle; the presence of two identical satellites allows a geometric revisit time between two and three days, supporting near-continuous monitoring of vegetation and land surface processes [26].
The imagery used in this research was acquired on 16 July 2018 by the Sentinel 2B platform (see Supplementary Materials). The Level-2A product was used after the processing carried out in the Level-1C product available in the Open Access Hub of the European Space Agency (ESA) DataHUB server [27]. The identifier of the product is referenced as S2B_MSIL1C_20180716T153619_N0206_R068_T17NRA_20180716T202613. Furthermore, in the text, it will be referred to as S2BL2A.
Figure 2. S2A and S2B-MSI spectral response functions (SRF) [28].
Figure 2. S2A and S2B-MSI spectral response functions (SRF) [28].
Sustainability 14 07426 g002

2.3. Soil Sampling

Soil samples were collected during four field trips during the months of June, July, and August 2018. The samples were placed in hermetically sealed sleeves for physicochemical analysis (Figure 3a,b), and in two bulk density cylinders (Figure 3c) for spectroradiometry analysis. The cylinder lids were covered with geomembranes to keep the samples unaltered, as explained by Yánez and Arciniegas (2019) [7], to comply with the provisions of Section 2.5.
A total of 36 surface soil samples (0–10 cm) were collected from the study site using core drilling, cylinders, a stainless-steel shovel, and a GARMIN GPSMAP 62sc handheld navigator (accurate to within ±4 m). After removing vegetation from the soil surface in a quadrant of approximately 30 × 30 cm, 1 kg of soil sample was collected from each sampling point. The number of samples was calculated by the type of composite sample according to Ecuadorian environmental standards (Book VI, Annex2) [29], establishing two samples per homogeneous zone, and one sample for zones ID02 and ID08, which presented collection problems.

2.4. Physicochemical Parameter Measurements

To determine the quality of soil, the physical, chemical, and biological components of the soil and their interactions must be considered; despite the different measurements possible, not all parameters are relevant for the soil in a particular scenario [30]. In this study, the physicochemical components were selected considering two criteria: The first was based on the reflectivity of the soils that are conditioned to organic matter, that interfere with the spectral curves [31], and the second according to Friedman et al. 2001 [32], who set a minimum number of indicators for agricultural activities, due to human use and management. The parameters measured were soil moisture, pH, electrical conductivity (CE), and organic matter (OM). Other parameters, such as heavy metals, could not be measured for economic reasons.
For the 36 soil samples, the analysis was carried out as follows: For soil moisture, pH, and conductivity, the methods established in NOM-021-RECNAT-2000 (Mexican official standard that establishes the specifications of fertility, salinity, and soil classification) were used [33]. The AS-05 gravimetric method was applied to soil moisture, the AS-02 electrometric method was applied to pH, and the AS-20 method was applied to electrical measure conductivity.
For the determination of OM, the soil samples were sent to the certified soil, foliar, and water laboratory of the Agency for the Regulation and Control of Phytosanitary and Zoosanitary (Agrocalidad) of Ecuador, where the volumetric PEE/SFA 09 method (Walkley Black’s analytical method consisting of wet oxidation of the soil sample) was applied [34].

2.5. Spectral Measurements in Laboratory and Satellite Image Sentinel-2

Spectral analysis of the soil samples was carried out in the Ecuadorian Space Institute (IEE) laboratory, which facilitated the use of the ASD FieldSpec4 spectroradiometer (Analytical Spectral Devices). The equipment has a spectral resolution of 3 nm in the range of 350–1000 nm and 10 nm in the range of 1001–2500 nm. In this regard, the spectral bands of the MSI sensor onboard satellite S2 are within the spectral range of the ASD instrument.
In the laboratory, the soil spectra were collected using a small spectralon placed in the HiBrite MudLight device with an optical fiber connected to generate an artificial light source (Figure 4). The ASD FieldSpec4 spectroradiometer was used to obtain soil spectral data in the laboratory. The measurement protocol followed the methodology described in Figure 5 [35].
After the common configuration and control settings, i.e., output folders, connecting optical fiber, etc., the appropriate integration time was set given the lighting conditions to optimize the measurements. Subsequently, the dark current was also recorded. Then, a reference target or white reference (spectralon) was measured until a horizontal line with a reflectance value of 1 was presented. Laboratory soil spectra measurements followed these pre-operation phases, and the resulting measured spectra were processed with the corresponding software (ViewSpec Pro). An important issue that also needed to be addressed was that of the signal-to-noise ratio, or SNR, during measurements, which is related to the signal component. The spectra measurement procedure was performed using the principle of a continuous fiber optic cable, as specified in [36]. This technique has the advantage of significantly degrading the SNR, as it avoids interactions with other media between the recording device and the sample. Soil measurements were carried out by controlling the direction of the optical fiber to always point towards the target in order to avoid anisotropy effects. Subsequently, an average of all measurements was made to obtain the spectrum. Finally, the displays of the spectra that were selected were shown.
The S2BL2A product specified in 2.2 was used for the satellite image, with bottom-of-atmosphere (BOA) reflectance, in which only the bands matching the S2 product were considered. The centroid of each pixel was determined to obtain the spectral values per band on a 20 × 20 m grid.
These laboratory spectroradiometry measurements and satellite images were used to establish indices (the table in Section 2.8.1) that compare the physicochemical parameters of the soil with the spectral bands of the S2-MSI sensor. Since it was agreed to only use the equipment supplied in the Laboratory of the Ecuadorian Space Institute, in-field spectroradiometry measurements were not possible. The measurements of the spectra were carried out only in the laboratory, as in [37,38,39], generating a different model to those already known to evaluate soil quality [40,41].

2.6. Land Use/Soil Order Dataset

Before the processing specified in Section 2.8, a dataset was built based on the in-field soil samples (spectra and physicochemical parameters) and reflectance per homogeneous area in the S2BL2A satellite image. These data consisted 345,408 observations as a product of the combination of two datasets and constituted the geographic population of the area under study. The data were then treated based on the combination of the variables “land order” and “land use”, whose total set of observations was as follows (Table 1). The combinations shown in Table 1 allowed different models to be established based on soil order and land use.
Model 1 was established from the dataset by applying a simple random method of 5% of the population to compare what was provided by each sample until one dataset was left as a result of the information provided between one model and another being the same. The data were divided into training and testing groups. The training dataset consisted of 70% of the total number of observations in the sample, and the test dataset consisted of 30% of the total number of observations in the sample. With the dataset the model was elaborated and later executed.
Model 2 was developed from the dataset by selecting those corresponding to the Andisol soil order (Table 1), with 199,660 observations. Three categories were selected: Shrub, Páramo, and Pasture, leaving Forest out of the analysis due to its low frequency. Composite samples of 70% of each land use category were randomly selected, thus leaving a composite sample of 139,734 random observations, which were part of the training dataset. Therefore, the test dataset contained the remaining 30% of the 59,886 observations.
For the Mollisol order, considering the data’s trend, based on the geographical distribution of the different land uses (Figure 6), it was observed that some of the soils had a particular use owing to their nature and population growth, among other characteristics of the area.
The dataset corresponding to the Mollisol soil order (Table 1), with 145,748 observations, was considered to form Model 3 from a stratified random sample of 70% of the total. This allowed us to consider two subsets based on land use, resulting in two more models. The first subset (Model 3), called “Mollisol 1”, was made up of Forest, Páramo, and Pasture; the second subset (Model 4), “Mollisol 2”, was composed of Agriculture and Shrub. Each training dataset represented a 70% stratified random sample based on the categories of Mollisol 1 (Table 2) and Mollisol 2 (Table 3). Consequently, the test dataset included the remaining 30% of the data. For Mollisol 1 it was 38,391, and for Mollisol 2, 5335.

2.7. Homogeneous Zones

The area of the Rio Blanco basin was extracted from the hydrological database of the Cayambe canton. Land use was extracted from the national productive systems database [10], and slope data and soil order data were obtained from a geopedology base map [10]. The multi-criteria technique was applied to create homogeneous zones [7] considering the following criteria: soil order and land use. This made it possible to establish a spatial analysis unit for correlation evaluation tests, determining the number of samples to be taken in the field. In total, within the Rio Blanco basin, 31 zones with similar characteristics were identified in previous work [7], of which 19 were analyzed for easy access in the study area (Figure 7).
Using the physicochemical laboratory analysis results, the Thiessen polygons were calculated in each homogeneous zone from the soil-sampling points. Likewise, the topology of spatial relations (intersection and inside) was applied [42] with the spectral values per satellite band to identify the spatial relationship of the satellite spectral values concerning the physicochemical characteristics of each homogeneous zone [43].
The Mexican (NOM-021-RECNAT-2000) [33] and Ecuadorian (Book VI, Annex 2) environmental standards [29] were also considered to establish homogeneous areas as a unit of spatial analysis. This allowed sampling points to be defined based on the criteria of slope, soil order, and land use, resulting in 19 homogeneous areas (Figure 7).

2.8. Regression and Spatial Analysis

To identify the relationship between the spectral behavior of soil in the laboratory and satellite images associated with the physicochemical qualities of soils, we proceeded to apply regression techniques based on the theory of machine learning, which makes them useful for predicting outcomes, identifying patterns, and making decisions with minimal human intervention [44]. Subsequently, discriminant analysis techniques, geostatistics, and non-parametric models (regression trees) were applied.
This study started by creating a logistic regression model (Figure 8) with the dependent variable “soil order” (Andisol, Mollisol), and as explanatory variables, the reflectance levels of the spectral behavior of soil in laboratory and satellite images, called Model 1, to later select those variables that were statistically significant, from which this model generated the soil index required (Table 4). The basic form of the logistic regression model is as follows (Equation (1)) [45]:
logit (yy) = βo + β1x1 + β2x2 + ⋯ + βixi
where
  • y: soil order dependent variables Andisol and Mollisol;
  • xi: independent variables (predictors): wavelengths of the spectroradiometer convoluted by the spectral response of soils in the laboratory (B04c, B05c, B06c, B07c, B08c, B08Ac) and bands corresponding to the MSI sensor of satellite S2 (B04s, B05s, B06s, B07s, B08s, B08As);
  • βo: constant (intercept);
  • βi: coefficients of predictor variables.
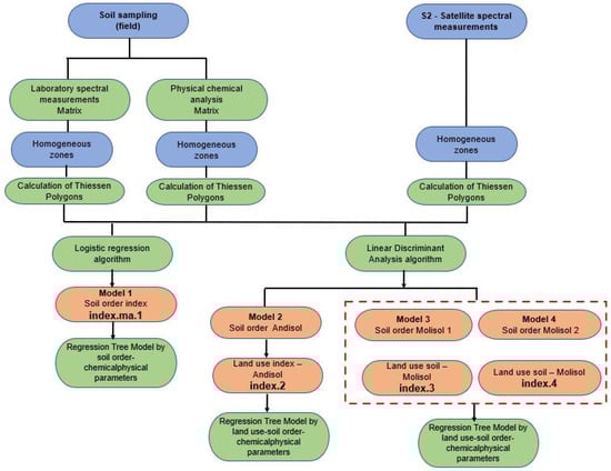
Figure 8. Flowchart indicating the methodological steps implemented to create the model, indexes, and predictions of physicochemical parameters.
Figure 8. Flowchart indicating the methodological steps implemented to create the model, indexes, and predictions of physicochemical parameters.
Sustainability 14 07426 g008
Table 4. Models and indices by soil order and soil order–land use.
Table 4. Models and indices by soil order and soil order–land use.
ModelIndexDescriptionDependent VariableIndependent Variable
Model 1index.ma.1 Separates soil order: Mollisol, AndisolMollisol
Andisol
Field bands, Satellite bands,
Model 2index.2Separates land use of the Andisol orderAndisolField bands, Satellite bands, Shrub, Páramo, Pasture
Model 3index.3Separates land use of the Mollisol orderMollisol (Mollisol 1 group) for land use: Forest, Páramo, PastureField bands, Satellite bands, Forest, Páramo, Pasture
Model 4index.4 Separates land use of the Mollisol orderMollisol (Mollisol 2 group) for land use: Agriculture, ShrubField bands, Satellite bands, Agriculture, Shrub
Several logistic regression trials with the dependent variable of soil order were tested. The statistically significant variables (p ≤ 0.05) were verified until the most highly significant set of variables was obtained. The statistically significant model consisted of a combination of independent variables related to the reflectance levels of the soil spectra in the laboratory and satellite image.
The land use variable was related to the taxonomic classification of soil, so when considering only this variable, there was no way to separate the different land uses and generate an index that allowed us to estimate the physicochemical characteristics based on the land use variable of soil. To resolve this difficulty, the soil order variable was considered, and within each of these categories—Andisol and Mollisol—the land use variable that yielded the best classification levels by soil order was analyzed, as discussed in Section 2.6. Considering land use as the dependent variable, a statistical methodology known as linear discriminant analysis was applied (Figure 8) [46], which allowed a linear combination of variables to be identified that could be used to determine the group to which each individual belonged. In this case, the individuals were identified as homogeneous areas in which different soil samples were collected to develop Model 2, Model 3, and Model 4 (Table 4).

2.8.1. Obtaining Index

The standardization of the coefficients from the logistic regression model (Model 1) followed a pattern where each coefficient was divided by the sum of its coefficients, in such a way that the sum of the coefficients of the index was equal to 1 (Equation (2)).
index.ma.1 = k + cso[i] ∗ xi + ……
where
  • k: constant;
  • cso[i] = standardized soil order coefficients;
  • xi: independent variables (predictors): wavelengths of the spectroradiometer convoluted by the spectral response of soils in the laboratory (B04c, B05c, B06c, B07c, B08c, B08Ac) and bands corresponding to the MSI sensor of satellite S2 (B04s, B05s, B06s, B07s, B08s, B08As).
From the linear discriminant function, the coefficients of the models were standardized by land use by soil order of the models: Model 2, Model 3, and Model 4, where each coefficient of the model was divided by the sum of its coefficients in such a way that the sum of the coefficients of the indices (Index 2, Index 3, Index 4) was equal to 1 Equation (3).
index = cso[1] ∗ x1 + …. + cso[i] ∗ xi
where
  • cso[i] = standardized coefficients of land use by soil order;
  • xi: independent variables (predictors): wavelengths of the spectroradiometer convoluted by the spectral response of soils in the laboratory (B02c, B03c, B04c, B05c, B06c, B07c, B08c, B08Ac, B011c, B012c) and bands corresponding to the MSI sensor of satellite S2 (B02s, B03s, B04s, B05s, B06s, B07s, B08s, B08As, B011c, B012c).
In this case, the data were treated based on the combination of soil order and land use, and the entire set of observations is shown in Table 1.
An association analysis was applied between each physicochemical parameter and the indices, which determined no linear trend between the different pairs of variables that were compared. The geostatistical surface was created using the inverse distance weighted (IDW) method, which assumes that closer objects are similar to those far apart. Therefore, any unknown location will probably have an equal value to the nearest known locations [47]. It was possible to determine how the order of soil and land use were spatially distributed in terms of probability and to establish predictions of each physicochemical parameter through a set of non-parametric models known as decision trees [48], where the dependent variable can be categorical or numeric. The regression tree model was applied since the dependent variable was each of the calculated indices and was numerical, and the explanatory variables (covariate) were the order of the soil and the order–land use, together with each physicochemical parameter, considered as independent variables, as shown examples in Table 5, which are explained in Section 3.5. The space defined by the regression tree models, as part of a non-parametric analysis, consisted of dividing the predictor space into boxes (regions) [49]. For example, the areas were a function of Index 1 and the order of soil to estimate the physicochemical organic matter (OM) parameter to make the prediction. Consequently, a regression tree model was generated to describe the association between each index and each physicochemical parameter, as shown in Figure 8.
For a better understanding, the general methodological framework was divided into three parts, as shown in Figure 8. All statistical and graphical calculations were performed using RStudio software [50].

2.8.2. Validation

The validity of Model 1 was tested by calculating the confusion matrix [49] to determine the classification error of the samples and the accuracy, together with the Kappa statistic to indicate the degree of agreement between the measured data and the predicted value by the model, concerning their order in Andisol or Mollisol, as well as the sensitivity and specificity, which indicate the probability of correctly classifying the soil samples from the model. The Kappa coefficient must be equal to zero. When the Kappa coefficient differs from 0, it means that the data obtained from the validation model, as predicted data, agree with the measured data used to generate the model. Sensitivity refers to the ability of a model to identify the order of soils. In contrast, specificity indicates the ability of the model to identify soil samples that do not correspond to the order of the soil to be classified.
In Model 2, among the different land uses of the order Andisol with each of the two sets of test data selected randomly, the classification errors were evaluated using the confusion matrix and the accuracy metric.
For Model 3, among land uses such as Forest, Páramo, and Pasture of soil order Mollisol, those that did not participate in the elaboration of the model needed to be classified based on Model 3 and have their corresponding confusion matrices calculated in order to determine the classification error and accuracy metric.
The same criteria applied for Model 4, between the agricultural and shrubland uses of the soil order Mollisol.
Once each model was validated, the effects of soil order and land use on each physicochemical parameter were determined; one-way analysis of variance (ANOVA) was used [49], with a dependent variable for each physicochemical parameter and an independent variable for the order and land use of the soil. Several ANOVA models were tested for soil order and other land use models within each order. For each case, the null hypothesis was that the mean of each physicochemical parameter is the same in each order of soil, or the mean of each physicochemical parameter is the same for each land use within each order, versus the alternate hypotheses indicating that at least one pair of mean values is different. The statistical decision criteria are based on a significance level of 5% (α = 0.05); thus, if the p-value is less than or equal to 0.05 the null hypothesis is rejected, and it can be concluded that the effect of the independent variable is significant in relation to the mean of the dependent variable. Otherwise, if the p-value is greater than 0.05, then the available data do not yield enough information to conclude that the independent variable is significant in relation to some variation of the dependent variable.

3. Results

3.1. Physicochemical Analysis

The different soil samples were analyzed using standardized physicochemical methods. The soil moisture results were in a range from 12.23% to 74.99%. The areas that predominated with the highest percentage of soil moisture were moors, and those with the lowest soil moisture were forest and shrub areas. The lowest water content was observed in Mollisol.
Regarding pH, the most acidic soils corresponded to undisturbed moors, whereas the least acidic soils corresponded to cultivated pastures. The range was 4.55 to 5.76, which, according to Mexican regulations, ranges from moderately acidic to strongly acidic, and according to Ecuadorian regulations, it would be out of range.
The electrical conductivity of the soils was within the limits established by both the Ecuadorian and Mexican regulations, <200 µS/cm and <1 dS/m, respectively. The areas with the lowest electrical conductivity were moors, whereas the highest electrical conductivity was observed in grasses.
For OM, the values ranged from 2.78% to 16.06%. According to Mexican standards, the zones range from very low to very high levels for soils of volcanic origin. The zone with the lowest OM percentage was forest, followed by passage areas, and the zone with the highest OM content was páramo areas.

3.2. Analysis of Spectral Signatures

In this section the behavior of each band was determined with respect to the intensity of reflectance of the soil samples. For each cylinder, two spectral measurements were made in opposite sections of the same tube, and for each soil sample 10 spectral measurements per section were averaged for a single representative spectrum per homogeneous area, which resulted in graphs (Figure 9a,b) as a function of reflectance and wavelength per sample in each homogeneous area.
The reflectance of the spectra was graphically analyzed in the laboratory to determine the behavior of the soils related to their spectral signatures of the Andisol and Mollisol orders. The spectral signatures obtained in the laboratory presented a pattern related to the typical spectral signature of soils, ranging from the visible range (VNIR) to near-infrared (NIR) to short-wave infrared (SWIR).
The graph in Figure 9a shows the pasture curves, where sample ID11 of the Andisol soil order presented the same intensity of reflectance as sample ID14 of the Mollisol order, which were the highest compared to the other samples. Sample ID10 of the Mollisol order had a medium intensity of reflectance, unlike sample ID15 of the Mollisol order and sample ID13 of the Mollisol order with lower values of reflectance intensity. This variation in the curves is related to the properties and state of these soils [51], considering the variation of each of the land uses. Thus, in the graph in Figure 9b, sample ID16 of the Mollisol order, with agricultural land use, may indicate changes in the characteristics and status of agricultural use in the months of June, July, and August.
It can be said that the graphs made a difference in the behavior of the soil order based on the associated land use.
This could be related to the reflectance records of the Sentinel-2 satellite images (Figure 10a,b) to improve spectral differences by calculating soil order indices based on land use and physicochemical parameters, as explained in the next section.

3.3. Development and Validation of Models Based on Soil Reflectance Levels in Laboratory and Satellite Image

3.3.1. Model 1, by the Orders of Andisol and Mollisol Soils

From the logistic regression calculation, Model 1 was obtained, whose structure is shown in Table 6.
The coefficients of Model 1 were both positive and negative. This model was composed of explanatory variables, consisting of a combination of the spectral behavior of the soil in the laboratory and satellite image, with the particularity that there are reflectance levels related to the characteristics of red, red border, and near-infrared. Classical vegetation indices were composed, but in this case, the objective was to classify the order of the soil in Andisol and Mollisol. Furthermore, one of the independent variables was not significant (B08c), which did not influence the global significance of this logistic regression model (p < 0.0001).
Based on the training dataset, we obtained a confusion matrix (Table 7).
The confusion matrix indicated a training error of 3.5%, which means that the model was good for classifying soils in relation to their order in Andisol or Mollisol based on the spectral behavior of the soil in laboratory and satellite image, and satellite related to the red reflectance of any modality. The false-positive and false-negative coefficients were relatively low (Table 7), at 1.9% (2615/139,762) and 5.89% (6006/102,024), respectively. In other words, 2615 soil samples of the Andisol order were classified as Mollisol, and 6006 Mollisol soil samples were classified as Andisol. We then evaluated the model using a test dataset to describe the validation process.
Model 1 Validation
The diagnostic evaluation of Model 1, from the diagnostic statistics using the test dataset, was generally good because the accuracy, sensitivity, and specificity were above 95%. On the other hand, the p-value of the Kappa statistic (Table 8) was more significant than 0.05 (p > 0.05), indicating that the null hypothesis that the measurements obtained through Model 1 were equivalent to the real data is not rejected.

3.3.2. Model 2 for Variable Land Use of the Andisol Order

As explained in Section 2.8.1, to classify land use according to the Andisol soil order, linear discriminant analysis was applied (Figure 8). The following results were obtained (Table 9).
The spectral values of the soil in the laboratory had greater weight in the classification of the different land uses than in the satellite image as a function of spectrometry in the laboratory and satellite image. Regardless of the sign, the coefficients of the soil spectral values in the laboratory were greater than the coefficients of the values in the satellite image. Consequently, the first component of this linear discriminant function explains that 96.5% of the total variability of the three different land uses had lower coefficients; even though the reflectance values in the satellite image were lower, these variables were important for the classification of land use as a function of the Andisol soil order. The first and second discriminant components were the linear combinations of the variables that best discriminate between the three land uses of the Andisol order, which in this case corresponded to the entire spectrum of soil in the laboratory and satellite image, respectively. Figure 11 shows the results of the soil classification based on the linear discriminant function model (Model 2).
The numbers 1, 2, and 3 represent the mean of each dataset. The means were quite separate, which implies a good classification of the land use of the Andisol order. In addition, based on the first linear discriminator, better discrimination was observed between the soils of Pasture and Páramo or between soils of Shrub and Páramo use than between the soils of Shrub and Pasture use. This situation could be because these land uses, in some cases, have relatively small neighboring units. Based on the training dataset, a confusion matrix was obtained (Table 10). In Figure 11 and Table 10, a good classification of the land uses of the Andisol order was observed, with a classification error of 0.51%.
Model 2 Validation
From the first group data for Shrub, Páramo, and Pasture land uses of the Andisol order, corresponding to the 30% that were not part of the model calculation, a confusion matrix was obtained (Table 11) from which a good classification of the land uses of the Andisol order was obtained, whose classification error was only 0.50% and accuracy 99.5%. Similar results were obtained for the second set of randomly selected data.

3.3.3. Model for Variable Land Use of the Mollisol Order

(a)
Model 3 for the variable of land use of the Mollisol order 1 from all wavelengths of the soil spectrum in laboratory and satellite image
The results were obtained from the application of LDA (Table 12).
For the Mollisol 1 order, observing the coefficients of the linear discriminant function (Table 12), it resulted that the spectral behavior of soils measured in the laboratory exhibited a higher contribution to discriminate land uses Forest, Páramo, and Pasture for the Mollisol 1 order, compared to the coefficients derived from the satellite image. Consequently, the first component of this linear discriminant function (LD1) explained 70.9% of the total variability of the three different land uses, implying that although the reflectance values in the satellite image had lower coefficients, these variables were important for the classification of land use from the Mollisol 1 soil order. The first and second discriminant components were the linear combinations of the variables that best discriminated between the three Mollisol 1 land use types. Figure 12 shows a representation of the linear discriminant function for this particular case of Mollisol 1 land use, with a minimum overlap between Páramo and Pasture, with a classification error of only 0.47% and an accuracy of 99.52%.
(b)
Model 4 for the variable of land use of the Mollisol 2 order from all wavelengths of the soil spectra in laboratory and satellite image
The following results were obtained from the application of LDA (Table 13):
In relation to the coefficients of the linear discriminant function (Table 13), it was found that the soil spectral values measured in the laboratory had a higher contribution for the classification of the considered land uses compared to those of the satellite image. Regardless of the sign, the coefficients of the soil spectrum in the laboratory were higher than the coefficients of the spectrum in the satellite image. Consequently, the only component of this linear discriminant function explained 100% of the total variability of the two different land uses, which implies that even though the spectral values of the satellite image had lower coefficients, these variables were important for the classification of these land uses as a function of the Mollisol 2 soil order. Figure 13 represents a good classification of the uses of soils order Mollisol 2.
Model 4 Validation
For the validation of Model 4, we tested 30% of the remaining data, called the test dataset, to classify the soils based on Model 4, and obtained the following confusion matrix, shown in Table 14.
In Table 14, for the remaining 30%, a good classification of the land use was observed in Agriculture and Shrub for the Mollisol 2 order, considering the same behavior indicated in the training data.

3.4. Index Development

3.4.1. Index for Andisol and Mollisol Soil Orders from Model 1

According to the methodological process indicated in Section 2.8.1, the index.ma.1 (Mollisol Andisol Index) was obtained (Equation (4)):
index.ma.1 = − 0.21 − 272.64B04c + 336.76B05c + 328.37B06c     
  − 500.64B08c − 0.13B08c + 108.45B08Ac + 0.20B04s
     + 1.58B05s − 2.11B06S − 2.11B07s + 0.29B08s + 3.20B08As
The index.ma.1 separates the soils according to their order into Andisol and Mollisol. If the index values are positive, they correspond to soils of the Andisol order; if index.ma.1 takes negative values, they correspond to soils of the Mollisol order. The descriptive statistics of index.ma.1 are shown in Table 15.
For the soils of the Andisol order, the mean level of the index was 0.2377 with a relatively low level of variability, equal to 0.1792. For soils of the Mollisol order, the mean level of the index was lower, −1.4961, presenting a higher level of variability equal to 0.5688, which can also be classified as a high level of variability. In this way, index.ma.1 classifies soils according to their order.

3.4.2. Indices Depending on the Variable of Land Use of the Andisol and Mollisol Orders

(a)
Index for the Land Use of the Andisol Order from Model 2
The index obtained from the discriminant function of Model 2 was expressed as follows (Equation (5)):
  index.2 = − 22.24B02c − 67.95B03c − 149.75B04c + 402.09B05c
      + 438.95B06c − 705.75B07c + 108.45B08Ac + 0.20B04s
    + 29.83B11x − 23.95B12c − 2.67B02s − 2.49B03s
+ 2.90B04s + 1.13B05s + 1.56B06 − 0.99B07s
  + 0.18B08s − 0.89B08As + 0.67B11s − 1.55B12s
The descriptive statistics of Index 2 are displayed in Table 16.
For land use of the Andisol order, the mean level of Index 2 was higher in Páramo (0.54), with a level of variability equal to 0.06 (the table in Section 3.5.2). For the land use of the Pasture type of the Andisol order, the average level of Index 2 was −1.12, with a level of variability equal to 0.22 (the table in Section 3.5.2). In the use of bushland of the Andisol order, the mean level of Index 2 was −1.04, with a level of variability of 0.33. The level of variability of the groups defined according to the land use of the Andisol order was very different, representing the natural behavior of these variables.
(b)
Index for the Land Use of the Mollisol 1 Order from Model 3.
The index obtained from the discriminant function of Model 3 is expressed as follows (Equation (6)).
  index.3 = 127.77B02c − 383.23B03c + 665.89B04c − 159.98B05c
     − 428.71B06c + 145.25B07c − 32.47B08c + 69.99B08Ac
 + 5.89B11c − 9.11B12c + 0.99B02s − 3.65B03s
 + 2.51B04s + 0.92B05s − 0.54B06s − 0.64B07s
   + 0.16B08s + 1.014B08As − 0.84B11s − 0.21B12s
For land uses of the Mollisol 1 order, the mean level of Index 3 was higher in forest land use, at 0.79, with the highest level of variability, equal to 0.22 (the table in Section 3.5.3). For the use of páramo land of the Mollisol 1 order, the mean level of Index 5 was −0.06, with the lowest level of variability, equal to 0.12 (Table 17). The level of variability of the groups defined as a function of the land use of the Mollisol order was different, representing the natural behavior of these variables.
(c)
Index for the land Use of the Mollisol 2 Order from Model 4
The fourth index obtained from the discriminant function (Model 4) was obtained by standardizing the coefficients of this model. Each coefficient of Model 4 was divided by the sum of its coefficients in such a way that the sum of the coefficients of Index 4 was equal to 1, obtaining (Equation (7)):
index.4 = − 27.40B02c + 38.90B03c + 65.66B04c − 177.93B05c
    + 106.03B06c + 3.05B07c + 14.15B08c − 21.51B08Ac
 − 0.34B11c + 0.35B12c + 0.02B02s + 0.02B03s
 − 0.05B04s − 0.03B05s − 0.04B06s + 0.02B07s
  − 0.002B08s + 0.02B08As − 0.01B11s + 0.08B12s
For land uses of the Mollisol 2 order, the mean Index 4 was higher in agricultural land use, at 0.12, with the highest level of variability, equal to 0.02 (Table 18). For the use of shrub soil of the Mollisol 2 order, the mean level of Index 6 was −0.07, with the lowest level of variability, equal to 0.01 (Table 18). The level of variability of the groups defined as a function of the land use of the Mollisol order was different, representing the natural behavior of these variables.

3.5. Regression Tree Models to Define Association between Indices and Physicochemical Parameters

3.5.1. Regression Tree Models of Physicochemical Parameters as a Function of Soil Order through Model 1 (index.ma.1)

The first model predicted the values of index.ma.1. as a function of the covariates, soil order, and physicochemical parameters. An example with soil moisture is presented, where for soils of the Andisol order, the mean of the index.ma.1 (Figure 14) is equal to −0.134. If the soil moisture (HU) is greater than or equal to 36.7 for soils of the Andisol order, the predicted value of the index.ma.1 is on average equal to 0.109 (i = 0.109) for n = 74,000 soil samples. However, if the soil moisture is less than 36.7, the predicted value of index.ma.1 is on average equal to 0.382 (i = 0.382), for n = 65,700 soil samples. The same interpretation for soils of Mollisol order.
Likewise, if the value of the index is positive, it corresponds to an Andisol soil order and negative to a Mollisol soil order. The predicted moisture value is at least 36.7.

3.5.2. Regression Tree Models of Physicochemical Parameters as a Function of Land Use of the Andisol Order through Model 2 (index.2)

As shown in Table 19, it was possible to obtain the effect of land use of the Andisol order on the physicochemical parameters.
An example of the non-parametric regression tree model is presented below (Figure 15), with the dependent variable as index.2 and the independent variables as soil use and organic matter (OM) for soils of the Andisol order (Table 20) (ARUSAMO).

3.5.3. Regression Tree Models of Physicochemical Parameters as a Function of Land Use of the Mollisol Order through Model 3 (index.3)

In Figure 16, the regression tree model of index.3 can be observed as an example in the function of land use of soil order Mollisol 1 and organic matter, which are related based on Table 21 (ARUSM3MO).
OM was greater in Páramo (≥8.6%) than Forest and Pasture, with a misclassification of 22% for Forest and 17% for Pasture (Table 21).

3.5.4. Regression Tree Models of Physicochemical Parameters as a Function of Land Use of the Mollisol Order through Model 4 (index.4)

The land use regression tree model for soil order Mollisol 2 and OM, which are related based on Table 22 (ARUSM4MO), are shown in Figure 17.
OM was greater in Shrub (≥6.1%) than Agriculture (<6.1%), with a misclassification of 1% for Shrub (Table 22).

4. Discussion

The results of this study allow for a description of the correlation between the physicochemical parameters with index.2 (Andisol), index.3 (Mollisol 1), index.4 (Mollisol 2), according to the soil order–land use homogeneous zones defined in Section 2.7 and based on the criteria of Zebrowski 1997 [52]. In the case of the Mollisol order soil, the prediction values for Páramo were ≥8.6% (Table 21), which maintained the characteristic behavior of the Ecuadorian Andean zone, as cited by Podwojewski (1999) [53]. On the contrary, for Forest and Pasture, the prediction models presented a behavior with a lower value in organic matter (<8.6%) (Table 21), a less acidic pH and lower soil moisture percentage, and a higher electrical conductivity [10]. This behavior shows the effects of the impact of human activity, with a lesser value of OM in the Agriculture land use (<6.1%) (Table 22).
The results presented in this study differ from other studies that compared different classification techniques using Sentinel-2 images [18,54], or considered the capacity of satellite observations to monitor and determine the state of the vegetation due to environmental stress factors by evaluating vegetation and chlorophyll indices [1].
Unlike other methodological approaches [17,55,56,57], this study demonstrates that the combination of laboratory spectroscopy and multispectral images with environmental covariates is an adequate alternative to establish spatial analysis models to predict the quality of Andean soils in terms of physicochemical variables such as CE, OM, pH, and HU. For this purpose, performing soil order–land use associations was revealed to be an important possible tool for assessing the accomplished predictive models.
(1)
Performance of the Models
Equation (4) shows the distributions of the logistic regression coefficients in the R-NIR spectral range for soil order, with low false-positive (1.9%) and false-negative (5.89%) coefficients. For the Andisol soil order, the mean level of the index (index.ma.1) was 0.2377, with a level of variability equal to 0.1792 (Table 15). For the Mollisol soil order, the mean level of the index (index.ma.1) was −1.4961, with a level of variability equal to 0.5688 (Table 15). The index values ranged from approximately −6 to 2, with some outliers below −4 and a very low frequency of occurrence. This corroborates the potential of promoting soil studies based on laboratory spectral data and remote sensors, such as Ali Aldabaa et al. (2014) [19], who evaluated the feasibility of the methods for the prediction of soil surface salinity by visible near-infrared diffuse reflectance spectroscopy (VisNIR) and remote sensing (RS). Equations (5)–(7) show the distributions of the coefficients of the linear discriminant function in the VIS-NIR-SWIR spectral range for the order–land use both in laboratory and S2 configurations. For land uses of the Andisol order, the level of variability of the defined groups was very different, which represents the natural behavior of these variables (Shrub, Páramo, Pasture), which, unlike previous research on the VIS-NIR, presented greater sturdiness considering SWIR.
(2)
Predictions of Physicochemical Parameters
The prediction performance of the R-NIR model, based on the Student t-test with p < 0.0001 for OM, CE, pH, and soil moisture, shows that the mean of each parameter in the Andisol and Mollisol soil order were different, concluding that the mean of each one was lower for the Mollisol soil order, unlike CE, where its mean was higher in Mollisol.
Regarding the results obtained from the VIS-NIR-SWIR or full spectrum model, using non-parametric regression tree models, excellent results were obtained for OM, pH, CE, and soil moisture as explanatory variables of order–land use [57]. For Mollisol 1, the 95% confidence intervals for the difference in means for the set of physicochemical parameters (CE, OM, pH, HU) were negative for Pasture and Páramo, and for Forest. This means that on average the given set of parameters had higher values in Forest. For the Mollisol 2 soil type, the 95% confidence intervals for the difference in means for the considered set of physicochemical parameters were negative for Shrub and positive for Agriculture. For Andisol-type soils, the 95% confidence intervals for the difference in means for OM in Páramo are higher than the average OM in Shrub. Similarly, but in an opposite direction, when comparing the mean OM in Pasture and Páramo land uses (p = 0.0000 < 0.05), the 95% confidence interval for the mean difference was negative, which implies that the average OM in soils used for pasture was less than the average OM in soils used for Páramo. Very similar results were obtained in relation to the pH physicochemical parameter, and in relation to CE and HU in all pairs of established comparisons there were statistically significant differences.
In the methodological process, the nonparametric regression tree method was successfully applied to predict the values of the model covariates by soil order or land use order (Figure 8). This statistical analysis methodology differed from those applied to date, like Adeline (2017) [41], Bao (2017) [40], Soriano-Disla (2014) [17], and Ali Aldabaa (2014) [19], where it was established that soil properties were derived from reflectance spectra that can be applied from various sources of spectral measurements, such as measurements in the laboratory, in the field, or from remote sensing systems.
These regression tree models were more flexible than those presented by Hill (2011) [55], because they did not consider non-compliance with statistical assumptions such as normality or collinearity problems between predictor variables. The regression tree models allowed for approximate estimates supported by 95% confidence intervals as a measure of the variation range of each physicochemical parameter, allowing for a reading of this from the top to the final nodes and vice versa, which was not possible in other applied models (Figure 14, Figure 15, Figure 16 and Figure 17; Table 21 and Table 22) [19,55,56].
Soil quality and soil degradation are crucial to develop sustainable agricultural activities [58]. The usual methods for environmental soil monitoring are very labor intensive and costly to cover large areas of land [1,13]. Satellite data in this field open up new research opportunities with great applications, as large areas of land can be analyzed and soil quality can be assessed in areas that are difficult to access [6,51].
Finally, this study is very valuable for the Ecuadorian Andean region for soil sustainability. Additionally, the results obtained in this study could be adapted in future research to other geographical regions after reviewing the soil order and land use that allow the relationships observed in the proposed model indices to be confirmed.

5. Conclusions

Soil quality is an important factor in sustainable land management. Its evaluation allows for the development and implementation of sustainable agriculture management techniques. Thus, in this study, an alternative method for the prediction of the parameters OM, CE, pH, and soil moisture based on the R-NIR and VIS-NIR-SWIR models is presented to demonstrate its applicability in the Ecuadorian Andean region. For this purpose, logistic regression analysis and linear discriminant function analysis were used. This required the establishment of homogeneous zones defined by soil order and land use combinations to design and implement soil-sampling strategies and field–satellite spectral measurements. The findings of this study suggest that soil + RS spectroscopy is a useful technique to predict soil properties, presenting good potential as an impetus towards future soil studies.
According to the results of this study:
(1)
The logistic regression function made it possible to predict the values as a soil order function and each of the physicochemical parameters described above.
(2)
The linear discriminant function made it possible to treat the data based on the linear combination of the Andisol soil order variables by land use (Shrub, Páramo, Pasture), Mollisol soil order by land use (group 1: Forest, Páramo and Pasture; group 2: Agriculture and Shrub).
(3)
Non-parametric models had the advantage of predicting the values of the independent variables OM, CE, pH, and soil moisture (soil properties).
Therefore, because of the achieved results, the proposed methodology might be applied to other regions and adapted to predict soil properties as a function of the site-specific soil order and land use properties. Future research should explore the variability of soil quality parameters geographically with the aim of building regional models.

Supplementary Materials

The Sentinel 2 dataset used in this study can be downloaded from https://scihub.copernicus.eu/dhus/ (accessed on 20 August 2018).

Author Contributions

S.A.-O.: conceptualization, methodology, fieldwork, software, validation, formal analysis, visualization, writing and original draft. I.M.: conceptualization, writing, review, and editing. C.G.-A.: writing, review, and editing. All authors have read and agreed to the published version of the manuscript.

Funding

This research did not receive any specific grant from funding agencies in the public, commercial, or not-for-profit sectors.

Institutional Review Board Statement

Not applicable.

Informed Consent Statement

Not applicable.

Data Availability Statement

Not applicable.

Acknowledgments

The first author thanks Maria Eugenia Jacome for the logistical support for taking soil samples in the field.

Conflicts of Interest

The authors declare no conflict of interest.

References

  1. Gholizadeh, A.; Kopačková, V. Detecting vegetation stress as a soil contamination proxy: A review of optical proximal and remote sensing techniques. Int. J. Environ. Sci. Technol. 2019, 16, 2511–2524. [Google Scholar] [CrossRef]
  2. Stenberg, B.; Viscarra Rossel, R.; Mouazen, A.M.; Wetterlind, J. Visible and Near Infrared Spectroscopy in Soil Science. Adv. Agron. 2010, 107, 163–215. [Google Scholar] [CrossRef]
  3. Chaerle, L.; van Der Straeten, D. Seeing is believing: Imaging techniques to monitor plant health. Biochim. Biophys. Acta-Gene Struct. Expr. 2001, 1519, 153–166. [Google Scholar] [CrossRef]
  4. Fedotov, Y.; Bullo, O.; Belov, M.; Gorodnichev, V. Experimental research of reliability of plant stress state detection by laser-induced fluorescence method. Int. J. Opt. 2016, 2016, 4543094. [Google Scholar] [CrossRef]
  5. Correa, R.; de Souza, C.; Álves, L. Espectroscopia de reflectancia aplicada a la caracterización espectral de suelos contaminados. In Proceedings of the Latinoamerican Remote Sensing Week—LARS, Santiago, Chile, 23–25 October 2013; pp. 1–7. (In Spanish). [Google Scholar]
  6. Pérez González, E.; García Rodríguez, P. Aplicaciones de la teledetección en degradación de suelos. Bol. Asoc. Geógr. Esp. 2013, 61, 285–308. (In Spanish) [Google Scholar] [CrossRef]
  7. Yánez, G.; Arciniegas, S. Caracterización Físico-Química y Espectral de Suelos con Actividad Agropecuaria en la Microcuenca del Río Blanco—Cayambe. Bachelor’s Thesis, Universidad Central del Ecuador, Quito, Ecuador, 2019. (In Spanish). [Google Scholar]
  8. Cruzatty, L.C.G.; Vollmann, J.E.S. Caracterización de suelos a lo largo de un gradiente altitudinal en Ecuador. Rev. Bras. Cienc. Agrar. 2012, 7, 456–464. (In Spanish) [Google Scholar] [CrossRef][Green Version]
  9. UNDP Ecuador. Available online: https://www.ec.undp.org/content/ecuador/es/home/sustainable-development-goals.html (accessed on 29 December 2021).
  10. Instituto Espacial Ecuatoriano. Memoria Técnica: Cantón Cayambe. Generación de Geoinformación para la Gestión del Territorio a Nivel Nacional Escala 1:25,000; Ministerio de Defensa Nacional, SENPLADES, IEE, GADPP: Quito, Ecuador, 2013. (In Spanish)
  11. Franco, W.; Peñafiel, M.; Cerón, C.; Freire, E. Biodiversidad productiva y asociada en el valle interandino norte del Ecuador. Bioagro 2016, 28, 181–192. (In Spanish) [Google Scholar]
  12. GADIP Cayambe. Actualización del Plan de Desarrollo y Ordenamiento Territorial del Cantón Cayambe 2015–2025; GADIP Cayambe: Cayambe, Ecuador, 2015. (In Spanish) [Google Scholar]
  13. Baldock, J.; Hawke, B.; Sanderman, J.; MacDonald, L. Predicting contents of carbon and its component fractions in Australian soils from diffuse reflectance mid-infrared spectra. Soil Res. 2013, 51, 577–595. [Google Scholar] [CrossRef]
  14. Stevens, A.; Nocita, M.; Tóth, G.; Montanarella, L.; van Wesemael, B. Prediction of soil organic carbon at the European scale by visible and near infrared reflectance spectroscopy. PLoS ONE 2013, 8, e66409. [Google Scholar] [CrossRef] [PubMed]
  15. Bayat, B.; van der Tol, C.; Verhoef, W. Remote sensing of grass response to drought stress using spectroscopic techniques and canopy reflectance model inversion. Remote Sens. 2016, 8, 557. [Google Scholar] [CrossRef]
  16. Bellon-Maurel, V.; McBratney, A. Near-infrared (NIR) and mid-infrared (MIR) spectroscopic techniques for assessing the amount of carbon stock in soils—Critical review and research perspectives. Soil Biol. Biochem. 2011, 43, 1398–1410. [Google Scholar] [CrossRef]
  17. Soriano-Disla, J.M.; Janik, L.J.; Viscarra Rossel, R.A.; Macdonald, L.M.; McLaughlin, M.J. The performance of visible, near-, and mid-infrared reflectance spectroscopy for prediction of soil physical, chemical, and biological properties. Appl. Spectrosc. Rev. 2014, 49, 139–186. [Google Scholar] [CrossRef]
  18. Borras, J.; Delegido, J.; Pezzola, A.; Pereira, M.; Morassi, G.; Camps-Valls, G. Clasificación de usos del suelo a partir de imágenes Sentinel-2. Teledetección 2017, 48, 55–66. (In Spanish) [Google Scholar] [CrossRef]
  19. Ali Aldabaa, A.; Weindorf, D.; Chakraborty, S.; Sharma, A.; Li, B. Combination of proximal and remote sensing methods for rapid soil salinity quantification. Geoderma 2014, 239–240, 34–46. [Google Scholar] [CrossRef]
  20. Calvache, M.; Ballesteros, H.; Andino, J. Caracterizacion del potencial natural de los suelos dedicados a la ganaderia lechera en la sierra ecuatoriana: Caso Cayambe. In Proceedings of the VIII Congreso Ecuatoriano de la Ciencia del Suelo, Manabí, Ecuador, 26 September 2002. (In Spanish). [Google Scholar]
  21. Prat, C.; Moreno, J.; Hidrobo, J.; Trujillo, G.; Ortega, C.; Etcheveres, J.; Hidalgo, C.; Baéz, A.; Gallardo, J. Understanding Mountain Soils: A Contribution from Mountain Areas to the International Year of Soils; FAO: Rome, Italy, 2015; pp. 111–115. [Google Scholar]
  22. Tucci, C. Plan de Manejo Integrado de los Recursos Hídricos en la Cuenca Alta del Río Guayllabamba; BID Banco Interamericano de Desarrollo Económico, FONAG Fondo Para La Protección Del Agua: Quito, Ecuador, 2009. (In Spanish) [Google Scholar]
  23. Clevers, J.; Kooistra, L.; van den Brande, M. Using Sentinel-2 data for retrieving LAI and leaf and canopy chlorophyll content of a potato crop. Remote Sens. 2017, 9, 405. [Google Scholar] [CrossRef]
  24. Immitzer, M.; Vuolo, F.; Atzberger, C. First experience with Sentinel-2 data for crop and tree species classifications in central Europe. Remote Sens. 2016, 8, 166. [Google Scholar] [CrossRef]
  25. European Space Agency. Sentinel 2 Document Library; ESA Technical Document, ref. COPE-GSEG-EOPG-TN-15-0007; ESA: Paris, France, 2017. [Google Scholar]
  26. ESA. Available online: https://sentinels.copernicus.eu/web/sentinel/missions/sentinel-2/instrument-payload (accessed on 28 January 2021).
  27. ESA Copernicus. Available online: https://scihub.copernicus.eu/dhus/#/home (accessed on 16 July 2018).
  28. ESA Sentinel Online. Available online: https://sentinel.esa.int/web/sentinel/technical-guides/sentinel-2-msi/msi-instrument (accessed on 28 January 2021).
  29. Ministry of the Environment and Water. Book VI, Annex 2, Norma de Calidad Ambiental del Recurso Suelo y Criterios de Remediación para Suelos Contaminados; Registro Oficial del Ecuador: Quito, Ecuador, 2015.
  30. USDA. Guía para la Evaluación de la Calidad y Salud del Suelo; USDA: Washington, DC, USA, 1999. (In Spanish) [Google Scholar]
  31. Baumgardner, M.F.; Silva, L.R.F.; Biehl, L.L.; Stoner, E.R. Reflectance properties of soils. In Advances in Agronomy; Academic Press: Cambridge, MA, USA, 1986; Volume 38, pp. 1–44. [Google Scholar] [CrossRef]
  32. Friedman, D.; Hubbs, M.; Tugel, A.; Seybold, C.; Sucik, M. Guidelines for Soil Quality Assessment in Conservation Planning; USDA: Washington, DC, USA, 2001. [Google Scholar]
  33. Secretaría de Medio Ambiente y Recursos Naturales de México. Norma Oficial Mexicana NOM-021-SERMANAT-2000 que Establece las Especificaciones de Fertilidad, Salinidad y Clasificación de Suelos, Estudio, Muestreo y Análisis; Diario Oficial de la Federación: Mexico City, Mexico, 2002. (In Spanish) [Google Scholar]
  34. Hidrobo, J.R.; Mendez, E.G. Validación del Método Analítico Walkley y Black de Materia Orgánica en Suelos Arcillosos, Francos y Arenosos del Ecuador. Bachelor’s Thesis, Universidad Central del Ecuador, Quito, Ecuador, 2016. (In Spanish). [Google Scholar]
  35. Borana, S.; Yadav, S.; Parihar, S. Hyperspectral Data Analysis for Desertic Vegetation of Jodhpur Area. In Proceedings of the 3rd International Conference on Emerging Technologies in Computer Engineering: Machine Learning and Internet of Things (ICETCE), Jaipur, India, 7–8 February 2020; pp. 171–175. [Google Scholar] [CrossRef]
  36. Field Spectroradiometer Signal-to-Noise Ratio—The ASD Advantage. Available online: https://www.materials-talks.com/field-spectroradiometer-signal-to-noise-ratio-the-asd-advantage/ (accessed on 29 May 2022).
  37. Orjuela, I.; Camacho, J.; Rubiano, Y. Uso de espectrómetros de infrarrojo medio (MIRS) para la determinación de carbono del suelo en oxisoles. In Proceedings of the XII Congreso Latinoamericano y Del Caribe de Ingeniería Agrícola, Bogotá, Colombia, 23 May 2016. (In Spanish). [Google Scholar]
  38. Estrella, S.; Jácome, N. Cuantificación del Contenido de Arcilla en los Suelos del Estado de Santa Catarina, Brasil a Través de los Datos Espectrales Obtenidos Emdiante Fieldspec Pro 3. Bachelor’s Thesis, Universidad Distrital Francisco José de Caldas, Bogotá, Colombia, 2016. (In Spanish). [Google Scholar]
  39. Bonett, J.; Camacho, J.; Ramirez, L. Análisis de respuestas espectrales en el infrarrojo medio de suelos de Colombia. In Proceedings of the XX Congreso Latinoamericano y XVI Congreso Peruano de la Ciencia del Suelo, Cusco, Peru, 9–15 November 2014. (In Spanish). [Google Scholar] [CrossRef]
  40. Bao, N.; Wu, L.; Ye, B.; Yang, K.; Zhou, W. Assessing soil organic matter of reclaimed soil from a large surface coal mine using a field spectroradiometer in laboratory. Geoderma 2017, 288, 47–55. [Google Scholar] [CrossRef]
  41. Adeline, K.R.M.; Gomez, C.; Gorretta, N.; Roger, J.M. Predictive ability of soil properties to spectral degradation from laboratory Vis-NIR spectroscopy data. Geoderma 2017, 288, 143–153. [Google Scholar] [CrossRef]
  42. Mark, D.; Egenhofer, M. Topology of Prototypical Spatial Relations between Lines and Regions in English and Spanish. In Proceedings of the Third International Symposium on Spatial Data Handling, Sydney, Australia, 17–19 August 1988. [Google Scholar]
  43. Poveda, K.; Arciniegas-Ortega, S. Análisis del Comportamiento Espectral del Suelo a Partir de sus Características Físico-químicas en la Microcuenca del río Blanco, Cayambe. Bachelor’s Thesis, Universidad Central del Ecuador, Quito, Ecuador, 2020. (In Spanish). [Google Scholar]
  44. Amat, J. Estadística con R. Git Hub. 2020. Available online: https://rpubs.com/Joaquin_AR/229736 (accessed on 20 May 2020). (In Spanish).
  45. Dalgaard, P. Introductory Statistics with R; Springer: New York, NY, USA, 2008; pp. 227–248. [Google Scholar] [CrossRef]
  46. James, G.; Witten, D.; Hastie, T.; Tibshirani, R. An Introduction to Statistical Learning: With Applications in R; Springer: New York, NY, USA, 2013; pp. 130–163, 303–330. [Google Scholar]
  47. Witold, F.; Heather, S. Interpolate Temperatures Using the Geostatistical Wizard; Esri: Redlands, CA, USA, 2019. [Google Scholar]
  48. Rojo, J. Árboles de Clasificación y Regresión; Consej Superior de Investigaciones Científicas Laboratorio de Estadística: Madrid, Spain, 2006. (In Spanish) [Google Scholar]
  49. Gareth, J.; Witten, D.; Hastie, T.; Tibshirani, R. An Introduction to Statistical Learning; Springer: New York, NY, USA, 2021. [Google Scholar] [CrossRef]
  50. The R Project for Statistical Computing. Available online: https://www.r-project.org/ (accessed on 18 April 2020).
  51. Chuvieco, E. Teledetección Ambiental: La Observación de la Tierra Desde el Espacio, 3rd ed.; Ariel Ciencias: Barcelona, Spain, 2008. (In Spanish) [Google Scholar]
  52. Zebrowski, C. Los suelos con cangahua en el Ecuador. In Suelos Volcánicos Endurecidos; IRD: Quito, Ecuador, 1997; pp. 128–137. (In Spanish) [Google Scholar]
  53. Podwojewski, P. Los Suelos de las Altas Tierras Andinas: Los Páramos del Ecuador; Sociedad Ecuatoriana de la Ciencia del Suelo, IRD: Quito, Ecuador, 1999. (In Spanish) [Google Scholar]
  54. Peng, Y.; Kheir, R.B.; Adhikari, K.; Malinowski, R.; Greve, M.B.; Knadel, M.; Greve, M.H. Digital Mapping of Toxic Metals in Qatari Soils Using Remote Sensing and Ancillary Data. Remote Sens. 2016, 8, 1003. [Google Scholar] [CrossRef]
  55. Hill, J.; Udelhoven, T.; Vohland, M. The Use of Laboratory Spectroscopy and Optical Remote Sensing Soil Properties. In Precision Crop Protection—The Challenge and Use of Heterogenety; Springer: Dordrecht, The Netherlands, 2010; pp. 67–85. [Google Scholar] [CrossRef]
  56. Yufeng, G.; Thomasson, A.; Ruixiu, S. Remote sensing of soil properties in precision agriculture. Front. Earth Sci. 2011, 5, 229–238. [Google Scholar] [CrossRef]
  57. Rosero-Vlasova, O.; Pérez-Cabello, F.; Montorio, R.; Vlassova, L. Assessment of Laboratory VIS-NIR-SWIR Setups with Different Spectroscopy Accessories for Characterisation of Soils from Wildfire Burns. Biosyst. Eng. 2016, 152, 51–67. [Google Scholar] [CrossRef]
  58. Baroudy, A.; Ali, A.; Mohamed, F.; Shokr, M.; Savin, I.; Poddubsky, A.; Ding, Z.; Kheir, A.; Aldosari, A.; Elfadaly, A.; et al. Modeling Land Suitability for Rice Crop Using Remote Sensing and Soil Quality. Sustainability 2020, 12, 9653. [Google Scholar] [CrossRef]
Figure 1. Geographical location of the study area and location of the soil sampling points (Google Maps).
Figure 1. Geographical location of the study area and location of the soil sampling points (Google Maps).
Sustainability 14 07426 g001
Figure 3. Soil sample collected in the field. (a) Shows site preparation. (b) Shows sample put in sealed sleeves for physicochemical analysis (c) Shows bulk density cylinders for spectroradiometry analysis.
Figure 3. Soil sample collected in the field. (a) Shows site preparation. (b) Shows sample put in sealed sleeves for physicochemical analysis (c) Shows bulk density cylinders for spectroradiometry analysis.
Sustainability 14 07426 g003
Figure 4. Location of cylinder with respect to HiBrite MudLight device on support.
Figure 4. Location of cylinder with respect to HiBrite MudLight device on support.
Sustainability 14 07426 g004
Figure 5. Methodology for the generation of spectral signatures [35,36].
Figure 5. Methodology for the generation of spectral signatures [35,36].
Sustainability 14 07426 g005
Figure 6. Geographical distribution of land uses.
Figure 6. Geographical distribution of land uses.
Sustainability 14 07426 g006
Figure 7. Homogeneous areas analyzed in the study.
Figure 7. Homogeneous areas analyzed in the study.
Sustainability 14 07426 g007
Figure 9. Spectral measurements in the laboratory according to land use. (a) Shows the curves by homogeneous zones ID10, ID11, ID13, ID1, ID15. (b) Shows the curve by homogeneous zone ID16.
Figure 9. Spectral measurements in the laboratory according to land use. (a) Shows the curves by homogeneous zones ID10, ID11, ID13, ID1, ID15. (b) Shows the curve by homogeneous zone ID16.
Sustainability 14 07426 g009
Figure 10. Spectral signatures of Sentinel 2B. (a) Shows the spectral signatures of Pasture by homogeneous zones. (b) Shows the average spectral signature of Agriculture obtained in the homogeneous zone 16 of Mollisol soil.
Figure 10. Spectral signatures of Sentinel 2B. (a) Shows the spectral signatures of Pasture by homogeneous zones. (b) Shows the average spectral signature of Agriculture obtained in the homogeneous zone 16 of Mollisol soil.
Sustainability 14 07426 g010
Figure 11. Classification of land uses of the Andisol order.
Figure 11. Classification of land uses of the Andisol order.
Sustainability 14 07426 g011
Figure 12. Representation of the linear discriminant function: land use—Mollisol 1.
Figure 12. Representation of the linear discriminant function: land use—Mollisol 1.
Sustainability 14 07426 g012
Figure 13. Representation of the linear discriminant function: land use—Mollisol 2.
Figure 13. Representation of the linear discriminant function: land use—Mollisol 2.
Sustainability 14 07426 g013
Figure 14. Moisture Regression Tree Model for Soil Order Andisol-Mollisol (ARMAH).
Figure 14. Moisture Regression Tree Model for Soil Order Andisol-Mollisol (ARMAH).
Sustainability 14 07426 g014
Figure 15. Regression tree for Index 2, Andisol soil, and OM.
Figure 15. Regression tree for Index 2, Andisol soil, and OM.
Sustainability 14 07426 g015
Figure 16. Regression tree for index 3: land use of Mollisol 1 and OM.
Figure 16. Regression tree for index 3: land use of Mollisol 1 and OM.
Sustainability 14 07426 g016
Figure 17. Regression tree for Index.4: land use of Mollisol 2 and OM.
Figure 17. Regression tree for Index.4: land use of Mollisol 2 and OM.
Sustainability 14 07426 g017
Table 1. Soil samples classified according to the order of the soil and by land use.
Table 1. Soil samples classified according to the order of the soil and by land use.
Land UseOrder of the SoilTotal
AndisolMollisol
Agricultural042844284
Shrub96813,49614,464
Forest4018,47618,516
Páramo *188,76038,072226,832
Pasture989271,42081,312
Total199,660145,748345,408
* A páramo is a fragile neotropical high mountain ecosystem. In Ecuador it has an average height of 3300 m above sea level.
Table 2. Training sample to obtain the discriminant function in the classification of land use of the Mollisol 1 order.
Table 2. Training sample to obtain the discriminant function in the classification of land use of the Mollisol 1 order.
Land UseForestPáramoPastureTotal
Samples12,93326,65049,99489,577
Ratio0.14440.29750.55811.00
Table 3. Training sample to obtain the discriminant function in the classification of land use of the Mollisol 2 order.
Table 3. Training sample to obtain the discriminant function in the classification of land use of the Mollisol 2 order.
Land UseAgricultureShrubTotal
Samples2998944712,445
Ratio0.24090.75911.00
Table 5. Regression trees.
Table 5. Regression trees.
Regression TreesDependent VariableCovariates (Soil Order and/or Land Use)Physicochemical Parameter Covariate (Examples)
ARMAHindex.ma.1Soil order: Andisol—MollisolSoil moisture
ARUSAMOindex.2Soil order: Andisol
Land use: Shrub, Páramo, Pasture
OM
ARUSM3MOindex.3Soil order: Mollisol 1
Land use: Forest, Páramo, Pasture
OM
ARUSM4MOindex.4Soil order: Mollisol 2
Land use: Shrub, Agriculture
OM
Table 6. Logistic regression of Model 1 based on the reflectance levels of the soil spectra in the laboratory and satellite image.
Table 6. Logistic regression of Model 1 based on the reflectance levels of the soil spectra in the laboratory and satellite image.
VariablesEstimated CoefficientsError StdValue zPr(Z > |z|)Decision
(Intercept)−6.125 × 1008.011 × 102−76.459<2.0 × 10−16p < 0.0001
B04c−7.596 × 1035.784 × 101−131.317<2.0 × 10−16p < 0.0001
B05c9.382 × 1031.080 × 10286.872<2.0 × 10−16p < 0.0001
B06c9.149 × 1031.284 × 10271.263<2.0 × 10−16p < 0.0001
B07c−1.395 × 1041.105 × 102−126.278<2.0 × 10−16p < 0.0001
B08c−3.630 × 1004.775 × 100−0.7600.447p > 0.1000
B08Ac3.021 × 1032.114 × 101142.912<2.0 × 10−16p < 0.0001
B04s5.655 × 1001.151 × 1004.9138.96 × 10−7p < 0.0001
B05s4.412 × 1011.417 × 10031.131<2.0 × 10−16p < 0.0001
B06s−5.892 × 1011.968 × 100−29.941<2.0 × 10−16p < 0.0001
B07s−5.889 × 1012.164 × 100−27.216<2.0 × 10−16p < 0.0001
B08s8.076 × 1005.844 × 10113.819<2.0 × 10−16p < 0.0001
B08As8.902 × 1011.933 × 10046.059<2.0 × 10−16p < 0.0001
p-value of the model: p < 0.0001.
Table 7. Training dataset from Model 1 based on reflectance levels of soil spectra in laboratory and satellite image.
Table 7. Training dataset from Model 1 based on reflectance levels of soil spectra in laboratory and satellite image.
Predicted DataData RealTotal
AndisolMollisol
Andisol137,1476006143,153
Mollisol261596,01898,633
Total139,762102,024241,786
Table 8. Diagnostic statistics for the validation of Model 1.
Table 8. Diagnostic statistics for the validation of Model 1.
StatisticalValueStatisticalValueStatisticalValue
Success0.9644Kappa0.9268Sensitivity0.9811
CI 95%0.9633–0.9656 Specificity0.9416
Table 9. Median reflectance levels of soil spectra in laboratory and satellite image, according to the group defined by land use for the Andisol order.
Table 9. Median reflectance levels of soil spectra in laboratory and satellite image, according to the group defined by land use for the Andisol order.
Laboratory (B0ic) Satellite Image (B0is)
Land UseB02cB03cB04cB05cB06cB07cB08c
Shrub0.06790.07650.09800.11080.12290.13810.1644
Páramo0.07330.08550.11830.13630.15140.16930.1995
Pasture0.05540.06500.08780.10120.11370.12900.1461
Land UseB08AcB11cB12cB02sB03sB04sB05s
Shrub0.16800.30960.28120.00900.03630.02280.0698
Páramo0.20060.35370.28430.01470.04000.04000.0785
Pasture0.16000.34090.31610.01660.04810.03540.0848
Land UseB06sB07sB08sB08AsB11sB12s
Shrub0.21340.25020.27910.27100.12960.0624
Páramo0.15910.18440.20830.20650.15940.0902
Pasture0.24130.29400.32720.32080.17910.1006
Table 10. Classification of land uses of the Andisol order based on Model 2 for the training set.
Table 10. Classification of land uses of the Andisol order based on Model 2 for the training set.
Real Land UseLand Use
Predicted by Model 2
Total
ShrubPáramoPasture
Shrub67100671
Páramo0132,1320132,132
Pasture6931262206925
Total1364132,1446220139,728
Table 11. Classification of land uses of the Andisol order based on Model 2 for a first test set.
Table 11. Classification of land uses of the Andisol order based on Model 2 for a first test set.
Real Land UseLand Use
Predicted by Model 2
Total
ShrubPáramoPasture
Shrub28902291
Páramo056,628056,628
Pasture295526672967
Total58456,633266959,886
Table 12. Coefficients of the linear discriminant function with dependent variable of the land use of the Mollisol 1 order and independent variables of reflectance levels of soil spectral behavior in laboratory and satellite image.
Table 12. Coefficients of the linear discriminant function with dependent variable of the land use of the Mollisol 1 order and independent variables of reflectance levels of soil spectral behavior in laboratory and satellite image.
FieldCoefficientsSatelliteCoefficientsFieldCoefficientsSatelliteCoefficients
BandsLD1BandsLD1BandsLD2BandsLD2
B02c−708.68B02s−5.48B02c−410.48B02s13.59
B03c2125.64B03s20.24B03c466.47B03s−33.49
B04c−3693.53B04s−13.93B04c−883.87B04s17.64
B05c887.38B05s−5.09B05c451.14B05s9.81
B06c2377.94B06s3.01B06c105.54B06s−12.59
B07c−805.64B07s3.55B07c327.71B07s−7.35
B08c180.12B08s−0.92B08c−280.28B08s3.01
B08Ac−388.23B08As−5.63B08Ac468.29B08As16.89
B11c−32.67B11s4.67B11c−25.013B11s−4.61
B12c50.53B12s1.16B12c6.73B12s−1.11
Table 13. Coefficients of the linear discriminant function with dependent variable of the use of soil of the Mollisol 2 order and independent variables of the reflectance levels of the soil spectra in laboratory and satellite image.
Table 13. Coefficients of the linear discriminant function with dependent variable of the use of soil of the Mollisol 2 order and independent variables of the reflectance levels of the soil spectra in laboratory and satellite image.
Ground BandsGround Coefficients LDSatellite BandsSatellite Coefficients LD
B02c2796.26B02s−2.27
B03c−3969.19B03s−1.87
B04c−6701.17B04s4.90
B05c18,157.90B05s2.94
B06c−10,820.44B06s3.71
B07c−311.00B07s−2.37
B08c−1444.39B08s0.21
B08Ac2194.74B08As−1.85
B11c35.04B11s1.42
B12c−36.25B12s−8.34
Table 14. Classification of land use of the Mollisol 2 order based on Model 4 for the test dataset.
Table 14. Classification of land use of the Mollisol 2 order based on Model 4 for the test dataset.
Real Land UseLand Use Predicted by Model 4Total
AgricultureShrub
Agriculture128601286
Shrub040494049
Total128640495335
Table 15. Descriptive statistics of the index.ma.1 according to the order of the soil.
Table 15. Descriptive statistics of the index.ma.1 according to the order of the soil.
OrdenDescriptive Statistics
MinimumQ1MedianMeanSQ3Maximum
Andisol−0.64070.09360.19080.23770.17920.33101.3658
Mollisol−3.6134−2.1854−1.9723−1.49610.5688−0.13830.4836
Global−3.6134−0.31000.0669−0.13400.58680.22901.3658
Table 16. Descriptive statistics of Index 2 for land use of the Andisol order.
Table 16. Descriptive statistics of Index 2 for land use of the Andisol order.
Land UseDescriptive Statistics
MinimumQ1MedianMeanSQ3Maximum
Shrub−1.98−1.29−1.14−1.040.33−1.04−0.43
Páramo0.250.490.530.540.060.581.14
Pasture−1.46−1.30−1.18−1.120.22−0.99−0.28
General−1.980.480.520.450.380.581.14
Table 17. Descriptive statistics of Index 3 for land use of the Mollisol 1 order.
Table 17. Descriptive statistics of Index 3 for land use of the Mollisol 1 order.
Land UseDescriptive Statistics
MínQ1MedianMeanSQ3Max
Forest0.320.560.850.790.220.981.15
Páramo−0.11−0.08−0.07−0.060.120.030.19
Pasture−2.19−1.36−1.23−1.250.19−1.180.082
Table 18. Descriptive statistics of Index 4 for the land use of the Mollisol 2 order.
Table 18. Descriptive statistics of Index 4 for the land use of the Mollisol 2 order.
Land UseDescriptive Statistics
MínQ1MedianMeanSQ3Max
Agriculture0.090.100.110.120.020.120.15
Shrub−0.11−0.08−0.07−0.070.01−0.07−0.05
Table 19. Application of one-way ANOVA to determine the effect of land use of the Andisol order on PFQ.
Table 19. Application of one-way ANOVA to determine the effect of land use of the Andisol order on PFQ.
PFQF-Valuep-ValueDecision
OM21,289<2 × 10−16Significant
CE82,125<2 × 10−16Significant
pH19,808<2 × 10−16Significant
HU5213<2 × 10−16Significant
Table 20. Classification of land uses of the Andisol order according to the mean of organic matter.
Table 20. Classification of land uses of the Andisol order according to the mean of organic matter.
Land UseMean of OMTotal
OM < 10.3%OM ≥ 10.3%
Shrub6770677
Páramo122,2549878132,132
Pasture113857876925
Total124,06915,665139,734
Table 21. Classification of the soil samples of the Mollisol 1 order according to the use of the soil by the mean of OM.
Table 21. Classification of the soil samples of the Mollisol 1 order according to the use of the soil by the mean of OM.
Land UseMean of OMTotal
OM < 8.6%OM ≥ 8.6%
Forest10,119281412,933
Páramo026,65026,650
Pasture41,775821949,994
Total51,89437,68389,577
Table 22. Classification of the soil samples of the Mollisol 2 order according to the use of the soil by the mean of OM.
Table 22. Classification of the soil samples of the Mollisol 2 order according to the use of the soil by the mean of OM.
Land UseMean of OMTotal
OM < 6.1%OM ≥ 6.1%
Agriculture299802998
Shrub9493539447
Total2979946612,445
Publisher’s Note: MDPI stays neutral with regard to jurisdictional claims in published maps and institutional affiliations.

Share and Cite

MDPI and ACS Style

Arciniegas-Ortega, S.; Molina, I.; Garcia-Aranda, C. Soil Order-Land Use Index Using Field-Satellite Spectroradiometry in the Ecuadorian Andean Territory for Modeling Soil Quality. Sustainability 2022, 14, 7426. https://doi.org/10.3390/su14127426

AMA Style

Arciniegas-Ortega S, Molina I, Garcia-Aranda C. Soil Order-Land Use Index Using Field-Satellite Spectroradiometry in the Ecuadorian Andean Territory for Modeling Soil Quality. Sustainability. 2022; 14(12):7426. https://doi.org/10.3390/su14127426

Chicago/Turabian Style

Arciniegas-Ortega, Susana, Iñigo Molina, and Cesar Garcia-Aranda. 2022. "Soil Order-Land Use Index Using Field-Satellite Spectroradiometry in the Ecuadorian Andean Territory for Modeling Soil Quality" Sustainability 14, no. 12: 7426. https://doi.org/10.3390/su14127426

APA Style

Arciniegas-Ortega, S., Molina, I., & Garcia-Aranda, C. (2022). Soil Order-Land Use Index Using Field-Satellite Spectroradiometry in the Ecuadorian Andean Territory for Modeling Soil Quality. Sustainability, 14(12), 7426. https://doi.org/10.3390/su14127426

Note that from the first issue of 2016, this journal uses article numbers instead of page numbers. See further details here.

Article Metrics

Back to TopTop