Toward Energy-Efficient Houses Considering Social Cultural Needs in Bahrain: A New Framework Approach
Abstract
:1. Introduction
- Evaluate the social cultural issues and energy performance of private houses in Bahrain.
- Develop a new framework for designing energy-efficient houses satisfying social cultural needs in the context of Bahrain.
- Produce a prototype house design to test the proposed framework.
2. Literature Review
2.1. Sustainable Development
2.2. Factors Affecting the Energy Consumption in Buildings
2.2.1. Building Design
2.2.2. Building Form
2.2.3. Building Orientation
2.2.4. Building Materials
2.2.5. Building Envelopes
2.2.6. Ventilation System
2.3. Building Performance Simulation
3. The Case Study of Bahrain
3.1. The Climate
3.2. Social Cultural Characteristics
3.3. Housing Stock
4. Methodology
4.1. Sampling Method of the Research
4.2. Observation and Environmental Measurements Survey
4.3. Semi-Structured Interviews
4.4. Questionnaire Survey
4.5. Existing Case Study Simulation
5. Findings and Discussion
5.1. Current Approaches to House Design
5.2. House’s Ability to Satisfy Social Cultural Requirements
5.3. The Use of Traditional Building Elements for Future House Designs
5.4. Thermal Comfort in the Houses
- Thermal Sensation Scale
- Comparing AMV to PMV
5.5. Building Performance of the Case Study
5.5.1. Thermal Comfort Using Natural Ventilation
5.5.2. Energy Consumption
5.5.3. Improving Existing Case Study Envelopes
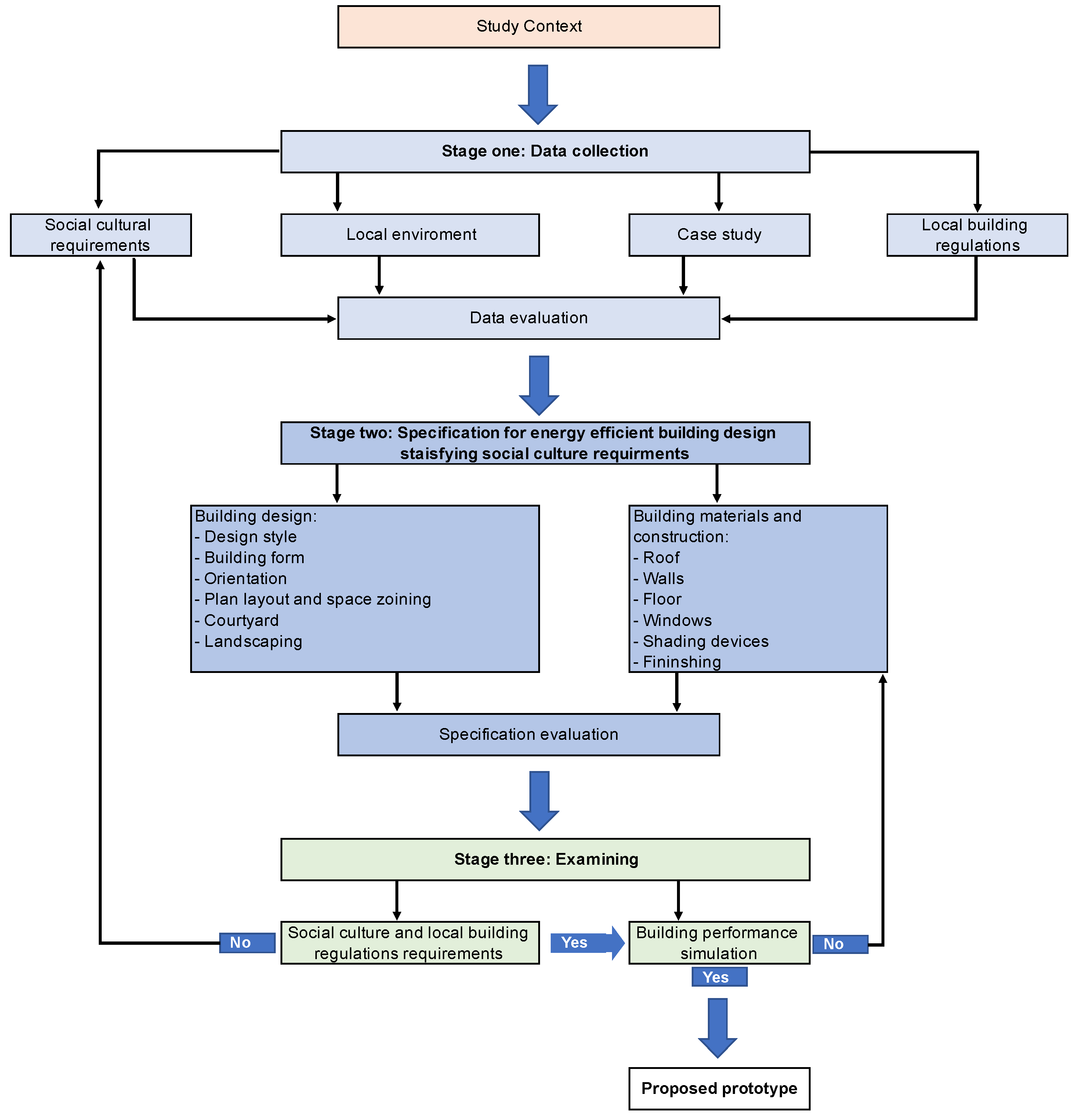
6. The Framework
6.1. An Overview of the Framework Stages
6.1.1. Data Collection Stage
6.1.2. Specification of Energy-Efficient Building Design
- A house plan shape with a maximum width-to-depth ratio of 1:1.7 will enhance the distribution of daylight and natural ventilation in the building.
- An open plan design is suitable for maximising natural ventilation and daylight disruption. However, in the summertime, it can increase the cooling load. Since an open plan design is preferred by local people, the house architect should consider using adjustable space partitions.
- In Bahrain, it is a cultural norm that when the male child marries, he lives with his parents, so the house plan should be flexible enough to accommodate possible future extensions.
- The majority of residents live in and prefer two-story houses. Two-story houses are also ideal for privacy arrangements. For instance, the ground floor can host semi-public and semi-private spaces, whilst fully private spaces can be located on the first floor.
- The house should consist of an internal kitchen for casual cooking and an external kitchen for heavy cooking to ensure odour privacy.
- A standard house plan should consist of one reception room, one to two living rooms, two kitchens, storage, a minimum of three bedrooms, and enough toilets for the family members and a separate toilet for guests.
- The toilet direction must not face Qibla for religious reasons. Qibla is the fixed direction of the Ka’bah, the sacred building in Makkah, Saudi Arabia, to which all Muslims face when performing their prayers.
- The entrance to the house must not expose the living room to the exterior environment.
- Courtyard
- Avoid central courtyard designs as this is not preferred by Bahraini locals due to the limited plot area. Following the local buildings codes, two metres should be left empty between neighbouring buildings, which is not possible in the case of the central courtyard. Side or corner courtyards should be considered as an alternative to the central courtyard, which are preferred by Bahraini locals.
- The courtyard should integrate manual or mechanical shading devices, such as fabric canopies, to minimise surface heat gain and reduce air temperature. Using shading devices can also reduce the dust caused by storms.
- The courtyard should have a north-south orientation to maximise natural ventilation and reduce the exposure of internal surface.
- Landscaping
- Roof
- An insulated light structure roof with a maximum U-value of 0.145 W/m2 K and minimum R-value of 6.905 m2 K/W is recommended. Improving the insulation to more than the recommended amount will not achieve any significant energy savings.
- Avoid the use of white aggregate chipping as it rapidly deteriorates and turns into sand, which has high absorptivity and can act as heat storage.
- Roof shading is highly recommended, as it can reduce the surface heat gain, and thus will reduce cooling load. Besides, it will provide privacy to the roof, and this can encourage the house residents to hold activities on the roof, in the same manner as in traditional Bahraini houses.
- Using materials with light colours and reflective finishes is recommended as this can help reduce surface heat gain.
- The roof design should consider space for renewable energy applications, such as solar panels.
- Walls
- An insulated lightweight wall structure with a short diurnal temperature range is the most suitable option for hot, humid climates.
- A maximum U-value of 0.306 W/m2 K and minimum R-value of 3.264 m2 K/W is recommended for external walls in hot, humid climates.
- Improving external wall insulation with a maximum U-value of 0.173 W/m2 K and minimum R-value of 5.764 m2 K/W has a significant impact on energy savings.
- Using light, highly reflective colours on external walls can help to reduce any solar gains.
- For internal walls, the recommendation is to use uninsulated walls, as they are not exposed to solar radiation. However, for the guest room walls, the recommendation is to use insulation as this will ensure sound privacy.
- Floor
- The floor should act as a heat sink and transfer heat from the space to the ground; in order to achieve this, it is recommended to use floor materials that have high conductivities, such as metal. The higher the conductivity, the better the performance.
- Insulation is not recommended for residential ground floors.
- Windows
- The window-to-wall ratio should not exceed 15%.
- The windows should have appropriate and effective shading devices.
- Windows could be designed to provide natural daylight whilst still maintaining visual privacy.
- Mashrabiya (a type of projecting oriel window enclosed with wood decoration) could be considered in the house design due to its ability to provide privacy, natural ventilation, and reduce solar reflections.
- It is recommended to use double glazing with a maximum U-value of 2.347 W/m2 K to help improve the thermal comfort and enhance sound privacy for the householders.
- Shading
- 50 cm depth as a minimum is recommended for overhang and louvre shading devices. Increasing the depth to 1 m will not allow for any significant energy savings.
- Shading side fins with overhang or louvre shading is recommended for maximum energy savings.
- For increased privacy, louvre shading is recommended. However, it should include a mechanical or manual strip controller.
- On the ground floor, if the exterior fence walls are higher than the window level and the distance between them is at most 1 to 2 m, there is no need for shading devices.
- For shading device materials, low absorbance and high reflectance features are recommended to reduce solar gains.
6.2. Prototype Simulation
6.2.1. Design and Layout
6.2.2. Prototype Simulation Comparison with Existing Case Study
- Operative temperature using natural ventilation only
- Annual Energy Consumption
6.3. Feedback on the Prototype
7. Output and Impacts
- The development of a framework for designing energy-efficient houses that satisfy social cultural needs in hot, humid climates and tested by producing a prototype. This produces knowledge and practical design guidance about spatial organisation of rooms for family privacy, engagement with the outdoor space, and enhancing human comfort, whilst minimising energy consumption. Such guidelines can be adopted in other regions with similar climates and cultural values to help improve the relationship between human interaction and engagement with the surrounding built environment, creating better places for occupants.
- Courtyards can provide an excellent level of family privacy, and also help control indoor temperature and enhance social cohesion.
- The output of this research helps establish a robust methodology which can then be adopted in other regions with different climate characteristics and variations that would affect the use of indoor spaces, enhancing occupants’ satisfaction.
- The proposed prototype model indicates a reduction of 57% in energy consumption. This energy saving would help improve and protect the environment, producing savings for occupants through reduced energy bills, and enhancing their satisfaction.
8. Conclusions and Recommendations
- A detailed cost analysis of the various improvement measures proposed in the current energy-efficient housing design.
- The validation of this framework could be achieved by building an actual prototype model for future research. This would help quantify the research impacts on the local community’s wellbeing.
- Investigate the existing passive cooling techniques and local construction materials found in traditional houses that could possibly be adopted in modern houses.
Author Contributions
Funding
Institutional Review Board Statement
Informed Consent Statement
Data Availability Statement
Conflicts of Interest
References
- Harsem, T.T.; Nourozi, B.; Behzadi, A.; Sadrizadeh, S. Design and Parametric Investigation of an Efficient Heating System, an Effort to Obtain a Higher Seasonal Performance Factor. Energies 2021, 14, 8475. [Google Scholar] [CrossRef]
- Tracking Buildings 2021; IEA: Paris, France, 2021.
- Nejat, P.; Jomehzadeh, F.; Taheri, M.M.; Gohari, M.; Majid, M.Z.A. A global review of energy consumption, CO2 emissions and policy in the residential sector (with an overview of the top ten CO2 emitting countries). Renew. Sustain. Energy Rev. 2015, 43, 843–862. [Google Scholar] [CrossRef]
- International Energy Agency. Emissions from Fuel Combustion, 2011 ed.; IEA: Paris, France, 2010. [Google Scholar]
- De Boeck, L.; Verbeke, S.; Audenaert, A.; De Mesmaeker, L. Improving the energy performance of residential buildings: A literature review. Renew. Sustain. Energy Rev. 2015, 52, 960–975. [Google Scholar] [CrossRef]
- UK COP26. COP26 Explained. 2021. Available online: https://ukcop26.org/wp-content/uploads/2021/07/COP26-Explained.pdf (accessed on 14 February 2022).
- Fatima, T.; Mentel, G.; Doğan, B.; Hashim, Z.; Shahzad, U. Investigating The Role Of Export Product Diversification For Renewable, and Non-Renewable Energy Consumption in Gcc (Gulf Cooperation Council) Countries: Does the Kuznets Hypothesis Exist? Environment, Development and Sustainability; Springer Nature: Cham, Switzerland, 2021; pp. 1–21. [Google Scholar]
- Malit, F.; Naufal, G. Labour Migration, Skills Development and the Future of Working in the Gulf Cooperation Council (GCC) Countries; International Labour Organization: New Delhi, India, 2017. [Google Scholar]
- Ahmed, W.; Asif, M. A critical review of energy retrofitting trends in residential buildings with particular focus on the GCC countries. Renew. Sustain. Energy Rev. 2021, 144, 111000. [Google Scholar] [CrossRef]
- Olabemiwo, F.A.; Danmaliki, G.I.; Oyehan, T.A.; Tawabini, B.S. Forecasting CO2 emissions in the Persian Gulf States. Glob. J. Environ. Sci. Manag. 2017, 3, 1–10. [Google Scholar]
- Saravia, S.; Serra, M.; Furtado, G. Bahrain Continuity and Rupture: Traditional and Subsidzed Housing in Bahrain. In Proceedings of the 11th International Space Syntax Symposium, Lisbon, Portugal, 3–7 July 2017. [Google Scholar]
- Alnaser, N.W. Building Integrated Renewable Energy to Achieve Zero Emission in Bahrain. Energy Build. 2015, 93, 32–39. [Google Scholar] [CrossRef]
- EWA. Annual Report from Electricity and Water Authority of Bahrain; 2017. Available online: https://www.ewa.bh/en/AboutUs/AnnualReport/EWA%20Statistics%202017.pdf (accessed on 13 May 2019).
- Fanack. Bahrain. Fanack.com. 2021. Available online: https://fanack.com/fanack-energy/bahrain/ (accessed on 18 May 2022).
- Sustinable Nergy Unit. The Kingdom of Bahrain National Renewable Energy Action Plan (NREAP). 2017. Available online: https://www.sea.gov.bh/wpcontent/uploads/2018/04/02_NREAP-Full-Report.pdf (accessed on 20 May 2022).
- Krarti, M.; Dubey, K. Benefits of energy efficiency programs for residential buildings in Bahrain. J. Build. Eng. 2018, 18, 40–50. [Google Scholar] [CrossRef]
- Bahrain. Culture and Society. 2020. Available online: https://www.bahrain.bh/ (accessed on 27 December 2021).
- Mas’ud, A.A.; Wirba, A.V.; Alshammari, S.J.; Muhammad-Sukki, F.; Abdullahi, M.M.; Albarracin, R.; Hoq, M.Z. Solar energy potentials and benefits in the gulf cooperation council countries: A review of substantial issues. Energies 2018, 11, 37. [Google Scholar] [CrossRef] [Green Version]
- Sadineni, S.B.; Madala, S.; Boehm, R.F. Passive building energy savings: A review of building envelope components. Renew. Sustain. Energy Rev. 2011, 15, 3617–3631. [Google Scholar] [CrossRef]
- Wagner, I.; Zalewski, M. Ecohydrology as a basis for the sustainable city strategic planning: Focus on Lodz, Poland. Rev. Environ. Sci. Bio/Technol. 2009, 8, 209–217. [Google Scholar] [CrossRef]
- Isensee, C.; Teuteberg, F.; Griese, K.; Topi, C. The relationship between organizational culture, sustainability, and digitalization in SMEs: A systematic review. J. Clean. Prod. 2020, 275, 122944. [Google Scholar] [CrossRef]
- Attia, S.; Lacombe, T.; Rakotondramiarana, H.T.; Garde, F.; Roshan, G. Analysis tool for bioclimatic design strategies in hot humid climates. Sustain. Cities Soc. 2019, 45, 8–24. [Google Scholar] [CrossRef] [Green Version]
- Al Khalifa, F. Urban Sustainability and Transforming Culture in the Arabian Gulf: The Case of Bahrain. Ph.D. Thesis, University of Sheffield, Sheffield, UK, 2015. [Google Scholar]
- Alkhenaizi, G. Exploring Architectural Implications on Social Sustainability: The Case of Extended Family Dwellings in Contemporary Bahraini Households. Ph.D. Thesis, University of Minnesota, Minneapolis, MN, USA, 2018. [Google Scholar]
- Alslaiti, A. The town of Muharraq. A Gis-Based Planning Strategy for Its Ancient Heritage Conservation. Ph.D. Thesis, University of Portsmouth, Portsmouth, UK, 2009; pp. 44–50. [Google Scholar]
- Moore, C. A Global Strategic Approach to Energy Efficiency in the Building Sector: Wuppertal Institut für Klima, Umwelt, Energie. In Proceedings of the ECEEE Summer Study Proceeding, Toulon/Hyères, France, 3–8 June 2013; pp. 1297–1305. [Google Scholar]
- Ochedi, E.T.; Taki, A.H.; Painter, B. Low Cost Approach to Energy Efficient Buildings in Nigeria: A Review of Passive Design Options. In Proceedings of the Joint International Conference (JIC) on 21st Century Human Habitat: Issues, Sustainability and Development, Akure, Nigeria, 21–24 March 2016. [Google Scholar]
- Brundtland Commission. Our Common Future. Chapter 2: Towards sustainable development. In World Commission on Environment and Development (WCED); United Nations: Geneva, Switzerland, 1987. [Google Scholar]
- Opoku, A.; Ahmed, V. Understanding Sustainability: A View from Intra-organizational Leadership within UK Construction Organizations. Int. J. Arch. Eng. Constr. 2013, 2, 120–130. [Google Scholar] [CrossRef]
- Al-Zubaidi, M.S.S. The Sustainability Potential of Traditional Architecture in the Arab World—with Reference to Domestic Buildings in the UAE. Ph.D. Thesis, University of Huddersfield, Huddersfield, UK, 2007. [Google Scholar]
- Opoku, A. The role of culture in a sustainable built environment. In Sustainable Operations Management; Springer: Berlin/Heidelberg, Germany, 2015; pp. 37–52. [Google Scholar]
- Tang, A.K.; Lai, K.-H.; Cheng, T. A Multi-research-method approach to studying environmental sustainability in retail operations. Int. J. Prod. Econ. 2016, 171, 394–404. [Google Scholar] [CrossRef]
- Moldan, B.; Janoušková, S.; Hak, T. How to understand and measure environmental sustainability: Indicators and targets. Ecol. Indic. 2012, 17, 4–13. [Google Scholar] [CrossRef]
- Melnick, D.; Mcneely, J.; Navarro, Y.K. Environment and Human Well-Being: A Practical Strategy: Earthscan; A Report by the United Nations Millennium Project Task Force on Environmental Sustainability; Earthscan: London, UK, 2005. [Google Scholar]
- Hutchins, M.J.; Sutherland, J. An exploration of measures of social sustainability and their application to supply chain decisions. J. Clean. Prod. 2008, 16, 1688–1698. [Google Scholar] [CrossRef]
- Vallance, S.; Perkins, H.C.; Dixon, J.E. What Is Social Sustainability? A clarification of concepts. Geoforum 2011, 42, 342–348. [Google Scholar] [CrossRef]
- Bramley, G.; Brown, C.; Power, S.; Dempsey, N. What is ‘social sustainability’, and how do our existing urban forms perform in nurturing it. In Sustainable Communities and Green Futures’ Conference, Bartlett School of Planning; University College London: London, UK, 2006. [Google Scholar]
- Dempsey, N.; Bramley, G.; Power, S.; Brown, C. The social dimension of sustainable development: Defining urban social sustainability. Sustain. Dev. 2009, 19, 289–300. [Google Scholar] [CrossRef]
- Baumgärtner, S.; Quaas, M. What is sustainability economics? Ecol. Econ. 2010, 69, 445–450. [Google Scholar] [CrossRef] [Green Version]
- Choi, S.; Ng, A. Environmental and Economic Dimensions of Sustainability and Price Effects on Consumer Responses. J. Bus. Ethics 2011, 104, 269–282. [Google Scholar] [CrossRef]
- Baran, G.; Berkowicz, A. Sustainability Living Labs as a Methodological Approach to Research on the Cultural Drivers of Sustainable Development. Sustainability 2020, 12, 4835. [Google Scholar] [CrossRef]
- Scammon, D. Sustainability and Culture: How do They Work Together? LCC 480 Senior Seminars, 2014 UNESCO, “Teaching and Learning for a Sustainable Future”. Available online: http://www.unesco.org/education/tlsf/mods/theme_c/mod10 (accessed on 20 May 2022).
- Postalcı, I.E.; Atay, G.F. Rethinking on Cultural Sustainability in Architecture: Projects of Behruz Çinici. Sustainability 2019, 11, 1069. [Google Scholar] [CrossRef] [Green Version]
- Mirrahimi, S.; Mohamed, M.F.; Haw, L.C.; Ibrahim, N.L.N.; Yusoff, W.F.M.; Aflaki, A. The effect of building envelope on the thermal comfort and energy saving for high-rise buildings in hot–humid climate. Renew. Sustain. Energy Rev. 2016, 53, 1508–1519. [Google Scholar] [CrossRef]
- Yao, R.; Costanzo, V.; Li, X.; Zhang, Q.; Li, B. The effect of passive measures on thermal comfort and energy conservation. A case study of the hot summer and cold winter climate in the Yangtze River region. J. Build. Eng. 2018, 15, 298–310. [Google Scholar] [CrossRef] [Green Version]
- Toledo, L.; Cropper, P.; Wright, A.J. Unintended consequences of sustainable architecture: Evaluating overheating risks in new dwellings. In Proceedings of the PLEA (Passive and Low Energy Architecture) Conference, Los Angeles, CA, USA, 11–13 July 2016. [Google Scholar]
- Elhadad, S.; Baranyai, B.; Gyergyák, J.; Istvan, K.; Salem, A. Passive design strategies for residential buildings in a hot desert climate in upper Egypt. Int. Multidiscip. Sci. GeoConference 2019, 19, 495–501. [Google Scholar]
- Sozer, H. Improving energy efficiency through the design of the building envelope. Build. Environ. 2010, 45, 2581–2593. [Google Scholar] [CrossRef]
- Subhashini, S.; Thirumaran, K. A passive design solution to enhance thermal comfort in an educational building in the warm humid climatic zone of Madurai. J. Build. Eng. 2018, 18, 395–407. [Google Scholar] [CrossRef]
- Kang, J.E.; Ahn, K.U.; Park, C.S.; Schuetze, T. Assessment of Passive vs. Active Strategies for a School Building Design. Sustainability 2015, 7, 15136–15151. [Google Scholar] [CrossRef] [Green Version]
- Abdul-Rahman, I. Energy Efficient Building A Hot and Dry Climate. In Improvement of Traditional Houses in Kurdistan Region, Building Technology; Malardalen University: Vasteras, Sweden, 2014; p. 7. [Google Scholar]
- Chua, K.J.; Chou, S. Energy performance of residential buildings in Singapore. Energy 2010, 35, 667–678. [Google Scholar] [CrossRef]
- Grisso, R.D.; Walker, M.A. Energy Series. What about House Design and Room Location? Ph.D. Thesis, Virginia State University, Petersburg, VA, USA, 2009. [Google Scholar]
- Nayak, J.K.; Prajapati, J.A. Handbook on Energy Conscious Buildings; Solar Energy Centre, Ministry of Non-conventional Energy Sources, Government of India: New Delhi, India, 2006. [Google Scholar]
- Al-Tamimi, N.A.; Fadzil, S.F.S. The potential of shading devices for temperature reduction in high-rise residential buildings in the tropics. Procedia Eng. 2011, 21, 273–282. [Google Scholar] [CrossRef] [Green Version]
- Fadzil, S.F.S.; Sia, S.-J. Sunlight control and daylight distribution analysis: The KOMTAR case study. Build. Environ. 2004, 39, 713–717. [Google Scholar] [CrossRef]
- Ochedi, E.T.; Taki, A. Energy Efficient Building Design in Nigeria: An Assessment of the Effect of the Sun on Energy Consumption in Residential Buildings. J. Eng. Arch. 2019, 7, 51–61. [Google Scholar] [CrossRef]
- Ralegaonkar, R.; Gupta, R. Review of intelligent building construction: A passive solar architecture approach. Renew. Sustain. Energy Rev. 2010, 14, 2238–2242. [Google Scholar] [CrossRef]
- Iyengar, K. Sustainable Architectural Design: An Overview; Routledge: London, UK, 2015. [Google Scholar]
- Manioğlu, G.; Yılmaz, Z. Energy efficient design strategies in the hot dry area of Turkey. Build. Environ. 2008, 43, 1301–1309. [Google Scholar] [CrossRef]
- Arup (Madrid & Lagos Offices). Building Energy Efficiency Guideline for Nigeria; Federal Ministry of Power, Works and Housing (Housing) Shehu Yar’adua Way, Mabushi Abuja, Nigeria: Abuja, Nigeria, 2016. [Google Scholar]
- Thani, S.K.S.O.; Mohamad, N.H.N.; Idilfitri, S. Modification of Urban Temperature in Hot-Humid Climate Through Landscape Design Approach: A Review. Procedia Soc. Behav. Sci. 2012, 68, 439–450. [Google Scholar] [CrossRef] [Green Version]
- Sabouri, S. Optimization of Architectural Properties of Tropical Bungalow House with Respect to Energy Consumption; Universiti Kebagnsaan Malaysia: Bangi, Malaysia, 2012. [Google Scholar]
- Sanjay, M.; Chand, P. Passive cooling techniques of buildings: Past and present—A review. Ariser 2008, 4, 37–46. [Google Scholar]
- Zingre, K.T.; Wan, M.P.; Tong, S.; Li, H.; Chang, V.W.-C.; Wong, S.K.; Toh, W.B.T.; Lee, I.Y.L. Modeling of cool roof heat transfer in tropical climate. Renew. Energy 2014, 75, 210–223. [Google Scholar] [CrossRef]
- Khanghahi, T.H. An Overview of the Iranian Vernacular Architecture with Particular Reference to the Air Traps. Int. J. Acad. Res. 2011, 3, 675–679. [Google Scholar]
- Geetha, N.B.; Velraj, R. Passive cooling methods for energy efficient buildings with and without thermal energy storage—A review. Energy Educ. Sci. Technol. Part A Energy Sci. Res. 2012, 29, 913–946. [Google Scholar]
- Krarti, M.; Erickson, P.M.; Hillman, T.C. A simplified method to estimate energy savings of artificial lighting use from daylighting. Build. Environ. 2005, 40, 747–754. [Google Scholar] [CrossRef]
- Hassan, A.S.; Al-Ashwal, N.T. Impact of Building Envelope Modification on Energy Performance of High-Rise Apartments in Kuala Lumpur, Malaysia. Int. Trans. J. Eng. Manag. Appl. Sci. Technol. 2015, 11, 91–105. [Google Scholar]
- Eskin, N.; Türkmen, H. Analysis of annual heating and cooling energy requirements for office buildings in different climates in Turkey. Energy Build. 2008, 40, 763–773. [Google Scholar] [CrossRef]
- Liping, W.; Hien, W.N. The impacts of ventilation strategies and facade on indoor thermal environment for naturally ventilated residential buildings in Singapore. Build. Environ. 2007, 42, 4006–4015. [Google Scholar] [CrossRef]
- Tantasavasdi, C.; Srebric, J.; Chen, Q. Natural ventilation design for houses in Thailand. Energy Build. 2001, 33, 815–824. [Google Scholar] [CrossRef] [Green Version]
- Hanna, G.B. Energy Efficient Residential Building Code for Arab Countries. In Proceedings of the Tenth International Conference for Enhanced Building Operations, Kuwait, Kuwait, 26–28 October 2010; pp. 1–7. [Google Scholar]
- Corrado, V.; Serra, V.; Vosilla, A. Performance analysis of external shading devices. In Proceedings of the PLEA 2004 Conference on Passive and Low Energy Architecture, Eindhoven, The Netherlands, 19–22 September 2004. [Google Scholar]
- Wang, L.; Nyuk, H.W.; Li, S. Facade design optimization for naturally ventilated residential buildings in Singapore. Energy Build. 2007, 39, 954–961. [Google Scholar] [CrossRef]
- Wong, S.L. Daylighting Designs and Energy Performance for Air-Conditioned Commercial Buildings. Ph.D. Thesis, City University of Hong Kong, Hong Kong, August 2008. Available online: http://lbms03.cityu.edu.hk/theses/c_ftt/phd-bc-b23397925f.pdf. (accessed on 14 September 2020).
- Pan, W.; Garmston, H. Compliance with building energy regulations for new-build dwellings. Energy 2012, 48, 11–22. [Google Scholar] [CrossRef]
- Pacheco-Torres, R.; Ordóñez, J.; Martínez, G. Energy efficient design of building: A review. Renew. Sustain. Energy Rev. 2012, 16, 3559–3573. [Google Scholar] [CrossRef]
- Pérez-Lombard, L.; Ortiz, J.; Pout, C. A review on buildings energy consumption information. Energy Build. 2008, 40, 394–398. [Google Scholar] [CrossRef]
- Cowan, D.; Maidment, G.; Chaer, I. Estimation of Cooling Energy Demand and Carbon Emissions from Urban Buildings Using a Quasi-dynamic Model. In Proceedings of the ASHRAE 2014 Winter Conference, New York, NY, USA, 18–22 January 2014. [Google Scholar]
- Zhao, D.; McCoy, A.; Du, J. An Empirical Study on the Energy Consumption in Residential Buildings after Adopting Green Building Standards. Procedia Eng. 2016, 145, 766–773. [Google Scholar] [CrossRef] [Green Version]
- Samaan, M.M.; Farag, O.; Khalil, M. Using simulation tools for optimizing cooling loads and daylighting levels in Egyptian campus buildings. HBRC J. 2018, 14, 79–92. [Google Scholar] [CrossRef] [Green Version]
- DesignBuilder. Designbuilder Software Features, Simulation Made Easy. 2022. Available online: https://designbuilder.co.uk/. (accessed on 18 May 2022).
- Energyplus. Energyplus Software Features. 2022. Available online: https://energyplus.net/ (accessed on 18 May 2022).
- U.S. Department of Energy. Buildings, Energyplus Project. 2014. Available online: https://www.energy.gov/eere/buildings/downloads/energyplus-0 (accessed on 19 May 2022).
- Abulibdeh, A. Analysis of urban heat island characteristics and mitigation strategies for eight arid and semi-arid gulf region cities. Environ. Earth Sci. 2021, 80, 1–26. [Google Scholar] [CrossRef] [PubMed]
- Radhi, H.; Sharples, S.; Taleb, H.; Fahmy, M. Will cool roofs improve the thermal performance of our built environment? A study assessing roof systems in Bahrain. Energy Build. 2017, 135, 324–337. [Google Scholar] [CrossRef] [Green Version]
- Saputra, W. Gardens on the Arid Climate. IOP Conf. Ser. Earth Environ. Sci. 2017, 97, 012009. [Google Scholar] [CrossRef]
- Radhi, H.; Fikry, F.; Sharples, S. Impacts of urbanisation on the thermal behaviour of new built up environments: A scoping study of the urban heat island in Bahrain. Landsc. Urban Plan. 2013, 113, 47–61. [Google Scholar] [CrossRef]
- Meterological Directorate. Bahrain Climate. 2018. Available online: http://www.bahrainweather.gov.bh/web/guest/climate (accessed on 19 June 2019).
- Othman, Z.; Aird, R.; Buys, L. Privacy, modesty, hospitality, and the design of Muslim homes: A literature review. Front. Arch. Res. 2015, 4, 12–23. [Google Scholar] [CrossRef] [Green Version]
- Nationsonline. Bahrain Country Profile, Map of Bahrain, Middle East. 2022. Available online: https://www.nationsonline.org/oneworld/map/bahrain_map.htm (accessed on 19 May 2022).
- Weather and Climate. Average Day and Night Temperature in Bahrain in Celsius. 2022. Available online: https://weather-and-climate.com/average-monthly-min-max-Temperature,Bahrain,Bahrain (accessed on 19 May 2022).
- Sobh, R.; Belk, R. Domains of privacy and hospitality in Arab Gulf homes. J. Islam. Mark. 2011, 2, 125–137. [Google Scholar] [CrossRef]
- Mortada, H. Traditional Islamic Principles of Built Environment; Routledge Curzon: New York, NY, USA, 2011. [Google Scholar]
- Harb, C. The Arab region: Cultures, values, and identities. In Handbook of Arab American Psychology; Routledge: London, UK, 2015; pp. 23–38. [Google Scholar]
- Ministry of Housing. House Designs. 2018. Available online: http://www.housing.gov.bh/en/Projects/HousingDesign/HousesModels/Pages/default.aspx (accessed on 4 February 2019).
- Al-Saffar, M. The Sustainability (Environmental and Economical) Impact of Upgrading Bahrain Building Regulations for Affordable Housing Units: Case Study in Bahrain. Ph.D.Thesis, The British University in Dubai, Dubai, United Arab Emirates, 2014. [Google Scholar]
- Stemler, S.E. Emerging Trends in the Social and Behavioral Sciences: An Interdisciplinary, Searchable, and Linkable Resource; John Wiley & Sons, Inc.: Hoboken, NJ, USA, 2015; pp. 1–14. [Google Scholar] [CrossRef]
- Gao, J.; Wang, Y.; Wargocki, P. Comparative analysis of modified PMV models and SET models to predict human thermal sensation in naturally ventilated buildings. Build. Environ. 2015, 92, 200–208. [Google Scholar] [CrossRef]

















| Elements | Description | U-Value (W/m2 K) |
|---|---|---|
| Ground floor | 12 mm porcelain tiles | |
| 50 mm screed | 0.522 | |
| 150 mm precast concrete slab | ||
| 50 mm polythene sheet | ||
| Crusher fines | ||
| External walls | 12 mm exterior plaster | |
| 200 mm hollow concrete block | 1.901 | |
| 12 mm inner plaster | ||
| Roof | 4 mm bitumen waterproof layer | |
| 50 mm screed | 0.404 | |
| 50 mm polythene sheet | ||
| 150 mm precast concrete slab | ||
| 12 mm plaster | ||
| Windows frame | Powder-coated aluminium frame | 5.881 |
| Location | V m/s | RH % | AMV | PMV | Personal Preferences | ||||
|---|---|---|---|---|---|---|---|---|---|
| House 01 | 32.3 | 0.1 | 36 | 37.5 | 34.9 | 41.9 | Hot | 3.03 | Cooler |
| House 02 | 25.6 | 0.05 | 37 | 26.0 | 25.3 | 26.5 | Neutral | −0.35 | No change |
| House 03 | 27.5 | 0.1 | 39 | 28.2 | 27.8 | 29.1 | Sl. warm | 0.53 | Cooler |
| House 04 | 28.3 | 0.03 | 37 | 28.9 | 28.6 | 29 | Sl. warm | 0.90 | No change |
| House 05 | 31.4 | 0.1 | 39 | 32.4 | 31.9 | 33.0 | Warm | 2.08 | Cooler |
| House 06 | 28.7 | 0.2 | 38 | 28.3 | 28.5 | 28.6 | Sl. Warm | 0.49 | No change |
| House 07 | 30.0 | 0.01 | 30 | 32.5 | 31.2 | 33.1 | Warm | 1.70 | Cooler |
| House 08 | 30.1 | 0.02 | 40 | 31.9 | 31.0 | 32.6 | Hot | 1.83 | Cooler |
| House 09 | 28.2 | 0.2 | 40 | 28.4 | 28.3 | 28.6 | Sl. warm | 0.44 | No change |
| House 10 | 29.5 | 0.05 | 40 | 30.2 | 29.8 | 30.2 | Warm | 1.38 | Cooler |
| House 11 | 30.8 | 0.05 | 40 | 30.9 | 30.8 | 31.4 | Warm | 1.75 | Cooler |
| House 12 | 25.0 | 0.05 | 35 | 26.8 | 25.9 | 27.7 | Neutral | −0.14 | No change |
| House 13 | 26.3 | 0.05 | 35 | 28.5 | 27.4 | 29.8 | Neutral | 0.42 | No change |
| House 14 | 28.6 | 0.05 | 48 | 30.0 | 29.3 | 31.0 | Sl. warm | 1.28 | No change |
| House 15 | 29.7 | 0.05 | 49 | 31.4 | 30.5 | 32.8 | Warm | 1.74 | Cooler |
| House 16 | 26.5 | 0.05 | 37 | 27.5 | 27.0 | 28.3 | Neutral | 0.29 | No change |
| House 17 | 32.4 | 0.05 | 51 | 33.4 | 32.9 | 34.1 | Hot | 2.65 | Cooler |
| House 18 | 30.6 | 0.1 | 39 | 30.8 | 30.7 | 32.5 | Warm | 1.62 | Cooler |
| House 19 | 29.8 | 0.1 | 37 | 30.5 | 30.1 | 31.7 | Warm | 1.37 | Cooler |
| House 20 | 26.0 | 0.1 | 39 | 27.3 | 26.6 | 28.3 | Neutral | 0.09 | No change |
| Elements | Description | U-Value (W/m2 K) |
|---|---|---|
| Ground floor | 20 mm porcelain tiles | |
| 80 mm floor screed | 1.531 | |
| 20 mm stainless steel floor sheet | ||
| 200 mm compacted earth filing | ||
| External walls | 16 mm lightweight plaster | |
| 50 mm polystyrene | 0.496 | |
| 100 mm concrete hollow black | ||
| 16 mm lightweight plaster | ||
| Roof | 30 mm gravel | |
| 4 mm bitumen layer | 0.145 | |
| 80 mm roof screed | ||
| 100 mm polythene layer | ||
| 200 mm precast concrete slab | ||
| Window frame | Wooden frame | 3.633 |
Publisher’s Note: MDPI stays neutral with regard to jurisdictional claims in published maps and institutional affiliations. |
© 2022 by the authors. Licensee MDPI, Basel, Switzerland. This article is an open access article distributed under the terms and conditions of the Creative Commons Attribution (CC BY) license (https://creativecommons.org/licenses/by/4.0/).
Share and Cite
Taki, A.; Alsheglawi, B. Toward Energy-Efficient Houses Considering Social Cultural Needs in Bahrain: A New Framework Approach. Sustainability 2022, 14, 6842. https://doi.org/10.3390/su14116842
Taki A, Alsheglawi B. Toward Energy-Efficient Houses Considering Social Cultural Needs in Bahrain: A New Framework Approach. Sustainability. 2022; 14(11):6842. https://doi.org/10.3390/su14116842
Chicago/Turabian StyleTaki, Ahmad, and Bilal Alsheglawi. 2022. "Toward Energy-Efficient Houses Considering Social Cultural Needs in Bahrain: A New Framework Approach" Sustainability 14, no. 11: 6842. https://doi.org/10.3390/su14116842
APA StyleTaki, A., & Alsheglawi, B. (2022). Toward Energy-Efficient Houses Considering Social Cultural Needs in Bahrain: A New Framework Approach. Sustainability, 14(11), 6842. https://doi.org/10.3390/su14116842
