An Evaluation Model for the Comfort of Vehicle Intelligent Cockpits Based on Passenger Experience
Abstract
:1. Introduction
1.1. Background
1.2. Research Status
1.2.1. Passenger Comfort
1.2.2. Evaluation Criteria and Models for Passenger Comfort in Automated Vehicles
1.3. Purpose of This Study
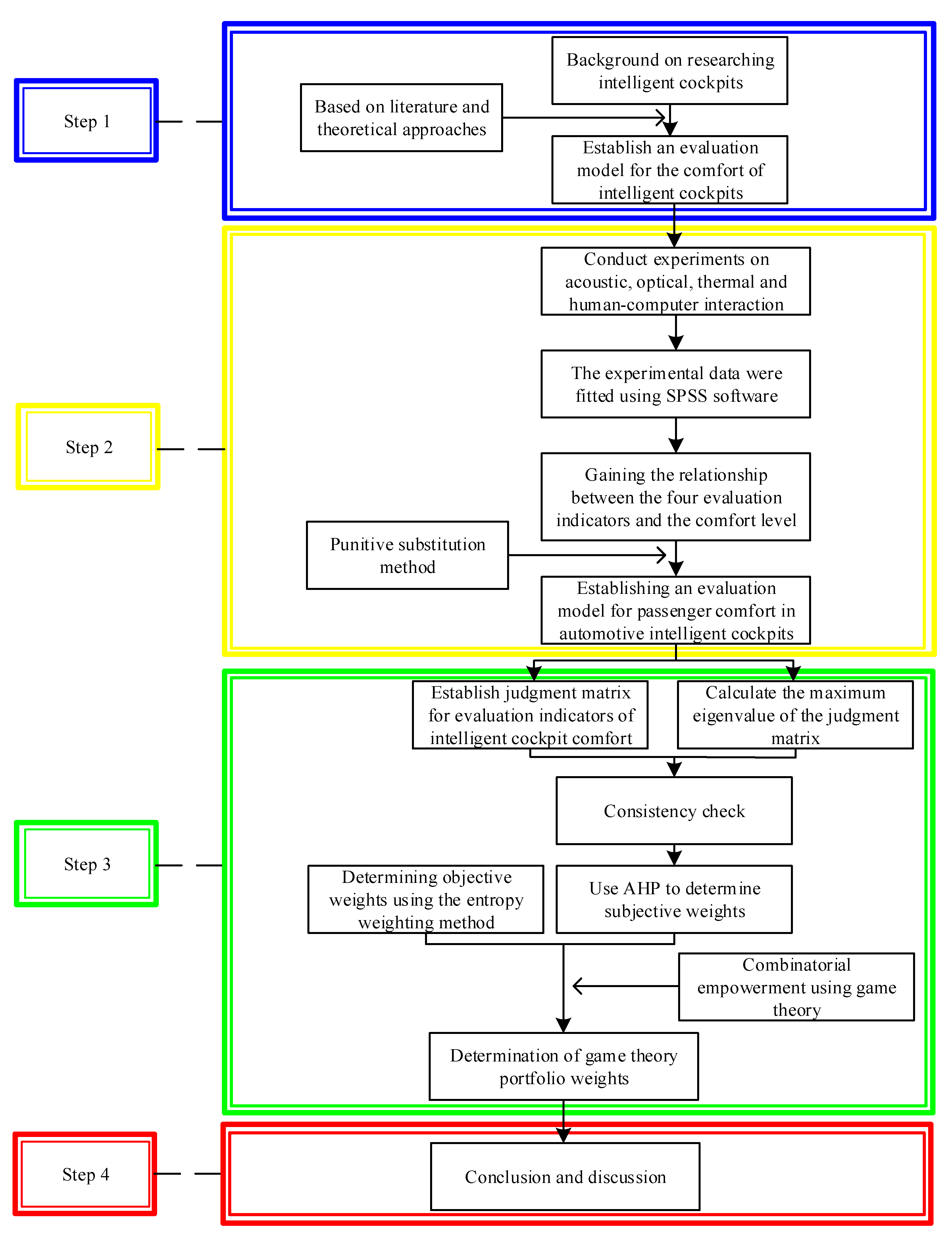
1.4. A Framework for Research on Passenger Comfort in Automotive Intelligent Cockpits
2. Materials and Methods
2.1. Experimental Equipment and Participants
2.1.1. Equipment and Personnel
2.1.2. Experimental Site
2.2. Experimental Procedure
2.2.1. Acoustic Experiment
2.2.2. Optical Environment Experiment
2.2.3. Thermal Environment Experiment
2.2.4. Human–Computer Interaction Experiment
3. Calculation of The Weights
3.1. Subjective Weight Calculation
Judgment Matrix
3.2. Objective Weight Calculation
3.3. Optimization of Portfolio Weights Based on Game Theory
4. Intelligent Cockpit Comprehensive Comfort Evaluation Model and Case
4.1. Model Synthesis
4.2. Case Verification
5. Conclusions and Discussions
- (1)
- The number of samples used in this experiment is small, which may have some influence on the results of the experiment.
- (2)
- This experiment solely involved Asian people, and the factor of ethnicity may cause some errors in the results of the experiment.
- (3)
- Human–computer interaction has unidentifiable factors, the relationship between human–computer interaction and human comfort cannot be well expressed, and we only adopted a superficial substitution method, so much work is needed in the future regarding human–computer interaction.
Author Contributions
Funding
Institutional Review Board Statement
Informed Consent Statement
Data Availability Statement
Conflicts of Interest
References
- Vlakveld, W.; van Nes, N.; de Bruin, J.; Vissers, L.; van der Kroft, M. Situation awareness increases when drivers have more time to take over the wheel in a Level 3 automated car: A simulator study. Transp. Res. Part F Traffic Psychol. Behav. 2018, 58, 917–929. [Google Scholar] [CrossRef]
- Du, Y.; Liu, C.; Li, Y. Velocity control strategies to improve automated vehicle driving comfort. IEEE Intell. Trans-Portation Syst. Mag. 2018, 10, 8–18. [Google Scholar] [CrossRef]
- Paddeu, D.; Parkhurst, G.; Shergold, I. Passenger comfort and trust on first-time use of a shared autonomous shuttle vehicle. Transp. Res. Part C Emerg. Technol. 2020, 115, 102604. [Google Scholar] [CrossRef]
- Terken, J.; Pfleging, B. Toward shared control between automated vehicles and users. Automot. Innov. 2020, 3, 53–61. [Google Scholar] [CrossRef] [Green Version]
- Wang, C.; Zhao, X.; Fu, R.; Li, Z. Research on the comfort of vehicle passengers considering the vehicle motion state and passenger physiological characteristics: Improving the passenger comfort of autonomous vehicles. Int. J. Environ. Res. Public Health 2020, 17, 6821. [Google Scholar] [CrossRef]
- Bellem, H.; Thiel, B.; Schrauf, M.; Krems, J.F. Comfort in automated driving: An analysis of preferences for different automated driving styles and their dependence on personality traits. Transp. Res. Part F Traffic Psychol. Behav. 2018, 55, 90–100. [Google Scholar] [CrossRef]
- Siebert, F.W.; Oehl, M.; Höger, R.; Pfister, H.-R. Discomfort in automated driving–the disco-scale. In Proceedings of the International Conference on Human-Computer Interaction, Las Vegas, NV, USA, 21–26 July 2013; Springer: Berlin, Germany, 2013; pp. 337–341. [Google Scholar]
- Weigl, K.; Schartmüller, C.; Riener, A.; Steinhauser, M. Development of the Questionnaire on the Acceptance of Automated Driving (QAAD): Data-driven models for Level 3 and Level 5 automated driving. Transp. Res. Part F Traffic Psychol. Behav. 2021, 83, 42–59. [Google Scholar] [CrossRef]
- Tan, H.; Sun, J.H.; Guan, D.S.; Zhou, M.L.; Jian-Ping, Q.I.; Zhao, Y. Development Trend of Human-Computer Interaction in Intelligent Vehicles. Packag. Eng. 2019, 40, 32–42. [Google Scholar]
- Elbanhawi, M.; Simic, M.; Jazar, R. In the passenger seat: Investigating ride comfort measures in autonomous cars. IEEE Intell. Transp. Syst. Mag. 2015, 7, 4–17. [Google Scholar] [CrossRef]
- Richards, L. On the Psychology of Passenger Comfort; Human Factors in Transport Research; Oborne, D.J., Levis, J., Eds.; Academic Press: New York, NY, USA, 1980; Volume 2. [Google Scholar]
- Slater, K. Human Comfort; CC Thomas: Springfield, IL, USA, 1985. [Google Scholar]
- Floyd, W.; Roberts, D. Anatomical and physiological principles in chair and table design. Ergonomics 1958, 2, 1–16. [Google Scholar] [CrossRef]
- Braton, P. Behaviour, body mechanics and discomfort. Ergonomics 1969, 12, 316–327. [Google Scholar] [CrossRef] [PubMed]
- Summala, H. Towards understanding motivational and emotional factors in driver behaviour: Comfort through satisficing. In Modelling Driver Behaviour in Automotive Environments; Springer: London, UK, 2007; pp. 189–207. [Google Scholar]
- Bishu, R.R.; Hallbeck, M.S.; Riley, M.W.; Stentz, T.L. Seating comfort and its relationship to spinal profile: A pilot study. Int. J. Ind. Ergon. 1991, 8, 89–101. [Google Scholar] [CrossRef]
- Kamijo, K.; Tsujimura, H.; Obara, H.; Katsumata, M. Evaluation of seating comfort. SAE Trans. 1982, 91, 2615–2620. [Google Scholar]
- Zhang, L.; Helander, M.G.; Drury, C.G. Identifying factors of comfort and discomfort in sitting. Hum. Factors 1996, 38, 377–389. [Google Scholar] [CrossRef]
- De Looze, M.P.; Kuijt-Evers, L.F.; van Dieen, J. Sitting comfort and discomfort and the relationships with objective measures. Ergonomics 2003, 46, 985–997. [Google Scholar] [CrossRef]
- Vér, I.L.; Beranek, L.L. Noise and Vibration Control Engineering: Principles and Applications; John Wiley & Sons: Hoboken, NJ, USA, 2005. [Google Scholar]
- Sezgin, A.; Arslan, Y.Z. 782. Analysis of the vertical vibration effects on ride comfort of vehicle driver. J. Vibroeng. 2012, 14, 1392–8716. [Google Scholar]
- Wicher, J.; Wieckowski, D. Influence of vibrations of the child seat on the comfort of child’s ride in a car. Eksploatacja i Niezawodnosc-Maint. Reliab. 2010, 48, 102–110. [Google Scholar]
- Flor, D.; Pena, D.; Pena, L.; de Sousa, V.A.; Martins, A. Characterization of noise level inside a vehicle under different conditions. Sensors 2020, 20, 2471. [Google Scholar] [CrossRef]
- da Silveira Brizon, C.J.; Medeiros, E.B. Combining subjective and objective assessments to improve acoustic comfort evaluation of motor cars. Appl. Acoust. 2012, 73, 913–920. [Google Scholar] [CrossRef]
- Nor, M.J.M.; Fouladi, M.H.; Nahvi, H.; Ariffin, A.K. Index for vehicle acoustical comfort inside a passenger car. Appl. Acoust. 2008, 69, 343–353. [Google Scholar] [CrossRef]
- Junoh, A.K.; Nopiah, Z.; Muhamad, W.; Nor, M.; Fouladi, M. An optimization model of noise and vibration in passenger car cabin. Adv. Mater. Res. 2012, 383, 6704–6709. [Google Scholar] [CrossRef]
- Walgama, C.; Fackrell, S.; Karimi, M.; Fartaj, A.; Rankin, G. Passenger thermal comfort in vehicles-a review. Proc. Inst. Mech. Eng. Part D: J. Automob. Eng. 2006, 220, 543–562. [Google Scholar] [CrossRef]
- Danca, P.; Vartires, A.; Dogeanu, A. An overview of current methods for thermal comfort assessment in vehicle cabin. Energy Procedia 2016, 85, 162–169. [Google Scholar] [CrossRef] [Green Version]
- Devonshire, J.M.; Sayer, J.R. Radiant heat and thermal comfort in vehicles. Hum. Factors 2005, 47, 827–839. [Google Scholar] [CrossRef]
- Martinho, N.; Silva, M.; Ramos, J. Evaluation of thermal comfort in a vehicle cabin. Proc. Inst. Mech. Eng. Part D J. Automob. Eng. 2004, 218, 159–166. [Google Scholar] [CrossRef]
- Russi, L.; Guidorzi, P.; Pulvirenti, B.; Aguiari, D.; Pau, G.; Semprini, G. Air Quality and comfort characterisation within an electric vehicle cabin in heating and cooling operations. Sensors 2022, 22, 543. [Google Scholar] [CrossRef] [PubMed]
- Khanh, T.Q. Lighting Quality for Automotive Lighting. Light Eng. 2014, 22, 59–63. [Google Scholar]
- Anant, S.; Veni, S. Safe driving using vision-based hand gesture recognition system in non-uniform illumination conditions. J. ICT Res. Appl. 2018, 12, 2. [Google Scholar] [CrossRef]
- Oh, G.T.; Lee, S.Y.; Ko, J.J. Design and implementation of gesture recognition and safe driving assistance system using wearable band based on in-vehicle HUD system. J. Korean Inst. Commun. Inf. Sci. 2018, 43, 2192. [Google Scholar] [CrossRef]
- Naddeo, A.; Cappetti, N.; Vallone, M.; Califano, R. New trend line of research about comfort evaluation: Proposal of a framework for weighing and evaluating contributes coming from cognitive, postural and physiologic comfort perceptions. In Proceedings of the 5th International Conference on Applied Human Factors and Ergonomics AHFE 2014, Kraków, Poland, 19–23 July 2014. [Google Scholar]
- Naddeo, A.; Cappetti, N.; D’Oria, C. Proposal of a new quantitative method for postural comfort evaluation. Int. J. Ind. Ergon. 2015, 48, 25–35. [Google Scholar] [CrossRef]
- Da Silva, M.G. Measurements of comfort in vehicles. Meas. Sci. Technol. 2002, 13, R41. [Google Scholar] [CrossRef]
- Wang, Y.H. Cognitive Mechanism and Evaluation Method of Human-machine Interaction in Intelligent Vehicle Cockpit. Ph.D. Thesis, Northwestern Polytechnical University, Xianyang, China, 2019. [Google Scholar]









| Gender | Maximum Value | Minimum Value | Average Value | Standard Deviation | |
|---|---|---|---|---|---|
| Age/years | Male | 47 | 22 | 31.75 | 8.89 |
| Female | 45 | 22 | 28.63 | 7.51 | |
| Height/cm | Male | 175 | 168 | 171.63 | 2.39 |
| Female | 173 | 155 | 165.38 | 5.07 | |
| Bodyweight/kg | Male | 75 | 64 | 68.13 | 3.47 |
| Female | 57 | 48 | 50.75 | 2.68 | |
| Body Type BMI/kg·m2 | Male | 25.95 | 21.71 | 23.15 | 1.44 |
| Female | 23.73 | 16.71 | 18.66 | 2.11 |
| Comfort Situation | Unbearable | Very Uncomfortable | Uncomfortable | Slightly Uncomfortable | Comfortable |
|---|---|---|---|---|---|
| Score interval | [0, 2] | (2, 4] | (4, 6] | (6, 8] | (8, 10] |
| Status | Frequency Range | Noise Level dB (A) | ||||||||
|---|---|---|---|---|---|---|---|---|---|---|
| Uniform speed | Low frequency (<1000 Hz) | 50 | 55 | 60 | 65 | 70 | 75 | 80 | 85 | 90 |
| Color Temperature | Working Condition | Illumination (lx) | |||||||||||||
|---|---|---|---|---|---|---|---|---|---|---|---|---|---|---|---|
| 3500 (K) | Uniform speed | 50 | 100 | 150 | 200 | 250 | 300 | 350 | 400 | 450 | 500 | 550 | 600 | 650 | 700 |
| Work Conditions | Temperature (°C) | |||||||
|---|---|---|---|---|---|---|---|---|
| Uniform speed | 17 | 19 | 21 | 23 | 25 | 27 | 29 | 31 |
| Binary Weight Difference | |||
|---|---|---|---|
| 0 | 50 | 50 | 1 |
| 10 | 55 | 45 | 1.2222 |
| 30 | 65 | 35 | 1.8571 |
| 50 | 75 | 25 | 3 |
| 70 | 85 | 15 | 5.6666 |
| 90 | 95 | 5 | 19 |
| Acoustic Environment | Optical Environment | Thermal Environment | Human-Computer Interaction | |
|---|---|---|---|---|
| Acoustic environment | 1 | 1.190100745 | 0.893939394 | 0.785076758 |
| Optical environment | 0.840264998 | 1 | 0.530924679 | 0.603849238 |
| Thermal environment | 1.118644068 | 1.883506344 | 1 | 0.806684734 |
| Human-computer interaction | 1.2737608 | 1.656042497 | 1.239641657 | 1 |
| Evaluation Index/ Weighting Calculation Method | Square Root Method | Sum-Product Method | Inverse Row Sum Method | Row Geometric Mean Method | ||
|---|---|---|---|---|---|---|
| Acoustic environment | 0.2362575 | 0.2077092 | 0.2439454 | 0.2456734 | 0.9335856 | 0.2333964 |
| Optical environment | 0.1985189 | 0.1745307 | 0.1448830 | 0.1889621 | 0.7068948 | 0.1767237 |
| Thermal environment | 0.2642881 | 0.3287298 | 0.2728881 | 0.2524352 | 1.1183411 | 0.2795853 |
| Human-computer interaction | 0.3009355 | 0.2890303 | 0.3382835 | 0.3129292 | 1.2411786 | 0.3102946 |
| Acoustic Environment | Optical Environment | Thermal Environment | Human-Computer Interaction | |
|---|---|---|---|---|
| Expert 1 | 8.1 | 8.2 | 8.4 | 8.5 |
| Expert 2 | 7.5 | 7.3 | 7.6 | 7.9 |
| Expert 3 | 8.3 | 8.2 | 8.4 | 9.0 |
| Expert 4 | 8.2 | 7.9 | 8.0 | 8.7 |
| Expert 5 | 8.4 | 8.1 | 8.2 | 8.7 |
| Acoustic Environment | Optical Environment | Thermal Environment | Human-Computer Interaction | Comprehensive Comfort | Y | |
|---|---|---|---|---|---|---|
| Tesla Model 3 | 8.4 | 8.5 | 8.3 | 8.5 | 8.5 | 8.43 |
| 8.6 | 8.7 | 8.6 | 8.7 | 8.6 | 8.65 | |
| 8.3 | 8.5 | 8.4 | 8.5 | 8.4 | 8.43 | |
| 8.4 | 8.6 | 8.4 | 8.6 | 8.5 | 8.50 | |
| 8.2 | 8.5 | 8.5 | 8.8 | 8.6 | 8.52 | |
| 8.5 | 8.4 | 8.6 | 8.7 | 8.7 | 8.56 | |
| 8.2 | 8.3 | 8.4 | 8.5 | 8.4 | 8.36 | |
| 8.3 | 8.5 | 8.5 | 8.6 | 8.5 | 8.48 |
| Number of Subject Samples | Pearson | Kendall | Spearman | |
|---|---|---|---|---|
| Tesla Model 3 | 8 | 0.801 * | 0.803 ** | 0.901 ** |
Publisher’s Note: MDPI stays neutral with regard to jurisdictional claims in published maps and institutional affiliations. |
© 2022 by the authors. Licensee MDPI, Basel, Switzerland. This article is an open access article distributed under the terms and conditions of the Creative Commons Attribution (CC BY) license (https://creativecommons.org/licenses/by/4.0/).
Share and Cite
Yang, J.; Xing, S.; Chen, Y.; Qiu, R.; Hua, C.; Dong, D. An Evaluation Model for the Comfort of Vehicle Intelligent Cockpits Based on Passenger Experience. Sustainability 2022, 14, 6827. https://doi.org/10.3390/su14116827
Yang J, Xing S, Chen Y, Qiu R, Hua C, Dong D. An Evaluation Model for the Comfort of Vehicle Intelligent Cockpits Based on Passenger Experience. Sustainability. 2022; 14(11):6827. https://doi.org/10.3390/su14116827
Chicago/Turabian StyleYang, Jianjun, Shanshan Xing, Yimeng Chen, Ruizhi Qiu, Chunrong Hua, and Dawei Dong. 2022. "An Evaluation Model for the Comfort of Vehicle Intelligent Cockpits Based on Passenger Experience" Sustainability 14, no. 11: 6827. https://doi.org/10.3390/su14116827
APA StyleYang, J., Xing, S., Chen, Y., Qiu, R., Hua, C., & Dong, D. (2022). An Evaluation Model for the Comfort of Vehicle Intelligent Cockpits Based on Passenger Experience. Sustainability, 14(11), 6827. https://doi.org/10.3390/su14116827

