Extreme Gradient Boosting-Based Machine Learning Approach for Green Building Cost Prediction
Abstract
1. Introduction
2. Literature Review
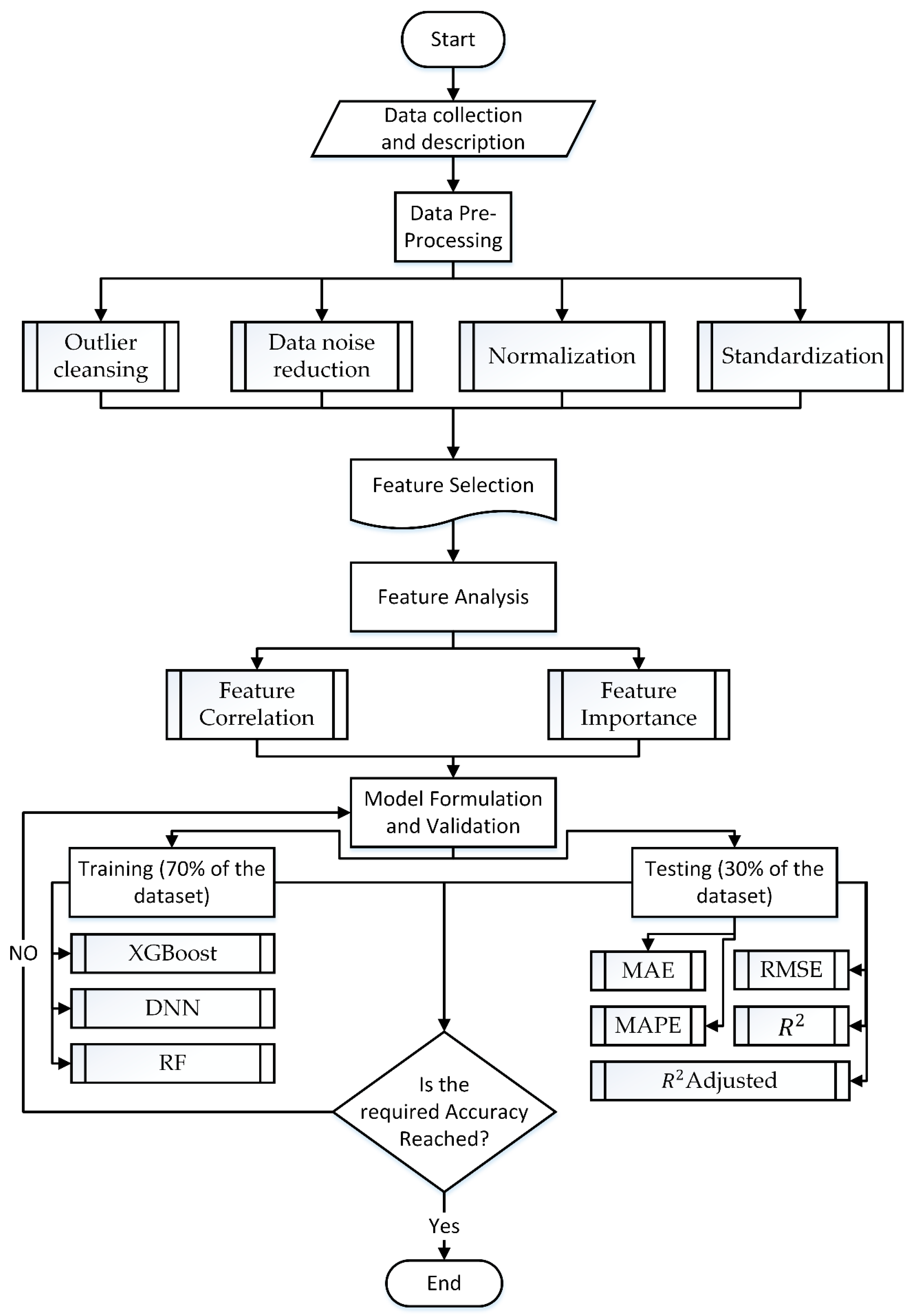
3. Methodology
3.1. Data Collection
3.2. Factor Selection
3.3. Data Preprocessing
3.4. Machine Learning Algorithm
3.4.1. Extreme Gradient Boosting ()
3.4.2. Deep Neural Network ()
3.4.3. Random Forest ()
4. ML Model Results
4.1. Experimental Setup
4.1.1. Hyperparameter Optimization
4.1.2. Feature Importance Analysis
4.2. Performance Evaluation
4.3. Experimental Results
5. Discussion
6. Conclusions
Author Contributions
Funding
Acknowledgments
Conflicts of Interest
References
- Molenaar, K.R.; Sobin, N.; Antillón, E.I. A Synthesis of Best-Value Procurement Practices for Sustainable Design-Build Projects in the Public Sector. J. Green Build. 2010, 5, 148–157. [Google Scholar] [CrossRef]
- Sun, C.-Y.; Chen, Y.-G.; Wang, R.-J.; Lo, S.-C.; Yau, J.-T.; Wu, Y.-W. Construction Cost of Green Building Certified Residence: A Case Study in Taiwan. Sustainability 2019, 11, 2195. [Google Scholar] [CrossRef]
- Fan, K.; Chan, E.H.W.; Chau, C.K. Costs and Benefits of Implementing Green Building Economic Incentives: Case Study of a Gross Floor Area Concession Scheme in Hong Kong. Sustainability 2018, 10, 2814. [Google Scholar] [CrossRef]
- Plebankiewicz, E.; Juszczyk, M.; Kozik, R. Trends, Costs, and Benefits of Green Certification of Office Buildings: A Polish Perspective. Sustainability 2019, 11, 2359. [Google Scholar] [CrossRef]
- Xia, B.; Chen, Q.; Xu, Y.; Li, M.; Jin, X. Design-Build Contractor Selection for Public Sustainable Buildings. J. Manag. Eng. 2015, 31, 04014070. [Google Scholar] [CrossRef]
- Montalbán-Domingo, L.; García-Segura, T.; Sanz, M.A.; Pellicer, E. Social Sustainability in Delivery and Procurement of Public Construction Contracts. J. Manag. Eng. 2019, 35, 04018065. [Google Scholar] [CrossRef]
- Alhazmi, T.; McCaffer, R. Project Procurement System Selection Model. J. Constr. Eng. Manag. 2000, 126, 176–184. [Google Scholar] [CrossRef]
- Myers, D. A review of construction companies’ attitudes to sustainability. Constr. Manag. Econ. 2005, 23, 781–785. [Google Scholar] [CrossRef]
- U.S. Green Building Council (USGBC). 2021. Available online: https://www.usgbc.org/ (accessed on 1 January 2022).
- Canada Green Building Council (CAGBC). 2021. Available online: https://www.cagbc.org/ (accessed on 1 January 2022).
- Zhu, Q.; Geng, Y.; Sarkis, J. Motivating green public procurement in China: An individual level perspective. J. Environ. Manag. 2013, 126, 85–95. [Google Scholar] [CrossRef]
- Ioannou, P.G.; Leu, S.S. Average-Bid Method—Competitive Bidding Strategy. J. Constr. Eng. Manag. 1993, 119, 131–147. [Google Scholar] [CrossRef][Green Version]
- Drew, D.S.; Skitmore, M. Testing Vickery’s Revenue Equivalence Theory in Construction Auctions. J. Constr. Eng. Manag. 2006, 132, 425–428. [Google Scholar] [CrossRef]
- Chaovalitwongse, W.A.; Wang, W.; Williams, T.; Chaovalitwongse, P. Data Mining Framework to Optimize the Bid Selection Policy for Competitively Bid Highway Construction Projects. J. Constr. Eng. Manag. 2012, 138, 277–286. [Google Scholar] [CrossRef]
- Alshboul, O.; Shehadeh, A.; Hamedat, O. Governmental Investment Impacts on the Construction Sector Considering the Liquidity Trap. J. Manag. Eng. 2022, 38, 04021099. [Google Scholar] [CrossRef]
- Bergman, M.A.; Lundberg, S. Tender evaluation and supplier selection methods in public procurement. J. Purch. Supply Manag. 2013, 19, 73–83. [Google Scholar] [CrossRef]
- Lambropoulos, S. The use of time and cost utility for construction contract award under European Union Legislation. Build. Environ. 2007, 42, 452–463. [Google Scholar] [CrossRef]
- Molenaar, K.R.; Johnson, D.E. Engineering the Procurement Phase to Achieve Best Value. Leadersh. Manag. Eng. 2003, 3, 137–141. [Google Scholar] [CrossRef]
- Holt, G.D.; Olomolaiye, P.O.; Harris, F.C. Factors influencing U.K. construction clients’ choice of contractor. Build. Environ. 1994, 29, 241–248. [Google Scholar] [CrossRef]
- Oviedo-Haito, R.J.; Jiménez, J.; Cardoso, F.F.; Pellicer, E. Survival Factors for Subcontractors in Economic Downturns. J. Constr. Eng. Manag. 2014, 140, 04013056. [Google Scholar] [CrossRef]
- Williams, T.P. Predicting final cost for competitively bid construction projects using regression models. Int. J. Proj. Manag. 2003, 21, 593–599. [Google Scholar] [CrossRef]
- Gunduz, M.; Karacan, V. Damage to Treasury: Abnormally Low Tenders in Public Construction Works. J. Leg. Aff. Disput. Resolut. Eng. Constr. 2009, 1, 130–136. [Google Scholar] [CrossRef]
- David, E.; Azoulay-Schwartz, R.; Kraus, S. Bidding in sealed-bid and English multi-attribute auctions. Decis. Support Syst. 2006, 42, 527–556. [Google Scholar] [CrossRef]
- Karakaya, G.; Köksalan, M. An interactive approach for multi-attribute auctions. Decis. Support Syst. 2011, 51, 299–306. [Google Scholar] [CrossRef]
- Chang, W.-S.; Chen, B.; Salmon, T.C. An Investigation of the Average Bid Mechanism for Procurement Auctions. Manag. Sci. 2015, 61, 1237–1254. [Google Scholar] [CrossRef]
- Ho, S.P.; Liu, L.Y. Analytical Model for Analyzing Construction Claims and Opportunistic Bidding. J. Constr. Eng. Manag. 2004, 130, 94–104. [Google Scholar] [CrossRef]
- Liu, S.L.; Lai, K.K.; Wang, S. Multiple criteria models for evaluation of competitive bids. IMA J. Manag. Math. 2000, 11, 151–160. [Google Scholar] [CrossRef][Green Version]
- Henriod, E.E.; Lantran, J.-M. Trends in contracting practice for civil works. In Site Resources; World Bank: New York, NY, USA, 2000; p. 1. [Google Scholar]
- Elazouni, A.M. Classifying Construction Contractors Using Unsupervised-Learning Neural Networks. J. Constr. Eng. Manag. 2006, 132, 1242–1253. [Google Scholar] [CrossRef]
- Skitmore, M. Identifying non-competitive bids in construction contract auctions. Omega 2002, 30, 443–449. [Google Scholar] [CrossRef][Green Version]
- Chua, D.; Li, D.; Chan, W.T. Case-Based Reasoning Approach in Bid Decision Making. J. Constr. Eng. Manag. 2001, 127, 35–45. [Google Scholar] [CrossRef]
- Ballesteros-Pérez, P.; Skitmore, M.; Pellicer, E.; Zhang, X. Scoring Rules and Competitive Behavior in Best-Value Construction Auctions. J. Constr. Eng. Manag. 2016, 142, 04016035. [Google Scholar] [CrossRef]
- Shehadeh, A.; Alshboul, O.; Hamedat, O. Risk Assessment Model for Optimal Gain-Pain Share Ratio in Target Cost Contract for Construction Projects. J. Constr. Eng. Manag. 2022, 148, 04021197. [Google Scholar] [CrossRef]
- Mollaoglu-Korkmaz, S.; Swarup, L.; Riley, D. Delivering Sustainable, High-Performance Buildings: Influence of Project Delivery Methods on Integration and Project Outcomes. J. Manag. Eng. 2013, 29, 71–78. [Google Scholar] [CrossRef]
- Lapinski, A.R.; Horman, M.J.; Riley, D.R. Lean Processes for Sustainable Project Delivery. J. Constr. Eng. Manag. 2006, 132, 1083–1091. [Google Scholar] [CrossRef]
- Riley, D.R., II; Pexton, K.; Drilling, J. Procurement of sustainable construction services in the United States: The contractor’s role in green buildings. Ind. Environ. 2003, 26, 66–69. [Google Scholar]
- Korkmaz, S.; Swarup, L.; Horman, M.; Riley, D.; Molenaar, K.R.; Sobin, N.; Gransberg, D.D. Influence of Project Delivery Methods on Achieving Sustainable High Performance Buildings: Report on Case Studies Draft for Panel Review; Charles Pankow Foundation: McLean, VA, USA, 2009; Available online: https://www.researchgate.net/publication/327976578_Influence_of_Project_Delivery_Methods_on_Achieving_Sustainable_High_Performance_Buildings_Report_on_Case_Studies_Draft_for_Panel_Review (accessed on 12 February 2022).
- Riley, D.; Sanvido, V.; Horman, M.; McLaughlin, M.; Kerr, D. Lean and Green: The Role of Design-Build Mechanical Competencies in the Design and Construction of Green Buildings. In Proceedings of the Construction Research Congress 2005, San Diego, CA, USA, 5–7 April 2005; pp. 1–10. [Google Scholar] [CrossRef]
- Alshboul, O.; Alzubaidi, M.A.; Mamlook, R.E.A.; Almasabha, G.; Almuflih, A.S.; Shehadeh, A. Forecasting Liquidated Damages via Machine Learning-Based Modified Regression Models for Highway Construction Projects. Sustainability 2022, 14, 5835. [Google Scholar] [CrossRef]
- Korkmaz, S.; Riley, D.; Horman, M. Piloting Evaluation Metrics for Sustainable High-Performance Building Project Delivery. J. Constr. Eng. Manag. 2010, 136, 877–885. [Google Scholar] [CrossRef]
- Abdelrahman, M.; Zayed, T.; Elyamany, A. Best-Value Model Based on Project Specific Characteristics. J. Constr. Eng. Manag. 2008, 134, 179–188. [Google Scholar] [CrossRef]
- Jaśkowski, P.; Czarnigowska, A. Contractor’s bid pricing strategy: A model with correlation among competitors’ prices. Open Eng. 2019, 9, 159. [Google Scholar] [CrossRef]
- Wang, W.; Zmeureanu, R.; Rivard, H. Applying multi-objective genetic algorithms in green building design optimization. Build. Environ. 2005, 40, 1512–1525. [Google Scholar] [CrossRef]
- Kubba, S. Handbook of Green Building Design and Construction: LEED, BREEAM, and Green Globes; Butterworth-Heinemann: Herndon, VA, USA, 2012. [Google Scholar]
- Zahirah, N.; Abidin, N.Z.; Nuruddin, A.R. Soft Cost Elements That Affect Developers Decision to Build Green. J. Civ. Environ. Eng. 2013, 7, 768–772. [Google Scholar] [CrossRef]
- Klinger, M.; Susong, M. The construction project: Phases, People, Terms, Paperwork, Processes; American Bar Association: Chicago, IL, USA, 2006. [Google Scholar]
- Consultants, N.E.M. Analyzing the Cost of Obtaining LEED Certification; The American Chemistry Council: Arlington, VA, USA, 2003. [Google Scholar]
- Zhang, X.; Platten, A.; Shen, L. Green property development practice in China: Costs and barriers. Build. Environ. 2011, 46, 2153–2160. [Google Scholar] [CrossRef]
- Tatari, O.; Kucukvar, M. Cost premium prediction of certified green buildings: A neural network approach. Build. Environ. 2011, 46, 1081–1086. [Google Scholar] [CrossRef]
- Issa, M.; Rankin, J.; Christian, A. Canadian practitioners’ perception of research work investigating the cost premiums, long-term costs and health and productivity benefits of green buildings. Build. Environ. 2010, 45, 1698–1711. [Google Scholar] [CrossRef]
- Kats, G. Greening America’s Schools. Costs and Benefits. A Capital-E Report. 2006. Available online: https://www.usgbc.org/sites/default/files/Greening_Americas_Schools.pdf (accessed on 10 February 2022).
- Mathur, V.N.; Price, A.D.F.; Austin, S.; Moobela, C. Defining, identifying and mapping stakeholders in the assessment of urban sustainability. In Proceedings of the SUE-MoT Conference 2007: International Conference on Whole Life Sustainability and its Assessment, Glasgow, UK, 27–29 June 2007. [Google Scholar]
- Häkkinen, T.; Belloni, K. Barriers and drivers for sustainable building. Build. Res. Inf. 2011, 39, 239–255. [Google Scholar] [CrossRef]
- Du Plessis, C. A strategic framework for sustainable construction in developing countries. Constr. Manag. Econ. 2007, 25, 67–76. [Google Scholar] [CrossRef]
- Azizi, N.Z.M.; Abidin, N.Z.; Raofuddin, A. Identification of Soft Cost Elements in Green Projects: Exploring Experts’ Experience. Procedia—Soc. Behav. Sci. 2015, 170, 18–26. [Google Scholar] [CrossRef][Green Version]
- Chen, T.; Guestrin, C. XGBoost: A Scalable Tree Boosting System. In Proceedings of the 22nd ACM SIGKDD International Conference on Knowledge Discovery and Data Mining, San Francisco, CA, USA, 13–17 August 2016; Association for Computing Machinery: San Francisco, CA, USA; pp. 785–794. [Google Scholar]
- Vieira, S.; Pinaya, W.; Mechelli, A. Using deep learning to investigate the neuroimaging correlates of psychiatric and neurological disorders: Methods and applications. Neurosci. Biobehav. Rev. 2017, 74 Pt A, 58–75. [Google Scholar] [CrossRef]
- Janitza, S.; Tutz, G.; Boulesteix, A.-L. Random forest for ordinal responses. Comput. Stat. Data Anal. 2016, 96, 57–73. [Google Scholar] [CrossRef]
- Goodfellow, I.; Bengio, Y.; Courville, A. Deep Learning; MIT Press: Cambridge, MA, USA, 2016; Volume 1. [Google Scholar]
- Liaw, A.; Wiener, M. Classification and regression by randomForest. R News 2002, 2, 18–22. [Google Scholar]
- Tran, Q.; Nazir, S.; Nguyen, T.-H.; Ho, N.-K.; Dinh, T.-H.; Nguyen, V.-P.; Nguyen, M.-H.; Phan, Q.-K.; Kieu, T.-S. Empirical Examination of Factors Influencing the Adoption of Green Building Technologies: The Perspective of Construction Developers in Developing Economies. Sustainability 2020, 12, 8067. [Google Scholar] [CrossRef]
- Hsieh, H.-C.; Claresta, V.; Bui, T. Green Building, Cost of Equity Capital and Corporate Governance: Evidence from US Real Estate Investment Trusts. Sustainability 2020, 12, 3680. [Google Scholar] [CrossRef]
- Najini, H.; Nour, M.; Al-Zuhair, S.; Ghaith, F. Techno-Economic Analysis of Green Building Codes in United Arab Emirates Based on a Case Study Office Building. Sustainability 2020, 12, 8773. [Google Scholar] [CrossRef]
- Alshboul, O.A.; Shehadeh, O.; Tatari, G. Almasabha, and E. Saleh, Multiobjective and multivariable optimization for earthmoving equipment. J. Facil. Manag. 2022; ahead-of-print. [Google Scholar] [CrossRef]
- Shehadeh, A.O.; Alshboul, O.; Tatari, M.A.; Alzubaidi, A.; Hamed El-Sayed, S. Selection of heavy machinery for earthwork activities: A multi-objective optimization approach using a genetic algorithm. Alex. Eng. J. 2022, 61, 7555–7569. [Google Scholar] [CrossRef]
- Shehadeh, A.O.; Alshboul, R.E.; Al Mamlook, O.; Hamedat, O. Machine learning models for predicting the residual value of heavy construction equipment: An evaluation of modified decision tree, LightGBM, and XGBoost regression. Autom. Constr. 2021, 129, 103827. [Google Scholar] [CrossRef]
- Alshboul, O.; Shehadeh, A.; Al-Kasasbeh, M.; Al Mamlook, R.E.; Halalsheh, N.; Alkasasbeh, M. Deep and machine learning approaches for forecasting the residual value of heavy construction equipment: A management decision support model. Eng. Constr. Archit. Manag. 2021. [Google Scholar] [CrossRef]
- Alshboul, O.; Shehadeh, A.; Hamedat, O. Development of integrated asset management model for highway facilities based on risk evaluation. Int. J. Constr. Manag. 2021, 1–10. [Google Scholar] [CrossRef]
- Shehadeh, A.; Alshboul, O.; Hamedat, O. A Gaussian mixture model evaluation of construction companies’ business acceptance capabilities in performing construction and maintenance activities during COVID-19 pandemic. Int. J. Manag. Sci. Eng. Manag. 2021, 1–11. [Google Scholar] [CrossRef]











| Green Building Costs | ||
|---|---|---|
| Categories | Hard | Soft |
| Architectural design | Professional engagement | |
| Material and labor | ||
| Building services | Procedures | |
| Civil and structural | ||
| Plants and equipment | Legal requirements | |
| Building requirements | ||
| Feature Symbol | Definition |
|---|---|
| People | People directly impact the project as they are engaged in its delivery and set its context, where their primary responsibilities play a crucial role in planning, design, delivery, and maintenance [52]. |
| Technical aspects | Technical aspects are related to the methodological aspects of green building construction. Technical aspects include process and procurement issues, regulations and rules, and scarcity of green building materials and expertise [53]. |
| Technology | Technology indicates the utilization of a product during or after its execution. For example, technology might be used throughout the execution process or be included as part of the final product. Equipment, materials, and industrial operations are exampled of technology [54]. |
| Specific requirement | As there is a need to focus on the green features of the projects, additional construction specialists, such as green building facilitators and green building certifiers, are expected to be involved in green building projects. For example, a regular consultant group will be augmented by one or more green building consultants [55]. |
| Features | Statistical Methods | |||
|---|---|---|---|---|
| Mean | Standard Deviation | Minimum | Maximum | |
| People | 1,563,257 | 1,334,043 | 43,280 | 4,404,400 |
| Technical | 416,644 | 381,155 | 11,080 | 1,258,400 |
| Technology | 1,686,579 | 1,524,620 | 47,320 | 5,033,600 |
| Specific requirement | 669,967 | 571,732 | 19,120 | 1,887,600 |
| Green building cost | 4,466,449 | 3,811,552 | 120,800 | 12,584,000 |
| ML Models | Hyperparameters | Optimal Values |
|---|---|---|
| Number of trees | 1000 | |
| Learning rate | 0.08 | |
| Maximum depth | 12 | |
| Number of needed leaves | 16 | |
| Number of trees | 800 | |
| Learning rate | 0.11 | |
| Maximum depth | 17 | |
| Number of needed leaves | 20 | |
| Number of neurons | 4 | |
| Learning rate | 0.13 | |
| Batch size | 10 | |
| Epochs | 300 | |
| Number of hidden layers | 4 | |
| Activation function |
| K-Fold Cross-Validation | Regression Model | Performance Evaluation Metrics | |||
|---|---|---|---|---|---|
| MAE | MSE | MAPE | |||
| 132.0 | 152.5 | 27.9 | 94.0 | ||
| 238.0 | 316.0 | 51.1 | 89.0 | ||
| 408.0 | 527.9 | 56.9 | 86.0 | ||
| 92.0 | 132.5 | 19.9 | 96.0 | ||
| 196.5 | 284.0 | 32.4 | 91.0 | ||
| 378.0 | 507.9 | 40.4 | 87.0 | ||
| 118 | 141 | 23.3 | 95.0 | ||
| 212.5 | 301.1 | 43.8 | 90.0 | ||
| 389.4 | 516.6 | 50.7 | 86.0 | ||
| Performance Metrics | Prediction Models | ||
|---|---|---|---|
| XGBOOST | DNN | RF | |
| MAE | 92.0 | 196.5 | 378.0 |
| RMSE | 132.5 | 284.0 | 507.9 |
| MAPE | 19.9 | 32.4 | 40.4 |
| R2 | 96.0 | 91.0 | 87.0 |
| 95.9 | 90.9 | 86.8 | |
Publisher’s Note: MDPI stays neutral with regard to jurisdictional claims in published maps and institutional affiliations. |
© 2022 by the authors. Licensee MDPI, Basel, Switzerland. This article is an open access article distributed under the terms and conditions of the Creative Commons Attribution (CC BY) license (https://creativecommons.org/licenses/by/4.0/).
Share and Cite
Alshboul, O.; Shehadeh, A.; Almasabha, G.; Almuflih, A.S. Extreme Gradient Boosting-Based Machine Learning Approach for Green Building Cost Prediction. Sustainability 2022, 14, 6651. https://doi.org/10.3390/su14116651
Alshboul O, Shehadeh A, Almasabha G, Almuflih AS. Extreme Gradient Boosting-Based Machine Learning Approach for Green Building Cost Prediction. Sustainability. 2022; 14(11):6651. https://doi.org/10.3390/su14116651
Chicago/Turabian StyleAlshboul, Odey, Ali Shehadeh, Ghassan Almasabha, and Ali Saeed Almuflih. 2022. "Extreme Gradient Boosting-Based Machine Learning Approach for Green Building Cost Prediction" Sustainability 14, no. 11: 6651. https://doi.org/10.3390/su14116651
APA StyleAlshboul, O., Shehadeh, A., Almasabha, G., & Almuflih, A. S. (2022). Extreme Gradient Boosting-Based Machine Learning Approach for Green Building Cost Prediction. Sustainability, 14(11), 6651. https://doi.org/10.3390/su14116651

