Factors That Influence Virtual Tourism Holistic Image: The Moderating Role of Sense of Presence
Abstract
:1. Introduction
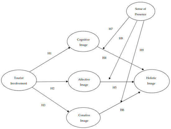
2. Background and Hypotheses
2.1. Virtual Tourism
2.2. Tourist Involvement and Destination Image
2.3. Formation of Holistic Image
2.4. Sense of Presence and its Moderating Role
3. Research Methodology
3.1. Survey Procedure
3.2. Study Measures
3.3. Data Collection
3.4. Data Analysis
4. Results
4.1. Sample Profile
4.2. Analysis of the Measurement Model
4.3. Analysis of the Structural Model
4.4. Moderating Effect
5. Discussions
6. Conclusions and Implications
6.1. Conclusions
6.2. Theoretical Implications
6.3. Practical Implications
7. Limitations and Future Research
Funding
Institutional Review Board Statement
Informed Consent Statement
Data Availability Statement
Conflicts of Interest
Appendix A
- Tourist Involvement (adapted from Altunel & Erkurt, 2015; Kuhzady et al., 2020)
- (1)
- I identify with people that join virtual tourism.
- (2)
- Travel is very significant for me.
- (3)
- Travel matters a lot to me.
- (4)
- I find a lot of my life is organized around holiday trips.
- (5)
- I like to discuss holiday trips with my friends.
- 2.
- Cognitive Image (adapted from Kim et al., 2020; Kim et al., 2017)
- (1)
- I gained knowledge from joining this virtual tourism.
- (2)
- Joining this virtual tourism was useful to collect information.
- (3)
- Joining this virtual tourism provided me with interesting culture events and heritages.
- (4)
- Joining this virtual tourism was beneficial and a good value.
- 3.
- Affective Image (adapted from Wu & Liang, 2020)
- (1)
- I think this virtual tourism was exciting.
- (2)
- I think this virtual tourism was an arousing activity.
- (3)
- I think this virtual tourism was pleasant.
- (4)
- I think this virtual tourism was relaxing.
- 4.
- Conative Image (adapted from Kim et al., 2017; Stylidis, 2020)
- (1)
- After joining the virtual tourism, I intend to someday visit the target destination.
- (2)
- After joining the virtual tourism, I have a willingness to speak positively about the target destination.
- (3)
- After joining the virtual tourism, I would recommend the target destination.
- (4)
- After joining the virtual tourism, I would encourage my friends to visit the target destination.
- 5.
- Holistic Image (adapted from Hernández-Mogollón, 2018; Kuhzady et al., 2020)
- (1)
- Virtual tourism builds preferable images of target destinations.
- (2)
- Virtual tourism builds favorable images of target destinations.
- (3)
- Virtual tourism builds positive images of target destinations.
- (4)
- In general, after joining a virtual tourism, I would consider staying at the target destination.
- 6.
- Sense of Presence (adapted from Yang et al., 2021)
- (1)
- When joining a virtual tourism, I feel the normal experience of being in a tourist destination.
- (2)
- When joining a virtual tourism, the destination feels real to me.
- (3)
- When I think back about a virtual tourism, the images of the destination seem like places I have visited.
- (4)
- While joining a virtual tourism, I often think to myself that I am at the destination.
References
- Kuo, C.W. Can we return to our normal life when the pandemic is under control? A preliminary study on the influence of COVID-19 on the tourism characteristics of Taiwan. Sustainability 2021, 13, 9589. [Google Scholar] [CrossRef]
- Lim, W.M.; To, W.M. The economic impact of a global pandemic on the tourism economy: The case of COVID-19 and Macao’s destination-and gambling-dependent economy. Curr. Issues Tour. 2021, 1–12. [Google Scholar] [CrossRef]
- Quang, T.D.; Tran, T.C.; Tran, V.H.; Nguyen, T.T.; Nguyen, T.T. Is Vietnam ready to welcome tourists back? Assessing COVID-19’s economic impact and the Vietnamese tourism industry’s response to the pandemic. Curr. Issues Tour. 2020, 1–19. [Google Scholar] [CrossRef]
- Pappas, N. COVID19: Holiday intentions during a pandemic. Tour. Manag. 2021, 84, 104287. [Google Scholar] [CrossRef] [PubMed]
- Rather, R.A. Demystifying the effects of perceived risk and fear on customer engagement, co-creation and revisit intention during COVID-19: A protection motivation theory approach. J. Destin. Mark. Manag. 2021, 20, 100564. [Google Scholar] [CrossRef]
- Qiu, R.T.; Park, J.; Li, S.; Song, H. Social costs of tourism during the COVID-19 pandemic. Ann. Tour. Res. 2020, 84, 102994. [Google Scholar] [CrossRef] [PubMed]
- Toubes, D.R.; Araújo Vila, N.; Fraiz Brea, J.A. Changes in consumption patterns and tourist promotion after the COVID-19 pandemic. J. Theor. Appl. Electron. Commer. Res. 2021, 16, 75. [Google Scholar] [CrossRef]
- Noorashid, N.; Chin, W.L. Coping with COVID-19: The resilience and transformation of community-based tourism in Brunei Darussalam. Sustainability 2021, 13, 8618. [Google Scholar] [CrossRef]
- Sharma, G.D.; Thomas, A.; Paul, J. Reviving tourism industry post-COVID-19: A resilience-based framework. Tour. Manag. Perspect. 2021, 37, 100786. [Google Scholar] [CrossRef]
- El-Said, O.; Aziz, H. Virtual tours a means to an end: An analysis of virtual tours’ role in tourism recovery post COVID-19. J. Travel Res. 2021, 1–21. [Google Scholar] [CrossRef]
- Lu, J.; Xiao, X.; Xu, Z.; Wang, C.; Zhang, M.; Zhou, Y. The potential of virtual tourism in the recovery of tourism industry during the COVID-19 pandemic. Curr. Issues Tour. 2021, 1–17. [Google Scholar] [CrossRef]
- Zhang, S.N.; Li, Y.Q.; Ruan, W.Q.; Liu, C.H. Would you enjoy virtual travel? The characteristics and causes of virtual tourists’ sentiment under the influence of the COVID-19 pandemic. Tour. Manag. 2022, 88, 104429. [Google Scholar] [CrossRef]
- Choi, K.H.; Kim, M.; Leopkey, B. Prospective tourists’ risk perceptions and intentions to travel to a mega-sporting event host country with apparent risk. J. Sport Tour. 2019, 23, 97–114. [Google Scholar] [CrossRef]
- Grilli, G.; Tyllianakis, E.; Luisetti, T.; Ferrini, S.; Turner, R.K. Prospective tourist preferences for sustainable tourism development in Small Island Developing States. Tour. Manag. 2021, 82, 104178. [Google Scholar] [CrossRef]
- Manfredo, M.J. An investigation of the basis for external information search in recreation and tourism. Leis. Sci. 1989, 11, 29–45. [Google Scholar] [CrossRef]
- Lu, L.; Chi, C.G.; Liu, Y. Authenticity, involvement, and image: Evaluating tourist experiences at historic districts. Tour. Manag. 2015, 50, 85–96. [Google Scholar] [CrossRef]
- Jeong, Y.; Yu, A.; Kim, S.K. The antecedents of tourists’ behavioral intentions at sporting events: The case of South Korea. Sustainability 2020, 12, 333. [Google Scholar] [CrossRef] [Green Version]
- Hou, J.; Lin, C.; Morais, D.B. Antecedents of attachment to a cultural tourism destination: The case of Hakka and Non-Hakka Taiwanese visitors to Pei-Pu, Taiwan. J. Travel Res. 2005, 44, 221–233. [Google Scholar] [CrossRef]
- Prayag, G.; Ryan, C. Antecedents of tourists’ loyalty to Mauritius: The role and influence of destination image, place attachment, personal involvement, and satisfaction. J. Travel Res. 2012, 51, 342–356. [Google Scholar] [CrossRef]
- Wu, G.; Liang, L. Examining the effect of potential tourists’ wine product involvement on wine tourism destination image and travel intention. Curr. Issues Tour. 2020, 1–16. [Google Scholar] [CrossRef]
- Lee, T.H.; Jan, F.H. How does involvement affect attendees’ aboriginal tourism image? Evidence from aboriginal festivals in Taiwan. Curr. Issues Tour. 2021, 24, 2421–2444. [Google Scholar] [CrossRef]
- Rahman, A.; Ahmed, T.; Sharmin, N.; Akhter, M. Online destination image development: The role of authenticity, source credibility, and involvement. J. Tour. Q. 2021, 3, 1–20. [Google Scholar]
- Crompton, J.L. An assessment of the image of Mexico as a vacation destination and the influence of geographical location upon that image. J. Travel Res. 1979, 17, 18–24. [Google Scholar] [CrossRef]
- Gunn, C. Vacationscapes: Designing Tourist Regions; Van Nostrand Reinhold: New York, NY, USA, 1988. [Google Scholar]
- Baloglu, S.; McCleary, K.W. A Model of Destination Image Formation. Ann. Tour. Res. 1999, 26, 868–897. [Google Scholar] [CrossRef]
- Prayag, G. Tourists’ evaluations of destination image, satisfaction, and future behavioral intentions-the case of Mauritius. J. Travel Tour. Mark. 2009, 26, 836–853. [Google Scholar] [CrossRef]
- Kim, S.E.; Lee, K.Y.; Shin, S.I.; Yang, S.B. Effects of tourism information quality in social media on destination image formation: The case of Sina Weibo. Inf. Manag. 2017, 54, 687–702. [Google Scholar] [CrossRef]
- Pike, S.; Ryan, C. Destination positioning analysis through a comparison of cognitive, affective, and conative perceptions. J. Travel Res. 2004, 42, 333–342. [Google Scholar] [CrossRef] [Green Version]
- Myers, J.H. Positioning products/services in attitude space. Mark. Res. 1992, 4, 46–51. [Google Scholar]
- Lee, J.S.; Hsu, L.T.; Han, H.; Kim, Y. Understanding how consumers view green hotels: How a hotel’s green image can influence behavioural intentions. J. Sustain. Tour. 2010, 18, 901–914. [Google Scholar] [CrossRef]
- Agapito, D.; Oom do Valle, P.; da Costa Mendes, J. The cognitive-affective-conative model of destination image: A confirmatory analysis. J. Travel Tour. Mark. 2013, 30, 471–481. [Google Scholar] [CrossRef]
- Gartner, W.C. Image formation process. J. Travel Tour. Mark. 1994, 2, 191–216. [Google Scholar] [CrossRef]
- Stylos, N.; Bellou, V.; Andronikidis, A.; Vassiliadis, C. Linking the dots among destination images, place attachment, and revisit intentions: A study among British and Russian tourists. Tour. Manag. 2017, 60, 15–29. [Google Scholar] [CrossRef] [Green Version]
- Stylos, N.; Vassiliadis, C.; Bellou, V.; Andronikidis, A. Destination images, holistic images and personal normative beliefs: Predictors of intention to revisit a destination. Tour. Manag. 2016, 53, 40–60. [Google Scholar] [CrossRef] [Green Version]
- Loureiro, S.M.C.; Jesus, S. How perceived risk and animosity towards a destination may influence destination image and intention to revisit: The case of Rio de Janeiro. Anatolia 2019, 30, 497–512. [Google Scholar] [CrossRef]
- Uhm, J.P.; Lee, H.W.; Han, J.W. Creating sense of presence in a virtual reality experience: Impact on neurophysiological arousal and attitude towards a winter sport. Sport Manag. Rev. 2020, 23, 588–600. [Google Scholar] [CrossRef]
- Yung, R.; Khoo-Lattimore, C.; Potter, L.E. VR the world: Investigating the effectiveness of virtual reality for destination marketing through presence, emotion, and intention. e-Rev. Tour. Res. 2019, 17, 368–384. [Google Scholar]
- Alyahya, M.; McLean, G. Examining tourism consumers’ attitudes and the role of sensory information in virtual reality experiences of a tourist destination. J. Travel Res. 2021, 1–16. [Google Scholar] [CrossRef]
- Zhang, W.; Wang, Y.; Zhang, T. Can “live streaming” really drive visitors to the destination? From the aspect of “social presence”. SAGE Open 2021, 11, 21582440211006691. [Google Scholar] [CrossRef]
- Yang, T.; Lai, I.K.W.; Fan, Z.B.; Mo, Q.M. The impact of a 360° virtual tour on the reduction of psychological stress caused by COVID-19. Technol. Soc. 2021, 64, 101514. [Google Scholar] [CrossRef] [PubMed]
- Cao, X.; Qu, Z.; Liu, Y.; Hu, J. How the destination short video affects the customers’ attitude: The role of narrative transportation. J. Retail. Consum. Serv. 2021, 62, 102672. [Google Scholar] [CrossRef]
- Bogicevic, V.; Seo, S.; Kandampully, J.A.; Liu, S.Q.; Rudd, N.A. Virtual reality presence as a preamble of tourism experience: The role of mental imagery. Tour. Manag. 2019, 74, 55–64. [Google Scholar] [CrossRef]
- Tussyadiah, I.P.; Wang, D.; Jung, T.H.; tom Dieck, M.C. Virtual reality, presence, and attitude change: Empirical evidence from tourism. Tour. Manag. 2018, 66, 140–154. [Google Scholar] [CrossRef]
- Kuhzady, S.; Çakici, C.; Olya, H.; Mohajer, B.; Han, H. Couchsurfing involvement in non-profit peer-to-peer accommodations and its impact on destination image, familiarity, and behavioral intentions. J. Hosp. Tour. Manag. 2020, 44, 131–142. [Google Scholar] [CrossRef]
- Lo, W.H.; Cheng, K.L.B. Does virtual reality attract visitors? The mediating effect of presence on consumer response in virtual reality tourism advertising. Inf. Technol. Tour. 2020, 22, 537–562. [Google Scholar] [CrossRef]
- Wreford, O.; Williams, N.L.; Ferdinand, N. Together alone: An exploration of the virtual event experience. Event Manag. 2019, 23, 721–732. [Google Scholar] [CrossRef] [Green Version]
- Huang, Y.C.; Backman, S.J.; Backman, K.F.; Moore, D. Exploring user acceptance of 3D virtual worlds in travel and tourism marketing. Tour. Manag. 2013, 36, 490–501. [Google Scholar] [CrossRef]
- Guttentag, D.A. Virtual reality: Applications and implications for tourism. Tour. Manag. 2010, 31, 637–651. [Google Scholar] [CrossRef]
- Lee, O.; Oh, J.E. The impact of virtual reality functions of a hotel website on travel anxiety. Cyberpsychol. Behav. 2007, 10, 584–586. [Google Scholar] [CrossRef] [PubMed]
- Hobson, J.S.P.; Williams, A.P. Virtual reality: A new horizon for the tourism industry. J. Vacat. Mark. 1995, 1, 125–135. [Google Scholar]
- Wiltshier, P.; Clarke, A. Virtual cultural tourism: Six pillars of VCT using co-creation, value exchange and exchange value. Tour. Hosp. Res. 2017, 17, 372–383. [Google Scholar] [CrossRef] [Green Version]
- Koutsoudis, A.; Arnaoutoglou, F.; Chamzas, C. On 3D reconstruction of the old city of Xanthi. A minimum budget approach to virtual touring based on photogrammetry. A minimum budget approach to virtual touring based on photogrammetry. J. Cult. Herit. 2007, 8, 26–31. [Google Scholar]
- Spielmann, N.; Mantonakis, A. In virtuo: How user-driven interactivity in virtual tours leads to attitude change. J. Bus. Res. 2018, 88, 255–264. [Google Scholar] [CrossRef]
- Kim, M.J.; Hall, C.M. A hedonic motivation model in virtual reality tourism: Comparing visitors and non-visitors. Int. J. Inf. Manage. 2019, 46, 236–249. [Google Scholar] [CrossRef]
- Huang, Y.C.; Backman, K.F.; Backman, S.J.; Chang, L.L. Exploring the implications of virtual reality technology in tourism marketing: An integrated research framework. Int. J. Tour. Res. 2016, 18, 116–128. [Google Scholar] [CrossRef]
- Beck, J.; Rainoldi, M.; Egger, R. Virtual reality in tourism: A state-of-the-art review. Tour. Rev. 2019, 74, 586–612. [Google Scholar] [CrossRef]
- Molinillo, S.; Liébana-Cabanillas, F.; Anaya-Sánchez, R.; Buhalis, D. DMO online platforms: Image and intention to visit. Tour. Manag. 2018, 65, 116–130. [Google Scholar] [CrossRef]
- Fu, H.; Ye, B.H.; Xiang, J.; Reality, T.V. audience travel intentions, and destination image. Tour. Manag. 2016, 55, 37–48. [Google Scholar] [CrossRef]
- Scarpi, D.; Mason, M.; Raggiotto, F. To Rome with love: A moderated mediation model in Roman heritage consumption. Tour. Manag. 2019, 71, 389–401. [Google Scholar] [CrossRef]
- Sultan, M.T.; Sharmin, F.; Badulescu, A.; Gavrilut, D.; Xue, K. Social media-based content towards image formation: A new approach to the selection of sustainable destinations. Sustainability 2021, 13, 4241. [Google Scholar] [CrossRef]
- Stylidis, D.; Shani, A.; Belhassen, Y. Testing an integrated destination image model across residents and tourists. Tour. Manag. 2017, 58, 184–195. [Google Scholar] [CrossRef] [Green Version]
- Wang, C.Y.; Hsu, M.K. The relationships of destination image, satisfaction, and behavioral intentions: An integrated model. J. Travel Tour. Mark. 2010, 27, 829–843. [Google Scholar] [CrossRef]
- Lin, C.H.; Morais, D.B.; Kerstetter, D.L.; Hou, J.S. Examining the role of cognitive and affective image in predicting choice across natural, developed, and theme-park destinations. J. Travel Res. 2007, 46, 183–194. [Google Scholar] [CrossRef]
- Afshardoost, M.; Eshaghi, M.S. Destination image and tourist behavioural intentions: A meta-analysis. Tour. Manag. 2020, 81, 104154. [Google Scholar] [CrossRef]
- Slater, M.; Wilbur, S. A framework for immersive virtual environments (FIVE): Speculations on the role of presence in virtual environments. Presence 1997, 6, 603–616. [Google Scholar] [CrossRef]
- Fraustino, J.D.; Lee, J.Y.; Lee, S.Y.; Ahn, H. Effects of 360 video on attitudes toward disaster communication: Mediating and moderating roles of spatial presence and prior disaster media involvement. Public Relat. Rev. 2018, 44, 331–341. [Google Scholar] [CrossRef]
- Wei, W.; Qi, R.; Zhang, L. Effects of virtual reality on theme park visitors’ experience and behaviors: A presence perspective. Tour. Manag. 2019, 71, 282–293. [Google Scholar] [CrossRef]
- Yung, R.; Khoo-Lattimore, C.; Prayag, G.; Surovaya, E. Around the world in less than a day: Virtual reality, destination image and perceived destination choice risk in family tourism. Tour. Recreat. Res. 2021, 46, 3–18. [Google Scholar] [CrossRef]
- Baños, R.M.; Botella, C.; Alcañiz, M.; Liaño, V.; Guerrero, B.; Rey, B. Immersion and emotion: Their impact on the sense of presence. Cyberpsychol. Behav. 2004, 7, 734–741. [Google Scholar] [CrossRef] [PubMed]
- Wu, X.; Lai, I.K.W. Identifying the response factors in the formation of a sense of presence and a destination image from a 360-degree virtual tour. J. Dest. Mark. Manag. 2021, 21, 100640. [Google Scholar] [CrossRef]
- Hyun, M.Y.; O’Keefe, R.M. Virtual destination image: Testing a telepresence model. J. Bus. Res. 2012, 65, 29–35. [Google Scholar] [CrossRef]
- Altunel, M.C.; Erkurt, B. Cultural tourism in Istanbul: The mediation effect of tourist experience and satisfaction on the relationship between involvement and recommendation intention. J. Dest. Mark. Manag. 2015, 4, 213–221. [Google Scholar]
- Kim, M.J.; Lee, C.K.; Jung, T. Exploring consumer behavior in virtual reality tourism using an extended stimulus-organism-response model. J. Travel Res. 2020, 59, 69–89. [Google Scholar] [CrossRef] [Green Version]
- Stylidis, D. Exploring Resident–Tourist Interaction and its Impact on Tourists’ Destination Image. J. Travel Res. 2022, 61, 186–201. [Google Scholar] [CrossRef]
- Hernández-Mogollón, J.M.; Duarte, P.A.; Folgado-Fernández, J.A. The contribution of cultural events to the formation of the cognitive and affective images of a tourist destination. J. Dest. Mark. Manag. 2018, 8, 170–178. [Google Scholar] [CrossRef]
- Chin, W.W.; Marcolin, B.L.; Newsted, P.R. A partial least squares latent variable modeling approach for measuring interaction effects: Results from a Monte Carlo simulation study and an electronic-mail emotion/adoption study. Inf. Syst. Res. 2003, 14, 189–217. [Google Scholar] [CrossRef] [Green Version]
- Chin, W.W. The partial least squares approach to structural equation modeling. Mod. Methods Bus. Res. 1998, 2, 295–336. [Google Scholar]
- Hair, J.F.; Sarstedt, M.; Ringle, C.M.; Mena, J.A. An assessment of the use of partial least squares structural equation modeling in marketing research. J. Acad. Mark. Sci. 2012, 40, 414–433. [Google Scholar] [CrossRef]
- Anderson, J.C.; Gerbing, D.W. Structural equation modeling in practice: A review and recommended two-step approach. Psychol. Bull. 1988, 103, 411–423. [Google Scholar] [CrossRef]
- Hair, J.F., Jr.; Hult, G.T.M.; Ringle, C.; Sarstedt, M. A Primer on Partial Least Squares Structural Equation Modeling (PLS-SEM); Sage Publications: Washington, DC, USA, 2016. [Google Scholar]
- Hair, J.F.; Risher, J.J.; Sarstedt, M.; Ringle, C.M. When to use and how to report the results of PLS-SEM. Eur. Bus. Rev. 2019, 31, 2–24. [Google Scholar] [CrossRef]
- Falk, R.F.; Miller, N.B. A Primer for Soft Modeling; University of Akron Press: Akron, OH, USA, 1992. [Google Scholar]
- Cohen, J. Statistical Power Analysis for the Behaviors Science, 2nd ed.; Lawrence Erlbaum Associates: Hillsdale, NJ, USA, 1988. [Google Scholar]
- Fassott, G.; Henseler, J.; Coelho, P.S. Testing moderating effects in PLS path models with composite variables. Ind. Manag. Data Syst. 2016, 116, 1887–1900. [Google Scholar] [CrossRef]
- Woosnam, K.M.; Stylidis, D.; Ivkov, M. Explaining conative destination image through cognitive and affective destination image and emotional solidarity with residents. J. Sustain. Tour. 2020, 28, 917–935. [Google Scholar] [CrossRef]
- Nadeau, J.; Heslop, L.; O’Reilly, N.; Luk, P. Destination in a country image context. Ann. Tour. Res. 2008, 35, 84–106. [Google Scholar] [CrossRef]
- Papadimitriou, D.; Kaplanidou, K.; Apostolopoulou, A. Destination image components and word-of-mouth intentions in urban tourism: A multigroup approach. J. Hosp. Tour. Res. 2018, 42, 503–527. [Google Scholar] [CrossRef]
- Rather, R.A. Monitoring the impacts of tourism-based social media, risk perception and fear on tourist’s attitude and revisiting behaviour in the wake of COVID-19 pandemic. Curr. Issues Tour. 2021, 1–9. [Google Scholar] [CrossRef]
- Itani, O.S.; Hollebeek, L.D. Light at the end of the tunnel: Visitors’ virtual reality (versus in-person) attraction site tour-related behavioral intentions during and post-COVID-19. Tour. Manag. 2021, 84, 104290. [Google Scholar] [CrossRef]


| Characteristics | Value | Frequency | Percentage |
|---|---|---|---|
| Gender | Male | 196 | 50.8 |
| Female | 190 | 49.2 | |
| Age | 18–25 years | 22 | 5.7 |
| 26–35 years | 105 | 27.2 | |
| 36–45 years | 81 | 21.0 | |
| 46–55 years | 106 | 27.5 | |
| Above 55 | 72 | 18.6 | |
| Education | High school or below | 53 | 13.7 |
| College or university | 238 | 61.7 | |
| Graduate school or above | 95 | 24.6 | |
| Monthly Income | Below USD$ 500 | 47 | 12.2 |
| USD$ 500–1000 | 83 | 21.5 | |
| USD$ 1000–2000 | 77 | 19.9 | |
| USD$ 2000–3000 | 93 | 24.1 | |
| Above USD$ 3000 | 86 | 22.3 | |
| Occupation | Student | 56 | 14.5 |
| Employed full time | 180 | 46.6 | |
| Employed part time | 64 | 16.6 | |
| Unemployed | 51 | 13.2 | |
| Retired | 35 | 9.1 | |
| Trip Frequency | Below 2 times per year | 103 | 26.7 |
| 3 to 6 times per year | 178 | 46.1 | |
| 7 to 9 times per year | 69 | 17.9 | |
| Above 10 times per year | 36 | 9.3 |
| Construct | Items | Mean | S.D. | Loading | α | AVE | C.R. |
|---|---|---|---|---|---|---|---|
| Tourist Involvement (Inv) | Inv1 | 5.48 | 0.978 | 0.783 | 0.830 | 0.595 | 0.880 |
| Inv2 | 5.63 | 0.967 | 0.814 | ||||
| Inv3 | 5.96 | 0.965 | 0.735 | ||||
| Inv4 | 6.37 | 0.852 | 0.772 | ||||
| Inv5 | 6.18 | 0.927 | 0.749 | ||||
| Cognitive Image (Cog) | Gog1 | 6.18 | 0.948 | 0.899 | 0.915 | 0.797 | 0.940 |
| Cog2 | 6.13 | 0.992 | 0.912 | ||||
| Cog3 | 6.11 | 1.015 | 0.897 | ||||
| Cog4 | 6.24 | 0.996 | 0.860 | ||||
| Affective Image (Aff) | Aff1 | 5.77 | 1.076 | 0.904 | 0.908 | 0.784 | 0.936 |
| Aff2 | 5.89 | 1.036 | 0.891 | ||||
| Aff3 | 5.64 | 1.132 | 0.901 | ||||
| Aff4 | 5.68 | 1.189 | 0.846 | ||||
| Conative Image (Con) | Con1 | 6.19 | 1.015 | 0.829 | 0.886 | 0.746 | 0.921 |
| Con2 | 6.02 | 1.044 | 0.891 | ||||
| Con3 | 5.73 | 1.296 | 0.901 | ||||
| Con4 | 5.56 | 1.034 | 0.830 | ||||
| Holistic Image (Hol) | Hol1 | 5.70 | 1.240 | 0.901 | 0.892 | 0.756 | 0.925 |
| Hol2 | 5.83 | 1.099 | 0.888 | ||||
| Hol3 | 5.86 | 1.164 | 0.871 | ||||
| Hol4 | 6.17 | 1.000 | 0.813 |
| Construct | Aff | Cog | Con | Hol | Inv |
|---|---|---|---|---|---|
| Aff | 0.886 | ||||
| Cog | 0.690 | 0.892 | |||
| Con | 0.668 | 0.717 | 0.864 | ||
| Hol | 0.689 | 0.703 | 0.822 | 0.869 | |
| Inv | 0.605 | 0.704 | 0.690 | 0.673 | 0.771 |
| Hypothesis | Paths | β | t-Value | f2 | Remarks |
|---|---|---|---|---|---|
| H1 | Inv → Cog | 0.704 | 20.945 *** | 0.983 | Supported |
| H2 | Inv → Aff | 0.605 | 16.279 *** | 0.578 | Supported |
| H3 | Inv → Con | 0.690 | 20.151 *** | 0.907 | Supported |
| H4 | Cog → Hol | 0.150 | 2.902 ** | 0.033 | Supported |
| H5 | Aff → Hol | 0.196 | 4.192 *** | 0.063 | Supported |
| H6 | Con→ Hol | 0.583 | 10.468 *** | 0.520 | Supported |
| Hypothesis | Paths | β | t-Value | p-Value | Moderation |
|---|---|---|---|---|---|
| H7 | Pre x Cog → Hol | 0.069 | 2.068 * | 0.039 | Yes |
| H8 | Pre x Aff → Hol | 0.077 | 1.990 * | 0.047 | Yes |
| H9 | Pre x Con → Hol | 0.100 | 2.389 * | 0.017 | Yes |
Publisher’s Note: MDPI stays neutral with regard to jurisdictional claims in published maps and institutional affiliations. |
© 2022 by the author. Licensee MDPI, Basel, Switzerland. This article is an open access article distributed under the terms and conditions of the Creative Commons Attribution (CC BY) license (https://creativecommons.org/licenses/by/4.0/).
Share and Cite
Tsai, L.-L. Factors That Influence Virtual Tourism Holistic Image: The Moderating Role of Sense of Presence. Sustainability 2022, 14, 467. https://doi.org/10.3390/su14010467
Tsai L-L. Factors That Influence Virtual Tourism Holistic Image: The Moderating Role of Sense of Presence. Sustainability. 2022; 14(1):467. https://doi.org/10.3390/su14010467
Chicago/Turabian StyleTsai, Ling-Long. 2022. "Factors That Influence Virtual Tourism Holistic Image: The Moderating Role of Sense of Presence" Sustainability 14, no. 1: 467. https://doi.org/10.3390/su14010467
APA StyleTsai, L.-L. (2022). Factors That Influence Virtual Tourism Holistic Image: The Moderating Role of Sense of Presence. Sustainability, 14(1), 467. https://doi.org/10.3390/su14010467
