Wetland Change Mapping Using Machine Learning Algorithms, and Their Link with Climate Variation and Economic Growth: A Case Study of Guangling County, China
Abstract
:1. Introduction
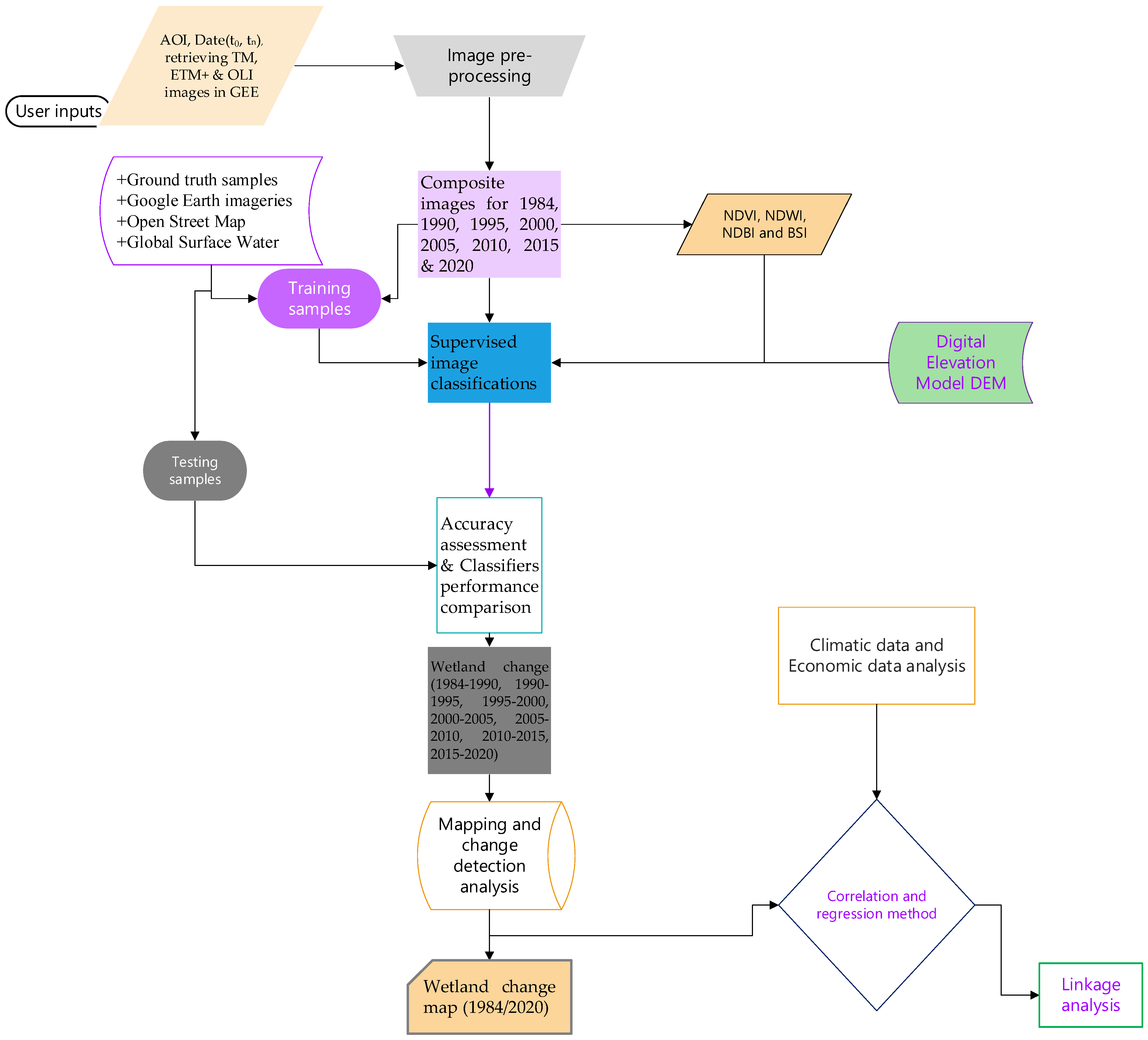
2. Materials and Methods
2.1. Study Area
2.2. Remote Sensing Datasets and Data Processing
2.3. Sample Data
2.4. Classification System
2.5. Machine Learning Classifiers in GEE
2.5.1. Classification and Regression Trees (CART)
2.5.2. Gradient Tree Boost
2.5.3. Minimum Distance
2.5.4. Random Forest (RF)
2.5.5. Support Vector Machine (SVM)
2.6. Classification Accuracy Assessment
2.7. Grey Correlation Analysis
3. Results
3.1. Classifications, Change Detection and Algorithms’ Model Performance
3.1.1. Classifications
3.1.2. Accuracy Assessment
3.2. Wetland Change Detection
3.3. Climate Variation and Wetland Change
3.4. GDP and Wetland Change
3.5. Grey Correlation Analysis
4. Discussion
5. Conclusions
Author Contributions
Funding
Institutional Review Board Statement
Informed Consent Statement
Data Availability Statement
Acknowledgments
Conflicts of Interest
References
- Smardon, R.C. Sustaining the World’s Wetlands; Springer: New York, NY, USA, 2009; Available online: https://www.amazon.com/Sustaining-Worlds-Wetlands-Environmental-Management/dp/0387494286 (accessed on 3 October 2021).
- Guo, M.; Li, J.; Sheng, C.; Xu, J.; Wu, L. A review of wetland remote sensing. Sensors 2017, 17, 777. [Google Scholar] [CrossRef] [Green Version]
- Nielsen, E.M.; Prince, S.D.; Koeln, G.T. Wetland change mapping for the U.S. mid-Atlantic region using an outlier detection technique. Remote Sens. Environ. 2008, 112, 4061–4074. [Google Scholar] [CrossRef]
- Kraiem, H. Biophysical and Socio-Economic Impacts of Climate Change on Wetlands in the Mediterranean. Mediterr. Roundtable, Athens, Greece. 2002. Available online: http://www.uicnmed.org/web2007/CDCambio_climatico/contenido/F/PDF/CC_f4.pdf (accessed on 26 July 2021).
- Amani, M.; Salehi, B.; Mahdavi, S.; Granger, J. Spectral analysis of wetlands in Newfoundland using Sentinel 2A and Landsat 8 imagery. In Proceedings of the ASPRS Annual Conference, Baltimore, MD, USA, 12–16 March 2017; Available online: https://www.researchgate.net/publication/317069781_SPECTRAL_ANALYSIS_OF_WETLANDS_IN_NEWFOUNDLAND_USING_SENTINEL_2A_AND_LANDSAT_8_IMAGERY (accessed on 5 July 2021).
- van Asselen, S.; Verburg, P.H.; Vermaat, J.E.; Janse, J.H. Drivers of wetland conversion: A global meta-analysis. PLoS ONE 2013, 8, e81292. [Google Scholar] [CrossRef] [Green Version]
- Torbick, N.M.; Qi, J.; Roloff, G.J.; jan Stevenson, R. Investigating Impacts of Land-Use Land Cover Change on Wetlands in the Muskegon River Watershed, Michigan, USA; Springer: New York City, NY, USA, 2006; Volume 26, pp. 1103–1113. [Google Scholar]
- Wang, X.; Xiao, X.; Zou, Z.; Hou, L.; Qin, Y.; Dong, J.; Doughty, R.B.; Chen, B.; Zhang, X.; Chen, Y.; et al. Mapping coastal wetlands of China using time series Landsat images in 2018 and Google Earth Engine. ISPRS J. Photogramm. Remote Sens. 2020, 163, 312–326. [Google Scholar] [CrossRef]
- Alam, A.; Rashid, S.M.; Bhat, M.S.; Sheikh, A.H. Impact of land use/land cover dynamics on himalayan wetland ecosystem. J. Exp. Sci. 2011, 2, 60–64. Available online: https://updatepublishing.com/journal/index.php/jes/article/view/1819 (accessed on 5 July 2021).
- Meng, W.; He, M.; Hu, B.; Mo, X.; Li, H. Status of wetlands in China: A review of extent, degradation, issues and recommendations for improvement Ocean & Coastal Management Status of wetlands in China: A review of extent, degradation, issues and recommendations for improvement. Ocean Coast. Manag. 2017, 146, 50–59. [Google Scholar] [CrossRef]
- Mao, D.; Wang, Z.; Du, B.; Li, L.; Tian, Y.; Jia, M.; Zeng, Y.; Song, K.; Jiang, M.; Wang, Y. National wetland mapping in China: A new product resulting from object-based and hierarchical classification of Landsat 8 OLI images. ISPRS J. Photogramm. Remote Sens. 2020, 164, 11–25. [Google Scholar] [CrossRef]
- Sun, S.; Zhang, Y.; Song, Z.; Chen, B.; Zhang, Y.; Yuan, W.; Chen, C.; Chen, W.; Ran, X.; Wang, Y. Mapping coastal wetlands of the Bohai Rim at a spatial resolution of 10 M using multiple open-access satellite data and terrain indices. Remote Sens. 2020, 12, 4114. [Google Scholar] [CrossRef]
- Ndayisaba, F.; Nahayo, L.; Guo, H.; Bao, A.; Kayiranga, A.; Karamage, F.; Nyesheja, E.M. Mapping and monitoring the Akagera wetland in Rwanda. Sustainability 2017, 9, 174. [Google Scholar] [CrossRef] [Green Version]
- Farda, N.M. Multi-temporal Land Use Mapping of Coastal Wetlands Area using Machine Learning in Google Earth Engine. In Proceedings of the IOP Conference Series: Earth and Environmental Science, Sanya, China, 20–22 November 2017; Volume 98. [Google Scholar] [CrossRef]
- Huang, H.; Chen, Y.; Clinton, N.; Wang, J.; Wang, X.; Liu, C.; Gong, P.; Yang, J.; Bai, Y.; Zheng, Y.; et al. Remote Sensing of Environment Mapping major land cover dynamics in Beijing using all Landsat images in Google Earth Engine. Remote Sens. Environ. 2017, 202, 166–176. [Google Scholar] [CrossRef]
- Irons, J.R.; Dwyer, J.L.; Barsi, J.A. The next Landsat satellite: The Landsat Data Continuity Mission. Remote Sens. Environ. 2012, 122, 11–21. [Google Scholar] [CrossRef] [Green Version]
- Hird, J.N.; Delancey, E.R.; Mcdermid, G.J. Google Earth Engine, Open-Access Satellite Data, and Machine Learning in Support of Large-Area Probabilistic Wetland Mapping. Remote Sens. 2017, 9, 1315. [Google Scholar] [CrossRef] [Green Version]
- Sun, Z.; Xu, R.; Du, W.; Wang, L.; Lu, D. High-Resolution Urban Land Mapping in China from Sentinel 1A/2 Imagery Based on Google Earth Engine. Remote Sens. 2019, 11, 752. [Google Scholar] [CrossRef] [Green Version]
- Wu, Q.; Lane, C.R.; Li, X.; Zhao, K.; Zhou, Y.; Clinton, N.; DeVries, B.; Golden, H.; Lang, M.W. Remote Sensing of Environment Integrating LiDAR data and multi-temporal aerial imagery to map wetland inundation dynamics using Google Earth Engine. Remote Sens. Environ. 2019, 228, 111487. [Google Scholar] [CrossRef] [Green Version]
- Adepoju, K.A.; Adelabu, S.A. Improving accuracy evaluation of Landsat-8 OLI using image composite and multisource data with Google Earth Engine. Remote Sens. Lett. 2020, 11, 107–116. [Google Scholar] [CrossRef]
- Tsai, Y.H.; Stow, D.; Chen, H.L.; Lewison, R.; An, L.; Shi, L. Mapping vegetation and land use types in Fanjingshan National Nature Reserve using google earth engine. Remote Sens. 2018, 10, 927. [Google Scholar] [CrossRef] [Green Version]
- Lunetta, R.S.; Mary, E. Application of Multi-Temporal Landsat 5 TM Imagery for Wetland Identification. Photogramm. Eng. Remote Sens. 1999, 65, 1303–1310. Available online: https://www.asprs.org/wp-content/uploads/pers/1999journal/nov/1999_nov_1303-1310.pdf (accessed on 3 October 2021).
- Jia, M.; Wang, Z.; Zhang, Y.; Mao, D.; Wang, C. Monitoring loss and recovery of mangrove forests during 42 years: The achievements of mangrove conservation in China. Int. J. Appl. Earth Obs. Geoinf. 2018, 73, 535–545. [Google Scholar] [CrossRef]
- Mao, D.; Luo, L.; Wang, Z.; Wilson, M.C.; Zeng, Y.; Wu, B.; Wu, J. Conversions between natural wetlands and farmland in China: A multiscale geospatial analysis. Sci. Total Environ. 2018, 634, 550–560. [Google Scholar] [CrossRef] [PubMed]
- Mao, D.; Wang, Z.; Wu, J.; Wu, B.; Zeng, Y.; Song, K.; Yi, K.; Luo, L. China’s wetlands loss to urban expansion. Land Degrad. Dev. 2018, 29, 2644–2657. [Google Scholar] [CrossRef]
- Mao, D.; Liu, M.; Wang, Z.; Li, L.; Man, W.; Jia, M.; Zhang, Y. Rapid invasion of Spartina alterniflora in the coastal zone of mainland China: Spatiotemporal patterns and human prevention. Sensors 2019, 19, 2308. [Google Scholar] [CrossRef] [Green Version]
- Gao, B. NDWI A Normalized Difference Water Index for Remote Sensing of Vegetation Liquid Water from Space. Remote Sens. Environ. 1996, 58, 257–266. [Google Scholar] [CrossRef]
- Adam, E.; Mutanga, O.; Rugege, D. Multispectral and hyperspectral remote sensing for identification and mapping of wetland vegetation. Wetl. Ecol. Manag. 2009, 18, 281–296. [Google Scholar] [CrossRef]
- Diek, S.; Fornallaz, F.; Schaepman, M.E.; de Jong, R. Barest Pixel Composite for agricultural areas using landsat time series. Remote Sens. 2017, 9, 1245. [Google Scholar] [CrossRef] [Green Version]
- Mcfeeters, S.K. The use of the Normalized Difference Water Index (NDWI) in the delineation of open water features. Int. J. Remote Sens. 1996, 17, 1425–1432. [Google Scholar] [CrossRef]
- Zha, Y.; Gao, J.; Ni, S. Use of normalized difference built-up index in automatically mapping urban areas from TM imagery. Int. J. Remote Sens. 2003, 24, 583–594. [Google Scholar] [CrossRef]
- Pekel, J.-F.; Cottam, A.; Gorelick, N.; Belward, A.S. High-resolution mapping of global surface water and its long-term changes. Nature 2016, 540, 418–422. [Google Scholar] [CrossRef] [PubMed]
- Mart, R.; Peciña, M.V.; Ward, R.D.; Bergamo, T.F.; Joyce, C.B.; Sepp, K. Machine Learning Classification and Accuracy Assessment from High-Resolution Images of Coastal Wetlands. Remote Sens. 2021, 13, 3669. [Google Scholar] [CrossRef]
- Gong, P.; Niu, Z.; Cheng, X.; Zhao, K.; Zhou, D.; Guo, J.; Liang, L.; Wang, X.; Li, D.; Huang, H.; et al. China’s wetland change (1990–2000) determined by remote sensing. Sci. China Earth Sci. 2010, 53, 1036–1042. [Google Scholar] [CrossRef]
- Anderson, B.J.R.; Hardy, E.E.; Roach, J.T.; Witmer, R.E. A Land Use and Land Cover Classification System for Use with Remote Sensor Data; U.S. G.P.O.: Washington, DC, USA, 1976. [Google Scholar]
- Ball, J.E.; Anderson, D.T.; Chan, C.S. Comprehensive survey of deep learning in remote sensing: Theories, tools, and challenges for the community. J. Appl. Remote Sens. 2017, 11, 042609. [Google Scholar] [CrossRef] [Green Version]
- Breiman, L.; Friedman, J.H.; Olshen, R.A.; Stone, C.J. Classification and Regression Trees; Chapman & Hall/CRC: Boca Raton, FL, USA, 1984. [Google Scholar] [CrossRef]
- Breiman, L. Arcing the Edge; Berkeley Statistics: Berkeley, CA, USA, 1997; Volume 4, pp. 1683–1702. [Google Scholar]
- Friedman, J.H. Greedy function approximation: A gradient boosting machine. Ann. Stat. 2001, 29, 1189–1232. [Google Scholar] [CrossRef]
- Wacker, A.G.; Landgrebe, D.A. Minimum Distance Classification in Remote Sensing. LARS Tech. Rep. 1972, 25, 1–27. [Google Scholar]
- Breiman, L. Random Forests; Berkeley Statistics: Berkeley, CA, USA, 2001; pp. 1–122. [Google Scholar]
- Hsu, C.-W.; Chang, C.-C.; Lin, C.-J. A Practical Guide to Support Vector Classification. 2016. Available online: https://www.csie.ntu.edu.tw/~cjlin/papers/guide/guide.pdf (accessed on 26 July 2021).
- Boser, B.E.; Laboratories, T.B.; Guyon, I.M.; Laboratories, T.B.; Vapnik, V.N. SVM-A Training Algorithm for Optimal Margin Classifiers. 1992. Available online: https://doi.org/10.1007/978-0-387-30162-4_415 (accessed on 10 September 2021).
- Corrinna Cortes, V.V. Support-Vector Networtks. Mach. Learn. 1995, 20, 273–297. [Google Scholar] [CrossRef]
- Ju-long, D. Control problems of grey systems. Syst. Control Lett. 1982, 1, 288–294. [Google Scholar] [CrossRef]
- Zhang, Y.; Yan, J.; Cheng, X.; He, X. Wetland Changes and Their Relation to Climate Change in the Pumqu Basin, Tibetan Plateau. Int. J. Environ. Res. Public Health 2021, 18, 2682. [Google Scholar] [CrossRef]
- Li, W.; Xue, P.; Liu, C.; Yan, H.; Zhu, G.; Cao, Y. Monitoring and landscape dynamic analysis of alpine wetland area based on multiple algorithms: A case study of Zoige plateau. Sensors 2020, 20, 7315. [Google Scholar] [CrossRef]
- Romshoo, S.A.; Rashid, I. Assessing the impacts of changing land cover and climate on Hokersar wetland in Indian Himalayas. Arab. J. Geosci. 2012, 7, 143–160. [Google Scholar] [CrossRef]
- Funk, C.; Peterson, P.; Landsfeld, M.; Pedreros, D.; Verdin, J.; Shukla, S.; Husak, G.; Rowland, J.; Harrison, L.; Hoell, A.; et al. The climate hazards infrared precipitation with stations—A new environmental record for monitoring extremes. Sci. Data 2015, 2, 150066. [Google Scholar] [CrossRef] [Green Version]
- Maxwell, A.E.; Warner, T.A.; Fang, F. Implementation of machine-learning classification in remote sensing: An applied review. Int. J. Remote Sens. 2018, 39, 2784–2817. [Google Scholar] [CrossRef] [Green Version]
- Zhu, H.; Guan, Z.; Wei, X. Factors influencing farmers’ willingness to participate in wetland restoration: Evidence from China. Sustainability 2016, 8, 1325. [Google Scholar] [CrossRef] [Green Version]















| Datasets | Descriptions & Acquisition Date | Derived Variables | Sources |
|---|---|---|---|
| Remote sensing data: Level-1 Landsat images | 167 Landsat images—30 m resolution (2 TM images in 1984, 14 TM images in 1990, 24 TM images in 1995, 21 ETM+ images in 2000, 33 ETM+ images in 2005, 2 TM images in 2010, 19 OLI images in 2015, 52 OLI images in 2020) | Normalized Difference Water Index (NDWI), Normalized Difference Vegetation Index (NDVI), Modified Normalized Difference Water Index (MNDWI), Normalized Difference Built-up Index (NDBI), Bare Soil Index (BSI) | USGS https://landsat.usgs.gov/ accessed on 4 April 2021 in GEE |
| Ground truth data | Field data using GPS recorders (28–30 August 2017) | 35 filed observations | Field trip |
| Shuttle Radar Topography Mission (SRTM) | Digital elevation data (11–22 February 2000) | Elevation and Slope | https://cmr.earthdata.nasa.gov/search/concepts/C1000000240-LPDAAC_ECS.html accessed on 15 April 2021 |
| Google Earth | Time series imageries | Wetland–non-wetland | Google Inc. |
| Open street map | Open-source data | Vector polygon land cover features | https://www.openstreetmap.org/ accessed on 1 May 2021 |
| Global surface water | Distributions of water surface (1 March 1984–31 December 2020) | Waterbody | https://global-surface-water.appspot.com/# accessed on 1 May 2021 |
| Climate | Temperature, precipitation, and relative humidity (1981–2020) | Climate time-series data | https://power.larc.nasa.gov/data-access-viewer/ accessed on 10 June 2021 |
| Wetland | Forest | Others | Row Total | User’s Accuracy | ||
|---|---|---|---|---|---|---|
| Classification Data | Wetland | 457 | 0 | 7 | 464 | 0.985 |
| Forest | 0 | 458 | 20 | 478 | 0.958 | |
| Others | 0 | 24 | 491 | 515 | 0.953 | |
| Column total | 457 | 482 | 518 | 1457 | ||
| Producer’s accuracy | 1.00 | 0.950 | 0.950 | |||
| Overall Accuracy | 0.965 | |||||
| Kappa statistics | 0.947 | |||||
| Wetland | Forest | Others | Row Total | User’s Accuracy | ||
|---|---|---|---|---|---|---|
| Classification Data | Wetland | 464 | 0 | 0 | 464 | 1.00 |
| Forest | 56 | 365 | 57 | 478 | 0.764 | |
| Others | 1 | 7 | 507 | 515 | 0.984 | |
| Column total | 521 | 372 | 564 | 1457 | ||
| Producer’s accuracy | 0.891 | 0.981 | 0.899 | |||
| Overall Accuracy | 0.917 | |||||
| Kappa statistics | 0.875 | |||||
| Wetland | Forest | Others | Row total | User’s Accuracy | ||
|---|---|---|---|---|---|---|
| Classification Data | Wetland | 464 | 0 | 0 | 464 | 1.00 |
| Forest | 22 | 332 | 124 | 478 | 0.695 | |
| Others | 0 | 58 | 457 | 515 | 0.887 | |
| Column total | 486 | 390 | 581 | 1457 | ||
| Producer’s accuracy | 0.955 | 0.851 | 0.787 | |||
| Overall Accuracy | 0.860 | |||||
| Kappa statistics | 0.789 | |||||
| Class name | Wetland | Forest | Others | Row Total | User’s Accuracy | |
|---|---|---|---|---|---|---|
| Classification Data | Wetland | 464 | 0 | 0 | 464 | 1.00 |
| Forest | 0 | 469 | 9 | 478 | 0.981 | |
| Others | 14 | 4 | 497 | 515 | 0.965 | |
| Column total | 478 | 473 | 506 | 1457 | ||
| Producer’s accuracy | 0.971 | 0.992 | 0.982 | |||
| Overall Accuracy | 0.981 | |||||
| Kappa statistics | 0.960 | |||||
| Classifiers | Overall Accuracy (%) | Kappa Statistics |
|---|---|---|
| Support Vector Machine SVM | 97.53 | 0.963 |
| Random Forest RF | 97.30 | 0.960 |
| Gradient tree boost | 96.91 | 0.954 |
| Minimum distance | 84.49 | 0.768 |
| Classification and Regression Trees CART | 96.50 | 0.947 |
| Class | Wetland | Forest | Others |
|---|---|---|---|
| (A) | |||
| Wetland | 198,103.21 | 54,914.47 | 595,001.58 |
| Forest | 41,834.44 | 1,919,619.87 | 125,025.02 |
| Others | 515,025.02 | 1,177,495.84 | 10,202,487.88 |
| (B) | |||
| Wetland | 71,568.34 | 35,780.00 | 647,614.33 |
| Forest | 75,958.75 | 1,312,292.20 | 1,763,779.22 |
| Others | 470,257.54 | 980,071.96 | 10,597,427.46 |
| (C) | |||
| Wetland | 65,859.94 | 62,175.95 | 489,748.74 |
| Forest | 22,305.78 | 1,071,835.22 | 1,234,003.17 |
| Others | 436,639.12 | 1,148,719.44 | 11,423,462.44 |
| (D) | |||
| Wetland | 70,485.16 | 38,984.21 | 415,243.47 |
| Forest | 108,147.45 | 1,082,655.27 | 1,089,067.29 |
| Others | 290,300.44 | 1,749,882.56 | 11,101,326.66 |
| (E) | |||
| Wetland | 65,317.60 | 27,601.71 | 314,326.55 |
| Forest | 50,296.11 | 1,255,553.09 | 11,694,204.24 |
| Others | 329,650.38 | 1,554,975.75 | 10,662,553.35 |
| (F) | |||
| Wetland | 56,170.67 | 30,223.07 | 320,864.13 |
| Forest | 31,033.80 | 1,177,405.57 | 1,791,838.08 |
| Others | 234,078.80 | 1,348,116.71 | 10,965,018.96 |
| (G) | |||
| Wetland | 43,790.92 | 31,438.36 | 246,043.99 |
| Forest | 3528.18 | 1,488,849.63 | 1,063,367.54 |
| Others | 115,181.13 | 1,172,627.65 | 11,789,922.40 |
| Class | Wetland | Forest | Others |
|---|---|---|---|
| Wetland | 56,550.87 | 36,990.8 | 754,477.59 |
| Forest | 9145.70 | 1,412,220.02 | 1,790,356.07 |
| Others | 110,201.13 | 901,114.02 | 10,883,693.59 |
| Climatic Factor | Wetland Area | Climatic Factor | Wetland Area | Climatic Factor | Wetland Area |
|---|---|---|---|---|---|
| 0.667 | 0.826 | 0.674 | |||
| 0.546 | 0.874 | 0.647 | |||
| Temperature | 0.472 | Relative humidity | 0.783 | 0.516 | |
| 0.74 | 0.406 | Rainfall | 0.406 | ||
| 0.414 | 0.589 | 0.515 | |||
| 0.42 | 0.48 | 0.438 | |||
| 0.42 | 0.603 | 0.691 | |||
| 0.52 | 0.617 | 0.478 |
| Climatic Factors | Wetland Area |
|---|---|
| Relative Humidity at 2 m | 0.647 |
| Annual Rainfall | 0.546 |
| Annual Average Temperature | 0.525 |
| Class | 1984 | 1990 | 1995 | 2000 | 2005 | 2010 | 2015 | 2020 | %Change |
|---|---|---|---|---|---|---|---|---|---|
| Wetland | 59.82 | 52.10 | 44.69 | 34.96 | 30.78 | 30.10 | 22.80 | 14.11 | −76.41 |
| Forest | 241.83 | 237.29 | 165.63 | 166.08 | 200.29 | 213.75 | 193.77 | 174.56 | −27.82 |
| Others | 923.23 | 935.49 | 1014.56 | 1023.84 | 993.24 | 981.07 | 1008.31 | 1036.21 | 12.24 |
Publisher’s Note: MDPI stays neutral with regard to jurisdictional claims in published maps and institutional affiliations. |
© 2021 by the authors. Licensee MDPI, Basel, Switzerland. This article is an open access article distributed under the terms and conditions of the Creative Commons Attribution (CC BY) license (https://creativecommons.org/licenses/by/4.0/).
Share and Cite
Gemechu, G.F.; Rui, X.; Lu, H. Wetland Change Mapping Using Machine Learning Algorithms, and Their Link with Climate Variation and Economic Growth: A Case Study of Guangling County, China. Sustainability 2022, 14, 439. https://doi.org/10.3390/su14010439
Gemechu GF, Rui X, Lu H. Wetland Change Mapping Using Machine Learning Algorithms, and Their Link with Climate Variation and Economic Growth: A Case Study of Guangling County, China. Sustainability. 2022; 14(1):439. https://doi.org/10.3390/su14010439
Chicago/Turabian StyleGemechu, Gadisa Fayera, Xiaoping Rui, and Haiyue Lu. 2022. "Wetland Change Mapping Using Machine Learning Algorithms, and Their Link with Climate Variation and Economic Growth: A Case Study of Guangling County, China" Sustainability 14, no. 1: 439. https://doi.org/10.3390/su14010439
APA StyleGemechu, G. F., Rui, X., & Lu, H. (2022). Wetland Change Mapping Using Machine Learning Algorithms, and Their Link with Climate Variation and Economic Growth: A Case Study of Guangling County, China. Sustainability, 14(1), 439. https://doi.org/10.3390/su14010439

