Archimedes Optimization Algorithm Based Selective Harmonic Elimination in a Cascaded H-Bridge Multilevel Inverter
Abstract
:1. Introduction
2. Cascaded H-Bridge Multilevel Inverter
3. Archimedes Principle
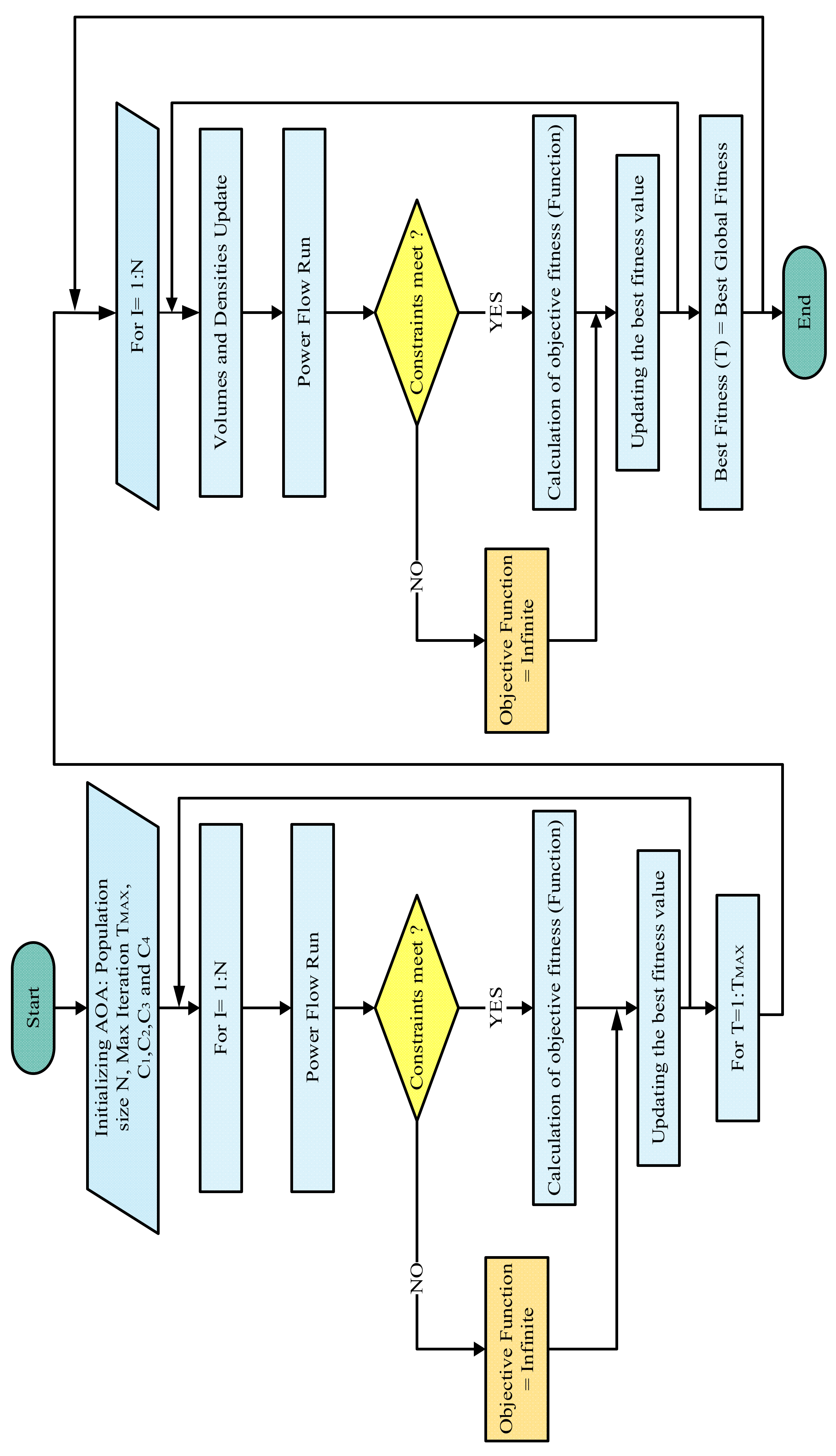
4. Archimedes Optimization Algorithm
4.1. Algorithm Steps
4.1.1. Initialization
Volumes and Densities Update
Density Factor and Transfer Operation
Collision between the Object (Exploration Phase)
4.1.2. No Collision between the Object (Exploitation Phase)
Normalize Acceleration
Position Update
Evaluation
5. Archimedes Optimization Algorithm Implemented in Selective Harmonic Elimination
- Wide converter bandwidth and High voltage gain.
- Low switching frequency to fundamental frequency ratio.
- Lower-order harmonics elimination, with external line filtering networks, which results in no harmonic interference or resonance, frequently found in inverter power supplies.
- Filtering requirements are minimal
- Performance metrics that can be optimized for various areas of quality, such as voltage/current THD.
- To take use of circuit topology, low switching losses with good harmonic control and the capacity to eliminate triple harmonics in a three-phase system are required.
5.1. Calculations of Switching Angles
5.2. Formulation of the SHE Problem
6. Simulation Results
THD Comparison
7. Hardware Results
8. Conclusions
Author Contributions
Funding
Institutional Review Board Statement
Informed Consent Statement
Data Availability Statement
Acknowledgments
Conflicts of Interest
References
- Chatterjee, A.; Rastogi, A.; Rastogi, R.; Saini, A.; Sahoo, S.K. Selective harmonic elimination of cascaded H-bridge multilevel inverter using genetic algorithm. In Proceedings of the IEEE International Conference on Industrial Technology, Toronto, ON, Cannada, 22–25 March 2017; pp. 1–4. [Google Scholar]
- Panda, K.P.; Bana, P.R.; Panda, G. FPA Optimized Selective Harmonic Elimination in Symmetric–Asymmetric Reduced Switch Cascaded Multilevel Inverter. IEEE Trans. Ind. Appl. 2020, 56, 2862–2870. [Google Scholar] [CrossRef]
- Memon, M.A.; Siddique, M.D.; Mekhilef, S.; Mubin, M. Asynchronous Particle Swarm Optimization-Genetic Algorithm (APSO-GA) Based Selective Harmonic Elimination in a Cascaded H-Bridge Multilevel Inverter. IEEE Trans. Ind. Electron. 2021, 69, 1477–1487. [Google Scholar] [CrossRef]
- Sarwar, M.I.; Sarwar, A.; Farooqui, S.A.; Tariq, M.; Fahad, M.; Beig, A.R.; Alamri, B. A Hybrid Nearest Level Combined With PWM Control Strategy: Analysis and Implementation on Cascaded H-Bridge Multilevel Inverter and its Fault Tolerant Topology. IEEE Access 2021, 9, 44266–44282. [Google Scholar] [CrossRef]
- Haghdar, K. Optimal DC Source Influence on Selective Harmonic Elimination in Multilevel Inverters Using Teaching–Learning-Based Optimization. IEEE Trans. Ind. Electron. 2020, 67, 942–949. [Google Scholar] [CrossRef]
- Haghdar, K.; Shayanfar, H.A. Selective Harmonic Elimination With Optimal DC Sources in Multilevel Inverters Using Generalized Pattern Search. IEEE Trans. Ind. Inform. 2018, 14, 3124–3131. [Google Scholar] [CrossRef]
- Khan, S.A.; Upadhyay, D.; Ali, M.; Tariq, M.; Sarwar, A.; Chakrabortty, R.K.; Ryan, M.J.; Alamri, B.; Alahmadi, A. M-Type and CD-Type Carrier Based PWM Methods and Bat Algorithm-Based SHE and SHM for Compact Nine-Level Switched Capacitor Inverter. IEEE Access 2021, 9, 87731–87748. [Google Scholar] [CrossRef]
- Padmanaban, S.; Dhanamjayulu, C.; Khan, B. Artificial Neural Network and Newton Raphson (ANN-NR) Algorithm Based Selective Harmonic Elimination in Cascaded Multilevel Inverter for PV Applications. IEEE Access 2021, 9, 75058–75070. [Google Scholar] [CrossRef]
- Kamani, P.L.; Mulla, M.A. Middle-Level SHE Pulse-Amplitude Modulation for Cascaded Multilevel Inverters. IEEE Trans. Ind. Electron. 2018, 65, 2828–2833. [Google Scholar] [CrossRef]
- Sultana, R.; Sahoo, S.K.; Prabhakar Karthikeyan, S.; Raglend, I.J. Elimination of Harmonics in Seven-Level Cascaded Multilevel Inverter Using Particle Swarm Optimization Technique. Artif. Intell. Evol. Algorithms Eng. Syst. 2014, 324, 265–274. [Google Scholar]
- Sarwar, M.I.; Alam, S.; Sarwar, A.; Zaid, M.; Riyaz, A.; Sarfraz, M. PSO based Optimal Operation of a Cascaded Grid Connected Three Phase Solar PV Inverter. In Proceedings of the 2021 IEEE International Conference on Advances in Electrical, Computing, Communication and Sustainable Technologies (ICAECT), Bhilai, India, 19–20 February 2021; pp. 1–7. [Google Scholar]
- Abramson, M.A.; Audet, C.; Chrissis, J.W.; Walston, J.G. Mesh adaptive direct search algorithms for mixed variable optimization. Optim. Lett. 2009, 3, 35–47. [Google Scholar] [CrossRef]
- Kumle, A.N.; Fathi, S.H.; Jabbarvaziri, F.; Jamshidi, M.; Yazdi, S.S.H. Application of memetic algorithm for selective harmonic elimination in multi-level inverters. IET Power Electron. 2015, 8, 1733–1739. [Google Scholar] [CrossRef]
- Etesami, M.H.; Farokhnia, N.; Fathi, S. Colonial Competitive Algorithm Development toward Harmonic Minimization in Multilevel Inverters. IEEE Trans. Ind. Informatics 2015, 11, 1. [Google Scholar] [CrossRef]
- Rashedi, E.; Nezamabadi-Pour, H.; Saryazdi, S. GSA: A Gravitational Search Algorithm. Inf. Sci. 2009, 179, 2232–2248. [Google Scholar] [CrossRef]
- Farooqui, S.A.; Shees, M.M.; Alsharekh, M.F.; Alyahya, S.; Khan, R.A.; Sarwar, A.; Islam, M.; Khan, S. Crystal Structure Algorithm (CryStAl) Based Selective Harmonic Elimination Modulation in a Cascaded H-Bridge Multilevel Inverter. Electronics 2021, 10, 3070. [Google Scholar] [CrossRef]
- Hashim, F.A.; Hussain, K.; Houssein, E.H.; Mabrouk, M.S.; Al-Atabany, W. Archimedes optimization algorithm: A new metaheuristic algorithm for solving optimization problems. Appl. Intell. 2021, 51, 1531–1551. [Google Scholar] [CrossRef]




































| S. No. | Parameters/Components | Specifications | No. of Components |
|---|---|---|---|
| 1. | Voltage Source (DC) | 180 V, 60 V | Two |
| 2. | Carrier wave frequency | 1 kHz | One |
| 3. | Reference signal frequency | 50 Hz | One |
| 4. | Insulated-Gate Bipolar Transistor (IGBT) | Resistance (Internal) = 110−3 Ω Resistance (Snubber) = 110−5 Ω Capacitance (Snubber) Cs = 0 | Eight |
| 5. | Load | L = 4510-3H, R = 400 Ω | RL & R type |
| Sl. No. | Genetic Algorithm | Differential Evolution | Archimedes Optimization Algorithm (AOA) |
|---|---|---|---|
| 1 | Population = 40 | Population = 40 | Population = 40 |
| 2 | Mutation Rate = 0.01 | Mutant Factor = 0.01 | , |
| 3 | Crossover Rate = 0.6 | Crossover Rate = 0.6 | u = 0.9 and l = 0.1 |
| S. No. | Components/Parameters | Specifications |
|---|---|---|
| 1. | Insulated-Gate Bipolar Transistor (IGBT) (8) | FGA25N120ANTDTU |
| 2. | IGBTs Driver circuit | TLP 250, ±12 V, 1 A |
| 3. | DSP Board | TMS320F28379D (Texas Instruments) |
| 4. | Digital Storage Oscilloscope | TPS2024 (Tektronix) |
| 5. | Power Supply (Two) | 0–15 Volts |
| 6. | Resistive load | 400 Ω |
| 7. | Inductive load | 500 mH |
| 8. | Frequency (Switching) | 1 kHz |
| 9. | Frequency (Fundamental) | 50 Hz |
Publisher’s Note: MDPI stays neutral with regard to jurisdictional claims in published maps and institutional affiliations. |
© 2021 by the authors. Licensee MDPI, Basel, Switzerland. This article is an open access article distributed under the terms and conditions of the Creative Commons Attribution (CC BY) license (https://creativecommons.org/licenses/by/4.0/).
Share and Cite
Khan, R.A.; Farooqui, S.A.; Sarwar, M.I.; Ahmad, S.; Tariq, M.; Sarwar, A.; Zaid, M.; Ahmad, S.; Shah Noor Mohamed, A. Archimedes Optimization Algorithm Based Selective Harmonic Elimination in a Cascaded H-Bridge Multilevel Inverter. Sustainability 2022, 14, 310. https://doi.org/10.3390/su14010310
Khan RA, Farooqui SA, Sarwar MI, Ahmad S, Tariq M, Sarwar A, Zaid M, Ahmad S, Shah Noor Mohamed A. Archimedes Optimization Algorithm Based Selective Harmonic Elimination in a Cascaded H-Bridge Multilevel Inverter. Sustainability. 2022; 14(1):310. https://doi.org/10.3390/su14010310
Chicago/Turabian StyleKhan, Rashid Ahmed, Shoeb Azam Farooqui, Mohammad Irfan Sarwar, Seerin Ahmad, Mohd Tariq, Adil Sarwar, Mohammad Zaid, Shafiq Ahmad, and Adamali Shah Noor Mohamed. 2022. "Archimedes Optimization Algorithm Based Selective Harmonic Elimination in a Cascaded H-Bridge Multilevel Inverter" Sustainability 14, no. 1: 310. https://doi.org/10.3390/su14010310
APA StyleKhan, R. A., Farooqui, S. A., Sarwar, M. I., Ahmad, S., Tariq, M., Sarwar, A., Zaid, M., Ahmad, S., & Shah Noor Mohamed, A. (2022). Archimedes Optimization Algorithm Based Selective Harmonic Elimination in a Cascaded H-Bridge Multilevel Inverter. Sustainability, 14(1), 310. https://doi.org/10.3390/su14010310

