Local Route Planning for Collision Avoidance of Maritime Autonomous Surface Ships in Compliance with COLREGs Rules
Abstract
:1. Introduction
2. Theoretical Background
2.1. Closest Point of Approach
2.2. FIS-NC
2.3. SD
2.4. VO
3. Local Route Planning Using Collision Avoidance in Compliance with COLREGs Rules
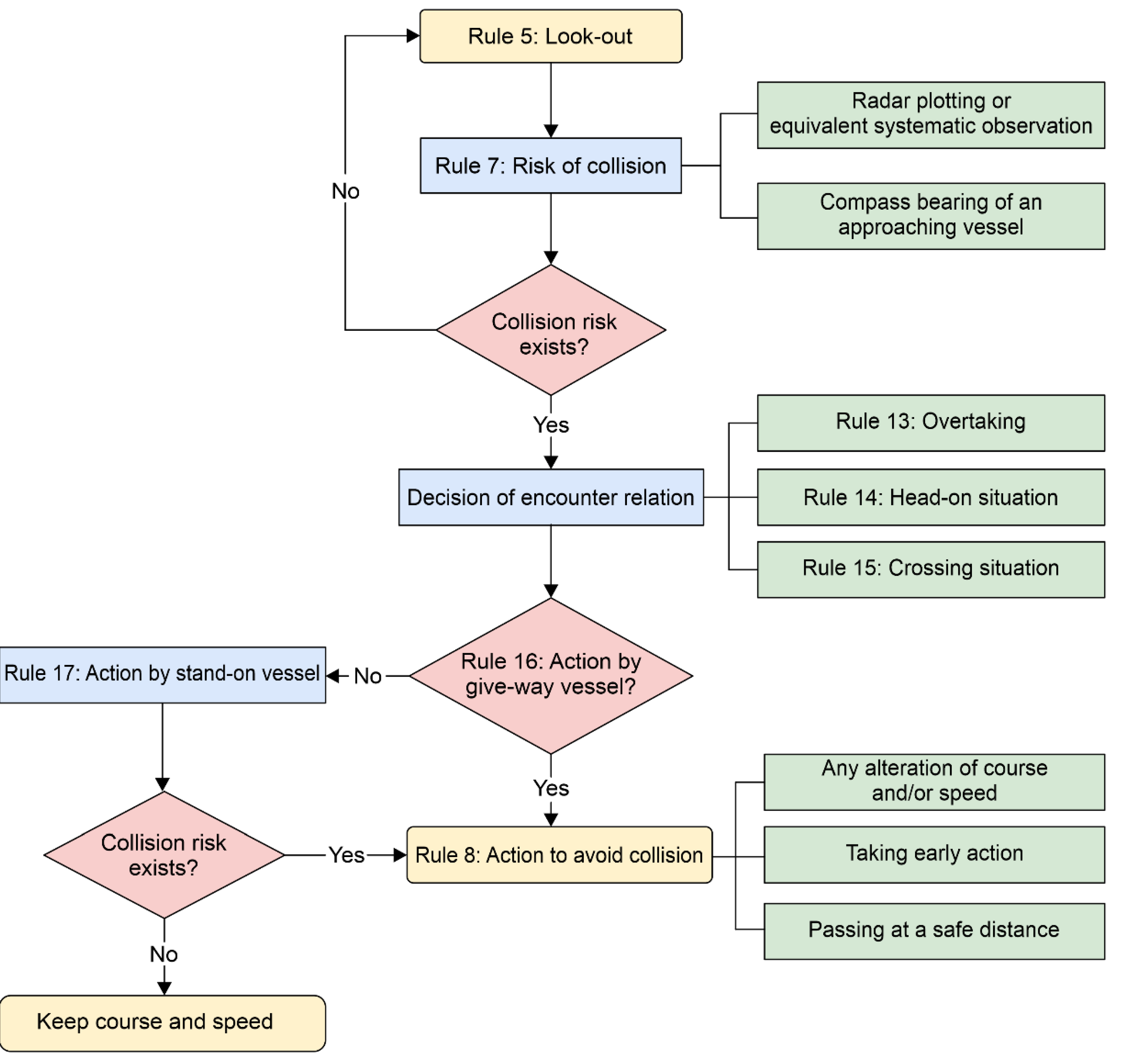
3.1. Determination of Encounter Type
- Overtaking: For an overtaking situation, the vessel being overtaken should keep a steady speed and course. COLREGs Rule 13 allows the overtaking vessel to pass the other vessel on either side, as shown in Figure 6a.
- Head-on situation: For a head-on situation, both vessels should take collision-avoidance actions by changing their course to the starboard, as shown in Figure 6b.
- Crossing situation: When crossing from either port or starboard, the vessel which has the other vessel on its starboard side is considered the give-way vessel, and it should alter its course so that it passes behind the other vessel. The other vessel should keep a steady speed and course, as shown in Figure 6c.
| Algorithm 1. Determination of Encounter Type Between MASS and TS. |
| Input: , Output: Encounter type 1 while collision risk exists 2 if TS is in ‘Sector Ⅰ’ determined with then 3 if () and () or () and () then 4 decide ← head-on situation of MASS 5 else if () and () then 6 decide ← crossing situation (give-way) of MASS 7 else if () and () then 8 decide ← overtaking situation (overtaking) of MASS 9 else if () and () then 10 decide ← crossing situation (stand-on) of MASS 11 else if TS is in ‘Sector Ⅱ’ determined with then 12 if () and () then 13 decide ← crossing situation (give-way) of MASS 14 else if () and () then 15 decide ← overtaking situation (overtaking) of MASS 16 else if () and () or () and () then 17 decide ← safe (keep a steady speed and course) of MASS 18 else if TS is in ‘Sector Ⅲ’ determined with then 19 if () and () then 20 decide ← crossing situation (give-way) of MASS 21 else if () and () then 22 decide ← crossing situation (quarter lee give-way) of MASS 23 else if () and () or () and () then 24 decide ← safe (keep a steady speed and course) of MASS 25 else if TS is in ‘Sector Ⅳ’ determined with then 26 else if () and () then 27 decide ← overtaking situation (being overtaken) of MASS 28 else if () and () or () and () then 29 decide ← safe (keep a steady speed and course) of MASS 30 else if TS is in ‘Sector Ⅴ’ determined with then 31 if () and () then 32 decide ← crossing situation (quarter lee stand-on) of MASS 33 else if () and () then 34 decide ← crossing situation (stand-on) of MASS 35 else if () and () or () and () then 36 decide ← safe (keep a steady speed and course) of MASS 37 else if TS is in ‘Sector Ⅵ’ determined with then 38 else if () and () then 39 decide ← crossing situation (stand-on) of MASS 40 else if () and () then 41 decide ← overtaking situation (overtaking) of MASS 42 else if () and () or () and () then 43 decide ← safe (keep a steady speed and course) of MASS 44 end 45 end |
3.2. Collision-Avoidance Action Based on VO Using SD
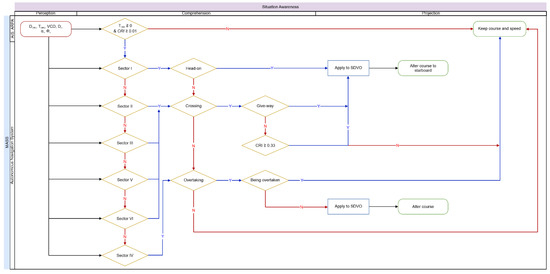
3.3. Development of Local Route-Planning Algorithm
- Perception (Level 1 SA): The first step in achieving SA is to perceive the status, attributes, and dynamics of relevant elements in the environment. Specifically, Level 1 SA involves monitoring, cue detection, and simple recognition processes which lead to an awareness of multiple situational elements (e.g., objects, events, people, systems, environmental factors) and their current states (e.g., locations, conditions, modes, actions).
- Comprehension (Level 2 SA): The next step in achieving SA involves synthesizing disjointed Level 1 SA elements through pattern recognition, interpretation, and evaluation processes. Level 2 SA involves integrating this information to understand how it will impact upon the individual’s goals and objectives.
- Projection (Level 3 SA): The third step in achieving SA is projecting the future actions of the elements in the environment. Level 3 SA involves extrapolating information about the status and dynamics of the elements and comprehension of the situation (Levels 1 and 2 SA) forward in time to determine how it will affect future states of the operational environment.
| Algorithm 2. Local Route Planning. |
| Input: , , , , , , , Output: 1 Initialize ← keep a steady speed and course 2 while and do 3 if ← head-on situation of MASS ║ crossing situation (give-way) of MASS ║ crossing situation (quarter lee give-way) of MASS then 4 5 choose ← alter course to starboard 6 else if ← crossing situation (stand-on) of MASS ║ crossing situation (quarter lee stand-on) of MASS then 7 if then 8 9 choose ← alter course to starboard 10 else 11 ← keep a steady speed and course 12 end 13 else, if ← overtaking situation (overtaking) of MASS then 14 15 choose ← alter course to port ║ ← alter course to starboard 16 else if ← overtaking situation (being overtaken) of MASS ║ safe situation of MASS then 17 ← keep a steady speed and course 18 end 19 end 20 end |
4. Results and Discussion
4.1. Simulation Results
4.1.1. Avoiding Single Vessel
4.1.2. Avoiding Multiple Vessels
4.2. Discussion
5. Conclusions
Funding
Institutional Review Board Statement
Conflicts of Interest
Appendix A

| Algorithm | Reference | Rule 5 | Rule 7 | Rule 13 | Rule 14 | Rule 15 | Rule 16 | Rule 17 | Rule 8 | ||||
|---|---|---|---|---|---|---|---|---|---|---|---|---|---|
| Available Means | Alteration of Course | Alteration of Speed | Safe Distance | Avoiding Multi-Vessels | |||||||||
| Radar Plotting | Changing of Compass Bearing | ||||||||||||
| Genetic algorithm (GA) | [24] | √ | √ | - | √ | √ | √ | √ | - | √ | - | √ | - |
| Evolutionary algorithm | [25] | √ | √ | - | √ | √ | √ | √ | √ | √ | - | √ | √ |
| Fuzzy logic | [26] | √ | √ | - | √ | √ | √ | √ | - | √ | √ | √ | - |
| Fuzzy logic + A* | [23] | √ | √ | - | √ | √ | √ | √ | √ | √ | - | √ | √ |
| Ant colony optimization (ACO) | [27] | √ | √ | - | √ | √ | √ | √ | √ | √ | - | √ | √ |
| Multi-objective particle swarm optimization (PSO) | [28] | √ | √ | - | √ | √ | √ | √ | - | √ | - | √ | √ |
| Velocity obstacle (VO) | [7] | √ | √ | - | √ | √ | √ | √ | - | √ | √ | √ | √ |
| Optimal reciprocal collision avoidance (ORCA) | [6] | √ | √ | - | √ | √ | √ | √ | √ | √ | √ | √ | √ |
| Dynamic reciprocal VO | [8] | √ | √ | - | √ | √ | √ | √ | - | √ | √ | √ | √ |
| Nonlinear VO | [9] | √ | √ | - | √ | √ | √ | √ | - | √ | √ | √ | √ |
| Generalized VO | [10] | √ | √ | - | √ | √ | √ | √ | - | √ | √ | √ | √ |
| Nonlinear VO for stand-on vessels | [11] | √ | √ | - | √ | √ | √ | - | √ | √ | √ | √ | √ |
| Artificial potential field (APF) | [29] | √ | √ | - | √ | √ | √ | √ | - | √ | - | √ | √ |
| COLREGs-constrained APF | [30] | √ | √ | - | √ | √ | √ | √ | - | √ | - | √ | √ |
| Deep reinforcement learning | [31] | √ | √ | - | √ | √ | √ | √ | √ | √ | - | √ | √ |
| Deep Q-learning | [32] | √ | √ | - | √ | √ | √ | √ | √ | √ | - | √ | √ |
References
- KMST (Korean Maritime Safety Tribunal). Annual Report of Marine Accident. 2020. Available online: http://www.kmst.go.kr/kmst/statistics/annualReport/selecAnnReportList.do/ (accessed on 21 October 2021).
- IMO (International Maritime Organization). Regulatory Scoping Exercise for the Use of Maritime Autonomous Surface Ships (MASS); Technical Report MSC 99/WP.9; IMO: London, UK, 2018. [Google Scholar]
- IMO (International Maritime Organization). Convention on the international regulations for preventing collisions at sea (COLREGs). Resolution A 1972, 1085. [Google Scholar]
- Vagale, A.; Bye, R.T.; Oucheikh, R.; Osen, O.L.; Fossen, T.I. Path planning and collision avoidance for autonomous surface vehicles II: A comparative study of algorithms. J. Mar. Sci. Technol. 2021, 26, 1307–1323. [Google Scholar] [CrossRef]
- Cockcroft, A.; Lameijer, J. A Guide to the Collision Avoidance Rules, 7th ed.; Butterworth Heinemann: Oxford, UK, 2011; pp. 1–183. [Google Scholar]
- Zhao, Y.; Li, W.; Shi, P. A real-time collision avoidance learning system for unmanned surface vessels. Neurocomputing 2016, 182, 255–266. [Google Scholar] [CrossRef]
- Kuwata, Y.; Wolf, M.T.; Zarzhitsky, D.; Huntsberger, T.L. Safe maritime autonomous navigation with COLREGS, using velocity obstacles. IEEE J. Oceanic Eng. 2014, 39, 110–119. [Google Scholar] [CrossRef]
- Kufoalor, D.K.M.; Brekke, E.F.; Johansen, T.A. Proactive collision avoidance for ASVs using a dynamic reciprocal velocity obstacles method. In Proceedings of the IEEE/RSJ International Conference on Intelligent Robots and Systems (IROS), Madrid, Spain, 1–5 October 2018; pp. 2402–2409. [Google Scholar]
- Huang, Y.; van Gelder, P.H.A.J.M.; Wen, Y. Velocity obstacle algorithms for collision prevention at sea. Ocean Eng. 2018, 151, 308–321. [Google Scholar] [CrossRef]
- Huang, Y.; Chen, L.; van Gelder, P.H.A.J.M. Generalized velocity obstacle algorithm for preventing ship collisions at sea. Ocean Eng. 2019, 173, 142–156. [Google Scholar] [CrossRef]
- Du, L.; Goerlandt, F.; Valdez Banda, O.A.; Huang, Y.; Wen, Y.; Kujala, P. Improving stand-on ship’s situational awareness by estimating the intention of the give-way ship. Ocean Eng. 2020, 201, 107110. [Google Scholar] [CrossRef]
- Endsley, M.R. Toward a theory of situation awareness in dynamic systems. Hum. Factors 1995, 37, 32–64. [Google Scholar] [CrossRef]
- Namgung, H.; Kim, J.S. Collision risk inference system for maritime autonomous surface ships using COLREGs rules compliant collision avoidance. IEEE Access 2021, 9, 7823–7835. [Google Scholar] [CrossRef]
- Bukhari, A.C.; Tusseyeva, I.; Lee, B.-G.; Kim, Y.-G. An intelligent real-time multi-vessel collision risk assessment system from VTS view point based on fuzzy inference system. Expert Syst. Appl. 2013, 40, 1220–1230. [Google Scholar] [CrossRef]
- Szlapczynski, R.; Szlapczynska, J. Review of ship safety domains: Models and applications. Ocean Eng. 2017, 145, 277–289. [Google Scholar] [CrossRef]
- Hansen, M.G.; Jensen, T.K.; Lehn-Schiøler, T.; Melchild, K.; Rasmussen, F.M.; Ennemark, F. Empirical ship domain based on AIS data. J. Navig. 2013, 66, 931–940. [Google Scholar] [CrossRef] [Green Version]
- Fuji, J.; Tanaka, K. Traffic capacity. J. Navig. 1971, 24, 543–552. [Google Scholar] [CrossRef]
- Bakdi, A.; Glad, I.K.; Vanem, E.; Engelhardtsen, Ø. AIS-based multiple vessel collision and grounding risk identification based on adaptive safety domain. J. Mar. Sci. Eng. 2020, 8, 5. [Google Scholar] [CrossRef] [Green Version]
- Fiorini, P.; Shiller, Z. Motion planning in dynamic environments using velocity obstacles. Int. J. Rob. Res. 1998, 17, 760–772. [Google Scholar] [CrossRef]
- Tam, C.; Bucknall, R. Collision risk assessment for ships. J. Mar. Sci. Technol. 2010, 15, 257–270. [Google Scholar] [CrossRef]
- Hasegawa, K.; Fukuto, J.; Miyake, R.; Yamazaki, M. An intelligent ship handling simulator with automatic collision avoidance function of target ships. In Proceedings of the INSLC, Warnemunde, Germany, 3–7 September 2012. [Google Scholar]
- Brcko, T. Determining the most immediate danger during a multi-vessel encounter. In Proceedings of the ICTS 2018, Portorož, Slovenia, 14–15 June 2018. [Google Scholar]
- Lee, H.J.; Rhee, K.P. Development of collision avoidance system by using expert system and search algorithm. Int. Shipbuild. Prog. 2001, 48, 197–212. [Google Scholar]
- Tsou, M.C.; Kao, S.L.; Su, C.M. Decision support from genetic algorithms for ship collision avoidance route planning and alerts. J. Navig. 2010, 63, 167–182. [Google Scholar] [CrossRef]
- Tam, C.; Bucknall, R. Path-planning algorithm for ships in close-range encounters. J. Mar. Sci. Technol. 2010, 15, 395–407. [Google Scholar] [CrossRef]
- Perera, L.; Carvalho, J.; Soares, C. Autonomous guidance and navigation based on the COLREGs rules and regulations of collision avoidance. In Advanced Ship Design for Pollution Prevention; Taylor & Francis Group: London, UK, 2010. [Google Scholar]
- Tsou, M.C.; Hsueh, C.K. The study of ship collision avoidance route planning by ant colony algorithm. J. Mar. Sci. Technol.-Taiwan 2010, 18, 746–756. [Google Scholar] [CrossRef]
- Varas, J.M.; Hirdaris, S.; Smith, R.; Scialla, P.; Caharija, W.; Bhuiyan, Z.; Mills, T.; Naeem, W.; Hu, L.; Renton, I.; et al. MAXCMAS project: Autonomous COLREGs compliant ship navigation. In Proceedings of the 16th Conference on Computer Applications and Information Technology in the Maritime Industries (COMPIT), Cardiff, UK, 15–17 May 2017; pp. 454–464. [Google Scholar]
- Xue, Y.Z.; Clelland, D.; Lee, B.S.; Han, D.F. Automatic simulation of ship navigation. Ocean Eng. 2011, 38, 2290–2305. [Google Scholar] [CrossRef]
- Lyu, H.; Yin, Y. COLREGS-constrained real-time path planning for autonomous ships using modified artificial potential fields. J. Navig. 2018, 72, 588–608. [Google Scholar] [CrossRef]
- Zhao, L.; Roh, M.I. COLREGs-compliant multiship collision avoidance based on deep reinforcement learning. Ocean Eng. 2019, 191, 106436. [Google Scholar] [CrossRef]
- Shen, H.; Hashimoto, H.; Matsuda, A.; Taniguchi, Y.; Terada, D.; Guo, C. Automatic collision avoidance of multiple ships based on deep Q-learning. Appl. Ocean Res. 2019, 86, 268–288. [Google Scholar] [CrossRef]






















| Division | [20] | [21] | [22] |
|---|---|---|---|
| Parameter | |||
| Sector | 6 | 6 | 4 |
| Encounter type | Head-on Overtaking Stand-on Safe Give-way | Head-on Crossing (give-way) Crossing (quarter lee give-way) Crossing (stand-on) Crossing (quarter lee stand-on) Overtaking Being overtaken | Head-on Overtaking Crossing |
| Head-on range | |||
| Interpretation type | Figure | Figure | IF-THEN |
| Characteristics | [20] | [21] | [22] |
|---|---|---|---|
| (a) Does a safe sector exist to avoid taking an unnecessary action? | Yes | No | No |
| (b) Are both the overtaking vessel and the vessel being overtaken classified as the overtaking vessel? | Yes | No | Yes |
| (c) Are a give-way vessel and a stand-on vessel classified as the overtaking vessel in a crossing (quarter lee) situation? | Yes | No | Yes |
| (d) Can the MASS understand the present interpretation type? | No | No | Yes |
| Division | Characteristic |
|---|---|
| Parameter | |
| Sector | 6 |
| Encounter type | Head-on Crossing (give-way) Crossing (quarterlee give-way) Crossing (stand-on) Crossing (quarterlee stand-on) Overtaking Being overtaken Safe |
| Head-on range | |
| Interpretation type | Figure, IF-THEN |
| Vessel | |||||
|---|---|---|---|---|---|
| Head-on | MASS | 000° | 10 | 8 | 172 m |
| TS | 180° | 10 | 8 | 172 m | |
| Crossing (give-way) | MASS | 000° | 10 | 5.1 | 172 m |
| TS | 270° | 10 | 5.1 | 172 m | |
| Crossing (stand-on) | MASS | 000° | 10 | 5.1 | 172 m |
| TS | 090° | 10 | 5.1 | 172 m | |
| Overtaking | MASS | 000° | 10 | 3 | 172 m |
| TS | 000° | 5 | 3 | 172 m |
| Algorithm | Criteria CRI | Response Distance | Course Angle | ||
|---|---|---|---|---|---|
| Head-on | FIS | 0.60 | 050.3° | ||
| VO + FCE | 0.50 | 010.5° | |||
| SDVO + FIS-NC | 0.01 | 011.5° | |||
| Crossing (give-way) | FIS | 0.60 | 066.7° | ||
| VO + FCE | 0.50 | 026.1° | |||
| SDVO + FIS-NC | 0.01 | 027.3° | |||
| Crossing (stand-on) | FIS | 0.80 | 015.1° | ||
| SDVO + FIS-NC | 0.33 | 019.2° | |||
| Overtaking | FIS | 0.60 | 030.8° | ||
| VO + FCE | 0.50 | 008.4° | |||
| SDVO + FIS-NC | 0.01 | 006.1° |
| Algorithm | Distance to the Way Point | Course Angle to the Way Point | ||
|---|---|---|---|---|
| Head-on | FIS | 0.66 | 3.53 | 047.6° |
| VO + FCE | 0.28 | 4.01 | 008.9° | |
| SDVO + FIS-NC | 0.33 | 4.00 | 009.8° | |
| Crossing (give-way) | FIS | 0.49 | 2.63 | 066.1° |
| VO + FCE | 0.29 | 3.60 | 023.6° | |
| SDVO + FIS-NC | 0.33 | 3.61 | 023.3° | |
| Crossing (stand-on) | FIS | 0.22 | 4.02 | 013.6° |
| SDVO + FIS-NC | 0.35 | 3.97 | 016.1° | |
| Overtaking | FIS | 0.74 | 4.51 | 024.8° |
| VO + FCE | 0.21 | 4.61 | 006.5° | |
| SDVO + FIS-NC | 0.23 | 4.62 | 004.2° |
| Distance of Original Route | FIS | VO + FCE | SDVO + FIS-NC | |
|---|---|---|---|---|
| Head-on | ||||
| Crossing (give-way) | ||||
| Crossing (stand-on) | - | |||
| Overtaking |
| Vessel | Criteria | |||||
|---|---|---|---|---|---|---|
| MASS | 000° | - | m | - | Algorithm 2 | |
| TS 1 | 000° | nm | m | Overtaking (being overtaking) | DCPA = 0 and TCPA ≤ 6 min | |
| TS 2 | 315° | m | Crossing (quarter lee give-way) | DCPA = 0 and TCPA ≤ 2 min | ||
| TS 3 | 045° | m | Crossing (stand-on) | DCPA = 0 and TCPA ≤ 2 min | ||
| TS 4 | 270° | m | Crossing (give-way) | DCPA = 0 and TCPA ≤ 4 min | ||
| TS 5 | 090° | m | Crossing (stand-on) | DCPA = 0 and TCPA ≤ 6 min | ||
| TS 6 | 225° | m | Crossing (give-way) | DCPA = 0 and TCPA ≤ 2 min | ||
| TS 7 | 135° | m | Crossing (Stand-on) | DCPA = 0 and TCPA ≤ 2 min | ||
| TS 8 | 180° | m | Head-on | DCPA = 0 and TCPA ≤ 2 min |
Publisher’s Note: MDPI stays neutral with regard to jurisdictional claims in published maps and institutional affiliations. |
© 2021 by the author. Licensee MDPI, Basel, Switzerland. This article is an open access article distributed under the terms and conditions of the Creative Commons Attribution (CC BY) license (https://creativecommons.org/licenses/by/4.0/).
Share and Cite
Namgung, H. Local Route Planning for Collision Avoidance of Maritime Autonomous Surface Ships in Compliance with COLREGs Rules. Sustainability 2022, 14, 198. https://doi.org/10.3390/su14010198
Namgung H. Local Route Planning for Collision Avoidance of Maritime Autonomous Surface Ships in Compliance with COLREGs Rules. Sustainability. 2022; 14(1):198. https://doi.org/10.3390/su14010198
Chicago/Turabian StyleNamgung, Ho. 2022. "Local Route Planning for Collision Avoidance of Maritime Autonomous Surface Ships in Compliance with COLREGs Rules" Sustainability 14, no. 1: 198. https://doi.org/10.3390/su14010198
APA StyleNamgung, H. (2022). Local Route Planning for Collision Avoidance of Maritime Autonomous Surface Ships in Compliance with COLREGs Rules. Sustainability, 14(1), 198. https://doi.org/10.3390/su14010198
