Blockchain and Building Information Management (BIM) for Sustainable Building Development within the Context of Smart Cities
Abstract
1. Introduction
- The influx of knowledge-based talents brings strong innovation momentum to the society and the ability to face the challenges of urban development [11];
- Promote the construction of infrastructure and life security, such as business environment, cultural and recreational facilities, medical education, housing and transportation [12];
- Promote investment in real estate, such as talent centers, business districts, and school districts; and in public sectors such as transportation, universities, cultural facilities, and tourism [13];
- Promote the establishment of mutual help relationship between university education and companies, so that the university can get practical work experience and the company can get knowledge and skills [14];
- Promote citizens to participate in urban development discussions through dialogue [15];
- As a soft asset, knowledge can effectively create value for cities and provide more appropriate solutions for urban management [16].
2. Methodology
3. Results
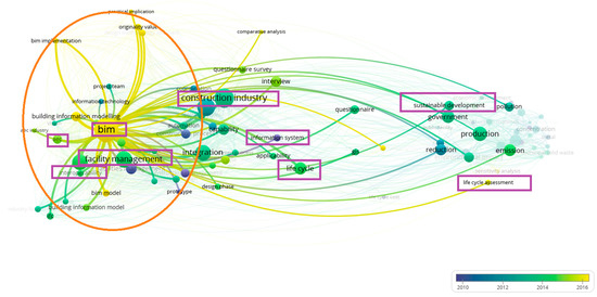
3.1. Bibliometric Analysis
- In the research into construction industry and BIM, the FM stage received more attention than the building design, construction and maintenance phases. Life cycle issues should be addressed early on, but it has only been mentioned many times in recent years.
3.2. Micro Scheme Analysis
4. Discussion
4.1. Smart Cities and City Information Management (CIM)
4.2. Blockchain and BIM
4.3. Blockchain and Sustainable Building
4.4. Sustainable Building, Blockchain, and BIM
5. Conclusions
Author Contributions
Funding
Institutional Review Board Statement
Data Availability Statement
Acknowledgments
Conflicts of Interest
References
- Yin, C.; Xiong, Z.; Chen, H.; Wang, J.; Cooper, D.; David, B. A literature survey on smart cities. Sci. China Inf. Sci. 2015, 58, 1–18. [Google Scholar] [CrossRef]
- Ibrahim, M.; El-Zaart, A.; Adams, C. Smart sustainable cities roadmap: Readiness for transformation towards urban sustainability. Sustain. Cities Soc. 2018, 37, 530–540. [Google Scholar] [CrossRef]
- BSI (British Standards Institution). Smart Cities Overview—Guide. Available online: http://shop.bsigroup.com/upload/Shop/Download/PAS/30313208-PD8100-2015.pdf (accessed on 8 December 2020).
- Cardullo, P.; Kitchin, R. Smart urbanism and smart citizenship: The neoliberal logic of ‘citizen-focused’ smart cities in Europe. Environ. Plan. C Polit. Space 2019, 37, 813–830. [Google Scholar] [CrossRef]
- Greene, S.; Pettit, K.L.S. What If Cities Used Data to Drive Inclusive Neighborhood Change; Urban Institute: Washington, DC, USA, 2016. [Google Scholar]
- Desouza, K.C.; Hunter, M.; Jacob, B.; Yigitcanlar, T. Pathways to the Making of Prosperous Smart Cities: An Exploratory Study on the Best Practice. J. Urban Technol. 2020, 27, 3–32. [Google Scholar] [CrossRef]
- Yigitcanlar, T.; Han, H.; Kamruzzaman, M.; Ioppolo, G.; Sabatini-Marques, J. The making of smart cities: Are Songdo, Masdar, Amsterdam, San Francisco and Brisbane the best we could build? Land Use Policy. 2019, 88, 104187. [Google Scholar] [CrossRef]
- Angelo, H.; Vormann, B. Long waves of urban reform. City 2018, 22, 782–800. [Google Scholar] [CrossRef]
- Camerin, F. From “Ribera Plan” to “Diagonal Mar”, passing through 1992 “Vila Olímpica”. How urban renewal took place as urban regeneration in Poblenou district (Barcelona). Land Use Policy 2019, 89, 104226. [Google Scholar] [CrossRef]
- Noori, N.; Hoppe, T.; De Jong, M. Classifying Pathways for Smart City Development: Comparing Design, Governance and Implementation in Amsterdam, Barcelona, Dubai, and Abu Dhabi. Sustainability 2020, 12, 4030. [Google Scholar] [CrossRef]
- Laitinen, I.; Piazza, R.; Stenvall, J. Adaptive learning in smart cities—The cases of Catania and Helsinki. J. Adult Contin. Educ. 2017, 23, 119–137. [Google Scholar] [CrossRef]
- Yigitcanlar, T.; Baum, S.; Horton, S. Attracting and retaining knowledge workers in knowledge cities. J. Knowl. Manag. 2007, 11, 6–17. [Google Scholar] [CrossRef]
- Huston, S.; Warren, C. Knowledge city and urban economic resilience. J. Prop. Invest. Financ. 2013, 31, 78–88. [Google Scholar] [CrossRef]
- Hope, A. Creating sustainable cities through knowledge exchange. Int. J. Sustain. High. Educ. 2016, 17, 796–811. [Google Scholar] [CrossRef]
- March, H.; Ribera-Fumaz, R. Smart contradictions: The politics of making Barcelona a Self-sufficient city. Eur. Urban. Reg. Stud. 2016, 23, 816–830. [Google Scholar] [CrossRef]
- Gascó, M.; Trivellato, B.; Cavenago, D. How Do Southern European Cities Foster Innovation? Lessons from the Experience of the Smart City Approaches of Barcelona and Milan. In Co-Creating Digital Public Services for an Ageing Society; Springer Nature: Berlin, Germany, 2015; Volume 11, pp. 191–206. [Google Scholar]
- Bibri, S.E.; Krogstie, J. Environmentally data-driven smart sustainable cities: Applied innovative solutions for energy efficiency, pollution reduction, and urban metabolism. Energy Inform. 2020, 3, 1–59. [Google Scholar] [CrossRef]
- Haarstad, H. Constructing the sustainable city: Examining the role of sustainability in the ‘smart city’ discourse. J. Environ. Policy Plan. 2016, 19, 423–437. [Google Scholar] [CrossRef]
- Lokshina, I.V.; Greguš, M.; Thomas, W.L. Application of Integrated Building Information Modeling, IoT and Blockchain Technologies in System Design of a Smart Building. Procedia Comput. Sci. 2019, 160, 497–502. [Google Scholar] [CrossRef]
- Li, Y.-W.; Cao, K. Establishment and application of intelligent city building information model based on BP neural network model. Comput. Commun. 2020, 153, 382–389. [Google Scholar] [CrossRef]
- CIM Brain and CIM Digital Twin New Infrastructure White Paper. Available online: https://mp.weixin.qq.com/s/R6maxZ2XtVRMgHUvTo7_EA (accessed on 15 December 2020).
- Li, X.; Wu, P.; Shen, G.Q.; Wang, X.; Teng, Y. Mapping the knowledge domains of Building Information Modeling (BIM): A bibliometric approach. Autom. Constr. 2017, 84, 195–206. [Google Scholar] [CrossRef]
- Falcão, G.; Beirão, J. Design Narrative and City Information Modeling. In Advances in Intelligent Systems and Computing; Springer Science and Business Media LLC: Berlin, Germany, 2020; pp. 142–147. [Google Scholar]
- Passer, A.; Wall, J.; Kreiner, H.; Maydl, P.; Höfler, K. Sustainable buildings, construction products and technologies: Linking research and construction practice. Int. J. Life Cycle Assess. 2014, 20, 1–8. [Google Scholar] [CrossRef]
- Nawari, N.O.; Ravindran, S. Blockchain and the built environment: Potentials and limitations. J. Build. Eng. 2019, 25, 100832. [Google Scholar] [CrossRef]
- Perera, S.; Nanayakkara, S.; Rodrigo, M.; Senaratne, S.; Weinand, R. Blockchain technology: Is it hype or real in the construction industry? J. Ind. Inf. Integr. 2020, 17, 100125. [Google Scholar] [CrossRef]
- Penzes, B. Blockchain Technology in the Construction Industry; Institution of Civil Engineers: Westminster, London, UK, 2018; pp. 1–53. [Google Scholar] [CrossRef]
- Wong, J.K.W.; Zhou, J. Enhancing environmental sustainability over building life cycles through green BIM: A review. Autom. Constr. 2015, 57, 156–165. [Google Scholar] [CrossRef]
- Xue, F.; Lu, W. A semantic differential transaction approach to minimizing information redundancy for BIM and blockchain integration. Autom. Constr. 2020, 118, 103270. [Google Scholar] [CrossRef]
- Hunhevicz, J.J.; Hall, D.M. Do you need a blockchain in construction? Use case categories and decision framework for DLT design options. Adv. Eng. Inform. 2020, 45, 101094. [Google Scholar] [CrossRef]
- Chong, H.-Y.; Diamantopoulos, A. Integrating advanced technologies to uphold security of payment: Data flow diagram. Autom. Constr. 2020, 114, 103158. [Google Scholar] [CrossRef]
- Elghaish, F.; Abrishami, S.; Hosseini, M.R. Integrated project delivery with blockchain: An automated financial system. Autom. Constr. 2020, 114, 103182. [Google Scholar] [CrossRef]
- Turk, Ž.; Klinc, R. Potentials of Blockchain Technology for Construction Management. Procedia Eng. 2017, 196, 638–645. [Google Scholar] [CrossRef]
- Chen, C.; Tang, L. BIM-based integrated management workflow design for schedule and cost planning of building fabric maintenance. Autom. Constr. 2019, 107, 102944. [Google Scholar] [CrossRef]
- Marmo, R.; Polverino, F.; Nicolella, M.; Tibaut, A. Building performance and maintenance information model based on IFC schema. Autom. Constr. 2020, 118, 103275. [Google Scholar] [CrossRef]
- Matarneh, S.T.; Danso-Amoako, M.; Al-Bizri, S.; Gaterell, M.; Matarneh, R. Building information modeling for facilities management: A literature review and future research directions. J. Build. Eng. 2019, 24, 100755. [Google Scholar] [CrossRef]
- Habibi, S. Micro-climatization and real-time digitalization effects on energy efficiency based on user behavior. Build. Environ. 2017, 114, 410–428. [Google Scholar] [CrossRef]
- Kang, T.-W.; Choi, H.-S. BIM perspective definition metadata for interworking facility management data. Adv. Eng. Inform. 2015, 29, 958–970. [Google Scholar] [CrossRef]
- Kim, K.; Kim, H.; Kim, W.; Kim, C.; Kim, J.; Yu, J. Integration of ifc objects and facility management work information using Semantic Web. Autom. Constr. 2018, 87, 173–187. [Google Scholar] [CrossRef]
- Lin, Y.-C.; Lin, C.-P.; Hu, H.-T.; Su, Y.-C. Developing final as-built BIM model management system for owners during project closeout: A case study. Adv. Eng. Inform. 2018, 36, 178–193. [Google Scholar] [CrossRef]
- Chen, W.; Chen, K.; Cheng, J.C.; Wang, Q.; Gan, V.J. BIM-based framework for automatic scheduling of facility maintenance work orders. Autom. Constr. 2018, 91, 15–30. [Google Scholar] [CrossRef]
- Oti, A.; Kurul, E.; Cheung, F.; Tah, J. A framework for the utilization of Building Management System data in building information models for building design and operation. Autom. Constr. 2016, 72, 195–210. [Google Scholar] [CrossRef]
- Wong, J.K.W.; Ge, J.; He, S.X. Digitisation in facilities management: A literature review and future research directions. Autom. Constr. 2018, 92, 312–326. [Google Scholar] [CrossRef]
- Chen, L.; Shi, P.; Tang, Q.; Liu, W.; Wu, Q. Development and application of a specification-compliant highway tunnel facility management system based on BIM. Tunn. Undergr. Space Technol. 2020, 97, 103262. [Google Scholar] [CrossRef]
- Gao, X.; Pishdad-Bozorgi, P. BIM-enabled facilities operation and maintenance: A review. Adv. Eng. Inform. 2019, 39, 227–247. [Google Scholar] [CrossRef]
- Shen, W.; Hao, Q.; Xue, Y. A loosely coupled system integration approach for decision support in facility management and maintenance. Autom. Constr. 2012, 25, 41–48. [Google Scholar] [CrossRef]
- Jin, R.; Zhong, B.; Ma, L.; Hashemi, A.; Ding, L. Integrating BIM with building performance analysis in project life-cycle. Autom. Constr. 2019, 106, 102861. [Google Scholar] [CrossRef]
- Sheikhnejad, Y.; Yigitcanlar, T. Scientific Landscape of Sustainable Urban and Rural Areas Research: A Systematic Scientometric Analysis. Sustainability 2020, 12, 1293. [Google Scholar] [CrossRef]
- Faisal, A.; Yigitcanlar, T.; Kamruzzaman, M.; Paz, A. Mapping Two Decades of Autonomous Vehicle Research: A Systematic Scientometric Analysis. J. Urban Technol. 2020, 1–30. [Google Scholar] [CrossRef]
- Noh, H.; Jo, Y.; Lee, S. Keyword selection and processing strategy for applying text mining to patent analysis. Expert Syst. Appl. 2015, 42, 4348–4360. [Google Scholar] [CrossRef]
- Yu, X.; Yu, Z.; Liu, Y.; Shi, H. CI-Rank: Collective importance ranking for keyword search in databases. Inf. Sci. 2017, 384, 1–20. [Google Scholar] [CrossRef]
- Biswas, S.K.; Bordoloi, M.; Shreya, J. A graph based keyword extraction model using collective node weight. Expert Syst. Appl. 2018, 97, 51–59. [Google Scholar] [CrossRef]
- Faust, O. Documenting and predicting topic changes in Computers in Biology and Medicine: A bibliometric keyword analysis from 1990 to 2017. Inform. Med. Unlocked 2018, 11, 15–27. [Google Scholar] [CrossRef]
- Meharwade, A.; Patil, G. Efficient Keyword Search over Encrypted Cloud Data. Procedia Comput. Sci. 2016, 78, 139–145. [Google Scholar] [CrossRef]
- Bonci, A.; Carbonari, A.; Cucchiarelli, A.; Messi, L.; Pirani, M.; Vaccarini, M. A cyber-physical system approach for building efficiency monitoring. Autom. Constr. 2019, 102, 68–85. [Google Scholar] [CrossRef]
- Jones, B. Integrated Project Delivery (IPD) for Maximizing Design and Construction Considerations Regarding Sustainability. Procedia Eng. 2014, 95, 528–538. [Google Scholar] [CrossRef]
- Tang, S.; Shelden, D.R.; Eastman, C.M.; Pishdad-Bozorgi, P.; Gao, X. A review of building information modeling (BIM) and the internet of things (IoT) devices integration: Present status and future trends. Autom. Constr. 2019, 101, 127–139. [Google Scholar] [CrossRef]
- Zadeh, P.A.; Wang, G.; Cavka, H.B.; Staub-French, S.; Pottinger, R. Information Quality Assessment for Facility Management. Adv. Eng. Inform. 2017, 33, 181–205. [Google Scholar] [CrossRef]
- Nicał, A.; Wodyński, W. Enhancing Facility Management through BIM 6D. Procedia Eng. 2016, 164, 299–306. [Google Scholar] [CrossRef]
- Olawumi, T.O.; Chan, D.W.; Wong, J.K.; Chan, A.P. Barriers to the integration of BIM and sustainability practices in construction projects: A Delphi survey of international experts. J. Build. Eng. 2018, 20, 60–71. [Google Scholar] [CrossRef]
- Olawumi, T.O.; Chan, D.W. Concomitant impediments to the implementation of smart sustainable practices in the built environment. Sustain. Prod. Consum. 2020, 21, 239–251. [Google Scholar] [CrossRef]
- Jrade, A.; Jalaei, F. Integrating building information modelling with sustainability to design building projects at the conceptual stage. Build. Simul. 2013, 6, 429–444. [Google Scholar] [CrossRef]
- Khaddaj, M.; Srour, I. Using BIM to Retrofit Existing Buildings. Procedia Eng. 2016, 145, 1526–1533. [Google Scholar] [CrossRef]
- Li, J.; Greenwood, D.; Kassem, M. Blockchain in the built environment and construction industry: A systematic review, conceptual models and practical use cases. Autom. Constr. 2019, 102, 288–307. [Google Scholar] [CrossRef]
- Ge, C.; Liu, Z.; Fang, L. A blockchain based decentralized data security mechanism for the Internet of Things. J. Parallel Distrib. Comput. 2020, 141, 1–9. [Google Scholar] [CrossRef]
- Bonenberg, W.; Wei, X. Green BIM in Sustainable Infrastructure. Procedia Manuf. 2015, 3, 1654–1659. [Google Scholar] [CrossRef]
- Yilmaz, G.; Akcamete, A.; Demirors, O. A reference model for BIM capability assessments. Autom. Constr. 2019, 101, 245–263. [Google Scholar] [CrossRef]
- Capeluto, I.G.; Ben-Avraham, O. Assessing the green potential of existing buildings towards smart cities and districts. Indoor Built Environ. 2016, 25, 1124–1135. [Google Scholar] [CrossRef]
- Cheshmehzangi, A. Feasibility Study of Songao’s Low Carbon Town Planning, China. Energy Procedia 2016, 88, 313–320. [Google Scholar] [CrossRef]
- Kylili, A.; Fokaides, P.A. European smart cities: The role of zero energy buildings. Sustain. Cities Soc. 2015, 15, 86–95. [Google Scholar] [CrossRef]
- Stipo, F.J.F. A Standard Design Process for Sustainable Design. Procedia Comput. Sci. 2015, 52, 746–753. [Google Scholar] [CrossRef]
- Ustinovichius, L.; Popov, V.; Cepurnaite, J.; Vilutienė, T.; Samofalov, M.; Miedziałowski, C. BIM-based process management model for building design and refurbishment. Arch. Civ. Mech. Eng. 2018, 18, 1136–1149. [Google Scholar] [CrossRef]
- Ghosh, S. Smart homes: Architectural and engineering design imperatives for smart city building codes. In Proceedings of the 2018 Technologies for Smart-City Energy Security and Power (ICSESP), Bhubaneswar, India, 28–30 March 2018; pp. 1–4. [Google Scholar] [CrossRef]
- Dornelles, L.D.L.; Gandolfi, F.; Mercader-Moyano, P.; Mosquera-Adell, E. Place and memory indicator: Methodology for the formulation of a qualitative indicator, named place and memory, with the intent of contributing to previous works of intervention and restoration of heritage spaces and buildings, in the aspect of sustainability. Sustain. Cities Soc. 2020, 54, 101985. [Google Scholar] [CrossRef]
- Bretherton, J. Christchurch’s High Performance Rebuild. Procedia Eng. 2017, 180, 1044–1055. [Google Scholar] [CrossRef]
- Zhen, X.; Furong, Z.; Wei, J.; Yingying, W.; Mingzhu, Q.; Yajun, Y. A 5D simulation method on post-earthquake repair process of buildings based on BIM. Earthq. Eng. Eng. Vib. 2020, 19, 541–560. [Google Scholar] [CrossRef]
- Manganelli, B.; Tataranna, S.; Pontrandolfi, P. A model to support the decision-making in urban regeneration. Land Use Policy 2020, 99, 104865. [Google Scholar] [CrossRef]
- Olawumi, T.O.; Chan, D.W. Critical success factors for implementing building information modeling and sustainability practices in construction projects: A Delphi survey. Sustain. Dev. 2019, 27, 587–602. [Google Scholar] [CrossRef]
- Pishdad-Bozorgi, P.; Gao, X.; Eastman, C.; Self, A.P. Planning and developing facility management-enabled building information model (FM-enabled BIM). Autom. Constr. 2018, 87, 22–38. [Google Scholar] [CrossRef]
- Araszkiewicz, K. Digital Technologies in Facility Management—The state of Practice and Research Challenges. Procedia Eng. 2017, 196, 1034–1042. [Google Scholar] [CrossRef]
- Sheng, D.; Ding, L.; Zhong, B.; Love, P.E.; Luo, H.; Chen, J. Construction quality information management with blockchains. Autom. Constr. 2020, 120, 103373. [Google Scholar] [CrossRef]
- Sharma, P.K.; Park, J.H. Blockchain based hybrid network architecture for the smart city. Futur. Gener. Comput. Syst. 2018, 86, 650–655. [Google Scholar] [CrossRef]
- Melo, H.C.; Tomé, S.M.G.; Silva, M.H.; Gonzales, M.M.; Gomes, D.B.O. Implementation of City Information Modeling (CIM) concepts in the process of management of the sewage system in Piumhi, Brazil. In Proceedings of the IOP Conference Series: Earth and Environmental Science, SBE19 Brussels—BAMB-CIRCPATH “Buildings as Material Banks—A Pathway For A Circular Future”, Brussels, Belgium, 5–7 February 2019; Volume 225, p. 012076. [Google Scholar] [CrossRef]
- Dantas, H.S.; Sousa, J.M.M.S.; Melo, H.C. The Importance of City Information Modeling (CIM) for Cities’ Sustainability. In Proceedings of the IOP Conference Series: Earth and Environmental Science, SBE19 Brussels—BAMB-CIRCPATH “Buildings as Material Banks—A Pathway For A Circular Future”, Brussels, Belgium, 5–7 February 2019; Volume 225, p. 012074. [Google Scholar] [CrossRef]
- Reitz, T.; Schubiger-Banz, S. The Esri 3D city information model. In Proceedings of the IOP Conference Series: Earth and Environmental Science, 8th International Symposium of the Digital Earth (ISDE8), Kuching, Malaysia, 26–29 August 2013; Volume 18, p. 12172. [Google Scholar] [CrossRef]
- Vatalis, K.I.; Manoliadis, O.G.; Charalampides, G.; Platias, S.; Savvidis, S. Sustainability Components Affecting Decisions for Green Building Projects. Procedia Econ. Financ. 2013, 5, 747–756. [Google Scholar] [CrossRef]
- Aggarwal, S.; Chaudhary, R.; Aujla, G.S.; Kumar, N.; Choo, K.-K.R.; Zomaya, A.Y. Blockchain for smart communities: Applications, challenges and opportunities. J. Netw. Comput. Appl. 2019, 144, 13–48. [Google Scholar] [CrossRef]
- Mistry, I.; Tanwar, S.; Tyagi, S.; Kumar, N. Blockchain for 5G-enabled IoT for industrial automation: A systematic review, solutions, and challenges. Mech. Syst. Signal Process. 2020, 135, 106382. [Google Scholar] [CrossRef]
- Huang, B.; Zhang, R.; Lu, Z.; Zhang, Y.; Wu, J.; Zhan, L.; Hung, P.C. BPS: A reliable and efficient pub/sub communication model with blockchain-enhanced paradigm in multi-tenant edge cloud. J. Parallel Distrib. Comput. 2020, 143, 167–178. [Google Scholar] [CrossRef]
- Viriyasitavat, W.; Anuphaptrirong, T.; Hoonsopon, D. When blockchain meets Internet of Things: Characteristics, challenges, and business opportunities. J. Ind. Inf. Integr. 2019, 15, 21–28. [Google Scholar] [CrossRef]
- Martínez-Rocamora, A.; Solís-Guzmán, J.; Marrero, M. Ecological footprint of the use and maintenance phase of buildings: Maintenance tasks and final results. Energy Build. 2017, 155, 339–351. [Google Scholar] [CrossRef]
- Zhao, Y.; Yu, Y.; Li, Y.; Han, G.; Du, X. Machine learning based privacy-preserving fair data trading in big data market. Inf. Sci. 2019, 478, 449–460. [Google Scholar] [CrossRef]
- Kuster, C.; Hippolyte, J.-L.; Rezgui, Y. The UDSA ontology: An ontology to support real time urban sustainability assessment. Adv. Eng. Softw. 2020, 140, 102731. [Google Scholar] [CrossRef]
- Dagher, G.G.; Mohler, J.; Milojkovic, M.; Marella, P.B. Ancile: Privacy-preserving framework for access control and interoperability of electronic health records using blockchain technology. Sustain. Cities Soc. 2018, 39, 283–297. [Google Scholar] [CrossRef]
- Liu, Z.; Jiang, L.; Osmani, M.; Demian, P. Building Information Management (BIM) and Blockchain (BC) for Sustainable Building Design Information Management Framework. Electronics 2019, 8, 724. [Google Scholar] [CrossRef]
- Shoubi, M.V.; Shoubi, M.V.; Bagchi, A.; Barough, A.S. Reducing the operational energy demand in buildings using building information modeling tools and sustainability approaches. Ain Shams Eng. J. 2015, 6, 41–55. [Google Scholar] [CrossRef]
- Khezr, S.; Yassine, A.; Benlamri, R. Blockchain for smart homes: Review of current trends and research challenges. Comput. Electr. Eng. 2020, 83, 106585. [Google Scholar] [CrossRef]
- Xue, F.; Lu, W.; Chen, K.; Webster, C.J. BIM reconstruction from 3D point clouds: A semantic registration approach based on multimodal optimization and architectural design knowledge. Adv. Eng. Inform. 2019, 42, 100965. [Google Scholar] [CrossRef]
- Nam, K.; Dutt, C.S.; Chathoth, P.; Khan, M.S. Blockchain technology for smart city and smart tourism: Latest trends and challenges. Asia Pac. J. Tour. Res. 2019, 1–15. [Google Scholar] [CrossRef]
- Chaudhary, R.; Jindal, A.; Aujla, G.S.; Aggarwal, S.; Kumar, N.; Choo, K.-K.R. BEST: Blockchain-based secure energy trading in SDN-enabled intelligent transportation system. Comput. Secur. 2019, 85, 288–299. [Google Scholar] [CrossRef]
- Gepts, B.; Meex, E.; Nuyts, E.; Knapen, E.; Verbeeck, G. Existing databases as means to explore the potential of the building stock as material bank. IOP Conf. Series: Earth Environ. Sci. 2019, 225, 012002. [Google Scholar] [CrossRef]
- Copeland, S.; Bilec, M.M. Buildings as material banks using RFID and building information modeling in a circular economy. Procedia CIRP 2020, 90, 143–147. [Google Scholar] [CrossRef]
- Arayici, Y.; Coates, P.; Koskela, L.; Kagioglou, M.; Usher, C.; O’Reilly, K. Technology adoption in the BIM implementation for lean architectural practice. Autom. Constr. 2011, 20, 189–195. [Google Scholar] [CrossRef]
- Hong, T.; Langevin, J.; Sun, K. Building simulation: Ten challenges. Build. Simul. 2018, 11, 871–898. [Google Scholar] [CrossRef]



| Source | Year | Research Method | Sustainable Building | Blockchain | BIM |
|---|---|---|---|---|---|
| Kuster et al. | 2020 | Literature and the NeOn methodology | * | ||
| Rajaee et al. | 2019 | Questionnaire | * | * | |
| Xue et al. | 2019 | Experimental tests | * | ||
| Ghosh | 2018 | Review | * | ||
| Olawumi et al. | 2018 | A Delphi survey | * | * | |
| Fathi et al. | 2016 | Case studies | * | * | |
| Kylili et al. | 2015 | Literature review | * | ||
| Farias Stipo | 2015 | Literature reviews, case study and interviews | * | ||
| Shoubi et al. | 2014 | Case study | * | * | |
| Jrade et al. | 2013 | Modelling | * | * |
| Source | Year | New Build | Renovation | Research Method | Sustainable Building | Blockchain | BIM |
|---|---|---|---|---|---|---|---|
| Manganelli et al. | 2020 | * | Model and a case study | * | |||
| Passer et al. | 2020 | * | Review | * | * | ||
| Shrubsole et al. | 2019 | * | Literature review | * | |||
| Olawumi et al. | 2018 | * | A Delphi survey | * | * | ||
| Chen et al. | 2018 | * | Literature review | * | |||
| Ghaffarianhoseini et al. | 2017 | * | Literature review | * | |||
| Bretherton | 2017 | * | Case studies | * | |||
| Capeluto et al. | 2016 | * | Comparative analysis | * | |||
| Khaddaj et al. | 2016 | * | Literature review | * | |||
| Jones et al. | 2015 | * | Literature review | * | * |
| Source | Year | FM | Maintenance | Research Method | Sustainable Building | Blockchain | BIM |
|---|---|---|---|---|---|---|---|
| Eicker et al. | 2020 | * | Case study | * | |||
| Marmo et al. | 2020 | * | * | Case studies | * | ||
| Chen et al. | 2020 | * | Modeling | * | |||
| Olawumi et al. | 2020 | * | Literature review and questionnaire | * | * | ||
| Li et al. | 2020 | * | Modeling | * | |||
| Quinn et al. | 2020 | * | Case studies | * | |||
| Perera et al. | 2020 | * | Literature review and a use case analysis | * | |||
| Sheng et al. | 2020 | * | A case study | * | |||
| Elghaish et al. | 2020 | * | Experiment | * | * | ||
| Chong et al. | 2020 | * | A questionnaire and a case study | * | * | ||
| Marzouk et al. | 2020 | * | Case study | * | * | ||
| Kumar et al. | 2020 | * | Case studies and test | * | |||
| Matarneh et al. | 2019 | * | * | Literature review | * | ||
| Cachat et al. | 2019 | * | Literature review | * | |||
| Ammari et al. | 2019 | * | Usability testing and questionnaire | * | |||
| Chen et al. | 2019 | * | * | Case study | * | ||
| Gao et al. | 2019 | * | Literature review | * | |||
| Gong et al. | 2019 | * | Case study | * | |||
| Bonci et al. | 2019 | * | Case study | * | |||
| Lokshina et al. | 2019 | * | Evaluation | * | * | * | |
| Yilmaza et al. | 2019 | * | Expert reviews and case study | * | |||
| Bortoluzzi et al. | 2019 | * | Case studies | * | |||
| Chen et al. | 2018 | * | Literature review | * | |||
| Lin et al. | 2018 | * | Case study | * | |||
| Wong et al. | 2018 | * | Literature review and focus group | * | |||
| Pardis et al. | 2018 | * | Case studies and semi-structure interview | * | |||
| Araszkiewicz | 2017 | * | Case study | * | |||
| Chien et al. | 2017 | * | Experiment | * | |||
| Zadeh et al. | 2017 | * | * | Case studies | * | ||
| Nicał et al. | 2016 | * | Literature review | * | |||
| Aziz et al. | 2016 | * | Literature review | * | |||
| Oti et al. | 2016 | * | Example description and test case | * | |||
| Singh et al. | 2011 | * | Literature reviews, focus group and case study | * | |||
| Arayici et al. | 2011 | * | Case study | * |
| Source | Year | Building Life Stage | Research Method | Sustainable Building | Blockchain | BIM | ||||
|---|---|---|---|---|---|---|---|---|---|---|
| Design | Construction | Operation | ||||||||
| New Build | Renovation | FM | Maintenance | |||||||
| Liu et al. | 2020 | * | * | Literature review | * | * | ||||
| Liu et al. | 2019 | * | * | * | Questionnaire & semi-structured interviews | * | * | * | ||
| Tang et al. | 2019 | * | * | * | * | * | Literature review | * | * | |
| Ustinovichius et al. | 2018 | * | * | Case study | * | |||||
| Kim et al. | 2018 | * | * | Evaluation | * | |||||
| Turk et al. | 2017 | * | * | Scenarios | * | * | ||||
| Wong et al. | 2015 | * | * | * | * | * | Literature review | * | * | |
Publisher’s Note: MDPI stays neutral with regard to jurisdictional claims in published maps and institutional affiliations. |
© 2021 by the authors. Licensee MDPI, Basel, Switzerland. This article is an open access article distributed under the terms and conditions of the Creative Commons Attribution (CC BY) license (http://creativecommons.org/licenses/by/4.0/).
Share and Cite
Liu, Z.; Chi, Z.; Osmani, M.; Demian, P. Blockchain and Building Information Management (BIM) for Sustainable Building Development within the Context of Smart Cities. Sustainability 2021, 13, 2090. https://doi.org/10.3390/su13042090
Liu Z, Chi Z, Osmani M, Demian P. Blockchain and Building Information Management (BIM) for Sustainable Building Development within the Context of Smart Cities. Sustainability. 2021; 13(4):2090. https://doi.org/10.3390/su13042090
Chicago/Turabian StyleLiu, Zhen, Ziyuan Chi, Mohamed Osmani, and Peter Demian. 2021. "Blockchain and Building Information Management (BIM) for Sustainable Building Development within the Context of Smart Cities" Sustainability 13, no. 4: 2090. https://doi.org/10.3390/su13042090
APA StyleLiu, Z., Chi, Z., Osmani, M., & Demian, P. (2021). Blockchain and Building Information Management (BIM) for Sustainable Building Development within the Context of Smart Cities. Sustainability, 13(4), 2090. https://doi.org/10.3390/su13042090

