Urban Sustainability and Natural Hazards Management; Designs Using Simulations
Abstract
1. Introduction
1.1. Motivation and Concept of the Study
1.2. Importance of Natural Hazards in the Sustainable Cities
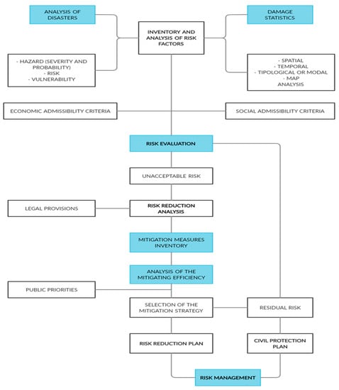
- Hazard (H): referring to the probability of a potentially damaging phenomenon within a specific time frame and a given physical area.
- Vulnerability (V): expressed on a scale of 0 (no loss) to 1 (total loss) represents “the degree of losses suffered by a given element or group of elements at risk, as the consequence of a natural phenomenon of a certain magnitude.”
- Elements at risk (E): “These constitute the population, properties, activities, public economics, services, infrastructures, goods of any type that are subjected to a hazard in a given region.”
1.3. Research Objectives
1.3.1. General Goal
1.3.2. Specific Objectives
- To ascertain and characterize the relation between sustainability and NH, checking if sustainability really contributes to NH impact reduction in urban environments.
- To design a functional, sustainable city, with computer game called Cities: Skylines that considered several aspects in the designing process as energy production, education, health system, waste management, and risk reduction measurements among others.
- To check the effects of different NH in the city, as well as the effectiveness of the different measures to control them, using simulation processes and depending on the severity of each NH.
- To test the potential of simulations for the analysis and management of NH: once we simulate the different NH with different severities, we check how the simulation process can contribute to them.
2. Background and Framework
2.1. Simulations and “Serious Games”
2.2. Simulators
2.3. Simulation to Design Sustainable Cities
2.4. Sustainable Cities Design
- Ensure that all people have access to adequate dwellings and services in a safe and affordable way while improving marginalized neighborhoods.
- Provide access to safe, affordable, accessible, and sustainable transport systems for the entire population and improve traffic safety, in particular by expanding public transport, paying special attention to the needs of the vulnerable, i.e., women, children, the aged, and the disabled.
- Increase inclusive and sustainable urban planning as well as the capacity for participative, integrated, and sustainable planning and management of population centers in all countries.
- Strengthen efforts to protect cultural and natural heritage of the world.
- Significantly reduce the number of deaths caused by disasters, including those related to water, reducing the number of people affected while diminishing the economic losses directly sustained in comparison to the world gross domestic product, placing special emphasis on protecting the poor and underprivileged.
- Diminish the negative environmental impact per capita of cities, especially emphasizing air quality and waste management.
- Provide universal access to green areas as well as safe, inclusive, and accessible public areas, particularly for women, children, the elderly, and the disabled [47].
3. Materials and Methods
3.1. Methodology and Study Materials
3.2. The Tool in This Study
4. Scheduling of the Study: Phases of the Methodological Design
4.1. Phase 2: Initial Design of the City
4.2. Phase 4: Finalization of the City Design
4.3. Phase 6: Simulation of NH
4.4. Phases 6 and 7. Research. Explanation of the Anomalous Data and the Conclusions
5. Results
5.1. The Building of the Sustainable City and the Effects of NH on It
5.2. Results From an Earthquake Simulation
5.3. Discussion of the Results
6. Conclusions
Author Contributions
Funding
Institutional Review Board Statement
Informed Consent Statement
Data Availability Statement
Acknowledgments
Conflicts of Interest
Appendix A
References
- Objetivos de Desarrollo Sostenible. Available online: https://www.undp.org/content/undp/es/home/sustainable-development-goals.html (accessed on 6 December 2019).
- Bermejo, R. Manual Para una Economía Sostenible, 1st ed.; Los Libros de la Catarata: Madrid, Spain, 2011; pp. 87–137. ISBN 978-84-8319-591-8. [Google Scholar]
- Alonso-García, S.; Aznar-Díaz, I.; Cáceres-Reche, M.P.; Trujillo-Torres, J.M.; Romero-Rodríguez, J.M. Systematic Review of Good Teaching Practices with ICT in Spanish Higher Education. Trends Chall. Sustain. 2019, 11, 7150. [Google Scholar]
- Teixes, F. Gamificación: Fundamentos y Aplicaciones, 1st ed.; Universitat Oberta de Catalunya: Barcelona, Spain, 2014; pp. 17–193. ISBN 9788490644850. [Google Scholar]
- Barragán, A.J.; Ceada, Y.; Andújar, J.M.; Irigoyen, E.; Gómez, V.; Artaza, F. Una propuesta para la motivación del alumnado de ingeniería mediante técnicas de gamificación. In Proceedings of the Actas de las XXXVI Jornadas de Automática, Bilbao, Spain, 2–4 September 2015; pp. 710–715. [Google Scholar]
- Beltrán Flandoli, A.M.; Romero-Riaño, E. El papel de la gamificación en la conciencia ambiental: Una revisión bibliométrica. Rev. Prism. Soc. 2020, 30, 161–185. [Google Scholar]
- Confrey, J. The evolution of design studies as methodology. In The Cambridge Handbook of the Learning Sciences, 1st ed.; Sawyer, R.K., Ed.; Cambridge University Press: New York, NY, USA, 2006; pp. 135–152. ISBN 978-0521607773. [Google Scholar]
- Kelly, A.E.; Baek, J.Y.; Lesh, R.A.; Bannan-Ritland, B. Enabling innovations in education and systematizing their impact. In Handbook of Design Research in Methods in Education. Innovations in Science, Technology, Engineering, and Mathematics Learning and Teaching, 1st ed.; Kelly, A.E., Lesh, R.A., Baek, J.Y., Eds.; Routledge: York, UK, 2008; pp. 3–18. ISBN 9781315759593. [Google Scholar]
- Serradell, E. El uso de los juegos y simuladores de negocio en un entorno docente. Oikonomics 2014, 1, 86–92. [Google Scholar] [CrossRef]
- León, D. España en Riesgo. Trabajo de Fin de Máster. Máster en Educación Secundaria. Master’s Thesis, Universidad de Granada, Granada, Spain, 2019. [Google Scholar]
- Keller, E.; Blodget, R. Riesgos Naturales: Procesos de la Tierra Como Riesgos, Desastres y Catástrofes, 1st ed.; Pearson Educación: Madrid, Spain, 2007; pp. 2–33. ISBN 978-84-8322-336-9. [Google Scholar]
- Ayala-Carcedo, F.; Gonzaléz, Á. Riesgos Naturales, 1st ed.; Editorial Ariel: Barcelona, Spain, 2002; pp. 41–70. ISBN 84-344-8034-4. [Google Scholar]
- Varnes, D.J. International Association of Engineering Geology. Landslide hazard Zonation: A Review of Principles and Practice, 1st ed.; United Nations Educational: Paris, France, 1984; p. 10. ISBN 92-3-101895-7. [Google Scholar]
- Olcina, J. La ordenación del territorio en la mitigación de riesgos naturales en España: Estudio de casos. In Riesgos Naturales y Desarrollo Sostenible: Impacto, Predicción y Mitigación, 1st ed.; Ayala-Carcedo, F.J., Olcina, J., Laín, L., González, A., Eds.; Publicaciones del Instituto Geológico y Minero de España: Madrid, Spain, 2006; Volume 10, pp. 65–88. ISBN 978-84-7840-666-1. [Google Scholar]
- Nunes, A.N.; Martins, B.; Azeve, M. Exploring the Spatial Perception of Risk in Portugal by Students of Geography. J. Geogr. 2020, 119, 171–182. [Google Scholar] [CrossRef]
- Arranz, M. El papel de la protección civil como servicio público ante los riesgos naturales. In Riesgos Naturales y Desarrollo Sostenible: Impacto, Predicción y Mitigación, 1st ed.; Ayala-Carcedo, F.J., Olcina, J., Laín, L., González, A., Eds.; Publicaciones del Instituto Geológico y Minero de España: Madrid, Spain, 2006; Volume 10, pp. 137–144. ISBN 978-84-7840-666-1. [Google Scholar]
- Buyukdermircioglu, M.; Kocaman, S. Reconstruction and Efficient Visualization of Heterogeneous 3D City Models. Remote Sens. 2020, 12, 21–28. [Google Scholar]
- Ledoux, H.; Arroyo, K.; Kumar, K.; Dukai, B.; Labetski, A.; y Vitalis, S. CityJSON: A compact and easy-to-use encoding of the CityGML data model. Open Geospat. Data Softw. Stand. 2019, 4, 4. [Google Scholar] [CrossRef]
- Sangha, K.; Russell-Smith, J.; Evans, J.; Edwards, A. Methodological approaches and challenges to assess the environmental losses from natural disasters. Int. J. Disaster Risk Reduct. 2020, 49, 16–19. [Google Scholar] [CrossRef]
- Meira, A.C.; Nunes, A.; Sousa, A.; Lourenço, L. Mapping the Causes of Forest Fires in Portugal by Clustering Analysis. Geosciences 2020, 10, 53. [Google Scholar] [CrossRef]
- Boller, S.; Kapp, K. Play to Learn: Everything You Need to Know About Desing Effective Learning Games, 1st ed.; ATD Press: Alexandría, VA, USA, 2017; ISBN 9781562865771. [Google Scholar]
- Djaouti, D.; Alvarez, J.; Jessel, J.P.; Methel, G.; Molinier, P.A. Gameplay Definition through Videogame Classification. Int. J. Comput. Game Technol. 2008, 2008, 470350. [Google Scholar]
- Rubio Uceta, D. Diferencias Entre Gamificación, Serious Games, Simuladores y Juegos. The Softtek Blog. 4 July 2017. Available online: https://blog.softtek.com/es/diferencias-entre-gamificaci%C3%B3n-serious-games-simuladores-y-juegos (accessed on 22 September 2020).
- Noriega, A.D. Juegos, «Gamificación» o Simulación. ¿Cuál es la Diferencia? Diseño-Instruccional Aroldo David Noriega. Available online: https://2-learn.net/director/juegos-gamificacion-o-simulacion-cual-es-la-diferencia-primera-parte/ (accessed on 21 September 2020).
- Greco, M.; Baldissin, N.; Nonino, F. An Exploratory Taxonomy of Business Games. Simul. Gaming 2013, 44, 645–682. [Google Scholar] [CrossRef]
- Fitó-Bertrán, M.A.; Martínez, M.J.; Moya, S. El perfil competencial de los graduados de Administración y Dirección de Empresas en línea; una visión desde el mercado de trabajo. RUSC Univ. Knowl. Soc. J. 2014, 11, 13–26. [Google Scholar]
- Sosa, E.A.; Salinas, J.; de Benito, B. Emerging Technologies (ETs) in Education: A Systematic Review of the Literature Published between 2006 and 2016. Int. J. Emerg. Technol. Learn. 2017, 12, 128–149. [Google Scholar] [CrossRef]
- Steiner, C.M.; Hollins, P.; Kluijfhout, E.; Dascalu, M.; Nussbaumer, A.; Dietrich, A.; Westera, W. Evaluation of Serious Games: A Holistic Approach. In Proceedings of the ICERI2015: 8th Annual International Conference of Education, Research and Innovation, Seville, Spain, 17–18 November 2015; pp. 4334–4342. Available online: https://www.researchgate.net/profile/P_Hollins/publication/284719660_Evaluation_of_Serious_Games_A_Holistic_Approach/links/56570a9108ae1ef9297b8fe5.pdf?origin=publication_list (accessed on 23 September 2020).
- Albayrak, T.; Ziarati, R. Training: Onboard and simulation based familiarisation and skill enhancement to improve the performance of seagoing crew. In Proceedings of the International Conference on Human Performance at Sea HPAS, Glasgow, Scotland, UK, 16–18 June 2010; pp. 11–21. [Google Scholar]
- Poulsen, M. The GameiT Handbook. 2011. Available online: www.projectgameit.eu (accessed on 3 September 2020).
- Urquidi, A.C.; Tamarit, C. Juegos serios como instrumento facilitador del aprendizaje: Evidencia empírica. Opción 2015, 31, 1201–1220. [Google Scholar]
- Forero, Y.; y Giraldo, J. Simulación de un Proceso de Fabricación de Bicicletas. Aplicación Didáctica en la Enseñanza de la Ingeniería Industrial. Form. Univ. 2016, 9, 39–50. [Google Scholar] [CrossRef]
- Serious Game Classification. Available online: http://serious.gameclassification.com/ (accessed on 12 September 2020).
- Serious Games Database. 2014. Available online: http://sega.tech.nhl.nl/wiki/index.php/SeGaDatabase (accessed on 15 March 2014).
- Sánchez, J.A. Redes Vehiculares Aplicadas a la Movilidad Inteligente y Sostenibilidad Ambiental en Entornos de Ciudades Inteligentes. Ph.D. Thesis, Universidad de Oviedo, Asturias, Spain, 2017. [Google Scholar]
- Trueba, A. El simulador como herramienta de aprendizaje en las enseñanzas náuticas. In Estilos de Aprendizaje. Investigaciones y Experiencias; Universidad de Cantabria: Santander, Spain, 2012; pp. 1–7. [Google Scholar]
- Kluj, S. The relation between learning objectives and the appropriate Simulator type. In Proceedings of the 5th International Conference on Engine Room Simulators (ICERS5), Singapore, 25–26 June 2001. [Google Scholar]
- Salinas, J.; Ayala, J. Uso de simuladores en el aula para favorecer la construcción de modelos mentales. In Proceedings of the EDUcación y TECnología: Una Mirada Desde la Investigación e Innovación, Poznan, Poland, 22–23 March 2018. [Google Scholar]
- Carnero, M.; Triguero, J.D. Simulador didáctico para la adquisición de competencias profesionales en materia de ocio y turismo. In Proceedings of the VIII Congreso Turismo y Tecnologías de la Información y las Comunicaciones, Málaga, Spain, 14–15 October 2010; pp. 11–21. Available online: https://dialnet.unirioja.es/servlet/libro?codigo=484331 (accessed on 21 September 2020).
- Xia, B.; Li, Z. Optimized methods for morphological design of mesoscale cities based on performance analysis: Taking the residential urban blocks as examples. Sustain. Cities Soc. 2021, 64, 102489. [Google Scholar] [CrossRef]
- Roth, J.; Martin, A.; Miller, C.; Jain, R.K. SynCity: Using open data to create a synthetic city of hourly building energy estimates by integrating data-driven and physics-based methods. Appl. Energy 2020, 280, 115981. [Google Scholar] [CrossRef]
- Dembski, F.; Wössner, U.; Letzgus, M.; Ruddat, M.; Yamu, C. Urban digital twins for smart cities and citizens: The case study of herrenberg, Germany. Sustainability 2020, 12, 2307. [Google Scholar] [CrossRef]
- Dembski, F.; Ssner, U.W.; Yamu, C. Digital twin, virtual reality and space syntax: Civic engagement and decision support for smart, sustainable cities. In Proceedings of the 12th International Space Syntax Symposium, Beijing, China, 8–13 July 2019. [Google Scholar]
- Saaty, T.; De Paola, P. Rethinking Desing and Urban Planning for the Cities of the Future. Buildings 2017, 7, 76. [Google Scholar] [CrossRef]
- Velásquez, C.J. Ciudad y Desarrollo Sostenible, 1st ed.; Universidad del Norte: Barranquilla, Colombia, 2012; pp. 88–91. ISBN 978-958-741-219-2. [Google Scholar]
- Alarslan, E. Creating sustainable cities through disaster resilience in Turkey. The International Archives of the Photogrammetry. Remote Sens. Spat. Inf. Sci. 2018, 42, 18–21. [Google Scholar]
- Objetivo 11: Ciudades y Comunidades Sostenibles. Available online: https://www.undp.org/content/undp/es/home/sustainable-development-goals/goal-11-sustainable-cities-and-communities.html (accessed on 6 December 2019).
- Montojo, M. Ningún País de la UE va Camino de Cumplir el ODS11. Ciudad Sostenible. 2019. Available online: https://www.ciudadsostenible.eu/ningun-pais-de-la-ue-va-camino-de-cumplir-el-ods11/ (accessed on 7 December 2019).
- Lina, P.; Romero, I.; Bravo, E. Transporte Urbano, Movilidad Cotidiana y Ambiente en el Modelo de Ciudad Sostenible: Bases Conceptuales, 1st ed.; Plaza y Valdés: Ciudad de México, Mexico, 2011; pp. 51–74. ISBN 9786074024357. [Google Scholar]
- Gomes, P.J.; Pena, L.A. Urban resilience: A conceptual framework. Sustain. Cities Soc. 2019, 50, 2210–6707. [Google Scholar]
- Ayala-Carcedo, F.J.; González, Á. Mitigación de desastres en el mundo y desarrollo sostenible: Una aproximación al análisis del riesgo. In Riesgos Naturales y Desarrollo Sostenible: Impacto, Predicción y Mitigación, 1st ed.; Ayala-Carcedo, F.J., Olcina, J., Laín, L., González, A., Eds.; Publicaciones del Instituto Geológico y Minero de España: Madrid, Spain, 2002; Volume 10, pp. 19–46. ISBN 978-84-7840-666-1. [Google Scholar]
- De Benito, B.; y Salinas, J. La Investigación Basada en Diseño en Tecnología Educativa. Rev. Interuniv. Investig. Tecnol. Educ. (RIITE) 2016, 44–59. [Google Scholar] [CrossRef]
- Gibelli, T. La investigación basada en diseño para el estudio de una innovación en educación superior que promueve la autorregulación del aprendizaje utilizando TIC. In Proceedings of the Congreso Iberoamericano de Ciencia, Tecnología, Innovación y Educación, Buenos Aires, Argentina, 12–14 November 2014; pp. 12–14. [Google Scholar]
- Pinos, J.; Vozenilek, V.; Pavlis, O. Automatic geodata processing methods for real-world city visualizations in cities: Skylines. ISPRS Int. J. Geo-Inf. 2019, 9, 17. [Google Scholar] [CrossRef]
- Haahtela, P.; Vuorinen, T.; Kontturi, A.; Silfvast, H.; Väisänen, M.; Onali, J. Gamification of Education: Cities Skylines as an Educational Tool for Real Estate and Land Use Planning Studies; Game in Urban Planning; Aalto School of Engineering: Espoo, Finland, 2015. [Google Scholar]
- Cities:Skyline. Available online: https://www.citiesskylines.com/ (accessed on 5 September 2020).
- Ceacero, M. Diseño de Una Ciudad Sostenible y Los Posibles Efectos en ella de Diferentes Riesgos Naturales Mediante Gamificación; Universidad de Granada: Granada, Spain, 2020. [Google Scholar]













| Serious-Games | Purpose | Market | Audience | Gameplay |
|---|---|---|---|---|
| The Green Hipster Hotel (2015) Caped Koala (International) | Besides play, this title features the following intents: Educative message. Training | This title is used by the domains: Entertainment Education. Ecology | Age: 17–60 General Public Professionals & Students | This gameplay is Game-based (designed with stated goals) |
| Dans la peau d’un producteur de café (2011) Equisol (France) | Intents: Educative and Informative message broadcasting Training | Domains: Ecology. Education, Economy, Management. | Age: 12–35. General Public & Students | The gameplay is Game-based (designed with stated goals) |
| Lifestyle 2050 (2011) National Museum of Emerging Innovation and Science (Japan) | Intents: Educative and Informative message broadcasting. Training | Domains: Education, Ecology, Healthcare, Culture & Art, Humanitarian & Caritative Corporate, Scientific Research | This title targets the following audience: Age: 3–7/60+ Students | The gameplay of this title is Game-based (designed with stated goals) |
| City One: A Smarter Planet game (2010). City One: A Smarter Planet game. IBM (E-U) | Intents: Educative and Informative message broadcasting. Training | Domains: Healthcare Education, Ecology Corporate. Culture & Art. Humanitarian & Caritative Scientific Research | This title targets the following audience: Age: 3–7/ 60+. Students | The gameplay of this title is Game-based (designed with stated goals) |
| Stop Disasters Game (2007). (International), Internet—Free. Platform(s): Browser (Flash). | Intents: Educative and Informative message broadcasting | Domains: Healthcare. Education, Ecology Humanitarian & Caritative. | This title targets the following audience: Age: 12–60+ General Public | The gameplay of this title is Game-based (designed with stated goals) |
| Cities: Skylines (2015) Colossal Order | Fun. Play. Informative message. Educative message. Training | State. Government Healthcare. Politics Ecology, Education | General Public Professionals & Students | Game-based |
| Earthquake Magnitude of 10 | ||
|---|---|---|
| City with Preventives Measures | City without Preventives Measures | |
| Deceased citizens | 805 | 3038 |
| Destroyed buildings | 170 | 204 |
| Destroyed roads (meters) | 3971 | 3999 |
| Burnt buildings | 116 | 125 |
| Burnt trees | 72 | 58 |
| Earthquake Magnitude of 5.5 | Earthquake Magnitude of 1 | |
|---|---|---|
| City with Preventives Measures | City with Preventives Measures | |
| Deceased citizens | 691 | 233 |
| Destroyed buildings | 131 | 70 |
| Destroyed roads (meters) | 2949 | 1896 |
| Burnt buildings | 105 | 68 |
| Burnt trees | 69 | 37 |
| Earthquake | Meteorite | Tornado | Land Subsidence | Forest Fire | Storm | |
|---|---|---|---|---|---|---|
| Deceased citizens. | 805 | 3282 | 4554 | 2 | - | - |
| Destroyed buildings. | 170 | 158 | 356 | 4 | - | - |
| Destroyed roads (meters) | 3971 | 6155 | 9965 | 303 | - | - |
| Burnt buildings. | 116 | 53 | - | - | 15 | 46 |
| Burnt trees | 72 | 99 | - | - | 4932 | 299 |
Publisher’s Note: MDPI stays neutral with regard to jurisdictional claims in published maps and institutional affiliations. |
© 2021 by the authors. Licensee MDPI, Basel, Switzerland. This article is an open access article distributed under the terms and conditions of the Creative Commons Attribution (CC BY) license (http://creativecommons.org/licenses/by/4.0/).
Share and Cite
Fernández, P.; Ceacero-Moreno, M. Urban Sustainability and Natural Hazards Management; Designs Using Simulations. Sustainability 2021, 13, 649. https://doi.org/10.3390/su13020649
Fernández P, Ceacero-Moreno M. Urban Sustainability and Natural Hazards Management; Designs Using Simulations. Sustainability. 2021; 13(2):649. https://doi.org/10.3390/su13020649
Chicago/Turabian StyleFernández, Paz, and Matías Ceacero-Moreno. 2021. "Urban Sustainability and Natural Hazards Management; Designs Using Simulations" Sustainability 13, no. 2: 649. https://doi.org/10.3390/su13020649
APA StyleFernández, P., & Ceacero-Moreno, M. (2021). Urban Sustainability and Natural Hazards Management; Designs Using Simulations. Sustainability, 13(2), 649. https://doi.org/10.3390/su13020649

