Green and Sustainable Entrepreneurial Intentions: A Mediation-Moderation Perspective
Abstract
:1. Introduction
2. Literature Analysis
2.1. The Role of Use of Social Networking Sites in Emerging Pandemics
2.2. The Role of Use of Social Networking Sites on Self-Efficacy towards Green and Sustainable Entrepreneurship
2.3. Risk Propensity
2.4. Subjective Norm as a Moderator
2.5. Conceptual Framework
3. Methodology
4. Results and Discussions
4.1. Data Analysis
4.2. Structural Model
4.3. Discussions
5. Conclusions, Limitations, and Implications
5.1. Conclusions
5.2. Limitations
5.3. Implications
Author Contributions
Funding
Institutional Review Board Statement
Informed Consent Statement
Data Availability Statement
Conflicts of Interest
References
- Chen, T.B.; Chai, L. Attitude towards the environment and green products: Consumers’ perspective. Manag. Sci. Eng. 2010, 4, 27–39. [Google Scholar]
- Ebrahimi, P.; Mirbargkar, S.M. Green entrepreneurship and green innovation for SME development in market turbulence. Eurasian Bus. Rev. 2017, 7, 203–228. [Google Scholar] [CrossRef]
- Himel, T.H.; Muniandy, S.; Rahman, A. The relationship between self-efficacy, feasibility, and awareness towards green entrepreneurial intention. Sci. Int. 2016, 28, 2095–2103. [Google Scholar]
- Demirel, P.; Li, Q.C.; Rentocchini, F.; Tamvada, J.P. Born to be green: New insights into the economics and management of green entrepreneurship. Small Bus. Econ. 2019, 52, 759–771. [Google Scholar] [CrossRef] [Green Version]
- Hall, J.K.; Daneke, G.A.; Lenox, M.J. Sustainable development and entrepreneurship: Past contributions and future directions. J. Bus. Ventur. 2010, 25, 439–448. [Google Scholar] [CrossRef]
- Shepherd, D.A.; Patzelt, H. The New Field of Sustainable Entrepreneurship: Studying Entrepreneurial Action Linking “What Is to Be Sustained” With “What Is to Be Developed. ” Psychol. Approach Entrep. 2014, 35, 45–71. [Google Scholar] [CrossRef]
- Bogatyreva, K.; Edelman, L.F.; Manolova, T.S.; Osiyevskyy, O.; Shirokova, G. When do entrepreneurial intentions lead to actions? The role of national culture. J. Bus. Res. 2019, 96, 309–321. [Google Scholar] [CrossRef]
- Nuringsih, K.; Puspitowati, I. Determinants of Eco Entrepreneurial Intention Among Students: Study in the Entrepreneurial Education Practices. Adv. Sci. Lett. 2017, 23, 7281–7284. [Google Scholar] [CrossRef]
- Fatoki, O.O. Graduate Entrepreneurial Intention in South Africa: Motivations and Obstacles. Int. J. Bus. Manag. 2010, 5, 87. [Google Scholar] [CrossRef] [Green Version]
- Schultz, F.; Utz, S.; Göritz, A. Is the medium the message? Perceptions of and reactions to crisis communication via twitter, blogs and traditional media. Public Relat. Rev. 2011, 37, 20–27. [Google Scholar] [CrossRef]
- Soomro, R.B.; Mirani, I.A.; Ali, M.S.; Marvi, S. Exploring the green purchasing behavior of young generation in Pakistan: Opportunities for green entrepreneurship. Asia Pac. J. Innov. Entrep. 2020, 14, 289–302. [Google Scholar] [CrossRef]
- Shapero, A.; Sokol, L. The Social Dimensions of Entrepreneurship; University of Illinois at Urbana-Champaign’s Academy for Entrepreneurial Leadership Historical Research Reference in Entrepreneurship: Champaign, IL, USA, 1982. [Google Scholar]
- Pop, R.-A.; Săplăcan, Z.; Alt, M.-A. Social Media Goes Green—The Impact of Social Media on Green Cosmetics Purchase Motivation and Intention. Information 2020, 11, 447. [Google Scholar] [CrossRef]
- Krueger, N.F., Jr.; Reilly, M.D.; Carsrud, A. Competing models of entrepreneurial intentions. J. Bus. Ventur. 2000, 15, 411–432. [Google Scholar] [CrossRef]
- Singh, S.K.; Del Giudice, M.; Tarba, S.Y.; De Bernardi, P. Top management team shared leadership, market-oriented culture, innovation capability, and firm performance. IEEE Trans. Eng. Manag. 2019, 1–11. [Google Scholar] [CrossRef]
- Ding, H.; Zhang, J. Social media and participatory risk communication during the H1N1 flu epidemic: A comparative study of the United States and China. China Media Res. 2010, 6, 80–91. [Google Scholar]
- McQuaid, R.W. The Entrepreneur in Economic Theory; Edward Elgar Publishing: Cheltenham, UK, 2013. [Google Scholar]
- Ajzen, I. The theory of planned behavior. Organ. Behav. Hum. Decis. Process. 1991, 50, 179–211. [Google Scholar] [CrossRef]
- Azmitia, M.; Montgomery, R. Friendship, transactive dialogues, and the development of scientific reasoning. Soc. Dev. 1993, 2, 202–221. [Google Scholar] [CrossRef]
- Adebiyi, S.O.; Oyatoye, E.O.; Mojekwu, J.N. Predicting Customer Churn and Retention Rates in Nigeria’s Mobile Telecommunication Industry Using Markov Chain Modelling. Acta Univ. Sapientiae Econ. Bus. 2015, 3, 67–80. [Google Scholar] [CrossRef] [Green Version]
- Burzyńska, D.; Jabłońska, M.; Dziuba, R. Opportunities and Conditions for the Development of Green Entrepreneurship in the Polish Textile Sector. Fibres Text. East. Eur. 2018, 26, 13–19. [Google Scholar] [CrossRef]
- Gast, J.; Gundolf, K.; Cesinger, B. Doing business in a green way: A systematic review of the ecological sustainability entrepreneurship literature and future research directions. J. Clean. Prod. 2017, 147, 44–56. [Google Scholar] [CrossRef]
- Blue, J. Ecopreneuring: Managing For Results; Scott Foresman: London, UK, 1990. [Google Scholar]
- Schaper, M. Introduction: The Essence of Ecopreneurship. Greener Manag. Int. 2002, 2002, 26–30. [Google Scholar] [CrossRef]
- Jolink, A.; Niesten, E. Sustainable Development and Business Models of Entrepreneurs in the Organic Food Industry. Bus. Strategy Environ. 2015, 24, 386–401. [Google Scholar] [CrossRef]
- Schaltegger, S.; Synnestvedt, T.; Synnestvedt, T. The link between ‘green’ and economic success: Environmental management as the crucial trigger between environmental and economic performance. J. Environ. Manag. 2002, 65, 339–346. [Google Scholar]
- Domańska, A.; Żukowska, B.; Zajkowski, R. Green entrepreneurship as a connector among social, environmental and economic pillars of sustainable development. Why some countries are more agile? Probl. Ekorozw. 2018, 13, 67–76. [Google Scholar]
- Bae, T.J.; Qian, S.; Miao, C.; Fiet, J.O. The Relationship between Entrepreneurship Education and Entrepreneurial Intentions: A Meta–Analytic Review. Entrep. Theory Pract. 2014, 38, 217–254. [Google Scholar] [CrossRef]
- Van Gelderen, M.; Kautonen, T.; Fink, M. From entrepreneurial intentions to actions: Self-control and action-related doubt, fear, and aversion. J. Bus. Ventur. 2015, 30, 655–673. [Google Scholar] [CrossRef] [Green Version]
- Fayolle, A.; Liñán, F.; Moriano, J.A. Beyond entrepreneurial intentions: Values and motivations in entrepreneurship. Int. Entrep. Manag. J. 2014, 10, 679–689. [Google Scholar] [CrossRef]
- Krueger, N.F.; Carsrud, A.L. Entrepreneurial intentions: Applying the theory of planned behaviour. Entrep. Reg. Dev. 1993, 5, 315–330. [Google Scholar] [CrossRef]
- Liñán, F.; Fayolle, A. A systematic literature review on entrepreneurial intentions: Citation, thematic analyses, and research agenda. Int. Entrep. Manag. J. 2015, 11, 907–933. [Google Scholar] [CrossRef]
- Abosede, J.A.; Fayose, J.; Eze, B.U. Corporate Entrepreneurship and International Performance of Nigerian Banks. J. Econ. Manag. 2018, 32, 5–17. [Google Scholar] [CrossRef]
- Ajzen, I. Perceived Behavioral Control, Self-Efficacy, Locus of Control, and the Theory of Planned Behavior. J. Appl. Soc. Psychol. 2002, 32, 665–683. [Google Scholar] [CrossRef]
- Wilson, F.; Kickul, J.; Marlino, D. Gender, Entrepreneurial Self–Efficacy, and Entrepreneurial Career Intentions: Implications for Entrepreneurship Education. Entrep. Theory Pract. 2007, 31, 387–406. [Google Scholar] [CrossRef]
- Bhaskar, A.U.; Garimella, S. A study of predictors of entrepreneurial intentions: Development of comprehensive measures. Glob. Bus. Rev. 2017, 18, 629–651. [Google Scholar] [CrossRef]
- Bandura, A. Perceived self-efficacy in the exercise of control over AIDS infection. Eval. Program. Plan. 1990, 13, 9–17. [Google Scholar] [CrossRef]
- Singh, S.K.; Del Giudice, M.; Chierici, R.; Graziano, D. Green innovation and environmental performance: The role of green transformational leadership and green human resource management. Technol. Forecast. Soc. Chang. 2020, 150, 119762. [Google Scholar] [CrossRef]
- Ali, G.A.; Hilman, H.; Gorondutse, A.H. Effect of entrepreneurial orientation, market orientation and total quality management on performance: Evidence from Saudi SMEs. Benchmark. Int. J. 2020, 27, 1503–1531. [Google Scholar] [CrossRef]
- Harrison, R.T.; Leitch, C.M. Entrepreneurship and leadership: The implications for education and development. Entrep. Reg. Dev. 1994, 6, 111–125. [Google Scholar] [CrossRef]
- Dickson, V.V.; Buck, H.; Riegel, B. Multiple Comorbid Conditions Challenge Heart Failure Self-Care by Decreasing Self-Efficacy. Nurs. Res. 2013, 62, 2–9. [Google Scholar] [CrossRef]
- Welpe, I.; Dowling, M. Venture-Capital-Finanzierung aus Sicht der Portfoliounternehmen. In Entrepreneurial Finance; Springer Science and Business Media LLC.: Berlin, Germany, 2005; pp. 277–299. [Google Scholar]
- Lin, K.-Y.; Lu, H.-P. Why people use social networking sites: An empirical study integrating network externalities and motivation theory. Comput. Hum. Behav. 2011, 27, 1152–1161. [Google Scholar] [CrossRef]
- Snyder, L.B.; Rouse, R.A. The Media Can Have More Than an Impersonal Impact: The Case of AIDS Risk Perceptions and Behavior. Health Commun. 1995, 7, 125–145. [Google Scholar] [CrossRef]
- Gist, M.E.; Mitchell, T. Self-efficacy: A theoretical analysis of its determinants and malleability. Acad. Manag. Rev. 1992, 17, 183–211. [Google Scholar] [CrossRef]
- Hajli, M.N. The role of social support on relationship quality and social commerce. Technol. Forecast. Soc. Chang. 2014, 87, 17–27. [Google Scholar] [CrossRef]
- Adekiya, A.A.; Ibrahim, F. Entrepreneurship intention among students. The antecedent role of culture and entrepreneurship training and development. Int. J. Manag. Educ. 2016, 14, 116–132. [Google Scholar] [CrossRef]
- Liñán, F. Skill and value perceptions: How do they affect entrepreneurial intentions? Int. Entrep. Manag. J. 2008, 4, 257–272. [Google Scholar] [CrossRef]
- Solesvik, M.Z.; Westhead, P.; Matlay, H.; Parsyak, V.N. Entrepreneurial assets and mindsets: Benefit from university entrepreneurship education investment. Educ. Train. 2013, 55, 748–762. [Google Scholar] [CrossRef]
- Abebe, M.A. Social and institutional predictors of entrepreneurial career intention: Evidence from hispanic adults in the U.S. J. Enterpris. Cult. 2012, 20, 1–23. [Google Scholar] [CrossRef]
- Liñán, F.; Santos, F.J. Does Social Capital Affect Entrepreneurial Intentions? Int. Adv. Econ. Res. 2007, 13, 443–453. [Google Scholar] [CrossRef]
- Nunnally, J.C. Psychometric Theory 3E; Tata McGraw-Hill Education: New York, NY, USA, 1994. [Google Scholar]
- Krejcie, R.V.; Morgan, D.W. Determining Sample Size for Research Activities. Educ. Psychol. Meas. 1970, 30, 607–610. [Google Scholar] [CrossRef]
- Kakish, I.; Al-Haddad, S. The impact of using social network sites on entrepreneurial project success. J. Fin. Mark. 2018, 74, 73–79. [Google Scholar]
- Ramayah, T.; Rahman, S.A.; Taghizadeh, S.K. Modelling green entrepreneurial intention among university students using the entrepreneurial event and cultural values theory. Int. J. Entrep. Ventur. 2019, 11, 394–412. [Google Scholar] [CrossRef]
- Tsai, K.-H.; Chang, H.-C.; Peng, C.-Y. Extending the link between entrepreneurial self-efficacy and intention: A moderated mediation model. Int. Entrep. Manag. J. 2016, 12, 445–463. [Google Scholar] [CrossRef]
- Tan, K.L.; Suhaida, S.; Leong, Y.P. Self-Efficacy and green entrepreneurship. Proc. IOP Conf. Ser. Earth Environ. Sci. 2013, 16, 12119. [Google Scholar] [CrossRef] [Green Version]
- Kave, L.; Podsakoff, P.M.; MacKenzie, S.B.; Lee, J.Y.; Podsakoff, N.P. Common method biases in behavioral research: A critical review of the literature and recommended remedies. J. Appl. Psychol. 2003, 88, 879–903. [Google Scholar]
- Hair, J.F.; Celsi, M.; Ortinau, D.J.; Bush, R.P. Essentials of Marketing Research; McGraw-Hill/Irwin: New York, NY, USA, 2010; Volume 2. [Google Scholar]
- Henseler, J.; Ringle, C.M.; Sarstedt, M. A new criterion for assessing discriminant validity in variance-based structural equation modeling. J. Acad. Mark. Sci. Vol. 2015, 43, 115–135. [Google Scholar] [CrossRef] [Green Version]
- Fornell, C.; Larcker, D.F. Evaluating structural equation models with unobservable variables and measurement error. J. Mark. Res. 1981, 18, 39–50. [Google Scholar] [CrossRef]
- Alayis, M.M.H.; Abdelwahed, N.A.A.; Atteya, N. Impact of Social Networking Sites’ use on Entrepreneurial Intention Among Undergraduate Business Students: The Case of Saudi Arabia. Int. J. Entrep. 2018, 22, 1–18. [Google Scholar]
- García-Rodríguez, F.J.; Gil-Soto, E.; Ruiz-Rosa, I.; Sene, P.M. Entrepreneurial intentions in diverse development contexts: A cross-cultural comparison between Senegal and Spain. Int. Entrep. Manag. J. 2015, 11, 511–527. [Google Scholar] [CrossRef]
- Hussain, I.; Nazir, M.; Hashmi, S.; Shaheen, I.; Akram, S.; Waseem, M.; Arshad, A. Linking Green and Sustainable Entrepreneurial Intentions and Social Networking Sites; The Mediating Role of Self-Efficacy and Risk Propensity. Sustainability 2021, 13, 7050. [Google Scholar] [CrossRef]


| Variable | Category | Frequency | Percentage |
|---|---|---|---|
| Gender | Male | 196 | 65.33 |
| Female | 104 | 34.66 | |
| Age (Years) | 20–30 | 240 | 80.0 |
| 31–40 | 45 | 15.0 | |
| 41–50 | 15 | 5.0 | |
| Qualification | Bachelors | 195 | 65.0 |
| Masters | 75 | 25.0 | |
| Postgraduates | 30 | 10 | |
| Income | 1–10,000 | 36 | 12.0 |
| 10,000–20,000 | 15 | 5.0 | |
| 20,000–30,000 | 75 | 25.0 | |
| 30,000–above | 174 | 58.0 |
| Constructs | Items | Items Loadings | AVE | CR | CA | |
|---|---|---|---|---|---|---|
| 0.837 | 0.953 | 0.935 | ||||
| GEP1 | 0270 | |||||
| GEP2 | 0.267 | |||||
| GEP3 | 0.280 | |||||
| GEP4 | 0.276 | |||||
| RP1 | 0.284 | 0.800 | ||||
| RP2 | 0.275 | 0.941 | 0.916 | |||
| RP3 | 0.276 | |||||
| RP4 | 0.282 | |||||
| SF1 | 0.279 | 0.814 | 0.946 | 0.924 | ||
| SF2 | 0.266 | |||||
| SF3 | 0.285 | |||||
| SF4 | 0.279 | |||||
| SN1 | 0.259 | 0.809 | 0.944 | 0.921 | ||
| SN2 | 0.277 | |||||
| SN3 SN4 | 0.286 0.290 | |||||
| SNS1 | 0.278 | 0.821 | 0.948 | 0.927 | ||
| SNS2 | 0.282 | |||||
| SNS3 SNS4 | 0.259 0.285 | |||||
| GEP | RP | SF | SN | SNS | ||
|---|---|---|---|---|---|---|
| GEP | ||||||
| RP | 0.813 | |||||
| SF | 0.812 | 0.842 | ||||
| SN | 0.829 | 0.887 | 0.777 | |||
| SNS | 0.786 | 0.739 | 0.865 | 0.724 |
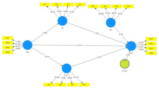
| Hypothesis | Relationship | Beta | T Values | p Values | BCILL | BCIUL | f2 | VIF |
|---|---|---|---|---|---|---|---|---|
| RP -> GEP | 0.160 | 2.219 | 0.027 | 0.014 | 0.300 | 0.024 | 3.846 | |
| SF -> GEP | 0.208 | 2.700 | 0.007 | 0.053 | 0.358 | 0.034 | 3.893 | |
| SF*SN -> GEP | 0.016 | 0.492 | 0.623 | −0.040 | 0.092 | |||
| SN -> GEP | 0.341 | 4.104 | 0.000 | 0.169 | 0.492 | 0.117 | 2.258 | |
| SNS -> GEP | 0.237 | 2.747 | 0.006 | 0.068 | 0.404 | 0.065 | 2.955 | |
| SNS -> RP | 0.682 | 18.014 | 0.000 | 0.599 | 0.749 | 0.869 | 1.000 | |
| SNS -> SF | 0.802 | 32.62 | 0.000 | 0.748 | 0.844 | 1.800 | 1.000 |
| Hypothesis | Relationships | Beta | T Values | p Values | Lower Limit | Upper Limit |
|---|---|---|---|---|---|---|
| SNS -> RP -> GEP | 0.109 | 2.177 | 0.030 | 0.010 | 0.211 | |
| SNS -> SF -> GEP | 0.166 | 2.696 | 0.007 | 0.044 | 0.290 |
Publisher’s Note: MDPI stays neutral with regard to jurisdictional claims in published maps and institutional affiliations. |
© 2021 by the authors. Licensee MDPI, Basel, Switzerland. This article is an open access article distributed under the terms and conditions of the Creative Commons Attribution (CC BY) license (https://creativecommons.org/licenses/by/4.0/).
Share and Cite
Hussain, I.; Nazir, M.; Hashmi, S.B.; Di Vaio, A.; Shaheen, I.; Waseem, M.A.; Arshad, A. Green and Sustainable Entrepreneurial Intentions: A Mediation-Moderation Perspective. Sustainability 2021, 13, 8627. https://doi.org/10.3390/su13158627
Hussain I, Nazir M, Hashmi SB, Di Vaio A, Shaheen I, Waseem MA, Arshad A. Green and Sustainable Entrepreneurial Intentions: A Mediation-Moderation Perspective. Sustainability. 2021; 13(15):8627. https://doi.org/10.3390/su13158627
Chicago/Turabian StyleHussain, Iftikhar, Mehrab Nazir, Saadia Bano Hashmi, Assunta Di Vaio, Imrab Shaheen, Muhammad Arfaq Waseem, and Adeel Arshad. 2021. "Green and Sustainable Entrepreneurial Intentions: A Mediation-Moderation Perspective" Sustainability 13, no. 15: 8627. https://doi.org/10.3390/su13158627
APA StyleHussain, I., Nazir, M., Hashmi, S. B., Di Vaio, A., Shaheen, I., Waseem, M. A., & Arshad, A. (2021). Green and Sustainable Entrepreneurial Intentions: A Mediation-Moderation Perspective. Sustainability, 13(15), 8627. https://doi.org/10.3390/su13158627

