A Multidimensional Model of Sustainable Renewable Energy Linking Purchase Intentions, Attitude and User Behavior in Nigeria
Abstract
1. Introduction
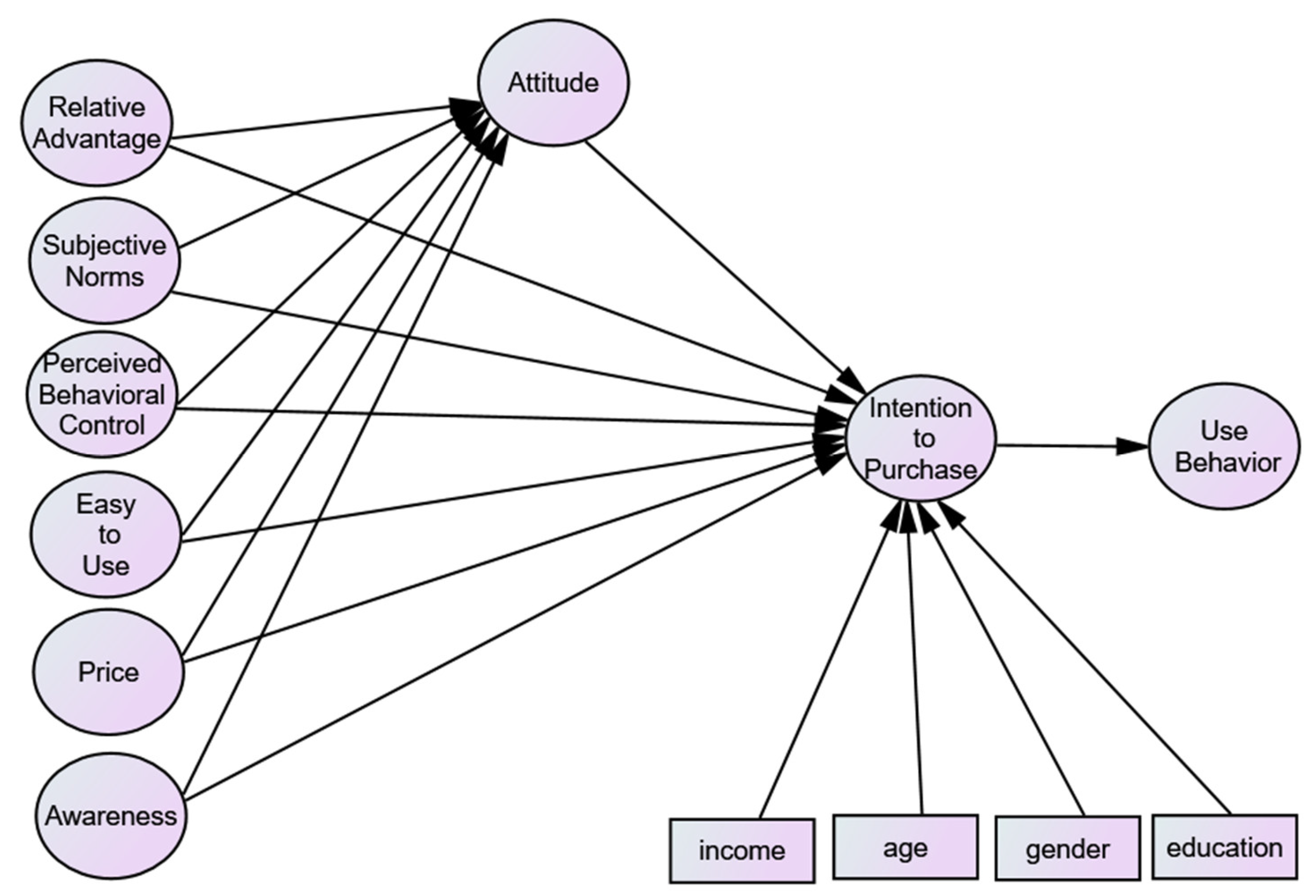
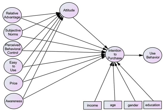
2. Study Model and Hypothesis Development
3. Materials and Methods
Measurement Model
4. Reliability and Validity
Structural Model
5. Discussions
6. Conclusions
7. Limitations
8. Implications
Author Contributions
Funding
Institutional Review Board Statement
Informed Consent Statement
Data Availability Statement
Conflicts of Interest
References
- Holdren, J.P.; Morris, G.; Mintzer, I. Environmental aspects of renewable energy sources. Ann. Rev. Energy 1980, 5, 241–291. [Google Scholar] [CrossRef]
- He, L.; Chen, Y.; Li, J. A three-level framework for balancing the tradeoffs among the energy, water, and air-emission implications within the life-cycle shale gas supply chains. Resour. Conserv. Recycl. 2018, 133, 206–228. [Google Scholar] [CrossRef]
- Chen, Y.; He, L.; Li, J.; Zhang, S. Multi-criteria design of shale-gas-water supply chains and production systems towards optimal life cycle economics and greenhouse gas emissions under uncertainty. Comput. Chem. Eng. 2018, 109, 216–235. [Google Scholar] [CrossRef]
- Wiser, R.H. Green power marketing: Increasing customer demand for renewable energy. Util. Policy 1998, 7, 107–119. [Google Scholar] [CrossRef]
- Painuly, J.P. Barriers to renewable energy penetration; a framework for analysis. Renew. Energy 2001, 24, 73–89. [Google Scholar] [CrossRef]
- Okedu, K.E.; Uhunmwangho, R.; Wopara, P. Renewable energy in Nigeria: The challenges and opportunities in mountainous and riverine regions. Int. J. Renew. Energy Res. 2015, 5, 222–229. [Google Scholar]
- Wole-Osho, I.; Bamisile, O.; Adun, H.; Yusuf, I. Comparison of renewable energy potential in relation to renewable energy policy in ECOWAS countries. In Proceedings of the 2016 HONET-ICT, Nicosia, Cyprus, 13–14 October 2016; pp. 24–28. [Google Scholar]
- Aliyu, A.S.; Dada, J.O.; Adam, I.K. Current status and future prospects of renewable energy in Nigeria. Renew. Sustain. Energy Rev. 2015, 48, 336–346. [Google Scholar] [CrossRef]
- Devine-Wright, P. Reconsidering public attitudes and public acceptance of renewable energy technologies: A critical review. In Beyond Nimbyism: A Multidisciplinary Investigation of Public Engagement with Renewable Energy Technologies; University of Manchester: Manchester, UK, 2007; Volume 15. [Google Scholar]
- Heaslip, E.; Costello, G.J.; Lohan, J. Assessing good-practice frameworks for the development of sustainable energy communities in Europe: Lessons from Denmark and Ireland. J. Sustain. Dev. Energy Water Environ. Syst. 2016, 4, 307–319. [Google Scholar] [CrossRef]
- Huijts, N.M.; Molin, E.J.; Steg, L. Psychological factors influencing sustainable energy technology acceptance: A review-based comprehensive framework. Renew. Sustain. Energy Rev. 2012, 16, 525–531. [Google Scholar] [CrossRef]
- Wirtz, J.; Den Ambtman, A.; Bloemer, J.; Horváth, C.; Ramaseshan, B.; Van De Klundert, J.; Canli, Z.G.; Kandampully, J. Managing brands and customer engagement in online brand communities. J. Serv. Manag. 2013, 24, 223–244. [Google Scholar] [CrossRef]
- Sambo, A.S. Strategic developments in renewable energy in Nigeria. Int. Assoc. Energy Econ. 2009, 16, 15–19. [Google Scholar]
- Sambo, A.S. The place of renewable energy in the Nigerian energy sector. In Proceedings of the World Future Council Workshop on Renewable Energy Policies, Addis Ababa, Ethiopia, 10 October 2009. [Google Scholar]
- Abdullahi, D.; Suresh, S.; Renukappa, S.; Oloke, D. Key barriers to the implementation of solar energy in Nigeria: A critical analysis. In Proceedings of the 2nd International Conference on Green Energy Technology (ICGET 2017), IOP Conference Series: Earth and Environmental Science, Rome, Italy, 18–20 July 2017; p. 012015. [Google Scholar]
- Adepoju, A.O.; Akinwale, Y.O. Factors influencing willingness to adopt renewable energy technologies among micro and small enterprises in Lagos State Nigeria. Int. J. Sustain. Energy Plan. Manag. 2019, 19, 69–82. [Google Scholar]
- Wüstenhagen, R.; Wolsink, M.; Bürer, M.J. Social acceptance of renewable energy innovation: An introduction to the concept. Energy Policy 2007, 35, 2683–2691. [Google Scholar] [CrossRef]
- Sesan, T. Status of Renewable Energy Policy and Implementation in Nigeria; Institute of Science and Society, Faculty of Social Sciences, Law and Education, University of Nottingham: Nottingham, UK, 2008. [Google Scholar]
- Cheng, X.; He, L.; Lu, H.; Chen, Y.; Ren, L. Optimal water resources management and system benefit for the Marcellus shale-gas reservoir in Pennsylvania and West Virginia. J. Hydrol. 2016, 540, 412–422. [Google Scholar] [CrossRef]
- Mi, C.; Huang, Y.; Fu, C.; Zhang, Z.; Postolache, O.; Magazine, M. Vision-Based Measurement: Actualities and Developing Trends in Automated Container Terminals. IEEE Instrum. Meas. Mag. 2021, 24, 65–76. [Google Scholar] [CrossRef]
- Dewan, S.; Kraemer, K.L. Information technology and productivity: Evidence from country-level data. Manag. Sci. 2000, 46, 548–562. [Google Scholar] [CrossRef]
- Spanos, Y.E.; Prastacos, G.P.; Poulymenakou, A. The relationship between information and communication technologies adoption and management. Inf. Manag. 2002, 39, 659–675. [Google Scholar] [CrossRef]
- Malgwi, P.G.; Joshua, W.K. Assessment of the Perception and Awareness of Climate Change and the Influence of Information Amongst Tertiary Education Students in North-East Nigeria. Libr. Inf. Sci. Dig. 2021, 14, 14–24. [Google Scholar]
- Ayodele, T.; Ogunjuyigbe, A.; Ajayi, O.; Yusuff, A.; Mosetlhe, T.C. Willingness to pay for green electricity derived from renewable energy sources in Nigeria. Renew. Sustain. Energy Rev. 2021, 148, 111279. [Google Scholar] [CrossRef]
- Harland, P.; Staats, H.; Wilke, H.A. Explaining proenvironmental intention and behavior by personal norms and the Theory of Planned Behavior 1. J. Appl. Soc. Psychol. 1999, 29, 2505–2528. [Google Scholar] [CrossRef]
- Masukujjaman, M.; Alam, S.S.; Siwar, C.; Halim, S.A. Purchase intention of renewable energy technology in rural areas in Bangladesh: Empirical evidence. Renew. Energy 2021, 170, 639–651. [Google Scholar] [CrossRef]
- Ajzen, I. From intentions to actions: A theory of planned behavior. In Action Control; Springer: Berlin/Heidelberg, Germany, 1985; pp. 11–39. [Google Scholar]
- Rezaei, R.; Ghofranfarid, M. Rural households’ renewable energy usage intention in Iran: Extending the unified theory of acceptance and use of technology. Renew. Energy 2018, 122, 382–391. [Google Scholar] [CrossRef]
- Chen, T.B.; Chai, L.T. Attitude towards the environment and green products: Consumers’ perspective. Manag. Sci. Eng. 2010, 4, 27–39. [Google Scholar]
- Alam, S.S.; Hashim, N.H.N.; Rashid, M.; Omar, N.A.; Ahsan, N.; Ismail, M.D. Small-scale households renewable energy usage intention: Theoretical development and empirical settings. Renew. Energy 2014, 68, 255–263. [Google Scholar] [CrossRef]
- Ajzen, I. The theory of planned behavior. Organ. Behav. Hum. Decis. Process. 1991, 50, 179–211. [Google Scholar] [CrossRef]
- Feng, H.-Y. Key factors influencing users’ intentions of adopting renewable energy technologies. Acad. Res. Int. 2012, 2, 156. [Google Scholar]
- Ahmad, A.; Rashid, M.; Omar, N.A.; Alam, S.S. Perceptions on renewable energy use in Malaysia: Mediating role of attitude. Jurnal Pengurusan UKM J. Manag. 2014, 41. [Google Scholar] [CrossRef]
- Ostlund, L.E. Factor analysis applied to predictors of innovative behavior. Decis. Sci. 1973, 4, 92–108. [Google Scholar] [CrossRef]
- Moore, G.C.; Benbasat, I. Development of an instrument to measure the perceptions of adopting an information technology innovation. Inf. Syst. Res. 1991, 2, 192–222. [Google Scholar] [CrossRef]
- Li, J.; Wang, F.; He, Y. Electric vehicle routing problem with battery swapping considering energy consumption and carbon emissions. Sustainability 2020, 12, 10537. [Google Scholar] [CrossRef]
- Silva, C.E.T. Factors Influencing the Development of Local Renewable Energy Strategies; Lund University: Lund, Sweden, 2008. [Google Scholar]
- Mallett, A. Social acceptance of renewable energy innovations: The role of technology cooperation in urban Mexico. Energy Policy 2007, 35, 2790–2798. [Google Scholar] [CrossRef]
- Zahari, A.R.; Esa, E. Motivation to adopt renewable energy among generation Y. Procedia Econ. Financ. 2016, 35, 444–453. [Google Scholar] [CrossRef]
- Alam, S.S.; Rashid, M. Intention to use renewable energy: Mediating role of attitude. Energy Res. J. 2012, 3, 37–44. [Google Scholar] [CrossRef]
- Venkatesh, V.; Morris, M.G.; Davis, G.B.; Davis, F.D. User acceptance of information technology: Toward a unified view. MIS Q. 2003, 27, 425–478. [Google Scholar] [CrossRef]
- Fishbein, M.; Ajzen, I. Belief, attitude, intention, and behavior: An introduction to theory and research. Philos. Rhetor. 1977, 10, 177–188. [Google Scholar]
- Bang, H.K.; Ellinger, A.E.; Hadjimarcou, J.; Traichal, P.A. Consumer concern, knowledge, belief, and attitude toward renewable energy: An application of the reasoned action theory. Psychol. Mark. 2000, 17, 449–468. [Google Scholar] [CrossRef]
- Wang, X.; Pacho, F.; Liu, J.; Kajungiro, R. Factors influencing organic food purchase intention in developing countries and the moderating role of knowledge. Sustainability 2019, 11, 209. [Google Scholar] [CrossRef]
- Lee, K. Gender differences in Hong Kong adolescent consumers’ green purchasing behavior. J. Consum. Mark. 2009, 26, 87–96. [Google Scholar] [CrossRef]
- Salazar, H.A.; Oerlemans, L.; van Stroe-Biezen, S. Social influence on sustainable consumption: Evidence from a behavioural experiment. Int. J. Consum. Stud. 2013, 37, 172–180. [Google Scholar] [CrossRef]
- Tsarenko, Y.; Ferraro, C.; Sands, S.; McLeod, C. Environmentally conscious consumption: The role of retailers and peers as external influences. J. Retail. Consum. Serv. 2013, 20, 302–310. [Google Scholar] [CrossRef]
- Ajzen, I. Perceived behavioral control, self-efficacy, locus of control, and the theory of planned behavior 1. J. Appl. Soc. Psychol. 2002, 32, 665–683. [Google Scholar] [CrossRef]
- Yazdanpanah, M.; Komendantova, N.; Ardestani, R.S. Governance of energy transition in Iran: Investigating public acceptance and willingness to use renewable energy sources through socio-psychological model. Renew. Sustain. Energy Rev. 2015, 45, 565–573. [Google Scholar] [CrossRef]
- Hassan, M.N.A.; Pozi, F.M.; Almsafir, M.K.; Alias, R. Exploring environmental behavior at green office building using Theory of Planned Behavior. In Proceedings of the 3rd National Graduate Conference (NatGrad2015), Universiti Tenaga Nasional, Putrajaya, Malaysia, 8–9 April 2015. [Google Scholar]
- Wiser, R. Green Marketing, Renewables, and Free Riders: Increasing Customer Demand for a Public Good. 1997. Available online: https://www.osti.gov/servlets/purl/645498 (accessed on 25 July 2021).
- Davis, F.D. Perceived usefulness, perceived ease of use, and user acceptance of information technology. MIS Q. 1989, 13, 319–340. [Google Scholar] [CrossRef]
- Komendantova, N.; Patt, A.; Barras, L.; Battaglini, A. Perception of risks in renewable energy projects: The case of concentrated solar power in North Africa. Energy Policy 2012, 40, 103–109. [Google Scholar] [CrossRef]
- Haidar, A.M.; John, P.N.; Shawal, M. Optimal configuration assessment of renewable energy in Malaysia. Renew. Energy 2011, 36, 881–888. [Google Scholar] [CrossRef]
- Menegaki, A.N. A social marketing mix for renewable energy in Europe based on consumer stated preference surveys. Renew. Energy 2012, 39, 30–39. [Google Scholar] [CrossRef]
- Sidiras, D.K.; Koukios, E.G. Solar systems diffusion in local markets. Energy Policy 2004, 32, 2007–2018. [Google Scholar] [CrossRef]
- Hartmann, P.; Ibáñez, V.A. Managing customer loyalty in liberalized residential energy markets: The impact of energy branding. Energy Policy 2007, 35, 2661–2672. [Google Scholar] [CrossRef]
- Faiers, A.; Neame, C. Consumer attitudes towards domestic solar power systems. Energy Policy 2006, 34, 1797–1806. [Google Scholar] [CrossRef]
- Ansolabehere, S.; Konisky, D.M. Public attitudes toward construction of new power plants. Public Opin. Q. 2009, 73, 566–577. [Google Scholar] [CrossRef]
- Premkumar, G.; Ramamurthy, K.; Crum, M. Determinants of EDI adoption in the transportation industry. Eur. J. Inf. Syst. 1997, 6, 107–121. [Google Scholar] [CrossRef]
- Kardooni, R.; Yusoff, S.B.; Kari, F.B. Renewable energy technology acceptance in Peninsular Malaysia. Energy Policy 2016, 88, 1–10. [Google Scholar] [CrossRef]
- Fornara, F.; Pattitoni, P.; Mura, M.; Strazzera, E. Predicting intention to improve household energy efficiency: The role of value-belief-norm theory, normative and informational influence, and specific attitude. J. Environ. Psychol. 2016, 45, 1–10. [Google Scholar] [CrossRef]
- Chen, M.-F.; Lin, Y.-P.; Cheng, T.-J. Public attitudes toward nanotechnology applications in Taiwan. Technovation 2013, 33, 88–96. [Google Scholar] [CrossRef]
- Mirza, U.K.; Ahmad, N.; Harijan, K.; Majeed, T. Identifying and addressing barriers to renewable energy development in Pakistan. Renew. Sustain. Energy Rev. 2009, 13, 927–931. [Google Scholar] [CrossRef]
- McEachern, M.; Seaman, C.; Padel, S.; Foster, C. Exploring the gap between attitudes and behaviour. Br. Food J. 2005, 107, 606–625. [Google Scholar]
- Babalola, Y.T.; Babalola, A.D.; Okhale, F.O. Awareness and accessibility of environmental information in Nigeria: Evidence from Delta State. Libr. Philos. Pract. 2010, 460, 1–6. [Google Scholar]
- Batley, S.L.; Colbourne, D.; Fleming, P.; Urwin, P. Citizen versus consumer: Challenges in the UK green power market. Energy Policy 2001, 29, 479–487. [Google Scholar] [CrossRef]
- He, L.; Chen, Y.; Zhao, H.; Tian, P.; Xue, Y.; Chen, L. Game-based analysis of energy-water nexus for identifying environmental impacts during Shale gas operations under stochastic input. Sci. Total Environ. 2018, 627, 1585–1601. [Google Scholar] [CrossRef]
- Kotler, P.; Keller, K. Marketing Management New Jersey, 11th ed.; Prentica Hall: Hoboken, NJ, USA, 2003. [Google Scholar]
- Saleh, A.M.; Haris, A.B.; Bint Ahmad, N. Towards a UTAUT-based model for the intention to use solar water heaters by Libyan households. Int. J. Energy Econ. Policy 2014, 4, 26. [Google Scholar]
- Park, E.; Ohm, J.Y. Factors influencing the public intention to use renewable energy technologies in South Korea: Effects of the Fukushima nuclear accident. Energy Policy 2014, 65, 198–211. [Google Scholar] [CrossRef]
- Fox-Cardamone, L.; Hinkle, S.; Hogue, M. The correlates of antinuclear activism: Attitudes, subjective norms, and efficacy. J. Appl. Soc. Psychol. 2000, 30, 484–498. [Google Scholar] [CrossRef]
- Paladino, A.; Baggiere, J. Are we “green”? An empirical investigation of renewable electricity consumption. ACR Eur. Adv. 2008, 8, 340–341. [Google Scholar]
- Yang, S.; Zhao, D. Do subsidies work better in low-income than in high-income families? Survey on domestic energy-efficient and renewable energy equipment purchase in China. J. Clean. Prod. 2015, 108, 841–851. [Google Scholar] [CrossRef]
- Zorić, J.; Hrovatin, N. Household willingness to pay for green electricity in Slovenia. Energy Policy 2012, 47, 180–187. [Google Scholar] [CrossRef]
- Al Mamun, A.; Mohamad, M.R.; Yaacob, M.R.B.; Mohiuddin, M. Intention and behavior towards green consumption among low-income households. J. Environ. Manag. 2018, 227, 73–86. [Google Scholar] [CrossRef]
- Mainieri, T.; Barnett, E.G.; Valdero, T.R.; Unipan, J.B.; Oskamp, S. Green buying: The influence of environmental concern on consumer behavior. J. Soc. Psychol. 1997, 137, 189–204. [Google Scholar] [CrossRef]
- Lai, P. The literature review of technology adoption models and theories for the novelty technology. JISTEM-J. Inf. Syst. Technol. Manag. 2017, 14, 21–38. [Google Scholar] [CrossRef]
- Wandiga, E.N.; Kilika, J.M.; James, R. Linking Operations Strategies with Customer Based Competence and Firm Performance in the Context of Knowledge Based Intensive Sector: A Theoretical Review. Int. J. Bus. Manag. 2017, 12, 234–248. [Google Scholar] [CrossRef][Green Version]
- Maichum, K.; Parichatnon, S.; Peng, K.-C. Application of the extended theory of planned behavior model to investigate purchase intention of green products among Thai consumers. Sustainability 2016, 8, 1077. [Google Scholar] [CrossRef]
- Aristio, A.P.; Supardi, S.; Hendrawan, R.A.; Hidayat, A.A. Analysis on Purchase Intention of Indonesian Backpacker in Accommodation Booking through Online Travel Agent. Procedia Comput. Sci. 2019, 161, 885–893. [Google Scholar] [CrossRef]
- Liobikienė, G.; Mandravickaitė, J.; Bernatonienė, J. Theory of planned behavior approach to understand the green purchasing behavior in the EU: A cross-cultural study. Ecol. Econ. 2016, 125, 38–46. [Google Scholar] [CrossRef]
- Kim, Y.; Han, H. Intention to pay conventional-hotel prices at a green hotel–a modification of the theory of planned behavior. J. Sustain. Tour. 2010, 18, 997–1014. [Google Scholar] [CrossRef]
- Hoang, X.L.; Nguyen, T.K.C.; Ly, H.M.; Luong, T.T.; Nguyen, T.T.Q. The moderating role of csr associations on the link between brand awareness and purchase intention. J. Asian Financ. Econ. Bus. 2020, 7, 233–240. [Google Scholar] [CrossRef]
- Wang, Y.-H.; Chen, L.-Y. An empirical study of the effect of perceived price on purchase intention evidence from low-cost carriers. Int. J. Bus. Soc. Sci. 2016, 7, 97–107. [Google Scholar]
- Zhang, L.; Chen, L.; Wu, Z.; Zhang, S.; Song, H. Investigating young consumers’ purchasing intention of green housing in China. Sustainability 2018, 10, 1044. [Google Scholar] [CrossRef]
- Anderson, J.C.; Gerbing, D.W. Structural equation modeling in practice: A review and recommended two-step approach. Psychol. Bull. 1988, 103, 411. [Google Scholar] [CrossRef]
- Hair, B.; Black, C.; Babin, A. Multivariate Data Analysis; Pearson Prentice Hall: Hoboken, NJ, USA, 2010. [Google Scholar]
- Fornell, C.; Larcker, D.F. Evaluating structural equation models with unobservable variables and measurement error. J. Mark. Res. 1981, 18, 39–50. [Google Scholar] [CrossRef]
- Nunnally, J.C. An overview of psychological measurement. In Clinical Diagnosis of Mental Disorders; Springer: Berlin/Heidelberg, Germany, 1978; pp. 97–146. [Google Scholar]
- Irfan, M.; Hao, Y.; Ikram, M.; Wu, H.; Akram, R.; Rauf, A. Assessment of the public acceptance and utilization of renewable energy in Pakistan. Sustain. Prod. Consum. 2021, 27, 312–324. [Google Scholar] [CrossRef]


| Variable | Category | Frequency | Percentage |
|---|---|---|---|
| Gender | Male | 351 | 70.2 |
| Female | 149 | 29.8 | |
| Age | 20–30 | 101 | 20.2 |
| 31–40 | 145 | 29 | |
| 41–50 | 108 | 21.6 | |
| 51–60 | 84 | 16.8 | |
| 61-above | 62 | 12.4 | |
| Qualification | Bachelors | 114 | 22.8 |
| Masters | 192 | 38.4 | |
| Postgraduates | 132 | 26.4 | |
| Diplomas | 51 | 10.2 | |
| Others | 11 | 2.2 | |
| Icome | 1–10,000 | 48 | 9.6 |
| 10,000–20,000 | 99 | 19.8 | |
| 20,000–30,000 | 165 | 33.0 | |
| 30,000–40,000 | 113 | 22.6 | |
| 40,000–above | 75 | 15.0 |
| Measures | Items | Source |
|---|---|---|
| Attitude | 3 | [83] |
| Relative advantages | 5 | [84] |
| Subjective norms | 3 | [85] |
| Perceived behavioral control | 3 | [86] |
| Easy to use | 4 | [84] |
| Awareness | 5 | [87] |
| Perceived price/cost | 5 | [88] |
| Purchase intention | 3 | [89] |
| Use behavior | 4 | [85] |
| Overall Fit Index of the CFA Model | ||
|---|---|---|
| Fit Index | Score | Recommended Threshold Value |
| Absolute fit measures | ||
| CMIN/df | 2.821 | ≤2a; ≤5b |
| GFI | 0.861 | ≥0.90a; ≥0.80b |
| RMSEA | 0.059 | ≤0.8a; ≤0.10b |
| Incremental fit measures | ||
| NFI | 0.828 | ≥0.90a |
| AGFI | 0.833 | ≥0.90a; ≥0.80b |
| CFI | 0.957 | ≥0.90a |
| SRMR | 0.026 | The higher the better |
| CR | AVE | MSV | MaxR(H) | RLA | BRA | PRI | ITU | ACB | SUN | ATT | INT | PBC | |
|---|---|---|---|---|---|---|---|---|---|---|---|---|---|
| RLA | 0.971 | 0.870 | 0.229 | 0.977 | 0.933 | ||||||||
| BRA | 0.969 | 0.864 | 0.176 | 0.972 | 0.334 *** | 0.929 | |||||||
| PRI | 0.946 | 0.778 | 0.176 | 0.953 | 0.385 *** | 0.419 *** | 0.882 | ||||||
| ITU | 0.946 | 0.813 | 0.065 | 0.954 | 0.164 *** | 0.163 *** | 0.186 *** | 0.902 | |||||
| ACB | 0.956 | 0.845 | 0.294 | 0.960 | 0.478 *** | 0.402 *** | 0.376 *** | 0.199 *** | 0.919 | ||||
| SUN | 0.974 | 0.925 | 0.309 | 0.974 | 0.338 *** | 0.241 *** | 0.323 *** | 0.243 *** | 0.421 *** | 0.962 | |||
| ATT | 0.941 | 0.842 | 0.248 | 0.947 | 0.357 *** | 0.137 ** | 0.080 † | 0.234 *** | 0.382 *** | 0.498 *** | 0.917 | ||
| INT | 0.938 | 0.834 | 0.294 | 0.947 | 0.411 *** | 0.299 *** | 0.326 *** | 0.256 *** | 0.542 *** | 0.446 *** | 0.457 *** | 0.913 | |
| PBC | 0.902 | 0.755 | 0.309 | 0.919 | 0.406 *** | 0.355 *** | 0.415 *** | 0.209 *** | 0.443 *** | 0.556 *** | 0.350 *** | 0.451 *** | 0.869 |
| Hypotheses | Constructs | To | Constructs | Estimate | S.E. | C.R. | p |
|---|---|---|---|---|---|---|---|
| H1 | ATT | <--- | RLA | 0.197 | 0.029 | 6.765 | *** |
| H2 | ATT | <--- | SUN | 0.333 | 0.030 | 11.145 | *** |
| H3 | ATT | <--- | PBC | 0.072 | 0.030 | 2.388 | 0.017 |
| H4 | ATT | <--- | ITU | 0.105 | 0.033 | 3.200 | 0.001 |
| H5 | ATT | <--- | PRI | −0.149 | 0.028 | −5.221 | *** |
| H6 | ATT | <--- | BRA | −0.006 | 0.026 | −0.238 | 0.812 |
| H7 | INT | <--- | RLA | 0.138 | 0.033 | 4.142 | *** |
| H8 | INT | <--- | SUN | 0.116 | 0.037 | 3.166 | 0.002 |
| H9 | INT | <--- | PBC | 0.141 | 0.033 | 4.232 | *** |
| H10 | INT | <--- | ITU | 0.084 | 0.036 | 2.316 | 0.021 |
| H11 | INT | <--- | PRI | 0.098 | 0.032 | 3.046 | 0.002 |
| H12 | INT | <--- | BRA | 0.075 | 0.029 | 2.576 | 0.010 |
| H13 | INT | <--- | ATT | 0.298 | 0.050 | 5.954 | *** |
| H14 | ACB | <--- | INT | 0.547 | 0.042 | 13.090 | *** |
| Control Variables | |||||||
| INT | <--- | Gender | −0.079 | 0.162 | −0.486 | 0.627 | |
| INT | <--- | Age | −0.038 | 0.045 | −0.852 | 0.394 | |
| INT | <--- | Education | −0.101 | 0.042 | −2.430 | 0.015 | |
| INT | <--- | Income | 0.037 | 0.052 | 0.711 | 0.477 |
| Relationships | Standardized Indirect Effects | Standardized Direct Effects | Standardized Total Effects | p | Mediation Result |
|---|---|---|---|---|---|
| RLA, ATT and INT | 0.073 | 0.148 | 0.222 | 0.001 | Partial Mediation |
| SUN, ATT and INT | 0.122 | 0.134 | 0.257 | 0.001 | Partial Mediation |
| PBC, ATT and INT | 0.027 | 0.169 | 0.196 | 0.001 | Partial Mediation |
| ITU, ATT and INT | 0.035 | 0.087 | 0.122 | 0.001 | Partial Mediation |
| PRI, ATT and INT | −0.057 | 0.132 | 0.075 | 0.001 | Full Mediation |
| BRA, ATT and INT | −0.003 | 0.102 | 0.100 | 0.001 | Full Mediation |
Publisher’s Note: MDPI stays neutral with regard to jurisdictional claims in published maps and institutional affiliations. |
© 2021 by the authors. Licensee MDPI, Basel, Switzerland. This article is an open access article distributed under the terms and conditions of the Creative Commons Attribution (CC BY) license (https://creativecommons.org/licenses/by/4.0/).
Share and Cite
Ashinze, P.C.; Tian, J.; Ashinze, P.C.; Nazir, M.; Shaheen, I. A Multidimensional Model of Sustainable Renewable Energy Linking Purchase Intentions, Attitude and User Behavior in Nigeria. Sustainability 2021, 13, 10576. https://doi.org/10.3390/su131910576
Ashinze PC, Tian J, Ashinze PC, Nazir M, Shaheen I. A Multidimensional Model of Sustainable Renewable Energy Linking Purchase Intentions, Attitude and User Behavior in Nigeria. Sustainability. 2021; 13(19):10576. https://doi.org/10.3390/su131910576
Chicago/Turabian StyleAshinze, Paul Chibuogwu, Jian Tian, Peter Chiedu Ashinze, Mehrab Nazir, and Imrab Shaheen. 2021. "A Multidimensional Model of Sustainable Renewable Energy Linking Purchase Intentions, Attitude and User Behavior in Nigeria" Sustainability 13, no. 19: 10576. https://doi.org/10.3390/su131910576
APA StyleAshinze, P. C., Tian, J., Ashinze, P. C., Nazir, M., & Shaheen, I. (2021). A Multidimensional Model of Sustainable Renewable Energy Linking Purchase Intentions, Attitude and User Behavior in Nigeria. Sustainability, 13(19), 10576. https://doi.org/10.3390/su131910576

