The Dynamic Evolution of the Ecological Footprint and Ecological Capacity of Qinghai Province
Abstract
1. Introduction
2. Methodological Approach
2.1. Study Area
2.2. Data Sources
3. Study Methods
3.1. EF
3.2. EC
3.3. EF of Ten Thousand Yuan GDP
3.4. EF Index
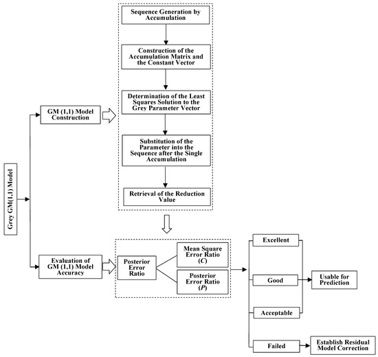
3.5. The Grey GM(1,1) Model
- (1)
- Sequence generation by accumulation
- (2)
- Construction of the accumulation matrix B and the constant vector
- (3)
- Determination of the least squares solution to the grey parameter vector
- (4)
- Substitution of the parameter into the sequence after the single accumulation
- (5)
- Retrieval of the reduction value
- (6)
- Calculation of the residual error and the relative error
- (7)
- Evaluation of model accuracy
- (8)
- Evaluation of model accuracy
4. Results and Analysis
4.1. Dynamic Changes in EF and EC in Qinghai
4.2. EFI of Qinghai Province
4.3. EF of Ten Thousand Yuan of GDP in Qinghai
4.4. Prediction Analysis of Per Capita EF, Per Capita EC, and EF of Ten Thousand Yuan of GDP in Qinghai.
4.5. Spatial Evolution Characteristics of the Sustainable Development State in Qinghai Province
5. Discussion
5.1. Advantages and Applicability of the Method
5.2. Comparison and Discussion of Results
5.3. Policy Implication
5.4. Limitations and Prospects of the Study
6. Conclusions
Author Contributions
Funding
Acknowledgments
Conflicts of Interest
Appendix A
| Category | Items | Year | ||||||||||
|---|---|---|---|---|---|---|---|---|---|---|---|---|
| 2007 | 2008 | 2009 | 2010 | 2011 | 2012 | 2013 | 2014 | 2015 | 2016 | 2017 | ||
| Arable land | Cereals | 2850.60 | 2642.30 | 2961.20 | 3049.50 | 2860.40 | 3102.40 | 3039.40 | 3335.70 | 2893.50 | 3032.80 | 3237.30 |
| Beans | 2437.00 | 2398.30 | 2248.10 | 2578.10 | 2519.70 | 2289.30 | 2499.90 | 2603.00 | 2675.70 | 2753.50 | 2854.20 | |
| Potatoes | 17,381.70 | 17,992.50 | 17,760.80 | 17,794.10 | 19,344.10 | 18,981.20 | 19,389.00 | 20,142.50 | 19,910.10 | 19,617.50 | 20,110.80 | |
| Oilseeds | 1599.90 | 1729.20 | 1816.90 | 1754.00 | 2017.50 | 2137.30 | 2159.20 | 2340.50 | 2430.60 | 2371.00 | 2744.60 | |
| Vegetables | 14,405.10 | 14,396.40 | 13,981.10 | 14,115.50 | 14,194.30 | 14,286.30 | 14062.20 | 14,280.70 | 14,245.60 | 14,176.40 | 14,165.10 | |
| Melons | 22,723.10 | 23,842.00 | 23,641.10 | 24,056.20 | 24,071.10 | 24,669.50 | 25,427.20 | 25,546.90 | 25,581.20 | 25,221.80 | 26,165.80 | |
| Grassland | Milk | 2297.80 | 2322.60 | 2272.20 | 2294.10 | 2325.50 | 2341.40 | 2348.00 | 2401.20 | 2397.00 | 2384.10 | 2430.20 |
| Pork | 78.50 | 79.70 | 80.40 | 78.80 | 79.00 | 79.20 | 79.30 | 79.80 | 80.40 | 80.30 | 80.70 | |
| Beef | 118.82 | 120.12 | 117.63 | 118.65 | 120.23 | 121.03 | 121.37 | 124.05 | 123.87 | 123.22 | 181.40 | |
| Mutton | 14.15 | 14.05 | 14.10 | 14.05 | 14.25 | 14.25 | 14.30 | 14.40 | 14.60 | 14.50 | 14.65 | |
| Wool | 15.00 | 15.00 | 15.00 | 15.00 | 15.00 | 15.00 | 15.00 | 15.00 | 15.00 | 15.00 | 15.00 | |
| Cow Cashmere | 15.00 | 15.00 | 15.00 | 15.00 | 15.00 | 15.00 | 15.00 | 15.00 | 15.00 | 15.00 | 15.00 | |
| Eggs | 33.01 | 33.01 | 31.99 | 31.19 | 31.69 | 30.45 | 28.84 | 26.90 | 27.27 | 32.13 | 30.46 | |
| Honey | 44.90 | 45.40 | 44.20 | 43.80 | 45.30 | 45.40 | 47.20 | 47.40 | 47.60 | 46.60 | 47.30 | |
| Waters | Fishery | 29.00 | 29.00 | 29.00 | 29.00 | 29.00 | 29.00 | 29.00 | 29.00 | 29.00 | 29.00 | 29.00 |
| Woodland | Fruits | 6198.90 | 6229.60 | 6284.30 | 6234.00 | 6079.70 | 6069.80 | 6185.80 | 6193.80 | 6045.20 | 5978.40 | 5968.60 |
| Category | Items | Year | ||||||||||
|---|---|---|---|---|---|---|---|---|---|---|---|---|
| 2007 | 2008 | 2009 | 2010 | 2011 | 2012 | 2013 | 2014 | 2015 | 2016 | 2017 | ||
| Arable land | Cereals | 539,400.00 | 547,400.00 | 535,900.00 | 569,500.00 | 594,200.00 | 619,000.00 | 608,200.00 | 631,800.00 | 623,500.00 | 610,900.00 | 585,300.00 |
| Beans | 109,200.00 | 108,800.00 | 108,000.00 | 85,300.00 | 70,600.00 | 71,000.00 | 56,500.00 | 56,800.00 | 56,100.00 | 60,200.00 | 58,600.00 | |
| Potatoes | 341,600.00 | 361,800.00 | 383,000.00 | 365,500.00 | 368,800.00 | 325,000.00 | 359,000.00 | 359,500.00 | 347,600.00 | 363,400.00 | 363,200.00 | |
| Oilseeds | 320,300.00 | 352,200.00 | 366,000.00 | 369,100.00 | 360,700.00 | 352,200.00 | 325,700.00 | 315,100.00 | 304,800.00 | 300,400.00 | 294,800.00 | |
| Vegetables | 982,673.00 | 1,100,799.00 | 1,188,635.00 | 1,344,321.00 | 1,436,411.00 | 1,587,488.00 | 1,589,446.00 | 1,585,846.00 | 1,664,039.00 | 1,700,159.00 | 1,700,100.00 | |
| Melons | 19,135.00 | 19,396.00 | 18,824.00 | 24,011.00 | 30,862.00 | 22,705.00 | 16,125.00 | 12,500.00 | 21,155.00 | 27,356.00 | 25,253.00 | |
| Grassland | Milk | 249,800.00 | 253,000.00 | 253,000.00 | 262,200.00 | 269,600.00 | 275,500.00 | 276,000.00 | 305,000.00 | 315,000.00 | 330,000.00 | 338,000.00 |
| Pork | 75,700.00 | 87,000.00 | 92,000.00 | 91,800.00 | 91,600.00 | 94,400.00 | 99,000.00 | 105,300.00 | 103,200.00 | 105,100.00 | 114,000.00 | |
| Beef | 73,200.00 | 73,000.00 | 81,000.00 | 84,600.00 | 87,000.00 | 95,600.00 | 102,800.00 | 106,100.00 | 114,900.00 | 121,800.00 | 129,000.00 | |
| Mutton | 86,800.00 | 87,000.00 | 88,000.00 | 90,400.00 | 99,400.00 | 103,900.00 | 105,300.00 | 109,200.00 | 115,600.00 | 119,800.00 | 127,000.00 | |
| Wool | 15,378.00 | 15,369.00 | 15,378.00 | 17,749.00 | 19,411.00 | 19,149.00 | 19,308.00 | 18,438.00 | 18,675.00 | 18,813.00 | 18,813.00 | |
| Cow Cashmere | 2040.00 | 2076.00 | 2214.00 | 2355.89 | 3092.00 | 2311.47 | 2166.34 | 1883.00 | 1942.04 | 1876.16 | 1846.60 | |
| Eggs | 13,865.00 | 14,913.00 | 15,151.00 | 15,600.00 | 17,553.00 | 20,054.00 | 22,622.00 | 21,800.00 | 22,600.00 | 23,900.00 | 24,600.00 | |
| Honey | 561.00 | 1030.00 | 1043.00 | 1059.00 | 1044.00 | 1029.00 | 1531.00 | 1533.00 | 1536.00 | 1526.00 | 1529.00 | |
| Waters | Fishery | 1780.00 | 2129.00 | 827.00 | 1600.00 | 3293.00 | 4520.00 | 6000.00 | 9037.00 | 10578.00 | 12050.00 | 16088.00 |
| Woodland | Fruits | 13,846.00 | 13,241.00 | 14,575.00 | 14,387.00 | 13,511.00 | 14,090.00 | 13,519.00 | 13,249.00 | 15,011.00 | 12,893.00 | 12,878.00 |
| Category | Items | Year | Global Average Energy footprint/(GJ∙hm−2) | Conversion Coefficient/(GJ∙t−1) | |||||||||||
|---|---|---|---|---|---|---|---|---|---|---|---|---|---|---|---|
| 2007 | 2008 | 2009 | 2010 | 2011 | 2012 | 2013 | 2014 | 2015 | 2016 | 2017 | |||||
| Fossil energy land | Coal | 4756 | 4372 | 4299 | 3414 | 2858 | 3143 | 3167 | 2977 | 3253 | 3627.9 | 3212 | 55 | 20.93 | |
| Petroleum | 809 | 895 | 779 | 761 | 1068 | 940 | 824 | 821 | 852 | 992.15 | 1112 | 93 | 41.87 | ||
| Built-up land | Electricity | 3606 | 3513 | 3653 | 4704 | 4777 | 4457 | 4614 | 4916 | 4467 | 3883 | 4107 | 1000 | 11.84 | |
| Land Type | Year | ||||||||||
|---|---|---|---|---|---|---|---|---|---|---|---|
| 2007 | 2008 | 2009 | 2010 | 2011 | 2012 | 2013 | 2014 | 2015 | 2016 | 2017 | |
| Arable land | 542,202.26 | 542,719.53 | 588,019.28 | 587,925.89 | 588,324.22 | 588,527.93 | 588,212.20 | 585,708.24 | 588,420.29 | 589,400.29 | 590,140.30 |
| Woodland | 2,660,524.02 | 2,664,670.07 | 3,544,588.57 | 3,544,562.68 | 3,544,373.39 | 3,543,943.22 | 3,542,895.19 | 3,542,428.11 | 3,541,495.10 | 3,540,401.77 | 3,539,608.44 |
| Grassland | 40,349,308.33 | 40,347,495.09 | 40,843,269.70 | 40,839,474.83 | 40,827,502.83 | 40,823,895.88 | 40,814,642.75 | 40,815,906.04 | 40,808,880.40 | 40,798,953.73 | 40,794,633.73 |
| Build-up land | 324,614.88 | 327,104.94 | 297,512.40 | 304,121.36 | 311,479.74 | 319,857.44 | 336,882.62 | 336,661.37 | 343,760.17 | 353,666.84 | 358,986.85 |
| Waters | 2,818,258.28 | 2,818,258.28 | 2,818,258.28 | 2,818,258.28 | 2,818,258.28 | 2,818,258.28 | 2,275,353.00 | 2,275,353.00 | 2,275,353.00 | 2,275,353.00 | 2,275,353.00 |
| Item | 2007 | 2008 | 2009 | 2010 | 2011 | 2012 | 2013 | 2014 | 2015 | 2016 | 2017 |
|---|---|---|---|---|---|---|---|---|---|---|---|
| Per capita GDP (Ten thousand yuan) | 1.4507 | 1.8421 | 1.9454 | 2.4098 | 2.9522 | 3.3181 | 3.6875 | 3.9671 | 4.1252 | 4.3531 | 4.4047 |
| EF of ten thousand yuan of GDP | 1.5873 | 1.2852 | 1.2110 | 0.9437 | 0.8137 | 0.7783 | 0.7230 | 0.6756 | 0.6930 | 0.6974 | 0.6774 |
| Year | Region | |||||||
|---|---|---|---|---|---|---|---|---|
| XN | HD | HB | HNZ | HN | GL | YS | HX | |
| 2007 | −486.91% | −360.76% | −19.25% | 2.92% | 35.64% | 88.77% | 90.87% | 83.66% |
| 2012 | −205.79% | −140.34% | 15.33% | 11.85% | 21.89% | 91.09% | 94.72% | 86.43% |
| 2017 | −296.56% | −259.76% | −34.14% | 9.12% | −22.55% | 92.41% | 96.02% | 83.74% |
| 2021 | −386.01% | −369.96% | −75.83% | 11.03% | 34.36% | 93.06% | 97.42% | 93.04% |
References
- Chu, X.; Deng, X.Z.; Jin, G.; Wang, Z.; Li, Z.H. Ecological security assessment based on ecological footprint approach in Beijing-Tianjin-Hebei region, China. Phys. Chem. Earth 2017, 101, 43e51. [Google Scholar] [CrossRef]
- Wang, Y.N.; Jiang, Y.T.; Zheng, Y.M.; Wang, H.W. Assessing the ecological carrying capacity based on revised Three-Dimensional ecological footprint model in inner Mongolia, China. Sustainability 2019, 11, 2002. [Google Scholar] [CrossRef]
- Wei, W.; Li, W.L.; Song, Y.; Xu, J.; Wang, W.Y.; Liu, C.L. The dynamic analysis and comparison of emergy ecological footprint for the Qinghai–Tibet Plateau: A case study of Qinghai province and Tibet. Sustainability 2019, 11, 5587. [Google Scholar] [CrossRef]
- Su, W.L.; Li, W.L.; Zhu, Y.L.; Cai, D.; Yu, C.; Xu, J.; Wei, W. Evaluation of sustainable development in Qinghai based on energy ecological footprint model. Pratacultural Sci. 2019, 36, 1445–1456. [Google Scholar]
- Farley, J.; Daly, H. Natural capital: The limiting factor: A reply to Aroson, Blignaut, Milton and Clewell. Ecol. Eng. 2006, 28, 6–10. [Google Scholar] [CrossRef]
- Hardi, P.; Barg, S.; Hodge, T.; Pinter, L. Measuring sustainable development: Review of current practices, occasional paper number 17. Int. Inst. Sustain. Dev. 1997, 11, 18–21. [Google Scholar]
- Rees, W. Ecological footprints and appropriated carrying capacity: What urban economics leaves out. Environ. Urban 1992, 4, 121–130. [Google Scholar] [CrossRef]
- Wackernagel, M.; Rees, W. Our Ecological Footprint: Reducing Human Impact on the Earth; New Society Publishers: Gabriola Island, BC, Canada, 1996; pp. 61–83. [Google Scholar]
- Zhang, Z.Q.; Xu, Z.M.; Cheng, G.D. The concept of ecological footprints and computer models. Ecol. Economy 2000, 10, 8–10. [Google Scholar]
- Kalbar, P.P.; Birkved, M.; Karmakar, S.; Nygaard, S.E.; Hauschild, M. Can carbon footprint serve as proxy of the environmental burden from urban consumption patterns? Ecol. Indicat. 2017, 74, 109–118. [Google Scholar] [CrossRef]
- Lanouar, C. The impact of energy consumption and economic development on ecological footprint and CO2 emissions: Evidence from a Markov Switching Equilibrium correction model. Energy Econ. 2017, 65, 355–374. [Google Scholar]
- Chen, G.; Li, Q.; Peng, F.; Karamian, H.; Tang, B.Y. Henan ecological security evaluation using improved 3D ecological footprint model based on emergy and net primary productivity. Sustainability 2019, 11, 1353. [Google Scholar] [CrossRef]
- Onetiu, A.N. Favour ability of habitation conditions in the Balkan area considerations on the Romanian ethnic group. Metal Int. 2009, 14, 29–32. [Google Scholar]
- Holden, E. Ecological footprints and sustainable urban form. J. Hous. Built Environ. 2004, 19, 91–109. [Google Scholar] [CrossRef]
- Dakhia, K.; Berezowskaazzag, E. Urban institutional and ecological footprint: A new urban metabolism assessment tool for planning sustainable urban ecosystems. Manag. Environ. Qual. Int. J. 2010, 21, 78–89. [Google Scholar] [CrossRef]
- Ayres, R.U. Commentary on the utility of the ecological footprint concept. Ecol. Econ. 2000, 32, 347–349. [Google Scholar]
- Bastianoni, S.; Niccolucci, V.; Pulselli, R.M.; Marchettini, N. Indicator and indicandum: “Sustainable way” vs “prevailing conditions” in the Ecological Footprint. Ecol. Indic. 2012, 16, 47–50. [Google Scholar] [CrossRef]
- Zhang, X.H.; Li, J.; Zhang, H.W. Emergy-ecological footprint integrated model for eco-city evaluation: A case of Tianjin city. Acta Scientiarum Naturalium Universitatis Pekinensis 2011, 47, 344–352. [Google Scholar]
- Liu, W.J. Ecological security assessment based on GIS and ecological footprint method in Northeast Asia. In Northeast Institute of Geography and Agroecology; Chinese Academy of Sciences: Changchun, China, 2012. [Google Scholar]
- Li, W.L.; Wei, W.; Song, Y.; Liu, C.L.; Su, W.L.; Xu, J.; Zhu, G.F. Sustainable development of the alpine pastoral region in the eastern Ti-betan Plateau based on the emergy ecological footprint model. Acta Prataculturae Sin. 2019, 27, 702–710. [Google Scholar]
- Mcdonald, G.W.; Patterson, M.G. Ecological Footprints and Interdependencies of New Zealand Regions. Ecol. Econ. 2004, 50, 49–67. [Google Scholar] [CrossRef]
- Cuadra, M.; Bjorklund, J. Assessment of economic and ecological carrying capacity of agricultural crops in Nicaragua. Ecol. Ind. 2007, 7, 133–149. [Google Scholar] [CrossRef]
- Erling, H.; Karl, G.H. The ecological footprints of fuelds. Transp. Res. Part D Transp. Environ. 2005, 10, 395–403. [Google Scholar]
- Yao, J. Study on Sustainable Development of Forestry in Shanxi Province based on the Theory of Ecological Footprint; Central South University of Forestry and Technology: Changsha, China, 2016. [Google Scholar]
- Wu, Y. Based on the improved ecological footprint model, the sustainable development energy evaluation of ecotourism is etudied. J. Chongqing Univ. Technol. (Natural Science) 2019, 33, 212–218. [Google Scholar]
- Jia, C.Z.; Qiao, Y.Y.; Guan, G.G.; Zhao, K.L. Temporal and spatial variations and the driving factors of water resources ecological footprint in Shanxi province. Res. Soil Water Conserv. 2019, 26, 370–376. [Google Scholar]
- Gao, C.K.; Jiang, D.H.; Wang, D.; Yan, J. Calculation of ecological footprint based on modified method and quantitative analysis of its impact factors-A case study of Shanghai. Chin. Geogr. Sci. 2006, 16, 306–313. [Google Scholar] [CrossRef]
- Zhao, M.Q.; Xu, Y.; Li, W.P.; Chen, Z.S.; You, Y. Time series variation of ecological footprint and ecological carrying capacity in Sichuan province during 2007–2016. J. China West Norm. Univ. (Natural Sciences) 2019, 40, 179–186. [Google Scholar]
- An, B.S.; Cheng, G.D. Dynamic analysis of the ecological footprint and carrying capacity of Tibet. Acta Ecol. Sin. 2014, 34, 1002–1009. [Google Scholar]
- Pi, H.Y.; Muyibulla, Z.; Xia, J.X. Ecological footprint analysis of sustainable development in Ningxia facilitates assessment. J. MUC (Natural Sciences Edition) 2017, 26, 78–85. [Google Scholar]
- Zhou, J. Application and Research on Ecological Carrying Capacity Assessment with Ecological Footprint Model in Beijing; Beijing University of Civil Engineering and Architecture: Beijing, China, 2013. [Google Scholar]
- Li, Z.S.; Huang, G.Q.; Su, Y.X. Emergy ecological footprint model and its application to Guangzhou. Guangdong Agric. Sci. 2012, 39, 156–160. [Google Scholar]
- Hu, Z.L.; Ge, J.P.; Han, A.P. A comparative study of Chinese metropolis ecological footprint: The case of Beijing, Shanghai, Tianjin and Chongqing. Mod. Urban Res. 2017, 2, 84–93. [Google Scholar]
- Zhan, X.M. Dynamic and Prediction on Ecological Footprint of Chongqing; Chongqing Jiaotong University: Chongqing, China, 2011. [Google Scholar]
- Yao, K.B. Analysis of Human-environment Coordination Fluctuations of Hubei province during 1991~2010 Based on the ecological footprint model. J. Green Sci. Technol. 2014, 7, 315–317. [Google Scholar]
- Yang, Y.; Jia, T. The 21st century ecological carrying capacity and footprint in Shaanxi Province. Acta Ecol. Sin. 2015, 35, 7987–7997. [Google Scholar]
- Zheng, H.; Shi, P.; He, J.J. The dynamic analysis on ecological footprint and ecological capacity of Gansu province. J. Arid Land Resour. Environ. 2013, 27, 13–18. [Google Scholar]
- Wang, M.Q.; Wang, J.D.; Liu, J.S.; Zhao, W.; Gu, K.K. Application of the emergetic ecological footprint method to Heilongjiang and Yunnan provinces and analysis. J. Nat. Resour. 2009, 24, 73–81. [Google Scholar]
- Zhang, N.; Niu, C.P. Analysis on the dynamic evolution of the sustainable development of economy in Xinjiang-Based on ecological footprint model. J. Shihezi Univ. (Philosophy and Social Sciences) 2017, 31, 11–18. [Google Scholar]
- Wang, X.P.; Ding, S.X. Analysis on Social-economic sustainable development in Qinghai province based on ecological footprint model. China Popul. Resour. Environ. 2011, 21, 40–43. [Google Scholar]
- Li, J.; Liu, Z.; He, C.; Wei, T.; Sun, Z. Are the drylands in Northern China sustainable? A perspective from ecological footprint dynamics from 1990 to 2010. Sci. Total Environ. 2016, 553, 223–231. [Google Scholar] [CrossRef]
- Gao, B.; Xu, Q.T. Dynamic analysis and prediction of ecological footprint in Jilin province of China based on grey prediction model. Appl. Mech. Mater. 2014, 472, 899–903. [Google Scholar] [CrossRef]
- Zhong, R.F. Analysis on Dynamic Evolution of the Ecological Footprint and Driving Force in Qinghai Province; Qinghai Normal University: Xining, China, 2014. [Google Scholar]
- Ma, L. Sustainable Development Ability Quantitative Analysis in QINGHAI Province based on Ecological Footprint Model; Northwest University: Xi’an, China, 2009. [Google Scholar]
- Qinghai Provincial Bureau of Statistics NBS Survey Office in Qinghai. Qinghai Statistical Yearbook 2018; China Statistics Press: Beijing, China, 2018. [Google Scholar]
- Di, S.X.; Tan, H.R.; Ge, L.Y.; Ren, H.J. Research on the coupling of economic growth and environmental quality based on models in Qinghai province. Ecol. Econ. 2017, 33, 150–154. [Google Scholar]
- Zhao, Y.B. Research on the protection and development of Qinghai minority culture. P R Mag. 2020, 1, 288. [Google Scholar]
- Xin, X.L. Research of the General Land use Planning of Qinghai Province based on the Ecological Footprint Model; China University of Geosciences: Beijing, China, 2012. [Google Scholar]
- Yue, L.; Yu, C.; Gao, X.C. Regional ecological carrying capacity: Illustrated by the example of Zhangye and Ganzhou City in Zhangye. J. Arid Land Resour. Environ. 2011, 25, 28–32. [Google Scholar]
- Li, F.; Song, Y.X.; Liu, W.X.; Hou, W. Dynamic change of ecological footprint and ecological capacity based on time-series model in Liaoning province. Ecol. Environ. Sci. 2010, 19, 718–723. [Google Scholar]
- WWF. Living Planet Report. 2006. Available online: http://www.panda.org/news_facts/publications/living_planet_report/index.cfm (accessed on 11 October 2019).
- Liu, M.C.; Li, W.H.; Xie, G.D. Estimation of China ecological footprint production coefficient based on net primary productivity. Chin. J. Ecol. 2010, 29, 592–597. [Google Scholar]
- Wachernagel, M.; Lewan, L.; Hanson, C.B. Evaluating the use of natural capital with the ecological footprint: Applications in Sweden and sub-regions. Ambio 1999, 28, 604–612. [Google Scholar]
- Wackernagel, M.; Silverstein, L. Big things first: Focusing on the scale imperative with the ecological footprint. Ecol. Econ. 2000, 32, 375–390. [Google Scholar]
- Zhou, J.; Shang, J.C. Ecological footprint of sustainable development of Suihua City. Sci. Geogr. Sin. 2004, 3, 333–338. [Google Scholar]
- Lu, Y.; Hua, C. Ecological footprint dynamic analysis of Guangxi Chuang Autonomous Region, From 1990 to 2002. China Popul. Resour. Environ. 2004, 3, 51–55. [Google Scholar]
- Chen, D.J.; Xu, Z.M. Study on Assessment of the Ecological security in the Continental Watersheds in Northwest China-A Case Study at the Middle Reaches of Heihe River Watershed, Zhangye Prefecture. Arid Land Geogr. 2002, 3, 219–224. [Google Scholar]
- Chen, C.Z.; Lin, Z.S. Multiple timescale analysis and factor analysis of energy ecological footprint growth in China 1953–2006. Energy Policy 2008, 36, 1666–1678. [Google Scholar] [CrossRef]
- Weng, B.Q.; Wang, Y.X.; Huang, Y.B.; Ying, Z.Y.; Huang, Q.L. Dynamic changes of ecological footprint and ecological capacity in Fujian Province. Chin. J. Appl. Ecol. 2006, 17, 2153–2157. [Google Scholar]
- Sun, J.P. Analysis on land ecological capacity based on ecological footprint method in Yushu City. Master’ Thesis, Qinghai Nationalities University, Xining, China, 2016. [Google Scholar]
- Wu, L.J. Dynamic evaluation of China sustainable development based on the ecological footprint index. J. China Agric. Univ. 2005, 10, 94–99. [Google Scholar]
- Chen, C.Z.; Lin, Z.S.; Jia, D.X. Spatiotemporal analysis on sustainable ecosystem in world based on ecological footprint index. Geogr. Geo-Inf. Sci. 2007, 23, 68–72. [Google Scholar]
- Deng, J.L. Grey System Overview. World Sci. 1983, 7, 1–5. [Google Scholar]
- Zhou, J.; Liu, Z.C. The research on the control and warning of ecological security based on GM (1,1) model. J. Arid Land Resour. Environ. 2011, 25, 15–19. [Google Scholar]
- Tan, S.H.; Zhang, Z.H.; Wei, Y. Early warning and analysis of land ecological security in Anhui province based on PSR and GM (1,1) model. J. Anhui Agric. Sci. 2019, 47, 25. [Google Scholar]
- Du, J.; An, Y.L.; Yuan, S.L. The application of Gray GM (1,1) model and Verhulst model in the forecast of farmland in the karst area—A case in Bijie ecological experimental area. Carsologica Sin. 2009, 28, 426–431. [Google Scholar]
- Glaser, M.; Krause, G.; Ratter, B.M.; Welp, M. Human-Nature Interactions in the Anthropocene: Potentials of Social-Ecological Systems Analysis; Routledge Press: London, UK, 2012. [Google Scholar]
- Wang, Y.; Zhou, L.H. Assessment of the coordination ability of sustainable social-ecological systems development based on a set pair analysis: A case study in Yanchi county, China. Sustainability 2016, 8, 733. [Google Scholar] [CrossRef]
- Gao, Y.L.; Lin, H.L.; Zhou, Z.Y.; Wei, Y.M. Analysis on ecological footprint of sustainable development in Sanjiangyuan Region. Pratacultural Sci. 2019, 36, 11–19. [Google Scholar]
- Food and Agriculture Organization of the United Nations (FAO). Available online: http://www.fao.org/faostat/zh/#data (accessed on 24 October 2019).
- Wang, Y.H. Research on the status, existing problems and optimization strategies of industrial layout in Qinghai province. Contemp. Econ. 2016, 10, 20–22. [Google Scholar]
- Ding, C.Y. Problems existing in Qinghai’s industrial development, path selection and optimization of industrial layout. Gansu Sci. Technol. 2018, 34, 97ߝ100. [Google Scholar]
- Jia, J.S. Hierarchical partial least squares (Hi_PLS) model analysis of the driving factors of Henan’s ecological footprint (EF) and its development strategy. Act Ecol. Sin. 2011, 31, 2188–2195. [Google Scholar]
- Tian, J.; Yao, S.B. Dynamic analysis of sustainable development based on ecological footprint model in Shanxi province. China Sci. Technol. Forum 2014, 1, 114–120. [Google Scholar]
- Long, Y. Research on Evaluation on Resource and Environment Carrying Capacity in CHINA; Jilin University of Finance and Economics: Changchun, China, 2019. [Google Scholar]
- Cui, Q.H.; Jiang, Z.G.; Liu, J.K.; Su, J.P. A Review of the cause of rangeland degradation on Qinghai-Tibet Plateau. Pratacultural Sci. 2007, 5, 20–26. [Google Scholar]
- Cao, X.J. Grassland Degradation and its Response to Climate Change in the Qinghai-Tibet Plateau; Chinese Academy of Agricultural Sciences Dissertation: Beijing, China, 2017. [Google Scholar]
- Chen, Z.Z.; Wang, S.P. Chinese Typical Grassland Ecosystem; Science Press: Beijing, China, 2000. [Google Scholar]
- Yu, C. Sustainable Development of the Tibetan Plateau based on the Emergy Ecological Footprint Model Taking Qinghai and Tibet as an Example; Lanzhou University: Lanzhou, China, 2017. [Google Scholar]
- Xu, P.P. The Changes of the Ecological Footprint Analysis of the Driving Factors in Jiangxi Province; Jiangxi University of Finance and Economics: Nanchang, China, 2017. [Google Scholar]
- Bao, Q.L. Analysis on social-ecnomic development of Qinghai Province. J. Qinghai Normal Univ. (Natural Science) 2007, 1, 19–22. [Google Scholar]
- Editorial Committee of Xining Statistical Yearbook. Xining Statistical Yearbook 2018; China Statistics Press: Xining, Qinghai, 2018. [Google Scholar]
- Ren, Q.L. Earth ecosystem load analysis and sustainable development: Analysis based on the ecological footprint method. Chin. Rural Econ. 2009, 10, 86–93. [Google Scholar]








| Ecological Footprint Index | Sustainability Status |
|---|---|
| 50% < EFI ≤ 100% | Strongly sustainable |
| 0 < EFI ≤ 50% | Weakly sustainable |
| −100% < EFI ≤ 0 | Unsustainable |
| EFI ≤ −100% | Seriously unsustainable |
| Accuracy Level | p | C |
|---|---|---|
| Excellent | p ≥ 0.95 | C ≤ 0.35 |
| Good | 0.80 ≤ p < 0.95 | 0.35 < C ≤ 0.50 |
| Accepted | 0.70 ≤ p < 0.80 | 0.50 < C ≤ 0.65 |
| Failed | p < 0.70 | 0.65 > C |
| Land Type | Equivalent Factor | Year | ||||||||||
|---|---|---|---|---|---|---|---|---|---|---|---|---|
| 2007 | 2008 | 2009 | 2010 | 2011 | 2012 | 2013 | 2014 | 2015 | 2016 | 2017 | ||
| Arable land | 2.21 | 0.2095 | 0.2207 | 0.2133 | 0.2146 | 0.2085 | 0.2022 | 0.1934 | 0.1800 | 0.1866 | 0.1823 | 0.1668 |
| Grassland | 0.49 | 0.8365 | 0.8520 | 0.8665 | 0.8949 | 0.9531 | 0.9833 | 1.0028 | 1.0148 | 1.0406 | 1.0613 | 1.0857 |
| Woodland | 1.34 | 0.0005 | 0.0005 | 0.0006 | 0.0005 | 0.0005 | 0.0005 | 0.0005 | 0.0005 | 0.0006 | 0.0005 | 0.0005 |
| Waters | 0.36 | 0.0040 | 0.0048 | 0.0018 | 0.0035 | 0.0072 | 0.0098 | 0.0129 | 0.0192 | 0.0223 | 0.0252 | 0.0337 |
| Fossil energy land | 1.34 | 1.2128 | 1.2481 | 1.2295 | 1.0991 | 1.1636 | 1.3160 | 1.3776 | 1.3777 | 1.5267 | 1.6961 | 1.6217 |
| Build-up land | 2.21 | 0.0393 | 0.0414 | 0.0441 | 0.0615 | 0.0692 | 0.0707 | 0.0787 | 0.0880 | 0.0821 | 0.0704 | 0.0755 |
| Per capita EF | 2.3027 | 2.3675 | 2.3558 | 2.2741 | 2.4021 | 2.5826 | 2.6660 | 2.6803 | 2.8590 | 3.0358 | 2.9837 | |
| Land Type | Yield Factors | Equivalent Factors | Year | ||||||||||
|---|---|---|---|---|---|---|---|---|---|---|---|---|---|
| 2007 | 2008 | 2009 | 2010 | 2011 | 2012 | 2013 | 2014 | 2015 | 2016 | 2017 | |||
| Arable land | 0.46 | 2.21 | 0.0921 | 0.0930 | 0.1016 | 0.1024 | 0.1035 | 0.1044 | 0.1052 | 0.1057 | 0.1073 | 0.1081 | 0.1088 |
| Grassland | 1.13 | 0.49 | 0.2462 | 0.2486 | 0.3335 | 0.3364 | 0.3397 | 0.3424 | 0.3453 | 0.3481 | 0.3519 | 0.3537 | 0.3553 |
| Woodland | 0.50 | 1.34 | 4.5179 | 4.5551 | 4.6505 | 4.6900 | 4.7343 | 4.7721 | 4.8130 | 4.8533 | 4.9061 | 4.9315 | 4.9551 |
| Waters | 1.13 | 0.36 | 0.1916 | 0.1932 | 0.1948 | 0.1965 | 0.1984 | 0.2000 | 0.1629 | 0.1643 | 0.1661 | 0.1670 | 0.1678 |
| Fossil energy land | 0.00 | 1.34 | 0.0000 | 0.0000 | 0.0000 | 0.0000 | 0.0000 | 0.0000 | 0.0000 | 0.0000 | 0.0000 | 0.0000 | 0.0000 |
| Built-up land | 0.19 | 2.21 | 0.0228 | 0.0231 | 0.0212 | 0.0219 | 0.0226 | 0.0234 | 0.0249 | 0.0251 | 0.0259 | 0.0268 | 0.0273 |
| Per capita EC | 5.0705 | 5.1130 | 5.3017 | 5.3473 | 5.3986 | 5.4423 | 5.4513 | 5.4964 | 5.5573 | 5.5870 | 5.6143 | ||
| Deduct biodiversity protection area (12%) | 0.6085 | 0.6136 | 0.6362 | 0.6417 | 0.6478 | 0.6531 | 0.6542 | 0.6596 | 0.6669 | 0.6704 | 0.6737 | ||
| Per capita EC area | 4.4621 | 4.4995 | 4.6655 | 4.7056 | 4.7507 | 4.7892 | 4.7971 | 4.8368 | 4.8905 | 4.9166 | 4.9406 | ||
| Type | Model Accuracy | Model Accuracy Level | |
|---|---|---|---|
| Per capita EF | p = 0.9091 | C = 0.2897 | Good |
| Per capita EC | p = 0.8182 | C = 0.2979 | Good |
| EF of Ten Thousand Yuan of GDP | p = 0.9091 | C = 0.3952 | Good |
© 2020 by the authors. Licensee MDPI, Basel, Switzerland. This article is an open access article distributed under the terms and conditions of the Creative Commons Attribution (CC BY) license (http://creativecommons.org/licenses/by/4.0/).
Share and Cite
Guo, J.; Ren, J.; Huang, X.; He, G.; Shi, Y.; Zhou, H. The Dynamic Evolution of the Ecological Footprint and Ecological Capacity of Qinghai Province. Sustainability 2020, 12, 3065. https://doi.org/10.3390/su12073065
Guo J, Ren J, Huang X, He G, Shi Y, Zhou H. The Dynamic Evolution of the Ecological Footprint and Ecological Capacity of Qinghai Province. Sustainability. 2020; 12(7):3065. https://doi.org/10.3390/su12073065
Chicago/Turabian StyleGuo, Jing, Jun Ren, Xiaotao Huang, Guifang He, Yan Shi, and Huakun Zhou. 2020. "The Dynamic Evolution of the Ecological Footprint and Ecological Capacity of Qinghai Province" Sustainability 12, no. 7: 3065. https://doi.org/10.3390/su12073065
APA StyleGuo, J., Ren, J., Huang, X., He, G., Shi, Y., & Zhou, H. (2020). The Dynamic Evolution of the Ecological Footprint and Ecological Capacity of Qinghai Province. Sustainability, 12(7), 3065. https://doi.org/10.3390/su12073065
