Landscape Features of Costal Waterfronts: Historical Aspects and Planning Issues
Abstract
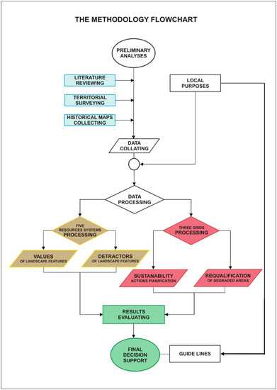
1. Introduction
2. Materials and Methods
2.1. Preliminary Analyses
2.2. Database Creation
2.3. Data Processing
- -
- for the first grid, the landscape assessments according to the criteria of the old landscape plans (it was called “grid” A actual state);
- -
- for the second grid, the evolution of land use over time, from the mid 1950s (it was called grid E state evolved over time);
- -
- the third grid analyzes the inconsistencies that derive from the dictates of the urban planning tools of municipalities in order to take into account homogeneous territorial units on a larger scale (it was called grid P previsional state).
3. Results
- ✓
- elements of historic, urban, archaeological, and architectural interest;
- ✓
- agricultural-productive elements of interest for natural characteristics;
- ✓
- naturalistic elements of interest for physical-biological characteristics;
- ✓
- areal elements that are geologically unstable; and
- ✓
- elements and environments of visual interest.
- ✓
- urban areas;
- ✓
- agricultural areas (including meadows and meadow-pastureland and arboriculture);
- ✓
- grasslands and wastelands (shrub cover <40% and tree cover <20%);
- ✓
- shrub and bushland (shrub cover >40%);
- ✓
- chestnut plantations;
- ✓
- broadleaf forests;
- ✓
- coniferous forests;
- ✓
- mixed forests of conifers and broadleaf;
- ✓
- reforestation (forestry formation of conifers and broadleaf with h < 5m);
- ✓
- bare ground areas (mountains, coasts, etc.); and
- ✓
- water bodies and wetlands.
- ✓
- increase in urban areas;
- ✓
- increase in agricultural areas;
- ✓
- increases in woodland areas;
- ✓
- increase in bare ground;
- ✓
- increase in shoreline;
- ✓
- decrease in agricultural areas;
- ✓
- decrease in woodland areas;
- ✓
- decrease in bare ground;
- ✓
- decrease in shoreline; and
- ✓
- no change.
- -
- the coastal strip (north coast, old town, Rio Vivo);
- -
- the intermediate strip (delimited by the railway and motorway); and
- -
- the external strip (beyond the Road Variant to the State Road No. 16)
4. Discussion
5. Conclusions
Funding
Conflicts of Interest
References
- Rivas, M. From Creative Industries to the Creative place. Refreshing the Local Development Agenda in Small and Medium-Sized Towns, Urbact Creative Clusters Final Report, 2011. Available online: hup://urbact.eu/creative-clusters (accessed on 20 November 2019).
- Martorell, J. Transformación de un Frente Marítimo. Barcelona. La Villa Olímpica, 1992; Editorial Gustavo Gili: Barcelona, Spain, 1988. [Google Scholar]
- Savino, M. Waterfront d’Italia. Piani, politiche, progetti. In Waterfront of Italy. Plans, Policies, Projects; FrancoAngeli: Milano, Italy, 2010. [Google Scholar]
- Grimaldi, M.; Pellecchia, V.; Fasolino, I. Urban plan and water infrastructures planning: A methodology based on spatial ANP. Sustainability 2017, 9, 771. [Google Scholar] [CrossRef]
- Giovinazzi, O.; Moretti, M. Città portuali e waterfront urbani: Trasformazioni e opportunità. Port cities and urban waterfront: Transformations and opportunities. TeMALab 2009, 2, 59–66. [Google Scholar]
- Desfor, G.; Laidley, J. Transforming Urban Waterfronts; Routledge: Abingdon, UK, 2010. [Google Scholar]
- Sgobbo, A. Water sensitive urban planning. In Approach and Opportunities in Mediterranean Metropolitan Areas; INU Edizioni: Roma, Italy, 2018. [Google Scholar]
- Busquets, J. Barcelona. In La Construcción Urbanística de la Ciudad Compacta; Ediciones del Serbal: Barcelona, Spain, 2004. [Google Scholar]
- Pecourt, J.; Piñón, J.L. La Valencia Marítima of 2000, Colegio Oficial de Arquitectos de la Comunidad Valenciana. Available online: www.arquitectosdevalencia.es (accessed on 9 October 2019).
- Martí, P.; García Mayor, C.; Melgarejo, A. Waterfront landscapes in Spanish cities: Regeneration and urban transformations. WIT Trans. Built Environ. 2018, 179, 45–56. [Google Scholar]
- Quercio, N. Regeneration of Coastal Areas. Landscape and Design Aspects of the Waterfront. Ph.D. Thesis, University of Molise, Campobasso, Italy, 2014. [Google Scholar]
- Leira, E. Bilbao Metropolitan, the Proposal: Plan Territorial Parcial of Bilbao Metropolitano, Gobierno Vasco. Available online: http://www.bilbaopedia.info/plan-territorial-parcial-bilbao-metropolitano (accessed on 4 January 2017).
- D’Onofrio, P. Roadscape. The Project of Fast Roads in the Contemporary City and Landscape. Ph.D. Thesis, University of Naples Federico II, Napoli, Italy, 2006. [Google Scholar]
- Buslacchi, M.E. Vista dal mare. La riqualificazione del waterfront di Marsiglia, tra edifici-icona e Mediterraneo. A view from the sea. The regeneration of Marseille waterfront: Iconic-buildings and Mediterranean sea. TRIA 2013, 11, 47–60. [Google Scholar]
- Project “Sustainable Management of Coastal Areas”, GES.S.TER. Funded by INTERREG III A, 2004–2007 (Director D. Cialdea University of Molise). Available online: http://europa.molisedati.it/molise (accessed on 2 December 2019).
- Project “Model Implementation of Landscape Coastal Units” Funded by MIUR—Interlink, 2004–2006 (Director D. Cialdea University of Molise). Available online: https://interlink.miur.it/2004/selezionati.html (accessed on 2 December 2019).
- Project “Archaeological and Environmental Sites”, SEA-EAS Funded by INTERREG/CARDSPHARE, 2007–2008 (Director D. Cialdea University of Molise). Available online: http://www.regione.molise.it/nvi (accessed on 2 December 2019).
- Repubblica Italiana, Decreto Legislativo 22 Gennaio 2004, n. 42 Codice dei Beni Culturali e del Paesaggio, ai Sensi Dell’articolo 10 Della Legge 6 Luglio 2002, n. 137. Available online: https://www.bosettiegatti.eu/info/norme/statali/2004_0042.htm (accessed on 10 December 2019).
- Council of Europe. European Charter of the Architectural Heritage—1975; ICOMOS International Secretariat: Charenton-le-Pont, France, 1975. [Google Scholar]
- United Nations General Assembly Brundtland Commission. Report of the Word Commission on Environment and Development: Our Common Future. 1987. Available online: https://sswm.info/sites/default/files/reference_attachments/UNWCED201987Brundtland/ (accessed on 10 December 2019).
- Commission of the European Community. Green Paper on the Urban Environment: Communication from the Commission to the Council and Parliament; Office for Official Publications of the European Conununities: Luxembourg, 1990. [Google Scholar]
- European Conference on Sustainable Cities & Towns, Charter of European Cities & Towns Towards Sustainability. Available online: https://www.eea.europa.eu/help/glossary/eea-glossary/charter-of-european-cities-and (accessed on 24 November 2019).
- Aloni, R. The Narration of Urban Regeneration Processes in France. The Case of the PNRU. Ph.D. Thesis, University of Palermo, Sicily, Italy, 2017. [Google Scholar]
- European Commission, Directorate General XI Environment, Nuclear Safety and Civil Protection, Expert Group on the Urban Environment. European Sustainable Cities Report; Office for Official Publications of the European Conununities: Luxembourg, 1996. [Google Scholar]
- Commission of the European Communities. Sustainable Urban Development in the European Union: A Framework for Action. Available online: https://searchworks.stanford.edu/view/4373599 (accessed on 20 December 2019).
- 3rd European Conference on Sustainable Cities & Towns. The Hannover Conference 2000 Report. 2000. Available online: https://sustainablecities.eu/conferences/hannover/ (accessed on 2 December 2019).
- European Sustainable Cities and Towns Campaign. Aalborg + 10—Inspiring Futures. 1994. Available online: https://sustainablecities.eu/conferences/aalborgplus10/ (accessed on 2 November 2019).
- European Union. Leipzig Charter on Sustainable European Cities; Final Draft: Leipzig, Germany, 2007. [Google Scholar]
- Cialdea, D. (Ed.) Environmental Assessment Interreg Reports; Materials for Adriatic Cross Border Project GES.S.TER./Interreg IIIA, Report no. 3; Arti Grafiche La Regione: Campobasso, Italy, 2007. [Google Scholar]
- Regione Molise. Laboratory (Director Prof. D. Cialdea) of the University of Molise for the Realization of the “New Regional Landscape Plan of Molise”, Signed 11 February 2011. Available online: http://www3.regione.molise.it/flex/cm/pages/ServeBLOB.php/L/IT/IDPagina/1 (accessed on 24 November 2019).
- Cialdea, D.; De Montis, A.; Vitiello, M.; Saio, G. The GIS architecture elements for the coastal areas along the Adriatic Sea. In Proceedings of the Ersa 2006, 46th Congress of the European Regional Science Association, Volos, Greece, 30 August–3 September 2006. [Google Scholar]
- Cialdea, D. Valorisation strategies for Molise coastal area: Archaeological sites and settings of environmental value. In Cultural Tourism and Sustainable Local Development; Nijkamp, P., Fusco Girard, L., Eds.; Ashgate: Farnham, UK, 2009. [Google Scholar]
- Cialdea, D. Il paesaggio tra infrastrutture e dissesti. Un’analisi territoriale applicata alla region. In Edilizia Rurale e Paesaggio Agrario tra Passato e Future Rural Construction and Agricultural Landscape between Past and Future; Alinea Editrice: Firenze, Italy, 2009. [Google Scholar]
- Cialdea, D. Ancient Territories and New Scenarios, 2nd ed.; Arti Grafiche La Regione: Campobasso, Italy, 2019. [Google Scholar]
- Cialdea, D.; Mastronardi, L. Integrated approach in the planning stage for landscape conservation. WIT Trans. Ecol. Environ. 2014, 188, 296–306. [Google Scholar]
- Cialdea, D.A. Planning activities in coastal areas Italian and cross-border approaches along the Adriatic Sea. Int. J. Sustain. Dev. Plan. 2017, 12, 853–866. [Google Scholar] [CrossRef]
- Cialdea, D. Smart land: Regeneration and sustainability in lost scenarios and new performances. In Sustainability and Mobility in the Age of Change; Springer: Berlin/Heidelberg, Germany, 2018. [Google Scholar]
- Comune di Termoli. Report of the General Modification to the Masteplan of the Municipality of Termoli; Comune di Termoli: Termoli, Italy, 2002. [Google Scholar]
- Cialdea, D.; Quercio, N. Dimensioni e contesti negli interventi di rigenerazione. Dimensions and contexts in regeneration interventions. In Cambiamenti. Responsabilità e Strumenti per L’urbanistica al Servizio del Paese Changes. Responsibilities and Tools for Urban Planning to the Benefit of the Country; Planum Publisher: Roma, Italy, 2017. [Google Scholar]
- Mantini, P. Dall’urbanistica per piani e accordi al governo liberale del territorio per sussidiarietà e concorsualità. From town planning for plans and agreements to the liberal government of the territory for subsidiarity and competition. Riv. Giur. Edilizia 2013, 3, 141–151. [Google Scholar]
- Gabellini, P. Fare urbanistica. Esperienze, comunicazione, memoria. In Urban Planning. Experiences, Communication, Memory; Carocci Editore: Roma, Italy, 2010. [Google Scholar]
- Gasparini, C. Resilienza. Urban. Inf. 2015, 263, 261–262. [Google Scholar]
- Lombardini, G. Resilienza e regione urbana: Sfide e opportunità per la pianificazione di scala intermedia. Resilience and urban region: Challenges and opportunities for mid-scale planning. Urban. Doss. 2013, 4, 151–153. [Google Scholar]
- Cialdea, D.; Maccarone, A. Territorial diachronic maps for the Regional Landscape Plan. In Planning Support Tools: Policy Analysis, Implementation and Evaluation; Campagna, M., De Montis, A., Isola, F., Lai, S., Pira, C., Zoppi, C., Eds.; FrancoAngeli: Milano, Italy, 2012. [Google Scholar]




| Resource Systems | Indicators | Sources |
|---|---|---|
| Physical-Environmental System | The first System includes the indicators relating to Climate and Atmospheric conditions, Water and waterways, and Marine and coastal environments. | The indicators selected derive from different sources: the Council Department for Public Works of the Molise Region, the Arpa Molise, and the Consortium for the Industrial Development of the Biferno Valley. The analysis of the data, which can be found in historical series, were compared with information obtained from soil science and geological maps as well as from geomorphologic maps. Maps of hydrological restrictions were consulted and a map of environmental risk related to landslide and hydrological risk based upon the most recent regional studies was produced. |
| Landscape-Visual System | The second System aims at defining the distinctiveness of the territory. | The morphology of the land was examined through an interpretation of the values already attributed to them in current landscape plans. A map was produced of the officially recognized natural ecosystems based upon the SCI sites (Sites of Community Importance) identified by the Natura 2000 Network. Further information was obtained from Regional Vegetation Maps and from maps drawn up by the Regional Administration of Corine Land Cover level IV soil use. |
| Historical-Cultural System | The third System was analysed through the investigation of elements and areas subject to historical restrictions, through an identification of building typology and through an analysis of landscape visibility. | The analysis of areas subject to restrictions was made by studying each protected historical building and archaeological site (National Cultural Heritage Ministry: historical building and archaeological site and update). The systems of buildings were analysed with an emphasis on the different typologies such as historical centres, rural buildings, towers and coastal defence systems, buildings that were a product of land reforms, large estates, post-earthquake reconstructions, monastic and religious buildings, buildings linked to cattle-tracks, and buildings linked to waterways. |
| Agricultural-Productive System | The fourth System, related to productive-agricultural resources, aims at defining the functions of agriculture. This entails an analysis of the land areas and the fruition of the land in agricultural terms (based upon local council indicators as well as indicators based upon the presence of farms). | All activities linked to agriculture were examined: the traditional farm type, the industrial type, and agricultural tourism. Particular attention was paid to irrigation, given that the coastal areas, as well as the pre-coastal strips, are major areas of irrigation. Information derives from the Historical National Agriculture Census and update, especially for irrigated areas, in the coastal and pre-coastal strips. |
| Demographic-Touristic System | The fifth System was analysed, following the subdivision of local township indicators. These indicate demographic changes, including changes in the farming population, which were then compared to specific indicators linked to industrial activity. | Data derive from the Historical National Population Census information and subdivision of local townships indicators; Local Council Urban Planning Tools and update. Verification of local council urban planning tools was included, paying attention to the large infrastructures foreseen, as these are responsible for major landscape variations, particularly those linked to the sea, ports and inter-ports as well as land communication systems, whether these include further development of pre-existing systems or the creation of new infrastructures. |
| Resource Systems | Values | Detractors |
|---|---|---|
| PHYSICAL-ENVIRONMENTAL SYSTEM *1 | 1 WATERBODIES -River Basin -Artificial Lake -Natural Lake 2 NATURA 2000 NETWORK -SCI (Sites of Community Importance) and SPA -(Special Protection Areas) -Management Plan 3 WOODLANDS -Forests -State Forests -Nature Reserve -Oasis 4 GEO-SITES | 1 SEISMIC CONSTRAINT (zone 1, 2, 3, 4) 2 HYDROGEOLOGICAL CONSTRAINT 3 HYDRAULIC SETUP 4 SLOPE STRUCTURE 5 L 445/1908 Inhabited areas to be consolidated and/or transferred 6 LACK OF MICROZONATION STUDIES |
| *1 Sources: Molise Region, Department for Public Works; Arpa Molise; Consortium for the Industrial Development of the Biferno Valley, historical series and update. | ||
| LANDSCAPE-VISUAL SYSTEM *2 | 1 RESTRICTED AREAS -Under Law N°. 1497/39 -Ope_Legis -State property Areas 2 SIGNIFICANT ELEMENTS 3 NATURALISTIC VALUES -SCIs SPAs IBAs Areas -Established Protected Areas -Proposed Protected Areas 4 RESIDUAL AREAS -Dunes -Civic Uses -Forests -Cattle-tracks Pathways -Pastures | 1 WIND-POWER PLANTS -Carried out -Planned 2 GROUND-MOUNTED PHOTOVOLTAIC PLANTS -Carried out -Planned 3 INFRASTRUCTURE NETWORK -Roads -Railways -Power Lines 4 QUARRIES 5 LANDFILLS 6 TREATMENT PLANTS 7 DEWATERING PUMPS 8 INDUSTRIAL CENTRES 9 OTHER INFRASTRUCTURES -Airports -Ports -Interportsdata |
| *2 Sources: Molise Region, current landscape plans; SCI sites (Sites of Community Importance) identified by the Natura 2000 Network; Regional Vegetation Maps updated to Corine Land Cover level IV soil use and update. | ||
| HISTORICAL-CULTURAL SYSTEM *3 | 1 ARCHAEOLOGICAL VALUE -Restricted Areas under L 1089/39 -Areas certified by well-known researches -Areas certified by field surveys 2 ARCHITECTURAL VALUE -Restricted Areas under L 1089/39 -Areas certified by well-known researches -Areas certified by field surveys 3 URBANISTIC VALUE -Restricted Areas under L 1089/39 -Areas certified by well-known researches -Areas certified by field surveys 4 PATRIMONIAL VALUE -Restricted Areas under L 1089/39 -Areas certified by well-known researches -Areas certified by field surveys | 1 ARCHAEOLOGICAL VALUE -Land ownership -Open Sites 2 ARCHITECTURAL VALUE -Conservation Status -Restoration Projects 3 URBANISTIC VALUE -Recovery Plans -Regeneration Plans 4 ACCESSIBILITY TO SITES -Presence of Highways -Presence of State Roads -Presence of Province Roads |
| *3 Sources: National Cultural Heritage Ministry: historical building and archaeological site and update. | ||
| AGRICULTURAL-PRODUCTIVE SYSTEM*4 | 1 TERRITORIAL SURFACE (TS) -Municipality TS (ha.) 2 FARMLAND SURFACE (FS) -hectares -% ST/FS 3 UTILIZED AGRICULTURAL SURFACE (UAS) -hectares -% UAS/FS 4 BIOLOGICAL CROPS SURFACE -If > 10% UAS 5 FARMS -Small < 10 ha. -Medium sized 10–50 ha. -Large > 50 ha. 6 AGRI-FOOD SPECIFICITIES -D.O.C. (Quality Legislation for Controlled Origin) -D.O.P. (Protected Designation of Origin) -I.G.P. (Protected geographical indication) 7 RECLAMATION CONSORTIUM | 1 INDUSTRIAL DEVELOPMENT CONSORTIUM 2 INDUSTRIAL DISTRICT 3 PRODUCTION PLANS (PIP) 4 TOWARDS ALTERNATIVE ENERGY Biogas Production -Forest Biomass -Wood-Chip -Wood chip heating systems 5 OIL MILLS 6 SUNFLOWER DISTRICT |
| *4 Sources: Historical National Agriculture Census information and subdivision of local townships and update, especially for irrigated areas, in the coastal and pre-coastal strips. | ||
| DEMOGRAPHIC-TOURISTIC SYSTEM*5 | 1 PLANNING TOOLS 2 DEMOGRAPHY -Resident population (2011) -Demographic Trend 2010 (+ve/-ve) -Age classes -% 0–18 years -% 19–40 years -% 41–65 years -% over 65 years 3 ACCOMMODATIONS FACILITIES -Hotels/Camping/Tourist Villages/Rental accommodation -Farmhouse accommodation/Country-Houses/Youth hostels/ -Holiday homes/Bed & Breakfast | 1 PRESENCE OF ASBESTOS -No sites -Class 1 -Class 2 -Class 3 -Class 4 -Class 5 2 WASTES (QUANTITY IN TONNES) -Waste Recycling -Co-mingled Waste Collection -Total -Non-hazardous waste recovery companies -Landfill site 3 SEWAGE TREATMENT PLANTS |
| *5 Sources: Historical National Population Census information and and subdivision of local townships indicators; Local Council Urban Planning Tools and update. |
| RESOURCESYSTEMS | GENERAL AIMS | SPECIFIC AIMS |
|---|---|---|
| PHYSICAL-ENVIRONMENTAL SYSTEM | 1 PROMOTE THE PRESERVATION OF THE INTEGRITY OF AREAS OF HIGH NATURALNESS AND HIGH ECOSYSTEM VALUE | 1.1 Safeguard geological-geomorphological systems with high integrity (geological formations, ravines, cliffs, crags) 1.2 Safeguard protected areas and areas of high environmental value such as those covered by the Nature 2000 Network 1.3 Safeguard and improve environmental functionality of river and lake systems of Molise 1.4 Safeguard and rebuild coastal marine habitats of Molise 1.5 Safeguard woods and forests of mountainous and hilly areas of Molise 1.6 Redevelop and redesign the coastal landscapes of Molise |
| LANDSCAPE-VISUAL SYSTEM | 2 PROMOTE IMPROVED INTEGRATION OF LANDSCAPE AND THE QUALITY OF INFRASTRUCTURES | 2.1 Define territorial and landscape quality standards in the settlement of new network infrastructure 2.2 Define territorial and landscape quality standards in the settlement of new energy infrastructure 2.3 Define territorial and landscape quality standards in the settlement of new productive activities |
| HISTORICAL-CULTURAL SYSTEM | 3 PROMOTE THE PRESERVATION OF CULTURAL VALUES | 3.1 Preserve cultural value and witnesses of settlements and historical manufacts 3.2 Preserve cultural value of traditional rural buildings 3.3 Preserve the visible cattle-tacks residual 3.4 Redevelop the historic rural landscapes |
| AGRICULTURAL-PRODUCTIVE SYSTEM | 4 PROMOTE THE CONSERVATION OF AGRICULTURAL LANDSCAPES | 4.1 Develop the agricultural landscape of Molise, recognize and promote its social functions 4.2 Preserve open landscapes of the reclamation as a characteristic aspect of identity of coastal landscape of Molise 4.3 Redevelop the agricultural landscape of Molise |
| DEMOGRAPHIC-TOURISTIC SYSTEM | 5 PROMOTE THE IMPROVEMENT OF THE QUALITY OF THE SETTLEMENTS | 5.1 Improve quality of urban settlements and their environmental performance, for greater well-being of the population 5.2 Redevelop degraded contemporary urbanization landscapes 5.3 Improve urban quality and touristic settlements 5.4 Improve urban quality of agricultural and productive settlements 5.5 Improve soft mobility quality (walking, cycling, trekking on horse) and its interconnection with traditional mobility |
© 2020 by the author. Licensee MDPI, Basel, Switzerland. This article is an open access article distributed under the terms and conditions of the Creative Commons Attribution (CC BY) license (http://creativecommons.org/licenses/by/4.0/).
Share and Cite
Cialdea, D. Landscape Features of Costal Waterfronts: Historical Aspects and Planning Issues. Sustainability 2020, 12, 2378. https://doi.org/10.3390/su12062378
Cialdea D. Landscape Features of Costal Waterfronts: Historical Aspects and Planning Issues. Sustainability. 2020; 12(6):2378. https://doi.org/10.3390/su12062378
Chicago/Turabian StyleCialdea, Donatella. 2020. "Landscape Features of Costal Waterfronts: Historical Aspects and Planning Issues" Sustainability 12, no. 6: 2378. https://doi.org/10.3390/su12062378
APA StyleCialdea, D. (2020). Landscape Features of Costal Waterfronts: Historical Aspects and Planning Issues. Sustainability, 12(6), 2378. https://doi.org/10.3390/su12062378

