Social Sustainability: Satisfying Owners and Communities by Multilevel Strategies of Contractors
Abstract
1. Introduction
2. Literature Review
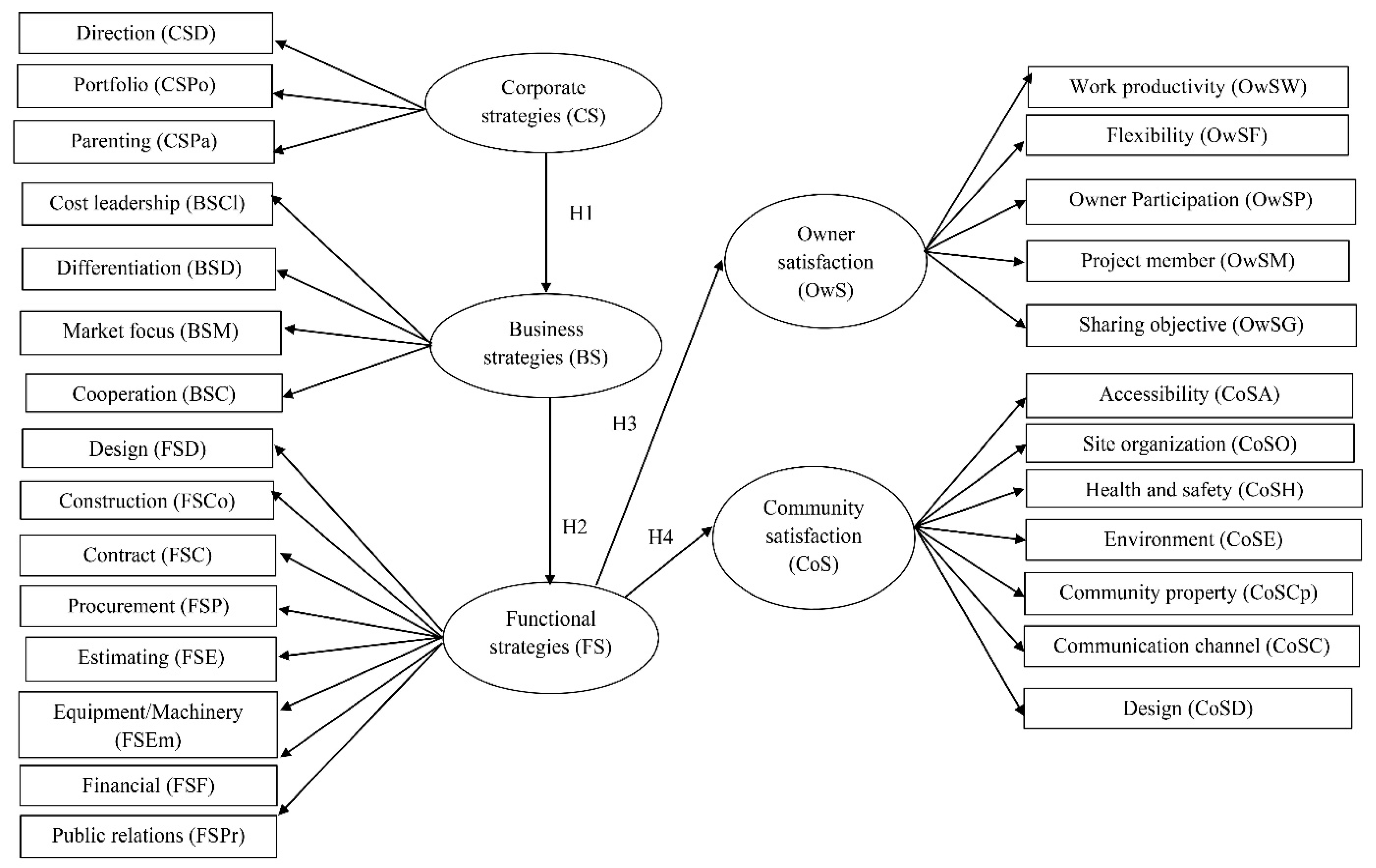
2.1. Corporate Strategy (CS)
2.2. Business Strategy (BS)
2.3. Functional Strategy (FS)
- Design strategy: optimizing the designs of floor layouts of buildings as a strategy by which to reduce construction material waste and social and environmental impacts [1]. Contractors can adopt green infrastructure designs such as a green roof, green walls, and rain gardens for sustainable urban development [16].
- Construction strategy: construction techniques using prefabrication elements or parts of structures as strategies by which to increase the construction efficiency, including tracking processes and accelerating project delivery [7]. Lightweight concrete can be strategically selected for sustainable construction to reduce carbon emissions, reserve energy, and increase cost effectiveness [17].
- Contract strategy: contractors may consider the type of contract as their strategy to render incentives and allocate risk among parties, which affect the time, cost, and quality of projects. Various contract types are suggested, such as fixed price and cost plus [18].
- Procurement strategy: contractors may use different procurement strategies to attract highly skilled subcontractors and suppliers to deliver construction projects to clients/owners, including networks, partnering, and alliancing, which help reduce the delivery times and costs of projects [19]. Within these strategies, a certain discount among parties or a longer credit period for parties may be applied.
- Estimating strategy: top-down estimation (predicting a total project estimate and then dividing the total project estimate into individual work activity estimates) or bottom-up estimation (predicting individual work activity estimates and then aggregating the individual work activity estimates into a total project estimate) [20] help improve the accuracy of estimation.
- Equipment/machinery strategy: as a strategic decision for substantial investment, some contractors may procure equipment/machinery to increase the operational effectiveness and efficiency of construction projects [21], while other contractors perhaps lease or rent high-technology equipment/machinery [22].
- Financial strategy: financial ratio control can be used as a strategy to avoid construction project failure [23].
- Public relations strategy: when the number of winning contracts decreases and the business environment changes, contractors can use various public relations strategies to reposition their corporate image [24].
2.4. Owner Satisfaction (OwS)
2.5. Community Satisfaction (CS)
2.6. Hypotheses
3. Research Methods
3.1. Sample
3.2. Questionnaire Development
- The definition of strategies for each level, and owner and community satisfaction indicators, were drafted from an analysis of the literature and theory to ensure validation of the meaning and scope. Then, a questionnaire was preliminarily developed.
- In-depth interviews with six experts (detailed in Table 1) were also used to test the content validity of the questionnaire and other possible strategies, and owner and community satisfaction indicators. Four individuals were senior construction managers, and two were vice presidents. All six individuals each had more than 20 years of experience in construction projects and strategic planning. The interview results were compared with the literature review and adjusted to improve the clarity and conciseness of the questionnaire.
- The questionnaire reliability was tested by use of Cronbach’s alpha (α), which aims to understand each observed variable representing correspondents with latent variables. This test for the questionnaire’s reliability returned results with an average value of 0.833 for the three levels of management strategies and owner and community satisfaction items. A Cronbach’s alpha value of 0.7 is considered acceptable [35].
- Construct validity is undertaken to indicate whether the hypothesized structure of latent variables constructed in this study can measure multilevel management strategies and owner and community satisfaction. Due to the difficulty in evaluating construct validity, Dunn et al. [36] suggested that convergent and discriminant validities are most frequently employed to establish construct validity. Convergent validity aims to test the accordance between the observed variables and their corresponding latent variables. In this study, confirmatory factor analysis (CFA) was used to test the construct validity, which was determined by the overall fit index of each measurement model of CS, BS, FS, OwS, and CoS, as shown in Table 2. In the table, the values of overall goodness-of-fit indices satisfy all recommended criteria values; therefore, convergent validity exists.
3.3. Structural Equation Model (SEM)
4. Results
4.1. Respondent Characteristics
4.2. Interrelationships
5. Discussion and Implications
6. Conclusions
Author Contributions
Funding
Conflicts of Interest
References
- Atanda, J.O. Developing a social sustainability assessment framework. Sustain. Cities Soc. 2019, 44, 237–252. [Google Scholar] [CrossRef]
- Wheelen, L.T.; Hunger, J.D.; Hoffman, A.N.; Bamford, C.E. Concepts in Strategic Management and Business Policy; Pearson Education limited: London, UK, 2015. [Google Scholar]
- Bal, M.; Bryde, D.; Fearon, D.; Ochieng, E. Stakeholder engagement: Achieving sustainability in the construction sector. Sustainability 2013, 6, 695–710. [Google Scholar] [CrossRef]
- Cheng, J.; Proverbs, D.G. The impact of strategic decisions on construction client satisfaction. In Proceedings of the 20th Annual ARCOM Conference, Edinburgh, UK, 1–3 September 2004; Volume 2, pp. 931–938. [Google Scholar]
- Valdes-Vasquez, R.; Klotz, L.E. Sustainability considerations during planning and design: Framework of processes for construction projects. J. Constr. Eng. Manag. 2013, 139, 80–89. [Google Scholar] [CrossRef]
- Kärnä, S.; Junnonen, J.-M.; Sorvala, V.-M. Modelling structure of customer satisfaction with construction. J. Facil. Manag. 2009, 7, 111–127. [Google Scholar] [CrossRef]
- Karji, A.; Woldesenbet, A.; Khanzadi, M.; Tafazzoli, M. Assessment of social sustainability indicators in mass housing construction: A case study of Mehr housing project. Sustain. Cities Soc. 2019, 50, 101697. [Google Scholar] [CrossRef]
- Mahmoudi, R.; Shetab-Boushehri, S.; Hejazi, S.R.; Emrouznejad, A. Determining the relative importance of sustainability evaluation criteria of urban transportation network. Sustain. Cities Soc. 2019, 47, 101493. [Google Scholar] [CrossRef]
- Porter, M.E. Competitive Strategy: Techniques for Analyzing Industries and Firms; Free Press: New York, NY, USA, 1980. [Google Scholar]
- Salimian, H.; Khalili, S.; Nazemi, J.; Alborzi, M. Alignment in the organization’s strategy window (concentration on business strategy and operations strategy). Afr. J. Bus. Manag. 2012, 6, 12016–12022. [Google Scholar] [CrossRef]
- Ho, P.H.K. Analysis of competitive environments, business strategies, and performance in Hong Kong’s construction industry. J. Manag. Eng. 2016, 32, 04015044. [Google Scholar] [CrossRef]
- Johnson, G.; Scholes, K. Exploring Corporate Strategy: Text and Cases; Prentice Hall: Hertfordshire, UK, 1989. [Google Scholar]
- McGEE, J.E.; Dowling, M.J.; Megginson, W.L. Cooperative strategy and new venture performance: The role of business strategy and management experience. J. Strateg. Manag. 1995, 16, 565–580. [Google Scholar] [CrossRef]
- Ghodrati, N.; Yiu, T.W.; Wilkinson, S.; Shahbazpour, M. Role of management strategies in improving labor productivity in general construction projects in New Zealand: Managerial perspective. J. Manag. Eng. 2018, 34, 04018035. [Google Scholar] [CrossRef]
- Shadan, K. Construction Project Management Handbook; Federal Transit Administration: Washington, DC, USA, 2012. [Google Scholar]
- Radhakrishnan, M.; Kenzhegulova, I.; Eloffy, M.G.; Ibrahim, W.A. Development of context specific sustainability criteria for selection of plant species for green urban infrastructure: The case of Singapore. Sustain. Prod. Consum. 2019, 20, 316–325. [Google Scholar] [CrossRef]
- Mousa, A.; Mahgoub, M.; Hussein, M. Light weight concrete in America: Presence and challenges. Sustain. Prod. Consum. 2018, 15, 131–144. [Google Scholar] [CrossRef]
- Benton, W.C.; McHenry, L.F. Construction Purchasing & Supply Chain Management; McGraw-Hill: New York, NY, USA, 2010. [Google Scholar]
- Walker, D.; Hampson, K. Enterprise networks, partnering and alliancing. In Procurement Strategies: A Relationship-Based Approach; Walker, D., Hampson, K., Eds.; Blackwell Science: Oxford, UK, 2003; pp. 30–70. [Google Scholar]
- Trendowicz, A.; Jeffery, R. Software Project Effort Estimation: Basic Estimation Strategies; Springer: Cham, Switzerland, 2014. [Google Scholar]
- Tatari, O.; Skibniewski, M. Integrated agent-based construction equipment management: Conceptual design. J. Civil Eng. Manag. 2006, 12, 231–236. [Google Scholar] [CrossRef]
- Samee, K.; Pongpeng, J. Structural equation model for construction equipment management affecting project and corporate performance. KSCE J. Civil Eng. 2016, 20, 1642–1656. [Google Scholar] [CrossRef]
- Ibn-Homaid, N.T.; Tijani, I.A. Financial analysis of a construction company in Saudi Arabia. Int. J. Constr. Eng. Manag. 2015, 4, 80–86. [Google Scholar] [CrossRef]
- Eckles, R.W. Business Marketing Management: Marketing of Business Products and Service; Prentice-Hall: New Jersey, NJ, USA, 1990. [Google Scholar]
- Raadt, B.V.D.; Bonnet, M.; Schouten, S.; Vliet, H.V. The relation between EA effectiveness and stakeholder satisfaction. J. Syst. Softw. 2010, 83, 1954–1969. [Google Scholar] [CrossRef]
- Akadiri, P.O.; Chinyio, E.A.; Olomolaiye, P.O. Design of a sustainable building: A conceptual framework for implementing sustainability in the building sector. Building 2012, 2, 126–152. [Google Scholar] [CrossRef]
- Ahmad, T.; Thaheem, M.J. Developing a residential building-related social sustainability assessment framework and its implications for BIM. Sustain. Cities Soc. 2017, 28, 1–15. [Google Scholar] [CrossRef]
- Nikolaou, L.E.; Tsalis, T.A.; Evangelinos, K.I. A frame work to measure corporate sustainability performance: A strong sustainability-based view of firm. Sustain. Prod. Consum. 2019, 18, 1–18. [Google Scholar] [CrossRef]
- El-Diraby, T.; Shalaby, A.; Hosseini, M. Linking social, sematic and sentiment analyses to support modeling transit customers’ satisfaction: Towards formal study of opinion dynamics. Sustain. Cities Soc. 2019, 49, 101578. [Google Scholar] [CrossRef]
- Wang, Y.; Han, Q.; de Vries, B.; Zuo, J. How the public reacts to social impacts in construction projects? A structural equation modeling study. Int. J. Proj. Manag. 2016, 34, 1433–1448. [Google Scholar] [CrossRef]
- Mesarović, M.D.; Macko, D.; Takahara, Y. Theory of Hierarchical, Multilevel, Systems; Academic Press: New York, NY, USA, 1970. [Google Scholar]
- Wooldridge, B.; Schmid, T.; Floyd, S. The middle management perspective on strategy process. J. Manag. 2016, 34, 1190–1221. [Google Scholar] [CrossRef]
- Thai Contractors Association under H.M. the King’s Patronage. Thailand Construction Handbook; ASEAN Construction Federation: Bangkok, Thailand, 2015. [Google Scholar]
- Babbie, E. The Practice of Social Research; Wadsworth Publishing: Belmont, CA, USA, 1989. [Google Scholar]
- Tavakol, M.; Dennick, R. Making sense of Cronbach’s alpha. Int. J. Med. Educ. 2011, 2, 53–55. [Google Scholar] [CrossRef] [PubMed]
- Dunn, S.C.; Seaker, R.F.; Waller, M.A. Latent variables in business logistics research: Scale development and validation. J. Bus. Logist. 1994, 15, 145–172. [Google Scholar]
- Hair, J.F., Jr.; Black, W.C.; Babin, B.J.; Anderson, R.E. Multivariate Data Analysis, 7th ed.; Person Prentice Hall: Harlow, UK, 2010. [Google Scholar]
- Kline, R.B. Principles and Practice of Structural Equation Modeling; Guilford Press: New York, NY, USA, 2011. [Google Scholar]
- Bollen, K.A. Total, direct, and indirect effects in structural equation model. Sociol. Methodol. 1987, 17, 37–69. [Google Scholar] [CrossRef]
- Fornell, C.; Larcker, D.F. Evaluating Structural Equation Models with Unobservable Variables and Measurement Error. J. Mark. Res. 1981, 18, 39–50. [Google Scholar] [CrossRef]
- Haverila, M.J.; Fehr, K. The impact of product superiority on customer satisfaction in project management. Int. J. Proj. Manag. 2016, 34, 570–583. [Google Scholar] [CrossRef]
- Kruehler, M.; Pidun, U.; Rubner, H. How to assess the corporate parenting strategy? A conceptual answer. J. Bus. Strategy 2012, 33, 4–17. [Google Scholar] [CrossRef][Green Version]
- Ling, F.Y.Y.; Li, S.; Low, S.P.; Ofori, G. Mathematical models for predicting Chinese A/E/C firms’ competitiveness. Autom. Constr. 2012, 24, 40–51. [Google Scholar] [CrossRef]
- Isik, Z.; Arditi, D.; Dilmen, I.; Birgonul, M.T. The role of exogenous factors in the strategic performance of construction companies. Eng. Constr. Archit. Manag. 2010, 17, 119–134. [Google Scholar] [CrossRef]
- Zhang, Q.; Tang, W.; Lui, J.; Duffirl, C.F.; Hui, F.K.P.; Zhang, L.; Zhang, X. Improvement design performance by alliance between contractor and designers in international hydropower EPC project from the perspective of Chinese construction companies. Sustainability 2018, 10, 1171. [Google Scholar] [CrossRef]
- Ho, S.P.; Lin, Y.H.; Chu, W.; Wu, H.L. Model for organizational governance structure choices in construction joint ventures. J. Constr. Eng. Manag. 2009, 135, 518–530. [Google Scholar] [CrossRef]
- Mokhlesian, S. How do contractor select suppliers for greener construction project? The case of three Swedish companies. Sustainability 2014, 6, 4133–4151. [Google Scholar] [CrossRef]
- Gong, P.; Zeng, N.; Ye, K.; König, M. An empirical study on the acceptance of 4D BIM in EPC project in Chaina. Sustainability 2019, 11, 1316. [Google Scholar] [CrossRef]
- Kyjaková, L.; Mandičák, T.; Mesároš, P. Modern methods of constructions and their components. J. Eng. Archit. 2014, 2, 27–35. [Google Scholar]


| Expert Profile | Frequency | % |
|---|---|---|
| Construction senior manager with more than 20 years of experience in construction projects and strategic planning | 6 | - |
| Respondent profile | Frequency | % |
| Position | ||
| Construction senior manager | 14 | 6.22 |
| Construction project manager | 91 | 40.44 |
| Civil engineer | 120 | 53.34 |
| Experience | ||
| Less than 5 years | 15 | 6.67 |
| 5–10 years | 28 | 12.44 |
| 10–20 years | 100 | 44.44 |
| Over 20 years | 82 | 36.45 |
| Work characteristics | ||
| Strategic management | 21 | 9.34 |
| Construction project management | 175 | 77.78 |
| Construction control | 29 | 12.88 |
| Range of average project value per year | ||
| 0.3–3 million USD | 22 | 9.78 |
| 3–30 million USD | 50 | 22.22 |
| Over 30 million USD | 153 | 68.00 |
| Project characteristics | ||
| Infrastructure | 135 | 60.00 |
| Low-rise building (< than 8 stories) | 9 | 4.00 |
| High-rise building (> than 8 stories) | 81 | 36.00 |
| Total employees | ||
| 500–1000 employees | 33 | 14.67 |
| Over 1000 employees | 192 | 85.33 |
| Criteria Index | Recommended Criteria Values | Supporting Theory/Comments | GoF Values of Measurement Models | ||||
|---|---|---|---|---|---|---|---|
| Corporate Strategies (CS) | Business Strategies (BS) | Functional Strategies (FS) | Owner Satisfaction (OwS) | Community Satisfaction (CoS) | |||
| Chi-square (X2) | 0.05 < p ≤ 1.00 | Hair et al. [37] | 0.531 | 0.552 | 0.725 | 0.457 | 0.467 |
| Relative X2 (χ2/df) | 0 ≤ χ2=df ≤ 2 | Kline [38] | 0.374 | 0.354 | 0.759 | 0.935 | 0.984 |
| Goodness of Fit Index (GFI) | 0.09 ≤ GFI ≤ 1.00 | Hair et al. [37] | 0.994 | 0.999 | 0.988 | 0.992 | 0.983 |
| Root Mean Square Error of Approximation (RMSEA) | 0 ≤ RMSEA ≤ 0.08 | Hair et al. [37] | 0.000 | 0.000 | 0.000 | 0.000 | 0.000 |
| Comparative Fit Index (CFI) | 0.09 ≤ CFI ≤ 1.00 | Hair et al. [37] | 1.000 | 1.000 | 1.000 | 1.000 | 1.000 |
| Incremental Fit Index (IFI) | 0.9 ≤ IFI ≤ 1.00 | Bollen [39] | 1.000 | 1.000 | 1.000 | 1.000 | 1.000 |
| Tucker-Lewis Index (TLI) | 0.9 ≤ TLI ≤ 1.00 | Kline [38] | 1.000 | 1.000 | 1.000 | 1.000 | 1.000 |
| Results | passed | passed | passed | passed | passed | ||
| Latent Variables | CS | BS | FS | OwS | CoS |
|---|---|---|---|---|---|
| Corporate strategies (CS) | 1.00 | ||||
| Business strategies (BS) | 0.812 | 1.00 | |||
| Functional strategies (FS) | 0.794 | 0.812 | 1.00 | ||
| Owner satisfaction (OwS) | 0.764 | 0.781 | 0.815 | 1.00 | |
| Community satisfaction (CoS) | 0.604 | 0.618 | 0.665 | 0.558 | 1.00 |
| ρV (AVE) | 0.685 | 0.676 | 0.680 | 0.413 | |
| 0.828 | 0.822 | 0.824 | 0.642 |
| Latent Variables | Observed Variables (27 items) | Knowledge Base (Theory) |
|---|---|---|
| Corporate Strategies (CS) | Direction (CSD) Portfolio (CSPo) Parenting (CSPa) | Wheelen et al. [2] |
| Business Strategies (BS) | Cost Leadership (BSCl) Differentiation (BSD) Market Focus (BSM) Cooperation (BSC) | Porter [9], McGEE et al. [13] |
| Functional Strategies (FS) | Design (FSD) Construction (FSCo) Contract (FSC) Procurement (FSP) Estimating (FSE) Equipment/Machinery (FSEm) Financial (FSF) Public relations (FSPr) | Atanda [1], Karji [7], Ghodrati et al. [14], Shadan [15], Benton [18], Walker and Hampson [19], Trendowicz [20], Tatari and Skibniewski [21], Samee and Pongpeng [22], Ibn-Homaid [23], Eckles [24] |
| Owner Satisfaction (OwS) | Work Productivity (OwSW) Flexibility (OwSF) Owner Participation (OwSP) Project Members (OwSM) Project Goals (OwSG) | Kärnä et al. [6], Raadt et al. [25] |
| Community Satisfaction (CoS) | Accessibility (CoSA) Site Organization (CoSO) Health & Safety (CoSH) Environment (CoE) Community Property (CoSCp) Communication Channel (CoSC) Design (CoSD) | Atanda [1], Valdes-Vasquez and Klotz [5], Kärnä et al. [6], Karji [7], Mahmoudi et al. [8], Akadiri [27], Nikolaou [29], Wang et al. [30] |
| Multilevel strategy relationships | Salimian et al. [10], Mesarović et al. [31], Wooldridge et al. [32] | |
| Relationships from FS to OwS and Cos | Cheng and Proverbs [4], Valdes-Vasquez and Klotz [5], Wang et al. [30] | |
| Criteria Index | Recommended Criteria Values | SEM’s GoF Values | Results | Supporting Theory/Comments |
|---|---|---|---|---|
| Chi-square (X2) | 0.05 < p ≤ 1.00 | 0.055 | passed | Hair et al. [37] |
| Relative X2 (χ2/df) | 0 ≤ χ2/df ≤ 2 | 1.138 | passed | Kline [38] |
| Goodness of Fit Index (GFI) | 0.09 ≤ GFI ≤ 1.00 | 0.907 | passed | Hair et al. [37] |
| Root Mean Square Error of Approximation (RMSEA) | 0 ≤ RMSEA ≤ 0.08 | 0.025 | passed | Hair et al. [37] |
| Comparative Fit Index (CFI) | 0.09 ≤ CFI ≤ 1.00 | 0.963 | passed | Hair et al. [37] |
| Incremental Fit Index (IFI) | 0.9 ≤ IFI ≤ 1.00 | 0.965 | passed | Bollen [39] |
| Tucker-Lewis Index (TLI) | 0.9 ≤ TLI ≤ 1.00 | 0.955 | passed | Kline [38] |
| Cronbach’s Alpha | >0.70 | 0.833 | passed | Tavakol and Dennick [35] |
| Latent Variables | Influence | Latent Variables | ||
|---|---|---|---|---|
| CS | BS | FS | ||
| Corporate Strategies (CS) | DI | |||
| II | ||||
| TI | ||||
| Business Strategies (BS) (R2 = 0.96) | DI | 0.98 * | ||
| II | - | |||
| TI | 0.98 * | |||
| Functional Strategies (FS) (R2 = 0.87) | DI | - | 0.93 * | |
| II | 0.91 * | - | ||
| TI | 0.91 * | 0.93 * | ||
| Owner Satisfaction (OwS) (R2 = 0.71) | DI | - | - | 0.84 * |
| II | 0.76 * | 0.78 * | - | |
| TI | 0.76 * | 0.78 * | 0.84 * | |
| Community Satisfaction (CoS) (R2 = 0.44) | DI | - | - | 0.66 * |
| II | 0.60 * | 0.61 * | - | |
| TI | 0.60 * | 0.61 * | 0.66 * | |
© 2020 by the authors. Licensee MDPI, Basel, Switzerland. This article is an open access article distributed under the terms and conditions of the Creative Commons Attribution (CC BY) license (http://creativecommons.org/licenses/by/4.0/).
Share and Cite
Kawesittisankhun, K.; Pongpeng, J. Social Sustainability: Satisfying Owners and Communities by Multilevel Strategies of Contractors. Sustainability 2020, 12, 2131. https://doi.org/10.3390/su12052131
Kawesittisankhun K, Pongpeng J. Social Sustainability: Satisfying Owners and Communities by Multilevel Strategies of Contractors. Sustainability. 2020; 12(5):2131. https://doi.org/10.3390/su12052131
Chicago/Turabian StyleKawesittisankhun, Kittipos, and Jakrapong Pongpeng. 2020. "Social Sustainability: Satisfying Owners and Communities by Multilevel Strategies of Contractors" Sustainability 12, no. 5: 2131. https://doi.org/10.3390/su12052131
APA StyleKawesittisankhun, K., & Pongpeng, J. (2020). Social Sustainability: Satisfying Owners and Communities by Multilevel Strategies of Contractors. Sustainability, 12(5), 2131. https://doi.org/10.3390/su12052131

