Next Article in Journal
Seed Germination in Alpine Meadow Steppe Plants from Central Tibet in Response to Experimental Warming
Next Article in Special Issue
Enhancing Integrated Power and Water Distribution Networks Seismic Resilience Leveraging Microgrids
Previous Article in Journal
Business Model, Open Innovation, and Sustainability in Car Sharing Industry—Comparing Three Economies
Previous Article in Special Issue
A Deep Neural Network-Assisted Approach to Enhance Short-Term Optimal Operational Scheduling of a Microgrid
 
 
Font Type:
Arial Georgia Verdana
Font Size:
Aa Aa Aa
Line Spacing:
Column Width:
Background:
Article

A Spatial-Based Integration Model for Regional Scale Solar Energy Technical Potential

by
Younes Noorollahi
1,2,
Mohammad Mohammadi
1,
Hossein Yousefi
1 and
Amjad Anvari-Moghaddam
3,4,*
1
Renewable Energy and Environmental Dep., Faculty of New Sciences and Technologies, University of Tehran, Tehran 15119-43943, Iran
2
Energy Modelling and Sustainable Energy Systems (METSAP) Research Lab., Faculty of New Sciences and Technologies, University of Tehran, Tehran, Iran
3
Department of Energy Technology, Aalborg University, 9220 Aalborg, Denmark
4
Faculty of Electrical and Computer Engineering, University of Tabriz, 5166616471 Tabriz, Iran
*
Author to whom correspondence should be addressed.
Sustainability 2020, 12(5), 1890; https://doi.org/10.3390/su12051890
Submission received: 25 January 2020 / Revised: 26 February 2020 / Accepted: 27 February 2020 / Published: 2 March 2020
(This article belongs to the Collection Microgrids: The Path to Sustainability)

Abstract

One of the main objectives of human society in the present century is to achieve clean and sustainable energy through utilization of renewable energy sources (RESs). In this paper, the main purpose is to identify the locations that are suitable for solar energy in the Kurdistan province of Iran. Initially, solar-related data are collected, and suitable criterion and assessment methods are chosen according to the available data. Then, the theoretical potential of solar energy is assessed and the solar radiation map is prepared. Moreover, the technical potential of various solar technologies is evaluated in that study area. These technologies include concentrating solar power (CSP) and photovoltaic (PV) in power plant applications, and rooftop PV panels and solar water heaters in general applications. The results show that the Kurdistan province has the potential capacity for 691 MW of solar photovoltaic power plants and 645 MW of CSP plants. In the case of using solar water heaters, 283 million cubic meters of natural gas and 1.2 million liters of gasoline could be saved in fuel consumption. The savings in the application of domestic PV will be 10.2 MW in power generation.

1. Introduction

Human society has experienced great development in recent years, but this growing development has been associated with high energy consumption, which has been mainly met by fossil fuels [1]. According to statistics from the International Energy Agency (IEA), world energy consumption in 2014 was equal to 9425 million tons of oil equivalent (Mtoe). However, the share of fossil fuels in the production of this energy was 84.5%. In addition, 32,381 million tons (Mt) of CO2 were produced in this year, which has been nearly doubled compared to the level reported in 1973 [2]. These statistics show the importance of preventing the emission of greenhouse gasses and, consequently, the importance of finding appropriate solutions, such as optimization, increasing the efficiency of current energy systems, and moving towards the use of renewable energy sources (RESs) [3]. One of the main challenges of RESs is their high dependence on time and location. Accordingly, it is necessary to fully investigate renewable energies geographically and their distribution in different spatial and temporal scales [4].
Solar energy is one of the renewable energies that has attracted considerable attention in recent years. So far, several studies have been conducted in different countries on the solar energy resource assessment and application of relevant technologies [5,6]. Zavylska and Brooks [7] calculated different components of solar radiation by using existing data in one of the urban areas of South Africa (Durban). On a larger scale, Noorollahi et al. [8] developed the solar resource map in south Iran and evaluated the theoretical and technical potential map. Viana et al. [9] have estimated the use of concentrating photovoltaic (PV) in Brazil. Journée et al. [10] employed meteorological data to build radiation data in some European countries. Fleuri [11] calculated the amount of solar energy potential in the concentrating plant in South Africa. In Chile, Ortega et al. [12] have tried to investigate the status of solar energy with radiation data that have been extracted using meteorological stations and validating them by using satellite data. Watson et al. [13] have used a geographic information systems (GIS)-based approach to identify suitable locations for the wind and solar farms in the south of England with an emphasis on environmental considerations. Polo et al. [14] have created the required map of solar radiation in Vietnam with the integration of remote sensing and ground measurement data and also estimated the solar energy potential by applying concentrated solar power (CSP) and PV technologies using GIS. Sun et al. [15] have investigated the potential of solar PV technologies (large-scale PV plant and roof-top PV) using solar radiation maps and the limiting factors in Fujian Province in China. He and Kammen [16] investigated the potential for solar energy production using a large data set of hourly solar radiation on a provincial level for the whole of China. Stökler et al. [17] created a solar atlas for Pakistan based on a combination of satellite data and the amount of solar radiation during two years in nine different sites. Gautam et al. [18] have studied the feasibility of generating electricity from PV systems on the rooftops of urban areas in Nepal. Moreover, in recent studies, there have been multi-criteria decision-making approaches using GIS algorithms to evaluate suitable locations for constructing the solar farms in different regions such as Iran [19], the southeast of Spain [20], Karapinar in Turkey [21], southern Morocco [21], and for the whole of Europe [22].
Yet, perhaps, complete data and research among different countries are related to the US, which have been published in the form of various reports. In this regard, reference books and guidelines published by the National Renewable Energy Laboratory (NREL), which is related to the generation and measurement of solar radiation data [23], and its potential survey [24] that can be used also in the rest of the world. In conjunction with the direct solar heat applications, the potential calculation method in the use of solar water heaters has been published by NREL [25]. Based on this, technical, economic, and environmental analysis of these systems were developed by this Institute [26].
However, most of the above researches have focused on calculating the solar radiation map or studying some particular solar technologies. This paper examines the solar energy potential by taking into account all the available solar technologies, including PV, CSP, and water-heating system in a particular land for integrated application. The Kurdistan province of Iran has been selected as a case study since there is no fossil resources in that region and the use of RESs could be an important step towards distributed generation and energy independence in the province. However, the proposed methods of research can be applied to other provinces of Iran. Iran is in a situation that includes different climate and therefore has the potential to exploit various renewable sources. So considering these resources for energy production could provide technical, economic, environmental and social advantages for the country [27]. Despite these benefits and high potential, the use of renewable energy is still very low and the production of energy from these sources is less than 0.2% [28]. Therefore, more attention should be paid to RESs and more research is needed to develop the use of such resources.

2. Study area

Kurdistan province is one of the 31 provinces of Iran, which is located in the west of the country, and its capital is the city of Sanandaj. Kurdistan province, with an area of 28,200 km2, is located between 34°44′ N to 36°30′ N latitude and 45°31′ E to 48°16′ E longitude. This area is 1.7% of the country’s total area and is ranked 16 in the country. According to the latest divisions in 2016 Kurdistan has 10 counties, 29 cities, 31 districts, 86 rural districts, and 1697 villages with inhabitants and 187 deserted villages. Counties of this province include Baneh, Bijar, Dehgolan, Diwandarreh, Sarvabad, Saqqez, Sanandaj, Qorveh, Kamyaran, and Marivan. Based on the 2016 population and housing census, the province has a population of about 1.6 million—71% urban and 29% are rural dwellers. The relative density of the population is 51.2 people per km2. The location map of the study area shown in Figure 1.
In terms of climate, Kurdistan is a mountainous region, which has extensive plains and strewn valleys across the area. The lowest elevation is 900 meters above sea level (m.a.s.l) and highest is 3300 m.a.s.l, this height difference in elevation makes the creation of different climates. This province has been chosen as a case study and an example in the country and so the methods of research can be applied to other provinces of Iran too.

3. Methodology

In this paper, a GIS-based evaluation and integration method [29,30] is used for assessing the solar resource in Kurdistan. GIS is a powerful computer tool that enables the user to record, store, and organize databases, and analyze spatial and geographical data in different coordinate systems. Due to the nature of renewable energy, it is necessary to take several geographical analyses in their resources assessment [31]. In this paper, different data for the evaluation of solar resources in Kurdistan were obtained mostly from the Renewable Energy and Energy Efficiency Organization of Iran (Satba) [32] and also other national and International agencies and organizations. The solar irradiances were recorded in more than 150 stations in Iran during last 10 years by Satba and many other local power companies.
For solar resource assessment and in general RESs assessment, two types of potentials are usually considered—the geographical (theoretical) potential and technical potential. The technical potential is derived from the conversion potential, taking into account additional restrictions regarding the area that is realistically available for energy generation, while the theoretical potential identifies the physical upper limit of the energy available from a certain source [8].
The theoretical potential of solar energy is defined as the total amount of annual solar radiation in suitable areas for solar applications, which should take into account multiple constraints in the assessment phase to achieve the appropriate areas [8]. The technical potential is defined as the amount of the total theoretical potential that can be converted into electricity using existing technologies [8]. However, the technical potential can be limited more and more by economic assessments and evaluating competitiveness with non-renewable technologies [33]. In this paper, both the theoretical and technical potentials of the solar resources have been calculated.
In the solar power plant applications, solar radiation map in the province is prepared using data from meteorological stations, sunshine duration, and the Solar Radiation tool [34]. The technical, economic, environmental, and geographical constraints are used to eliminate unsuitable areas and identifying suitable sites for solar applications. According to the remaining locations and assessing the amount of producible power from CSP and PV power plants, the capacity for solar power plants in the study area can be calculated. For the general application of solar power, the available roof area for this application is calculated in residential buildings. According to this area, the production capacity of domestic PV can be assessed. The effect of using solar water heaters in fuel consumption reduction can be calculated by computing fuel consumption for hot water.

4. Solar Resource Assessment

In calculating the solar energy potential, according to the available technologies, it is necessary to determine which one of the technologies will be applicable. Therefore, the following technologies are selected among the existing technologies because they have been widely used worldwide and have been employed in various provinces of Iran.
  • Power plant applications
    CSP plants
    PV farms
  • General Applications
    Rooftop PV panels
    Solar water heaters
In the power plant applications, it is necessary to obtain the solar radiation map in the whole province. Therefore, the next section describes how to create the province’s solar radiation map.

4.1. Solar Radiation Map

Radiation data can be obtained in several ways. Generally, these methods can be divided into two main categories:
  • The satellite data
  • Ground measured data
At present, various meteorological satellites are active in the atmosphere, but due to lack of access, unfortunately, in this study, it is not possible to use the satellite data. The ground data is commonly recorded by weather stations or radiation survey meters such as pyrometers. In all meteorological stations, which are located in the Kurdistan province, the solar radiation is not recorded and archived. The only data that are recorded for a long time, and are associated with radiation, are the number of sunny hours per day, available at all stations in the province—considering that data of the sunny hours per day are available in the stations. Recorded data are used to extract the radiation data in the stations. For this purpose, an efficient Angstrom–Prescott model [35] is used, which has long been used in solar radiation research, and its efficiency has been proven. This model is a statistical model with two constant factors. Data for Sanandaj (the most reliable data) in recent years is used to determine the constants of the model. In summary, it can be said the Angstrom model uses the Equation (1):
H ¯ H ¯ 0 = a + b ( n N )
where H ¯ is actual solar radiation on a horizontal surface that has reached to ground. H ¯ 0 is solar radiation outside the atmosphere at the same point. Both are in W/m2. n is the number of sunny hours that is measured in the station, and N is the total number of hours per day. The Angstrom model is applied to Sanandaj station (airport), and the obtained coefficients will be applied to the other stations’ data. H ¯ / H ¯ 0 in the vertical axis and n/N in the horizontal axis (average per month as one point) is drawn. This diagram is shown in Figure 2.
As seen in Figure 1, coefficients “a” and “b” are 0.2798 and 0.4315, with standard errors of 2.52% and 3.61%, respectively, in Sanandaj station, and the R2 is 0.6413. These factors are applied to the other stations in the province to calculate radiation value from the sunshine duration. Average radiation in all stations in the province can be calculated accordingly, as reported in Table 1. Similar results obtained in other studies [32,36] indicate the effectiveness and accuracy of the results obtained from the Angstrom method in this paper [37].
In the next step, it is necessary to consider the topographic conditions in providing a radiation map. By using the digital elevation model (DEM) [38] and Solar Radiation tool and by applying clearness and diffuse coefficients 0.5 and 0.3, respectively, using clearness index from Homer Energy [39] (in this map it is assumed that these coefficients are constant in the whole province) the radiation map can be obtained. Radiation at the stations is calculated from this map and radiation obtained from the Angstrom model is divided on it and the resulting number will be called the coefficient of each station. The value of this coefficient is interpolated in the whole area and the resulted map is called the factor map. By multiplying the factor map in the radiation map obtained from the Solar Radiation tool the radiation map of the province is achieved. DEM map and the final map of solar radiation for the whole province are shown Figure 3 and Figure 4, respectively.

4.2. Site Selection

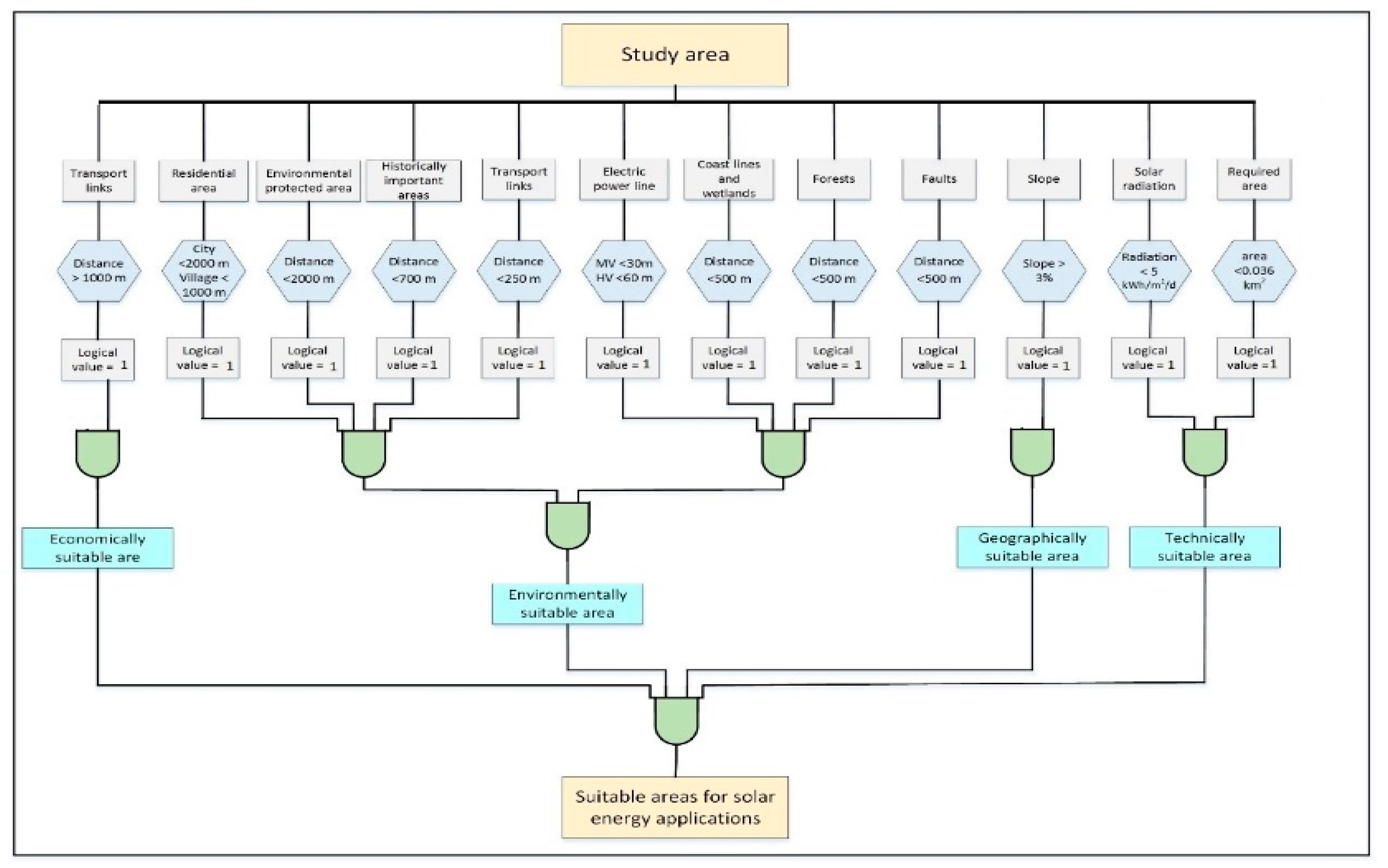
The main objective of the solar resource assessment is the evaluation of radiation values, as well as finding potential areas where solar power generation is possible with available technologies. In this case, according to the accuracy of the available data, narrowing the entire area to appropriate areas continues until the suitable areas are finally identified. The assessment process is based on a systematic survey process. At each step, less attractive areas are removed and the process continues on promising areas. Data and information management in the resource assessment process requires the integration and interpretation of results to identify suitable areas. A huge amount of technical and non-technical information is needed to identify suitable areas. The restrictive analytical method [40] is used to identify potentially suitable locations. In this regard, the study area can be divided into two parts based on the possibility and unfeasibility of applying solar technologies. The Boolean logic (restrictive) method uses pre-defined constraints (as shown in Figure 4) for identifying the suitable location for placing the solar technologies. Boolean logic uses a binary condition for input and checks a binary condition for the outputs. Logical math tools consider the value 0 for false conditions and the value of 1 for the true conditions. With respect to each criterion, the study area is divided into two discrete classes: 1 for areas with the possibility of constructing solar power plants, and the 0 for unfeasibility of the areas [41]. The main steps in the restrictive method are as follows:
  • creating a conceptual model;
  • determining and localization of the desired criterion for site selection;
  • collecting the required data;
  • assessment of the study area;
  • identification of promising and probable areas based on desired criteria for each data layer;
  • using a data integration method based on the conceptual model;
  • determining the suitable areas for the construction of the solar power plant (site selection).
A flow diagram (conceptual model) of data intergration method using restrictive data layers to select potential solar power plants sites is shown in Figure 5. Based on this integration method 12, data layers are applied to evaluate the study area for finding and defining suitable areas. The restrictive method’s data layers are divided into four main groups: technical, economic, environmental, and geographical constraints. Previous studies have used many layers to apply their criteria and constraints. These indicators have been assessed and localized for Iran, according to national and local laws. Criteria and constraints related to solar site selection are given in Table 2.
By considering the economic indicators and given the need to create a temporary road from project sites to transport links, the distance to these links should not exceed a specified limit because it will increase operational costs. In this research, this distance is intended for up to 10 km.
Given the need to avoid comfort disturbance during construction, as well as the need to keep the industrial areas away from population centers, distance from residential areas should be observed. A 2000 m buffer zone for the cities and 1000 m for the villages are considered in this study.
Consideration of 250 m buffer zone for the transport links is due to property rights that are considered in the road property rights laws. Moreover, according to the power lines property rights laws, there should be a required minimum safety corridor around power lines with consideration to safety clearances. High-voltage transmission lines at different voltages have different limits, where the highest degree is taken into account here, which corresponds to 750 kV lines.
For wetlands, coastlines, forests, and faults a 500 m buffer zone is considered, while this is around 2000 m for environmental protected areas and 700 m for historical and cultural sites.
By applying these economic and environmental restrictions on radiation maps, unsuitable areas for the construction of solar power plants will be removed from the primary radiation map. A series of regions are also omitted due to technical reasons. According to the analysis carried out in [47], a minimum amount of radiation is required (here 5 kWh/m2/d) at a location to obtain power in an acceptable range from solar power plants. Accordingly, some parts are removed as well, and so radiation maps will be limited even more.
The photovoltaic panels with a nominal capacity of 1 kW, occupies an area of about 10 m2. In order to install a power plant with 2 MW capacity, an area of over 20,000 m2 is required [47]. This also applies in relation to CSP. From the perspective of geographical constraints in solar power plants due to the construction costs and also for receiving maximum sunlight, the slope should be less than 3%.
As appears from the conceptual model in Figure 4, due to technical, economic, environmental, and geographical constraints with addressing the entire area of study, logical value for the areas that are not suitable for the construction of solar plants is zero, and these areas will be removed. Finally, all the appropriate technical, economic, environmental, and geographical layers are integrated to obtain final proper areas. It can be seen that the final areas are selected as suitable sites that satisfy all constraints, and in all criteria have a logical value of 1.
By applying economic and environmental constraints, suitable areas map for solar power plant construction will be as Figure 6. Province slope map was created using DEM maps. Geographically permissible area map (areas with slopes less than 3%) is shown in Figure 7. Finally, by applying the technical constraints, and the integration of four layers of suitable areas, in terms of technical, economic, environmental, and geographical constraints. Figure 8 is achieved as the final map of suitable areas for solar power plant applications. According to the map of Figure 8, it can be seen that an area of about 62 km2 is available in the province for the construction of solar power plants.

4.3. Solar Power Production Estimation

4.3.1. CSP Plants

As mentioned, in this study two application of solar power plant is intended. The first case relates to a CSP system with the following characteristics [47]:
  • dry-cooled;
  • six hours of storage;
  • the amount of solar multiple equal to 2;
  • the power density of 32.895 MW/km2.
The performance of the system will be different for different environmental conditions. According to an analysis done with the System Advisor Model (SAM), various coefficients values (called capacity factors) are obtained for different radiation values [47]. By categorizing solar radiation to different classes, Table 3 is achieved.
Finally, the potential of solar energy (in MWh) in the CSP system will be obtained from the following Equation.
P = A P ¯ m a x × h y r × z
where A is the available area for the construction of solar power in each class. P ¯ m a x is the maximum power produced by this system, which is equal to 32.895 MW/km2. h y r is the number of hours in a year, which is equal to 8760, z is the capacity factor in each class and is obtained from Table 3. Therefore, from Equation (2), the potential of solar energy in each class will be achieved, and the total potential of different classes will be equal to the potential of this application. The amount of radiation at selected suitable locations for solar power plant applications (Figure 7) are placed in class 1 of Table 3. Therefore, the capacity factor ( z ) will be equal to 0.315. According to the map of Figure 7, the amount of available area ( A ) is equivalent to 62.289 km2. By inserting these numbers in Equation (2), the evaluated power in the application of CSP plants will be equal to 645 MW.

4.3.2. PV Farms

PV power plants usually use a lot of same panels in a wide range of ground, so each panel reveals the function of the whole system. The considered system, which its analysis is available in [47] has the following characteristics:
  • single-axis tracking, with a north-south axis of rotation;
  • the slope angle of zero degrees;
  • maximum power of 48 MW/km2.
These systems will create a full-function only in designed conditions. According to the analysis conducted by NREL, the performance of these systems under various conditions is a coefficient of maximum power. These coefficients in different climatic conditions, and in various US states, have been presented in [47]. The capacity factor of 0.231 is considered for Kurdistan province 3030. Therefore, the power generated by the small PV power plant systems, in Kurdistan province is calculated from Equation (2), and with a capacity factor of (Z) 0.231, maximum power of 48 MW/km2, and an available area of 62.289 km2. By inserting these numbers in Equation (2), the evaluated power in the solar PV power plants application will be equal to 691 MW. This is the potential power of the solar PV power plants in Kurdistan province.
In the final evaluation of solar power plants in Kurdistan province from PV and CSP plants, it should be mentioned that solar power plant potential is not the sum of these two numbers, because if you use one of them, another cannot be used, and this amount depends on the amount of the use of these two applications based on desired scenarios.

4.4. Residential Applications

Another application in the use of solar energy is related to small-scale applications. In this regard, two applications are considered in this study: Rooftop PV panels and solar water heaters. In the residential areas, the installation location of this equipment is the flat and non-shadow surface of rooftops, which is obtained as fallows.

4.4.1. Available Area for Residential Applications

In accordance with the Master Plan maps of urban areas, and after analyzing in the ArcMap software, and separation of residential buildings, the surface areas of these sites will be achieved (Figure 9). Unfortunately, Master Plan maps in Marivan and Sarvabad cities, and urban areas that are not located in the center of the counties were not available. Thus, from the population in cities with Master Plan maps, we tried to estimate the other cities’ residential areas. Thus, by calculating the per capita residential areas in cities with maps, and their average, and then by multiplying this average by the population of cities without Master Plan map, the residential area can be calculated in these cities.
In rural areas, a roof area of 100 m2 can be considered for each family [48]. According to the statistics of rural households in each city, we can also calculate the rural residential area. Population, occupied area by residents and residential area per capita in cities with Master Plan in Kurdistan province, is presented in Table 4.
The average residential area is 27.79 m2/person. Using this average, the residential area is calculated in other urban areas (urban areas without a Master Plan map). By gathering the urban areas of each county together, the urban residential areas in each county will be achieved (the second column of Table 5). Furthermore, with regard to the consideration of 100 m2 for each rural household, the approximated rural residential area can be obtained for each county (the third column of Table 5) and by summing these two values, the entire residential area in the counties can be achieved (fourth column of Table 5).
According to the analysis conducted by NREL [49], it can be assumed that in lands with residential applications, 8% of the area is flat and on the roof; thus, can be considered as a potential for installing solar equipment. In addition, other factors, such as shading, roof structure, and so on will restrict this amount. According to this analysis, in the cold conditions (similar to Kurdistan province) 22% of the previous value is appropriate for using solar energy [49]. Therefore, available areas for solar energy in general applications in each county, obtained by multiplying the coefficients of 0.08 and 0.22 in the residential area of the counties, which is shown in the 5th column of Table 5. After identifying this area, we must determine the potential solar energy production from the two above-mentioned applications.

4.4.2. Rooftop PV Panels

In the use of solar PV panels, the density of power generation in the area is considered around 110 W/m2. On average, the efficiency of small-scale PV systems can also be considered as 13.5% [47]. So by multiplying these two amounts in the available area, the potential of the producible power of photovoltaic panels can be obtained. This amount is presented in the last column of Table 5, for each county. This amount is more than 10.2 MW in total for Kurdistan province.

4.4.3. Solar Water Heater

In Iran, natural gas and diesel are mainly used for water heating. Therefore, by having gas and diesel consumption in the residential sector in each county, the amount of fuel needed to generate hot water can be achieved. For this purpose, the following assumptions are made in this study.
  • About 23% of fuel consumption in the residential sector is for hot water generation [25];
  • solar water heater systems will reduce about 50% of fuel consumption for hot water [25];
  • the efficiency of water heating systems based on gas and diesel is expected to be 50% [50];
  • the energy content of natural gas and diesel used in residential sector is 37.2 MJ/m3 and 36.6 MJ/l respectively.
According to the above cases, we can consider the following equations:
V 11 = V 1 × 37.2
V 21 = V 2 × 36.6
P = [ ( V 11 + V 21 ) × 0.5 × 0.23 ] / 0.5
where, V 1 is the volume of natural gas consumed in the residential sector (m3), V 2 is the volume of diesel consumed in the residential sector (L), and V 11 is energy from the consumed natural gas (MJ), V 21 is energy from consumed diesel (MJ) and P is the potential of solar energy for domestic hot water supply (MJ). Hence, the potential for energy saving will be achieved in each county. Statistics related to fuel consumption has been extracted from 3737, and the percentage of consumption in the residential section for 2011 has been extracted from 2727. Iran’s energy balance report for 2011 indicates that 70.18% of natural gas and 1.23% of diesel consumption is in the residential sector (as well as gas and diesel consumption in each county of the province is shown in Table 6, see the second and third columns).
Given that solar water heaters will reduce about 23% of fuel consumption in the residential sector, natural gas and gasoline savings potentials by application of solar water heater in each county have been computed and are shown in Table 6, (fourth and fifth columns). Finally, the amount of energy saving in fuel consumption, as a result of using solar water heaters in each county can also be calculated according to Equation (5). These results are shown in Table 6, in the sixth and seventh columns, separately for each county.

4.4.4. Evaluation of Total Solar Energy Potential

As mentioned, the available area will be for the use of both systems (not simultaneously); and so it cannot be represented total solar energy potential in general application. This will be possible by considering more scenarios, close to reality forecasts, and more detailed assessment. Therefore, solar potential map in these two general applications is presented separately for each application. The results of this section are shown in the map of Figure 10 as a potential use of solar water heater and Figure 11 shows domestic PV potential.
The results show that in terms of the potential use of solar water heater, Sanandaj is the highest and Sarvabad is the lowest priority. The same is true for domestic PV potential. In fact, in the general applications of solar potential, there is a direct proportion to the population. These results also show that fuel consumption saving by using solar water heaters is 1.2 million liters for diesel and 282.8 million cubic meters of natural gas. As well as by implementation of the domestic PV systems, power consumption is reduced more than 10 MW. The technical potential of solar energy in Kurdistan province, using various solar technologies are summarized in Table 7. As can be seen in the table, the results indicated that the Kurdistan province has capability to produce 691 MW of power from PV panels, and 645 MW from CSP plant, which are more than total power demand of the province. It means that by developing full capacity of solar potential in the Kudrestan total power demand can be supplied in the future. In the case of using solar energy for water heating, totally, 283 million cubic meters of natural gas and 1.2 million liters of gasoline could be saved. By developing solar energy, system energy in the area the energy supply security could be increased in wintertime when the high snowfall blocks the roads for fuel transportation.

5. Conclusions

In this paper, solar energy resources in Iran’s Kurdistan province were identified and evaluated. At first, solar resource-related data were collected in Kurdistan province and an appropriate assessment method was selected based on available data. Then, the theoretical potential of the solar energy in the province was evaluated and solar energy atlas was prepared. In the following, the technical potential of various solar technologies was studied. These technologies include CSP plant and PV farms in power plant applications, and rooftop PV panels and solar water heaters in general domestic applications.
In solar power plant applications, primarily using data from meteorological stations, sunlight duration, and Solar Radiation tool, radiation map was prepared in Kurdistan province. Then, using the technical, economic, environmental, and geographical constraints, some areas were discarded and finally, the suitable areas were identified. The available technical potential in the use of solar power plants was evaluated by considering the suitable areas and the recoverable amount of power in the application of PV and CSP plants. For general application, the available area in residential rooftops was calculated. Finally, with respect to this area, the production capacity of domestic PV was evaluated. The effect of solar water heater implementation in gas and diesel consumption value was calculated using fuel consumption for hot water and resulted in saving in the use of this application.
The results show that the Kurdistan province is capable of achieving, 691 MW of PV power generation, and 645 MW of CSP plant. In the case of using solar water heaters, 283 million cubic meters of natural gas and 1.2 million liters of gasoline could be saved. The savings in the application of domestic PV panels will be 10.2 MW in power generation.
Future works will be dedicated to the assessment of the potential of other renewable energy sources (RESs), comprehensive evaluation of the use of RESs, and finally, evaluation of different scenarios to increase the share of these sources in the consumption pattern of the Kurdistan province.

Author Contributions

Y.N. and M.M. designed the model and gathered the input data. H.Y. and Y.N. executed the GIS analysis and site selection, and accomplished writing of the paper. A.A.-M. revised the manuscript and checked the results. All authors have read and agreed to the published version of the manuscript.

Funding

This research received no external funding.

Conflicts of Interest

The authors declare no conflict of interest.

Nomenclature

H ¯ Actual solar radiation on a horizontal surface in Watts/m2
H ¯ 0 Solar radiation outside the atmosphere in Watts/m2
nNumber of sunny hours
NTotal number of hours per day
SAMSystem Advisor Model
P ¯ max The maximum power produced
h y r The number of hours in a year
ZCapacity factor
CSPConcentrating solar power
RESRenewable energy sources
PVPhotovoltaic
GISGeographic information systems
IEAInternational energy agency
MtoeMillion tons of oil equivalent
MtMillion tons
NRELNational Renewable Energy Laboratory
DEMthe digital elevation model

References

  1. Mohammadi, M.; Noorollahi, Y.; Mohammadi-ivatloo, B.; Yousefi, H. Energy hub: From a model to a concept—A review. Renew. Sustain. Energy Rev. 2017, 80, 1512–1527. [Google Scholar] [CrossRef]
  2. OECD/IEA. Key World Energy Statistics 2016; International Energy Agency: Peris, France, 2016; pp. 1–77. [Google Scholar]
  3. Mohammadi, M.; Ghasempour, R.; Razi Astaraei, F.; Ahmadi, E.; Aligholian, A.; Toopshekan, A. Optimal planning of renewable energy resource for a residential house considering economic and reliability criteria. Int. J. Electr. Power Energy Syst. 2018, 96, 261–273. [Google Scholar] [CrossRef]
  4. Noorollahi, Y.; Itoi, R.; Yousefi, H.; Mohammadi, M.; Farhadi, A. Modeling for diversifying electricity supply by maximizing renewable energy use in Ebino city southern Japan. Sustain. Cities Soc. 2017, 34, 371–384. [Google Scholar] [CrossRef]
  5. Østergaard, P.A.; Duic, N.; Noorollahi, Y.; Mikulcic, H.; Kalogirou, S. Sustainable development using renewable energy technology. Renew. Energy 2019. [Google Scholar] [CrossRef]
  6. Eslami, S.; Gholami, A.; Bakhtiari, A.; Zandi, M.; Noorollahi, Y. Experimental investigation of a multi-generation energy system for a nearly zero-energy park: A solution toward sustainable future. Energy Convers. Manag. 2019, 200, 112107. [Google Scholar] [CrossRef]
  7. Zawilska, E.; Brooks, M.J. An assessment of the solar resource for Durban, South Africa. Renew. Energy 2011, 36, 3433–3438. [Google Scholar] [CrossRef]
  8. Ghasemi, G.; Noorollahi, Y.; Alavi, H.; Marzband, M.; Shahbazi, M. Theoretical and technical potential evaluation of solar power generation in Iran. Renew. Energy 2019, 138, 1250–1261. [Google Scholar] [CrossRef]
  9. Viana, T.S.; Rüther, R.; Martins, F.R.; Pereira, E.B. Assessing the potential of concentrating solar photovoltaic generation in Brazil with satellite-derived direct normal irradiation. Sol. Energy 2011, 85, 486–495. [Google Scholar] [CrossRef]
  10. Journée, M.; Müller, R.; Bertrand, C. Solar resource assessment in the Benelux by merging Meteosat-derived climate data and ground measurements. Sol. Energy 2012, 86, 3561–3574. [Google Scholar] [CrossRef]
  11. Fluri, T.P. The potential of concentrating solar power in South Africa. Energy Policy 2009, 37, 5075–5080. [Google Scholar] [CrossRef]
  12. Ortega, A.; Escobar, R.; Colle, S.; de Abreu, S.L. The state of solar energy resource assessment in Chile. Renew. Energy 2010, 35, 2514–2524. [Google Scholar] [CrossRef]
  13. Watson, J.J.W.; Hudson, M.D. Regional Scale wind farm and solar farm suitability assessment using GIS-assisted multi-criteria evaluation. Landsc. Urban Plan. 2015, 138, 20–31. [Google Scholar] [CrossRef]
  14. Polo, J.; Bernardos, A.; Navarro, A.A.; Fernandez-Peruchena, C.M.; Ramírez, L.; Guisado, M.V.; Martínez, S. Solar resources and power potential mapping in Vietnam using satellite-derived and GIS-based information. Energy Convers. Manag. 2015, 98, 348–358. [Google Scholar] [CrossRef]
  15. Sun, Y.; Hof, A.; Wang, R.; Liu, J.; Lin, Y.; Yang, D. GIS-based approach for potential analysis of solar PV generation at the regional scale: A case study of Fujian Province. Energy Policy 2013, 58, 248–259. [Google Scholar] [CrossRef]
  16. He, G.; Kammen, D.M. Where, when and how much solar is available? A provincial-scale solar resource assessment for China. Renew. Energy 2016, 85, 74–82. [Google Scholar] [CrossRef]
  17. Stökler, S.; Schillings, C.; Kraas, B. Solar resource assessment study for Pakistan. Renew. Sustain. Energy Rev. 2016, 58, 1184–1188. [Google Scholar] [CrossRef]
  18. Gautam, B.R.; Li, F.; Ru, G. Assessment of urban roof top solar photovoltaic potential to solve power shortage problem in Nepal. Energy Build. 2015, 86, 735–744. [Google Scholar] [CrossRef]
  19. Azizkhani, M.; Vakili, A.; Noorollahi, Y.; Naseri, F. Potential survey of photovoltaic power plants using Analytical Hierarchy Process (AHP) method in Iran. Renew. Sustain. Energy Rev. 2017, 75, 1198–1206. [Google Scholar] [CrossRef]
  20. Sánchez-Lozano, J.M.; Teruel-Solano, J.; Soto-Elvira, P.L.; Socorro García-Cascales, M. Geographical Information Systems (GIS) and Multi-Criteria Decision Making (MCDM) methods for the evaluation of solar farms locations: Case study in south-eastern Spain. Renew. Sustain. Energy Rev. 2013, 24, 544–556. [Google Scholar] [CrossRef]
  21. Uyan, M. GIS-based solar farms site selection using analytic hierarchy process (AHP) in Karapinar region, Konya/Turkey. Renew. Sustain. Energy Rev. 2013, 28, 11–17. [Google Scholar] [CrossRef]
  22. Perpiña Castillo, C.; Batista e Silva, F.; Lavalle, C. An assessment of the regional potential for solar power generation in EU-28. Energy Policy 2016, 88, 86–99. [Google Scholar] [CrossRef]
  23. Habte, A.; Stoffel, T.; Perez, R.; Myers, D.; Gueymard, C.; Blanc, P.; Wilbert, S. Best Practices Handbook for the Collection and Use of Solar Resource Data for Solar Energy Applications, 2nd ed.; National Renewable Energy Laboratory (NREL): Golden, CO, USA, 2017; p. 238. [Google Scholar]
  24. Renné, D.; George, R.; Wilcox, S.; Stoffel, T.; Myers, D.; Heimiller, D. Solar Resource Assessment; National Renewable Energy Lab.(NREL): Golden, CO, USA, 2008. [Google Scholar]
  25. Denholm, P. The Technical Potential of Solar Water Heating to Reduce Fossil Fuel Use and Greenhouse Gas Emissions in the United States The Technical Potential of Solar Water Heating to Reduce Fossil Fuel Use and Greenhouse Gas Emissions in the United States; National Renewable Energy Lab.(NREL): Golden, CO, USA, 2007. [Google Scholar]
  26. Hudon, K.; Merrigan, T.; Burch, J.; Maguire, J. Low-Cost Solar Water Heating Research and Development Roadmap. Contract 2012, 303, 275–3000. [Google Scholar]
  27. Noorollahi, Y.; Kheirrouz, M.; Asl, H.F.; Yousefi, H.; Hajinezhad, A. Biogas production potential from livestock manure in Iran. Renew. Sustain. Energy Rev. 2015, 50, 748–754. [Google Scholar] [CrossRef]
  28. MOPEE. Energy Balance Sheet; MOPEE: Tehran, Iran, 2011. [Google Scholar]
  29. Harder, C. The ArcGIS Book: 10 Big Ideas about Applying The Science of Where, 2nd ed.; Esri Press: New York, NY, USA, 2018. [Google Scholar]
  30. Noorollahi, Y.; Itoi, R.; Fujii, H.; Tanaka, T. GIS model for geothermal resource exploration in Akita and Iwate prefectures, northern Japan. Comput. Geosci. 2007, 33, 1008–1021. [Google Scholar] [CrossRef]
  31. Moghaddam, M.K.; Noorollahi, Y.; Samadzadegan, F.; Sharifi, M.A.; Itoi, R. Spatial data analysis for exploration of regional scale geothermal resources. J. Volcanol. Geotherm. Res. 2013, 266, 69–83. [Google Scholar] [CrossRef]
  32. Satba Solar energy resource map of Iran. Available online: http://www.satba.gov.ir/en/home (accessed on 23 November 2018).
  33. Sabziparvar, A.A.; Shetaee, H. Estimation of global solar radiation in arid and semi-arid climates of East and West Iran. Energy 2007, 32, 649–655. [Google Scholar] [CrossRef]
  34. Esri. Using ArcGIS TM 3D Analyst, 1st ed.; Esri Press: New York, NY, USA, 2010. [Google Scholar]
  35. Paulescu, M.; Stefu, N.; Calinoiu, D.; Paulescu, E.; Pop, N.; Boata, R.; Mares, O. Ångström-Prescott equation: Physical basis, empirical models and sensitivity analysis. Renew. Sustain. Energy Rev. 2016, 62, 495–506. [Google Scholar] [CrossRef]
  36. SolarGIS Solar resources assessment maps. Available online: https://solargis.com/products/solar-resource-assessment-study/overview (accessed on 7 December 2019).
  37. Besarati, S.M.; Padilla, R.V.; Goswami, D.Y.; Stefanakos, E. The potential of harnessing solar radiation in Iran: Generating solar maps and viability study of PV power plants. Renew. Energy 2013, 53, 193–199. [Google Scholar] [CrossRef]
  38. NCC. Iran Digital Elevtion Database; NCC: Tehran, Iran, 2018. [Google Scholar]
  39. HomerEenergy Calculates Clearness Index. Available online: https://www.homerenergy.com/products/pro/docs/latest/how_homer_calculates_clearness_index.html (accessed on 11 February 2020).
  40. Noorollahi, Y.; Itoi, R.; Fujii, H.; Tanaka, T. GIS integration model for geothermal exploration and well siting. Geothermics 2008, 37, 107–131. [Google Scholar] [CrossRef]
  41. Noorollahi, Y.; Yousefi, H.; Mohammadi, M. Multi-criteria decision support system for wind farm site selection using GIS. Sustain. Energy Technol. Assess. 2016, 13, 38–50. [Google Scholar] [CrossRef]
  42. Satkin, M.; Noorollahi, Y.; Abbaspour, M.; Yousefi, H. Multi criteria site selection model for wind-compressed air energy storage power plants in Iran. Renew. Sustain. Energy Rev. 2014, 32, 579–590. [Google Scholar] [CrossRef]
  43. Bennui, A.; Rattanamanee, P.; Puetpaiboon, U.; Phukpattaranont, P.; Chetpattananondh, K. Site selection for large wind turbine using GIS. In Proceedings of the PSU-UNS International Conference on Engineering and Environment, Phuket, Thailand, 10–11 May 2007; pp. 561–566. [Google Scholar]
  44. Gass, V.; Schmidt, J.; Strauss, F.; Schmid, E. Assessing the economic wind power potential in Austria. Energy Policy 2013, 53, 323–330. [Google Scholar] [CrossRef]
  45. Abbaspour, M.; Satkin, M.; Mohammadi-Ivatloo, B.; Hoseinzadeh Lotfi, F.; Noorollahi, Y. Optimal operation scheduling of wind power integrated with compressed air energy storage (CAES). Renew. Energy 2013, 51, 53–59. [Google Scholar] [CrossRef]
  46. MOE. Office of Legal Affairs Transmission and distribution of electricity airlines privacy. Available online: http://law.moe.gov.ir/ (accessed on 13 September 2019).
  47. Lopez, A.; Roberts, B.; Heimiller, D.; Blair, N.; Porro, G.U.S. Renewable Energy Technical Potentials: A GIS-Based Analysis. Natl. Renew. Energy Lab. Doc. 2012, 1, 1–40. [Google Scholar]
  48. OSIT. Kurdistan Province Statistical Yearbook; Kordistan Management and Planning Institute: Sananadaj, Iran, 2016; p. 168. [Google Scholar]
  49. Marion, W.; Wilcox, S. Solar Radiation Data Manual for Buildings; National Renewable Energy Lab.(NREL): Golden, Co, USA, 1995; p. 255. [Google Scholar]
  50. Rahpeyma, S. Steps for natural gas demand saving. Available online: http://www.mashal.ir/ (accessed on 9 September 2019).
Figure 1. The location map of the study area.
Figure 1. The location map of the study area.
Sustainability 12 01890 g001
Figure 2. Calculated Angstrom model coefficients in Sanandaj+ station.
Figure 2. Calculated Angstrom model coefficients in Sanandaj+ station.
Sustainability 12 01890 g002
Figure 3. Digital elevation model (DEM) map in Kurdistan Province.
Figure 3. Digital elevation model (DEM) map in Kurdistan Province.
Sustainability 12 01890 g003
Figure 4. Final solar radiation map for Kurdistan province per year.
Figure 4. Final solar radiation map for Kurdistan province per year.
Sustainability 12 01890 g004
Figure 5. The conceptual model of the restrictive method.
Figure 5. The conceptual model of the restrictive method.
Sustainability 12 01890 g005
Figure 6. Suitable locations based on economic and environmental considerations.
Figure 6. Suitable locations based on economic and environmental considerations.
Sustainability 12 01890 g006
Figure 7. Selected area based on the geographical criterion.
Figure 7. Selected area based on the geographical criterion.
Sustainability 12 01890 g007
Figure 8. Final suitable area based on a restrictive method for solar power plant applications.
Figure 8. Final suitable area based on a restrictive method for solar power plant applications.
Sustainability 12 01890 g008
Figure 9. Calculation of urban residential areas by using the ArcMap.
Figure 9. Calculation of urban residential areas by using the ArcMap.
Sustainability 12 01890 g009
Figure 10. Potential of solar water heaters in Kurdistan.
Figure 10. Potential of solar water heaters in Kurdistan.
Sustainability 12 01890 g010
Figure 11. Potential of domestic photovoltaic in Kurdistan.
Figure 11. Potential of domestic photovoltaic in Kurdistan.
Sustainability 12 01890 g011
Table 1. Annual radiation obtained from Angstrom model in the province stations.
Table 1. Annual radiation obtained from Angstrom model in the province stations.
StationComputed Annual Radiation (kWh/m2)
Saqqez1713.57
Marivan1747.58
Sanandaj1734.76
Qorveh1770.55
Kamyaran 1791.93
Bijar1745.71
Diwandarreh1759.68
Baneh1709.67
Table 2. Criteria and constraints of solar site selection.
Table 2. Criteria and constraints of solar site selection.
CategoryDataCriteria (Unsuitable Land)References
EconomicTransport linksArea in distance > 10,000 m[42]
EnvironmentalResidential areaArea in distance to cities < 2000 m and to village < 1000 m[42,43]
Environmental protected areaArea in distance < 2000 m[44]
Historically important areasArea in distance < 700 m[41]
Transport linksArea in distance < 250 m[42,45]
Electric power lineThe area in distance to medium-voltage lines < 30 m and to high voltage lines < 60 m[46]
Coastlines and wetlandsArea in distance < 500 m[41]
ForestsArea in distance < 500 m[41]
FaultsArea in distance < 500 m[41]
GeographicalSlopeArea with slope of > 3%[47]
TechnicalSolar radiationArea with radiation of < 5 kWh/m2/d[47]
Required areaArea with area < 0.036 km2[47]
Table 3. Capacity factors for CSP.
Table 3. Capacity factors for CSP.
ClasskWh/m2/dCapacity Factor
15–6.250.32
26.25–7.250.39
37.25–7.50.43
47.5–7.750.43
5> 7.750.45
Table 4. Population, area of residential areas, and residential area per capita in cities with Master Plan.
Table 4. Population, area of residential areas, and residential area per capita in cities with Master Plan.
CityPopulationResidential Areas (m2)Residential Area Per Capita (m2/pp)
Baneh85,1902,360,80327.71
Bijar47,9261,657,23734.58
Dehgholan23,074562,86624.39
Diwandarreh26,654664,04024.91
Saqqez139,7383,805,91827.24
Sanandaj373,987870,432023.27
Qorveh71,2322,417,81333.94
Kamyaran 52,9071,391,33426.30
Average 27.79
Table 5. Residential areas in the counties of Kurdistan province in the general applications of solar energy.
Table 5. Residential areas in the counties of Kurdistan province in the general applications of solar energy.
CountyUrban Residential Area (m2)Rural Residential Area (m2)County Residential Area (m2)Available Area (m2) Technical PV Potential (kW)
Baneh2,502,940930,4003,433,34060,427897.34
Bijar1,778,3341,112,6002,890,93450,880755.57
Dehgolan652,000994,1001,646,10028,971430.22
Diwandarreh715,5701,272,0001,987,57034,981519.47
Sarvabad138,3011,221,3001,359,60123,929355.35
Saqqez3,869,6771,618,5005,488,17796,5921434.39
Sanandaj8,740,2572,068,60010,808,857190,2362825.01
Qorveh2,878,0771,370,8004,248,87774,7801110.48
Kamyaran 1,487,1671,354,4002,841,56750,012742.68
Marivan3,392,5821,137,1004,529,68279,7221183.87
Total26,154,90513,079,80039,234,705690,53010,254.37
Table 6. Calculation of fuel consumption in the residential sector and its savings potentials by application of solar water heater in the Kurdistan.
Table 6. Calculation of fuel consumption in the residential sector and its savings potentials by application of solar water heater in the Kurdistan.
CountyDiesel Demand of Residential Sector (L)Natural Gas Demand of Residential Sector (m3)Diesel Saving (L)Natural Gas Saving (m3)Potential Solar Water Heater Capacity (MW)Energy Saving (MJ)
Baneh299,38889,829,20168,85920,660,71624.45771,098,892
Bijar552,666112,286,501127,11325,825,89530.61965,375,647
Dehgolan361,25854,739,66983,08912,590,12414.95471,393,685
Diwandarreh390,85638,598,48589,8978,877,65210.58333,538,859
Sarvabad146,73412,632,23133,7482,905,4133.46109,319,549
Saqqez679,391132,638,430156,26030,506,83936.171,140,573,520
Sanandaj1,270,842530,553,719292,294122,027,355144.294,550,115,566
Qorveh567,723106,672,176130,57624,534,60129.09917,466,237
Kamyaran 407,01152,634,29893,61212,105,88814.39453,765,266
Marivan582,55998,952,479133,98922,759,07027.00851,541,395
Total5,111,6941,229,537,1901,175,690282,793,554334.9710,562,950,439
Table 7. The technical potential of solar energy in Kurdistan province (PV: Photovoltaic, CSP: concentrating solar power)
Table 7. The technical potential of solar energy in Kurdistan province (PV: Photovoltaic, CSP: concentrating solar power)
Technology TypeTechnical PotentialUnitConsumption Sector
PV power plant691MWElectricity
CSP plant645MWElectricity
Rooftop PV panels10.2MWElectricity
Solar water heater282Million m3Heating-natural gas
Solar water heater1.2Million literHeating-diesel

Share and Cite

MDPI and ACS Style

Noorollahi, Y.; Mohammadi, M.; Yousefi, H.; Anvari-Moghaddam, A. A Spatial-Based Integration Model for Regional Scale Solar Energy Technical Potential. Sustainability 2020, 12, 1890. https://doi.org/10.3390/su12051890

AMA Style

Noorollahi Y, Mohammadi M, Yousefi H, Anvari-Moghaddam A. A Spatial-Based Integration Model for Regional Scale Solar Energy Technical Potential. Sustainability. 2020; 12(5):1890. https://doi.org/10.3390/su12051890

Chicago/Turabian Style

Noorollahi, Younes, Mohammad Mohammadi, Hossein Yousefi, and Amjad Anvari-Moghaddam. 2020. "A Spatial-Based Integration Model for Regional Scale Solar Energy Technical Potential" Sustainability 12, no. 5: 1890. https://doi.org/10.3390/su12051890

APA Style

Noorollahi, Y., Mohammadi, M., Yousefi, H., & Anvari-Moghaddam, A. (2020). A Spatial-Based Integration Model for Regional Scale Solar Energy Technical Potential. Sustainability, 12(5), 1890. https://doi.org/10.3390/su12051890

Note that from the first issue of 2016, this journal uses article numbers instead of page numbers. See further details here.

Article Metrics

Back to TopTop