Business Model, Open Innovation, and Sustainability in Car Sharing Industry—Comparing Three Economies
Abstract
1. Introduction
1.1. Research Questions
1.2. Research Scope
2. Literature Reviews and Research Framework
2.1. Literature Reviews
2.2. Research Method, and Research Framework
3. Business Model and Open Innovation of Uber
3.1. Revenue Business Model of Uber and Open Innovation
3.2. Responsibility Business Model of Uber and Open Innovation
3.3. System Business Model and Open Innovation of Uber
4. Business Model and Open Innovation of DiDi-Chuxing
4.1. Revenue Business Model and Open Innovation of DiDi-Chuxing
4.2. Responsibility Business Model and Open Innovation of DiDi-Chuxing
4.3. System Business Model and Open Innovation of DiDi-Chuxing
5. Business Model and Open Innovation of KakaoT
5.1. Revenue Business Model and Open Innovation of KakaoT
5.2. Responsibility Business Model and Open Innovation of KakaoT
5.3. System Business Model and Open Innovation of KakaoT
6. Comparison of Three Firms and Discussion
6.1. Comparing Three Car-Sharing Firms in Different Economies
6.2. Discussion: Causal Loop Modeling of Business Model Dynamics of the Car-Sharing Industry
- [Basic Loop 1] (Basic reinforcing loop between system, revenue, and responsibility) System of sharing service (System) ➜ Revenue of sharing service (Revenue) ➜ Responsibility model of sharing service (Responsibility) ➜ System of sharing service (System)
- [Basic Loop 2] (Basic reinforcing loop between revenue and responsibility) Revenue ➜ Responsibility ➜ Revenue
- [OI-impacts—System] (Positive impacts of OI in accelerating basic reinforcing loop; through System) Open Innovation efforts of sharing service (OI) ➜ System ➜ Revenue ➜ Responsibility ➜ System
- [OI-impacts—Revenue] (Positive impacts of OI in accelerating basic reinforcing loop; through Revenue) OI ➜ Revenue ➜ Responsibility ➜ System ➜ Revenue
- [OI-impacts—Responsibility] (Positive impacts of OI in accelerating basic reinforcing loop; through Responsibility) OI ➜ Responsibility ➜ System ➜ Revenue ➜ Responsibility
- [Social Conflict—Vicious] (Social Conflict Reinforcing Loop - When Vicious Cycle) Social Conflict ↑ ➜ System ↓ ➜ Revenue ↓ ➜ Responsibility ↓ ➜ Social Conflict ↑
- [Social Conflict—Virtuous] (Social Conflict Reinforcing Loop - When Virtuous Cycle) Social Conflict ↓ ➜ System ↑ ➜ Revenue ↑ ➜ Responsibility ↑ ➜ Social Conflict ↓
- [Government role and ability in Conflict Resolution—Virtuous Cycle Making in sharing Economy] Government ability of conflict resolution (Government) ↑ ➜ Social Conflict ↓ ➜ System ↑ ➜ Revenue ↑ ➜ Responsibility ↑ ➜ Social Conflict ↓ ➜ System ↑
- [Positive effects of OI in Social Conflict Management] OI ↑ ➜ Social Conflict ↓ ➜ System ↑ ➜ Revenue ↑ ➜ Responsibility ↑ ➜ Social Conflict ↓ ➜ System of sharing ↑
- [Impacts of Competing Service—‘High Availability’ of Competing Service] Taxi industry, Public Transportation, Automotive Industry (owner driving) ↑ ➜ Establishment of Competing Service (non-sharing and sharing) ↑ ➜ Revenue ↓ ➜ Responsibility ↓ ➜ System ↓ ➜ Revenue ↓
- [Impacts of Competing Service—‘Low Availability’ of Competing Service] Taxi industry, Public Transportation, Automotive Industry (owner driving) ↓ ➜ Establishment of Competing Service (non-sharing and sharing) ↓ ➜ Revenue ↑ ➜ Responsibility ↑ ➜ System ↑ ➜ Revenue ↑
7. Conclusion—Implication, Finding, and Future Research Target
7.1. Implication—Environmental and Economical Sustainability
7.2. Finding and Contribution of this Study
7.3. Limits and Future Research Target
Author Contributions
Funding
Conflicts of Interest
Appendix A
- How did you become a car-sharing driver?
- What kind of process does the car-sharing service require you to accept and maintain as the car-sharing driver?
- What is the utilizing ratio of car-sharing for one month, and how many hours a day do you work as a car-sharing driver?
- What is the revenue for one day and one month from the car-sharing service?
- How does the car-sharing center arrange the call when a customer calls? Can you as the sharing car driver select customers?
- What is the most frequently used payment method? Which payment method do you prefer?
- Which functions do you prefer among those of the sharing car system?
- What kind of safety related services, for example, insurances for driver, customer, car care, and so on, do you receive from the car-sharing company?
- What is the weakest function of the car-sharing system that you think should be improved?
- At what time do you drive the sharing car?
- What kind of customers do you prefer?
Appendix B
| Number and Interviewee | Day and Time | Major Finding | ||
|---|---|---|---|---|
| Interview Major Contents | Interview Situation | Improvement Proposal | ||
| 1. Kim DaeKwon | 2 June, 2018, 7:00–8:00am Seoul | Income increase with KakaoT, 30% | Average 11–12 KakaoT Calls One day | Smart Call distance limits 1–2 km Pay the points at the moment |
| 2. Kim HaeJung | 26 May 7:00–8:00 Seoul | Top driver, Priority allocation of customer is used when coming to Seoul or going back home. | One day 30 calls, one month 400 calls | Smart call points 2000–3000 is the requirement. Customer cancels too often. Opposite direction problem. |
| 3. Jung KuBok | 25 May 11:00–12:00 Daejeon | Old driver, does not use Kakao T, taxi driver income too small for younger generation to join | One day 3–10 calls, priority allocation of customer: 1 time | Car direction and customer direction opposite |
| 4. Oh OkSea | 25 May 7:00–8:00 Daejeon | Busy time (6:00–8:00), too many KaKao T calls. Select customers | 5–10 calls per day After using KaKao T, income increased 20–30%. | Too many taxis in city. KaKao T increases the income of taxi drivers without a decrease of taxis |
| 5. Oh YongMan | 12 May 6:00–7:00 Seoul | Car-Sharing Taxi company and Individual Taxi disagreement. Taxi driver agreement Do not receive taxi call Penalty from Kakao T | Today 3 calls. On average, 10–15 calls per day. Priority allocation 1 time one day | If stars below 5, priority allocation 1 time per day disappears. This should be from driver, not customer. |
| 6. Hang HyoSuk | 19 May 2:00–3:00 Seoul | Priority allocation customer use when go back home | One day 6 calls One month 60–100 calls, Today 2 calls cancelled by customers | Taxi driver should be treated as a human. Service jobs. Kakao T can contribute to this |
| 7. Kim MungSu | 19 May 6:00–7:00 Seoul | Weekend KaKao T is useful to find customers. | Priority allocation to Kimpo airport in the morning is good. One day 7 hours working 3–4 calls is great | Map accurateness should be increased |
| 8. Kim ***Min | 27 November WonJu | KakaoT is double others in customer ratio | Cancel ratio is 40% | Call taxi a little far from main street. |
| 9. Yu ***Ho | 28 November Wonju | KakaoT driver is required to have taxi license | Driver can see in advance the destination of customers and select customers. | Card 1st, 2nd money, 3rd KakaoT payment system |
| 10. Kim ***Ho | 3 December Wonju | Old taxi drivers, difficulty using KakaoT. However, majority of taxi customers use KakaoT and let all drivers use KakaoT. | Call KakaoT anytime. | Except special places such as bus terminal, central market, downtown, all use KakaoT. |
| 11. Choi ***Suk | 5 December Wonju | Taxi customers, young generation uses KakaoT. Nearly all taxi customers aged 60–70 age use taxi | Major payment by card, selection customer is impossible | A lot of customers going to and returning from work |
| 12. Kim ***Hwan | 9 December Wonju | Existing taxi call systems and KakaoT call are competing with each other | Location of customer and target place can be seen | Payment is under 30% |
| 13. Lee ****** | 9 December Wonju | Select calls that can be approached easily by taxi | At, 7:00–9:00, 16:00–18:00, there are many student customers | Customer in apartment complexes cannot catch because too far and difficult to catch |
| 14. Yu ***won | 12 December Wonju | Does not use KakaoT, driver cannot earn additional money for his own benefits | KakaoT call accumulation 200–300 or customer complaint let driver star points decrease, and call allocation decreases | After card, the process from card to receiving money is long |
| 15. Kim ***Kuk | 13 December Wonju | The selection of customer standard; destination and the distance | Payment 90% card, the rest is cash | High cancellation rate by customers because no penalty |
| 16. Jun ***Sun | 13 December Wonju | No service from KakaoT to taxi drivers such as insurance, safety, car care | KakaoT customer ratio 70%, revenue from KakaoT 60% | No penalty system for canceling customers |
| 17. Lee *** Bok | 18 December Wonju | Decreasing waiting time of customers and high possibility to receive calls from customers even when in suburbs | No differentiation among customers | Customer cancel penalty increasing requirement |
Appendix C
| Number and Interviewee | Day and Time | Major Finding | ||
|---|---|---|---|---|
| Interview Major Contents | Interview Situation | Improvement Proposal | ||
| 1 Mehdi Uber X | 17 August 16:46 | As university students, one day 4–8 hours Uber Drivers 16:00–22:00, good time to drive. Uber-Pool moves more than Uber X. | The way should be followed if no requirement from customers. Monday–Thursday 70 calls, $100–200 bonus. Individual insurance. However, accident during Uber is paid by Uber. | Dislike drunken customers. The location of customer is not correct. |
| 2 Melese Uber Black | 18 August 10:00 | Rides give message at the system to driver. Kind service, good communication, clean interior, good manners. He moved from taxi driver to Uber driver | $7000–10,000 one month Every week Thursday payment, Uber Black 25% company, Uber SUVB 28% company | Uber black announces the expensive price in advance. Please do not show it in advance. |
| 3 Nestor Uber express pool | 18 August 20:44 | When calling, announce my location. Walk to the designated place. Uber express and X nearly no difference. | Moved to Uber driver from truck driver. 5:00–17:00. Among 25 calls, Uber express 10 calls, Pool 10 calls, Uber X 5 calls, | Pool no meet case should pay the drive fee. We paid 5 dollars once. |
| 4. Andre Uber-Pool | 19 August 10:06 | Part-time Uber driver for 1 year, from early morning 7–8 hours. Berkeley one day $150, San Francisco one day $200, Wife Uber driver. | After we are in the car, one woman joined our car.Moring time 4.30–7:00. mainly Uber X 60%, 20% Uber-Express, 20% Uber-Pool | One week 30 calls, +30 hours Uber $30 bonus |
| 5. Mike Uber-Select | 19 August 19:05 | At the starting time Uber Limousine Driver, before call, never knows the destination. Uber black commerce insurance, Uber Select regular insurance, 5 dollar airport fee paid by Uber | One day 5–6 hours, One week/$1400, 2 ways for Uber car allocation, first, driver proposes the destination, second, the nearest driver | Income decrease from one day $1000 to one week $1000, too many Uber drivers, customer selects cheap Uber cars. |
| 6. Yaser Uber X | 20 August 10:00 | Cook, 1 year without job, next week goes back to being a cook, payment every Wednesday, end of year total reports from Uber | Call allocation, after ride, we can know the destination. Students do not complain. Uber-pool majority, most of them students | Diverse customers, a lot of complaints from customers, System to take care of drivers needed |
| 7. Andy, | 20 August 11:42 | Uber-Pool, 8 minutes waiting, Am 10:00–17:00 major working time as Uber driver | Income at midnight is high. One day 7 hours, one week 6 days, $900–1800 income per week. | Uber-Pool, no co-rider. |
| 8. Mohammed Uber-Pool | 20 August 13:23 | During destination, pick up co-rider at airport, and drop her at her destination during driving to destination. Mainly midnight Uber driver, likes to drive workers | One day Uber call 25, Uber-X 15 calls, Uber-Pool 10 calls, co-riding reject possible, but accept fast way usage, and incentive from Uber, 8 hours, driver will wait at airport to take to San Jose. | Female co-rider, normally Uber-Pool user, just uses Uber X when lacking time, Uber Lift same drive, Lyft better at long distances, Uber has more customers |
| 9. Raul Uber-X | 21 August 15:33 | Switched from delivery job to Uber, 6 hour part-time job, 17:00–23:00, Friday, Saturday, Sunday working, 6 hours 10–15 calls half Uber-X, half Uber-Pool | Individual Insurance, Uber insurance All, Driver likes to meet people as Uber Driver, Near University Uber-Pool many | Before Uber driver, ID sending, allowing car, insurance check, driver license, Car Insurance, credit all needed. |
| 10. Mamid Uber X | 21 August 20:58 | Electric car, $7200 Prius New Car buying, from truck driver to Uber driver, Uber, Lyft same using, 70 calls $200 bonus from Uber | One day 8 hours One month $5000, Uber system one day 15 hours operating, One day 20 calls, Pool 15 calls, 5 X calls, customer drunken vomit Uber pays money to driver and receives money from customer | Uber drivers have 2 jobs normally, Uber license 1 year, extended afterwards. After call 10 minutes, cancellation possible, driver receives $3 |
| 11. Akisha Uber express pool | 22 August 2nd 11:31 | Female driver, walked 3 minutes until appointed place, moved from security work to Uber driver, female drivers 5%, Uber–Eat, one week 5 times, $3 per time, receiving a promotion of $180—if then, stop working for the day, Uber drug also | Pool customer 1–2 times uses pool one day. Driver individual insurance, car damage including vomit, Uber payment and receiving money from customer, vomit pay 400 dollars, one week $900, one day 7 hours | Uber map increasing at location needed |
| 12. Brenda Uber X, | 23 August 20:32 | Female driver, driving in San Francisco, one week 80 calls, $170–200, most customers in San Francisco are business men | One day 20 calls, half X, safe as female driver, customer rejection possible, baby without baby sheet rejection possible | After 60 calls, calls are not easy, Uber Navigation is not good |
| 13. Martin, Uber XL | 23 August 21:46 | Uber XL, until 6 customers possible, Uber driver + financial job, Uber Select-XL, Uber black requires commerce insurance | One day 10–12 hours, one month 6000–10,000 dollars, Bay area, New York, LA, big cities have Uber-Pool, one day 20–28 calls | Before Uber driver, check security, insurance, license, car |
| 14 Amare C. (Uber Black) | September 8th, 2018, 18:15- | Very easy to apply for Uber driver and get started. It took him 2 days to become one. | Not knowing the destination of the customers before the pickup is the worst part of his job. | Many short distance customers are not welcome due to no money |
| 15 Matt L. (Uber Black) | Sept. 21st, 2018, 18:06- | I drive Uber part time. Regular work from 9am-5pm. Uber driver from 5:30pm to 8pm on Fridays and Saturdays. | Some customers are crazy or dangerous, so there needs to be a better customer filter app. | Vast majority of drivers are part time driver who works around 3 hours per day. |
| 16 Alvie N. (Uber Select) | Oct. 5th, 2018, 17:45- | Phone app does it all. But the driver cannot select customers. | Even though it is against Uber policy, he calls customers before the ride starts and ask for the destination. | For shorter distance, drivers lose money with fees going to Uber |
| 17 Roger K. (Uber X) | Oct. 19th, 2018, 18:43- | When in the known dangerous/crime-prevalent area, drivers turn off their app so that no ride can be given. | This driver pays attention to customers with star rating that is high, and who rate the drivers high | Drives Lyft as well, but don’t like losing money to customers going less than 10 miles. |
| 18 Tom A. (Uber X) | Nov. 20th, 2018, 18:07- | Uber has pretty good car insurance. | He does not understand why destination is not be known before the pickup. This can be quite dangerous, or not profitable in short distance destination | High cancelation rate hurts the business |
| 19 Abdul A. (Uber Select) | Feb. 2nd, 2019, 20:20- | Easy to become a driver. No car care. Uber insurance for accidents during Uber business. | He was robbed at a gun point twice in downtown Philadelphia. | Too many Uber and Lyft drivers on the road. |
Appendix D
| Number and Interviewee | Day and Time | Major Finding | ||
|---|---|---|---|---|
| Interview Major Contents | Interview Situation | Improvement Proposal | ||
| 1. Guo Yan Lin DiDi Express X | 26 August 10:23 | Wechat Pay main Payment system, individual insurance, if driver rejects customer, star grade decreases | 5:00–17:00 maximum 12 hours, One day 20 calls, 2–3 pool, one month 5000–6000 | Driver license, insurance, under 55, no tattoos, no criminal conviction, etc. required. Cannot reject pet dog carrying customer. |
| 2. Wang DiDi Premier | 26 August 19:13 | DiDi-Chuxing-Premier driver should pass exam, 26% DiDi, 20% expensive than Express X, 20% bigger revenue than express X | One day 12 hours, 24–25 day, 10000, every day, dress code, photo, and car photo uploaded to the system, Wechat payment | Should have good individual car such as Honda Black |
| 3 Tian DiDi Luxury | 26 August 20:59- | Dress (white shirt and neck tie) Open door service, water, tissue, DiDi employment, welfare insurance by DiDi, handsome, experience of driving: 5 years or more, every day driver + 6 car photos, sometimes drive 20 km to meet customer | 12 hours, total income 30,000, individual income 10,000, 5 times expensive than Express X, 3 times expensive than premier, one day 7–8 calls, short distance, total 200 luxury cars | DiDi pay insurance, a kind of DiDi Taxi, Audi A6 and upper, BMW 5 and upper, Venture E and upper, |
| 4. Xhang Express X | 2 August 27th 11:01- | Cancel cost 13, Long distance one way is difficult, Allocation 2 way-choice, free allocation, Choice added for a Didi driver who does not have an address in Beijing to let him escape the police | Long-distance drive call several time, Fail, One month 5,000, one day 7–8 hours, One day 15–16 calls express X 12–13 calls, 2–3 pool calls, Start in the morning, dislike long distance | Real Driver and DiDi is not same, Cancel No Beijing address Didi driver in danger, so they should choose chose allocation mode |
| 5. Yiheyuan Express pool | 27 August 13:44 | Pool but no co-rider, Pool price difference with X 10%, co-ride, time, and distance makes difference in driver income | 12 hours, 10,000 One day 30 calls, 20 calls X, 10 pool, everyday payment, Alipay, Wechat pay | Express Pool, customer not move, driver moves to customer, Kia car, Express grade |
| 6. Jiang, Express X | 27 August 18:39- | 22 calls one day, 70% X, 30% pool | One month, 22–23 days, 6:00–23:00, pure 12 hours, one month 10,000 | 3–4 km allocation too far allocation |
| 7. Ma Express X | 27 August 20:13 | Moved from delivery job to DiDi, Car buy for DiDi, DiDi call allocation in 3 km, 10 minutes if no traffic jam | One day 10 hours,26 days, one day 400 9:00–0:00, sleep after lunch 3 hours, no appointment, no long-term customer | DiDi driver is good way to meet strangers |
| 8. Wang Express X | 28 August 12:04 | One day 3 times cancellation possible, stars decrease, from 4 times driver should pay money to DiDi, one day 20 calls, 95% Express X, the others pool | 10 hours, 7:00–19:00, 22–23 days, one day 600, one month 10,000 | Long distance DiDi not operate, receipt case pay tax, DiDi income decrease |
| 9. Zhuang DiDi Premier | 28 August 14:08 | Female driver, 10% female driver, no danger for female drivers, Premier exam and interview, but X and under no need for exam or interview | 10 hours, 20 days one month, 10,000, Express than X, one day 15 calls, allocation of 3 km changed to 5–7 km | Luxury does not include Volkswagen, Premier and Luxury driver should not talk to customer first. Therefore, not good relationship with customers |
| 10. Yu, DiDi Luxury | 28 August 17:06- | Luxury car only book designated driver. High school +, driving skill, no criminal record, Luxury 20% self-owned car | One day 7-8 calls, One month 20,000, Wechat Payment, Driver cannot talk to customer first, Short distance, long distance, no difference, Base fee 108 if long distance | DiDi maintains 200 luxury cars |
| 11. Liu DiDi X | 28 August 19:21 | Move from truck driver to DiDi driver When going to pick up customer, no pick up in 3 km, 3 CNY payments from DiDi, | 13 hours, 6.30 until full time, 25 days or over, 14,000–15,000, 20 calls, 15 X, 5 pool | Daily payment from DiDi, allocation of 3 km, but it is too far |
| 12. Liang Taxi driver | 29 August, 10:07 | Taxi driver, female driver, DiDi taxi calls not often, driver can choose choice mode or allocation mode, one month 8200, DiDi earnings 3000 | Long distance allocation cannot be rejected because stars decrease, all taxies use DiDi app, when DiDi works for taxi, taxi earns large amount of money, taxi is not registered to DiDi | No incentive for DiDi, not many allocation calls |
| 13. Li Taxi driver | 29 August 13:49 | DiDi no pension, 57, so drive until 60, one day 8 calls decreases to 3–4 calls | 3500 taxi company, 5000 drivers, among this 20% from DiDi, taxi is more expensive than express X | Taxi driver income decreases from 7000 to 4000 |
| 14. Li Didi express X | 29 August 14:37- | Car cleaning and DiDi driver 6 hours, DiDi exam car should stop after 8 years. Therefore, do not want DiDi exam | If DiDi driver is different several times, cancellation is possible, every Friday payment | Location accuracy should be increased. |
| 15. Mr. Du JingQ1D0K9 | December 2018 | Full time driver from 6 am to 11 pm 5–600 Yuan per day | Liking civilized and polite customer who does not complain | As commissions go up, earn less and less |
| 16. Mr Ren JingKAR365 | December 2018 | Following up the trend and do some sideline work Not fixed but more than 2-3000 Yuan per month | Platform order distribution | I like function to match recent customers. |
| 17. Mr Wang JingABS181 | December 2018 | Requiring to C1 or above driving license for more than 3 years. | Do more on weekends every week and do more on the way to and from work. | I like the function to hitch a ride. Please activate the hitching function more. |
| 18. Mr. Meng JingP7CS00 | December 2018 | Platform has solved the employment problem of some people, the platform takes too much from driver. | Do driving on free time after work. | The local government should regulate the platform for the right of driver more. |
| 19. Mr. Chen JingP61058 | December 2018 | I am driving full time because I have no other job. 260–70 Yuan per day | I can withdraw cash by reaching bank card. | I could not reject orders that are far away from passengers in rush hour. |
| 20. Mr. Li JingQW58F5 | December 2018 | I do not use DiDi as fixing way. I use it 2–3 hours a day average. 100 Yuen per day. | I like clean customers most because I just use DiDi part-time job. | Sometimes the route which was proposed by the platform is not good. |
| 21. Mr. Yang JingQ85XZ6 | December 2018 | I choose voluntarily DiDi driver. I drive several times one month about 4–5 hours a day. | I like customers who are less talkative. | I think sometimes that we drive our own cars and earn money for others. |
| 22. Mr. Xu JingFBK895 | December 2018 | I drive DiDi every day from morning to evening. Earn about 10,00 Yuen a month. | I like service point system of DiDi most. | The commission is too high, and it is getting higher and higher. |
| 23. Mr. Zhao JingN85AB8 | December 2018 | I used to be a so-called black car driver. After some colleagues started to work at DiDi, I joined. | DiDi software model has improved our efficiency. | The handing charge is too high for each order. |
| 24. Mr. Li JingPC2Y00 | December 2018 | DiDi drivers generally do not mind the settlement method of customers. | This DiDi app can improve the utilization rate of cars and make us earn some extra money in spare time. | The location of DiDi’s built-in map is not correct, and the route planning is not good. |
References
- Stephany, A. The Business of Sharing: Making it in the New Sharing Economy; Springer: Berlin, Germany, 2015. [Google Scholar]
- Vecchio, G.; Tricarico, L. “May the Force move you”: Roles and actors of information sharing devices in urban mobility. Cities 2019, 88, 261–268. [Google Scholar] [CrossRef]
- Stone, B. The Upstarts: How Uber, Airbnb and the Killer Companies of the New Silicon Valley are Changing the World; Random House: New York, NY, USA, 2017. [Google Scholar]
- Lim, S.; Ribeiro, D.; Lee, S.M. Factors affecting the performance of entrepreneurial service firms. Serv. Ind. J. 2008, 28, 1003–1013. [Google Scholar] [CrossRef]
- Wagener, S.; Gorgievski, M.; Rijsdijk, S. Businessman or host? Individual differences between entrepreneurs and small business owners in the hospitality industry. Serv. Ind. J. 2010, 30, 1513–1527. [Google Scholar] [CrossRef]
- Zampetakis, L.A.; Vekini, M.; Moustakis, V. Entrepreneurial orientation, access to financial resources, and product performance in the Greek commercial TV industry. Serv. Ind. J. 2011, 31, 897–910. [Google Scholar] [CrossRef]
- Brookes, M.; Altinay, L. Franchise partner selection: Perspectives of franchisors and franchisees. J. Serv. Mark. 2011, 25, 336–348. [Google Scholar] [CrossRef]
- Altinay, L.; Brookes, M. Factors influencing relationship development in franchise partnerships. J. Serv. Mark. 2012, 26, 278–292. [Google Scholar] [CrossRef]
- Altinay, L.; Brookes, M.; Madanoglu, M.; Aktas, G. Franchisees’ trust in and satisfaction with franchise partnerships. J. Bus. Res. 2014, 67, 722–728. [Google Scholar] [CrossRef]
- Rochet, J.-C.; Tirole, J. Platform competition in two-sided markets. J. Eur. Econ. Assoc. 2003, 1, 990–1029. [Google Scholar] [CrossRef]
- Jiwa, B. Difference: The One-Page Method for Reimagining Your Business and Reinventing Your Marketing; Story of Telling Press: Sidny, Australia, 2014. [Google Scholar]
- Sundararajan, A. The Sharing Economy: The End of Employment and the Rise of Crowd-Based Capitalism; Mit Press: Cambridge, MA, USA, 2016. [Google Scholar]
- Patton, M.Q. Qualitative research. Encycl. Stat. Behav. Sci. 2005. [Google Scholar] [CrossRef]
- Marshall, C.; Rossman, G.B. Designing Qualitative Research; Sage Publications: Thousand Oaks, CA, USA, 2014. [Google Scholar]
- Cornwall, A.; Jewkes, R. What is participatory research? Soc. Sci. Med. 1995, 41, 1667–1676. [Google Scholar] [CrossRef]
- Baum, F.; MacDougall, C.; Smith, D. Participatory action research. J. Epidemiol. Community Health 2006, 60, 854–857. [Google Scholar] [CrossRef] [PubMed]
- Harris, L.R.; Brown, G.T. Mixing interview and questionnaire methods: Practical problems in aligning data. Pract. Assess. Res. Eval. 2010, 15, 1. [Google Scholar]
- Creswell, J.W.; Poth, C.N. Qualitative Inquiry and Research Design: Choosing among Five Approaches; Sage Publications: Thousand Oaks, CA, USA, 2017. [Google Scholar]
- Do, M.; Jung, H. The socio-economic benefits of sharing economy: Colleague-based carpooling service in Korea. J. Open Innov. Technol. Mark. Complex. 2018, 4, 40. [Google Scholar] [CrossRef]
- Ma, L.; Li, T.; Wu, J.; Yan, D. The impact of E-hailing competition on the urban taxi ecosystem and governance strategy from a rent-seeking perspective: The China E-hailing platform. J. Open Innov. Technol. Mark. Complex. 2018, 4, 35. [Google Scholar] [CrossRef]
- Bardhi, F.; Eckhardt, G.M. Access-based consumption: The case of car sharing. J. Consum. Res. 2012, 39, 881–898. [Google Scholar] [CrossRef]
- Katzev, R. Car sharing: A new approach to urban transportation problems. Anal. Soc. Issues Public Policy 2003, 3, 65–86. [Google Scholar] [CrossRef]
- Firnkorn, J.; Müller, M. What will be the environmental effects of new free-floating car-sharing systems? The case of car2go in Ulm. Ecol. Econ. 2011, 70, 1519–1528. [Google Scholar] [CrossRef]
- Meijkamp, R. Changing consumer behaviour through eco-efficient services: An empirical study of car sharing in the Netherlands. Bus. Strategy Environ. 1998, 7, 234–244. [Google Scholar] [CrossRef]
- Prettenthaler, F.E.; Steininger, K.W. From ownership to service use lifestyle: The potential of car sharing. Ecol. Econ. 1999, 28, 443–453. [Google Scholar] [CrossRef]
- Steininger, K.; Vogl, C.; Zettl, R. Car-sharing organizations: The size of the market segment and revealed change in mobility behavior. Transp. Policy 1996, 3, 177–185. [Google Scholar] [CrossRef]
- Truffer, B. User-led innovation processes: The development of professional car sharing by environmentally concerned citizens. Innov. Eur. J. Soc. Sci. Res. 2003, 16, 139–154. [Google Scholar] [CrossRef]
- Weikl, S.; Bogenberger, K. Relocation strategies and algorithms for free-floating car sharing systems. IEEE Intell. Transp. Syst. Mag. 2013, 5, 100–111. [Google Scholar] [CrossRef]
- Belk, R. You are what you can access: Sharing and collaborative consumption online. J. Bus. Res. 2014, 67, 1595–1600. [Google Scholar] [CrossRef]
- Carroll, E.; Romano, J. Your Digital Afterlife: When Facebook, Flickr and Twitter are Your Estate, What’s Your Legacy? New Riders: San Francisco, CA, USA, 2010. [Google Scholar]
- Katz, V. Regulating the sharing economy. Berkeley Tech. Law J. 2015, 30, 1067. [Google Scholar]
- Botsman, R. The sharing economy lacks a shared definition. Fast Co. 2013, 21, 2013. [Google Scholar]
- Eckhardt, G.M.; Bardhi, F. The sharing economy isn’t about sharing at all. Harv. Bus. Rev. 2015, 28, 2015. [Google Scholar]
- Cannon, S.; Summers, L.H. How Uber and the sharing economy can win over regulators. Harv. Bus. Rev. 2014, 13, 24–28. [Google Scholar]
- Schor, J. Debating the Sharing Economy. J. Self-Gov. Manag. Econ. 2016, 4, 7–22. [Google Scholar]
- Nie, Y.M. How can the taxi industry survive the tide of ridesourcing? Evidence from Shenzhen, China. Transp. Res. Part C Emerg. Technol. 2017, 79, 242–256. [Google Scholar] [CrossRef]
- Penn, J.; Wihbey, J. Uber, Airbnb and Consequences of the Sharing Economy: Research Roundup. Journalist’s Resource. Available online: http://journalistsresourceorg/studies/economics/business/airbnb-lyft-uber-bike-share-sharing-economy-research-roundup (accessed on 4 October 2016).
- Chesbrough, H.W.; Appleyard, M.M. Open innovation and strategy. Calif. Manag. Rev. 2007, 50, 57–76. [Google Scholar] [CrossRef]
- Yun, J.J.; Won, D.; Park, K. Dynamics from open innovation to evolutionary change. J. Open Innov. Technol. Mark. Complex. 2016, 2, 7. [Google Scholar] [CrossRef]
- Lee, M.; Yun, J.; Pyka, A.; Won, D.; Kodama, F.; Schiuma, G.; Park, H.; Jeon, J.; Park, K.; Jung, K. How to respond to the Fourth Industrial Revolution, or the Second Information Technology Revolution? Dynamic new combinations between technology, market, and society through open innovation. J. Open Innov. Technol. Mark. Complex. 2018, 4, 21. [Google Scholar] [CrossRef]
- Matofska, B. What is the sharing economy. Matofska B. Sheinwald S. Gener. Share: Change-Makers Build. Shar. Econ. 2019, 16, 24. [Google Scholar]
- Baden-Fuller, C.; Haefliger, S. Business models and technological innovation. Long Range Plan. 2013, 46, 419–426. [Google Scholar] [CrossRef]
- Gata, J.E. The Sharing Economy, Competition and Regulation. Competition Policy International, November. Available online: https://www.competitionpolicyinternational.com/assets/Europe-Column-November-Full.pdf (accessed on 10 November 2019).
- Cohen, B. Making sense of the sharing economy: a business model innovaiton perspective. Technol. Anal. Strateg. Manag. 2020, 1, 15. [Google Scholar] [CrossRef]
- Barry, J.M.; Caron, P.L. Tax regulation, transportation innovation, and the sharing economy. Univ. Chic. Law Rev. Dialogue 2015, 82, 69. [Google Scholar] [CrossRef]
- Rogers, B. The social costs of Uber. Univ. Chic. Law Rev. Dialogue 2015, 82, 85. [Google Scholar] [CrossRef]
- Chase, R. Who Benefits from the Peer-to-Peer Economy? Harvard Business Review, 28 July 2015. [Google Scholar]
- Tirachini, A.; Gomez-Lobo, A. Does ride-hailing increase or decrease vehicle kilometers traveled (VKT)? A simulation approach for Santiago de Chile. Int. J. Sustain. Transp. 2020, 14, 187–204. [Google Scholar] [CrossRef]
- Osterwalder, A.; Pigneur, Y. Business Model Generation: A Handbook for Visionaries, Game Changers, and Challengers; John Wiley & Sons: Hoboken, NJ, USA, 2010. [Google Scholar]
- Yun, J.J. Business Model Design Compass: Open Innovation Funnel to Schumpeterian New Combination Business Model Developing Circle; Springer: Berlin, Germany, 2017. [Google Scholar]
- Chesbrough, H. Business model innovation: Opportunities and barriers. Long Range Plan. 2010, 43, 354–363. [Google Scholar] [CrossRef]
- Zott, C.; Amit, R.; Massa, L. The business model: Recent developments and future research. J. Manag. 2011, 37, 1019–1042. [Google Scholar]
- Rauch, D.E.; Schleicher, D.J.O.S.L. Like Uber, but for local government law: The future of local regulation of the sharing economy. Ohio St. Law J. 2015, 76, 901. [Google Scholar]
- Park, J.; Kim, T. Kakao in Korea: Increasingly Shaking the Market. Asian Case Res. J. 2016, 20, 55–88. [Google Scholar] [CrossRef]
- Do, M.; Byun, W.; Shin, D.K.; Jin, H. Factors Influencing Matching of Ride-Hailing Service Using Machine Learning Method. Sustainability 2019, 11, 5615. [Google Scholar] [CrossRef]
- Celsor, C.; Millard-Ball, A. Where does carsharing work? Using geographic information systems to assess market potential. Transp. Res. Rec. 2007, 1992, 61–69. [Google Scholar] [CrossRef]
- Fellows, N.; Pitfield, D.E. An economic and operational evaluation of urban car-sharing. Transp. Res. Part D Transp. Environ. 2000, 5, 1–10. [Google Scholar] [CrossRef]
- Yigitcanlar, T.; Wilson, M.; Kamruzzaman, M. Disruptive impacts of automated driving systems on the built environment and land use: An urban planner’s perspective. J. Open Innov. Technol. Mark. Complex. 2019, 5, 24. [Google Scholar] [CrossRef]
- Kodama, F. Incessant conceptual/industrial transformation of automobiles. J. Open Innov. Technol. Mark. Complex. 2019, 5, 50. [Google Scholar] [CrossRef]
- Pyka, A.; Bogner, K.; Urmetzer, S. Productivity Slowdown, Exhausted Opportunities and the Power of Human Ingenuity—Schumpeter Meets Georgescu-Roegen. J. Open Innov. Technol. Mark. Complex. 2019, 5, 39. [Google Scholar] [CrossRef]
- Cooke, P. World turned upside down: Entrepreneurial decline, its reluctant myths and troubling realities. J. Open Innov. Technol. Mark. Complex. 2019, 5, 22. [Google Scholar] [CrossRef]
- Yun, J.J.; Park, K.; Hahm, S.D.; Kim, D. Basic income with high open innovation dynamics: The way to the entrepreneurial state. J. Open Innov. Technol. Mark. Complex. 2019, 5, 41. [Google Scholar] [CrossRef]
- Rasiah, R. Building Networks to Harness Innovation Synergies: Towards an Open Systems Approach to Sustainable Development. J. Open Innov. Technol. Mark. Complex. 2019, 5, 70. [Google Scholar] [CrossRef]
- Kodama, F. Learning mode and strategic concept for the 4th Industrial Revolution. J. Open Innov. Technol. Mark. Complex. 2018, 4, 32. [Google Scholar] [CrossRef]
- Leydesdorff, L. Synergy in knowledge-based innovation systems at national and regional levels: The Triple-Helix model and the Fourth industrial revolution. J. Open Innov. Technol. Mark. Complex. 2018, 4, 16. [Google Scholar] [CrossRef]
- Yun, J.J.; Jeon, J.; Park, K.; Zhao, X. Benefits and costs of closed innovation strategy: Analysis of Samsung’s Galaxy Note 7 Explosion and withdrawal scandal. J. Open Innov. Technol. Mark. Complex. 2018, 4, 20. [Google Scholar] [CrossRef]





| Category | Service | Revenue | Situation |
|---|---|---|---|
| Taxi | Taxi Call | Basic–Free Premium Call-1 $ | Premium Call is not vitalized |
| Black | Premium Taxi Call | Call-payment | Revenue small because service in Seoul and Incheon Reservation service added in January 2019 |
| Driver | Substitute driving | Payment | Good platform now but not big service |
| Parking | Parking service | Payment | Not big revenue |
| Navigation | Road Guidance | Free | Skyrocketing but free |
| Car-pool | Ride-Sharing | Payment No Service Yet | Major complaints from the taxi industry |
| Food delivery | Platform and delivery | Payment | This service is not in KakaoT but in KaKao |
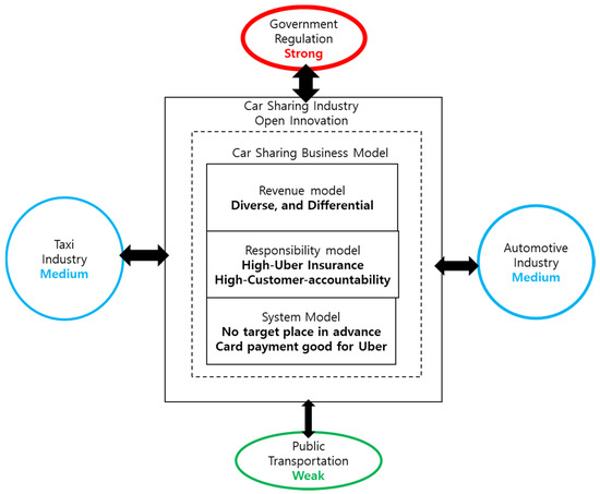
| 3 Car Sharing Firms in Different Economies | Uber | DiDi Chuxing | KakaoT | |
|---|---|---|---|---|
| Conditions of 4 open innovation channels | Government regulation | Strong | Weak | Medium |
| Taxi industry | Medium | Weak | Strong | |
| Public transportation | Weak | Medium | Strong | |
| Automotive industry | Medium | Weak | Strong | |
| Business model of Car sharing firms | Revenue model | Diverse, and Differential | High Revenue for Driver, Premium Taxi-by DiDi Chuxing half direct | Weak benefit KakaoT Black, No-Sharing revenue |
| Responsibility model | High-Uber Insurance High-Customer-accountability | All insurance by Drivers, No safety system for driver | No insurance model, No driver safety model | |
| System model | No target place in advance, Card payment good for Uber | Call allocation by Didi to sharing car, and taxi Electronic Payment (Wechat or Alipay) | Sharing Taxi driver cancel possible, Driver knows the target place early, Card payment which is separated from KakaoT | |
© 2020 by the authors. Licensee MDPI, Basel, Switzerland. This article is an open access article distributed under the terms and conditions of the Creative Commons Attribution (CC BY) license (http://creativecommons.org/licenses/by/4.0/).
Share and Cite
Yun, J.J.; Zhao, X.; Wu, J.; Yi, J.C.; Park, K.; Jung, W. Business Model, Open Innovation, and Sustainability in Car Sharing Industry—Comparing Three Economies. Sustainability 2020, 12, 1883. https://doi.org/10.3390/su12051883
Yun JJ, Zhao X, Wu J, Yi JC, Park K, Jung W. Business Model, Open Innovation, and Sustainability in Car Sharing Industry—Comparing Three Economies. Sustainability. 2020; 12(5):1883. https://doi.org/10.3390/su12051883
Chicago/Turabian StyleYun, JinHyo Joseph, Xiaofei Zhao, Jinxi Wu, John C. Yi, KyungBae Park, and WooYoung Jung. 2020. "Business Model, Open Innovation, and Sustainability in Car Sharing Industry—Comparing Three Economies" Sustainability 12, no. 5: 1883. https://doi.org/10.3390/su12051883
APA StyleYun, J. J., Zhao, X., Wu, J., Yi, J. C., Park, K., & Jung, W. (2020). Business Model, Open Innovation, and Sustainability in Car Sharing Industry—Comparing Three Economies. Sustainability, 12(5), 1883. https://doi.org/10.3390/su12051883

