Measuring Sustainable Marketing Orientation—Scale Development Process
Abstract
1. Introduction
1.1. Susitanbility, RA Theory and Sustainable Marketing
1.2. Sustainable Marketing Orientation—Definition and Elements
1.2.1. Strategic Integration
1.2.2. Societal Engagement
1.2.3. Ethical Capabilities
2. Materials and Methods
2.1. Item Generation and Content Validity
Exploratory Qualitative Research Results
2.2. Pilot Study—Item Purification
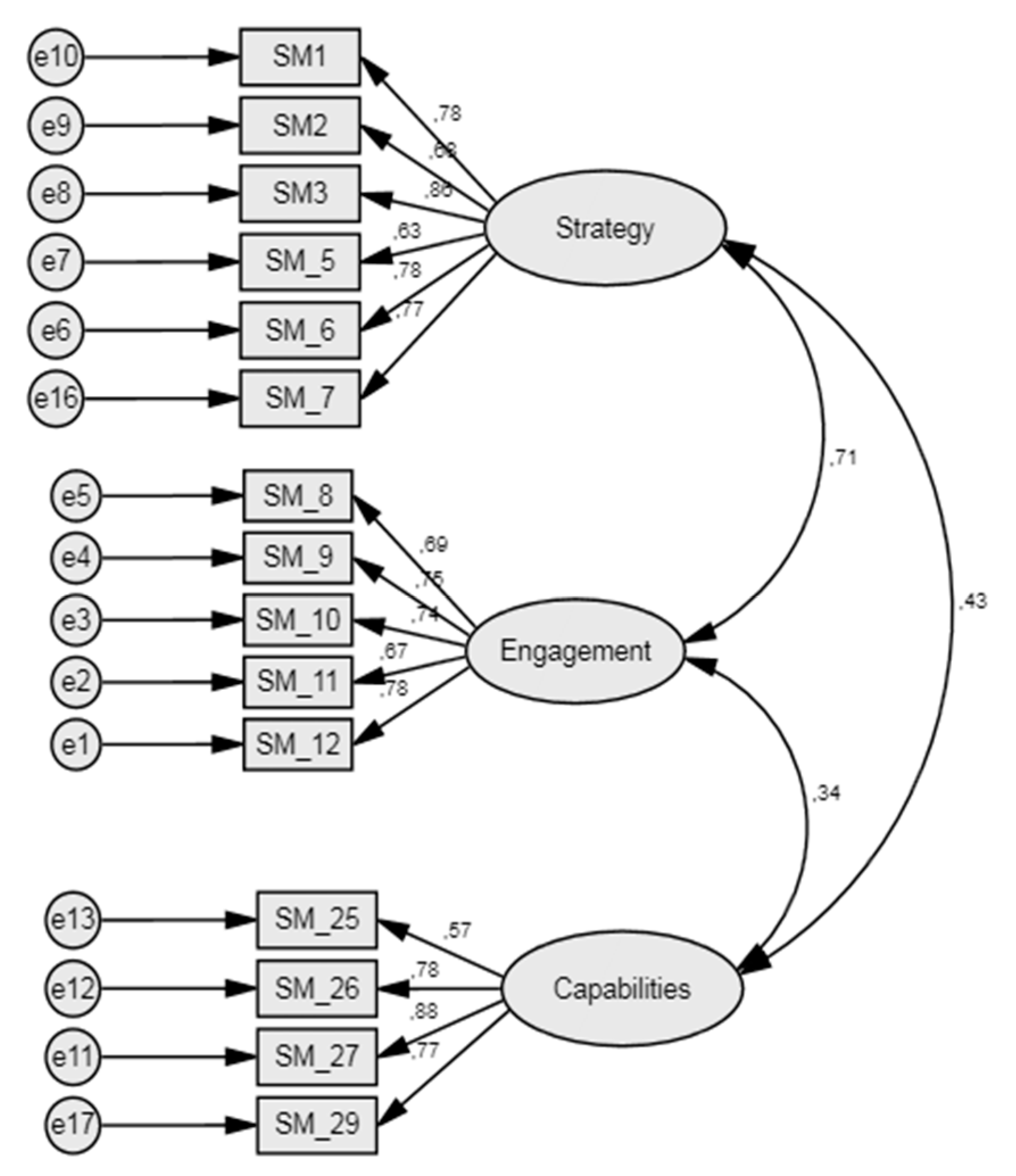
3. Results
4. Discussion
5. Conclusions and Limitations
Funding
Conflicts of Interest
References
- Brundtland Report UNWCD, Our Common Future. New York. 1987. Available online: http://www.un-documents.net/wced-ocf.htm (accessed on 9 December 2019).
- Baumgartner, R.J.; Ebner, D. Corporate sustainability strategies: Sustainability profiles and maturity levels. Sustain. Dev. 2010, 18, 76–89. [Google Scholar] [CrossRef]
- Chow, W.S.; Chen, Y. Corporate sustainable development: Testing a new scale based on the mainland Chinese context. J. Bus. Ethics. 2012, 105, 519–533. [Google Scholar] [CrossRef]
- Elkington, J. Cannibals with Forks: The Triple Bottom Line of the 21st Century Business; New Societies Publishers: Gabriola Island, BC, Canada; Stony Creek, FL, USA, 1998. [Google Scholar]
- Chabowski, B.R.; Mena, J.A.; Gonzalez-Padron, T.L. The structure of sustainability research in marketing, 1958–2008: A basis for future research opportunities. J. Acad. Mark. Sci. 2011, 39, 55–70. [Google Scholar] [CrossRef]
- Baker, W.E.; James, M. Sinkula. Environmental marketing strategy and firm performance: Effects on new product performance and market share. J. Acad. Market. Sci. 2005, 33, 461–475. [Google Scholar] [CrossRef]
- Porter, M.E.; van der Linde, C. Green and competitive: Ending the stalemate. Harv. Bus. Rev. 1995, 73, 120–134. [Google Scholar]
- Lim, W.M. A blueprint for sustainability marketing: Defining its conceptual boundaries for progress. Mark. Theory 2016, 16, 232–249. [Google Scholar] [CrossRef]
- Chahal, H.; Sharma, R.D. Implications of Corporate Social Responsibility on Marketing Performance: A Conceptual Framework. J. Serv. Res. 2006, 6, 205–216. [Google Scholar]
- Aguinis, H.; Glavas, A. What we know and don’t know about corporate social responsibility a review and research agenda. J. Manag. 2012, 38, 932–968. [Google Scholar]
- Eccles, R.G.; Ioannou, I.; Serafeim, G. The impact of corporate sustainability on organizational processes and performance. Manag. Sci. 2014, 60, 2835–2857. [Google Scholar] [CrossRef]
- Maignan, I.; Ferrell, O.C. Corporate social responsibility and marketing: An integrative framework. J. Acad. Mark. Sci. 2004, 32, 3–19. [Google Scholar] [CrossRef]
- Turker, D. How corporate social responsibility influences organizational commitment. J. Bus. Ethics 2009, 89, 189. [Google Scholar] [CrossRef]
- Martínez, P.; Pérez, A.; Rodríguez del Bosque, I. Measuring corporate social responsibility in tourism: Development and validation of an efficient measurement scale in the hospitality industry. J. Travel Tour. Mark. 2013, 30, 365–385. [Google Scholar] [CrossRef]
- Pérez, A.; Del Bosque, I.R. Measuring CSR image: Three studies to develop and to validate a reliable measurement tool. J. Bus. Ethics 2013, 118, 265–286. [Google Scholar] [CrossRef]
- Crittenden, V.; Crittenden, W.; Ferrell, L.; Ferrell, O.; Pinney, C. Market-oriented sustainability: A conceptual framework and propositions. J. Acad. Mark. Sci. 2011, 39, 71–85. [Google Scholar] [CrossRef]
- Hart, S. A Natural Resource Based View of the Firm. Acad. Manag. Rev. 1995, 20, 986–1014. [Google Scholar] [CrossRef]
- Churchill, G.A., Jr. A paradigm for developing better measures of marketing constructs. J. Mark. Res. 1979, 16, 64–73. [Google Scholar] [CrossRef]
- DeVellis, R.F. Scale Development: Theory and Applications, 26th ed.; Sage Publications: Southend Oaks, CA, USA, 2011. [Google Scholar]
- Diamantopoulos, A.; Winklhofer, H.M. Index construction with formative indicators: An alternative to scale development. J. Mark. Res. 2001, 38, 269–277. [Google Scholar] [CrossRef]
- Rossiter, J.R. The C-OAR-SE procedure for scale development in marketing. Int. J. Res. Mark. 2002, 19, 305–335. [Google Scholar] [CrossRef]
- Richins, M.L.; Dawson, S. A consumer values orientation for materialism and its measurement: Scale development and validation. J. Consum. Res. 1992, 19, 303–316. [Google Scholar] [CrossRef]
- Rook, D.W.; Fisher, R.J. Normative influences on impulsive buying behavior. J. Consum. Res. 1995, 22, 305–313. [Google Scholar] [CrossRef]
- Singhapakdi, A.; Vitell, S.J.; Rallapalli, K.C.; Kraft, K.L. The perceived role of ethics and social responsibility: A scale development. J. Bus. Ethics 1996, 15, 1131–1140. [Google Scholar] [CrossRef]
- Cadogan, J.W.; Diamantopoulos, A.; De Mortanges, C.P. A measure of export market orientation: Scale Development and Cross-cultural Validation. J. Int. Bus. Stud. 1999, 30, 689–707. [Google Scholar] [CrossRef]
- Sin, L.Y.; Alan, C.B.; Yim, F.H. CRM: Conceptualization and scale development. Eur. J. Mark. 2005, 39, 1264–1290. [Google Scholar] [CrossRef]
- Polonsky, M.J. Transformative green marketing: Impediments and opportunities. J. Bus. Res. 2011, 64, 1311–1319. [Google Scholar] [CrossRef]
- Kilbourne, W.E.; Beckmann, S.C. Review and critical assessment of research on marketing and the environment. J. Mark. Manag. 1998, 14, 513–532. [Google Scholar] [CrossRef]
- Leonidou, C.N.; Leonidou, C.L. Research into environmental marketing/management: A bibliographic analysis. Eur. J. Mark. 2011, 45, 68–103. [Google Scholar] [CrossRef]
- McDonagh, P.; Prothero, A. Sustainability marketing research: Past, present and future. J. Market. Manag. 2014, 30, 1186–1219. [Google Scholar] [CrossRef]
- Peattie, K. Rethinking marketing: Shifting to a greener paradigm. Greener marketing: A global perspective on greening marketing practice. Greener Market. A Glob. Perspect. Green. Mark. Pract. 1999, 57, 57–70. [Google Scholar]
- Peattie, K. Towards Sustainability: The Third Age of Green Marketing. Mark. Rev. 2001, 2, 129–146. [Google Scholar] [CrossRef]
- Kotler, P.; Lee, N. Corporate Social Responsibility: Doing the Most Good for Your Company and Your Cause; John Wiley & Sons: Hoboken, NJ, USA, 2008. [Google Scholar]
- van Dam, Y.K.; Apeldoorn, P.A.K. Sustainable marketing. J. Macromarketing 1996, 16, 46. [Google Scholar] [CrossRef]
- Belz, F.-M.; Peattie, K. Sustainability Marketing: A Global Perspective; John Wiley and Sons: Chichester, UK; Hoboken, NJ, USA, 2009. [Google Scholar]
- Charter, M.; Peattie, K.; Ottman, J.; Polonsky, M.J. Marketing and Sustainability; Centre for Business Relationships, Accountability, Sustainability and Society in association with the Centre for Sustainable Design, (BRASS), Cardiff University: Cardiff, UK, 2002. [Google Scholar]
- Nkamnebe, A.D. Sustainability marketing in the emerging markets: Imperatives, challenges, and agenda setting. Int. J. Emerg. Mark. 2011, 6, 217–232. [Google Scholar] [CrossRef]
- Neugebauer, F.; Figge, F.; Hahn, T. Planned or emergent strategy making? Exploring the formation of corporate sustainability strategies. Bus. Strategy Environ. 2016, 25, 323–336. [Google Scholar] [CrossRef]
- Connelly, B.; Ketchen, D.; Slater, S. Toward a “theoretical toolbox” for sustainability research in marketing. J. Acad. Mark. Sci. 2011, 39, 86–100. [Google Scholar] [CrossRef]
- Barney, J. Strategic factor markets: Expectations, luck, and business strategy. Manag. Sci. 1986, 32, 1231–1241. [Google Scholar] [CrossRef]
- Barney, J. Firm resources and sustained competitive advantage. J. Manag. 1991, 17, 99–120. [Google Scholar] [CrossRef]
- Barney, J.B. Resource-based theories of competitive advantage: A ten-year retrospective on the resource-based view. J. Manag. 2001, 27, 643–650. [Google Scholar] [CrossRef]
- Lockett, A.; Thompson, S.; Morgenstern, U. The development of the resource-based view of the firm: A critical appraisal. Int. J. Manag. Rev. 2009, 11, 9–28. [Google Scholar] [CrossRef]
- Hunt, S. Sustainable marketing, equity, and economic growth: A resource-advantage, economic freedom approach. J. Acad. Mark. Sci. 2011, 39, 7–20. [Google Scholar] [CrossRef]
- Andries, P.; Stephan, U. Environmental Innovation and Firm Performance: How Firm Size and Motives Matter. Sustainability 2019, 11, 3585. [Google Scholar] [CrossRef]
- Nidumolu, R.; Prahalad, C.K.; Rangaswami, M.R. Why sustainability is now the key driver of innovation. Harv. Bus. Rev. 2009, 87, 56–64. [Google Scholar]
- González-Benito, J.; González-Benito, Ó. Environmental proactivity and business performance: An empirical analysis. Omega 2005, 33, 1–15. [Google Scholar] [CrossRef]
- Shrivastava, P. The role of corporations in achieving ecological sustainability. Acad. Manag. Rev. 1995, 20, 936–960. [Google Scholar] [CrossRef]
- Fraj, E.; Martínez, E.; Matute, J. Green marketing strategy and the firm’s performance: The moderating role of environmental culture. J. Strateg. Mark. 2011, 19, 339–355. [Google Scholar] [CrossRef]
- Galdeano-Gómez, E.; Céspedes-Lorente, J. Martínez-del-Río, J. Environmental performance and spillover effects on productivity: Evidence from horticultural firms. J. Environ. Manag. 2008, 88, 1552–1561. [Google Scholar]
- Sharma, S. Vredenburg, H. Proactive corporate environmental strategy and the development of competitively valuable organizational capabilities. Strateg. Manag. J. 1998, 19, 729–753. [Google Scholar] [CrossRef]
- López-Gamero, M.D.; Molina-Azorín, J.F.; Claver-Cortés, E. The whole relationship between environmental variables and firm performance: Competitive advantage and firm resources as mediator variables. J. Environ. Manag. 2009, 90, 3110–3121. [Google Scholar] [CrossRef]
- Hunt, S.D.; Morgan, R.M. The resource-advantage theory of competition: Dynamics, path dependencies, and evolutionary dimensions. J. Market. 1996, 60, 107–114. [Google Scholar] [CrossRef]
- Thompson, A.; Strickland, J.; Gamble, E. Strategic Management. Strateški Menadžment; MATE: Zagreb, Croatia, 2008. [Google Scholar]
- Obermiller, C.; Burke, C.; Atwood, A. Sustainable business as marketing strategy. Innov. Mark. 2008, 4, 20–27. [Google Scholar]
- Bansal, P. Evolving sustainably a longitudinal study of corporate sustainable development. Strateg. Manag. J. 2005, 26, 197–218. [Google Scholar] [CrossRef]
- Siminica, M.; Cristea, M.; Sichigea, M.; Noja, G.G.; Anghel, I. Well-Governed Sustainability and Financial Performance: A New Integrative Approach. Sustainability 2019, 11, 4562. [Google Scholar] [CrossRef]
- Khan, E.A.; Royhan, P.; Rahman, M.A.; Rahman, M.M.; Mostafa, A. The Impact of Enviropreneurial Orientation on Small Firms’ Business Performance: The Mediation of Green Marketing Mix and Eco-Labeling Strategies. Sustainability 2020, 12, 221. [Google Scholar] [CrossRef]
- Menon, A.; Menon, A. Enviropreneurial marketing strategy: The emergence of corporate environmentalism as market strategy. J. Mark. 1997, 61, 51–67. [Google Scholar] [CrossRef]
- Rivera-Camino, J. Re-evaluating green marketing strategy: A stakeholder perspective. Eur. J. Mark. 2007, 41, 1328–1358. [Google Scholar] [CrossRef]
- Fraj-Andrés, E.; Martinez-Salinas, E.; Matute-Vallejo, J. A multidimensional approach to the influence of environmental marketing and orientation on the firm’s organizational performance. J. Bus. Ethics 2009, 88, 263–286. [Google Scholar] [CrossRef]
- Danso, A.; Adomako, S.; Amankwah-Amoah, J.; Owusu-Agyei, S.; Konadu, R. Environmental sustainability orientation, competitive strategy and financial performance. Bus. Strategy Environ. 2019, 28, 885–895. [Google Scholar] [CrossRef]
- Helfaya, A.; Moussa, T. Do board’s corporate social responsibility strategy and orientation influence environmental sustainability disclosure? UK evidence. Bus. Strategy Environ. 2017, 26, 1061–1077. [Google Scholar] [CrossRef]
- Lichtenstein, D.R.; Drumwright, M.E.; Braig, B.M. ‘The effect of corporate social responsibility on customer donations to corporate-supported nonprofits. J. Mark. 2004, 68, 16–32. [Google Scholar] [CrossRef]
- Luo, X.; Bhattacharya, C.B. Corporate social responsibility, customer satisfaction, and market value. J. Mark. 2006, 70, 1–18. [Google Scholar] [CrossRef]
- Sen, S.; Bhattacharya, C.B. Does doing good always lead to doing better? Consumer reactions to corporate social responsibility. J. Mark. Res. 2001, 38, 225–243. [Google Scholar]
- Karna, J.; Hansen, E.; Juslin, H. Social responsibility in environmental marketing planning. Eur. J. Mark. 2003, 37, 848–871. [Google Scholar] [CrossRef]
- Barthel, P.; Ivanaj, V. Is Sustainable Development in Multinational Enterprises a Marketing Issue? Multinatl. Bus. Rev. 2007, 15, 67–88. [Google Scholar] [CrossRef]
- Belz, F.M.; Schmidt-Riediger, B. Marketing strategies in the age of sustainable development: Evidence from the Food Industry. Bus. Strategy Environ. 2010, 19, 401–416. [Google Scholar] [CrossRef]
- Banerjee, S.B.; Iyer, E.S.; Kashyap, R.K. Corporate environmentalism: Antecedents and influence of industry type. J. Mark. 2003, 67, 106–122. [Google Scholar] [CrossRef]
- Namagembe, S.; Ryan, S.; Sridham, R. Enviropreneurial orientation in SME supply chains: Construct measurement development. World J. Entrep. Manag. Sustain. Dev. 2017, 13, 128–150. [Google Scholar] [CrossRef]
- Slater, S.F.; Narver, J.C. Market orientation and the learning organization. J. Mark. 1995, 59, 63–74. [Google Scholar] [CrossRef]
- Atkinson, G. Measuring corporate sustainability. J. Environ. Plan. Manag. 2000, 43, 235–252. [Google Scholar] [CrossRef]
- Miles, M.P.; Covin, J.G. Environmental marketing: A source of reputational, competitve, and financial advantage. J. Bus. Ethics 2000, 23, 299–311. [Google Scholar] [CrossRef]
- Kumar, V.; Rahman, Z.; Kazmi, A.A.; Goyal, P. Evolution of sustainability as marketing strategy: Beginning of new era. Procedia-Soc. Behav. Sci. 2012, 37, 482–489. [Google Scholar] [CrossRef]
- Hult, G.T.M. Market-focused sustainability: Market orientation plus! J. Acad. Mark. Sci. 2011, 39, 1–6. [Google Scholar] [CrossRef]
- Mitchell, R.W.; Wooliscroft, B.; Higham, J. Sustainable Market Orientation: A New Approach to Managing Marketing Strategy. J. Macromarketing 2010, 30, 160–170. [Google Scholar] [CrossRef]
- Schrettle, S.; Hinz, A.; Scherrer-Rathje, M.; Friedli, T. Turning sustainability into action: Explaining firms’ sustainability efforts and their impact on firm performance. Int. J. Prod. Econ. 2014, 147, 73–84. [Google Scholar] [CrossRef]
- Crittenden, W.F. A social learning theory of cross-functional case education. J. Bus. Res. 2005, 58, 960–966. [Google Scholar] [CrossRef]
- Dyllick, T.; Hockerts, K. Beyond the business case for corporate sustainability. Bus. Strategy Environ. 2005, 11, 130–141. [Google Scholar] [CrossRef]
- Wirtenberg, J.; Harmon, J.; Russell, W.G.; Fairfield, K.D. HR’s role in building a sustainable enterprise: Insights from some of the world’s best companies. Hum. Resour. Plan. 2007, 30, 10. [Google Scholar]
- Etzion, D. Research on organizations and the natural environment, 1992-present: A review. J. Manag. 2007, 33, 637–664. [Google Scholar] [CrossRef]
- Belz, F.-M. Marketing in the 21st Century. Bus. Strategy Environ. 2007, 15, 139–144. [Google Scholar] [CrossRef]
- Huber, R.; Hirsch, B. Behavioral effects of sustainability-oriented incentive systems. Bus. Strategy Environ. 2017, 26, 163–181. [Google Scholar] [CrossRef]
- Stahl, H.K.; Matzler, K.; Hinterhuber, H.H. Linking customer lifetime value with shareholder value. Ind. Mark. Manag. 2003, 32, 267–279. [Google Scholar] [CrossRef]
- Morgan, R.M.; Hunt, S.D. The commitment-trust theory of relationship marketing. J. Mark. 1994, 58, 20–38. [Google Scholar] [CrossRef]
- Smith, N.C.; Palazzo, G.; Bhattacharya, C.B. Marketing’s Consequences: Stakeholder Marketing and Supply Chain Corporate Social Responsibility Issues. Bus. Ethics Q. 2010, 20, 617–641. [Google Scholar] [CrossRef]
- Laczniak, G.R.; Murphy, P.E. Normative perspectives for ethical and socially responsible marketing. J. Macromarketing 2006, 26, 154–177. [Google Scholar] [CrossRef]
- Ferrell, O.C.; Gonzalez-Padron, T.L.; Hult, G.T.M.; Maignan, I. From market orientation to stakeholder orientation. J. Public Policy Market. 2010, 29, 93–96. [Google Scholar] [CrossRef]
- Buysse, K.; Verbeke, A. Proactive environmental strategies: A Stakeholder Management Perspective. Strateg. Manag. J. 2003, 24, 453–470. [Google Scholar] [CrossRef]
- Clinton, L.; Whisnant, R. Model Behaviour: 20 Business Model Innovations for Sustainability; SustainAbility: London, UK, 2004. [Google Scholar]
- Post, J.; Preston, L.E.; Sachs, S. Managing the extended enterprise: The new stakeholder view. Calif. Manag. Rev. 2002, 45, 6–28. [Google Scholar] [CrossRef]
- Clarkson, M.E. A stakeholder framework for analyzing and evaluating corporate social performance. Acad. Manag. Rev. 1995, 20, 92–117. [Google Scholar] [CrossRef]
- Globalreporting.org, G4. Available online: https://www.globalreporting.org/resourcelibrary/GRIG4-Part1-Reporting-Principles-and-Standard-Disclosures.pdf (accessed on 9 December 2019).
- Varadarajan, R. Strategic marketing and marketing strategy: Domain, definition, fundamental issues and foundational premises. J. Acad. Mark. Sci. 2010, 38, 128. [Google Scholar] [CrossRef]
- Vorhies, D.W.; Morgan, N.A. Benchmarking marketing capabilities for sustainable competitive advantage. J. Mark. 2005, 69, 80–94. [Google Scholar] [CrossRef]
- Emery, B. Sustainable Marketing; Pearson: Harlow, UK, 2012. [Google Scholar]
- Svoboda, S. Note on life cycle analysis. Environmental management. Read. Cases 1999, 217–227. [Google Scholar]
- Martin, D.; Schouten, J. Sustainable Marketing (New International Edition); Pearson: Harlow, UK, 2014. [Google Scholar]
- McDonough, W.; Braungart, M. Cradle to Cradle: Remaking the Way We Make Things; North Point Press: New York, NY, USA, 2010. [Google Scholar]
- Schvaneveldt, S.J. Environmental performance of products: Benchmarks and tools for measuring improvement. Benchmarking 2003, 10, 137–152. [Google Scholar] [CrossRef]
- Vorhies, D.W.; Morgan, R.E.; Autry, C.W. Product-market strategy and the marketing capabilities of the firm: Impact on market effectiveness and cash flow performance. Strateg. Manag. J. 2009, 30, 1310–1334. [Google Scholar] [CrossRef]
- Conant, J.S.; Mokwa, M.P.; Varadarajan, P.R. Strategic types, distinctive marketing competencies and organizational performance: A multiple measures-based study. Strateg. Manag. J. 1990, 11, 365–383. [Google Scholar] [CrossRef]
- Song, M.; Nason, R.W.; Benedetto, D.; Anthony, C. Distinctive marketing and information technology capabilities and strategic types: A cross-national investigation. J. Int. Mark. 2008, 16, 4–38. [Google Scholar] [CrossRef]
- Mariadoss, B.J.; Tansuhaj, P.S.; Mouri, N. Marketing capabilities and innovation-based strategies for environmental sustainability: An exploratory investigation of B2B firms. Ind. Mark. Manag. 2011, 40, 1305–1318. [Google Scholar] [CrossRef]
- Peter, J.P.; Olson, J.C. Is science marketing? J. Mark. 1983, 111–125. [Google Scholar] [CrossRef]
- Kvale, S. Interviews: An Introduction to Qualitative Research Interviewing; Sage Publicationsale: Thousand Oaks, CA, USA, 1996. [Google Scholar]
- Lincoln, Y.S.; Guba, E.G. Paradigmatic controversies, contradictions, and emerging confluences. In The Handbook of Qualitative Research, 2nd ed.; Denzin, N.K., Lincoln, Y.S., Eds.; Sage: Beverly Hills, CA, USA, 2000. [Google Scholar]
- Krohmer, H.; Homburg, C.; Workman, J.P. Should marketing be cross-functional? Conceptual development and international empirical evidence. J. Bus. Res. 2002, 55, 451–465. [Google Scholar] [CrossRef]
- Ferber, R. Research by Convencience. J. Consum. Res. 1977, 4, 57–58. [Google Scholar] [CrossRef]
- Hair, J.F.; Tatham, R.L.; Anderson, R.E.; Black, W. Multivariate Data Analysis, 7th ed.; Pearson Prentice Hall: Upper Saddle River, NJ, USA, 2010. [Google Scholar]
- Hu, L.T.; Bentler, P.M. Fit indices in covariance structure modelling: Sensitivity to underparameterized model misspecification. Psychol. Methods 1998, 3, 424. [Google Scholar] [CrossRef]
- Sharma, S.; Mukherjee, S.; Kumar, A.; Dillon, W.R. A simulation study to investigate the use of cutoff values for assessing model fit in covariance structure models. J. Bus. Res. 2005, 58, 935–943. [Google Scholar] [CrossRef]
- Kohli, A.K.; Jaworski, B.J.; Kumar, A. MARKOR: A measure of market orientation. J. Market. Res. 1993, 30, 467–477. [Google Scholar] [CrossRef]
- Diamantopoulos, A.; Siguaw, J.A. Formative versus reflective indicators in organizational measure development: A comparison and empirical illustration. Br. J. Manag. 2006, 17, 263–282. [Google Scholar] [CrossRef]
- Nunnally, J.C. Psychometric Theory, 2nd ed.; McGraw-Hill: New York, NY, USA, 1978. [Google Scholar]
- Peter, J.P. Construct validity: A review of basic issues and marketing practices. J. Mark. Res. 1981, 18, 133–145. [Google Scholar] [CrossRef]
- Fornell, C.; Larcker, D.F. Evaluating structural equation models with unobservable variables and measurement error. J. Mark. Res. 1981, 18, 39–50. [Google Scholar] [CrossRef]
- Bagozzi, R.P. An examination of the validity of two models of attitude. Multivar. Behav. Res. 1981, 16, 323–359. [Google Scholar] [CrossRef] [PubMed]
- Jaworski, B.J.; Kohli, A.K. Market orientation: Antecedents and consequences. J. Mark. 1993, 57, 53–70. [Google Scholar] [CrossRef]
- Hair, F.J., Jr.; Sarstedt, M.; Hopkins, L.; Kuppelwieser, V.G. Partial least squares structural equation modeling (PLS-SEM) An emerging tool in business research. Eur. Bus. Rev. 2014, 26, 106–121. [Google Scholar] [CrossRef]
- Henseler, J. Ringle, C.M.; Sinkovics, R.R. The use of partial least squares path modeling in international marketing. Adv. Int. Mark. 2009, 20, 277–319. [Google Scholar]
- Schwab, D. Construct validity in organizational behaviour. In Research in Organizational Behavior: An Annual Series of Analytical Essays and Critical Reviews; Elsevier: Amsterdam, The Netherlands, 1980; pp. 3–43. [Google Scholar]



| No. | Gender | Age | Industry | Education |
|---|---|---|---|---|
| 1 | Female | 55 | Environmental innovation | MA |
| 2 | Male | 60 | Engineering | MBA |
| 3 | Female | 52 | Cement | PhD |
| 4 | Female | 49 | Food and beverages | MBA |
| 5 | Female | 45 | Telecommunication | MBA |
| 6 | Male | 60 | Retail | BA |
| 7 | Female | 47 | Pharmaceutical | MBA |
| 8 | Male | 43 | Recycled paper products production | MSc |
| 9 | Female | 39 | Retail | MA |
| 10 | Male | 47 | Manufacturing | MBA |
| 11 | Male | 55 | Technology and engineering | MA |
| 12 | Male | 41 | Communication | MA |
| 13 | Female | 48 | Sustainability association NGO | PhD |
| 14 | Male | 50 | Academics | PhD |
| 15 | Male | 40 | Technology | MBA |
| 16 | Male | 53 | Food and beverage | MBA |
| 17 | Male | 48 | Banking and finance | MBA |
| 18 | Female | 47 | Fast moving consumer goods (FMCG) | MBA |
| 19 | Male | 46 | Technology | MA |
| 20 | Male | 52 | Agriculture | MA |
| Communality | Rotated Component Matrix | Alpha | Eig. | C.var % | ||||
|---|---|---|---|---|---|---|---|---|
| Initial | Extraction | 1 | 2 | 3 | ||||
| SM_1 | 0.599 | SM_1 | 0.767 | 0.063 | 0.083 | 0.859 | 5.071 | 21.759 |
| SM_2 | 0.454 | SM_2 | 0.638 | −0.037 | 0.213 | |||
| SM_3 | 0.595 | SM_3 | 0.759 | 0.057 | 0.125 | |||
| SM_4 | 0.513 | SM_4 | 0.711 | 0.077 | 0.034 | |||
| SM_5 | 0.521 | SM_5 | 0.645 | −0.182 | 0.268 | |||
| SM_6 | 0.760 | SM_6 | 0.859 | 0.077 | 0.124 | |||
| SM_7 | 0.443 | SM_7 | 0.650 | 0.056 | 0.131 | |||
| SM_8 | 0.828 | SM_8 | 0.003 | 0.910 | 0.012 | 0.868 | 3.453 | 40.995 |
| SM_9 | 0.629 | SM_9 | −0.106 | 0.777 | 0.122 | |||
| SM_10 | 0.611 | SM_10 | 0.030 | 0.779 | 0.061 | |||
| SM_11 | 0.685 | SM_11 | 0.034 | 0.801 | −0.205 | |||
| SM_12 | 0.716 | SM_12 | 0.201 | 0.821 | 0.035 | |||
| SM_21 | 0.464 | SM_21 | 0.151 | −0.042 | 0.663 | 0.836 | 2.265 | 59.941 |
| SM_24 | 0.555 | SM_24 | −0.009 | 0.068 | 0.742 | |||
| SM_25 | 0.438 | SM_25 | 0.162 | 0.194 | 0.612 | |||
| SM_26 | 0.567 | SM_26 | 0.072 | −0.077 | 0.746 | |||
| SM_27 | 0.698 | SM_27 | 0.264 | −0.020 | 0.792 | |||
| SM_29 | 0.713 | SM_29 | 0.290 | −0.050 | 0.791 | |||
| Extraction Method: Principal Component Analysis. | Extraction Method: Principal Component Analysis. | |||||||
| Rotation Method: Varimax with Kaiser Normalization. | ||||||||
| a Rotation converged in 5 iterations. | ||||||||
| Characteristics of Organizations of the Main Sample | |||
|---|---|---|---|
| n = 172 | Frequency | Percent | |
| Business type | B2B | 101 | 58.7% |
| B2C | 71 | 41.3% | |
| Product type | Products | 84 | 48.8% |
| Services | 88 | 51.2% | |
| Firm size | Small (<20) | 68 | 39.5% |
| Medium (<250) | 43 | 25.0% | |
| Large (>251) | 61 | 35.5% | |
| Ownership | State owned | 14 | 8.1% |
| Privately owned | 98 | 57.0% | |
| Foreign owned | 47 | 27.3% | |
| Missing | 13 | 7.3% | |
| Gender | Female | 64 | 36.6% |
| Male | 109 | 63.4% | |
| Criterion | 3 Correlated Factors | One Factor | 3 Correlated Factors (w/o 3 Items) | |
|---|---|---|---|---|
| χ2 | 297.79 | 229.464 | 165.545 | |
| χ2/d.f. | <2.0 | 2.256 | 2.55 | 1903 |
| p | 0.000 | 0.000 | 0.000 | |
| Goodnes of fit index GFI | >0.8 | 0.84 | 0.735 | 0.89 |
| Comparative fit index CFI | >0.9 | 0.891 | 0.789 | 0.939 |
| Tucker-Lewis index TLI | >0.9 | 0.874 | 0.753 | 0.926 |
| Standardized Root Mean Square Residual SRMR | <0.08 | 0.085 | 0.103 | 0.0795 |
| Root Mean Square Error of RMSEA | <0.08 | 0.086 | 0.135 | 0.073 |
| Cronbach Alpha | Item-to-Total Correlation | ||
|---|---|---|---|
| >Strategic integration | 0.883 | ||
| SM1 | My department’s success is measured by the combination of financial, environmental and social indicators. | 0.834 | |
| SM2 | Sustainable development is embedded into values of our department’s culture. | 0.729 | |
| SM3 | In my department employees are being motivated to achieve environmental and social goals in addition to the financial ones. | 0.873 | |
| SM5 | We are committed to monitoring customer satisfaction. | 0.705 | |
| SM6 | We monitor the impact of our products/services on the environment. | 0.816 | |
| SM7 | We monitor the impact of our product/services on the community. | 0.812 | |
| >Societal engagement | 0.857 | ||
| SM8 | We work with various stakeholders in order to understand their expectations that have been placed in front of us. | 0.787 | |
| SM9 | We select suppliers based on the set of environmental, social and economic criteria. | 0.794 | |
| SM10 | We encourage personal and professional development of our employees through training, career planning etc. | 0.788 | |
| SM11 | We participate in the development and preservation of the local cultural and historical heritage. | 0.766 | |
| SM12 | We prefer the purchase and use of environmentally friendly products and services. | 0.814 | |
| >Ethical capabilities | 0.827 | ||
| SM25 | We act responsibly and ethically when pricing our products/services. | 0.689 | |
| SM26 | Our customers/clients always have full information about our offerings. | 0.833 | |
| SM27 | Attributes of our offerings are clearly, accurately and honestly communicated to consumers. | 0.898 | |
| SM29 | We are ethical and honest in our sales activities in order to build long-term partnerships. | 0.840 | |
| Average Variance Extracted (AVE) | 56.73% | 52.90% | 57.86% |
|---|---|---|---|
| Composite Reliability | 0.96 | 0.95 | 0.96 |
| Interconstruct Correlations | STR | ENG | CAP |
| Strategic integration STR | 1.00 | ||
| Societal engagement ENG | 0.71 | 1.00 | |
| Ethical capabilities CAP | 0.43 | 0.34 | 1.00 |
| Correlations Squared | STR | ENG | CAP |
| Strategic integration STR | 0.57 | ||
| Societal engagement ENG | 0.50 | 0.53 | |
| Ethical capabilities CAP | 0.18 | 0.12 | 0.58 |
| H | Direction of Relation | Standardize Estimate (Beta Coefficient) | Standard Error | t Value | p Value | Result |
|---|---|---|---|---|---|---|
| H1 | Sustainable marketing -> Performance | 0.291 | 0.073 | 3.960 | 0.000 ** | YES |
© 2020 by the author. Licensee MDPI, Basel, Switzerland. This article is an open access article distributed under the terms and conditions of the Creative Commons Attribution (CC BY) license (http://creativecommons.org/licenses/by/4.0/).
Share and Cite
Lučić, A. Measuring Sustainable Marketing Orientation—Scale Development Process. Sustainability 2020, 12, 1734. https://doi.org/10.3390/su12051734
Lučić A. Measuring Sustainable Marketing Orientation—Scale Development Process. Sustainability. 2020; 12(5):1734. https://doi.org/10.3390/su12051734
Chicago/Turabian StyleLučić, Andrea. 2020. "Measuring Sustainable Marketing Orientation—Scale Development Process" Sustainability 12, no. 5: 1734. https://doi.org/10.3390/su12051734
APA StyleLučić, A. (2020). Measuring Sustainable Marketing Orientation—Scale Development Process. Sustainability, 12(5), 1734. https://doi.org/10.3390/su12051734

