Urban Agriculture Oriented Community Planning and Spatial Modeling in Chinese Cities
Abstract
1. Introduction
1.1. Challenges to Sustainable Urban Food Supply
- (1)
- Population growth and food demand. With more than half of the world’s population [2], cities consume 67–76% of the world’s energy and emit 71–76% of greenhouse gases [3], and urban problems have become a major factor in the global existential crisis. Fifty-five percent of the world’s population will live in urban areas in 2018 and the proportion is expected to be as high as 68% in 2050 [2]. By then, even after deducting some of the amount spent on biofuels, the amount of agricultural products will need to increase by 70% [4]. With nearly 690 million people currently suffering from hunger, or 8.9% of the world’s population, a figure that has been increasing year after year since 2015, breaking a decade-long slowdown, the COVID-19 pandemic is expected to worsen the overall outlook for food security and nutrition [5].
- (2)
- Urban expansion and agricultural land. Over the past 50 years, more than 20% of the world’s natural vegetation has been converted to cropland, and urban areas are expanding at an annual rate of 3–7% [6]. Urbanization will reduce the global arable land area by 1.8–2.4% by 2030, with 80% of this reduction occurring in Asia and Africa. However, even with increased crop yields, a net expansion of 70 million hectares of arable land would be required by 2050 [7].
- (3)
- Urban layout and food transportation. Excessive food miles in today’s cities are causing serious pollution and environmental damage. Food production accounts for only one-fifth of all energy consumed by urban food systems, while processing and transportation account for four-fifths [8]. The COVID-19 pandemic has swept through 186 countries between December 2019 and March 2020, and the number of people facing severe or extreme food insecurity is expected to increase from 135 million in January 2020 to 265 million by the end of 2020 [9]. Major challenges include severe disruptions in food supply chains, economic barriers that limit access to food, and food waste due to labor shortages [10].
1.2. Status and Trends in Urban Food Systems Planning
1.3. Community Planning Proposals Related to Urban Agriculture
2. Materials and Methods
2.1. Spatial Planning Strategy
- (1)
- Spatial scale of forms and patterns. According to the relationship between urban and rural areas and the scale, they could be roughly divided into several types: micro-agriculture, family garden or backyard, community garden or allotment, urban farm and suburban farm, and the key elements of the classification of different types were: area, location, property rights, and business model.
- (2)
- Vertical and horizontal intensification techniques. The production technologies could be divided into three categories by their difficulty and direction of expansion: (1) ecological intensification, which gave priority to urban environmental issues and increased the biodiversity of local cities; (2) vertical intensification, which increased the efficiency of space use by overlapping the vertical use of a particular site or building; (3) horizontal intensification, which increased the efficiency of time use by providing access to multiple activities or functions on a particular site.
- (3)
- The combined benefits of inputs and returns. To ensure a sustainable operating model for the planning strategy as well as economic viability, different food production required a certain scale and a minimum return, such as a minimum continuous scale to be profitable. In addition, the social and ecological benefits of urban agriculture were often the easiest to ignore and the most difficult to assess.
2.2. Quantification of Indicators
- (1)
- Spatial characteristics of urban communities
- (2)
- Dwelling and production area per capita
- (3)
- Productivity intensity (PI) per unit of land area
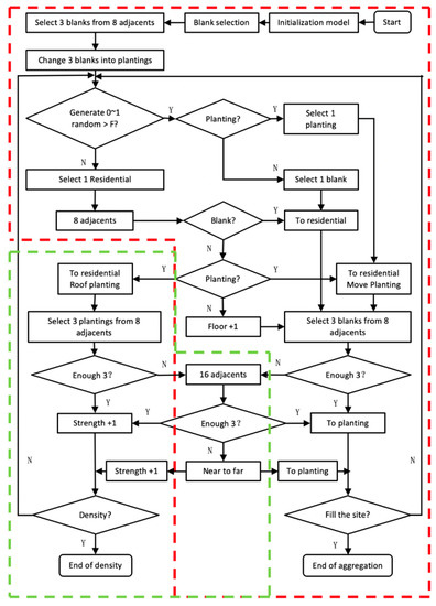
2.3. Simulation Rules
- (1)
- Each dwelling unit was configured with three adjacent planting units, and each placement of a dwelling unit was selected by friendliness (F) to be adjacent to or away from other dwelling units.
- (2)
- When eight units surrounding a dwelling unit were occupied, this triggered an increase in the number of floors in that dwelling unit.
- (3)
- When the target population density (D) had not been met, the productivity intensity (PI) of existing planting units needed to be increased or the option to place planting units on the roofs of dwelling units.
- (a, b, h) Length, width, height (6 m, 6 m, 3 m). Standard dwelling unit.
- (x, y) Rectangular site side lengths (600 m, 600 m). Standard pedestrian community size.
- (PId) Intensity of dwelling units (0–3). Preset parameters for this simulation.
- (PIp) Planted unit intensity (1–10). Preset parameters for this simulation.
- (HC) Number of permitted floors (7). Preset parameters for this simulation.
- (v) Vertical growth thresholds range from 0 to 8 for the number of surrounding dwellings required to trigger vertical growth (8). Preset parameters for this simulation.
- (D) Population density indicated the number of people living per hectare.
- (F) The friendliness factor was a variable from 0 to 1 that controlled the likelihood of dwelling unit clustering and served as a means of controlling sparsity, which in turn affected FAR, C, and OSR. F = 0 indicated that all units were away, while F = 1 indicated that all units were close. F = 0.3 indicated a 30% probability that a unit would choose to be close.
- Output parameters:
- (DN) Number of dwelling units.
- (PN) Number of planted units.
- (AF) Average number of residential floors in the site.
- (PG) Productivity gradient.
- (OSR) Open Space Ratio.
3. Results and Discussion
3.1. Sample Testing
- (1)
- Community food systems could simulate a wide range of scenarios where population density and production intensity were within reasonable limits, but variation was still evident.
- (2)
- The current simulation factors only considered residential and planting matches, which were too homogeneous.
- (3)
- The main reasons for the “chaotic” state were the lack of components of the food system in urban communities other than production, the need to supplement the components of processing, transport, consumption, and recovery, as well as to increase basic parameters such as circulation and communication to help produce more stable results.
- (4)
- Dwelling units were not controlled in terms of lower and upper limits of fragmentation and concentration, such as sunlight pacing, fire safety distances, etc.
- (1)
- The more evenly distributed the site, the more evenly distributed the production intensity, and the production intensity increased slowly with land shortage (first vertical column). However, at (F = 0.45, D = 280), there was a cliff in the overall production intensity gradient when the above-ground growing intensity gradient was normal. The reason was that the community was overly dependent on rooftop agriculture for food supply at high occupancy and low open rates, so the introduction of indoor facility agriculture could be considered for mitigation.
- (2)
- The site distribution was moderate, with an increase in population density converting some of the low-intensity ground cultivation to high-intensity rooftop greenhouses (second vertical column). However, at (F = 0.85, D = 220) and (F = 0.85, D = 280), with high population densities, relatively low occupancy and high open rates, a “rooftop barrier” emerged—the high production intensity of rooftop greenhouses leads to limit the increase in the production intensity of above-ground cultivation. The reason for this was the way and distance in which dwellings access food.
- (3)
- The more concentrated the site distribution, the more pronounced the barrier to rooftop planting, but it eased as population density increased (third vertical column). Mitigation options one was to construct “high intensity planting belts” to serve large collections of dwelling units, as shown in yellow area on the Figure 7, and option two was to require high intensity rooftop greenhouses on almost all buildings.
- (4)
- The more uneven distribution of sites led to greater differences between productivity gradients at the same population density (each horizontal row). However, there was a problem of uncontrolled ratios between production intensities. In practice, the more complex the spatial distribution of the community, the more diverse the food system and the more targeted the production approach (corresponding to different production intensities), rather than relying only on high-intensity planting areas (either roof or ground) to meet food needs.
- (5)
- The overall view showed a clear diagonal dividing line between “normal” and “abnormal” from top right to bottom left. On the other hand, the contrast between the two groups from the upper left to the lower right showed that when the distribution of communities was very different (and the production intensity of roof planting changed accordingly), they occupied more or less the same area (and the productivity gradient of ground planting was also similar). This could be interpreted in the context of a real planning project: by designing a number of relatively concentrated “large” buildings, it was possible to accommodate more inhabitants and food supplies on the same or even less land than in a number of separate “small” buildings.
3.2. Community Models
- (1)
- The current community model was only a small part of the theoretical model, and the logical rules should be more detailed according to the real situation of urban agricultural activities; for example, the intensity of cultivation should be tied to the area, location, and other spatial elements, and the spatial pattern is not sufficiently constrained.
- (2)
- Filtering and linking food supply and distribution nodes need to be applied to the topology of the food transportation network, and maximizing the value of local production and consumption need to link community public buildings, energy, water resources, social networks, etc. to form a true community food system model.
- (3)
- The algorithm was prone to misjudge the causes of the results produced, which required other methods to quantitatively evaluate the results and guarantee accurate resolution of indicators in urban space. Although the simulation model did not exactly match the real city, its functions included testing the rigor of the theoretical model, providing scale predictions for the design, or even just exploring other possibilities.
- (4)
- As a community food system simulation, although the color matrix patches could show the basic morphology, it lacked the fine three-dimensional effects to show more details. The self-organizing feedback mechanism of the system dynamics proposed by the theoretical model was inadequate, and the simulation parameters were currently modified by artificially processing the production results.
3.3. Planning Programme
- (1)
- Second nature covered by food production
- (2)
- Eco-building for green production
- (3)
- Three-dimensional integrated urban form
4. Conclusions
Author Contributions
Funding
Conflicts of Interest
Appendix A
| 18th to 20th Centuries | Reconfiguring Urban-Rural Linkages |
| late 18th century | Waste generated by the city of Paris can be used as a source of agricultural fertilizer |
| 1818–1826 | Thünen’s model: market value of land, agricultural prices, and transport costs lead to a concentric ring structure of urban land |
| mid-19th century | Rural and urban as interconnected ecological and economic cycles |
| 1856 | Replacement of a large French “workers’ home” farm with a small kitchen garden |
| late 19th century | The system of “citizen farms” established in Germany |
| 1903 | Howard’s Garden City consists of interconnected city-states, with 5/6 of land devoted to food production, promoting local food supplies |
| 1915 | “Evolutionary City” introduces agricultural green belts to form agricultural chains |
| 20 | Wright’s Broadacre provides agricultural self-sufficiency with one acre of living gardens per home, connected by a highway system in a low-density horizontal area |
| Early 20th Century | Modern Development of Cities, Agriculture, and Marketed Foods |
| 1924 | The agricultural market in the Soviet Union created an orderly and informative agricultural activity |
| 1922 | La Ville Radieuse |
| 1940 | First building with prefabricated curtain wall panels—Jean-Brouilly Market, France |
| World War II | Victory Gardens, USA |
| 1949 | Hilberseimer’s New Region Pattern incorporates decentralized small-scale agricultural production spaces in industrialized cities, creating an integrated layout with more efficient land use |
| late 1940s | Techniques et Architecture: New industrial farm buildings have replaced old farm buildings |
| Mid-20th century | Rethinking Large-Scale Mechanized Agriculture |
| 1956 | Mexico: modular components build Felix Candela’s Coyoacto Market |
| 1960s and 1970s | Greece: mechanized farms combined with traditional farms |
| 1960s and 1970s | Japan: climbing private land prices, arable land preserved in cities |
| 1961 | Metabolist combines traditional agriculture with modern cities |
| 1968 | Food-growing activities in “Sea Farms” can take place anywhere |
| The 1970s | Urban Farms Develop Radically and Freely |
| 1970 | New York government uses public land to fund community farmland |
| 1971 | Architectural Design: Free Commune is a self-sufficient community |
| 1972 | Architectural Design: organic food movement around the world |
| 1973 | The oil crisis has changed organic food from a radical idea to a more pragmatic survival philosophy |
| 1978 | Sustainable Agriculture is an integrated system that simulates nature |
| The 1980s to Early 2000s | Modern Farms, Buildings, and Cities |
| 1980s | The resurgence of cheap oil |
| 1986 | Six types of community agriculture emerge in Canada |
| late 1990s | Different studies on urban agriculture from various disciplinary perspectives |
| 1994 | Urban Food Production: A Survey Of Evolution, Official Support, And Significance (with special reference to Africa |
| 1995 | Theory and Policy of Urban Agriculture |
| 1999 | Planning for the Purpose of Urban Agriculture: A Review of Tools and Strategies for Planners |
| 2000 | Pig City by MVRDV (an architectural firm) puts pig farming in a skyscraper |
| 2002 | The History and Future of Community-Based Urban Agriculture |
| 2004 | Creating Edible Landscapes, an exploratory practice of embedding agriculture in lower-income communities in developing countries, has further increased academic recognition of urban agriculture |
| 2005 | CPULs: continuous open spaces and green infrastructure in cities |
| 2006 | Growing Better Cities: Urban Agriculture for Sustainable Development |
| 2009 | Hydroponic vertical planting on curtain walls of high-rise buildings |
| 2009 | Agriculture Urbanism introduces the concept of agriculture-oriented community planning |
| 2009 | Propose an urban element based on CPULs including food systems |
| 2009 | Edible Rotterdam exploration of social, spatial, and technological production strategies |
| 2010 | Why Farm in the City? Observing Urban Agriculture Through the Theory of Metabolic Breakdown |
| 2011 | Food Sensitive Planning and Urban Design (FSPUD) |
| 2011 | Carrot City: Creating Space for Urban Agriculture identifies appropriate types of agricultural space in cities based on practice |
| 2013 | Sustainable Agricultural Urbanization: Low Density Cities in the Maya and Aztecs |
| 2013 | Urban Vegetable Gardens, Agriculture and Water Management: Roots of Urban Resilience for Long-Term Urban Food Security |
| 2015 | Expo Milano: urban agriculture moves from utopia to practice |
| Theory | Summarize | Space Organization Measures |
|---|---|---|
| 2005 CPULs | A resilient approach to redefining urban open space | 1. Construction of a continuous open space network within cities and an ecological green corridor between urban and rural areas. 2. Selection of a portion of the assessed space for the introduction of a continuous edible landscape, mainly for vegetables and fruits. 3. Multifunctional, coherent and sustainable infrastructure networks for multi-scale urban agricultural production. |
| 2009 Agriculture Urbanism | Agriculture-oriented community planning model | 1. Spatial division into six zones according to geographic location (spatial integration to form an agricultural urban form). 2. Allocation of different varieties to different scales of agricultural space (technological alliances to form local food systems). 3. Agricultural production of different intensities for rural-urban exchange (integration of behaviors to form a pluralistic participatory mechanism). |
| 2009 Food Urbanism | Organization of urban spaces and people’s lives based on urban food systems | 1. A typological summary of the spaces currently available for agricultural production in cities. 2. An in-depth exploration of the people, size, layout, varieties, responsibilities, distribution, etc. of each agricultural space type. 3. To build a spatial network of urban food systems, urban roads are divided into five types of circulation. |
| 2011 FSPUD | Water Sensitive Urban Design, WSUD | 1. Reconsider the main stages of food production, processing, transportation, and distribution. 2. Pay more attention to the upgrading of the urban food infrastructure and to increasing the environmental awareness of society. 3. Organic waste from the consumption of food is recycled and rainwater and grey water are collected for use. |
| Cases | Advantages | Disadvantages |
|---|---|---|
| Edible Rotterdam | Build a matching matrix from the needs of urban agriculture and the space currently available, with high operational feasibility | The layer filtering method is imprecise and only for built-up cities |
| Mapping Urban Agricultural Potential | 1. Target groups include governments, businesses, organizations or enthusiasts; 2. A geographic database; 3. An interactive tool | No specific design strategy after screening of urban spaces |
| Self-Sufficient Neighborhood Prototype | 1. Summarize the existing urban spatial logic and dismantle it into 8 subsystems; 2. Demand forecasting—Typology induction—Neighborhood prototyping—System settlement; 3. Design goals from quantitative feedback | 1. Top-down planning limits the possibilities of the overall spatial pattern; 2. The final prototype of the neighborhood does not have any obvious “self-sufficient” spatial characteristics |
Appendix B





References
- UN-ESCAP. Asia and the Pacific SDG Progress Report 2019; United Nations Publication: Bangkok, Thailand, 2019; Available online: https://www.unescap.org/publications/asia-and-pacific-sdg-progress-report-2019 (accessed on 1 September 2020).
- UN-DESA. World Urbanization Prospects: The 2018 Revision; United Nations Publication: New York, NY, USA, 2018; Available online: https://www.un.org/development/desa/publications/2018-revision-of-world-urbanization-prospects.html (accessed on 1 September 2020).
- IPCC. Climate Change 2014: Mitigation of Climate Change. Contribution of Working Group III to the Fifth Assessment Report of the Intergovernmental Panel on Climate Change; Edenhofer, O., Pichs-Madruga, R., Sokona, Y., Minx, J.C., Farahani, E., Kadner, S., Seyboth, K., Adler, A., Baum, I., Brunner, S., et al., Eds.; Cambridge University Press: Cambridge, UK; New York, NY, USA, 2014; Available online: https://www.ipcc.ch/report/ar5/wg3/ (accessed on 1 September 2020).
- FAO. How to Feed the World in 2050. In Proceedings of the High-Level Expert Forum, Rome, Italy, 12–13 October 2009; Available online: http://www.fao.org/wsfs/forum2050/wsfs-forum/en/ (accessed on 1 September 2020).
- FAO; IFAD; UNICEF; WFP; WHO. The State of Food Security and Nutrition in the World 2020. Transforming Food Systems for Affordable Healthy Diets; FAO: Rome, Italy, 2020; Available online: https://doi.org/10.4060/ca9692en (accessed on 1 September 2020).
- FAO. FAO Statistical Yearbook 2013: World Food and Agriculture; FAO: Rome, Italy, 2013; Available online: http://www.fao.org/3/i3107e/i3107e00.htm (accessed on 1 September 2020).
- WWF. Living Planet Report—2018: Aiming Higher; Grooten, M., Almond, R.E.A., Eds.; WWF: Gland, Switzerland, 2018; Available online: http://www.wwfchina.org/content/press/publication/2018/LPR2018_Full%20Report.pdf (accessed on 1 September 2020).
- Metro Vancouver Planning Coalition. Securing the Farm Edge & Urban Green Fingers. Available online: http://www.plancanada.com/protecting_farm_edges.pdf (accessed on 1 September 2020).
- United Nations Security Council. Senior Officials Sound Alarm over Food Insecurity, Warning of Potentially ‘Biblical’ Famine, in Briefings to Security Council Title. Available online: https://www.un.org/press/en/2020/sc14164.doc.htm (accessed on 1 September 2020).
- Lal, R. Home Gardening and Urban Agriculture for Advancing Food and Nutritional Security in Response to the COVID-19 Pandemic. Food Secur. 2020, 12, 871–876. [Google Scholar] [CrossRef] [PubMed]
- International Grain Council. Grain Market Report. As at: GMR 512-23/07/2020. Available online: https://www.igc.int/en/markets/marketinfo-sd.aspx (accessed on 1 September 2020).
- FAO. World Food and Agriculture–Statistical Pocketbook 2019; FAO: Rome, Italy, 2019; Available online: http://www.fao.org/3/ca6463en/ca6463en.pdf (accessed on 1 September 2020).
- Yu, K.J. High yield Paddy Fields in Cities-Design of Rice Field Campus in Shenyang Jianzhu University. Landsc. Archit. 2007, 7, 18–19. [Google Scholar]
- CASS. China Agricultural Sector Development Report 2020; China Social Science Press: Beijing, China, 2020; Available online: http://iaed.caas.cn/docs/2020-06/20200605102008307704.pdf (accessed on 1 September 2020).
- FAO; IFAD; UNICEF; WFP; WHO. The State of Food Security and Nutrition in the World 2017—Building Resilience for Peace and Food Security; FAO: Rome, Italy, 2017; Available online: http://www.fao.org/3/a-i7695e.pdf (accessed on 1 September 2020).
- Pothukuchi, K.; Kaufman, J.L. Placing the food system on the urban agenda: The role of municipal institutions in food systems planning. Agric. Hum. Values 1999, 16, 213–224. [Google Scholar] [CrossRef]
- Steel, C. Hungry City: How Food Shapes Our Lives; Vintage: London, UK, 2008. [Google Scholar]
- Gottlieb, R.; Joshi, A. Food Justice; MIT Press: Cambridge, MA, USA, 2010. [Google Scholar]
- Heynen, N.; Kurtz, H.E.; Trauger, A. Food justice, hunger and the city. Geogr. Compass 2012, 6, 304–311. [Google Scholar] [CrossRef]
- Morgan, K. Local and green, global and fair: The ethical foodscape and the politics of care. Environ. Plan. A 2010, 42, 1852–1867. [Google Scholar] [CrossRef]
- Viljoen, A.; Wiskerke, J.S. (Eds.) Sustainable Food Planning: Evolving Theory and Practice; Wageningen Academic Publishers: Wageningen, The Netherlands, 2012. [Google Scholar]
- Ilieva, R.T. Urban Food Planning: Seeds of Transition in the Global North; Routledge: Abingdon, UK; New York, NY, USA, 2016. [Google Scholar]
- Chaboud, G.; Bricas, N.; Daviron, B. Sustainable urban food systems: State of the art and future directions. In Proceedings of the 5th AESOP Sustainable Food Planning Conference, Montpellier, France, 28–29 October 2013. [Google Scholar]
- Horst, M.; Gaolach, B. The potential of local food systems in North America: A review of foodshed analyses. Renew Agric. Food Syst. 2015, 30, 399–407. [Google Scholar] [CrossRef]
- Cummins, S.; Macintyre, S. A systematic study of an urban foodscape: The price and avail ability of food in greater Glasgow. Urban Stud. 2002, 39, 2115–2130. [Google Scholar] [CrossRef]
- Walker, R.E.; Keane, C.R.; Burke, J.G. Disparities and access to healthy food in the United States: A review of food deserts literature. Health Place 2010, 16, 876–884. [Google Scholar] [CrossRef] [PubMed]
- Viljoen, A.; Bohn, K. Continuous Productive Urban Landscapes (CPULs): Designing Urban Agriculture for Sustainable Cities; Architectural Press: Oxford, UK, 2005. [Google Scholar]
- Viljoen, A.; Bohn, K. Second Nature Urban Agriculture: Designing Productive Cities; Routledge: New York, NY, USA, 2004. [Google Scholar]
- IFPRI. 2016 Global Food Policy Report; IFPRI: Washington, DC, USA, 2016; Available online: https://www.ifpri.org/publication/2016-global-food-policy-report-synopsis (accessed on 1 September 2020).
- UN. Transforming our World: The 2030 Agenda for Sustainable Development, United Nations General Assembly. In Proceedings of the Seventieth Session, 4th Plenary Meeting, New York, NY, USA, 21 October 2015; Available online: https://sustainabledevelopment.un.org/post2015/transformingourworld (accessed on 1 September 2020).
- Wang, X.Q. Effects of Food Consumption Structure Changes on Income of Different Sectors of Food Systems. Chin. Rural Econ. 2001, 11, 58–63. [Google Scholar]
- Ren, J.Z.; Nan, Z.B.; Lin, H.L. Taking the Grassland Agro-system to Insure Food Security. Acta Pratacult. Sin. 2005, 3, 1–10. [Google Scholar]
- Lin, W.X.; Chen, T.; Zhou, M.M. New dimensions in agroecology. Chin. J. Eco-Agric. 2012, 3, 253–263. [Google Scholar] [CrossRef]
- Gao, N.; Hua, C.; Zhu, S.X.; Ge, D. The Exploration about Agricultural Urbanism Strategic System: A Case Study of ‘Room for Urban Agriculture in Rotterdam’. Urban Plan. Int. 2013, 1, 74–79. [Google Scholar]
- Yi, X.X. A New Issue in Western Planning: Community Food System. Planners 2012, 6, 102–106. [Google Scholar]
- Liu, J.J.; Li, B.F.; Ning, Y.F.; Born, B. A Research on American Food System Planning. Urban Plan. Int. 2013, 5, 103–108. [Google Scholar]
- Sun, L.; Zhang, Y.K.; Zhang, R.; Gong, X. Analysis on Urban Agriculture Planning Theory and its Application Case. Mod. Urban Res. 2016, 3, 46–53. [Google Scholar]
- Fu, J.S.; Zhu, W.Y. An Introduction of Rositsa T. Ilieva’s Urban Food Planning Theory and Enlightenment on Development of Urban Space in Beijing City. Urban Des. 2016, 6, 72–79. [Google Scholar]
- Flegal, K.M.; Carroll, M.D.; Ogden, C.L.; Curtin, L.R. Prevalence and Trends in Obesity among US Adults, 1999-2008. J. Am. Med. Assoc. Arch. 2010, 303, 235–241. [Google Scholar] [CrossRef] [PubMed]
- Sun, Y.B. Urban Agriculture and its Potential in Urban Development. Ph.D. Thesis, Tianjin University, Tianjin, China, 2013. [Google Scholar]
- Mendes, W.; Balmer, K.; Kaethler, T.; Rhoads, A. Using land inventories to plan for urban agriculture: Experiences from Portland and Vancouver. J. Am. Plan. Assoc. 2008, 74, 435–449. [Google Scholar] [CrossRef]
- Duany, A.; Plater-Zyberk, D. Garden Cities: Theory & Practice of Agrarian Urbanism; Prince’s Foundation: London, UK, 2011. [Google Scholar]
- Grimm, J. Food Urbanism: A Sustainable Design Option for Growing Urban Communities. Bachelor’s Thesis, Iowa State University, Ames, IA, USA, 2009. [Google Scholar]
- Donovan, J.; Larson, K.; McWhinnie, J. Food-Sensitive Planning and Urban Design: A Conceptual Framework for Achieving a Sustainable and Healthy Food System. 2011. Available online: http://www.healthyplaces.org.au/userfiles/file/Design%20elements/foodsensitive_planning.pdf (accessed on 1 September 2020).
- McGrath, B. Digital Modelling for Urban Design; Wiley: London, UK, 2008. [Google Scholar]
- Otto, F. Occupying and Connecting: Thoughts on Territories and Spheres of Influence with Particular Reference to Human Settlement; Axel Menges: Fellbach, Germany, 2009. [Google Scholar]
- Forman, R.T.T. Urban Regions Ecology and Planning Beyond the City; Cambridge University Press: Cambridge, UK, 1995. [Google Scholar]
- Batty, M.; Longley, P.; Fotheringham, S. Urban Growth and Form: Scaling, Fractal Geometry, and Diffusion-Limited Aggregation. Environ. Plan. A 1989, 21, 1447–1472. [Google Scholar] [CrossRef]
- Marshall, S. Cities, Design and Evolution; Routledge: New York, NY, USA, 2008. [Google Scholar]
- Paul de Graaf Ontwerp & Onderzoek. Ruimte Voor Stadslandbouw in Rotterdam. 2011. Available online: http://pauldegraaf.eu/portfolio/ruimte-voor-stadslandbouw-in-rotterdam-2011/ (accessed on 1 September 2020).
- Dumitresc, V. Mapping Urban Agriculture Potential in Rotterdam. 2013. Available online: https://issuu.com/vladdumitrescu9/docs/uareport_seconddraft (accessed on 1 September 2020).
- MaCT 01: Fab City Prototype. Available online: http://www.iaacblog.com/programs/courses/mact/2015-2016-mact/fab-city-prototype-mc-2015-16-1st/ (accessed on 1 September 2020).
- Pont, M.B.; Haupt, P. Spacematrix: Space, Density and Urban Form; NAi Publishers: Rotterdam, The Netherlands, 2010. [Google Scholar]
- Chinese Nutrition Society. Chinese Dietary Guideline (2016); PMPH: Beijing, China, 2016. [Google Scholar]
- Population Monitoring and Family Development Division. China Family Development Report (2016); CPPH: Beijing, China, 2016; p. 4. [Google Scholar]
- Rural Socio-Economic Surveys Division. China Rural Statistical Yearbook; China Statistics Press: Beijing, China, 2017; pp. 178–181. [Google Scholar]
- Zhang, Y.K.; Zheng, J. A Call for New Spirit A Centurial Turn of the Contemporary Cities and Buildings. Archit. J. 2016, 10, 114–119. [Google Scholar]











| Dimension | Micro-Agriculture | Family Gardens/ Backyard | Community Farms/ Allotment | Urban Farm | Suburban Farm | |
|---|---|---|---|---|---|---|
| Scale | Area (m2) | <500 | <1000 | 1000–3000 | 2000–10,000 | >10,000 |
| Location | Downtown roof/Balcony | Semi-detached house | Non-city center community | Interior or roof of enterprises and factories | Brownfields, vacant and waste land | |
| Property rights | Both | Private | Collectives | Enterprise/institution | Both | |
| Business model | Both | Leisure and self-selling | Non-commercial cultivation | Recreation, education, retail | High yield, wholesale sale | |
| Tech. | Type | Vertical | Horizontal | Ecological | Vertical and horizontal | Vertical and ecological |
| Difficulty | Hydroponic, containers | Soil, planting beds | Soil, organic | Hydroponic, greenhouse | CO2 greenhouse, LED factory | |
| Efficient | Yield (kg/m2/year) | 8–12 | 8–12 | 20–25 | 70–80 | 110–140 |
| Investment | Low | Relatively low | Medium | Relatively high | High | |
| Social/Ecological | Reduced energy consumption, space utilization | Biodiversity, healthy diet | Community cohesion, green infrastructure | Multi-functional complex | Reduction of food miles | |
| Basic Parameters | Formula | Standard Quantity |
|---|---|---|
| Resident per capita living area (Sr) Residential unit area (Sz) Average household size (A) Daily per capita vegetable intake (Mr1) Daily per capita fruit intake (Mr2) Vegetable unit area yield (a1) Fruit unit area yield (a2) Annual vegetable production area (S1) Annual fruit production area (S2) |
Publisher’s Note: MDPI stays neutral with regard to jurisdictional claims in published maps and institutional affiliations. |
© 2020 by the authors. Licensee MDPI, Basel, Switzerland. This article is an open access article distributed under the terms and conditions of the Creative Commons Attribution (CC BY) license (http://creativecommons.org/licenses/by/4.0/).
Share and Cite
Yang, Y.; Zhang, Y.; Huang, S. Urban Agriculture Oriented Community Planning and Spatial Modeling in Chinese Cities. Sustainability 2020, 12, 8735. https://doi.org/10.3390/su12208735
Yang Y, Zhang Y, Huang S. Urban Agriculture Oriented Community Planning and Spatial Modeling in Chinese Cities. Sustainability. 2020; 12(20):8735. https://doi.org/10.3390/su12208735
Chicago/Turabian StyleYang, Yuanchuan, Yukun Zhang, and Si Huang. 2020. "Urban Agriculture Oriented Community Planning and Spatial Modeling in Chinese Cities" Sustainability 12, no. 20: 8735. https://doi.org/10.3390/su12208735
APA StyleYang, Y., Zhang, Y., & Huang, S. (2020). Urban Agriculture Oriented Community Planning and Spatial Modeling in Chinese Cities. Sustainability, 12(20), 8735. https://doi.org/10.3390/su12208735
