Influence of Social Media Usage on the Green Product Innovation of Manufacturing Firms through Environmental Collaboration
Abstract
1. Introduction
2. Literature Review
2.1. Social Media and Knowledge
2.2. SMU and GPI
2.3. The Mediating Roles of IEC
2.4. The Mediating Roles of ECS
2.5. The Relation between IEC and ECS
3. Methodology
3.1. Data Collection and Sampling
3.2. Measure
3.3. Model
4. Result
4.1. Demogaphic Profile
4.2. Measurement Model
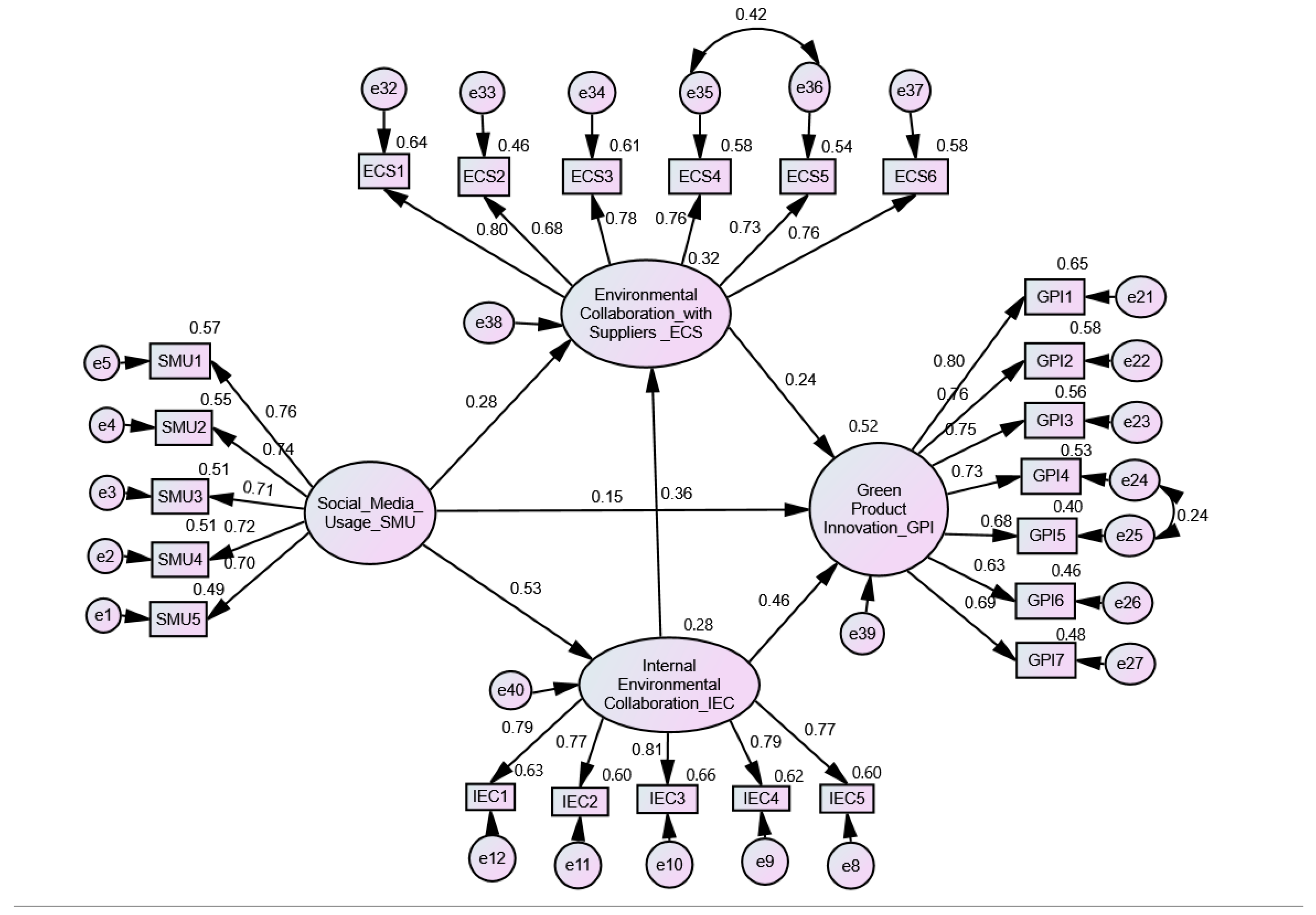
4.3. Structural Equation Modelling and Hypothesis Testing
4.3.1. Standardized Path Coefficients
4.3.2. Hypothesis Testing
4.4. Mediation Analysis
5. Discussion
6. Conclusions
Author Contributions
Funding
Conflicts of Interest
References
- Crammond, R.; Omeihe, K.O.; Murray, A.; Ledger, K. Managing knowledge through social media modelling an entrepreneurial approach for Scottish SMEs and beyond. Balt. J. Manag. 2018, 13, 303–328. [Google Scholar] [CrossRef]
- Kane, G.C. The evolutionary implications of social media for organizational knowledge management. Inf. Organ. 2017, 27, 37–46. [Google Scholar] [CrossRef]
- Muninger, M.; Hammedi, W.; Mahr, D. The value of social media for innovation: A capability perspective. J. Bus. Res. 2019, 95, 116–127. [Google Scholar] [CrossRef]
- Ahmed, Y.A.; Ahmad, M.N.; Ahmad, N.; Zakaria, N.H. Social media for knowledge-sharing: A systematic literature review. Telemat. Inf. 2019, 37, 72–112. [Google Scholar] [CrossRef]
- Ballew, M.T.; Omoto, A.M.; Winter, P.L. Using Web 2.0 and Social Media Technologies to Foster Proenvironmental Action. Sustainability 2015, 7, 10620–10648. [Google Scholar] [CrossRef]
- Hynes, N.; Wilson, J. I do it, but don’t tell anyone! Personal values, personal and social norms: Can social media play a role in changing pro-environmental behaviours? Technol. Forecast. Soc. Chang. 2016, 111, 349–359. [Google Scholar] [CrossRef]
- Zhang, N.A.N.; Skoric, M.M. Media Use and Environmental Engagement: Examining Differential Gains from News Media and Social Media. Int. J. Commun. 2018, 12, 380–403. [Google Scholar]
- Nasrollahi, M. The Impact of Firm’s Social Media Applications on Green Supply Chain Management. Int. J. Supply Chain Manag. 2018, 7, 16–24. [Google Scholar]
- Tseng, M.L.; Lim, M.K.; Wu, K.J.; Peng, W.W. Improving sustainable supply chain capabilities using social media in a decision-making model. J. Clean. Prod. 2019, 227, 700–711. [Google Scholar] [CrossRef]
- Abbas, J.; Mahmood, S.; Ali, H.; Ali Raza, M.; Ali, G.; Aman, J.; Bano, S.; Nurunnabi, M. The Effects of Corporate Social Responsibility Practices and Environmental Factors through a Moderating Role of Social Media Marketing on Sustainable Performance of Firms’ Operating in Multan, Pakistan. Sustainability 2019, 11, 3434. [Google Scholar] [CrossRef]
- Huang, H. Media use, environmental beliefs, self-efficacy and pro-environmental behavior. J. Bus. Res. 2015, 69, 2206–2212. [Google Scholar] [CrossRef]
- Tajudeen, F.P.; Jaafar, N.I.; Ainin, S. Information & Management Understanding the impact of social media usage among organizations. Inf. Manag. 2017, 55, 308–321. [Google Scholar]
- Abdullah, I.; Wan Mahmood, W.H.; Md Fauadi, H.F.; Ab Rahman, M.N.; Mohamed, S.B. Sustainable manufacturing practices in Malaysian palm oil mills: Priority and current performance. J. Manuf. Technol. Manag. 2017, 28, 278–298. [Google Scholar] [CrossRef]
- De Medeiros, J.F.; Ribeiro, J.L.D.; Cortimiglia, M.N. Success factors for environmentally sustainable product innovation: A systematic literature review. J. Clean. Prod. 2014, 65, 76–86. [Google Scholar] [CrossRef]
- Sujata, M.; Khor, K.S.; Ramayah, T.; Teoh, A.P. The role of social media on recycling behaviour. Sustain. Prod. Consum. 2019, 20, 365–374. [Google Scholar] [CrossRef]
- Martín-Rojas, R.; García-Morales, V.J.; Garrido-Moreno, A.; Salmador-Sánchez, M.P. Social Media Use and the Challenge of Complexity: Evidence from the Technology Sector. J. Bus. Res. 2020, 1–19. [Google Scholar] [CrossRef]
- Corral, G.; Zubielqui, D.; Fryges, H.; Jones, J. Social media, open innovation & HRM: Implications for performance. Technol. Forecast. Soc. Chang. 2017, 144, 334–347. [Google Scholar]
- Garcia-Morales, V.J.; Martín-Rojas, R.; Lardón-López, M.E. Influence of social media technologies on organizational performance through knowledge and innovation. Balt. J. Manag. 2018, 13, 345–367. [Google Scholar] [CrossRef]
- Mention, A.; Barlatier, P.; Josserand, E. Using social media to leverage and develop dynamic capabilities for innovation. Technol. Forecast. Soc. Chang. 2019, 144, 242–250. [Google Scholar] [CrossRef]
- Papa, A.; Santoro, G.; Tirabeni, L.; Monge, F. Social media as tool for facilitating knowledge creation and innovation in small and medium enterprises. Balt. J. Manag. 2018, 13, 329–344. [Google Scholar] [CrossRef]
- Bhimani, H.; Mention, A.; Barlatier, P. Social media and innovation: A systematic literature review and future research directions. Technol. Forecast. Soc. Chang. 2018, 144, 251–269. [Google Scholar] [CrossRef]
- Duan, L.; Xu, L. Da Business intelligence for enterprise systems: A survey. IEEE Trans. Ind. Inform. 2012, 8, 679–687. [Google Scholar] [CrossRef]
- Carlson, J.; Rahman, M.; Voola, R.; Vries, N. De Customer engagement behaviours in social media: Capturing innovation opportunities. J. Serv. Mark. 2018, 32, 83–94. [Google Scholar] [CrossRef]
- Gölgeci, I.; Gligor, D.M.; Tatoglu, E.; Ayaz, O. A relational view of environmental performance: What role do environmental collaboration and cross-functional alignment play? J. Bus. Res. 2019, 96, 35–46. [Google Scholar] [CrossRef]
- Kong, T.; Feng, T.; Ye, C. Advanced manufacturing technologies and green innovation: The role of internal environmental collaboration. Sustainability 2016, 8, 1056. [Google Scholar] [CrossRef]
- Solakivi, T.; Laari, S.; Töyli, J.; Ojala, L. Firm performance and environmental collaboration in manufacturing. Int. J. Bus. Syst. Res. 2017, 11, 365–392. [Google Scholar] [CrossRef]
- Grekova, K.; Calantone, R.J.; Bremmers, H.J.; Trienekens, J.H.; Omta, S.W.F. How environmental collaboration with suppliers and customers influences firm performance: Evidence from Dutch food and beverage processors. J. Clean. Prod. 2016, 112, 1861–1871. [Google Scholar] [CrossRef]
- Aboelmaged, M. Direct and indirect effects of eco-innovation, environmental orientation and supplier collaboration on hotel performance: An empirical study. J. Clean. Prod. 2018, 184, 537–549. [Google Scholar] [CrossRef]
- Segarra-Oña, M.; Peiró-Signes, Á.; Mondéjar-Jiménez, J. Twisting the twist: How manufacturing & knowledge-intensive firms excel over manufacturing & operational and all service sectors in their eco-innovative orientation. J. Clean. Prod. 2016, 138, 19–27. [Google Scholar]
- Cheng, C.C.J.; Krumwiede, D.; Krumwiede, D. Enhancing the performance of supplier involvement in new product development: The enabling roles of social media and firm capabilities. Supply Chain Manag. 2018, 23, 171–187. [Google Scholar] [CrossRef]
- Du, S.; Yalcinkaya, G.; Bstieler, L. Sustainability, Social Media Driven Open Innovation, and New Product Development Performance*. J. Prod. Innov. Manag. 2016, 33, 55–71. [Google Scholar] [CrossRef]
- Hitchen, E.L.; Nylund, P.A.; Ferràs, X.; Mussons, S.; Hitchen, E.L.; Nylund, P.A.; Ferra, X. Social media: Open innovation in SMEs finds new support. J. Bus. Strategy 2017, 38, 21–29. [Google Scholar] [CrossRef]
- Chen, Y.S.; Lai, S.B.; Wen, C.T. The influence of green innovation performance on corporate advantage in Taiwan. J. Bus. Ethics 2006, 67, 331–339. [Google Scholar] [CrossRef]
- Chen, Y.S. The driver of green innovation and green image—Green core competence. J. Bus. Ethics 2008, 81, 531–543. [Google Scholar] [CrossRef]
- Basit, A.; Hassan, Z. The Impact of Social Media Usage on Employee and Organization Performance: A Study on Social Media Tools Used by an IT Multinational in Malaysia. J. Mark. Consum. Behav. Emerg. Mark. 2018, 1, 48–65. [Google Scholar]
- Barney, J. Firm Resources and Sustained Competitive Advantage. J. Manag. 1991, 17, 99–120. [Google Scholar] [CrossRef]
- Mothe, C.; Nguyen-Thi, U.T. Persistent openness and environmental innovation: An empirical analysis of French manufacturing firms. J. Clean. Prod. 2017, 162, 59–69. [Google Scholar] [CrossRef]
- Lu, Q.S.; Miller, R. How Social Media Communications Combine with Customer Loyalty Management to Boost Green Retail Sales. J. Interact. Mark. 2019, 46, 87–100. [Google Scholar] [CrossRef]
- Hart, S.L. A Natural-Resource-Based View of the Firm. Acad. Manag. Rev. 1995, 20, 986–1014. [Google Scholar] [CrossRef]
- Cao, X.; Yu, L. Exploring the influence of excessive social media use at work: A three-dimension usage perspective. Int. J. Inf. Manag. 2019, 46, 83–92. [Google Scholar] [CrossRef]
- Huang, F.; Rice, J. Openness in Product and Process Innovation. Int. J. Innov. Manag. 2012, 16, 1250020. [Google Scholar] [CrossRef]
- Rózewski, P.; Jankowski, J.; Bródka, P.; Michalski, R. Knowledge workers’ collaborative learning behavior modeling in an organizational social network. Comput. Hum. Behav. 2015, 51, 1248–1260. [Google Scholar] [CrossRef]
- Fernando, Y.; Wah, W.X. The impact of eco-innovation drivers on environmental performance: Empirical results from the green technology sector in Malaysia. Sustain. Prod. Consum. 2017, 12, 27–43. [Google Scholar] [CrossRef]
- Stucki, T.; Woerter, M.; Arvanitis, S.; Peneder, M.; Rammer, C. How different policy instruments affect green product innovation: A differentiated perspective. Energy Policy 2018, 114, 245–261. [Google Scholar] [CrossRef]
- Melander, L. Customer and Supplier Collaboration in Green Product Innovation: External and Internal Capabilities. Bus. Strateg. Environ. 2018, 27, 677–693. [Google Scholar] [CrossRef]
- Taylor, B.; De Loë, R.C. Conceptualizations of local knowledge in collaborative environmental governance. Geoforum 2012, 43, 1207–1217. [Google Scholar] [CrossRef]
- Suhariyanto, T.T.; Wahab, D.A.; Ab Rahman, M.N. Product design evaluation using life cycle assessment and design for assembly: A case study of a water leakage alarm. Sustainability 2018, 10, 2821. [Google Scholar] [CrossRef]
- Ogbeibu, S.; Emelifeonwu, J.; Senadjki, A.; Gaskin, J.; Kaivo-oja, J. Technological turbulence and greening of team creativity, product innovation, and human resource management: Implications for sustainability. J. Clean. Prod. 2020, 244, 118703. [Google Scholar] [CrossRef]
- Dyer, J.H.; Singh, H. Relational View. Acad. Manag. Rev. 1998, 23, 660–679. [Google Scholar] [CrossRef]
- Sarkis, J. A boundaries and flows perspective of green supply chain management. Supply Chain Manag. 2012, 17, 202–216. [Google Scholar] [CrossRef]
- Ageron, B.; Gunasekaran, A.; Spalanzani, A. Sustainable supply management: An empirical study. Int. J. Prod. Econ. 2012, 140, 168–182. [Google Scholar] [CrossRef]
- Seman, N.A.A.; Govindan, K.; Mardani, A.; Zakuan, N.; Saman, M.Z.M.; Hooker, R.E.; Ozkul, S. The mediating effect of green innovation on the relationship between green supply chain management and environmental performance. J. Clean. Prod. 2019, 229, 115–127. [Google Scholar] [CrossRef]
- Zailani, S.; Govindan, K.; Iranmanesh, M.; Shaharudin, M.R.; Sia Chong, Y. Green innovation adoption in automotive supply chain: The Malaysian case. J. Clean. Prod. 2015, 108, 1115–1122. [Google Scholar] [CrossRef]
- Mustaffa, N.F.; Hishamuddin, H.; Mat Ropi, N.; Saibani, N.; Ab Rahman, M.N. Assessing Supply Chain Risk Management Practices in Manufacturing Industries in Malaysia. J. Kejuruter. 2018, 1, 17–22. [Google Scholar]
- Liao, S.H.; Hu, D.C.; Ding, L.W. Assessing the influence of supply chain collaboration value innovation, supply chain capability and competitive advantage in Taiwan’s networking communication industry. Int. J. Prod. Econ. 2017, 191, 143–153. [Google Scholar] [CrossRef]
- Ardito, L.; Messeni, A.; Dezi, L.; Castellano, S. The influence of inbound open innovation on ambidexterity performance: Does it pay to source knowledge from supply chain stakeholders? J. Bus. Res. 2018. [Google Scholar] [CrossRef]
- Dai, J.; Cantor, D.E.; Montabon, F.L. Examining corporate environmental proactivity and operational performance: A strategy-structure-capabilities-performance perspective within a green context. Int. J. Prod. Econ. 2017, 193, 272–280. [Google Scholar] [CrossRef]
- Mehdikhani, R.; Valmohammadi, C. Strategic collaboration and sustainable supply chain management: The mediating role of internal and external knowledge sharing. J. Enterp. Inf. Manag. 2019, 32, 778–806. [Google Scholar] [CrossRef]
- Demeter, K.; Szász, L.; Rácz, B. The impact of subsidiaries ’ internal and external integration on operational performance. Intern. J. Prod. Econ. 2016, 182, 73–85. [Google Scholar] [CrossRef]
- Ong, T.S.; Lee, A.S.; Teh, B.H.; Magsi, H.B. Environmental Innovation, Environmental Performance and Financial Performance: Evidence from Malaysian Environmental Proactive Firms. Sustainability 2019, 11, 3494. [Google Scholar] [CrossRef]
- Reficco, E.; Gutiérrez, R.; Jaén, M.H.; Auletta, N. Collaboration mechanisms for sustainable innovation. J. Clean. Prod. 2018, 203, 1170–1186. [Google Scholar] [CrossRef]
- Eslami, M.H.; Lakemond, N.; Brusoni, S. The dynamics of knowledge integration in collaborative product development: Evidence from the capital goods industry. Ind. Mark. Manag. 2018, 75, 146–159. [Google Scholar] [CrossRef]
- Hair, J.F.; Black, W.C.; Babin, B.J.; Anderson, R.E. Multivariate Data Analysis: A Global Perspective, 7th ed.; Pearson Education, Inc.: Upper Saddle River, NJ, USA, 2010. [Google Scholar]
- Likert, R. A Technique for the Measurement of Attitudes Archives of Psychology. Arch. Psychol. 1932, 140, 1–55. [Google Scholar]
- Yong, A.G.; Pearce, S. A Beginner’s Guide to Factor Analysis: Focusing on Exploratory Factor Analysis. Tutor. Quant. Methods Psychol. 2013, 9, 79–94. [Google Scholar] [CrossRef]
- Nunnally, J.; Bernstein, I.H. Psychometric Theory, 3rd ed.; Vaicunas, J., Belser, J.R., Eds.; McGraw-Hill, Inc.: New York, NY, USA, 1994. [Google Scholar]
- Awang, Z. SEM Made Simple: A Guide to Learning Structural Equation Modeling; MPWS Rich Publication: Bandar Baru Bangi, Malaysia, 2015. [Google Scholar]
- Kwahk, K.; Park, D. Computers in Human Behavior The effects of network sharing on knowledge-sharing activities and job performance in enterprise social media environments. Comput. Hum. Behav. 2016, 55, 826–839. [Google Scholar] [CrossRef]
- Sigala, M.; Chalkiti, K. Knowledge management, social media and employee creativity. Int. J. Hosp. Manag. 2015, 45, 44–58. [Google Scholar] [CrossRef]
- Vachon, S.; Klassen, R.D. Environmental management and manufacturing performance: The role of collaboration in the supply chain. Int. J. Prod. Econ. 2008, 111, 299–315. [Google Scholar] [CrossRef]
- Vachon, S.; Klassen, R.D. Extending green practices across the supply chain integration. Int. J. Oper. Prod. Manag. 2006, 26, 795–821. [Google Scholar] [CrossRef]
- Huang, Y.-C.; Yang, M.-L.; Wong, Y.-J. The effect of internal factors and family influence on firms’ adoption of green product innovation. Manag. Res. Rev. 2016, 39, 1167–1198. [Google Scholar] [CrossRef]
- Campbell, D.T. The Informant in Quantitative Research. Am. J. Sociol. 1955, 60, 339–342. [Google Scholar] [CrossRef]
- Hooper, D.; Coughlan, J.; Mullen, M. Structural Equation Modelling: Guidelines for Determining Model Fit Structural equation modelling: Guidelines for determining model fit. J. Bus. Res. Methods 2008, 6, 53–60. [Google Scholar]
- Hair, J.F.; Gabriel, M.; Patel, V. AMOS Covariance-Based Structural Equation Modeling (CB-SEM): Guidelines on its Application as a Marketing Research Tool. Rev. Bras. Mark. 2014, 13, 44–55. [Google Scholar]
- Hair, J.F.; Black, W.C.; Babiin, B.J.; Anderson, R.E. Multivariate Data Analysis, 7th ed.; Prentice Hall: Upper Saddle River, NJ, USA, 2009. [Google Scholar]
- Byrne, B.M. Structural Equation Modeling with AMOS, EQS, and LISREL: Comparative Approaches to Testing for the Factorial Validity of a Measuring Instrument. Int. J. Test. 2001, 1, 55–86. [Google Scholar] [CrossRef]
- Henseler, J.; Ringle, C.M.; Sarstedt, M. A new criterion for assessing discriminant validity in variance-based structural equation modeling. J. Acad. Mark. Sci. 2014, 43, 115–135. [Google Scholar] [CrossRef]
- Fornell, C.; Larcker, D.F. Evaluating Structural Equation Models with Unobservable Variables and Measurement Error. J. Mark. Res. 1981, 18, 39–50. [Google Scholar] [CrossRef]
- Lam, H.K.S.; Yeung, A.C.L.; Cheng, T.C.E. The impact of firms’ social media initiatives on operational efficiency and innovativeness. J. Oper. Manag. 2016, 47–48, 28–43. [Google Scholar] [CrossRef]
- Raman, R.; Menon, P. Using social media for innovation-market segmentation of family firms. Int. J. Innov. Sci. 2018. [Google Scholar] [CrossRef]
- Braojos, J.; Benitez, J.; Llorens, J. How do social commerce-IT capabilities influence firm performance? Theory and empirical evidence. Inf. Manag. 2018, 56, 155–171. [Google Scholar] [CrossRef]
- Benitez, J.; Castillo, A.; Llorens, J.; Braojos, J. IT-enabled knowledge ambidexterity and innovation performance in small U.S. firms: The moderator role of social media capability. Inf. Manag. 2017, 55, 131–143. [Google Scholar] [CrossRef]
- Salim, N.; Ab Rahman, M.N.; Abd Wahab, D. A systematic literature review of internal capabilities for enhancing eco-innovation performance of manufacturing firms. J. Clean. Prod. 2019, 209, 1445–1460. [Google Scholar] [CrossRef]
- Zhang, G.; Tang, C. How could firm’s internal R&D collaboration bring more innovation? Technol. Forecast. Soc. Chang. 2017, 125, 299–308. [Google Scholar]
- Rahman, M.N.A.; Doroodian, M.; Kamarulzaman, Y.; Muhamad, N. Designing and validating a model for measuring sustainability of overall innovation capability of small and medium-sized enterprises. Sustainabilityy 2015, 7, 537–562. [Google Scholar] [CrossRef]
- Martinez-Martinez, A.; Cegarra-Navarro, J.G.; Garcia-Perez, A.; Wensley, A. Knowledge agents as drivers of environmental sustainability and business performance in the hospitality sector. Tour. Manag. 2019, 70, 381–389. [Google Scholar] [CrossRef]
- Wan Mahmood, W.H.; Ab Rahman, M.N.; Md Deros, B.; Jusoff, K.; Saptari, A.; Ebrahim, Z.; Mohamed Sultan, A.A.; Abu Bakar, M.H.; Subramonian, S.; Jano, Z. Manufacturing performance in green supply chain management. World Appl. Sci. J. 2013, 21, 76–84. [Google Scholar]
- Mohd Suki, N. Consumer environmental concern and green product purchase in Malaysia: Structural effects of consumption values. J. Clean. Prod. 2016, 132, 204–214. [Google Scholar] [CrossRef]



| Item | Factor Loading |
|---|---|
| Social media usage [68,69] | |
| SMU1: Use social media to gather information about environmental issues/green products from customers/suppliers/governments | 0.755 |
| SMU2: Use social media to collect information about competitor activities in innovating green products | 0.742 |
| SMU3: Upload information about environmental issues/green products online to discuss it with others | 0.711 |
| SMU4: Interact with more people when discussing a complicated theme regarding the environment | 0.717 |
| SMU5: Frequently participate in online discussions to create new knowledge on environmental activities/green products | 0.703 |
| SMU6: Voluntarily participate in professional online discussions related to environmental activities/green products | 0.581 (deleted) |
| Internal environmental collaboration [25,70] | |
| IEC1: Achieve environmental goals together | 0.792 |
| IEC2: Mutual understanding of responsibility in overseeing environmental performance | 0.772 |
| IEC3: Collaborate to reduce environmental impact | 0.811 |
| IEC4: Plan together to anticipate and solve problems related to the environment | 0.788 |
| IEC5: Make a joint decision on how to minimize the environmental impact of the product | 0.775 |
| Environmental collaboration with suppliers [71] | |
| ECS1: Work with suppliers to attain environmental objectives | 0.801 |
| ECS2: Provide suppliers with green design specifications for purchased items | 0.778 |
| ECS3: Cooperate with suppliers to develop new resource reduction strategies | 0.784 |
| ECS4: Collaborate with suppliers to improve waste reduction initiatives | 0.764 |
| ECS5: Cooperate with suppliers to achieve a cleaner production process | 0.734 |
| ECS6: Collaborate with suppliers to acquire materials/parts that support environmental goals | 0.760 |
| Green product innovation [33,72] | |
| GPI1: Choose materials that produce the least amount of pollution | 0.803 |
| GPI2: Choose materials that consume the least amount of energy/resources | 0.763 |
| GPI3: Modify product designs to substitute traditional materials with recycled ones | 0.750 |
| GPI4: Consider whether products are easy to recycle, reuse, and decompose | 0.731 |
| GPI5: Improve environmentally friendly packaging for products | 0.630 |
| GPI6: New product sales revenue | 0.681 |
| GPI7: Customer satisfaction | 0.689 |
| Category | Index | Initial Index Value | Final Index Value | Level of Acceptance |
|---|---|---|---|---|
| Absolute fit | RMSEA | 0.075 | 0.067 | <0.08 |
| GFI | 0.853 | 0.907 | >0.9 | |
| Incremental fit | CFI | 0.894 | 0.920 | >0.9 |
| TLI | 0.882 | 0.921 | >0.9 | |
| Parsimonious fit | Chisq/df | 1.670 | 1.688 | <3 |
| CR | AVE | GPI | SMU | IEC | ECS | |
|---|---|---|---|---|---|---|
| GPI | 0.884 | 0.523 | 0.723 a | |||
| SMU | 0.848 | 0.527 | 0.514 b | 0.726 | ||
| IEC | 0.891 | 0.621 | 0.667 | 0.532 | 0.788 | |
| ECS | 0.888 | 0.569 | 0.550 | 0.475 | 0.512 | 0.755 |
| Hypothesis | β | SE | CR | p-Value | Result | |
|---|---|---|---|---|---|---|
| H1 | SMU → GPI | 0.198 | 0.118 | 1.671 | 0.105 | Not Significant |
| H2a | SMU → IEC | 0.649 | 0.122 | 5.312 | *** | Significant |
| H2b | IEC → GPI | 0.482 | 0.104 | 4.634 | *** | Significant |
| H3a | SMU → ECS | 0.324 | 0.120 | 2.699 | 0.007 | Significant |
| H3b | ECS → GPI | 0.267 | 0.100 | 2.667 | 0.008 | Significant |
| H4 | IEC → ECS | 0.340 | 0.097 | 3.511 | *** | Significant |
Publisher’s Note: MDPI stays neutral with regard to jurisdictional claims in published maps and institutional affiliations. |
© 2020 by the authors. Licensee MDPI, Basel, Switzerland. This article is an open access article distributed under the terms and conditions of the Creative Commons Attribution (CC BY) license (http://creativecommons.org/licenses/by/4.0/).
Share and Cite
Salim, N.; Ab Rahman, M.N.; Abd Wahab, D.; Muhamed, A.A. Influence of Social Media Usage on the Green Product Innovation of Manufacturing Firms through Environmental Collaboration. Sustainability 2020, 12, 8685. https://doi.org/10.3390/su12208685
Salim N, Ab Rahman MN, Abd Wahab D, Muhamed AA. Influence of Social Media Usage on the Green Product Innovation of Manufacturing Firms through Environmental Collaboration. Sustainability. 2020; 12(20):8685. https://doi.org/10.3390/su12208685
Chicago/Turabian StyleSalim, Norhuda, Mohd Nizam Ab Rahman, Dzuraidah Abd Wahab, and Ariff Azly Muhamed. 2020. "Influence of Social Media Usage on the Green Product Innovation of Manufacturing Firms through Environmental Collaboration" Sustainability 12, no. 20: 8685. https://doi.org/10.3390/su12208685
APA StyleSalim, N., Ab Rahman, M. N., Abd Wahab, D., & Muhamed, A. A. (2020). Influence of Social Media Usage on the Green Product Innovation of Manufacturing Firms through Environmental Collaboration. Sustainability, 12(20), 8685. https://doi.org/10.3390/su12208685

