Abstract
The issue of marine plastic litter pollution is multifaceted, cross-sectoral, and ongoing in the absence of appropriate management measures. This study analysed the issue of marine plastic litter pollution in the context of the Descriptor 10 of the Marine Strategy Framework Directive and Good Environmental Status of the oceans and seas. The Driver-Pressure-State-Impact-Response (DPSIR) framework was used to assess the causes, effects, and management measures to changes in the marine environment resulting from marine plastics pollution. We noted that less than 10 peer-reviewed publications have applied the Driver-Pressure-State-Impact-Response (DPSIR) model to the issue of marine plastics pollution. Some basic needs such as food security, movement of goods and services, and shelter are also some of the major drivers of marine plastic pollution. The use of plastics is linked to multiple economic sectors (fisheries, agriculture, transport, packaging, construction) and other human activities. A significant amount of the resulting pressures came from the economic sectors for packaging and construction. State changes occurred at the environmental (contamination and bioaccumulation), ecosystem (ingestion of plastics, ghost fishing) and ecosystem service levels (supply of sea food, salt and cultural benefits), with possible loss of jobs and income being some of the observed impacts on human welfare. Responses as management measures, which are tailored to meet each component of the DPSIR framework, were identified. These included policies, regulations, technological advancement and behavioural change. The research acknowledges the issue of marine plastics pollution as a global environmental problem and recommends a trans-disciplinary approach, involving all types of stakeholders. Future research and analysis applying the DPSIR framework will be useful to provide the information necessary for the effective, adaptive management of litter pollution by marine plastics.
1. Introduction
A recent search (07.08.2020) of Google Scholar returned 214,000 articles about “marine plastic litter.” Marine litter is a major problem for managers of the marine environment [1]. There are many types of marine litter, including manufactured materials such as plastics, paper, and used wood that end up in the marine environment [2]. Marine litter is threatening the livelihoods of over three billion people who depend on the marine environment, the shipping sector, telecommunication cables, rescue missions, tourism, marine wildlife, and food chains [3]. The cost is approximately 13 billion US dollars (about 11.8 billion euros) a year in environmental damage [4,5]. In 2010, it was estimated that coastal and beach cleaning of marine litter in the EU alone would cost about €630 million per year, while the cost of cleaning the North Pacific Gyre is estimated to be €317 million euros [6,7]. Thus, marine litter is a worldwide issue [8]. Hence, scientists, governments, international organizations, such as the United Nations (UN), European Union (EU), and the world at large continue to invest money, time, energy, and resources to find a permanent solution to the issue.
Among the many different types of marine litter, plastic is considered the most harmful to the marine environment and marine wildlife [9]. This study focuses on plastics in marine litter, including macro, micro, mega, meso, and nanoplastics. Plastics are the most abundant and persistent [10] type of litter, accounting for 60–80% of the litter [4] that can be found in the marine environment [11]. The presence of significant quantities of marine plastic litter is a result of a resource-inefficient economy, in which plastics are littering the environment instead of being recycled and reused in a circular economy. Their introduction is a human pressure on the marine environment [12]. Several factors account for the abundance of plastics in the marine environment: first, the wide use of plastics for many purposes [13] and its high consumption rate contribute to the abundance; second, its physical features such as its durability and corrosion resistance [14] accounts for the abundance; third, the low-recycling rates and poor waste management practices on the part of society [9,15].
Our aim is to provide a science-based knowledge for the management of marine plastic litter, in the context of descriptor 10 of the EU Marine Strategy Framework Directive (MSFD) and the UN Sustainable Development Goal 14.1 (SDG 14.1). The management of marine plastic litter contributes to the good environmental status of the seas and oceans and marine ecosystem services. We also review and synthesize the sources of marine plastic litter including economic drivers, human activities, and pathways, quantify the pressures of marine plastic litter on the marine environment, analyse the environmental, ecological, and ecosystem state change due to marine plastic litter, analyse the impacts on human welfare (social, health, and economics) and analyse possible responses and measures for management.
2. Data Sources and Collection
Data gathering was carried through an in-depth literature collection in a global context using web-based searches. For example, the International Scientific Indices (ISI) Web of Knowledge and Web of Science, also, Google Scholar and Google searches were conducted using the key words “plastics,” “marine,” “pollution impact,” “health,” and “DPSIR.” The key words were either used singularly or in combination and were applied in English. For example, the following results were obtained using the key words in combination; “DPSIR, marine plastics” (813), “plastics pollution, impacts” (396,000), “plastics pollution, health” (356,000) and “marine, plastics, litter, pollution” (18,500). Searches that were focused on peer-reviewed articles in ISI journals were not constrained to any time period, so as to include earlier publications on the issue of marine plastic pollution. However, information was also obtained from reports and conference papers that contained data relevant to this study. References within other literature were also searched to obtain information.
Using the abstracts and the titles, literature that was relevant to the key words of this study was identified (180 articles), and the complete texts were examined. Information about marine plastics pollution was also analysed with regards to what constitutes, drivers, activities, pressures, state changes, impacts on humans, and welfare issues [16]. These results, both qualitative and quantitative, were then presented in Table 1.
Table 1.
The drivers, activities, pressures, state change, and impacts of marine plastic litter.
Analytical Framework
Social-Ecological Frameworks (SEFs) have been developed to allow planned, interdisciplinary thinking about complex problems in social-ecological systems settings. SEFs thus define the interaction between humans and their surrounding environment and have been used for analysing complex social-economic-environmental issues such as marine litter [17]. Marine plastic litter is a complex environmental problem that has growing interest from the scientific and policy domain. Such a complex problem cannot be solved by only one disciplinary approach [17], hence the need for an adaptive management framework that is action-oriented, integrative in approach, and interdisciplinary in nature, incorporating both ecological and social systems [18,19,20].
Given the magnitude of the problem, there is the need for an inter-disciplinary approach. It is in this regard that we have adopted the DPSIR framework, which is a useful tool for tackling social- environmental problems to provide solutions. The Organization of Economic Cooperation and Development (OECD) along with the European Environment Agency (EEA) and the United Nations Environment Programme (UNEP) have developed the Driver-Pressure-State-Impact-Response (DPSIR) framework as a tool for the analysis of complex social-economic-environmental issues such as marine litter [21,22]. This framework for the adaptive management of Social-Ecological System (SES) is used by the Organization of Economic Cooperation and Development [21], the European Environmental Agency [22], United Nation Environmental Programme [23], Food and Agricultural Organization, and the United Nations World Ocean Assessment [24]. This framework has been widely used in the marine and coastal context [25,26], because it is an adaptive management framework that is interdisciplinary and considers both the ecological and social systems.
The DPSIR framework has evolved since its first application to solve environmental problems [25]. This framework is an action-oriented framework with a more anthropocentric approach to problems, thus making it a good option for the management of issues such as marine plastic litter. Recently, the DPSIR framework has been adapted to DAPSI(W)R(M) to clarify some anomalies and confusion regarding the components of the framework [16,27]. Drivers now refers to fundamental (basic) needs (food, energy, space, movement of goods, security, or recreation) that are necessary for sustaining human life. To fulfil these basic needs, economic sectors develop specific Activities such as farming, fishing, and construction, which may generate Pressures on the environment. These pressures lead to a change in the State of the environment and ecosystem services, such as provisioning and cultural services, hence Impacting human welfare. Effective Responses as management measures depend on scientific knowledge to inform the appropriate policies and regulations [28].
3. Results
3.1. Drivers of Marine Litter
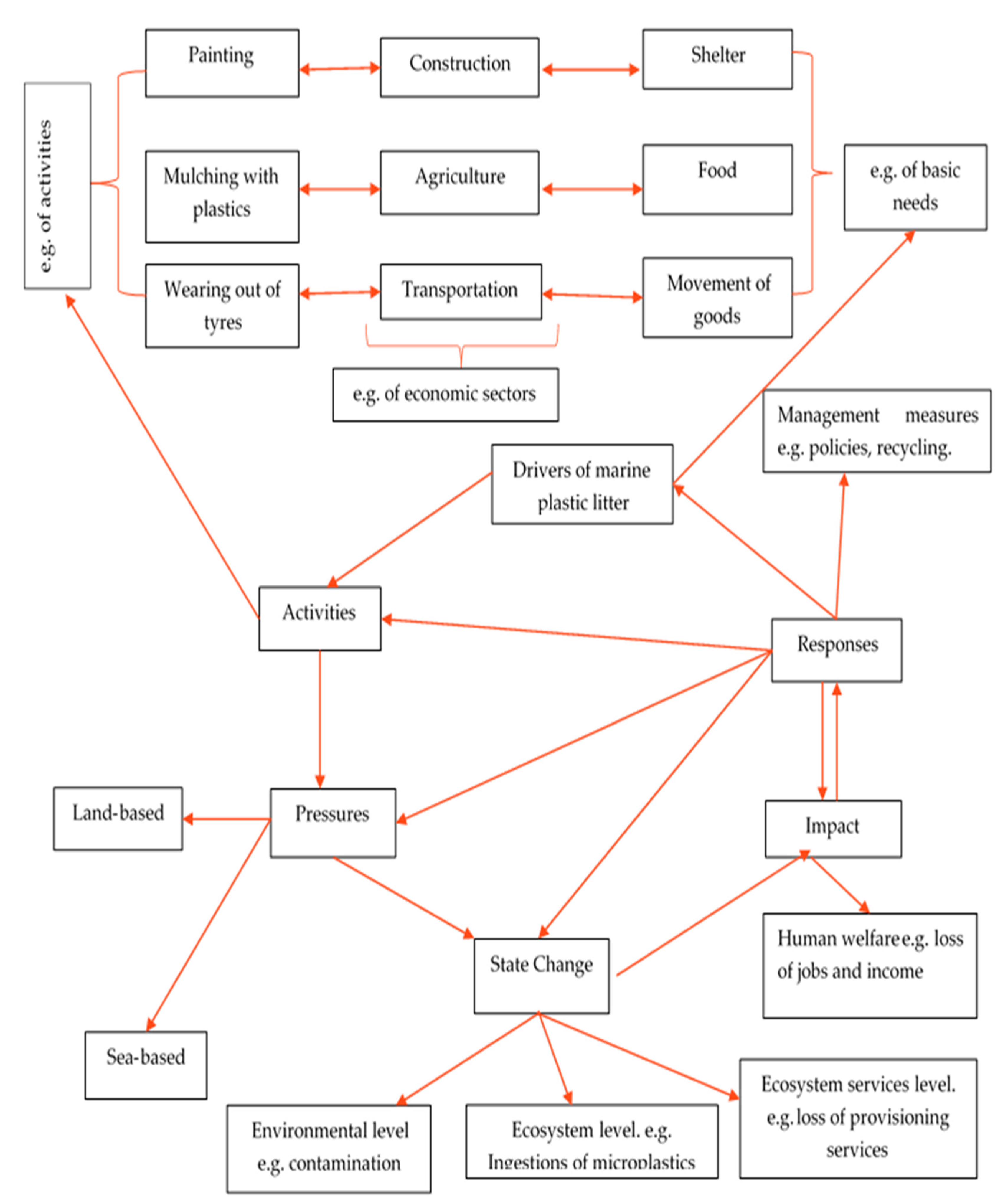
Drivers in the context of the analysis are fundamental human needs (Table 1, Figure 1) [29], such as food security, movement of goods and services, safety needs, shelter, hygiene, and wellbeing [16]. The most important in relation to the issue of marine plastics pollution are shelter, safety, and food security [30,31,32,33,34].
Figure 1.
Application of the DPSIR to marine plastic litter pollution.
3.2. Economic Sectors and Activities.
The requirement to satisfy fundamental human needs (drivers) is usually linked to economic sectors that require certain actions to make them accessible and available. The relationship between the economic sectors and specific activities is summarized in Table 1 and Figure 1. The activities require the use of plastics, from which marine litter are derived. This is the most important stage where marine plastics and microplastic waste are produced. For example, the transport economic sector (movement of goods and services) generates microplastics through wear and tear of tyres. An additional example is the case of the agricultural sector, in which several specific activities generate large quantities of plastic waste; for example, the construction of plastic green houses and tunnels [40]. Agricultural activities that require the use of plastics are more common in southern Europe, China, Korea, and Japan [24].
Abandoned, Lost, or Otherwise Discarded Fishing Gear (ALDFG) is associated with economic sectors such as fishing, recreational fishing, and aquaculture. This generates an estimated 10% of marine plastic waste [41], although in South Korea, this reaches 75% [42]. The specific activity is discarding plastic fishing gears such as buoys, nets, damaged ropes or snagged nets, and abandoning rather than retrieving them. Additionally, some are lost through wear and tear. As more fishing grounds are being exploited, there will be an increase in ALDFG (nets, long lines, gill nets, fishing traps) related marine plastic litter [43].
Similarly, some specific activities in the tourism sector including the use of plastic cups, picnic forks, plastic bottles, plastic spoons, and straws have been cited to generate both macro and microplastic [44,45]. It is a challenge to determine the amount of marine plastic litter that is generated as a result of these activities, nevertheless, peak records are often associated with the summer periods of beach tourism [46,47]. For example, the quantity of the observed litter reflected activities in the tourism sector on Cassino beach in Brazil such as tourist density, yearly earnings, and levels of education [48]. Similar findings were recorded in a research on beach tourists in Chile, where nearly half of the respondents acknowledged being involved in littering [49].
The washing of synthetic fabrics (activity) by the textile manufacturing sector produces microplastics in the form of microfibers. These cannot be easily screened and removed through the regular waste treatment plants [50]. Activities involving the use of single use products such as plastic carrier bags and plastic bowls to protect and preserve food in the packaging sector contributes significantly to the issue of marine plastic pollution. The low weight together with the hygienic conditions that plastics provide makes it ideal for packaging, as well as a material for single use products [51]. Other activities such as the use of paints containing microplastics by the construction sector (e.g., painting of buildings) produce microplastics when the paint wears out over a period of time [32].
3.3. Pressures
Pressures are the direct consequences of some specific activities in the absence of the appropriate responses as measures. These pressures acting on the marine environment fit two main categories, (Table 2, Figure 1), land-based and sea-based pressures that vary greatly with respect to the economic sectors where they originate. An estimated 80% of the total pressure in the marine environment comes from land, while 20% comes from sea [34]. The packaging sector produces the highest pressures (15,600,000 tonnes per year) due to the manufacture and use of single use items [31]. Construction, another land-based sector, produces the second highest pressures estimated at 1,400,000 tonnes per year [32]. The demand for and use of plastic materials by this economic sector is mainly from China (21% in 2010), Europe (20% in 2012), USA, and Canada (16% in 2014) [44,45,46].
Table 2.
Categorization of pressures due to marine plastics pollution.
Agriculture is the third most important land-based economic sector, contributing an estimated 1,300,000 tonnes of plastic waste per year [32] and using an estimated 3.4% of plastics manufactured in 2014 [52]. The combined pressures from sea-based fisheries and aquaculture, the fourth most important economic sector, is estimated at 705,000 tonnes per year [30]. In Southern Norway, for example, there is an estimated 10% lost in derelict lobster traps for every 25,000 deployed. Road transport and the textile economic sectors each contributes about 35% (525,000 tonnes per year) of the total estimated 1.5 × 106 tonnes designated pressures from land termed primary mircoplastics [32]. The tourism economic sector, relating to the use of beaches, has been reported to increase the pressure by 40% in the Mediterranean region every summer [33,53]. Other smaller sectors including the economic sectors that manufacture personal care products and pellets contribute a combined pressure of 7500 tonnes per year. There is currently no available information regarding the shipping sector.
3.4. State Change
A state change occurs when the normal state of the marine environment alters with special reference to the physico-chemical parameters, thus affecting the normal biological functioning at individual, population, community, or ecosystem levels [16]. These changes are indicators of ecosystem quality, reflecting the ecosystem integrity, which may hinder the smooth transition of ecosystem services [55]. The resulting state change can occur at three levels, environmental, ecological, and ecosystem services (Table 3, Figure 1). In the context of the Marine Strategy Framework Directive of the European Union, Marine Litter is one of the descriptors of Good Environmental Status, descriptor 10.
Table 3.
Levels of state changes.
3.4.1. State Changes in the Environmental Level
State change at the environmental level may involve changes in the physico-chemical variables and the health of marine living organisms. As sources of organic pollutants [56] and possible contamination and bioaccumulation in food chains and food webs [57], plastics may trigger state changes at the environmental level. Plastic resin pellets are very important in the plastic manufacturing sector [58], constituting the primary materials for the production of other plastic products. Pellets have a different affinity for varied organic pollutants and may act as sources of organic pollutants [59] when they accidentally leak into the marine environment during the transportation or manufacturing process. Polycyclic aromatic hydrocarbons (PAHs) and Polychlorinated biphenyl (PCBs) are some examples of chemicals that can adsorb to plastic resin pellets [59] while PCBs are more attracted to polyethylene [60]. According to Mato et al. [61], pellets absorb organic pollutants and therefore constitute useful tools for monitoring the presence of POPs. Plastic pellets have since been detected in almost all marine environments [58], thus raising global concerns.
3.4.2. State Change at the Ecological Level
State changes at the ecological level define how organisms relate to each other and their physical environment. Some of the identified state changes include ingestion, ghost fishing and entanglement, smothering, and the formation of artificial habitats that facilitate the transfer of invasive species [32].
Plastics ingestion is a phenomenon among marine organisms [62] that interfere with the interaction between marine organisms and their environment. Starvation, one of the effects of plastic ingestion, lowers the energy levels of organisms that have ingested the plastics, thus lowering their ability to interact with each other and their surrounding environment [63]. The United Nations Convention on Biological Diversity estimated that 600 species of organisms have suffered from marine plastic litter through ingestion, from micro-organisms to whales [64]. Some marine organisms, including filter feeders such as lugworm, amphipods, and barnacles are unable to distinguish microplastics from sediments and suspended particulate. Furthermore, the biofilm coatings on plastics make them more attractive and likely to be ingested by these marine organisms [65].
A case study of lobsters in Norway confirmed the potential of marine organisms to ingest microplastics [66]. This has also been shown for 10 different species of fish within the English Channel [67]. Experiments with invertebrates (lugworms, barnacles, amphipod, and mussels) showed similar results [68].
Plastics ingestion is also evident in birds [69,70,71]. Before 1960, reported cases of plastic litter ingestion by seabirds was about 5%, while the current rate of ingestion among seabirds is about 90% [64]. The estimated rate of ingestion is about 100% in marine turtles, 59% in whales, and 36% in seals [24,37].
The effects of ingestion include blockage of the digestive track [72] or organ failure as a result of toxins (example, phthalates and brominated flame retardants), decreased feeding, decreased productivity, and increased mortality [59,73,74].
Ghost fishing is an ecological state change that is increasing and is one of the major causes of entanglement affecting whales, turtles, seals, dolphins, dugongs, and sharks causing death, drowning, starvation, strangulation, or injury [75]. At least 30,000 cases of entanglement involving about 243 species of marine organisms have been reported [76]. About 300 large whales have died as a result of entanglement in the North-West Atlantic from 1970–2009 [77]. In the Gulf of Maine, entanglement was recorded in 80% of right whales and 50% of humpback whales [78]. Wilcox et al. [64] reports that 8000 ghost fishing nets were responsible for the entanglement and death of over 14,000 turtles in Northern Australia over 12 years.
Floating marine plastic litter creates artificial habitats in the ocean that can support different marine organisms [79]. Three hundred eighty-seven species of microorganisms, seaweed, and invertebrates have been noted [80]. Floating habitats on marine debris, especially marine plastic litter, contributes to the spread of invasive species, introducing non-indigenous species into new environments where they may be invasive [81]. The colonization of new environments and the consequent interaction with native species may lead to the extinction of the native groups. An example is the water strider, which uses hard surfaces provided by plastics as sites to lay eggs [82]. Evidence of this phenomenon was documented by Kiessling et al. [80], in which possible invaders were discovered on marine litter outside the space of their natural environment.
The different properties of plastics ensure that they either float or sink [83]. Marine organisms, such as barnacles, settle on plastics, thus making them less buoyant and sink, so that 70% eventually settle onto the benthos [84]. Larger and denser particles, such as fishing gears, have been observed to cause smothering of benthic organisms, physical damage to vegetation and coral, and reduction of light penetration [37].
Ingested plastic particles may increase bioaccumulation and the subsequent transfer of plastic contaminants along the food chain [66,85]. For example, Farrel and Nelson [86] showed that when mussels exposed to microplastics were fed to crabs, there was a translocation of microplastics to the haemolymph and tissues of the crab. Similarly, when krill were fed microbeads under laboratory conditions, they were able to break these beads into nanoparticles [87], thus transferring the food chain when eaten by larger organisms. Marine organisms that also ingest contaminated plastics with adsorbed chemical pollutants also increase bioaccumulation [59]. Kidney dysfunction, liver failure, impaired reproductive functioning, and cancer cases have been recorded in marine organisms as a result of the contamination of the food chain by chemicals that are known to adsorb to plastics [88].
3.4.3. State Change at the Ecosystem Services Level
Ecosystem services are the goods and benefits that society obtains from the environment, which include provision services, supporting services, cultural services, and regulating services [55]. At the ecosystem service levels, state changes include alteration in ecosystem function and ecosystem services delivery. Of these ecosystem services, provisioning services (supply of food and salt) and cultural services are the most likely to be affected [89,90]. A high mortality rate and decreased productivity as a result of ingestion may affect the provisioning of seafood while contamination with microplastics may affect the provisioning of sea-salt and seafood such as bivalves [90,91]. Another example is the loss of cultural services such as leisure on plastic-littered beaches.
3.5. Impact (on Human Welfare)
In the context of marine plastic litter, it is important to define some indicators that can be used to measure and assess the possible impacts of marine plastic litter on human welfare. Some of these indicators include possible loss of life, increased public health issues, loss of income, loss of jobs, and social wellbeing [92,93]. Marine plastic litter may impact human welfare when it interrupts search and rescue operations, leading to loss of lives while having multiple effects on finance and logistics [4]. Rescue missions are highly dependent on the timely interventions of the rescuers. However, marine plastic litter may interfere with the timely arrivals at rescue sites. The entanglement of the propellers and the potential blockage of the inlet valves of rescue boats [93] by marine plastics litter such as fishing lines may delay boats on rescue operations, thus leading to a long response time and the possible loss of lives [94]. It is estimated that marine plastic litter caused an estimated 45% of commercial fishing gears propellers to be caught, with 30% of gears being fouled with 40% of engine cooling systems being choked up in the US [95].
Similarly, scuba divers and swimmers are also at risk of getting entangled in marine plastics such as fishing lines and exposure to sharp and pointed plastics and other harmful discarded items that may subsequently lead to loss of lives [94]. Such an incident that led to the near-drowning of two scuba divers has recently been reported on the Divers Alert Network when their fins were caught up in a fishing line while diving in the open water [96]. According to the National Oceanic and Atmospheric Administration (NOAA) Diving Manual: Diving for Science and Technology, divers are at risk of entanglement during wreck diving where they are exposed to monofilament fishing lines, fish nets, collapsed bulkheads, or narrow spaces.
Marine plastic litter can impact human welfare when plastic litter poses public health issues in humans. Endocrine disruption in humans is a possible public health issue that can be caused by the chemicals that make up the plastics [35]. Various exposure routes such as contamination in seafood, contamination in coastal drinking water systems, and contamination in salt are some of the channels through which plastic pollution can impact public health [97,98]. Possible sources of contamination include monomers that make up the polymer, plastic additives that are used to increase the properties and performance of the polymer, and through absorbed contaminants (Polychlorinated biphenyls (PCBs), Polybrominated diphenyl ethers (PBDEs), Dichlorodiphenyltrichloroethane (DDT) which are already in the marine environment [99].
Many economic sectors including the shipping, fishing, coastal agriculture, salt, aquaculture, and the tourism sectors are important sources of livelihoods to society in the form of income and provisioning of jobs [100]. However, unmanaged marine plastic litter leads to the loss of jobs and income in these major economic sectors [92]. For example, fishermen lose income due to the time spent working on fouled nets, also fouled catches, such as shellfish, may fetch lower income [76,101]. Possible new earnings may also emerge from fishing for plastics when fishers from declining fisheries are paid to collect plastics.
The marine environment provides society with use and non-use values such as spiritual development and wellbeing [55]. These nonmaterial benefits thus have a positive impact on societal wellbeing. Littered beaches reduce the non-material benefits of the marine environment [102] and decrease the quantity of tourists, and society tends to lose these nonmaterial benefits that accrue from it. Physical and psychological benefits which are not easily quantified are lost when the coastal environments are polluted with marine plastic litter [40]. The tourism sector provides jobs and income to coastal dwellers, such as those in Small Island Developing States (SIDS), and accounts for 11% of the global GDP and 8% of global employment [103]. Estimates of 113.9 million international tourists were recorded worldwide in 1965 with this figure increasing to 687.3 million in 2000 [104]. The number of tourists decrease in dirty beaches or beaches littered with marine plastic [105], thus leading to a decrease in income and job numbers [4]. For example, in the Asia-Pacific Economic Cooperation region, there is a decrease in revenue of about 622 million dollars (over €565 million) per year in the tourism sector as a result of marine litter [106]. In South Korea, a common tourist destination (Goeje Island) lost an estimated €23 and €29 million in 2011 against 2010 because 500,000 less tourists came to the island as a result of the marine plastic that collected on the beach due to a storm [107]. The direct cost of keeping coastlines (collection, transportation, and disposal of marine plastic litter) clean can also be substantially high. The cost of beach cleaning is in the range of €18–19 million in the UK, with a significant portion of this direct cost attributed to labour [92]. When this cost was translated into average cost per kilometer per year, it was in the range of €171 to €82,000 per km per year [5]. Similar estimates in Belgium and The Netherlands showed the direct cost of cleaning marine plastic litter on beaches to be €10.4 million per year and €34,000 per kilometer per year [5,92].
Coastal agriculture provides income and jobs to coastal communities, such as in the Shetland Isles. Strong currents and winds transport marine litter to coastal farmlands where livestock may ingest or get entangled in marine litter [108]. Preventive measures to keep and/or remove marine litter further increases the economic losses to farmers. For example, farmers of coastal farmlands on the Shetland Isles lose up €500–€841 per farmer per year and a total of €252,000–€770,000 for the whole island as a result of marine plastic litter [92,109].
Economically, the fishing and aquaculture sectors are major contributors to sustainable livelihoods [110], hence any impact arising from marine plastic litter has a detrimental effect on human welfare. These sectors support half of the global population, with food providing nearly 17% of the world’s protein consumption [110]. Marine plastic litter, especially through ghost fishing and micro plastic pollution, have negative impacts on jobs and income in these sectors [111]. Lost fishing gear have accounted for an estimated death of about 175,000 Dungeness crabs (Metacarcinus magister), representing €586,000 in Puget Sound, Washington [112]. The net loss of income in the fishing sector from marine litter is about 81.7 million dollars (about €74.6 million) annually according to the European Union fishing fleet [44].
The shipping sector is one of the major sources of jobs and income, directly contributing an estimated €56 billion to EU GDP, employing 590,000 people and generating tax revenues of €6 billion, in 2012 [113]. The indirect and induced impact of the shipping sector is estimated to have contributed €59 billion to GDP and 1.1 million jobs from its European supply chain in 2012 [113]. In total, the shipping sector has contributed an estimated €145 billion to the European GDP in the form of direct, indirect, and induced impacts [113]. Marine plastic debris causes problems with, anchors, blocked intake pipes and valves, rudders, and propellers, leading to costly rescue missions, estimated at €830,000–€2,189,000 [92]. The cost of damage from plastic debris to the shipping sector for the 21 Pacific Rim economics is estimated to be €209 million [106].
4. Discussion
4.1. Response and Management (Measures)
The issue of marine plastic pollution is multifaceted and cross-sectoral [114], hence, the responses have been tailored in this direction to facilitate decision making. Responses and management measures are the results of a DPSIR analysis, since this is an adaptive management framework. The responses and management measures are summarized in Table 4. They are chosen to correspond to the various components that make up the framework, indicating the possible scale of implementation (global, regional, national, or local), possible stakeholders at each scale (from institutions to civil society), actors to implement each response (from international organizations to local government), the relative cost associated with the implementation (e.g., €, € € €) and the time frame (long, medium, and short terms).
Table 4.
A summary of responses, targets, scale, stakeholders, implementers, cost, and time frame.
4.2. Responses to Activities
Two main types of response were found to correspond to specific human activities that are the major cause of marine plastics pollution: technological responses and regulations.
Technology is one of the main priority measures that can be used as management responses to curb the activities that produce plastics pollution [115]. For example, technology is needed to tackle the estimated 40% of plastic waste that ends up in landfills and the 32% of plastic waste that becomes marine litter [116,117]. In line with this, cold plasma pyrolysis is being advocated to be adopted to produce clean energy such as hydrogen, methane, and ethylene from plastic waste [118]. Microplastics can be produced from activities, such as mulching with plastics or washing synthetic garments [32,50]. A paradox emerges: products such as synthetic fabrics must be designed to be durable to ensure less generation of microplastics fibres; on the other hand, durable plastics products, such as fishing lines, may continue to perform ghost fishing when lost at sea [119], but less durable fishing lines would increase microplastics.
Governments and regulatory bodies, such as environment agencies, can regulate the activities that produce marine plastic pollution, even banning the use of plastics, [120]. Plans to ban short used plastics items (e.g., shopping bags and drinking straws) as well as the inclusion of microbeads in personal care products are being discussed and already enforced in some countries [40]. For example, Bangladesh (under the Environment Conservation Act 1995) is the first country to have banned the use of polythene bags a common type of plastics [121]. The production as well as accepting materials made of plastics from foreign countries was also banned in Kenya involving the major stakeholders by a Gazette Notice No. 2334 and 2356 [122].
Rwanda on 10 August 2008, law number 57/2008, banned the use of plastic materials both at the commercial and household level [123] while Ghana is in the decision-making process [124]. In the US, Seattle emerges as the first state to ban single use items in accordance with the 2008 ordinance that necessitates commercial food operators to consider biodegradable substitutes for single use items [125], while Cornwall (UK) is considering similar actions towards the use of plastic drinking straws. The rising concern regarding how specific activities contribute to the issue led to the United States passing a law in 2015, the Federal Microbead Free Waters Act that bans the incorporation of tiny beads of microplastics in personal care products and abrasives [126]. Several countries (Canada, Finland, France, Iceland, Ireland, Luxemburg, New Zealand, Norway, Sweden, and the UK) also followed suit banning or restricting the use of microbeads in personal care product [123].
4.3. Responses to Pressures
Two main responses match the pressures, upstream and downstream responses. Responses to reduce the upstream pressures decrease the plastic waste that enters the marine environment. Such responses include litter reduction, retention at source, and recycling. Significant decreases in the amount of plastics can be achieved in part through a reduction in public consumption of plastics. Financial instruments, such as a charge for bags, encourages reuse or the use of alternatives, such as cloth or paper bags, have already been implemented in many countries [127,128,129,130].
Deposit return is another strategy that can be utilized to minimize the amount of upstream pressures that escape into the environment [131], especially single used products, such as plastic bottles [132]. This has been implemented in Norway, where the purchase of plastic bottles is subject to an additional cost based on the volume of the plastic. A refund is given when the plastics are returned, 1 NOK for bottles of less than 0.5 dL and 3 NOK for larger bottles [133]. This type of plastic management is also being considered in the UK. However, to make a difference, it is important that such financial instruments be adopted and implemented worldwide. Such measures can contribute to decreasing the pressures by decreasing the quantity of litter that escapes into the marine environment at source.
Plastic products must be designed to be as durable as possible [133] to increase the number of times they can be reused [134]. Reusing plastics helps to reduce the quantities of plastics being consumed on a daily basis, thus helping to prevent leakages into the marine environment. The advantage of reusing plastics is that, apart from the source reduction of the pressures, it helps to save money, energy, and natural resources [135].
In addition, there is the need to make a transition from plastics to eco-friendly products, such as biome bioplastics [114,136] though the environmental effects of these products are still in question [137,138]. Many countries, organisations, as wells as individuals, are currently calling for the complete ban of plastics, especially single use plastics [139], yet there are no replacements in commercial quantities for the smooth transition to occur. In India for example, the areca leaf is being turned into hygienic, non-odorous, non-toxic, light-weight products capable of replacing some single use items [140]. The availability of such alternatives would help the general public to respond to the ban with minimal effects.
Some upstream pressures also require some technological approaches such as those that help to retain microfibres in washing machines and waste water treatment plants (WWTPs) [126]. In relation to this, the use of special filters in washing machines [141] and the development of jellyfish mucus [142] are some examples of technological advancements to reduce the upstream pressures. It has been demonstrated in the laboratory that jellyfish mucus can rapidly capture and efficiently trap (100%) nanoparticles [142]. This technology can thus be harnessed to reduce the pressures from microplastics in WWTPs. Reducing the upstream pressures, especially plastics retention at the point of entry in rivers, is one of the main foci of the Horizon 2020 project “CLAIM,” which seeks to clean marine litter in the Mediterranean and the Baltic Sea. This project targets WWTPs and rivers mouths that are known to be major channels through which plastics pass into the marine environment. The initiatives include the development of automated devices that will retain macro and micro plastics in WWTPs, degradation of nanoparticles using photocatalytic devices, and the use of floating booms fitted with cameras that will collect plastics at river mouths before passing into the marine environment.
In the Netherlands, such management options have already been proposed to tackle the amount of plastics entering the North Sea using a “plastic fisher.” A similar approach has been used to collect floating plastics from the Jones Falls, a stream that accumulates plastic waste and releases them into the Baltimore harbour (USA).
Recycling is one of the responses as management measures that can be used to tackle some of the upstream pressures. Though this measure has been widely adopted in most EU countries, much more is still expected. For example, in 2015, only 9% of the estimated 6300 million metric tonnes of plastic waste produced was recycled, with 12% being incinerated [143]. Comparatively, it is estimated that about 5–9% of plastic waste is recycled globally on an annual basis [6,51] in relation to the estimated 275 million metric tonnes of plastic waste generated in 2010 [34]. The decision by China to decrease imports of plastic waste will increase in the upstream pressures [144]. It has been estimated that close to US$500 million worth of plastic waste (1.3 million metric t) was sent to China from the USA in 2016 [145], 87% of the EU plastic waste in 2012 [51], with the UK sending an estimated 75% of their waste (plastic packaging) to foreign countries also in 2016 [146]. It is therefore important that countries that are exporting plastic waste to China, such as the UK, United States, European countries, and Japan implement measures to increase recycling.
There are also responses to reduce the downstream pressures that focus on existing plastic waste in the marine environment. These include responses such as monitoring and cleaning. Beach cleaning is one of the management responses that can be used to tackle the downstream pressures. This provides immediate, positive outcomes [8] and has the potential to significantly reduce pressures in the ocean [147]. Such an impact was noticed when an estimated 20 million varieties of waste including plastics were removed from the world’s ocean, beaches, and waterways by the Ocean Conservancy’s International Coastal Clean-up with the help of about 800 thousand volunteers in 2017 [148]. On the other hand, beach cleaning may not be effective in terms of microplastics pollution with the current pressures in the ocean indicating that preventive policies and measures have not been very effective [149]. Nevertheless, it is cheaper to prevent plastic pollution in the marine environment rather than resorting to cleaning.
Fishing for litter is another example of a downstream measure to decrease the pressures from ghost fishing and ocean garbage patches and has already been implemented in the UK, the Netherlands, Sweden, and the Faroe Islands [149,150]. Pilot projects in 15 ports involving 5 countries within the Adriatic-Ionian microregion have also implemented “fish for litter” schemes to reduce seafloor plastic litter [149]. The scheme was also part of the Regional Plan for Marine Litter Management in the Mediterranean Region as a measure to reduce plastics at sea [151]. The Oslo/Paris Convention for the Protection of the Marine Environment of the North-East Atlantic (OSPAR) is encouraging members states to adopt this initiative [152] while the EU recognizes it as a way of augmenting the MSFD to reaching a Good Environmental Status by 2020 [149]. In the Republic of Korea, fishermen are rewarded US$10 (about 9 euros) per 100 L content of harvested marine plastic litter [5].
To make a difference, there is the need to extend this concept to other continents, such as Africa, where the pressures are also mounting. In the wake of predicted, future lower catches of fish in Africa [153], this concept would provide incomes to fishing households while contributing to a cleaner marine environment, especially when marine litter collection is paid for. Another advantage is that fishing for litter will provide the opportunity for African fishermen to be part of the solution, while raising awareness regarding the effects of marine plastics pollution. In order to make this initiative workable in Africa, policy makers with interest in the marine environment at the regional and local levels must provide incentives. These incentives could be in the form of tax exemption or provision of, for example, a litre of premix fuel to fishermen for their outboard motors for an amount of fished litter returned, “a litre for litter.” This will encourage fishermen not to abandon their snagged nets at sea. However, it is important that the necessary infrastructural development such as recycling plants for fished plastics be put in place before the implementation of the concept. If the litter is just piled up on the coast, it will be blown or washed back into the sea.
Potential stakeholders in a “fish for litter” scheme in Africa could include the governments represented in the various countries by the minister (e.g., ministry of fisheries) at the national level, the regional minister (regional level), the municipal or district chief executive (district or municipal levels), the chiefs (represented by the paramount chief), and the fishermen as key stakeholders represented by the chief fisherman and the general public.
Monitoring plastic pollution in the marine environment can help provide information on the pressures and the types of sinks they accumulate in and the methods and cleaning strategies to be used to tackle the problem [154]. Monitoring can also provide information on the density and distribution of the pressures in the marine environment [155]. In this regard, monitoring plastic pollution in the marine environment is an important aspect of the European Marine Strategy Framework Directive [156] determination of Good Environmental Status.
Sinks are the final destination of the pressures in the marine environment and include the seafloor, the surface of the sea, and beaches [157]. Monitoring the downstream pressures include visual observations, standing stock surveys, baseline surveys, and beach surveys [154].
Monitoring the pressures on beaches usually employs techniques such as the use of surveys and transects of various widths and lengths [9]. Visual observation from ships is also a method for monitoring floating pressures [158] and the potential of “drones” is being developed. There are challenges with visual observations such as unfavourable weather conditions and inability to see smaller fragments [9]. Surface trawls are sometimes also used for monitoring, as in the east coast of Japan and Northern South China Sea [156]. On the other hand, acoustic trawls and ocean trawls are among the techniques for monitoring pressures at the bottom of the ocean [159]. Other instruments that can also be used include nets and pole trawls, yet there are also some problems associated with these instruments, such as benthic habitat destruction and the inability to be used in rough conditions [156]. Automated vehicles and towing camera systems, as well as under water draper drones have also been devised for monitoring these pressures [157].
4.4. Responses-State Change and Impacts on Human Welfare
Four main management measures as responses (awareness creation, dissemination of information, research, and attitudinal change) have been tailored to match the state changes and impact on human welfare resulting from marine plastic pollution.
Creating awareness among the various actors in the plastic industry such as consumers, distributors, fishermen, and retailers about the dangers of unmanaged marine plastic litter is an intervention that can be used to tackle the issue [160]. For example, “Beat the Microbead” campaign, together with other interest groups across the globe jointly raised awareness to end microbeads in personal care products in 2012 [123]. When microbeads were discovered in the Great Lakes [161], campaigners used the “Name and Shame” approach to discourage companies from selling microbeads products with Procter & Gamble, as they were one such company promising to remove them willingly, stating that a legislated ban was needless [123]. The Strategic Direction 1 of the Scottish Marine Litter Strategy is creating awareness by promoting the Kommunenes Internasjonale Miljøorganisasjon (KIMO) “Fishing for Litter project,” in places which are not at present included in the project via the appropriate units [149]. The Massive Open Online Course (MOOC) on Marine Litter, a subsidiary of the Clean Seas Campaign, is advocating stakeholders to adopt change-oriented resolutions, governments, and non-governmental agencies to implement policies to reduce plastic pollution and ensuring a state of the art waste management solution with the circular economy principles in mind [123,141]. In addition, the “Fishing for Litter” project in the Adriatic-Ionian microregion implemented diverse and communiqué outreach activities such as scientific conferences, public events, and press release to create awareness among the various countries [149].
During awareness campaigns, awareness ambassadors should take note to educate the public on the environmental, ecological, ecosystem service effects as well as the impacts on human welfare of marine plastic pollution [102]. Such campaigns can sometimes be very expensive; hence they will need the support of governments, international organisations, or charity organisations. Awareness tool kits should be in line with the DPSIR framework to help the public understand the drivers, pressures, state change, and impacts of plastics on human welfare. During campaigns, the public should be made to understand how much more expensive it is to clean the pollution than to prevent. Awareness raising should take into consideration social media, videos, music, and smartphone apps to disseminate information, involving everybody irrespective of age, race, educational level, and gender [32]. The media, among others, have for example helped to increase the attention of the EU governments, institutions, and politicians about the issue of marine plastic pollution and is facilitating the use of mitigation actions such as Fishing for Litter in Scotland [149].
Research is very important to fully understand the issue of marine plastic litter pollution [162]. For example, some of the environmental and the ecological effects of toxins from plastics as well as the health impact on humans have not yet been fully understood [163]. Research is thus important in filling this knowledge gap. On average, about 37,200 scientific articles have been published on the topic in the last 10 years [164].
On the other hand, finding the appropriate platforms and channels to disseminate researched information and make it easily accessible to all [165] is critical for the management of marine plastic pollution. This is especially an issue in developing countries when information is paid for. In Europe, there exist several bodies and platforms such as Copernicus where environmental issues are researched, data stored, and made accessible [166]. In Africa, however, resources such as electricity and internet access are issues [165] affecting the contribution to knowledge. Africa’s contribution to global research is estimated to be between 2 and 3%, 1.9% in 2007 to 3.1% in 2017, via 2.4% in 2012 [167]. The World Economic Forum, however, estimates Africa’s contribution to new knowledge to have varied from a low of 0.7% to the present and highest level of 1.1% [168].
Education and attitudinal change are very important in tackling the issue of plastic pollution and must be carried out throughout society with citizen science [132]. Educating individuals of all ages, especially school children, about marine plastic litter is important in reaching a good environmental status in the future [169]. For example, the TeachWild program in Australia in connection with the Commonwealth Scientific and Industrial Research Organization (CSIRO), Earthwatch, and Shell Australia illustrates the role of education in managing marine plastic pollution [124]. The initiative encourages students to take part in citizen science, where the art of using the scientific process to examine marine debris are learnt [124]. In Ghana, for example (Figure 2), the lack of education and alternative disposal options encourage coastal communities to dump solid waste, including plastics on the beach and also into gutters during raining days to be carried directly into the sea.
Figure 2.
Child dumping solid waste, including plastic at the shore (2015, Ghana). Source: Samuel Abalansa.
4.5. Existing Policy Response
Policies with regards to the issue of plastic pollutions have been designed to cover the international, regional, and national levels [170] and include the United National Sustainable Development Goals (SDGs), United Nations Convention on Laws of the Sea (UNCLOS), International Convention for the Prevention of Pollution from Ships (MARPOL 73/78), London Convention, Global Programme of Action (GPA), Honolulu Strategy, The UNEA resolutions, and The Marine Strategy Framework Directive (MSFD: 2008/56/EC) [40].
In total, there are 17 SDGs in which SDGs 6, 11, 12, and 14 are in support of preventing marine plastic pollution [40]. The SDG 6 (target 6.3) and SDG 11 (target 11.6) are relevant to untreated wastewater, municipal, and other waste management, respectively, which are known to contain microplastics. SDG 12 (target12.4) is relevant to the management of chemicals and all waste encompassing all their life cycle. SDG 14 (target 14.1) focuses on the prevention and reduction of marine pollution, such as marine debris resulting from land-based activities [141]. Part of SDG 14 (target 14.2) also seeks the judicial use of and protection of marine ecosystems from marine debris and actions for their recuperation [40].
The United Nations Conventions on the Law of the Sea (UNCLOS) consists of about 167 parties including the EU with the aim of providing a legally binding instrument to regulate activities on the oceans and seas [40]. The protection and preservation of marine environments (part XII) under UNCLOS requires member states to take steps to avoid, decrease, and take charge of marine pollution from any source; including land-based sources of pollution, pollution from vessels, seabed activities, and dumping [40]. Meetings on the Law of the Sea are convened on a yearly basis; in 2005, this meeting was related to provisions concerning marine debris. In 2016, the topic under discussion was marine debris, plastics, and microplastics [40]. The need to reduce the impact of fishing gears, gear marking, and retrieval of abandoned, lost, or discarded fishing gears led to the United Nations Fish Stocks Agreement, which came into force in 2001 with 83 parties [33,37,40].
On the other hand, MARPOL 73/78 has Annex IV and V responsible for pollution from ships by sewage and by garbage correspondingly [4]. Annex IV makes provision for the discharge of treated sewage into the sea at different distances from the coast, thereby introducing microplastics into the marine environment [40]. About 156 parties are signatories to the provisions in Annex V [171] (revised in 2013) which encompasses 99.42% of the world tonnage [172]. This annex advocates for the complete ban on any type of plastics that litter the sea and also advocates for the inclusiveness of Garbage Record Book for ships above a tonnage of 400 (gross) or certified to carry more than 15 persons [127].
The London Convention and the London Protocol both came into force in 1975 and 2006 respectively and play a key role in controlling marine pollution. They deliver practical solutions towards the stoppage of pollution by waste dumping at sea. The conventions prohibit dumping plastic and other synthetic material that are persistent at sea [173]. Under these provisions, sewage sludge and dredged materials as the sources of marine plastics are also being discussed [40].
The Global Programme of Action (GPA) for the Protection of the Marine Environment from land-based activities regulates activities on land that are directly responsible for the flow of pollutants into the marine environment [163]. The GPA is an intergovernmental instrument which oversees the linkage between the terrestrial, freshwater, coastal, and the marine environment. It provides guidance to national and regional authorities for the prevention, reduction, control, and elimination of marine pollution from land-based activities [40].
The 2011 Honolulu Strategy aims to decrease the environmental, human impacts, and fiscal effects of marine litter [174]. It is charged to avert the input and effect of marine debris from both land and sea-based sources and to remove the already accumulated debris. This policy instrument is a nexus for sharing of state-of-the-art practices and collaboration including action plans, projects, programmes, and indicators of progress in dealing with marine debris [40]. The Global Partnership on Marine Litter (GPML), a voluntary diverse shareholder collaboration, was started in June 2012 to strengthen the Honolulu strategy to help decrease and manage marine litter [141]. The Plan to Combat Marine Litter initiative by the G7 in 2015 also focused on tackling land-based and sea-based sources, giving precedence to removal actions, actions on education, research, and outreach [40].
The United Nations Environment Assembly (UNEA) implemented resolution 1/6 in relation to marine plastics litter pollution during its first session in 2014. Resolution 2/11 adopted in 2016 is responsible for initiating cooperation between governments and non-governmental institutions, setting up of crusades for creating alertness, stopping, and removal and encouraging manufacturers to take into account circular economic principles [40]. UNEP under UNEA is also tasked to examine how international, regional, and sub-regional governance collaborations could be used to tackle the issue.
The EU Marine Strategy Framework Directive (MSFD, 2008/56/EC) set up a body for EU Member States to jointly work towards a Good Environmental Status (GES) of their marine environment by 2020. The aim of the MSFD is to keep and maintain ecosystem benefits and it seeks to improve existing policies [175]. The MSFD consists of 11 descriptors of a Good Environmental Status (GES). Descriptor 10 “Marine litter will not negatively affect coastal and marine system” is dedicated towards assessing marine litter [176].
4.6. Comparative Studies
There are less than 10 peer reviewed publications that have applied the DPSIR framework to examine the issue of marine plastics litter pollution, excluding studies that examined solid waste in general. The first publication that applied this model to the marine litter issue was in 2015 by [99], with the latest in 2019 by [136] and [177]. The results of our study are comparable to this literature that examined the issue of marine plastic pollution using the DPSIR as in [99,136,141,177]. For example, the Drivers of marine plastic litter (e.g., food, shelter, movement of goods and service, and wellbeing) identified here are similar to those found in [99]. The adoption of the DAPSI(W)R(M) [16] in this study differentiates it from existing literature. It enabled us to include the variable “Activities” which was not recognized in [99,136,141]. Consequently, the Activities were identified to be the main cause of marine plastics pollution. Again, in this paper, we differ to some extent in defining (compared to) [99,136,141] what constituted changes in state (impact on the environment) and the impact on humanity [178] following the DAPSI(W)R(M) framework [16]. A case in point is the suggestion that the adverse effects on bio-perturbations in the ecosystems processes (classified as impacts according to [136]) can be considered as state changes in the context of the new framework. Consequently, how microplastics affect the abiotic qualities of the marine system, such as chemicals, ability of light to travel through water columns, and sediment features, which may affect the biogeochemical processes were also classified as impacts instead of state change. Similarly, the entanglement and ingestion of plastics by marine species have widely been considered as an environmental impact, hence these variables have been classified as impacts according to [141]. However, we propose that these variables (environmental impacts) be classified as a state change at either the ecological, environmental, or ecosystem service levels to distinguish them from the impact on welfare. We also advocate that the volume or amount of waste existing in any sink in the marine environment should be a feature of the pressures exerted on the marine environment rather than a state change, as indicated by [141].
On the other hand, there was also some level agreement in these definitions. For example, the economic impacts that marine plastics pose on tourism classified as impact by [141] is in accordance with what we perceive to be the right classification: impact on human welfare. Again, the possible depletion of commercial fish and shell fish stock that may arise from marine plastics pollution [141] is in line with the DAPSI(W)R(M) framework (impact on human welfare), which we adopted in this present study.
In Table 5, we highlight what we proposed to be either a change in State or Impact on human welfare by applying the new framework.
Table 5.
Challenges in classifying some variables in relation to the DPSIR.
5. Conclusions
The issue of marine plastics pollution as a global environmental problem requires a trans-disciplinary approach, involving all types of stakeholders [179]. An updated DPSIR (DAPSWM) analysis identified the main DRIVERS (e.g., food, shelter, health) of marine plastic pollution: the economic sectors (e.g., agriculture, fishing, construction, and transport) and specific activities (plastic mulching, plastic greenhouses, and abandoned fishing gear) that were the main cause of the issue. The main PRESSURES (land and sea based) from the activities were quantified. Three different levels of STATE change where identified (environmental, ecological, and ecosystem) that ultimately degraded the provision of ecosystem services (contamination of sea foods and salt) with IMPACTS on human welfare. These included loss of jobs, income, and human wellbeing.
RESPONSES engagement measures such as technology, cleaning, awareness creation, enacting policies and regulations, and administering of financial instruments took into account each component of the DPSIR including the scale for application, the stakeholders, the implementing bodies, the relative cost, and the time frame to help decision makers. Literature examining the issue of marine plastics litter pollution in the context of the DPSIR model is also lacking. We recommend future research in this direction to fill this knowledge gap.
Author Contributions
Conceptualization, S.A., B.E.M., G.K.V., J.I., and A.N.; data processing, S.A., B.E.M., G.K.V., J.I., and A.N.; formal analysis, S.A., B.E.M., G.K.V., J.I., and A.N.; funding acquisition: S.A. and A.N.; investigation, S.A. and A.N.; methodology, S.A. and A.N.; project administration, S.A.; supervision, A.N., G.K.V., and J.I.; validation, A.N. and J.I.; visualization, S.A.; writing—original draft, S.A.; writing—review and editing, S.A., B.E.M., G.K.V., J.I., and A.N. All authors have read and agreed to the published version of the manuscript.
Funding
This work was sponsored by the Murray Foundation as part of a student-research programme.
Acknowledgments
Part of this work was conducted under the framework of the project PLASTICSEA- Impact of Microplastics in the Ocean, Sea Salt and Aquaculture FA-06-2017-0046. We further thank FCT for the funds attributed to CIMA, University of Algarve UI/MAR/00350/2020. Samuel Abalansa would like to thank both Alice Newton and John Icely for their continual emotional support, knowledge sharing, and guidance, and also, would like to acknowledge the Murray Foundation (financial support) and the Center for Marine and Environmental Research (CIMA). Alice Newton acknowledges Future Earth Coasts, Integrated Marine Biosphere Research (IMBeR) and the Future Earth Ocean Knowledge Action Network. Badr El Mahrad acknowledges the Murray Foundation, the BlueMed Initiative and the Sustainable Blue growth Program
Conflicts of Interest
The authors declare no conflict of interest.
References
- Gold, M.; Mika, K.; Horowitz, C.; Herzog, M.; Leitner, L. Stemming the tide of plastic marine litter: A global action agenda. Pritzker Environ. Law Policy Briefs 2013, 5, 1–30. [Google Scholar]
- Alomar, C.; Compa, M.; Deudero, S.; Guijarro, B. Spatial and temporal distribution of marine litter on the seafloor of the Balearic Islands (western Mediterranean Sea). Deep Sea Res. Part I Oceanogr. Res. Pap. 2020, 155, 103178. [Google Scholar] [CrossRef]
- Thompson, R.C.; Swan, S.H.; Moore, C.J.; Saal, F.S. Our plastic age. Philos. Trans. R. Soc. B Biol. Sci. 2009, 364, 1973–1976. [Google Scholar] [CrossRef] [PubMed]
- David, A.D. Marine Microplastic and Nanoplastic Litter in Nova Scotia: Confronting the Rising Tides of Plastics in Our Marine Waters, Coastlines and Organisms (Graduate project). Master Thesis, Dalhousie University, Halifax, NS, Canada, 2016. [Google Scholar]
- Watkins, E.; Brink, P.; Withana, S.; Mutafoglu, K.; Schweitzer, J.-P.; Russi, D.; Kettunen, M. Marine litter: Socio-Economic Study: Scoping Report; Institute for European Environmental Policy: London, UK; Brussels, Belgium, 2015; Available online: https://www.g7germany.de/Content/DE/_Anlagen/G7_G20/2015-06-01-marine-litter___blob=publicationFile&v=4.pdf (accessed on 25 June 2020).
- UNEP. The State of Plastics: World Environment Day Outlook; Klosko, G., Ed.; Oxford University Press: Oxford, UK, 2018; Volume 1, ISBN 9780199238804. [Google Scholar]
- Slat, B. How the Oceans Can Clean Themselves: A Feasibility Study; Ocean Cleanup: Delft, The Netherlands, 2014. [Google Scholar]
- UNEP. Regional Oceans Governance. 2016. Available online: https://www.unenvironment.org/resources/report/regional-oceans-governance (accessed on 1 July 2020).
- Barnes, D.K.A.; Galgani, F.; Thompson, R.C.; Barlaz, M. Accumulation and fragmentation of plastic debris in global environments. Philos. Trans. R. Soc. B Biol. Sci. 2009, 364, 1985–1998. [Google Scholar] [CrossRef]
- Rios, L.M.; Jones, P.R.; Moore, C.; Narayan, U.V. Quantitation of persistent organic pollutants adsorbed on plastic debris from the Northern Pacific Gyre’s “eastern garbage patch”. J. Environ. Monit. 2010, 12, 2226–2236. [Google Scholar] [CrossRef] [PubMed]
- Da Costa, J.P. Micro-and nanoplastics in the environment: Research and policy making. Curr. Opin. Environ. Sci. Health 2018, 1, 12–16. [Google Scholar] [CrossRef]
- Tekman, M.B.; Krumpen, T.; Bergmann, M. Deep—Sea research I marine litter on deep Arctic sea floor continues to increase and spreads to the North at the Hausgarten Observatory. Deep. Res. Part I 2017, 120, 88–99. [Google Scholar] [CrossRef]
- Lebreton, L.C.M.; Van Der Zwet, J.; Damsteeg, J.W.; Slat, B.; Andrady, A.; Reisser, J. River plastic emissions to the world’s oceans. Nat. Commun. 2017, 8, 15611. [Google Scholar] [CrossRef]
- Szeteiová, K. Automotive Materials Plastics in Automotive Markets Today. Engineering 2010, 27–33. Available online: https://www.mtf.stuba.sk/buxus/docs/internetovy_casopis/2010/3/szeteiova.pdf (accessed on 8 October 2020).
- Hopewell, J.; Dvorak, R.; Kosior, E. Plastics recycling: challenges and opportunities. Philos. Trans. R. Soc. Lond. B Biol. Sci. 2009, 2007, 2115–2126. [Google Scholar] [CrossRef]
- Elliott, M.; Burdon, D.; Atkins, J.P.; Borja, A.; Cormier, R.; De Jonge, V.N.; Turner, R.K. ”And DPSIR begat DAPSI (W) R (M)!” A unifying framework for marine environmental management. Mar. Pollut. Bull. 2017, 118, 27–40. [Google Scholar] [CrossRef]
- Binder, C.R.; Hinkel, J.; Bots, P.W.G.; Pahl-wostl, C. Comparison of frameworks for analyzing social-ecological systems. Ecol. Soc. 2013, 18, 26. [Google Scholar] [CrossRef]
- Newell, B.; Crumley, C.L.; Hassan, N.; Lambin, E.F.; Pahl-Wostl, C.; Underdal, A.; Wasson, R. A conceptual template for integrative human–environment research. Glob. Environ. Chang. 2005, 15, 299–307. [Google Scholar] [CrossRef]
- Ostrom, E. A diagnostic approach for going beyond panaceas. Proc. Natl. Acad. Sci. USA 2007, 104, 15181–15187. [Google Scholar] [CrossRef] [PubMed]
- Ostrom, E. A general framework for analyzing sustainability of social-ecological systems. Science 2009, 325, 419–422. [Google Scholar] [CrossRef]
- EEA. Europe’s Environment: The Dobris Assessment. Eur. Environ. Dobris Assess. 1995, 261–296. [Google Scholar] [CrossRef]
- OECD. Core set of indicators for environmental performance reviews. Environ. Monogr. 1993, 83, 1–37. [Google Scholar]
- Mateus, M.; Campuzano, F. The DPSIR framework applied to the integrated management of coastal areas. Perspect. Integr. Coast. Zo. Manag. S. Am. 2008, 29–42. [Google Scholar] [CrossRef]
- GRID-Arendal and UNEP. World Ocean Assessment Overview; GRID-Arendal: Arendal, Norway, 2016; Volume 4, pp. 1–16. [Google Scholar]
- Gari, S.R.; Newton, A.; Icely, J.D. A review of the application and evolution of the DPSIR framework with an emphasis on coastal social-ecological systems. Ocean Coast. Manag. 2015, 103, 63–77. [Google Scholar] [CrossRef]
- Lewison, R.L.; Rudd, M.A.; Al-Hayek, W.; Baldwin, C.; Beger, M.; Lieske, S.N.; Jones, C.; Satumanatpan, S.; Junchompoo, C.; Hines, E. How the DPSIR framework can be used for structuring problems and facilitating empirical research in coastal systems. Environ. Sci. Policy 2016, 56, 110–119. [Google Scholar] [CrossRef]
- Patrício, J.; Elliott, M.; Mazik, K.; Papadopoulou, K.-N.; Smith, C.J. DPSIR—Two decades of trying to develop a unifying framework for marine environmental management? Front. Mar. Sci. 2016, 3, 1–14. [Google Scholar] [CrossRef]
- Wolanski, E.; Elliott, M. Estuarine Ecohydrology: An Introduction; Elsevier: Amsterdam, The Netherlands, 2015; ISBN 0444634142. [Google Scholar]
- Maslow, A. A theory of Hhuman motivation. Psychol. Rev. 1943, 50, 370–390. [Google Scholar] [CrossRef]
- Charter, M.; Carruthers, R.; Jensen, S. Circular Ocean: Products from Waste Fishing Nets. 2018. Available online: http://www.circularocean.eu/wp-content/uploads/2018/02/Circular-Ocean_Research_Products_FINAL_02-02-18.pdf (accessed on 4 May 2020).
- Consultic. Post Consumer Plastic Waste Management in European Countries (2012)—EU 27 + 2 Countries. Retrieved from Brussels. Consult. Mark. Ind. GmbH 2012, 258. Available online: http://kunststofkringloop.nl/wp-content/uploads/2014/05/Plastic-waste-management-report-October-2013-versie-NL-en-EU-voor-ketenakkoord.pdf (accessed on 13 August 2019).
- Boucher, J.; Friot, D. Primary Microplastics in the Oceans: A Global Evaluation of Sources; IUCN Gland: Gland, Switzerland, 2017; ISBN 2831718279. [Google Scholar]
- Galgani, F. Distribution, composition and abundance of marine litter in the Mediterranean and Black Seas. In Proceedings of the CIESM Workshop Monographn, Tirana, Albania, 18–21 June 2014; pp. 23–30. [Google Scholar]
- Jambeck, J.R.; Geyer, R.; Wilcox, C.; Siegler, T.R.; Perryman, M.; Andrady, A.; Narayan, R.; Law, K.L. Plastic Waste Inputs from Land into the Ocean. 2015. Available online: https://www.iswa.org/fileadmin/user_upload/Calendar_2011_03_AMERICANA/Science-2015-Jambeck-768-71__2_.pdf (accessed on 23 January 2019).
- Talsness, C.E.; Andrade, A.J.; Kuriyama, S.N.; Taylor, J.A.; vom Saal, F.S. Components of plastic: experimental studies in animals and relevance for human health. Philos. Trans. R. Soc. Lond. B Biol. Sci. 2009, 364, 2079–2096. [Google Scholar] [CrossRef] [PubMed]
- Gall, S.C.; Thompson, R.C. The impact of debris on marine life. Mar. Pollut. Bull. 2015, 92, 170–179. [Google Scholar] [CrossRef] [PubMed]
- Kühn, S.; Rebolledo, E.L.B.; van Franeker, J.A. Deleterious Effects of Litter on Marine Life. In Marine Anthropogenic Litter; Springer: Cham, Switzerland, 2015; pp. 75–116. [Google Scholar]
- Yoshikawa, T.; Asoh, K. Entanglement of monofilament fishing lines and coral death. Biol. Conserv. 2004, 117, 557–560. [Google Scholar] [CrossRef]
- Lewis, P.N.; Riddle, M.J.; Smith, S.D.A. Assisted passage or passive drift: A comparison of alternative transport mechanisms for non-indigenous coastal species into the Southern Ocean. Antarct. Sci. 2005, 17, 183–191. [Google Scholar] [CrossRef]
- UNEP and GRID-Arendal. Marine Litter Vital Graphics. United Nations Environment Programme and GRID-Arendal. Nairobi and Arendal. 2016. Available online: www.unep.org; www.grida.no (accessed on 5 December 2018).
- Macfadyen, G.; Huntington, T.; Cappell, R. Abandoned, Lost or Otherwise Discarded Fishing Gear; FAO: Rome, Italy, 2009; ISBN 9251061963. [Google Scholar]
- Song, Y.K.; Hong, S.H.; Jang, M.; Kang, J.H.; Kwon, O.Y.; Han, G.M.; Shim, W.J. Large accumulation of micro-sized synthetic polymer particles in the sea surface microlayer. Environ. Sci. Technol. 2014, 48, 9014–9021. [Google Scholar] [CrossRef]
- Gilman, E. Status of international monitoring and management of abandoned, lost and discarded fishing gear and ghost fishing. Mar. Policy 2015, 60, 225–239. [Google Scholar] [CrossRef]
- ARCADIS. Final report: Marine litter study to support the establishment of an initial quantitative headline reduction target—SFRA0025. Eur. Comm. 2014, 315. [Google Scholar] [CrossRef]
- Wilson, S.P.; Verlis, K.M. The ugly face of tourism: Marine debris pollution linked to visitation in the southern Great Barrier Reef, Australia. Mar. Pollut. Bull. 2017, 117, 239–246. [Google Scholar] [CrossRef]
- Hoellein, T.J.; Westhoven, M.; Lyandres, O.; Cross, J. Abundance and environmental drivers of anthropogenic litter on 5 Lake Michigan beaches: A study facilitated by citizen science data collection. J. Great Lakes Res. 2015, 41, 78–86. [Google Scholar] [CrossRef]
- Thiel, M.; Hinojosa, I.A.; Miranda, L.; Pantoja, J.F.; Rivadeneira, M.M.; Vásquez, N. Anthropogenic marine debris in the coastal environment: A multi-year comparison between coastal waters and local shores. Mar. Pollut. Bull. 2013, 71, 307–316. [Google Scholar] [CrossRef] [PubMed]
- Santos, I.R.; Friedrich, A.C.; Wallner-Kersanach, M.; Fillmann, G. Influence of socio-economic characteristics of beach users on litter generation. Ocean Coast. Manag. 2005, 48, 742–752. [Google Scholar] [CrossRef]
- Eastman, L.B.; Núñez, P.; Crettier, B.; Thiel, M. Identification of self-reported user behavior, education level, and preferences to reduce littering on beaches–A survey from the SE Pacific. Ocean Coast. Manag. 2013, 78, 18–24. [Google Scholar] [CrossRef]
- Browne, M.A.; Crump, P.; Niven, S.J.; Teuten, E.; Tonkin, A.; Galloway, T.; Thompson, R. Accumulation of microplastic on shorelines woldwide: Sources and sinks. Environ. Sci. Technol. 2011, 45, 9175–9179. [Google Scholar] [CrossRef] [PubMed]
- Velis, C.A. Global Recycling Markets-plastic Waste: A Story for OnePplayer–China. Int. Solid Waste Assoc. Glob. Waste Manag. Task Force 2014, 1–66. Available online: https://www.iswa.org/fileadmin/galleries/Task_Forces/TFGWM_Report_GRM_Plastic_China_LR.pdf (accessed on 17 February 2019).
- PlasticEurope. Plastics—The facts: An analysis of European latest plastics production, demand and waste data. Plastics (Association Plast. Manuf) 2013, 1, 40. [Google Scholar]
- Munari, C.; Corbau, C.; Simeoni, U.; Mistri, M. Marine litter on Mediterranean shores: Analysis of composition, spatial distribution and sources in north-western Adriatic beaches. Waste Manag. 2016, 49, 483–490. [Google Scholar] [CrossRef]
- Prata, J.C.; Silva, A.L.P.; Walker, T.R.; Duarte, A.C.; Rocha-Santos, T. COVID-19 pandemic repercussions on the use and anagement of plastics. Environ. Sci. Technol. 2020, 54, 7760–7765. [Google Scholar] [CrossRef]
- MEA. Ecosystems and Human Well-Being: Synthesis; Island: Washington, DC, USA, 2005. [Google Scholar]
- Cao, X.; Wang, L.; Zhang, Y.; Li, Y.; Zhu, C.; Zheng, X.; Sun, Y.; Li, D.; Mo, L.; Mai, B. Occurrence of organic pollutants in plastics on beach: Stranded foams can be sources of pollutants in islands. Sci. Total Environ. 2020, 707, 136119. [Google Scholar] [CrossRef] [PubMed]
- Diepens, N.J.; Koelmans, A.A. Koelmans. Accumulation of plastic debris and associated contaminants in aquatic food webs. Environ. Sci. Technol. 2018, 52, 8510–8520. [Google Scholar] [CrossRef] [PubMed]
- Ogata, Y.; Takada, H.; Mizukawa, K.; Hirai, H.; Iwasa, S.; Endo, S.; Mato, Y.; Saha, M.; Okuda, K.; Nakashima, A.; et al. International Pellet Watch: Global monitoring of persistent organic pollutants (POPs) in coastal waters. 1. Initial phase data on PCBs, DDTs, and HCHs. Mar. Pollut. Bull. 2009, 58, 1437–1446. [Google Scholar] [CrossRef]
- Rochman, C.M.; Hoh, E.; Kurobe, T.; Teh, S.J. Chemicals to fish and induces hepatic stress. Sci. Rep. 2013, 3, 3263. [Google Scholar] [CrossRef]
- Endo, S.; Takizawa, R.; Okuda, K.; Takada, H.; Chiba, K.; Kanehiro, H.; Ogi, H.; Yamashita, R.; Date, T. Concentration of polychlorinated biphenyls (PCBs) in beached resin pellets: Variability among individual particles and regional differences. Mar. Pollut. Bull. 2005, 50, 1103–1114. [Google Scholar] [CrossRef] [PubMed]
- Mato, Y.; Isobe, T.; Takada, H.; Kanehiro, H.; Ohtake, C.; Kaminuma, T. Plastic resin pellets as a transport medium for toxic chemicals in the marine environment. Environ. Sci. Technol. 2001, 35, 318–324. [Google Scholar] [CrossRef]
- Kühn, S.; van Franeker, J.A.; O’Donoghue, A.M.; Swiers, A.; Starkenburg, M.; van Werven, B.; Foekema, E.; Hermsen, E.; Egelkraut-Holtus, M.; Lindeboom, H. Details of plastic ingestion and fibre contamination in North Sea fishes. Environ. Pollut. 2020, 257, 113569. [Google Scholar] [CrossRef]
- Puskic, P.S.; Lavers, J.L.; Adams, L.R.; Bond, A.L. Ingested plastic and trace element concentrations in Short-tailed Shearwaters (Ardenna tenuirostris). Mar. Pollut. Bull. 2020, 155, 111143. [Google Scholar] [CrossRef]
- Wilcox, C.; Van Sebille, E.; Denise, B. Threat of plastic pollution to seabirds is global, pervasive, and increasing. Proc. Natl. Acad. Sci. USA 2015, 112, 11899–11904. [Google Scholar] [CrossRef]
- Nerland, I.L.; Halsband, C.; Allan, I.; Thomas, K.V. Microplastics in marine environments: Occurrence, distribution and effects. 2014. Available online: https://www.miljodirektoratet.no/globalassets/publikasjoner/M319/M319.pdf (accessed on 12 December 2019).
- Murray, F.; Cowie, P.R. Plastic contamination in the decapod crustacean Nephrops norvegicus (Linnaeus, 1758). Mar. Pollut. Bull. 2011, 62, 1207–1217. [Google Scholar] [CrossRef]
- Lusher, A.L.; Mchugh, M.; Thompson, R.C. Occurrence of microplastics in the gastrointestinal tract of pelagic and demersal fish from the English Channel. Mar. Pollut. Bull. 2013, 67, 94–99. [Google Scholar] [CrossRef] [PubMed]
- Browne, M.A.; Dissanayake, A.; Galloway, T.S.; Lowe, D.M.; Thompson, R.C. Ingested microscopic plastic translocates to the circulatory system of the mussel, Mytilus edulis (L.). Environ. Sci. Technol. 2008, 42, 5026–5031. [Google Scholar] [CrossRef]
- Setälä, O.; Norkko, J.; Lehtiniemi, M. Feeding type affects microplastic ingestion in a coastal invertebrate community. Mar. Pollut. Bull. 2016, 102, 95–101. [Google Scholar] [CrossRef]
- Van Cauwenberghe, L.; Claessens, M.; Vandegehuchte, M.B.; Janssen, C.R. Microplastics are taken up by mussels (Mytilus edulis) and lugworms (Arenicola marina) living in natural habitats. Environ. Pollut. 2015, 199, 10–17. [Google Scholar] [CrossRef] [PubMed]
- Wright, S.L.; Thompson, R.C.; Galloway, T.S. The physical impacts of microplastics on marine organisms: A review. Environ. Pollut. 2013, 178, 483–492. [Google Scholar] [CrossRef]
- Ryan, P.G. The effects of ingested plastic on seabirds: Correlations between plastic load and body condition. Environ. Pollut. 1987, 46, 119–125. [Google Scholar] [CrossRef]
- Besseling, E.; Wang, B.; Lürling, M.; Koelmans, A.A. Nanoplastic affects growth of S. obliquus and reproduction of D. magna. Environ. Sci. Technol. 2014, 48, 12336–12343. [Google Scholar] [CrossRef]
- Cole, M.; Lindeque, P.; Fileman, E.; Halsband, C.; Goodhead, R.; Moger, J.; Galloway, T.S. Microplastic ingestion by zooplankton. Environ. Sci. Technol. 2013, 47, 6646–6655. [Google Scholar] [CrossRef] [PubMed]
- Laist, D.W. Impacts of Marine Debris: Entanglement of Marine Life in Marine Debris Including a Comprehensive List of Species with Entanglement and Ingestion Records. In Marine Debris; Springer: Berlin/Heidelberg, Germany, 1997; pp. 99–139. [Google Scholar]
- Galloway, T.S. Micro-and Nano-plastics and Human Health. In Marine Anthropogenic Litter; Springer: Cham, Switzerland, 2015; pp. 343–366. [Google Scholar]
- Van Der Hoop, J.M.; Moore, M.J.; Barco, S.G.; Cole, T.V.N.; Daoust, P.; Henry, A.G.; McAlpine, D.F.; McLellan, W.A.; Wimmer, T.; Solow, A.R. Assessment of management to mitigate anthropogenic effects on large whales. Conserv. Biol. 2013, 27, 121–133. [Google Scholar] [CrossRef]
- Knowlton, A.; Hamilton, P.; Marx, M.; Pettis, H.; Kraus, S. Monitoring North Atlantic right whale Eubalaena glacialis entanglement rates: A 30 yr retrospective. Mar. Ecol. Prog. Ser. 2012, 466, 293–302. [Google Scholar] [CrossRef]
- Goldstein, M.C.; Carson, H.S.; Eriksen, M. Relationship of diversity and habitat area in North Pacific plastic-associated rafting communities. Mar. Biol. 2014, 161, 1441–1453. [Google Scholar] [CrossRef]
- Kiessling, T.; Gutow, L.; Thiel, M. Marine Litter as Habitat and Dispersal Vector. In Marine Anthropogenic Litter; Springer: Cham, Switzerland, 2015; pp. 141–181. [Google Scholar]
- Gracia, A.; Rangel-Buitrago, N. The invasive species Perna viridis (Linnaeus, 1758-Bivalvia: Mytilidae) on artificial substrates: A baseline assessment for the Colombian Caribbean Sea. Mar. Pollut. Bull. 2020, 152, 110926. [Google Scholar] [CrossRef]
- Goldstein, M.C.; Rosenberg, M.; Cheng, L. Increased oceanic microplastic debris enhances oviposition in an endemic pelagic insect. Biol. Lett. 2012, 8, 817–820. [Google Scholar] [CrossRef]
- Goldberg, E.D. Plasticizing the seafloor: An overview. Environ. Technol. 1997, 18, 195–201. [Google Scholar] [CrossRef]
- Hammer, J.; Kraak, M.H.S.; Parsons, J.R. Reviews of Environmental Contamination and Toxicology; Springer: Berlin/Heidelberg, Germany, 2012; ISSN 0179-5953. [Google Scholar]
- Koelmans, A.A.; Bakir, A.; Burton, G.A.; Janssen, C.R. Microplastic as a vector for chemicals in the aquatic environment: Critical review and model-supported reinterpretation of empirical studies. Environ. Sci. Technol. 2016, 50, 3315–3326. [Google Scholar] [CrossRef] [PubMed]
- Farrell, P.; Nelson, K. Trophic level transfer of microplastic: Mytilus edulis (L.) to Carcinus maenas (L.). Environ. Pollut. 2013, 177, 1–3. [Google Scholar] [CrossRef] [PubMed]
- Dawson, A.L.; Kawaguchi, S.; King, C.K.; Townsend, K.A.; King, R.; Huston, W.M.; Bengtson Nash, S.M. Turning microplastics into nanoplastics through digestive fragmentation by Antarctic krill. Nat. Commun. 2018, 9, 1–8. [Google Scholar] [CrossRef]
- Meeker, J.D.; Sathyanarayana, S.; Swan, S.H. Phthalates and other additives in plastics: Human exposure and associated health outcomes. Philos. Trans. R. Soc. London. Ser. B Biol. Sci. 2009, 364, 2097–2113. [Google Scholar] [CrossRef]
- Santillo, D.; Miller, K.; Johnston, P. Microplastics as contaminants in commercially important seafood species. Integr. Environ. Assess. Manag. 2017, 13, 516–521. [Google Scholar] [CrossRef]
- Beaumont, N.J.; Aanesen, M.; Austen, M.C.; Börger, T.; Clark, J.R.; Cole, M.; Hooper, T.; Lindeque, P.K.; Pascoe, C.; Wyles, K.J. Global ecological, social and economic impacts of marine plastic. Mar. Pollut. Bull. 2019, 142, 189–195. [Google Scholar] [CrossRef]
- Karami, A.; Golieskardi, A.; Keong Choo, C.; Larat, V.; Galloway, T.S.; Salamatinia, B. The presence of microplastics in commercial salts from different countries. Sci. Rep. 2017, 7, 46173. [Google Scholar] [CrossRef]
- Welden, N.A. The Environmental Impacts of Plastic Pollution; Elsevier Inc.: Amsterdam, The Netherlands, 2020; ISBN 9780128178805. [Google Scholar]
- Mouat, J.; Lozano, R.; Bateson, H. Economic Impacts of Marine Litter. In Kommunernes Internationale Miljøorganisation; KIMO: Shetland, Scotland, UK, 2010. [Google Scholar]
- Napper, I.E.; Thompson, R.C. Marine Plastic Pollution: Other Than Microplastic, 2nd ed.; Elsevier Inc.: Amsterdam, The Netherlands, 2019; ISBN 9780128150603. [Google Scholar]
- Wallace, B. How much do commercial and recreational fishermen know about marine debris and entanglement? Part 1. In Proceedings of the Second International Conference on Marine Debris, Honolulu, HI, USA, 2–7 April 1989; pp. 2–7. [Google Scholar]
- Denoble, P.J.; Caruso, J.L.; de, L.; Dear, G.; Pieper, C.F.; Vann, R.D. Common causes of open-circuit recreational diving fatalities. Undersea Hyperb. Med. 2008, 35, 393. [Google Scholar] [PubMed]
- García Ibarra, V.; Sendón, R.; Bustos, J.; Paseiro Losada, P.; de Quirós, A.R.B. Estimates of dietary exposure of Spanish population to packaging contaminants from cereal based foods contained in plastic materials. Food Chem. Toxicol. 2019, 128, 180–192. [Google Scholar] [CrossRef]
- Mintenig, S.M.; Löder, M.G.J.; Primpke, S.; Gerdts, G. Low numbers of microplastics detected in drinking water from ground water sources. Sci. Total Environ. 2019, 648, 631–635. [Google Scholar] [CrossRef]
- GESAMP. Sources, fate and effects of MP in the marine environment. J. Ser. GESAMP Rep. Stud. 2015, 90, 98. [Google Scholar]
- Asia-Pacific Economic Cooperation. Update of 2009 Apec Report on Economic Costs of Marine Debris to Apec Economies Penultimate Version. In Confidence Update of 2009 Apec Report on Economic Costs of Marine; APEC: Queenstown, Singapore, 2019; Volume 79, Available online: https://www.apec.org/Publications/2020/03/Update-of-2009-APEC-Report-on-Economic-Costs-of-Marine-Debris-to-APEC-Economies (accessed on 3 April 2019).
- Lusher, A.L.; Tirelli, V.; O’Connor, I.; Officer, R. Microplastics in Arctic polar waters: The first reported values of particles in surface and sub-surface samples. Sci. Rep. 2015, 5, 14947. [Google Scholar] [CrossRef]
- Van Sebille, E.; Gilbert, A.; Spathi, C. The ocean plastic pollution challenge: Towards solutions in the UK. Grantham Inst. Breifing Pap. 2016, 19, 3–4. [Google Scholar]
- Zsarnoczky, M.; David, L.; Mukayev, Z.; Baiburiev, R. Silver tourism in the European union. Geoj. Tour. Geosites 2016, 18, 224–232. [Google Scholar]
- UNWTO. Glossary of Tourism Terms; UNWTO: Madrid, Spain, 2014. [Google Scholar]
- Ballance, A.; Ryan, P.G.; Turpie, J.K. How much is a clean beach worth? The impact of litter on beach users in the Cape Peninsula, South Africa. S Afr. J. Sci. 2000, 96, 210–230. [Google Scholar]
- McIlgorm, A.; Campbell, H.F.; Rule, M.J. The economic cost and control of marine debris damage in the Asia-Pacific region. Ocean Coast. Manag. 2011, 54, 643–651. [Google Scholar] [CrossRef]
- Jang, Y.C.; Lee, J.; Hong, S.; Lee, J.S.; Shim, W.J.; Song, Y.K. Sources of plastic marine debris on beaches of Korea: more from the ocean than the land. Ocean Sci. J. 2014, 49, 151–162. [Google Scholar] [CrossRef]
- Newman, S.; Watkins, E.; Farmer, A.; Ten Brink, P.; Schweitzer, J.-P. The Economics of Marine Litter; Springer: Berlin/Heidelberg, Germany, 2015; pp. 367–394. [Google Scholar] [CrossRef]
- Hall, K. Impacts of Marine Debris and Oil. In Impacts of Marine Debris and Oil: Economic and Social Costs to Coastal Communities; Shetland Islands Council, Environment & Transportation Department: Lerwick, UK, 2000; p. 124. [Google Scholar]
- FOA. The State of World Fisheries and Aquaculture Opportunities and challenges. Annu. Forum Proc. AHS Int. 2014, 3, 2312–2320. [Google Scholar]
- Fonseca, M.; Gamarro, E.; Toppe, J.; Bahri, T.; Barg, U. The impact of microplastics on food safety: The case of fishery and aquaculture products. FAO Aquac. Newsl. 2017, 57, 43–46. [Google Scholar]
- Antonelis, K.; Huppert, D.; Velasquez, D.; June, J. Dungeness crab mortality due to lost traps and a cost–benefit analysis of trap removal in Washington State waters of the Salish Sea. N. Am. J. Fish. Manag. 2011, 31, 880–893. [Google Scholar] [CrossRef]
- Oxford Economics Ltd. The Economic Value of the EU Shipping Industry; Oxford Economics Ltd.: Oxford, UK, 2014; Volume 71, Available online: https://www.ecsa.eu/images/NEW_Position_Papers/2017-02-27-Oxford-Economics-Update-2017---FINAL.pdf (accessed on 15 September 2019).
- Galloway, T.; Haward, M.; Mason, S.A.; Hardesty, B.D.; Krause, S. Voices Science-Based Solutions to Plastic Pollution. One Earth 2020, 5–7. [Google Scholar] [CrossRef]
- Rebeiz, K.S.; Craft, A.P. Plastic waste management in construction: technological and institutional issues. Resour. Conserv. Recycl. 1995, 15, 245–257. [Google Scholar] [CrossRef]
- Valavanidis, A.A. Global Plastic Waste and Oceans Pollution Million Tons of Plastic Waste Have Gone Missing in the World Oceans; ResearchGate: Athens, Greece, 2016; Available online: http://www.plastic-resource-center.com/wp-content/uploads/2019/07/Global-Plastic-Waste-and-Oceans%E2%80%99-Pollution-Million-tons-of-plastic-waste-have-gone-missing-in-the-world-oceans.pdf (accessed on 11 September 2018).
- Chen, C.C.; Han, X.; Ko, T.P.; Liu, W.; Guo, R.T. Structural studies reveal the molecular mechanism of PETase. FEBS J. 2018, 285, 3717–3723. [Google Scholar] [CrossRef]
- Dave, P.N.; Joshi, A.K. Plasma pyrolysis and gasification of plastics waste–A review. J. Sci. Indus. Res. 2010, 69, 177–179. [Google Scholar]
- Tschernij, V.; Larsson, P.-O. Ghost fishing by lost cod gill nets in the Baltic Sea. Fish. Res. 2003, 64, 151–162. [Google Scholar] [CrossRef]
- UNEP. Single-Use Plastics: A Roadmap for Sustainability. Plásticos de Un Solo Uso Una Hoja Ruta Para la Sostenibilidad. 2018. Available online: https://www.unenvironment.org/es/resources/informe/plasticos-de-un-solo-uso-una-hoja-de-ruta-para-la-sostenibilidad (accessed on 2 May 2019).
- Alam, G.J. Environmental pollution of Bangladesh–It’s effect and control. Pulp Pap. 2009, 51, 1–7. [Google Scholar]
- Simo, R.Y. Of Sustainable development in Africa: Addressing the (In) congruence of plastic bag regulations with international trade rules. Brook. J. Int. L. 2019, 45, 241. [Google Scholar] [CrossRef]
- Dauvergne, P. Why is the global governance of plastic failing the oceans? Glob. Environ. Chang. 2018, 51, 22–31. [Google Scholar] [CrossRef]
- Vince, J.; Hardesty, B.D. Plastic pollution challenges in marine and coastal environments: From local to global governance. Restor. Ecol. 2017, 25, 123–128. [Google Scholar] [CrossRef]
- Iverson, A.R. The United States requires effective federal policy to reduce marine plastic pollution. Conserv. Sci. Pract. 2019, 1, e45. [Google Scholar] [CrossRef]
- Ten Brink, P.; Schweitzer, J.P.; Watkins, E.; Howe, M. Plastics Marine Litter and the Circular Economy. Inst. Eur. Environ. Policy MAVA Found. 2016, 1–17. Available online: https://ieep.eu/uploads/articles/attachments/15301621-5286-43e3-88bd-bd9a3f4b849a/IEEP_ACES_Plastics_Marine_Litter_Circular_Economy_briefing_final_April_2017.pdf?v=63664509972 (accessed on 28 October 2018).
- Chen, C.-L. Regulation and Management of Marine Litter. In Marine Anthropogenic Litter; Bergmann, M., Klages, M., Gutow, L., Eds.; Springer: Heidelberg, Germany, 2015; pp. 395–428. [Google Scholar]
- Jakovcevic, A.; Steg, L.; Mazzeo, N.; Caballero, R.; Franco, P.; Putrino, N.; Favara, J. Charges for plastic bags: Motivational and behavioral effects. J. Environ. Psychol. 2014, 40, 372–380. [Google Scholar] [CrossRef]
- Dikgang, J.; Anthony, L.; Martine, V. Analysis of the plastic-bag levy in South Africa. Resour. Conserv. Recycl. 2012, 66, 59–65. [Google Scholar] [CrossRef]
- Martinho, G.; Balaia, N.; Pires, A. The Portuguese plastic carrier bag tax: The effects on consumers’ behavior. Waste Manag. 2017, 61, 3–12. [Google Scholar] [CrossRef]
- Baztan, J.; Bergmann, M.; Carrasco, A.; Fossi, C.; Jorgensen, B.; Miguelez, A.; Pahl, S.; Thompson, R.C.; Vanderlinden, J.-P. Fate and Impact of Microplastics. In Fate and Impact of Microplastics: Knowledge, Actions and Solutions; Elsevier: Amsterdam, The Netherlands, 2019; ISBN 9788409064779. [Google Scholar]
- Hardesty, B.D.; Wilcox, C.; Lawson, T.J.; Lansdell, M.; van der Velde, T. Understanding the effects of marine debris on wildlife. A Final Rep. to Earthwatch Aust. 2014. Available online: https://publications.csiro.au/rpr/download?pid=csiro:EP138852&dsid=DS2 (accessed on 17 December 2019).
- Eik, A. Eco-Efficiency of Waste Management: A Case Study of the Norwegian Deposit and Recycling System for PET Bottles; Fakultet for ingeniørvitenskap og teknologi: Trondheim, Norway, 2005; ISBN 8247173018. [Google Scholar]
- Braungart, M. Upcycle to eliminate waste. Nature 2013, 494, 174–175. [Google Scholar] [CrossRef]
- Andrady, A.L.; Neal, M.A. Applications and societal benefits of plastics. Philos. Trans. R. Soc. B Biol. Sci. 2009, 364, 1977–1984. [Google Scholar] [CrossRef]
- Miranda, M.N.; Silva, A.M.T.; Pereira, M.F.R. Microplastics in the environment: A DPSIR analysis with focus on the responses. Sci. Total Environ. 2019, 134968. [Google Scholar] [CrossRef]
- Ellen MacArthur Foundation. The New Plastics Economy: Rethinking the Future of Plastics. 2016. Available online: https://www.ellenmacarthurfoundation.org/publications/the-new-plastics-economy-rethinking-the-future-of-plastics (accessed on 28 September 2018).
- Kershaw, P.J. Marine Plastic Debris and Microplastics–Global Lessons and Research to Inspire Action and Guide Policy Change. 2016. Available online: http://epubs.surrey.ac.uk/829158/ (accessed on 1 January 2020).
- Walker, T.R.; Xanthos, D. A call for Canada to move toward zero plastic waste by reducing and recycling single-use plastics. Resour. Conserv. Recycl. 2018, 133, 99–100. [Google Scholar] [CrossRef]
- Gautam, A.M.; Caetano, N. Study, design and analysis of sustainable alternatives to plastic takeaway cutlery and crockery. Energy Procedia 2017, 136, 507–512. [Google Scholar] [CrossRef]
- Löhr, A.; Savelli, H.; Beunen, R.; Kalz, M.; Ragas, A.; Van Belleghem, F. Solutions for global marine litter pollution. Curr. Opin. Environ. Sustain. 2017, 28, 90–99. [Google Scholar] [CrossRef]
- Patwa, A.; Thiéry, A.; Lombard, F.; Lilley, M.K.S.; Boisset, C.; Bramard, J.; Bottero, J.; Barthélémy, P. Accumulation of nanoparticles in “jellyfish” mucus: A bio-inspired route to decontamination of nano-waste. Sci. Rep. 2015, 5, 11387. [Google Scholar] [CrossRef] [PubMed]
- Geyer, R.; Jambeck, J.R.; Law, K.L. Production, use, and fate of all plastics ever made. Sci. Adv. 2017, 3, 25–29. [Google Scholar] [CrossRef]
- Brooks, A.L.; Wang, S.; Jambeck, J.R. The Chinese import ban and its impact on global plastic waste trade. Sci. Adv. 2018, 4, 1–7. [Google Scholar] [CrossRef]
- Cole, C. China bans foreign waste–but what will happen to the world’s recycling? Scientific American. 25 October 2017. Available online: https://www.scientificamerican.com/article/china-bans-foreign-waste-but-what-will-happen-to-the-worlds-recycling/ (accessed on 3 September 2019).
- McClenaghan, M. Data: UK Exporting Two Thirds of Plastic Waste Amidst Concerns Over Illegal Practice. 2017. Available online: https://unearthed.greenpeace.org/2017/03/13/data-uk-exporting-two-thirds-plastic-waste-amidst-concerns-illegal-practice/ (accessed on 3 September 2019).
- Allsopp, M.; Walters, A.; Santillo, D.; Johnston, P. Plastic Debris in the World’s Oceans Greenpeace. Open Access Library J. 2006, 1, 32. [Google Scholar]
- Ocean Conservancy. Building a Clean Swell 2018 Report; Ocean Conservancy: Washington, DC, USA, 2018; Volume 28, p. 1. Available online: https://oceanconservancy.org/wp-content/uploads/2018/07/Building-A-Clean-Swell.pdf (accessed on 28 September 2018). [CrossRef]
- Ronchi, F.; Galgani, F.; Binda, F.; Mandić, M.; Peterlin, M.; Tutman, P.; Anastasopoulou, A.; Fortibuoni, T. Fishing for Litter in the Adriatic-Ionian macroregion (Mediterranean Sea): Strengths, weaknesses, opportunities and threats. Mar. Policy 2019, 100, 226–237. [Google Scholar] [CrossRef]
- Heistad, K. Makroplast ved Norsjø, Telemark: Kartlegging og kategorisering av makroplast langs utvalgte strandlinjer ved ferskvann basert på Guideline for Monitoring Marine Litter on the Beaches in the OSPAR Maritime Area. 2017. Available online: https://openarchive.usn.no/usn-xmlui/handle/11250/2455553 (accessed on 9 April 2019).
- UNEP/MAP. Regional Plan for the Marine Litter Management in the Mediterranean. UNEP (DEPI)/MED WG. 379/5 2013, 28. Available online: https://www.cbd.int/doc/meetings/mar/mcbem-2014-03/other/mcbem-2014-03-120-en.pdf (accessed on 13 February 2019).
- OSPAR. Background Report on Fishing-for-Litter Activities in the OSPAR Region. 2007, pp. 1–15. Available online: https://www.pame.is/document-library/desktop-study-on-marine-litter-library/marine-litter-resoponses/595-ospar-commissio-2014-regional-action-plan-for/file (accessed on 13 February 2019).
- Lam, V.W.Y.; Cheung, W.W.L.; Reygondeau, G.; Rashid Sumaila, U. Projected change in global fisheries revenues under climate change. Sci. Rep. 2016, 6, 6–13. [Google Scholar] [CrossRef] [PubMed]
- Ryan, P.G.; Moore, C.J.; Van Franeker, J.A.; Moloney, C.L. Monitoring the abundance of plastic debris in the marine environment. Philos. Trans. R. Soc. B Biol. Sci. 2009, 364, 1999–2012. [Google Scholar] [CrossRef] [PubMed]
- Dekiff, J.H.; Remy, D.; Klasmeier, J.; Fries, E. Occurrence and spatial distribution of microplastics in sediments from Norderney. Environ. Pollut. 2014, 186, 248–256. [Google Scholar] [CrossRef] [PubMed]
- Bergmann, M.; Gutow, L.; Klages, M. Marine Anthropogenic Litter; Springer: Berlin/Heidelberg, Germany, 2015; pp. 1–447. [Google Scholar] [CrossRef]
- Pham, C.K.; Ramirez-Llodra, E.; Alt, C.H.S.; Amaro, T.; Bergmann, M.; Canals, M.; Davies, J.; Duineveld, G.; Galgani, F.; Howell, K.L. Marine litter distribution and density in European seas, from the shelves to deep basins. PLoS ONE 2014, 9, e95839. [Google Scholar] [CrossRef]
- Hinojosa, I.A.; Thiel, M. Floating marine debris in fjords, gulfs and channels of southern Chile. Mar. Pollut. Bull. 2009, 58, 341–350. [Google Scholar] [CrossRef]
- Galgani, F.; Leaute, J.P.; Moguedet, P.; Souplet, A.; Verin, Y.; Carpentier, A.; Goraguer, H.; Latrouite, D.; Andral, B.; Cadiou, Y. Litter on the sea floor along European coasts. Mar. Pollut. Bull. 2000, 40, 516–527. [Google Scholar] [CrossRef]
- Hammami, M.B.A.; Mohammed, E.Q.; Hashem, A.M.; Al-Khafaji, M.A.; Alqahtani, F.; Alzaabi, S.; Dash, N. Survey on awareness and attitudes of secondary school students regarding plastic pollution: Implications for environmental education and public health in Sharjah city, UAE. Environ. Sci. Pollut. Res. 2017, 24, 20626–20633. [Google Scholar] [CrossRef]
- Eriksson, C.; Burton, H.; Fitch, S.; Schulz, M.; van den Hoff, J. Daily accumulation rates of marine debris on sub-Antarctic island beaches. Mar. Pollut. Bull. 2013, 66, 199–208. [Google Scholar] [CrossRef]
- Galgani, F. Marine litter, future prospects for research. Front. Mar. Sci. 2015, 2, 1–5. [Google Scholar] [CrossRef]
- The European Commission of Science for Environment Policy. Plastic Waste: Ecological and Human Health Impacts. 2011. Available online: https://ec.europa.eu/environment/integration/research/newsalert/pdf/IR1_en.pdf (accessed on 11 April 2020).
- Google Scholar Search. Average number of publication on marine plastic litter pollution from 2010–2020. Search conducted on 28 August 2020.
- Bezuidenhout, L.; Chakauya, E. Hidden concerns of sharing research data by low/middle-income country scientists. Glob. Bioeth. 2018, 29, 39–54. [Google Scholar] [CrossRef] [PubMed]
- El Mahrad, B.; Newton, A.; Icely, J.D.; Kacimi, I.; Abalansa, S.; Snoussi, M. Contribution of remote sensing technologies to a holistic coastal and marine environmental management framework: A review. Remote Sens. 2020, 12, 2313. [Google Scholar] [CrossRef]
- Tijssen, R.J.W. Africa’s contribution to the worldwide research literature: New analytical perspectives, trends, and performance indicators. Scientometrics 2007, 71, 303–327. [Google Scholar] [CrossRef]
- Kariuki, T. Africa Produces just 1.1% of Global Scientific Knowledge—But Change Is Coming. Guard, 26 October 2015. Available online: https://www.theguardian.com/global-development-professionals-network/2015/oct/26/africa-produces-just-11-of-global-scientific-knowledge (accessed on 6 May 2020).
- Hartley, B.L.; Thompson, R.C.; Pahl, S. Marine litter education boosts children’s understanding and self-reported actions. Mar. Pollut. Bull. 2015, 90, 209–217. [Google Scholar] [CrossRef]
- Wagner, M.; Lambert, S. Freshwater Microplastics: Emerging Environmental Contaminants; Springer Nature: Cham, Switzerland, 2018; ISBN 3319616153. [Google Scholar]
- Szepes, M. MARPOL 73/78: The Challenges of Regulating Vessel-Source Oil Pollution. Manch. Rev. L. Crime Ethics 2013, 2, 73. [Google Scholar]
- Vilotijević, A.; Matulja, T.; Hadjina, M.; Bolf, D. Modern equipment for waste management on ruise ships. Pomor. Zb. 2020, 3, 147–156.c. [Google Scholar]
- De Vreede, B.; Zeddeman, A.; Adamczyk, V.; Brito, I.; Aberson, K.; Meddens, L.; Denayer, M.; Koene, J.; Dik, A. Plastic Soup. 2010. Available online: https://beagleplasticsoep.files.wordpress.com/2010/04/plastic_soup_mapping_the_first_steps_towards_solutions.pdf (accessed on 7 July 2020).
- Shevealy, S.; Courtney, K.; Parks, J.E. The Honolulu Strategy: A Global Framework for Prevention and Management of Marine Debris. 2012. Available online: https://marinedebris.noaa.gov/sites/default/files/publications-files/Honolulu_Strategy.pdf (accessed on 6 May 2020).
- Galgani, F.; Hanke, G.; Werner, S.; De Vrees, L. Marine litter within the European Marine Strategy Framework Directive. ICES J. Mar. Sci. 2013, 70, 1055–1064. [Google Scholar] [CrossRef]
- Zampoukas, N.; Piha, H.; Bigagli, E.; Hoepffner, N.; Hanke, G.; Cardoso, A.C. Monitoring for the Marine Strategy Framework Directive: Requirements and options. JRC Sci. Tech. Rep. Publ. Off. Eur. Union EUR 2012, 25187, 1–33. [Google Scholar]
- Tabuenca, B.; Kalz, M.; Löhr, A. Massive open online education for environmental activism: The worldwide problem of marine litter. Sustainability 2019, 11, 2860. [Google Scholar] [CrossRef]
- Cooper, P. Socio-ecological accounting: DPSWR, a modified DPSIR framework, and its application to marine ecosystems. Ecol. Econ. 2013, 94, 106–115. [Google Scholar] [CrossRef]
- Newton, A.; Elliott, M. A typology of stakeholders and guidelines for engagement in transdisciplinary, participatory processes. Front. Mar. Sci. 2016, 3, 230. [Google Scholar] [CrossRef]
Publisher’s Note: MDPI stays neutral with regard to jurisdictional claims in published maps and institutional affiliations. |
© 2020 by the authors. Licensee MDPI, Basel, Switzerland. This article is an open access article distributed under the terms and conditions of the Creative Commons Attribution (CC BY) license (http://creativecommons.org/licenses/by/4.0/).

