Untact: Customer’s Acceptance Intention toward Robot Barista in Coffee Shop
Abstract
1. Introduction
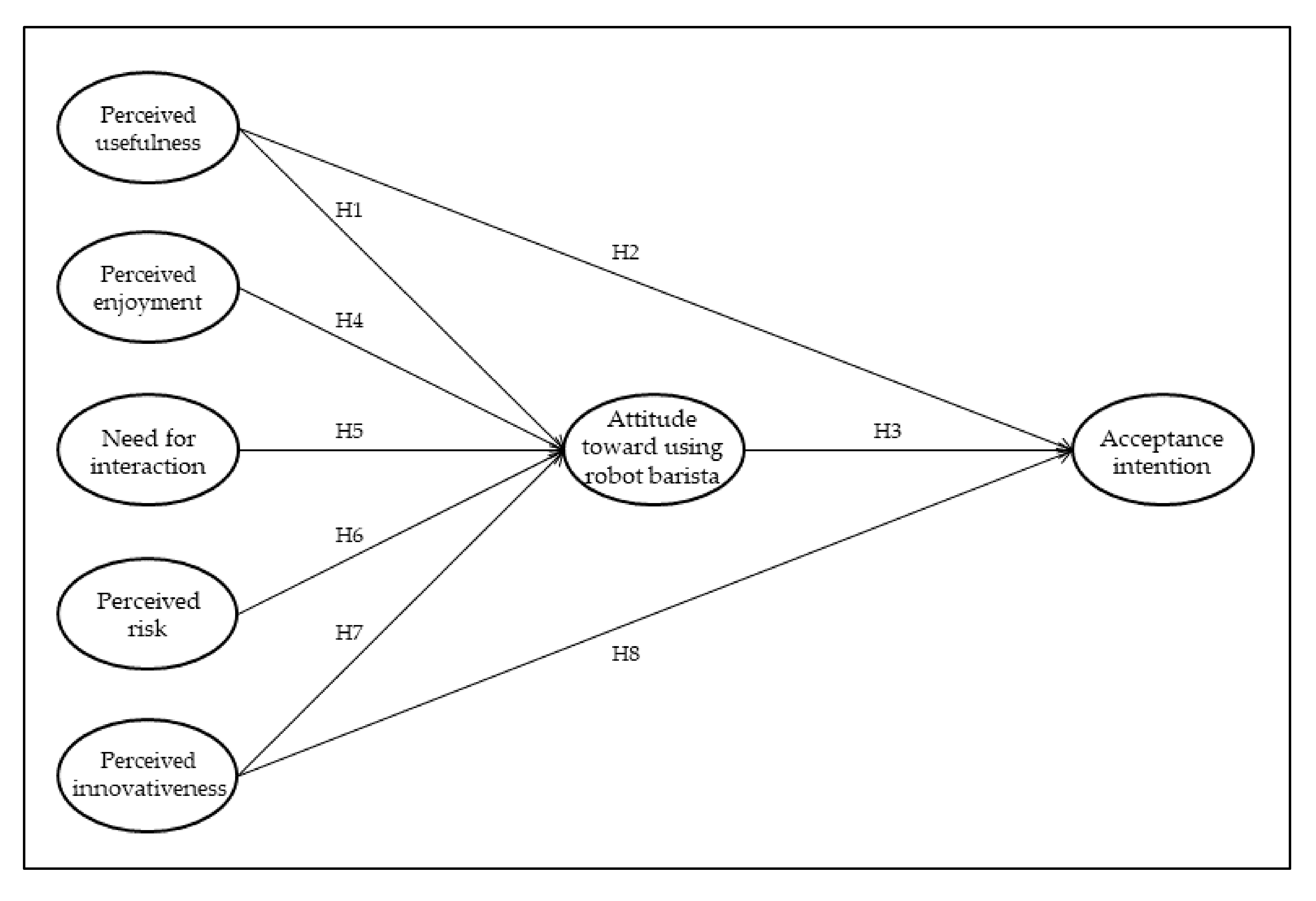
2. Literature Review and Hypotheses
2.1. Technology Acceptance Model (TAM)
2.2. Extension of the TAM (ETAM): Perceived Enjoyment, Need for Interaction, Perceived Risk, and Perceived Innovativeness
2.2.1. Perceived Enjoyment
2.2.2. Need for Interaction
2.2.3. Perceived Risk
2.2.4. Perceived Innovativeness
3. Methodology
3.1. Sampling and Data Collection
3.2. Research Instrument
3.3. Analytical Methods
4. Data Analysis and Results
4.1. Measurement Model
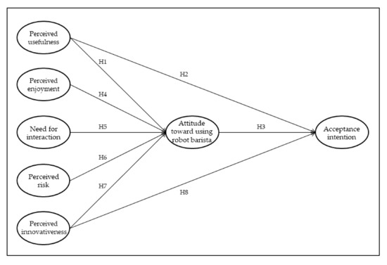
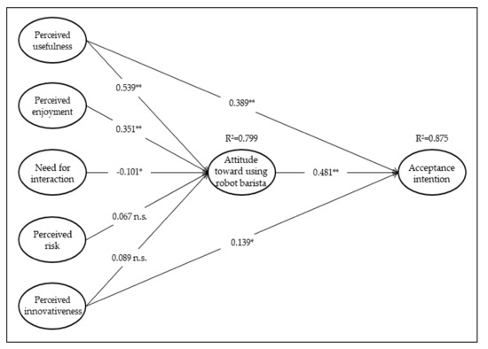
4.2. Structural Model
5. Discussion and Conclusions
5.1. Theoretical Implications
5.2. Practical Implications
5.3. Conclusions
5.4. Limitations and Future Research
Author Contributions
Funding
Conflicts of Interest
References
- Lin, H.; Chi, O.H.; Gursoy, D. Antecedents of customers’ acceptance of artificially intelligent robotic device use in hospitality services. J. Hosp. Mark. Manag. 2020, 29, 530–549. [Google Scholar] [CrossRef]
- Wirtz, J.; Patterson, P.; Kunz, W.; Gruber, T.; Lu, V.N.; Paluch, S.; Martins, A. Brave new world: Service robots in the frontline. J. Serv. Manag. 2018, 29, 907–931. [Google Scholar] [CrossRef]
- Jang, H.-W.; Lee, S.-B. Serving Robots: Management and Applications for Restaurant Business Sustainability. Sustainability 2020, 12, 3998. [Google Scholar] [CrossRef]
- Naeil. Robots Employed in the Food Service Industry. 17 January 2020. Available online: http://www.naeil.com/news_view/?id_art=338129 (accessed on 24 August 2020).
- Fnnews. Delivery of Nation’s Serving Robot ‘Dilly’ Serves at 12 Restaurants Nationwide. 4 February 2020. Available online: https://www.fnnews.com/news/202002041607327658 (accessed on 24 August 2020).
- Daily Coffee News. Cafe X Multiroaster ‘Robotic Cafe’ Opens in San Francisco. 30 January 2017. Available online: https://dailycoffeenews.com/2017/01/30/cafe-x-multiroaster-robotic-cafe-opens-in-san-francisco/ (accessed on 24 August 2020).
- Daily Coffee News. Robotic Barista Providing Contact-Free Drinks at Portland’s in J Coffee. 26 March 2020. Available online: https://dailycoffeenews.com/2020/05/26/robotic-barista-providing-contact-free-drinks-at-portlands-in-j-coffee (accessed on 24 August 2020).
- Infostock Daily. First Entry of Dal.komm Coffee Robot café, ‘Beat2E’ into Supermarket, ‘Cheonggyecheon Branch of Emar’. 20 January 2020. Available online: http://www.infostockdaily.co.kr/news/articleView.html?idxno=84850 (accessed on 24 August 2020).
- Joins. Emergence of Robot Barista Which Is Like a Real Barista and Serving by Pang Shuttle. 31 July 2019. Available online: https://news.joins.com/article/23540445 (accessed on 24 August 2020).
- Yoon, J.H. X-event becomes reality: Pandemic scenario of infectious diseases in Korean society. Future Horiz. 2020, 1, 10–19. [Google Scholar]
- The Financial Express. Post-COVID-19 Pandemic: Touch-Free Localised Production. 28 March 2020. Available online: https://thefinancialexpress.com.bd/views/views/post-covid-19-pandemic-touch-free-localised-production-1585407944 (accessed on 24 August 2020).
- Davis, F.D. Perceived usefulness, perceived ease of use, and user acceptance of information technology. MIS Q. 1989, 13, 319–340. [Google Scholar] [CrossRef]
- Davis, F.D.; Bagozzi, R.P.; Warshaw, P.R. Extrinsic and Intrinsic Motivation to Use Computers in the Workplace1. J. Appl. Soc. Psychol. 1992, 22, 1111–1132. [Google Scholar] [CrossRef]
- Webster, J.; Heian, J.B.; Michelman, J.E. Computer Training and Computer Anxiety in the Educational Process: An Experimental Analysis. In Proceedings of the Eleventh International Conference on Information Systems, Copenhagen, Denmark, 16–19 December 1990; AIS Electronic Library; pp. 71–182. Available online: https://aisel.aisnet.org/icis1990/34/ (accessed on 24 August 2020).
- Webster, J.; Martocchio, J.J. Microcomputer Playfulness: Development of a Measure with Workplace Implications. MIS Q. 1992, 16, 201–226. [Google Scholar] [CrossRef]
- Moon, J.-W.; Kim, Y.-G. Extending the TAM for a World-Wide-Web context. Inf. Manag. 2001, 38, 217–230. [Google Scholar] [CrossRef]
- Kaushik, A.K.; Agrawal, A.K.; Rahman, Z. Tourist behaviour towards self-service hotel technology adoption: Trust and subjective norm as key antecedents. Tour. Manag. Perspect. 2015, 16, 278–289. [Google Scholar] [CrossRef]
- Herzenstein, M.; Posavac, S.S.; Brakus, J.J. Adoption of New and Really New Products: The Effects of Self-Regulation Systems and Risk Salience. J. Mark. Res. 2007, 44, 251–260. [Google Scholar] [CrossRef]
- Rogers, E.M. Diffusion of Innovations, 5th ed.; Free Press: New York, NY, USA, 2003. [Google Scholar]
- Hanafizadeh, P.; Behboudi, M.; Koshksaray, A.A.; Tabar, M.J.S. Mobile-banking adoption by Iranian bank clients. Telemat. Inform. 2014, 31, 62–78. [Google Scholar] [CrossRef]
- Hwang, J.; Lee, J.-S.; Kim, H. Perceived innovativeness of drone food delivery services and its impacts on attitude and behavioral intentions: The moderating role of gender and age. Int. J. Hosp. Manag. 2019, 81, 94–103. [Google Scholar] [CrossRef]
- Im, I.; Kim, Y.; Han, H.-J. The effects of perceived risk and technology type on users’ acceptance of technologies. Inf. Manag. 2008, 45, 1–9. [Google Scholar] [CrossRef]
- Davis, F.D.; Bagozzi, R.P.; Warshaw, P.R. User acceptance of computer technology: A comparison of two theoretical models. Manag. Sci. 1989, 35, 982–1003. [Google Scholar] [CrossRef]
- Bhattacharjee, A. Understanding information systems continuance: An expectation confirmation model. MIS Q. 2001, 25, 351–370. [Google Scholar] [CrossRef]
- Dabholkar, P.A.; Bagozzi, R.P. An attitudinal model of technology-based self-service: Moderating effects of consumer traits and situational factors. J. Acad. Mark. Sci. 2002, 30, 184–201. [Google Scholar] [CrossRef]
- Bitner, M.J.; Brown, S.W.; Meuter, M.L. Technology Infusion in Service Encounters. J. Acad. Mark. Sci. 2000, 28, 138–149. [Google Scholar] [CrossRef]
- Lee, S.W.; Sung, H.J.; Jeon, H.M. Determinants of Continuous Intention on Food Delivery Apps: Extending UTAUT2 with Information Quality. Sustainability 2019, 11, 3141. [Google Scholar] [CrossRef]
- Curran, J.M.; Meuter, M.L. Self-service technology adoption: Comparing three technologies. J. Serv. Mark. 2005, 19, 103–113. [Google Scholar] [CrossRef]
- Fishbein, M.; Ajzen, I. Belief, Attitude, Intention, and Behavior: An Introduction to Theory and Research; Addison-Wesley: Reading, MS, USA, 1975. [Google Scholar]
- San-Martín, S.; López-Catalán, B.; Ramón-Jerónimo, M.A. Mobile shoppers: Types, drivers, and impediments. J. Organ. Comput. Electron. Commer. 2013, 23, 350–371. [Google Scholar] [CrossRef]
- Agarwal, R.; Karahanna, E. Time Flies When You’re Having Fun: Cognitive Absorption and Beliefs about Information Technology Usage. MIS Q. 2000, 24, 665. [Google Scholar] [CrossRef]
- Morosan, C.; DeFranco, A. It’s about time: Revisiting UTAUT2 to examine consumers’ intentions to use NFC mobile payments in hotels. Int. J. Hosp. Manag. 2016, 53, 17–29. [Google Scholar] [CrossRef]
- Watchravesringkan, K.; Hodges, N.N.; Kim, Y. Exploring consumers’ adoption of highly technological fashion products. J. Fash. Mark. Manag. Int. J. 2010, 14, 263–281. [Google Scholar] [CrossRef]
- Kim, S.H.; Bae, J.H.; Jeon, H.M. Continuous Intention on Accommodation Apps: Integrated Value-Based Adoption and Expectation–Confirmation Model Analysis. Sustainability 2019, 11, 1578. [Google Scholar] [CrossRef]
- Van Der Heijden, H. Factors influencing the usage of websites: The case of a generic portal in The Netherlands. Inf. Manag. 2003, 40, 541–549. [Google Scholar] [CrossRef]
- Lee, H.; Fiore, A.M.; Kim, J. The role of the technology acceptance model in explaining effects of image interactivity technology on consumer responses. Int. J. Retail. Distrib. Manag. 2006, 34, 621–644. [Google Scholar] [CrossRef]
- Ha, S.; Stoel, L. Consumer e-shopping acceptance: Antecedents in a technology acceptance model. J. Bus. Res. 2009, 62, 565–571. [Google Scholar] [CrossRef]
- Praveena, K.; Thomas, S. Continuance Intention to Use Facebook: A Study of Perceived Enjoyment and TAM. Bonfring Int. J. Ind. Eng. Manag. Sci. 2014, 4, 24–29. [Google Scholar] [CrossRef]
- Matute-Vallejo, J.; Melero-Polo, I. Understanding online business simulation games: The role of flow experience, perceived enjoyment and personal innovativeness. Australas. J. Educ. Technol. 2019, 35, 71–85. [Google Scholar] [CrossRef]
- Seth, N.; Deshmukh, S.; Vrat, P. Service quality models: A review. Int. J. Qual. Reliab. Manag. 2005, 22, 913–949. [Google Scholar] [CrossRef]
- Dabholkar, P.A. Role of affect and need for interaction in on-site service encounters. In Advances in Consumer Research; Sherry, J.F., Sternthal, B., Eds.; Association for Consumer Research: Provo, UT, USA, 1992; Volume 19, pp. 563–569. [Google Scholar]
- Cowles, D.; Crosby, L.A. Consumer Acceptance of Interactive Media in Service Marketing Encounters. Serv. Ind. J. 1990, 10, 521–540. [Google Scholar] [CrossRef]
- Dabholkar, P.A. Consumer evaluations of new technology-based self-service options: An investigation of alternative models of service quality. Int. J. Res. Mark. 1996, 13, 29–51. [Google Scholar] [CrossRef]
- Kaushik, A.K.; Rahman, Z. Are street vendors really innovative toward self-service technology? Inf. Technol. Dev. 2016, 22, 334–356. [Google Scholar] [CrossRef]
- Meuter, M.L.; Ostrom, A.L.; Bitner, M.J.; Roundtree, R. The influence of technology anxiety on consumer use and experiences with self-service technologies. J. Bus. Res. 2003, 56, 899–906. [Google Scholar] [CrossRef]
- Walker, R.H.; Johnson, L.W. Why consumers use and do not use technology-enabled services. J. Serv. Mark. 2006, 20, 125–135. [Google Scholar] [CrossRef]
- Collier, J.E.; Kimes, S.E. Only if it is convenient: Understanding how convenience influences self-service technology evaluation. J. Serv. Res. 2013, 16, 39–51. [Google Scholar] [CrossRef]
- Chen, R.; He, F. Examination of brand knowledge, perceived risk and consumers’ intention to adopt an online retailer. Total. Qual. Manag. Bus. Excel. 2003, 14, 677–693. [Google Scholar] [CrossRef]
- Jarvenpaa, S.L.; Todd, P.A. Consumer Reactions to Electronic Shopping on the World Wide Web. Int. J. Electron. Commer. 1996, 1, 59–88. [Google Scholar] [CrossRef]
- Crespo, Á.H.; Del Bosque, I.R.; de los Salmones Sánchez, M.M.G. The influence of perceived risk on Internet shopping behavior: A multidimensional perspective. J. Risk Res. 2009, 12, 259–277. [Google Scholar] [CrossRef]
- Ma, Z.; Gill, T.; Jiang, Y. Core versus Peripheral Innovations: The Effect of Innovation Locus on Consumer Adoption of New Products. J. Mark. Res. 2015, 52, 309–324. [Google Scholar] [CrossRef]
- Wessels, L.; Drennan, J. An investigation of consumer acceptance of M-banking. Int. J. Bank Mark. 2010, 28, 547–568. [Google Scholar] [CrossRef]
- Conchar, M.P.; Zinkhan, G.M.; Peters, C.; Olavarrieta, S. An Integrated Framework for the Conceptualization of Consumers’ Perceived-Risk Processing. J. Acad. Mark. Sci. 2004, 32, 418–436. [Google Scholar] [CrossRef]
- Agarwal, R.; Prasad, J. A Conceptual and Operational Definition of Personal Innovativeness in the Domain of Information Technology. Inf. Syst. Res. 1998, 9, 204–215. [Google Scholar] [CrossRef]
- Hung, S.-Y.; Ku, C.-Y.; Chang, C.-M. Critical factors of WAP services adoption: An empirical study. Electron. Commer. Res. Appl. 2003, 2, 42–60. [Google Scholar] [CrossRef]
- Boisvert, J.; Ashill, N.J. How brand innovativeness and quality impact attitude toward new service line extensions: The moderating role of consumer involvement. J. Serv. Mark. 2011, 25, 517–527. [Google Scholar] [CrossRef]
- Slade, E.L.; Dwivedi, Y.K.; Piercy, N.C.; Williams, M.D. Modeling Consumers’ Adoption Intentions of Remote Mobile Payments in the United Kingdom: Extending UTAUT with Innovativeness, Risk, and Trust. Psychol. Mark. 2015, 32, 860–873. [Google Scholar] [CrossRef]
- San-Martín, H.; Herrero, Á. Influence of the user’s psychological factors on the online purchase intention in rural tourism: Integrating innovativeness to the UTAUT framework. Tour. Manag. 2012, 33, 341–350. [Google Scholar] [CrossRef]
- Meuter, M.L.; Bitner, M.J.; Ostrom, A.L.; Brown, S.W. Choosing among Alternative Service Delivery Modes: An Investigation of Customer Trial of Self-Service Technologies. J. Mark. 2005, 69, 61–83. [Google Scholar] [CrossRef]
- Lee, M.-C. Factors influencing the adoption of internet banking: An integration of TAM and TPB with perceived risk and perceived benefit. Electron. Commer. Res. Appl. 2009, 8, 130–141. [Google Scholar] [CrossRef]
- Marakarkandy, B.; Yajnik, N.; Dasgupta, C. Enabling internet banking adoption. J. Enterp. Inf. Manag. 2017, 30, 263–294. [Google Scholar] [CrossRef]
- Hair, J.F.; Hult, G.T.M.; Ringle, C.; Sarstedt, M. Primer on Partial Least Squares Structural Equation Modelling (PLS-SEM); Sage: Los Angeles, CA, USA, 2016. [Google Scholar]
- Anderson, J.C.; Gerbing, D.W. Structural equation modeling in practice: A review and recommended two-step approach. Psychol. Bull. 1988, 103, 411–423. [Google Scholar] [CrossRef]
- Fornell, C.R.; Larcker, D.F. Evaluating structural equation models with unobservable variables and measurement error. J. Mark. Res. 1981, 18, 39–50. [Google Scholar] [CrossRef]
- Wright, K.B. Researching internet-based populations: Advantages and disadvantages of online survey research, online questionnaire authoring software packages, and web survey services. J. Computer-Mediated Commun. 2005, 10, JCMC1034. [Google Scholar] [CrossRef]




| Demographic Characteristics | Frequency | Percentage | |
|---|---|---|---|
| Gender | Male | 154 | 48.6 |
| Female | 163 | 51.4 | |
| Age | 20–29 years | 78 | 24.6 |
| 30–39 years | 138 | 43.5 | |
| 40–49 years | 70 | 22.1 | |
| 50–59 years | 27 | 8.5 | |
| Above 60 years | 4 | 1.3 | |
| Marital status | Single | 144 | 45.4 |
| Married | 173 | 54.6 | |
| Educational level | High school | 12 | 3.8 |
| 2-year university | 28 | 8.8 | |
| 4-year university | 237 | 74.8 | |
| Graduate school | 40 | 12.6 | |
| Annual income | Below USD 20,000 | 29 | 9.1 |
| USD 20,000–29,000 | 44 | 13.9 | |
| USD 30,000–39,000 | 72 | 22.7 | |
| USD 40,000–49,000 | 70 | 22.1 | |
| USD 50,000–59,000 | 34 | 10.7 | |
| Above USD 60,000 | 68 | 21.5 | |
| Occupation | Student | 25 | 7.9 |
| Office workers | 171 | 53.9 | |
| Sales and Service | 26 | 8.2 | |
| Technician | 19 | 6.0 | |
| Professional job | 39 | 12.3 | |
| Self-employed | 18 | 5.7 | |
| Housewife | 12 | 3.8 | |
| Others | 7 | 2.2 | |
| Coffeeshop | Cafebot | 135 | 42.6 |
| Dalcombit | 70 | 22.1 | |
| Lounge X | 68 | 21.5 | |
| Coffee Method | 44 | 13.9 | |
| Variables and Item | Loading | CCR | AVE |
|---|---|---|---|
| Perceived usefulness (PU) (α = 0.729) | |||
| Using a robot barista in coffee shop is useful | 0.830 | 0.793 | 0.566 |
| Using a robot barista in coffee shop increases efficiency in ordering and receiving coffee menus | 0.693 | ||
| Using a robot barista in coffee shop is better than coffee menu manufacturing through a human barista | 0.583 | ||
| Perceived enjoyment (PE) (α = 0.880) | |||
| Using a robot barista service is a pleasant experience to me | 0.800 | 0.913 | 0.725 |
| Using a robot barista service is an interesting experience to me | 0.796 | ||
| Using a robot barista service is a cheerful experience to me | 0.814 | ||
| Using a robot barista service is a funny experience to me | 0.804 | ||
| Need for interaction (NI) (α = 0.785) | |||
| A human barista does things for me that no robot barista could | 0.663 | 0.815 | 0.599 |
| I enjoy ordering and receiving coffee menu face-to-face from a human barista | 0.876 | ||
| The employee’s attention in customer service is important to me | 0.697 | ||
| Perceived risk (PR) (α = 0.858) | |||
| A robot barista runs the risk of incorrect coffee menu manufacturing | 0.733 | 0.846 | 0.647 |
| I am not sure if a robot barista can perform satisfactorily | 0.827 | ||
| Overall, I feel anxious about a robot barista | 0.850 | ||
| Perceived innovativeness (PI) (α = 0.809) | |||
| A robot barista services seem new | 0.728 | 0.870 | 0.708 |
| A robot barista services seem creative | 0.813 | ||
| A robot barista services seem innovative | 0.761 | ||
| Attitude (AT) (α = 0.843) | |||
| I am positive about using a robot barista | 0.815 | 0.901 | 0.742 |
| I am in favor of using a robot barista | 0.851 | ||
| I like to use a robot barista | 0.778 | ||
| Acceptance intention (AI) (α = 0.892) | |||
| I will continue to visit coffee shops with a robot barista in the future | 0.770 | 0.905 | 0.704 |
| I plan to visit a coffee shop with a robot barista in the future | 0.837 | ||
| I am highly likely to recommend a coffee shop with a robot barista to a friend | 0.790 | ||
| I will be happy to revisit this coffee shop with a robot barista | 0.847 | ||
| Variable | 1 | 2 | 3 | 4 | 5 | 6 | 7 |
|---|---|---|---|---|---|---|---|
| 1. PU | 0.752 | ||||||
| 2. PE | 0.613 | 0.851 | |||||
| 3. NI | 0.003 | −0.014 | 0.774 | ||||
| 4. PR | −0.279 | −0.283 | 0.374 | 0.804 | |||
| 5. PI | 0.510 | 0.679 | −0.003 | −0.219 | 0.841 | ||
| 6. AT | 0.675 | 0.712 | −0.059 | −0.273 | 0.565 | 0.861 | |
| 7. AI | 0.702 | 0.708 | −0.053 | −0.333 | 0.580 | 0.793 | 0.839 |
| Mean | 3.622 | 3.962 | 3.256 | 2.923 | 4.016 | 3.721 | 3.718 |
| S.D. | 0.692 | 0.716 | 0.790 | 0.883 | 0.682 | 0.721 | 0.782 |
Publisher’s Note: MDPI stays neutral with regard to jurisdictional claims in published maps and institutional affiliations. |
© 2020 by the authors. Licensee MDPI, Basel, Switzerland. This article is an open access article distributed under the terms and conditions of the Creative Commons Attribution (CC BY) license (http://creativecommons.org/licenses/by/4.0/).
Share and Cite
Sung, H.J.; Jeon, H.M. Untact: Customer’s Acceptance Intention toward Robot Barista in Coffee Shop. Sustainability 2020, 12, 8598. https://doi.org/10.3390/su12208598
Sung HJ, Jeon HM. Untact: Customer’s Acceptance Intention toward Robot Barista in Coffee Shop. Sustainability. 2020; 12(20):8598. https://doi.org/10.3390/su12208598
Chicago/Turabian StyleSung, Hye Jin, and Hyeon Mo Jeon. 2020. "Untact: Customer’s Acceptance Intention toward Robot Barista in Coffee Shop" Sustainability 12, no. 20: 8598. https://doi.org/10.3390/su12208598
APA StyleSung, H. J., & Jeon, H. M. (2020). Untact: Customer’s Acceptance Intention toward Robot Barista in Coffee Shop. Sustainability, 12(20), 8598. https://doi.org/10.3390/su12208598
