Next Article in Journal
COVID-19 Impacts and Recovery Strategies: The Case of the Hospitality Industry in Spain
Next Article in Special Issue
Is Price an Indicator of Garment Durability and Longevity?
Previous Article in Journal
Untact: Customer’s Acceptance Intention toward Robot Barista in Coffee Shop
Previous Article in Special Issue
Click to Buy: The Impact of Retail Credit on Over-Consumption in the Online Environment
 
 
Font Type:
Arial Georgia Verdana
Font Size:
Aa Aa Aa
Line Spacing:
Column Width:
Background:
Article

Impacts of the BOPS Option on Sustainable Retailing

School of Management, Hainan University, Haikou 570228, China
*
Author to whom correspondence should be addressed.
Sustainability 2020, 12(20), 8600; https://doi.org/10.3390/su12208600
Submission received: 30 September 2020 / Revised: 14 October 2020 / Accepted: 15 October 2020 / Published: 16 October 2020
(This article belongs to the Special Issue Sustainable Retailing & Brand Management)

Abstract

This paper focuses on the value of an omnichannel retailing option, Buy-Online-and-Pick-up-in-Store (BOPS), in reducing environmental impact. Analytical models were established to explore the impacts of the BOPS strategy on the pricing and expected profit of the dual-channel retailer as well as the environment. The equilibrium solutions under dual-channel and omnichannel scenarios were obtained. Then, we considered the impact of loyal store consumers in the extended model. We find that the retailer will increase the product price after adopting the BOPS strategy. Our analytical results also show that when the operating cost of the BOPS strategy is relatively low, the total demand under the omnichannel scenario is greater than that under the dual-channel scenario and vice versa. In addition, this strategy can always reduce the environmental impact in terms of the pure online demand. Finally, when the operating cost is lower and the fraction of consumers without channel preference is higher, the retailer can benefit from the BOPS strategy. In this case, the BOPS strategy can achieve profit improvement and environmental impact reduction.

1. Introduction

In the past decade, people have witnessed the vigorous development of e-commerce. Nowadays, online shopping has become a new lifestyle due to its great convenience, which makes online sales continue to grow. Taking China as an example, online retail sales of China reached $1.989 trillion, accounting for 35.3% of China’s total retail sales in 2019 [1]. The rapid growth of online retail has promoted the development of the express delivery industry. According to a statistical report from the State Post Bureau of the People’s Republic of China, the volume of express delivery reached a level of more than 63.5 billion in China [2].
Although the booming growth of express delivery has contributed to economic development, the extensive use of express packages has harmed the environment. To ensure that products are delivered to consumers in good condition, express companies usually adopt many materials to protect the products, which creates huge amounts of packaging wastes, such as through bubble bags, tape, or glue. The abovementioned packaging wastes will cause great harm to the environment if they are not recycled [3]. In addition, Fan et al. [4] also find that packaging wastes caused by express delivery industries are harmful to the environment.
The issue of overpackaging has also attracted the attention of firms and researchers. To alleviate the impacts of overpackaging, the retail giants such as Taobao.com and JD.com stimulate consumers to recycle the express packaging by offering a discount or coupons [5,6] Some scholars concentrate on the role of the government in solving overpackaging [7,8] while some focus on the development of green packaging materials [9,10,11]. Consumer measures also play an important role in solving overpackaging [12]. Some studies focus on consumers’ recycling behaviors [13,14,15,16,17,18]. In addition, consumers’ purchasing behaviors are also important in solving overpackaging. For instance, when consumers choose to buy products in physical stores, retailers can use fewer packaging consumables or recycled packaging materials. Therefore, changes in purchasing behavior may help to solve the problem of overpackaging. In practice, many retailers encourage their consumers to buy online and pick up in stores in the omnichannel retailing context. Can this strategy of encouraging consumers to go to physical stores reduce the environmental impact?
In this study, we concentrate on the following research questions: (1) How does the BOPS strategy affect the retailer’s pricing decision? (2) Under what conditions can the retailer benefit from the BOPS strategy? (3) Can this strategy reduce environmental impact? To address the above questions, we consider a retailer who operates both online and offline stores, and develop an analytical model to explore the impacts of the BOPS strategy on the pricing and expected profit of the dual-channel retailer as well as the environment. In detail, we first explore the retailer’s optimal decisions under the dual-channel scenario and then under the omnichannel scenario with the BOPS option. In addition, we extend the model by considering loyal store consumers and find the main conclusions remain unchanged.
The contributions to the previous studies are as follows. First, this paper expands the literature on overpackaging from the perspective of operations management. Second, this paper tries to address the overpackaging problem by introducing a new retail method, the BOPS option, in the omnichannel retailing context. Third, the results of this paper can provide guidance for corporate environmental protection practices. For instance, implementing the BOPS option can achieve profit improvement and environmental impact reduction only when the operating cost of this option is low and the fraction of consumers without channel preference is high.
The remainder of this paper is organized as follows. Section 2 reviews the related studies. Section 3 describes the model. We analyze the retailer’s optimal decisions in Section 4 and extend the model in Section 5. Section 6 concludes the paper. All proofs are in the Appendix A.

2. Literature Review

This paper studies the effects of omnichannel fulfillment option (i.e., the BOPS option) on reducing package waste. Therefore, the studies related to this paper are divided into the following two aspects.
Omnichannel retailing has attracted the attention of numerous scholars. Some classic omnichannel retailing strategies are explored, and the BOPS option is the most typical. Gao and Su [19] analyzed the influence of the BOPS option on retailer’s inventory decisions, and found that unpopular products in physical stores are suitable for BOPS while the others are not. Shi et al. [20] found that the BOPS option with preorders and product returns may benefit retailers. Jin et al. [21] investigated the BOPS option together with the ROPS (reserve-online-pick-up- and-pay-in-store) option, and they found that unit inventory cost and the ratio of customers visiting stores are decisive factors for the size of the BOPS service area. Zhang et al. [22] studied the effects of “preorder-online, pickup-in-store” option in a competition context, and the results show that this omnichannel strategy is not always beneficial for retailers in this case. Kong et al. [23] investigated the effects of BOPS option on retailer’s optimal decisions and profit under different pricing policies. Li et al. [24] studied the influences of BOPS option on the firm’s cooperative advertising, and they found that the BOPS option can bring about similar incentive effects as cooperative advertising. Considering consumer returns, Liu and Xu [25] investigated the effects of BOPS option on retailer’s optimal pricing and ordering decisions, and the results show that the optimal price, order quantity, and profit increase after adopting the BOPS option. Some studies also focus on other omnichannel retailing strategies, such as ROPS [26], Ship from Store [27], and Store return [28,29]. Differently from the abovementioned studies, this paper explores the effects of the BOPS option on the solution of overpackaging and environmental impact.
This paper is also related to the topic of overpacking. Environmental problems caused by express packaging have aroused wide concern. Some scholars have studied consumers’ attitudes towards package delivery. Steenis et al. [11] described the differences between two packaging design strategies and consumers’ opinions, and concluded that consumers prefer the circular design strategy. In view of Chinese consumers’ willingness to recycle express packages, Dong and Hua [30] analyzed the effects of multiple factors through principal component analysis and neural network model. In order to study consumers’ opinions on excessive packaging, Elgaaïed-Gambier [7] conducted a survey in France and summarize five groups according to consumers’ choice mechanisms. Chen et al. [15] studied the influences of both text and image information on consumer behavior in recycling of express packages and derived a series of other factors affecting individual recycling behavior. Na et al. utilized data from the automotive industry to support firms’ decisions on the ordering of reusable packaging [31]. Zeng and Durif investigated the effects of eco-design packaging on consumers’ purchasing decisions [32].
Some studies have discussed strategies and measures to solve overpacking problems. Wang and Hu [33] offer a green logistics box design scheme with appropriate recycling methods. Yusuf et al. [34] studied the advantages and disadvantages of promoting returnable transport packaging, and the results show that it could benefit enterprise performance. Through analyzing the case of a supermarket, Gustavo et al. [8] conclude that the main motivation for supermarkets and suppliers to redesign packaging is economic benefit. Liu et al. conducted an empirical analysis on the feasibility of shared express boxes to guide its development and popularization [35]. Meherishi et al. [36] reviewed supply chain management for recyclable packaging in the circular economy. Yu et al. [37] investigated material mechanics and found that waste packaging tape is suitable to be used as an asphalt modifier for recycling. Lu et al. [38] summarize the solutions to excessive packaging in the previous literature and highlight three widely accepted solutions. Though scholars try to solve the issue of overpackaging from different aspects, few studies have focused on the effects of consumers’ purchasing behaviors on the reduction of package wastes. This paper investigates the influences of the BOPS option on consumers’ purchasing behaviors and examines the value of the BOPS option in solving overpackaging problems.

3. Model

We consider a dual-channel retailer selling one green product through both online and physical stores. In practice, many retailers adopt identical prices for products in online and offline channels. Following the studies of Zhang et al. [26] and Nageswaran et al. [39], we assume the retailer sells its product at price p through both channels, and we assume the marginal cost for the product to be zero. This assumption is also widely used in operations management literature [40,41]. When the retailer implements BOPS strategy by integrating the online and offline channels, consumers can place an order online and pick it up in a physical store. The BOPS strategy requires collaboration between an online and physical store, and the retailer needs to pack the products and put them at the pick-up counter. Thus, we assume that the BOPS strategy will incur a unit operating cost g .
To capture consumer shopping behavior in the multichannel context, we consider consumers as being heterogeneous along two dimensions. First, consumers have different valuations v for the product. Consistent with previous studies [16,28,42], we assume that v is random and follows a uniform distribution ranging from 0 to 1, i.e., v ~ U [ 0 , 1 ] . Second, consumers differ in their environmental awareness θ , and θ ~ U [ 0 , 1 ] . Given that online orders always need packaging materials, including fillers and packing boxes, it will have a greater impact on the environment than that of the store channel [43]. We assume that consumers with higher environmental awareness are more likely to purchase in a physical store. A consumer with environmental awareness θ will incur a misfit cost k θ when buying the product from the online channel, and k ( 1 θ ) from the physical store. Given that we consider the retailer selling a green product, we further assume that the environmental impact of the green product is zero for simplicity. We focus on the environmental impact of the packaging materials of online orders, and this impact is denoted by e .
In addition, a consumer must bear the transaction costs t o and t s from purchasing online and in store, respectively. Specifically, the online transaction costs include web browsing and order payment, and the store transaction costs include product selection and queuing for checkout. Generally speaking, buying online is just like “a click away” compared with in-store shopping. Therefore, we assume t o < t s . Besides the transaction costs, a consumer buying online needs to wait for the product to arrive, and a consumer shopping in a store must travel to the store. We name the former the waiting cost c w and the latter the transportation cost c t , where { c w , c t } > 0 . Consequently, a consumer can obtain the utility U o = v p t o c w k θ if purchasing from an online channel, or obtain the utility U s = v p t s c t k ( 1 θ ) if buying in a physical store. In addition, when the retailer allows consumers to buy online and pick up in a store, a consumer can obtain the utility U b = v p t o c t k ( 1 θ ) if choosing the BOPS option.
Notations used in this paper are summarized in Table 1.
Considering consumer behavior under a multichannel environment, the dual-channel retailer needs to decide (i) whether to adopt an omnichannel strategy, the BOPS option, by integrating his online and store channels, and (ii) how to price to maximize his profits under the dual-channel scenario and the omnichannel scenario. In the following sections, we will discuss the above two scenarios in detail.

4. Analysis

In this section, we aim to investigate whether the BOPS strategy is beneficial for the dual-channel retailer, and we obtain the optimal prices and the expected profits under both dual-channel and omnichannel scenarios. The subscripts d c and o c are used to indicate the dual-channel scenario and the omnichannel scenario, respectively.

4.1. The Dual-Channel Scenario

In the dual-channel scenario, consumers buy the product from the retailer’s online channel or the physical store. The consumer utilities are as follows (Equation (1)):
U o d c = v p d c t o c w k θ ,   U s d c = v p d c t s c t k ( 1 θ ) .
Consumers will purchase from the online channel if U o d c 0 ; otherwise, they will not buy online. Similarly, consumers will purchase from the offline channel if U s d c 0 ; otherwise, they will not visit a store. By solving U o d c = U s d c , we can obtain the preference location of the indifferent consumer with environmental awareness θ d c . Consumers with θ < θ d c prefer to purchase from the retailer’s online channel, and consumers with θ θ d c prefer the store channel. The consumer utility under the dual-channel scenario is demonstrated in Figure 1.
The product demands of online and offline channel are shown as follows (Equations (2)–(5)):
D o d c = 0 θ d c p d c + t o + c w + k θ 1 d v d θ ,
D s d c = θ d c 1 p d c + t s + c t + k ( 1 θ ) 1 d v d θ .
The dual-channel retailer’s profit function is
π d c = p d c ( D o d c + D s d c ) .
The environmental impact of packaging materials from online channel is
E d c = e D o d c .
According to the first-order condition of Equation (4), we can obtain the optimal product price. By inserting the equilibrium price in Equations (2)–(5), we can derive the product demand of the online and offline channel, the expected profit, and the environmental impact, which are shown in Proposition 1.
Proposition 1.
Under the dual-channel scenario, the equilibrium product price, total product demand, expected profit, and environmental impact are as follows:
p d c = 2 k ( 2 c t c w t o t s ) + ( c t c w + t s t o ) 2 k 2 8 k , D d c = D o d c + D s d c = 2 k ( 2 c t c w t o t s ) + ( c t c w + t s t o ) 2 k 2 8 k , π d c = [ 2 k ( 2 c t c w t o t s ) + ( c t c w + t s t o ) 2 k 2 ] 2 64 k 2 , E d c = e ( k + c t c w + t s t o ) ( 4 4 p d c c t 3 c w 3 t o t s k ) 8 k .

4.2. The Omnichannel Scenario with BOPS Strategy

Now, we concentrate on the omnichannel scenario in which the retailer implements cross-channel operations by allowing consumers to buy online and pick up in stores. Consequently, consumers in this scenario have three choices: (i) buying from the online channel and waiting for the package; (ii) visiting a store; and (iii) buying from the online channel and picking up the product in a store. The third option obviously involves both the online transaction cost and the offline transportation cost. The consumer utilities of buying online, offline, and BOPS are given as (Equation (6)):
U o o c = v p o c t o c w k θ , U s o c = v p o c t s c t k ( 1 θ ) , U b o c = v p o c t o c t k ( 1 θ ) .
Given that the transaction cost of the offline channel is greater than that of the online channel, i.e., t s > t o , the pure offline channel is dominated by the BOPS option. Consumers will either buy from the online channel directly or choose BOPS. A consumer will buy online and wait for the delivery only if U o o c U b o c and U o o c 0 ; a consumer will buy online and pick up in a store only if U b o c U o o c and U b o c 0 ; otherwise he/she will not make a purchase if U o o c < 0 and U b o c < 0 . By solving U o o c = U b o c , we can obtain the preference location of the indifferent consumer with environmental awareness θ o c . Consumers with θ < θ o c prefer to purchase online directly, and consumers with θ θ o c prefer the BOPS option. The consumer utility under the omnichannel scenario is shown in Figure 2.
The product demands of pure online channel and BOPS option are shown as follows (Equations (7) and (8)):
D o o c = 0 θ o c p o c + t o + c w + k θ 1 d v d θ ,
D b o c = θ o c 1 p o c + t o + c t + k ( 1 θ ) 1 d v d θ .
Since the BOPS option incurs additional operating cost, the retailer’s profit function is changed to (Equation (9)):
π o c = p o c ( D o o c + D b o c ) g D b o c .
The environmental impact of packaging materials from online channel is (Equation (10))
E o c = e D o o c .
Proposition 2.
Under the omnichannel scenario, the equilibrium product price, total product demand, expected profit, and environmental impact are as follows:
p o c = 2 k ( 2 c t c w 2 t o + g ) k 2 ( 2 g c t + c w ) ( c t c w ) 8 k , D o c = D o o c + D b o c = 2 k ( 2 c t c w 2 t o g ) k 2 + ( 2 g + c t c w ) ( c t c w ) 8 k , π o c = ( k + c w c t ) ( 3 c t + k + 4 p o c + c w + 4 t o 4 ) g 8 k    + p o c [ ( c t c w ) 2 k 2 + 2 k ( 2 2 p o c 2 c t c w 2 t o ) ] 4 k , E o c = e ( k + c t c w ) ( 4 4 p o c c t 3 c w 4 t o k ) 8 k .
It is intuitive that the retailer will raise the product price as the operating cost increases. However, a higher price will lead to a lower demand because consumers with relatively low valuation of the product are probably unwilling to make a purchase. When faced with a low enough operating cost of the BOPS strategy, the retailer may obtain a high profit and vice versa.

4.3. Channel Strategy Choice

In this subsection, we focus on the core issues of this paper: (i) Is the BOPS strategy beneficial to the dual-channel retailer? and (ii) Does the BOPS strategy have less impact on the environment? We first compare the equilibrium prices, product demand, and the retailer’s expected profits under the dual-channel and omnichannel scenarios. Then, we investigate the environmental impact of packaging materials from the online channel as well as social welfare.
Proposition 3.
The optimal price and product demand under the two scenarios have the following relationships:
(i) 
p o c > p d c ;
(ii) 
D o o c < D o d c ;
(iii) 
If 0 < g Δ , we have D o c D d c and D b o c > D s d c ; if Δ < g f ( k , c w , c t , t l , t o ) , we have D o c < D d c and D b o c D s d c ; and if f ( k , c w , c t , t l , t o ) < g < Δ ¯ , we have D o c < D d c and D b o c < D s d c , where Δ = ( t s t o ) ( k c t + c w ( t s t o ) / 2 ) k c t + c w and Δ ¯ = 2 k ( 2 c t c w 2 t o ) k 2 + ( c t c w ) 2 2 ( k c t + c w ) .
Proposition 3(i) indicates that the optimal price will increase after adopting the BOPS strategy. This can be explained from two aspects. First, consumers buying in stores can choose BOPS option for the lower online transaction cost; the retailer can cannibalize this utility by raising the retail price. Second, it is more intuitive that the retailer will increase the price to compensate for the operating cost of BOPS option.
Proposition 3(ii) shows that the demand from the pure online channel will decrease. On the one hand, some consumers with relatively high environmental awareness will move to the BOPS option; on the other hand, some consumers with relatively low valuation for the product will not make a purchase for an increase in price.
In addition, Proposition 3(iii) indicates that when the operating cost of the BOPS option is sufficiently low, the total demand under the omnichannel scenario is greater than that under the dual-channel scenario. The intuition is that consumers who have relatively high environmental awareness would not buy under the dual-channel scenario but may choose the new option BOPS. The rise in the demand from BOPS exceeds the decline in the pure online demand. To this end, the total demand will increase after adopting BOPS. When the operating cost of the BOPS option is moderate, the demand from BOPS is still higher than that from the pure store channel while the total demand is lower. As the operating cost increases, the retailer will accordingly increase the retail price. In this condition, only consumers with relatively high valuation will buy the product. Moreover, when the operating cost of the BOPS option is sufficiently high, the demand from each channel will decrease. The dual-channel retailer should be cautious in implementing the BOPS strategy in this case.
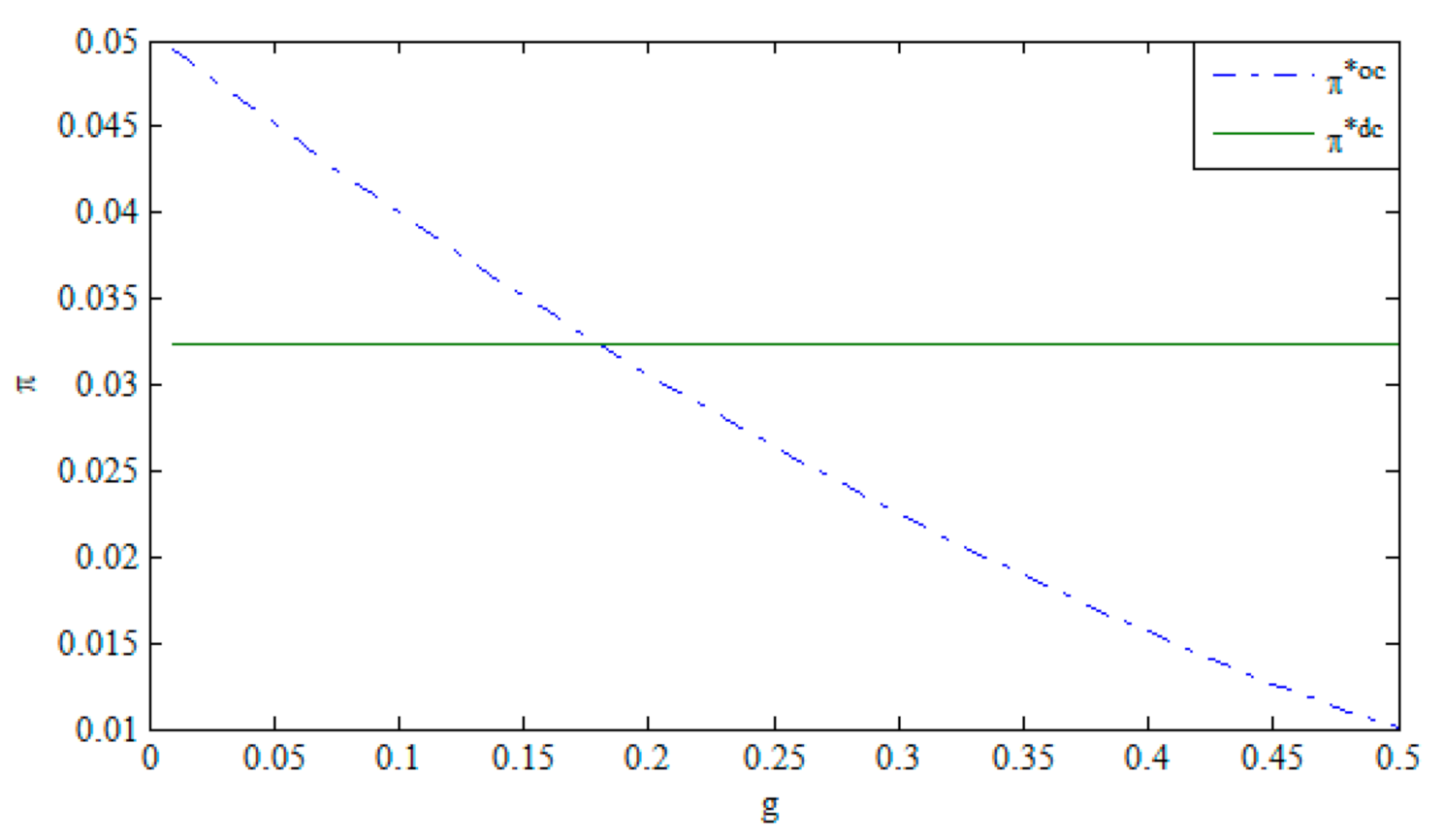
Due to the complexity of the profit expressions, we use numerical analysis to compare the retailer’s expected profits under the two scenarios. The default parameter values are c t = 0.2 , c w = 0.2 , t s = 0.3 , t o = 0.1 , k = 1 , and the value of the x -axis g is changed from 0.01 to 0.5.
Figure 3 shows that the retailer’s expected profit decreases with the operating cost of BOPS. Thus, the dual-channel retailer can benefit from adopting the BOPS strategy only when the operating cost is relatively low. In this case, the profit improvement from an increase in price can largely offset the profit loss from a decrease in demand. By contrast, the retailer will suffer from this strategy when faced with a relatively high operating cost.
This result is different from Zhang et al.’s finding [18] that the retailer will always suffer from the BOPS strategy. The main reason is as follows. They consider that consumers value the product purchased from the BOPS strategy lower than that from the physical store. To this end, the BOPS option is less attractive to consumers. However, for the identical product, consumers value it the same regardless of whether it is purchased online or offline.
Proposition 4.
When the dual-channel retailer adopts the BOPS strategy, the environmental impact will decrease, i.e., E o c < E d c
It is interesting and meaningful that the BOPS strategy is beneficial to the environment. The rationale is that some pure online consumers shift to being BOPS consumers. The packaging materials required for online orders, such as fillers and boxes, are reduced. From a sustainable perspective, the BOPS strategy is worth promoting in practice. However, as shown in Figure 1, the retailer is unwilling to implement the BOPS strategy if facing a relatively high operating cost.
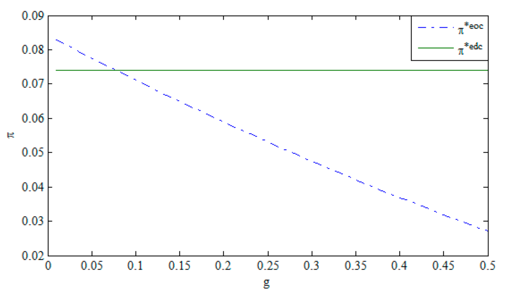
We next focus on social welfare, which is equal to the retailer’s profit plus consumer surplus minus the environmental impact [44]. Given the complexity of calculations, we compare social welfare under the two scenarios using numerical analysis. The default parameter values are c t = 0.2 , c w = 0.2 , t s = 0.3 , t o = 0.1 , k = 1 , and the value of the x -axis g is changed from 0.01 to 0.5. As shown in Figure 4, the trend of social welfare is consistent with that of the retailer’s profit. As the operating cost of the BOPS option increases, social welfare will decrease.

5. Extension: The Impact of Loyal Store Consumers

In Section 4.2, it was shown that consumers who prefer the store channel will shift to the BOPS option for a lower online transaction cost. In this section, we consider loyal store consumers in the market as an extension to make the model closer to reality. To this end, we assume that consumers with β fraction buy from the channel where they can obtain the highest utility, and consumers with 1 − β fraction only buy from physical stores, for example, the elderly. We call the former consumers “without channel preference”, and the latter “store consumers”. We next analyze the retailer’s price decision and expected profit under the dual- and omnichannel scenarios when there are loyal store consumers. The subscript e is used to denote the extension.
The channel selection behavior of consumers without channel preference under the extension is consistent with that under Section 4. The store consumers will make a purchase if they can obtain a positive surplus, i.e., U s e d c = v pedctsctk(1 − θ) ≥ 0. Therefore, we can derive the product demands of online and store channel under the dual-channel scenario (Equations (11) and (12)):
D o e d c = β 0 θ e d c p e d c + t o + c w + k θ 1 d v d θ ,
D s e d c = β θ e d c 1 p e d c + t s + c t + k ( 1 θ ) 1 d v d θ + ( 1 β ) 0 1 p e d c + t s + c t + k ( 1 θ ) 1 d v d θ
The dual-channel retailer’s profit function is (Equation (13))
π e d c = p e d c ( D o e d c + D s e d c ) .
The environmental impact of packaging materials from online channel is (Equation (14))
E e d c = e D o e d c .
The optimal price, total demand, expected profit, and environmental impact are shown in the following proposition.
Proposition 5.
Under the dual-channel scenario with loyal store consumers, the equilibrium product price, product demand, expected profit and environmental impact are as follows:
p e d c = β ( k + c t c w + t s t o ) 2 + 2 k ( 2 k 2 c t 2 t s ) 8 k , D e d c = D o e d c + D s e d c = β ( k + c t c w + t s t o ) 2 + 2 k ( 2 k 2 c t 2 t s ) 8 k , π e d c = [ β ( k + c t c w + t s t o ) 2 + 2 k ( 2 k 2 c t 2 t s ) ] 2 64 k 2 , E e d c = e β ( k + c t c w + t s t o ) ( 4 4 p e d c c t 3 c w 3 t o t s k ) 8 k .
It is interesting that both the retail price and the product demand increase with the fraction of consumers without channel preference. This means that the retailer can obtain a higher profit if there are fewer loyal store consumers. The possible reason is as follows. For a loyal store consumer, he/she will make a purchase only if the purchasing utility is positive. Thus, it is obvious that these store consumers with higher environmental awareness are more likely to buy the product. However, for consumers without channel preference and with low environmental awareness, they may obtain negative surplus from purchasing in store, but they can buy the product from the online channel. Therefore, the product demand will increase with the fraction of consumers without channel preference.
We now focus on the omnichannel scenario. Consumers without channel preference either buy from the online channel directly or buy online and pick up in stores. Store consumers will make a purchase if they can obtain positive surplus. The product demands from pure online channel, pure offline channel, and cross-channel (BOPS) are respectively shown as follows (Equations (15)–(17)):
D o e o c = β 0 θ e o c p e o c + t o + c w + k θ 1 d v d θ ,
D s e o c = ( 1 β ) 0 1 p e o c + t s + c t + k ( 1 θ ) 1 d v d θ ,
D b e o c = θ e o c 1 p e o c + t o + c t + k ( 1 θ ) 1 d v d θ .
The dual-channel retailer’s profit function under the omnichannel scenario is (Equation (18))
π e o c = p e o c ( D o e o c + D s e o c + D b e o c ) g D b e o c .
The environmental impact of packaging materials from online channel under the omnichannel scenario is (Equation (19))
E e o c = e D o e o c .
Proposition 6 presents the optimal price, total demand, expected profit, and environmental impact.
Proposition 6.
Under the omnichannel scenario with loyal store consumers, the equilibrium product price, product demand, expected profit and environmental impact are as follows:
{ p e o c = β [ k 2 + ( 2 g + 2 c t 2 c w + 4 t s 4 t o ) k ( c t c w ) ( 2 g + c w c t ) ] + 2 k ( 2 k 2 c t 2 t s ) 8 k , D e o c = D o e o c + D s e o c + D b e o c = β [ k 2 + ( 2 g + 2 c t 2 c w + 4 t s 4 t o ) k + ( c t c w ) ( 2 g c w + c t ) ] + 2 k ( 2 k 2 c t 2 t s ) 8 k , π e o c = p e o c [ β ( c t c w ) 2 ( 2 β ) k 2 + k ( β ( 2 c t 2 c w + 4 t s 4 t o ) + 4 ( 1 p e o c c t t s ) ] 4 k g β ( 4 4 p e o c 3 c t c w 4 t o k ) ( k + c w c t ) 8 k , E e o c = e β ( k + c t c w ) ( 4 4 p e o c c t 3 c w 4 t o k ) 8 k .
Proposition 6 shows that the product price will increase as the fraction of consumers without channel preference increases. In other words, the retailer will charge a higher price if there are fewer loyal store consumers. After implementing the BOPS strategy, some consumers, especially those with relatively high environmental awareness, will choose the BOPS option. Since the transaction cost of the store channel is greater than that of the online channel, consumers choosing the BOPS option can obtain higher utility than choosing to buy in stores. Therefore, these BOPS consumers can accept a higher price compared to store consumers. In this case, the retailer has an incentive to cannibalize consumers’ utility by raising the product price.
In addition, the total product demand will increase with the fraction of consumers without channel preference when the operating cost of the BOPS strategy is relatively low, and vice versa. This can be explained as follows. When the operating cost is relatively low, the increment of retail price is small. Although the pure online and store consumers decrease, more consumers without channel preference choose the BOPS option. Thus, the total demand increases with the fraction of β . By contrast, when the operating cost is sufficiently high, the retailer must accordingly set a high price to compensate for this cost. In this case, the number of consumers without channel preference choosing online purchasing or the BOPS option will decrease.
Considering loyal store consumers, we next compared the retailer’s pricing decision, product demand, expected profit, and environmental impact under the dual-channel scenario and the omnichannel scenario.
Proposition 7.
The optimal price, product demand, and environmental impact under the two scenarios have the following relationships:
(i) 
p e o c > p e d c ;
(ii) 
D o e o c < D o e d c and D s e o c < D s e d c ;
(iii) 
If 0 < g Δ , we have D e o c D e d c ; and if Δ < g < Δ ¯ , we have D e o c < D e d c , where Δ = ( t s t o ) ( k c t + c w ( t s t o ) / 2 ) k c t + c w and Δ ¯ = 2 k ( 2 c t c w 2 t o ) k 2 + ( c t c w ) 2 2 ( k c t + c w ) ;
(iv) 
E e o c < E e d c .
When there are loyal store consumers, the main results remain unchanged. After implementing the BOPS strategy, the retailer will increase the product price; both the demand from pure online channel and from online channel will decrease. Some consumers choose to purchase online and pick up in a store. When the operating cost of the BOPS strategy is low enough, the total demand will increase and vice versa. Given that the pure online demand will decline, the environmental impact under the omnichannel scenario is lower than that under the dual-channel scenario.
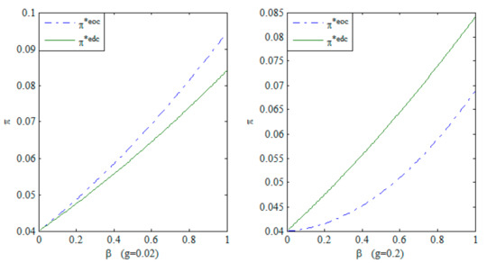
We next use numerical analysis to compare the retailer’s expected profits under the two scenarios due to the complexity of calculations. Specifically, how the operating cost and the proportion of loyal store consumers affect the retailer’s profit is shown in the following figures (Figure 5 and Figure 6).
Figure 5 indicates that the retailer should adopt the BOPS strategy only if the operating cost of this strategy is sufficiently low. In this case, both the price and product demand will increase, and the profit improvement can more than offset the operating cost of the BOPS strategy. Figure 6 shows that when the operating cost is not sufficiently high, the retailer under both scenarios can obtain a higher profit if the fraction of consumers without channel preference is higher. Recall that both the price and product demand increase with the fraction of β , making the profit rise. The specific explanations shown in Propositions 5 and 6 will not be repeated here. In short, we can draw a significant result from Figure 5 and Figure 6. When the operating cost is lower and the fraction of consumers without channel preference is higher, it is beneficial for the dual-channel retailer to implement the BOPS strategy. Meanwhile, the BOPS strategy effectively reduces environmental impact.

6. Conclusions

A large number of online orders have caused packaging waste and environmental pollution. Buy-Online-and-Pick-up-in-Store, an omnichannel retailing strategy, can effectively reduce the use of packaging materials such as fillers and express boxes. This paper conducts an analytical model to explore the impacts of the BOPS strategy on the pricing and expected profit of the dual-channel retailer as well as the environment. In addition, we consider the impact of loyal store consumers in the extended model. We identify the conditions under which the dual-channel retailer can benefit from adopting the BOPS strategy.
The main results and managerial insights are highlighted as follows. First, we analytically show that the retailer will increase the product price after adopting the BOPS strategy. Second, the demand from the pure online channel will decrease since some consumers with relatively high environmental awareness will choose the BOPS option. In addition, when the operating cost of this strategy is relatively low, the total demand under the omnichannel scenario is greater than that under the dual-channel scenario, and vice versa. Third, the environmental impact will decrease after adopting the BOPS strategy. Finally, when the operating cost is low and the fraction of consumers without channel preference is high, the retailer can benefit from the BOPS strategy. In this case, the BOPS strategy can achieve profit improvement and environmental impact reduction.
The following aspects can be considered in future research. First, in this paper, we consider the operating cost of the BOPS strategy but do not consider the potential benefits of this strategy, such as the crossing-selling profit [19,26]. Second, this paper only considers one retailer. Retailer competition may bring more novel findings. Third, from the perspective of sustainable operations management, future work can explore the impact of government subsidy to firms or consumers on the environment. Fourth, culture is also an important factor influencing consumer purchasing behavior. Future work can also study the impact of cultural differences on consumer purchasing behavior.

Author Contributions

Conceptualization, Y.H.; methodology, Q.X.; writing—original draft preparation, Y.H.; writing—review and editing, D.Z.; supervision, Y.H. All authors have read and agreed to the published version of the manuscript.

Funding

This work was supported by the National Natural Science Foundation of China (Grant Numbers 71872075 and 71861009), and Hainan Natural Science Foundation (Grant Number 718MS033).

Conflicts of Interest

The authors declare no conflict of interest.

Appendix A

Proof of Proposition 1.
The retailer’s expected profit under the dual-channel scenario is
π d c = p d c ( D o d c + D s d c ) = p d c ( 0 θ d c p d c + t o + c w + k θ 1 d v d θ + θ d c 1 p d c + t s + c t + k ( 1 θ ) 1 d v d θ ) = p d c [ 2 k ( 2 2 p d c c t c w t o t s ) + ( c t c w + t s t o ) 2 k 2 ] 4 k .
The first and second derivatives of π d c with respect to p d c are d π d c d p d c = 2 k ( 2 2 p d c c t c w t o t s ) + ( c t c w + t s t o ) 2 k 2 4 k p d c and d 2 π d c d p d c 2 = 2 , respectively.
Given that the second derivative of π d c with respect to p d c is negative, the dual-channel retailer’s profit function is concave in p d c . Therefore, by solving first-order condition d π d c / d p d c = 0 , we can obtain
p d c = 2 k ( 2 c t c w t o t s ) + ( c t c w + t s t o ) 2 k 2 8 k .
Next, by substituting the optimal price p d c into the expressions of product demand, expected profit, and environmental impact, we can obtain D d c , π d c , and E d c , respectively. To this end, Proposition 1 is proven. □
Proof of Proposition 2.
The retailer’s expected profit under the omnichannel scenario is
π o c = p o c ( D o o c + D b o c ) g D b o c = p o c 0 θ o c p o c + t o + c w + k θ 1 d v d θ + ( p o c g ) θ o c 1 p o c + t o + c t + k ( 1 θ ) 1 d v d θ = 2 p o c [ 2 k ( 2 2 p o c c t c w 2 t o ) + ( c t c w ) 2 k 2 ] 8 k + ( c t c w k ) ( 4 4 p o c k 3 c t c w 4 t o ) g 8 k .
The first and second derivatives of π o c with respect to p o c are d π o c d p o c = 2 k ( 2 2 p o c c t c w 2 t o ) + ( c t c w ) 2 k 2 + 2 ( k + c w c t ) 4 k p o c and d 2 π o c d p o c 2 = 2 , respectively.
Given that the second derivative of π o c with respect to p o c is negative, the retailer’s profit function is concave in p o c . Therefore, by solving first-order condition d π o c / d p o c = 0 , we can obtain
p o c = 2 k ( 2 c t c w 2 t o + g ) k 2 ( 2 g c t + c w ) ( c t c w ) 8 k .
Next, by substituting the optimal price p o c into the expressions of product demand, expected profit, and environmental impact, we can obtain D o c , π o c , and E o c , respectively. To this end, Proposition 2 is proven. □
Proof of Proposition 3.
Proof of Proposition 3(i): First, the indifferent consumer located at θ d c and θ o c should be in the interval [ 0 , 1 ] . We have k > m a x { c w c t , t s t o + c t c w } . Then, by solving p o c p d c = ( t s t o ) ( k ( t s t o ) / 2 c t + c w ) ( c t c w k ) g 4 k , since t s > t o and k >   t s t o + c t c w , we have p o c p d c > 0 .
Proof of Proposition 3(ii): Recall that U o d c = v p d c t o c w k θ and U o o c = v p o c t o c w k θ , since p o c > p d c , we can derive that there are fewer consumers purchasing from pure online channel under the omnichannel scenario than that under the dual-channel scenario.
Proof of Proposition 3(iii): By solving D o c = 2 k ( 2 c t c w 2 t o g ) k 2 + ( 2 g + c t c w ) ( c t c w ) 8 k > 0 , we have g < 2 k ( 2 c t c w 2 t o ) k 2 + ( c t c w ) 2 2 ( k c t + c w ) = Δ ¯ . Then, by solving D o c D d c = ( t s t o ) ( k ( t s t o ) / 2 c t + c w ) ( k c t + c w ) g 4 k , we have D o c D d c if 0 < g ( t s t o ) ( k c t + c w ( t s t o ) / 2 ) k c t + c w = Δ ; otherwise we have D o c < D d c . Comparing D b o c and D s d c , we have D b o c D s d c if 0 < g f ( k , c w , c t , t l , t o ) ; otherwise, we have D b o c < D s d c . In addition, we find that Δ < f ( k , c w , c t , t l , t o ) < Δ ¯ through extensive numerical analysis. □
Proof of Proposition 4.
Given that E = e D o and D o o c < D o d c , we have E o c < E d c .
Note that the proof process of propositions 5–7 in the extension is similar to that of propositions 1–4 and we will not repeat them here. □

References

  1. eMarketer. China to Surpass US in Total Retail Sales. 2019. Available online: https://www.emarketer.com/content/china-to-surpass-us-in-total-retail-sales (accessed on 15 October 2020).
  2. State Post Bureau of China (SPBC). Chinese Statistic Bulletin of Post Business in 2019; State Post Bureau of China: Beijing, China, 2020. Available online: http://xxgk.spb.gov.cn/extranet/detail.html?yc_id=0f1687a7-852b-4771-8d26-546bc2a8ed49 (accessed on 15 October 2020). (In Chinese)
  3. Chen, Y.; Hung, S.; Wang, T.; Huang, A.; Liao, Y. The influence of excessive product packaging on green brand attachment: The mediation roles of green brand attitude and green brand image. Sustainability 2017, 9, 654. [Google Scholar] [CrossRef]
  4. Fan, W.; Xu, M.; Dong, X.; Wei, H. Considerable environmental impact of the rapid development of China’s express delivery industry. Resour. Conserv. Recycl. 2017, 126, 174–176. [Google Scholar] [CrossRef]
  5. Green Vision in China’s Red-Hot Shopping Spree. Available online: http://english.scio.gov.cn/2017-11/06/content_41852881.htm (accessed on 15 October 2020).
  6. JD.com Announces Third Quarter 2019 Results. Available online: https://ir.jd.com/news-releases/news-release-details/jdcom-announces-third-quarter-2019-results (accessed on 15 October 2020).
  7. Elgaaïed-Gambier, L. Who buys overpackaged grocery products and why? Understanding consumers’ reactions to overpackaging in the food sector. J. Bus. Ethics 2016, 135, 683–698. [Google Scholar]
  8. Song, G.; Zhang, H.; Duan, H.; Xu, M. Packaging waste from food delivery in China’s mega cities. Resour. Conserv. Recycl. 2018, 130, 226–227. [Google Scholar] [CrossRef]
  9. Razza, F.; Innocenti, F.D.; Dobon, A.; Aliaga, C.; Sanchez, C.; Hortal, M. Environmental profile of a bio-based and biodegradable foamed packaging prototype in comparison with the current benchmark. J. Clean. Prod. 2015, 102, 493–500. [Google Scholar] [CrossRef]
  10. Gustavo, J.U.; Pereira, G.M.; Bond, A.; Viegas, C.V.; Borchardt, M. Drivers, opportunities and barriers for a retailer in the pursuit of more sustainable packaging redesign. J. Clean. Prod. 2018, 187, 18–28. [Google Scholar] [CrossRef]
  11. Steenis, N.D.; Der Lans, I.A.; Van Herpen, E.; Van Trijp, H.C. Effects of sustainable design strategies on consumer preferences for redesigned packaging. J. Clean. Prod. 2018, 205, 854–865. [Google Scholar] [CrossRef]
  12. Liu, Q.; Li, H.; Zuo, X.; Zhang, F.; Wang, L. A survey and analysis on public awareness and performance for promoting circular economy in China: A case study from Tianjin. J. Clean. Prod. 2009, 17, 265–270. [Google Scholar]
  13. Ross, S.; Evans, D. The environmental effect of reusing and recycling a plastic-based packaging system. J. Clean. Prod. 2003, 11, 561–571. [Google Scholar] [CrossRef]
  14. Burek, J.; Kim, D.; Nutter, D.; Selke, S.; Auras, R.; Cashman, S.; Sauer, B.; Thoma, G. Environmental sustainability of fluid milk delivery systems in the United States. J. Ind. Ecol. 2018, 22, 180–195. [Google Scholar] [CrossRef]
  15. Chen, F.; Chen, H.; Yang, J.; Long, R.; Li, Q. Impact of information intervention on the recycling behavior of individuals with different value orientations—An experimental study on express delivery packaging waste. Sustainability 2018, 10, 3617. [Google Scholar] [CrossRef]
  16. Xu, Q.; Shao, Z.; He, Y. Optimal delivery strategies for packing box recycling in online platforms. J. Clean. Prod. 2020, in press. [Google Scholar] [CrossRef]
  17. Boz, Z.; Korhonen, V.; Sand, C.K. Consumer considerations for the implementation of sustainable packaging: A review. Sustainability 2020, 12, 2192. [Google Scholar] [CrossRef]
  18. Nemat, B.; Razzaghi, M.; Bolton, K.; Rousta, K. The role of food packaging design in consumer recycling behavior—A literature review. Sustainability 2019, 11, 4350. [Google Scholar] [CrossRef]
  19. Gao, F.; Su, X. Omnichannel retail operations with buy-online-and-pick-up-in-store. Manag. Sci. 2017, 63, 2478–2492. [Google Scholar] [CrossRef]
  20. Shi, X.; Dong, C.; Cheng, T.C. Does the buy-online-and-pick-up-in-store strategy with pre-orders benefit a retailer with the consideration of returns? Int. J. Prod. Econ. 2018, 206, 134–145. [Google Scholar] [CrossRef]
  21. Jin, M.; Li, G.; Cheng, T.C.E. Buy online and pick up in-store: Design of the service area. Eur. J. Oper. Res. 2018, 268, 613–623. [Google Scholar] [CrossRef]
  22. Zhang, P.; He, Y.; Zhao, X. “Preorder-online, pickup-in-store” strategy for a dual-channel retailer. Transp. Res. Part E Logist. Transp. Rev. 2019, 122, 27–47. [Google Scholar] [CrossRef]
  23. Kong, R.; Luo, L.; Chen, L.; Keblis, M. The effects of BOPS implementation under different pricing strategies in omnichannel retailing. Transp. Res. Part E Logist. Transp. Rev. 2020, 141, 102014. [Google Scholar] [CrossRef]
  24. Li, M.; Zhang, X.; Dan, B. Cooperative advertising and pricing in an O2O supply chain with buy-online-and-pick-up-in-store. Int. Trans. Oper. Res. 2020, in press. [Google Scholar] [CrossRef]
  25. Liu, J.; Xu, Q. Joint decision on pricing and ordering for omnichannel BOPS retailers: Considering online returns. Sustainability 2020, 12, 1539. [Google Scholar] [CrossRef]
  26. Zhang, J.; Xu, Q.; He, Y. Omnichannel retail operations with consumer returns and order cancellation. Transp. Res. Part E Logist. Transp. Rev. 2018, 118, 308–324. [Google Scholar] [CrossRef]
  27. Li, R. Reinvent retail supply chain: Ship-from-store-to-store. Prod. Oper. Manag. 2020, in press. [Google Scholar] [CrossRef]
  28. He, Y.; Xu, Q.; Wu, P. Omnichannel retail operations with refurbished consumer returns. Int. J. Prod. Res. 2020, 58, 271–290. [Google Scholar] [CrossRef]
  29. Jin, D.; Caliskan-Demirag, O.; Chen, F.Y.; Huang, M. Omni-channel retailers’ return policy strategies in the presence of competition. Int. J. Prod. Econ. 2020, 225, 107595. [Google Scholar] [CrossRef]
  30. Dong, F.; Hua, Y. Are Chinese Residents Willing to Recycle Express Packaging Waste? Evidence from a Bayesian Regularized Neural Network Model. Sustainability 2018, 10, 4152. [Google Scholar] [CrossRef]
  31. Na, B.; Sim, M.K.; Lee, W.J. An optimal purchase decision of reusable packaging in the automotive industry. Sustainability 2019, 11, 6579. [Google Scholar] [CrossRef]
  32. Zeng, T.; Durif, F. The influence of consumers’ perceived risks towards eco-design packaging upon the purchasing decision process: An exploratory study. Sustainability 2019, 11, 6131. [Google Scholar] [CrossRef]
  33. Wang, F.; Hu, Y. Research on green express packaging design under the electronic commerce. Open J. Bus. Manag. 2016, 4, 621–628. [Google Scholar] [CrossRef]
  34. Yusuf, Y.Y.; Olaberinjo, A.E.; Papadopoulos, T.; Gunasekaran, A.; Subramanian, N.; Sharifi, H. Returnable transport packaging in developing countries: Drivers, barriers and business performance. Prod. Plan. Control 2017, 28, 629–658. [Google Scholar] [CrossRef]
  35. Liu, A.; Ji, X.; Tsai, S.-B.; Lu, H.; Du, G.; Li, F.; Li, G.; Wang, J. An Empirical Study on the Innovation Sharing Express Box: Collaborative Consumption and the Overlay Network Design. Sustainability 2018, 10, 2201. [Google Scholar] [CrossRef]
  36. Meherishi, L.; Narayana, S.A.; Ranjani, K.S. Sustainable packaging for supply chain management in the circular economy: A review. J. Clean. Prod. 2019, 237, 117582. [Google Scholar] [CrossRef]
  37. Yu, H.; Zhu, Z.; Zhang, Z.; Yu, J.; Oeser, M.; Wang, D. Recycling waste packaging tape into bituminous mixtures towards enhanced mechanical properties and environmental benefits. J. Clean. Prod. 2019, 229, 22–31. [Google Scholar] [CrossRef]
  38. Lu, S.; Yang, L.; Liu, W.; Jia, L. User preference for electronic commerce overpackaging solutions: Implications for cleaner production. J. Clean. Prod. 2020, 258, 120936. [Google Scholar] [CrossRef]
  39. Nageswaran, L.; Cho, S.H.; Scheller-Wolf, A. Consumer return policies in omnichannel operations. Manag. Sci. 2020, in press. [Google Scholar] [CrossRef]
  40. Kireyev, P.; Kumar, V.; Ofek, E. Match your own price? Self-matching as a retailer’s multichannel pricing strategy. Mark. Sci. 2017, 36, 908–930. [Google Scholar] [CrossRef]
  41. Kwark, Y.; Chen, J.; Raghunathan, S. Online product reviews: Implications for retailers and competing manufacturers. Inf. Syst. Res. 2014, 25, 93–110. [Google Scholar] [CrossRef]
  42. Akçay, Y.; Boyacı, T.; Zhang, D. Selling with money-back guarantees: The impact on prices, quantities, and retail profitability. Prod. Oper. Manag. 2013, 22, 777–791. [Google Scholar] [CrossRef]
  43. Niu, B.; Mu, Z.; Li, B. O2O results in traffic congestion reduction and sustainability improvement: Analysis of “Online-to-Store” channel and uniform pricing strategy. Transp. Res. Part E Logist. Transp. Rev. 2019, 122, 481–505. [Google Scholar] [CrossRef]
  44. Krass, D.; Nedorezov, T.; Ovchinnikov, A. Environmental taxes and the choice of green technology. Prod. Oper. Manag. 2013, 22, 1035–1055. [Google Scholar] [CrossRef]
Figure 1. Consumer purchasing behavior under the dual-channel scenario.
Figure 1. Consumer purchasing behavior under the dual-channel scenario.
Sustainability 12 08600 g001
Figure 2. Consumer purchasing behavior under the omnichannel scenario.
Figure 2. Consumer purchasing behavior under the omnichannel scenario.
Sustainability 12 08600 g002
Figure 3. The retailer’s profit with respect to g under two scenarios.
Figure 3. The retailer’s profit with respect to g under two scenarios.
Sustainability 12 08600 g003
Figure 4. Social welfare respect to g under two scenarios.
Figure 4. Social welfare respect to g under two scenarios.
Sustainability 12 08600 g004
Figure 5. The retailer’s profit with respect to g under two scenarios.
Figure 5. The retailer’s profit with respect to g under two scenarios.
Sustainability 12 08600 g005
Figure 6. The retailer’s profit with respect to β under two scenarios.
Figure 6. The retailer’s profit with respect to β under two scenarios.
Sustainability 12 08600 g006
Table 1. Notations used throughout the manuscript
Table 1. Notations used throughout the manuscript
NotationDefinition
d c and o c The dual-channel scenario and the omnichannel scenario
p i Product price in scenario i
g Unit operating cost of the BOPS strategy
e The environmental impact of the packaging materials of an online order
v Consumer valuation of the product
θ Consumer’s environmental awareness
k Unit misfit cost
c w and c t Waiting cost of purchasing online and transportation cost of visiting a store, respectively
t o and t s Transaction cost of purchasing online and offline, respectively
π i The profit of the retail in scenario i
D o i and D s i The product demand of online and offline channel in scenario i , respectively
U o i and U s i Consumer utilities of purchasing online and offline in model i , respectively
E i The environmental impact of packaging materials in scenario i
Publisher’s Note: MDPI stays neutral with regard to jurisdictional claims in published maps and institutional affiliations.

Share and Cite

MDPI and ACS Style

He, Y.; Xu, Q.; Zhao, D. Impacts of the BOPS Option on Sustainable Retailing. Sustainability 2020, 12, 8600. https://doi.org/10.3390/su12208600

AMA Style

He Y, Xu Q, Zhao D. Impacts of the BOPS Option on Sustainable Retailing. Sustainability. 2020; 12(20):8600. https://doi.org/10.3390/su12208600

Chicago/Turabian Style

He, Yi, Qianqian Xu, and Da Zhao. 2020. "Impacts of the BOPS Option on Sustainable Retailing" Sustainability 12, no. 20: 8600. https://doi.org/10.3390/su12208600

APA Style

He, Y., Xu, Q., & Zhao, D. (2020). Impacts of the BOPS Option on Sustainable Retailing. Sustainability, 12(20), 8600. https://doi.org/10.3390/su12208600

Note that from the first issue of 2016, this journal uses article numbers instead of page numbers. See further details here.

Article Metrics

Back to TopTop