A System Dynamics Model of Employees’ Performance
Abstract
1. Introduction
2. Literature Review
2.1. Employee Performance Driving Factors
2.1.1. Motivation
2.1.2. Employee Wellbeing
2.1.3. Human Resource Management Style and Practices
2.1.4. Training and Learning
2.1.5. Job Satisfaction
2.1.6. Leadership Style
2.1.7. Employee and Organizational Commitment and Absenteeism
2.1.8. Organizational Culture
2.1.9. Employee Engagement
2.1.10. Reward System
2.1.11. Workplace Conditions
2.1.12. Career Development
2.1.13. Social Exchanges
2.1.14. Wellbeing Programs and Activities
2.1.15. Work–Life Balance
2.1.16. Flexible Working Arrangements
2.1.17. External Environment
2.2. Modelling and Simulation of Employee Performance
3. Model Development
- Employee performance can be measured as the quality and quantity of work that is delivered;
- High-performing employees generate resources (time and/or money) that the company can reinvest in other initiatives or save for future investments;
- The effect of the initiatives and factors can be quantified as percentages.
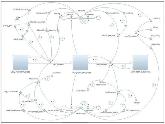
3.1. Conceptual Model
- Employee wellbeing—as this is affected by almost all of the variables identified in the literature review.
- Motivation—similarly to the employee wellbeing, the literature review highlighted the plethora of factors that affect the motivation of the employees.
- Abilities—as they have a great impact on the employee performance as highlighted by the AMO theory. One metric to assess abilities is for example the attention to details that employees have.
- Adaptability;
- Learning;
- Job Satisfaction;
- Organizational Commitment;
- Competition;
- Flexible working arrangements;
- Absenteeism;
- Equal Effort.
- Training;
- Change Agent;
- Schedule Pressure;
- Overtime;
- Wellbeing Activities.
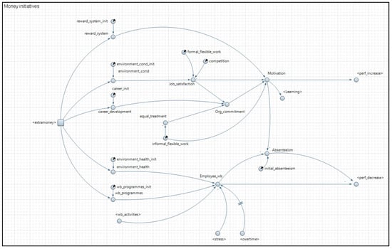
- Reward System;
- Environmental Conditions;
- Career Development;
- Environmental Health;
- Wellbeing Programs.
Basic Causal Loop Diagrams
3.2. Stock and Flow Model
4. Verification the Developed Models
4.1. Scenario a: Training Sessions for Low Performing Employees Every 12 Months
4.2. Scenario b: Leadership Style Impact on Employee Performance
4.3. Scenario c: Using Monetary Incentives for Increasing Employees’ Performance
4.4. Scenario d: Introduction of Well-Being Program and Activities
5. Data Collection Protocol, Case Study and Discussion
5.1. Data Collection Protocol
5.1.1. Data Collection from Employees—Questionnaire
5.1.2. Data Collection from Managers—Semi-Structured Interviews
5.2. Case Study
5.2.1. Virtual Experimentation Using the SD Model
5.2.2. Results
5.2.3. Key Findings
- The simulation of the current state indicates that the incentives in place are appropriate for the needs of its employees.
- There are variations in the performance of the employees, but the quality control system in place reduces their impact.
- The higher the number of high employees, the lower the variations of the number.
- The performance improvement is not greatly affected by the volume of resources allocated to the incentives.
- Reducing the resources allocated to the incentives affects even the best-performing systems.
- Performance losses have a greater impact on the final performance level than the performance increases (at overall high levels of performance).
- The incentives are self-sustainable thanks to the initial high levels of performance and the positive responses from the employees to the different incentives.
- While focusing on wellbeing is fundamental, its level should also be controlled to avoid over allocating resources that could be saved.
5.2.4. Discussion and Limitations
- Resources: The available resources that can be controlled (such as monetary incentives and available time) can be “invested” to a degree (as a percentage) for increasing employee performance. This is appropriate to keep the desired level of focus on each initiative over time. It also increases or decreases the expenses according to the savings. However, it is more common to have fixed amounts assigned to certain initiatives during fixed periods of time, so implementing this method is a possible future development of the project
- Leadership style: In the case study, the leadership style was fixed, and in some cases, the employees did not respond well to them. Changing the styles is necessary to achieve better performance levels, but this can be taken a step further. The strength of the situational leadership is to have managers able to change their styles as employees develop their skills and gain experience and confidence. With more precise data about how the employees respond to each leadership style in different situations, there is an opportunity to implement a dynamic style selection method to make the most from the employees’ skills.
- Employee wellbeing (EWB): EWB has proven to be the critical factor when implementing performance improvement initiatives. Therefore, it should be controlled accurately. In some cases, the EWB was quickly maxed thanks to the multiple initiatives focused on it, but this also means a waste of resources. A dynamic control of its level that is able to steadily lower the investment on its initiatives once it is maxed out can be the key to avoid waste while keeping the focus on it.
- The turnover of staff will affect the performance changes. Employees leaving or joining the company will affect performance differently depending on which level of performance they were in or they start in.
- Additionally, new employees commonly go through a training period (different from the training initiatives in the model). While they are integrating in the company, the effects of the initiatives on them will vary.
- The external environment was left out of the model because it would have to be individually modelled, but its potential impact on an employee’s performance should not be disregarded. In the case that multiple employees were affected simultaneously by their respective environments, the model’s accuracy would be severely affected.
- The sustainability of the initiatives depends on the extra resources generated by the high performers. However, these will change depending on the general business condition. Again, including the whole business operations accurately in one model is far from possible.
6. Conclusions
Author Contributions
Funding
Acknowledgments
Conflicts of Interest
References
- Waheed, A.A. Employee Development and its Effect on Employee Performance A Conceptual Framework. Int. J. Bus. Soc. Sci. 2011, 2, 224–229. [Google Scholar]
- Alefari, M.; Salonitis, K.; Xu, Y. The role of leadership in implementing lean manufacturing. Procedia CIRP 2017, 63, 756–761. [Google Scholar] [CrossRef]
- Al-Dmour, R.; Yassine, O.; Masa’deh, R. A Review of Literature on the Associations among Employee Empowerment, Work Engagement and Employee Performance. Mod. Appl. Sci. 2018, 12, 313–329. [Google Scholar] [CrossRef]
- Almatrooshi, B.; Singh, S.K.; Farouk, S. Determinants of organizational performance: A proposed framework. Int. J. Product. Perform. Manag. 2016, 65, 844–859. [Google Scholar] [CrossRef]
- Anitha, J. Determinants of employee engagement and their impact on employee performance. Int. J. Product. Perform. Manag. 2014, 63, 308–323. [Google Scholar]
- Atatsi, E.A.; Stoffers, J.; Kil, A. Factors affecting employee performance: A systematic Literature review. J. Adv. Manag. Res. 2019, 16, 329–351. [Google Scholar] [CrossRef]
- Austen, S.; Jefferson, T.; Preston, A. Contrasting economic analyses of equal renumeration: The social and community services (SACS) case. J. Ind. Relat. 2013, 55, 60–79. [Google Scholar] [CrossRef]
- Boehm, S.A.; Dwertmann, D.J.; Bruch, H.; Shamir, B. The missing link? Investigating organizational identity strength and transformational leadership climate as mechanisms that connect CEO charisma with firm performance. Leadersh. Q. 2015, 26, 156–171. [Google Scholar] [CrossRef]
- Bruggen, A. An empirical investigation of the relationship between workload and performance. Manag. Decis. 2015, 53, 2377–2389. [Google Scholar] [CrossRef]
- De Menezes, L.M.; Kelliher, C. Flexible Working, Individual Performance and Employee Attitudes: Comparing Formal and Informal Arrangements. Hum. Resour. Manag. 2017, 56, 1051–1070. [Google Scholar] [CrossRef]
- Dhir, S.; Shukla, A. Role of organizational image in employee engagement and performance. Benchmarking Int. J. 2019, 26, 971–989. [Google Scholar] [CrossRef]
- Diamantidis, A.D.; Chatzoglou, P. Factors affecting employee performance: An empirical approach. Int. J. Product. Perform. Manag. 2019, 68, 171–193. [Google Scholar] [CrossRef]
- Gul, A.; Akbar, S.; Jan, Z. Role of capacity development, employee empowerment and promotion on employee retention in the banking sector of Pakistan. Int. J. Acad. Res. Bus. Soc. Sci. 2012, 2, 284–300. [Google Scholar]
- Hador, B.B. How intra-organizational social capital influences employee performance. J. Manag. Dev. 2016, 35, 1119–1133. [Google Scholar] [CrossRef]
- Heffernan, M.; Dundon, T. Cross-level effects of high-performance work systems (HPWS) and employee well-being: The mediating effect of organizational justice. Hum. Resour. Manag. J. 2016, 26, 211–231. [Google Scholar] [CrossRef]
- Hilda. The Factors of Organizational Culture and Rewards on Job Satisfaction and Performance of Nurses in a Wahab Sjahranie Regional Public Hospital of Samarinda. Ph.D. Thesis, Hasanudin University, Makassar, Indonesia, 2011. [Google Scholar]
- Juniper, B. Evaluation of a Novel Approach to Measuring Well-Being in the Workplace. Ph.D. Thesis, Cranfield University, Oxford, MI, USA, 2010. [Google Scholar]
- Karatepe, O.M. The effects of work overload and work-family conflict on job embeddedness and job performance—The mediation of emotional exhaustion. Int. J. Contemp. Hosp. Manag. 2014, 25, 614–634. [Google Scholar] [CrossRef]
- Khoreva, V.; Wechtler, H. HR practices and employee performance: The mediating role of well-being. Empl. Relat. 2018, 40, 227–243. [Google Scholar] [CrossRef]
- Kia, N.; Halvorsen, B.; Bartram, T. Ethical leadership and employee in-role performance—The mediating roles of organisational identification, customer orientation, service climate, and ethical climate. Pers. Rev. 2019, 48, 1716–1733. [Google Scholar] [CrossRef]
- Kim, S.; Yoon, G. An innovation-driven culture in local government: Do senior manager’s transformational leadership and the climate for creativity matter? Public Pers. Manag. 2015, 44, 147–168. [Google Scholar] [CrossRef]
- Kundu, S.C.; Kumar, S.; Gahlawat, N. Empowering leadership and job performance: Mediating role of psychological empowerment. Manag. Res. Rev. 2019, 42, 605–624. [Google Scholar] [CrossRef]
- Lichtenthaler, P.W.; Fischbach, A. Leadership, job crafting, and employee health and performance. Leadersh. Organ. Dev. J. 2018, 39, 620–632. [Google Scholar] [CrossRef]
- Maamari, B.E.; Saheb, A. How organizational culture and leadership style affect employees’ performance of genders. Int. J. Organ. Anal. 2018, 26, 630–651. [Google Scholar] [CrossRef]
- Melián-González, S.; Bulchand-Gidumal, J.; López-Valcárcel, B.G. New evidence of the relationship between employee satisfaction and firm economic performance. Pers. Rev. 2015, 44, 906–929. [Google Scholar] [CrossRef]
- Mensah, J.K. A “coalesced framework” of talent management and employee performance—For further research and practice. Int. J. Product. Perform. Manag. 2015, 64, 544–566. [Google Scholar] [CrossRef]
- Otero-Neira, C.; Varela-Neira, C.; Bande, B. Supervisory servant leadership and employee’s work role performance—A multilevel mediation model. Leadersh. Organ. Dev. J. 2015, 37, 860–881. [Google Scholar] [CrossRef]
- Paschal, A.O.; Nizam, I. Effects of Organisational Culture on Employees Performance: Case of Singapore Telecommunication. Int. J. Account. Bus. Manag. 2016, 4, 19–26. [Google Scholar] [CrossRef]
- Ramli, A.H. Work Environment, Job Satisfaction and Employee Performance in Health Services. Bus. Entrep. Rev. 2019, 19, 29–42. [Google Scholar] [CrossRef]
- Alefari, M.; Salonitis, K. Assessing the Employees’ Performance and the Role of Leadership. In Advances in Manufacturing Technology XXXII, Proceedings of the 16th International Conference on Manufacturing Research, Skövde, Sweden, 11–13 September 2018; IOS Press: Amsterdam, The Netherlands, 2018. [Google Scholar]
- Saleem, A.M.; Bbhutta, Z.M.; Nauman, M.; Zahra, M. Enhancing performance and commitment through leadership and empowerment—An emerging economy perspective. Int. J. Bank Mark. 2019, 37, 303–322. [Google Scholar] [CrossRef]
- Salman, A.; Hassan, Z. Impact of Effective Teamwork on Employee Performance. Int. J. Account. Bus. Manag. 2016, 4, 76–85. [Google Scholar]
- Siddiqui, N.-U.-H.; Hameed, S.; Sattar, R.A.; Eneizan, B. Islamic Work Ethics Impact on Employee Performance. Int. J. Acad. Multidiscip. Res. 2019, 3, 1–7. [Google Scholar]
- Sihombing, S.; Astuti, E.S.; Musadieq, A.; Hamied, D.; Rahardjo, K. The effect of servant leadership on rewards, organizational culture and its implication for employee’s performance. Int. J. Law Manag. 2018, 60, 505–516. [Google Scholar] [CrossRef]
- Soomro, A.A.; Breitenecker, R.J.; Shah, S.A.M. Elation of work-life balance, work-family conflict, and family-work conflict with the employee performance-moderating role of job satisfaction. South Asian J. Bus. Stud. 2018, 7, 129–146. [Google Scholar] [CrossRef]
- Sun, X. Psychological empowerment on job performance: Mediating effect of job satisfaction. Psychology 2016, 7, 584–590. [Google Scholar] [CrossRef]
- Tetik, N. The effects of psychological empowerment on job satisfaction and job performance of tourist guides. Int. J. Acad. Res. Bus. Soc. Sci. 2016, 6, 221–239. [Google Scholar] [CrossRef]
- Ye, Z.; Liu, H.; Gu, J. Relationships between conflicts and employee perceived job performance—Job satisfaction as mediator and collectivism as moderator. Int. J. Confl. Manag. 2019, 30, 706–728. [Google Scholar] [CrossRef]
- Yilmaz, O.D. Revisiting the impact of perceived empowerment on job performance: Results from front-line employees. Turizam 2015, 19, 34–46. [Google Scholar] [CrossRef]
- Campbell, J.P.; McCloy, R.A.; Oppler, S.H.; Sager, C.E. A Theory of Performance. In Personnel Selection in Organizations; Schmitt, N., Borman, W.C., Eds.; Jossey-Bass: San Francisco, CA, USA, 1993; pp. 35–70. [Google Scholar]
- Boxall, P.; Purcell, J. Strategic human resource management: Where have we come from and where should we be going? Int. J. Manag. Rev. 2000, 2, 183–203. [Google Scholar] [CrossRef]
- MacDonald, L.A.C. Wellness at Work: Protecting and Promoting Employee Well-Being; Chartered Institute of Personnel and Development: London, UK, 2005. [Google Scholar]
- Cooper, C.; Robertson, I. Well-Being in Organisations: A Reader for Students and Practitioners; John Wiley & Sons Limited: Chichester, UK, 2001. [Google Scholar]
- Sobhani, A.; Wahab, M.I.M.; Neumann, W.P. Incorporating human factors-related performance variation in optimizing a serial system. Eur. J. Oper. Res. 2017, 257, 69–83. [Google Scholar] [CrossRef]
- Currie, D. Managing Employee Well-Being; Chandos Publishing (Oxford) Limited: Oxford, MI, USA, 2001. [Google Scholar]
- Bakke, D.W. Joy at Work: A Revolutionary Approach to Fun on the Job; Penguin Group (USA) Inc.: New York, NY, USA, 2005. [Google Scholar]
- Van Laar, D.; Edwards, J.A.; Easton, S. The Work-Related Quality of Life scale for healthcare workers. J. Adv. Nurs. 2007, 60, 325–333. [Google Scholar] [CrossRef]
- Guest, D.E. Human resource management-the workers’ verdict. Hum. Resour. Manag. J. 1999, 9, 5–25. [Google Scholar] [CrossRef]
- Wood, S. Human resource management and performance. Int. J. Manag. Rev. 1999, 1, 367–413. [Google Scholar] [CrossRef]
- Appelbaum, E.; Bailey, R.; Berg, P.; Kalleberg, A. A Manufacturing Competitive Advantage: The Effects of High Performance Work Systems on Plant Performance and Company Outcomes; Cornell University Press: New York, NY, USA, 2000. [Google Scholar]
- Guest, D.E. Human resource management and performance: Still searching for some answers. Hum. Resour. Manag. J. 2011, 21, 3–13. [Google Scholar] [CrossRef]
- Pachos, N.; Galanaki, E. Staffing practices and employee performance: The role of age. Evid. Based HRM. 2019, 7, 93–112. [Google Scholar] [CrossRef]
- Liu, F.; Chow, I.H.-S.; Xiao, D.; Huang, M. Cross-level effects of HRM bundle on employee well-being and job performance—The mediating role of psychological ownership. Chin. Manag. Stud. 2017, 11, 520–537. [Google Scholar] [CrossRef]
- Garg, P.; Rastogi, R. New model of job design: Motivating employees’ performance. J. Manag. Dev. 2006, 25, 572–587. [Google Scholar] [CrossRef]
- Sharma, N.P.; Sharma, T.; Agarwal, M.T. Measuring employee perception of performance management system effectiveness—Conceptualization and scale development. Empl. Relat. 2016, 38, 224–247. [Google Scholar] [CrossRef]
- Keeping, L.M.; Levy, P.E. Performance appraisal reactions: Measurement, modeling, and method bias. J. Appl. Psychol. 2000, 85, 708–723. [Google Scholar] [CrossRef]
- Brown, M.; Benson, J. Rated to Exhaustion? Reactions to Performance Appraisal Processes. Ind. Relat. J. 2003, 34, 67–81. [Google Scholar] [CrossRef]
- Erdogan, B. Antecedents and Consequences of Justice Perceptions in Performance Appraisals. Hum. Resour. Manag. Rev. 2002, 12, 555–578. [Google Scholar] [CrossRef]
- Muchinsky, P.M. Psychology Applied to Work, 8th ed.; Thomson Wadsworth: Belmont, CA, USA, 2006. [Google Scholar]
- Sanchez, A.; Mat, S.; Goh, Y.; Case, K. Human variability, task complexity and motivation contribution in manufacturing. In Proceedings of the 11th International Conference on Manufacturing Research (ICMR2013), Cranfield, UK, 19–20 September 2013; pp. 325–330. [Google Scholar]
- Jernigan, I.E., III; Beggs, J.M.; Kohut, G.F. Dimensions of work satisfaction as predictors of commitment type. J. Manag. Psychol. 2002, 17, 564–579. [Google Scholar] [CrossRef]
- Wood, S.; van Veldhoven, M.; Croon, M.; de Menezes, L.M. Enriched job design, high involvement management and organizational performance: The mediating roles of job satisfaction and well-being. Hum. Relat. 2012, 65, 419–446. [Google Scholar] [CrossRef]
- Messersmith, J.G.; Patel, P.C.; Lepak, D.P. Unlocking the Black Box: Exploring the Link between High-Performance Work Systems and Performance. J. Appl. Psychol. 2011, 96, 1105–1118. [Google Scholar] [CrossRef] [PubMed]
- Wang, H.; Law, K.S.; Hackett, R.D.; Wang, D.; Chen, Z.X. Leader-member exchange as a mediator of the relationship between transformational leadership and followers’ performance and organizational citizenship behavior. Acad. Manag. J. 2005, 48, 420–432. [Google Scholar] [CrossRef]
- Vigoda-Gadot, E. Leadership style, organizational politics, and employees’ performance: An empirical examination of two competing models. Pers. Rev. 2007, 36, 661–683. [Google Scholar] [CrossRef]
- Bass, B.M. Leadership and Performance beyond Expectations; Free Press: New York, NY, USA, 1985. [Google Scholar]
- Geyer, A.L.; Steyrer, J.M. Transformational leadership and objective performance in banks. J. Appl. Psychol. 1998, 47, 397–420. [Google Scholar] [CrossRef]
- Alefari, M.; Almanei, M.; Salonitis, K. Lean Manufacturing, leadership and employees: The case of UAE manufacturing companies. Prod. Manuf. Res. 2020, 8, 222–243. [Google Scholar] [CrossRef]
- MacKenzie, S.B.; Podssakoff, P.M.; Rich, G.A. Transformational and transactional leadership and salesperson performance. J. Acad. Mark. Sci. 2001, 2, 115–134. [Google Scholar] [CrossRef]
- Parry, K.W. Leadership, culture and performance: The case of the New Zealand public sector. J. Chang. Manag. 2003, 4, 376–399. [Google Scholar] [CrossRef]
- Alnuaimi, S.S. Effective Leadership in Implementing Change in Arab Culture: The Case of the Abu Dhabi Police. Ph.D. Thesis, Manchester Metropolitan University, Manchester, UK, 2013. [Google Scholar]
- Boussif, D. Decision-making styles of Arab executives: Insights from Tunisia. Commun. IBIMA 2010, 2010, 660955. [Google Scholar] [CrossRef][Green Version]
- Cook, J.; Wall, T. New work attitude: Measure of trust, organisational commitment and personal need non-fulfilment. J. Occup. Psychol. 1980, 53, 39–52. [Google Scholar] [CrossRef]
- Legge, K. HRM: Rhetoric, reality and hidden agendas. In Human Resource Management: A Critical Text; Storey, J., Ed.; Routledge Publishers: London, UK, 1995; pp. 33–61. [Google Scholar]
- Farrell, D.; Stamm, C. Meta-analysis of the correlates of employee absence. Hum. Relat. 1998, 41, 211–227. [Google Scholar] [CrossRef]
- Rhodes, S.; Steers, R. Managing Employee Absenteeism; Wesley Publishing Company: Reading, MA, USA, 1990. [Google Scholar]
- Cook, J.; Crossman, A. Satisfaction with performance appraisal systems: A study of role perceptions. J. Manag. Psychol. 2004, 19, 526–541. [Google Scholar] [CrossRef]
- Caruth, D.L.; Humphreys, J.H. Performance Appraisal: Essential Characteristics for Strategic Control. Meas. Bus. Excell. 2008, 12, 24–32. [Google Scholar] [CrossRef]
- Prowse, P.; Prowse, J. The Dilemma of Performance Appraisal. J. Meas. Bus. Excell. 2009, 13, 69–77. [Google Scholar] [CrossRef]
- Macey, W.H.; Schneider, B.; Barbera, K.M.; Young, S.A. Employee Engagement: Tools for Analysis, Practice, and Competitive Advantage; Wiley-Blackwell: Malden, WA, USA, 2009. [Google Scholar]
- Eisenberger, R.; Fasolo, P.; Davis-Lamastro, V. Perceived organisational support and employee diligence, commitment and innovation. J. Appl. Psychol. 1990, 75, 51–59. [Google Scholar] [CrossRef]
- Aryee, S.; Budhwar, P.S.; Chen, Z.X. Trust as a mediator of the relationship between organisational justice and work outcomes: Test of a social exchange model. J. Organ. Behav. 2002, 23, 267–852. [Google Scholar] [CrossRef]
- Haas, D.F.; Deseran, F.A. Trust and symbolic exchange. Soc. Psychol. Q. 1981, 44, 3–13. [Google Scholar] [CrossRef]
- Bratton, J.; Gold, J. Human Resource Management: Theory and Practice, 3rd ed.; Palgrave Publishers: Hampshire, UK, 2003. [Google Scholar]
- Houston, D.M. Work-Life Balance in the 21st Century; Palgrave Macmillan: New York, NY, USA, 2005. [Google Scholar]
- Chiang, W.-C.; Sun, L.; Walkup, B.R. Business volatility and employee performance. Am. J. Bus. 2018, 33, 96–119. [Google Scholar] [CrossRef]
- Boselie, P.; Dietz, G.; Boon, C. Commonalities and contradiction in research on human resource management and performance. Hum. Resour. Manag. J. 2005, 15, 67–94. [Google Scholar] [CrossRef]
- Purcell, J.; Kinnie, N.; Hutchinson, S.; Rayton, B.; Swart, J. Understanding the People and Performance Link: Unlocking the Black Box; CIPD: London, UK, 2003. [Google Scholar]
- Greasley, A.; Owen, C. Modelling people’s behaviour using discrete-event simulation: A review. Int. J. Oper. Prod. Manag. 2018, 38, 1228–1244. [Google Scholar] [CrossRef]
- Block, J.; Pickl, S. The mystery of job performance: A system dynamics model of human behavior. In Proceedings of the 32nd International Conference of the System Dynamics Society, Delft, The Netherlands, 2014; Curran Associates, Inc.: Red Hook, NY, USA, 2015. [Google Scholar]
- Sterman, J.D. Business Dynamics—System Thinking and Modeling for Complex World; Scott, I., Jeffrey, J.S., Eds.; McGraw Hill: New York, NY, USA, 2000. [Google Scholar]
- Akkermans, H.A.; van Oorschot, K.E. Relevance assumed: A case study of balanced scorecard development using system dynamics. J. Oper. Res. Soc. 2005, 56, 931–941. [Google Scholar] [CrossRef]
- Gregoriades, A. Human Error assessment in complex Socio-Technical systems—System Dynamics versus Bayesian Belief Network. In Proceedings of the 19th International Conference of the System Dynamics Society, Atlanta, GA, USA, 23–27 July 2001. [Google Scholar]
- Jamil, J.M.; Shaharanee, I.N.M. A system dynamic simulation model for managing the human error in power tools industries. AIP Conf. Proc. 2017, 1891, 020098. [Google Scholar] [CrossRef]
- Kanaganayagam, R.; Ogunlana, S. Making construction employment decent work: Dynamic modelling of workers willingness to be employed in the industry. In CIB W107 Construction in Developing Countries International Symposium Construction in Developing Countries: Procurement, Ethics and Technology; CIB: Port of Spain, Trinidad and Tobago, 2008. [Google Scholar]
- Vancouver, J.B.; Tamanini, K.B.; Yoder, R.J. Using Dynamic Computational Models to Reconnect Theory and Research: Socialization by the Proactive Newcomer as Example. J. Manag. 2010, 36, 764–793. [Google Scholar] [CrossRef]
- Jiang, H.; Karwowski, W.; Ahram, T. Application of System Dynamics Modeling for the Assessment of Training Performance Effectiveness. In Proceedings of the Human Factors and Ergonomics Society 56th Annual Meeting (2012), Boston, MA, USA, 22–26 October 2012. [Google Scholar]
- Shin, M.; Lee, H.-S.; Park, M.; Lee, S. An Analysis of Mental Process within Construction Workforces for Project-level Safety Management. In Proceedings of the 31st International Conference of the System Dynamics Society, Cambridge, MA, USA, 21–25 July 2013. [Google Scholar]
- Wu, G.; Duan, K.; Zuo, J.; Yang, J.; Wen, S. System Dynamics Model and Simulation of Employee Work-Family Conflict in the Construction Industry. Int. J. Environ. Res. Public Health 2016, 13, 1059. [Google Scholar] [CrossRef] [PubMed]
- Omogbai, O.; Salonitis, K. A Lean Assessment Tool Based on Systems Dynamics. Procedia CIRP 2016, 50, 106–111. [Google Scholar] [CrossRef]
- Omogbai, O.; Salonitis, K. The implementation of 5S lean tool using system dynamics approach. Procedia CIRP 2017, 60, 380–385. [Google Scholar] [CrossRef]
- Oleghe, O.; Salonitis, K. Application of hybrid simulation modelling for the implementation of job rotation in a feedmill. In Proceedings of the 2018 Winter Simulation Conference, Gothenburg, Sweden, 9–12 December 2018; pp. 1394–1405. [Google Scholar]
- Oleghe, O.; Salonitis, K. The application of a hybrid simulation modelling framework as a decision-making tool for TPM improvement. J. Qual. Maint. Eng. 2019, 25, 476–498. [Google Scholar] [CrossRef]
- Oleghe, O.; Salonitis, K. Hybrid simulation modelling of the human-production process interface in lean manufacturing systems. Int. J. Lean Six Sigma 2019, 10, 665–690. [Google Scholar] [CrossRef]
- Gomez Segura, M.; Oleghe, O.; Salonitis, K. Analysis of lean manufacturing strategy using system dynamics modelling of a business model. Int. J. Lean Six Sigma 2019. [CrossRef]
- Locke, E.A.; Latham, G.P. A theory of goal setting and task performance. Acad. Manag. Rev. 1991, 16, 480–483. [Google Scholar] [CrossRef]
- Alefari, M.; Barahoha, A.M.F.; Salonitis, K. Modelling manufacturing employees’ performance based on a system dynamics approach. Procedia CIRP 2018, 72, 438–443. [Google Scholar] [CrossRef]
- Hersey, P.; Blanchard, K.H. Life cycle theory of leadership. Train. Dev. J. 1969, 23, 26–34. [Google Scholar]
- Kahn, L.M.; Sherer, P.D. Contingent Pay and Managerial Performance. ILR Rev. 1990, 43, 107–120. [Google Scholar] [CrossRef]
- Anik, L.; Aknin, L.B.; Norton, M.I.; Dunn, E.W.; Quoidbach, J. Prosocial Bonuses Increase Employee Satisfaction and Team Performance. PLoS ONE 2013, 8, e75509. [Google Scholar] [CrossRef] [PubMed]
- Gu, F.; Nolan, J. Performance appraisal in Western and local banks in China: The influence of firm ownership on the perceived importance of guanxi. Int. J. Hum. Resour. Manag. 2017, 28, 1433–1453. [Google Scholar] [CrossRef]















| Motivation | Employee Well-Being | Human Resource Practices | Training and Learning | Job Satisfaction | Leadership Style | Organization Commitment and Absenteeism | Organizational Culture | Employee Engagement | Reward System | Workplace Conditions | Career Development | Social Exchanges | Well-being Programmes | Work—Life Balance | Flexible Working Arrangement | External Environment | |
|---|---|---|---|---|---|---|---|---|---|---|---|---|---|---|---|---|---|
| Al-Dmour et al. (2018) [3] | X | X | X | X | X | ||||||||||||
| Almatrooshi et al. (2016) [4] | X | X | X | ||||||||||||||
| Anitha (2014) [5] | X | X | X | X | X | X | X | ||||||||||
| Atatsi et al. (2019) [6] | X | ||||||||||||||||
| Austen et al. (2013) [7] | X | X | X | ||||||||||||||
| Boehm et al. (2015) [8] | X | X | X | ||||||||||||||
| Brüggen (2015) [9] | X | X | X | X | |||||||||||||
| De Menezes and Kelliher (2016) [10] | X | X | X | ||||||||||||||
| Dhir and Shukla (2019) [11] | X | X | |||||||||||||||
| Diamantidis & Chatzoglou (2019) [12] | X | X | X | X | X | ||||||||||||
| Gul et al. (2012) [13] | X | ||||||||||||||||
| Hador (2016) [14] | X | X | X | X | |||||||||||||
| Heffernan and Dundon (2016) [15] | X | X | |||||||||||||||
| Hilda (2011) [16] | X | X | |||||||||||||||
| Juniper (2010) [17] | X | X | X | ||||||||||||||
| Karatepe (2013) [18] | X | X | |||||||||||||||
| Khoreva and Wechtler (2018) [19] | X | X | X | X | X | ||||||||||||
| Kia et al. (2019) [20] | X | X | X | X | X | X | |||||||||||
| Kim and Yoon (2015) [21] | X | X | X | ||||||||||||||
| Kundu et al. (2019) [22] | X | X | X | X | X | X | |||||||||||
| Lichtenthaler and Fischbach (2018) [23] | X | X | X | ||||||||||||||
| Maamari and Saheb (2018) [24] | X | X | |||||||||||||||
| Melián-González et al. (2015) [25] | X | X | X | X | X | X | |||||||||||
| Mensah (2015) [26] | X | ||||||||||||||||
| Otero-Neira et al. (2016) [27] | X | X | X | X | X | X | |||||||||||
| Paschal and Nizam (2016) [28] | X | X | |||||||||||||||
| Ramli (2019) [29] | X | X | X | X | X | ||||||||||||
| Alefari and Salonitis (2018) [30] | X | X | X | X | |||||||||||||
| Saleem et al. (2019) [31] | X | X | X | ||||||||||||||
| Salman and Hassan (2016) [32] | X | X | X | X | X | X | X | ||||||||||
| Siddiqui et al. (2019) [33] | X | X | |||||||||||||||
| Sihombing et al. (2018) [34] | X | X | X | ||||||||||||||
| Soomro et al. (2018) [35] | X | X | X | X | X | X | |||||||||||
| Sun (2016) [36] | X | X | X | ||||||||||||||
| Tetik (2016) [37] | X | X | X | ||||||||||||||
| Ye et al. (2019) [38] | X | X | X | ||||||||||||||
| Yilmaz (2015) [39] | X | X | X |
| Scenario | |
|---|---|
| Exp.1 Modify the incentives in place |
|
| Exp.2 Saving resources |
|
| Exp.3 Saving resources while maintaining employee well-being (EWB) steady |
|
© 2020 by the authors. Licensee MDPI, Basel, Switzerland. This article is an open access article distributed under the terms and conditions of the Creative Commons Attribution (CC BY) license (http://creativecommons.org/licenses/by/4.0/).
Share and Cite
Alefari, M.; Almanei, M.; Salonitis, K. A System Dynamics Model of Employees’ Performance. Sustainability 2020, 12, 6511. https://doi.org/10.3390/su12166511
Alefari M, Almanei M, Salonitis K. A System Dynamics Model of Employees’ Performance. Sustainability. 2020; 12(16):6511. https://doi.org/10.3390/su12166511
Chicago/Turabian StyleAlefari, Mudhafar, Mohammed Almanei, and Konstantinos Salonitis. 2020. "A System Dynamics Model of Employees’ Performance" Sustainability 12, no. 16: 6511. https://doi.org/10.3390/su12166511
APA StyleAlefari, M., Almanei, M., & Salonitis, K. (2020). A System Dynamics Model of Employees’ Performance. Sustainability, 12(16), 6511. https://doi.org/10.3390/su12166511

