Discovering Technology Opportunity by Keyword-Based Patent Analysis: A Hybrid Approach of Morphology Analysis and USIT
Abstract
1. Introduction
2. Background
2.1. Technology Opportunity Discovery
2.2. Morphology Analysis
2.3. USIT
2.4. Patent Analysis
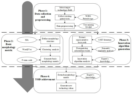
3. Methodology
3.1. Research Concepts
3.2. Research Framework
3.3. Overall Process
3.3.1. Phase 1: Data Collection and Preprocessing
3.3.2. Phase 2: Basic Morphology Matrix Construction
3.3.3. Phase 3: Innovation Algorithm Generation
3.3.4. Phase 4: TOD Achievement
Extending Sub-Dimensions
Extending Values
Identifying Technology Ideas
4. Case Study
4.1. Phase 1: Data Collection and Preprocessing
4.2. Phase 2: Basic Morphology Matrix Construction
4.3. Phase 3: Innovation Algorithm Generation
4.4. Phase 4: TOD Achievement
4.4.1. Extending Sub-Dimensions
4.4.2. Extending Values
4.4.3. Identifying New Ideas
Identifying Conceptual Ideas in the First Layer
Identifying Technology Ideas in the Second Layer
5. Discussion and Conclusions
5.1. Discussion
5.2. Conclusions
Supplementary Materials
Author Contributions
Funding
Conflicts of Interest
Appendix A
| Word | Word Vector | |||||||||
|---|---|---|---|---|---|---|---|---|---|---|
| acetylene | 0.0034 | −0.0607 | 0.17 | 0.0553 | 0.0027 | 0.3241 | 0.3676 | −0.2303 | 0.7957 | 0.1951 |
| acidification | −0.169 | −0.1093 | 0.0163 | −0.1393 | −0.1693 | 0.4466 | 0.4599 | 0.2244 | 0.6687 | 0.0517 |
| acoustic | −0.1327 | 0.2077 | 0.3472 | 0.1977 | 0.0927 | 0.2507 | 0.451 | −0.1621 | 0.6282 | 0.2897 |
| activated | 0.2448 | −0.0505 | −0.1649 | −0.6505 | −0.088 | 0.2379 | 0.3532 | 0.5038 | 0.1898 | 0.0911 |
| additive | 0.139 | −0.1714 | −0.1124 | 0.0959 | −0.3001 | 0.0879 | 0.5608 | 0.3882 | 0.6042 | −0.039 |
| adhesive | −0.1947 | 0.259 | 0.4324 | −0.0583 | −0.1628 | 0.366 | 0.4225 | 0.1628 | 0.4127 | 0.4109 |
| adsorption | 0.2739 | −0.114 | −0.588 | −0.0559 | 0.2195 | 0.2944 | 0.0824 | 0.1807 | 0.6134 | −0.1125 |
| air | 0.0855 | −0.0982 | 0.2244 | 0.5438 | 0.1165 | 0.6556 | −0.2691 | −0.0952 | 0.2418 | 0.2316 |
| airflow | 0.0192 | 0.0805 | 0.4115 | 0.1163 | −0.4198 | 0.4385 | 0.5223 | 0.0103 | 0.4084 | 0.0452 |
| airway | −0.2755 | −0.0329 | 0.3122 | 0.0664 | 0.1806 | 0.5479 | 0.2493 | −0.1185 | 0.5201 | 0.3765 |
| alcohol | 0.0835 | −0.064 | −0.1014 | 0.1152 | −0.096 | 0.3716 | 0.4587 | −0.1253 | 0.713 | −0.2892 |
| alternate | −0.1559 | −0.0781 | −0.1824 | 0.0237 | −0.1176 | 0.4819 | 0.4054 | 0.6368 | 0.2584 | −0.2303 |
| aluminum | −0.2572 | 0.2063 | 0.2625 | 0.0092 | −0.0154 | 0.4611 | 0.3955 | −0.0138 | 0.555 | 0.3805 |
| anisotropy | 0.2066 | −0.4065 | 0.1957 | −0.6738 | −0.0409 | 0.135 | −0.0853 | 0.3194 | 0.3712 | −0.1812 |
| annular | −0.0045 | 0.2728 | 0.0827 | 0.2042 | −0.2921 | 0.4236 | 0.1882 | 0.0144 | −0.0001 | 0.7594 |
| anthracite | −0.3012 | −0.3888 | −0.0134 | −0.0839 | 0.096 | 0.3745 | 0.4276 | 0.0207 | 0.6441 | −0.0569 |
| aperture | −0.4815 | 0.3365 | 0.5692 | −0.0359 | −0.0054 | 0.0574 | −0.0886 | −0.1175 | 0.3302 | 0.4423 |
| arrow | 0.296 | 0.1181 | 0.2719 | 0.1057 | 0.0262 | 0.3646 | 0.5707 | −0.4664 | 0.363 | −0.0688 |
| attenuation | −0.0803 | −0.1193 | 0.0843 | −0.1167 | −0.0043 | 0.3251 | 0.4704 | 0.142 | 0.7636 | 0.1686 |
| axial | −0.0851 | 0.1979 | 0.814 | 0.1894 | 0.0277 | 0.14 | 0.2131 | −0.0431 | 0.2759 | 0.3337 |
| azimuth | −0.2725 | 0.0449 | 0.4797 | −0.2191 | −0.0664 | 0.2987 | 0.5681 | 0.0385 | 0.4768 | 0.0182 |
| ball | −0.0624 | 0.0286 | 0.0465 | −0.0062 | 0.0548 | 0.5311 | 0.5232 | −0.1478 | 0.4073 | 0.4966 |
| band | −0.0866 | −0.3321 | 0.3299 | −0.0407 | −0.062 | 0.4796 | 0.3855 | 0.1803 | 0.5973 | −0.0011 |
| bedrock | −0.3571 | 0.278 | 0.3983 | −0.056 | 0.0829 | 0.5776 | 0.134 | 0.2779 | −0.0239 | 0.4441 |
| bituminous | −0.2297 | −0.2882 | 0.3709 | −0.1997 | −0.4884 | 0.6124 | −0.0809 | −0.0461 | 0.1859 | 0.1729 |
| bitumite | −0.3436 | −0.1375 | 0.42 | −0.3099 | −0.263 | 0.3335 | 0.3716 | 0.1158 | 0.4375 | 0.2595 |
| blast | −0.2841 | −0.0581 | 0.2834 | −0.3467 | −0.2496 | 0.3086 | 0.5815 | 0.2551 | 0.0146 | 0.393 |
| booster | −0.0694 | 0.4243 | −0.3996 | 0.2678 | 0.2583 | 0.3773 | 0.2764 | −0.0799 | 0.1817 | 0.5088 |
| borehole | −0.101 | −0.2337 | 0.1978 | 0.5052 | −0.5596 | 0.4771 | 0.1148 | −0.1796 | 0.1744 | −0.1556 |
| breathable | −0.2067 | −0.2623 | −0.0424 | 0.0096 | 0.1425 | 0.7955 | 0.1359 | 0.3677 | 0.011 | 0.2824 |
| briquette | 0.0904 | 0.0824 | 0.1873 | −0.4756 | −0.0202 | 0.6352 | 0.1215 | 0.2947 | 0.4189 | 0.207 |
| bubble | 0.1694 | −0.1322 | −0.0834 | 0.1749 | −0.3834 | 0.3835 | 0.3736 | 0.3725 | 0.5248 | 0.2618 |
| buckling | −0.0086 | 0.3038 | −0.0483 | −0.1571 | −0.0439 | 0.3831 | 0.3924 | −0.3685 | 0.1568 | 0.6462 |
| butt | −0.714 | −0.024 | 0.4785 | −0.0451 | −0.0471 | 0.1725 | 0.2714 | −0.3375 | −0.1545 | 0.1236 |
| carbon | 0.1435 | 0.0945 | −0.3896 | 0.4205 | −0.279 | 0.3772 | 0.3986 | −0.1718 | 0.4191 | −0.2402 |
| carbonaceous | 0.024 | 0.0676 | −0.0902 | 0.042 | −0.2605 | 0.5155 | 0.5074 | 0.0028 | 0.5704 | −0.2618 |
| cavitation | −0.2989 | 0.1055 | 0.0431 | −0.0907 | −0.0279 | 0.1795 | 0.6912 | 0.3769 | 0.4415 | 0.2044 |
| centrifugal | 0.0589 | 0.6556 | −0.2351 | 0.0183 | 0.1023 | 0.1918 | 0.4256 | 0.3163 | 0.3853 | 0.185 |
| chloride | −0.1213 | 0.1707 | −0.0811 | −0.1157 | −0.1685 | 0.3748 | 0.6977 | 0.2441 | 0.4684 | 0.0392 |
| circular | −0.1307 | 0.349 | 0.2209 | −0.035 | −0.1415 | 0.5532 | 0.5784 | 0.1234 | 0.2842 | 0.2334 |
| circulation | −0.2689 | 0.3823 | 0.2863 | 0.2969 | 0.0509 | 0.042 | 0.3899 | 0.4195 | 0.3274 | 0.4146 |
| circumferential | −0.2566 | 0.3245 | 0.7135 | −0.0003 | 0.042 | 0.0183 | 0.2694 | −0.0678 | 0.4137 | 0.2634 |
| coalbed | −0.2497 | −0.4257 | −0.0972 | 0.4111 | 0.047 | 0.3235 | 0.3182 | −0.0555 | 0.1598 | −0.5842 |
| coiled | −0.2292 | 0.4624 | 0.3695 | 0.1417 | 0.2122 | 0.2239 | 0.3596 | 0.3918 | 0.2566 | 0.3651 |
| coke | −0.0237 | 0.0734 | −0.0257 | 0.1307 | −0.4143 | 0.598 | 0.2137 | 0.0775 | 0.6249 | 0.0698 |
| columnar | −0.3937 | −0.3289 | 0.4007 | −0.3974 | −0.1541 | 0.2784 | −0.0468 | −0.1842 | −0.1308 | 0.5136 |
| compression | −0.0302 | 0.1839 | −0.383 | 0.5946 | 0.0636 | 0.5925 | 0.1082 | −0.0305 | 0.2355 | 0.2046 |
| condensation | −0.2205 | −0.0386 | 0.0494 | 0.139 | −0.101 | 0.5475 | 0.5184 | 0.1572 | 0.4895 | 0.2917 |
| conductivity | −0.0839 | −0.3109 | −0.5971 | 0.1149 | −0.2619 | 0.0979 | 0.5345 | −0.1766 | 0.2091 | 0.2962 |
| cone | −0.1288 | 0.3354 | 0.3413 | −0.3131 | 0.0482 | 0.5069 | 0.4318 | 0.0285 | 0.2738 | 0.3673 |
| cooler | −0.0335 | 0.3042 | −0.381 | 0.2328 | 0.2986 | 0.4265 | 0.3751 | 0.4624 | 0.0724 | 0.276 |
| cubic | −0.1884 | −0.2111 | 0.1101 | −0.109 | −0.1357 | 0.2059 | 0.0937 | −0.3412 | 0.8209 | 0.1898 |
| curve | −0.1217 | 0.008 | 0.4405 | −0.1955 | −0.2725 | 0.3616 | 0.4088 | −0.2534 | 0.5515 | 0.1112 |
| cylindrical | −0.223 | 0.1516 | −0.1719 | 0.0184 | 0.1075 | 0.4219 | 0.6371 | 0.2108 | 0.4985 | 0.0946 |
| decarbonization | −0.2796 | 0.0107 | −0.4026 | 0.2265 | −0.449 | 0.2472 | 0.548 | −0.0202 | 0.3776 | 0.0489 |
| depressurization | −0.2908 | −0.1511 | −0.0776 | 0.0566 | 0.1199 | 0.4062 | 0.5219 | 0.5329 | 0.3762 | −0.0782 |
| desorption | 0.1284 | −0.3198 | −0.5935 | 0.1016 | 0.1864 | 0.2136 | −0.0123 | 0.4129 | 0.5121 | 0.0741 |
| destroyed | −0.1472 | 0.1361 | 0.1386 | −0.3705 | −0.0631 | 0.3433 | 0.3665 | 0.1371 | 0.5855 | 0.4307 |
| detonate | −0.1831 | −0.4661 | −0.0956 | −0.1164 | −0.2008 | 0.2167 | 0.4327 | 0.4531 | 0.4269 | −0.2539 |
| dioxide | 0.273 | 0.1179 | −0.4037 | 0.4273 | −0.2543 | 0.3215 | 0.5236 | −0.0218 | 0.2919 | −0.1951 |
| directional | 0.0034 | −0.1308 | 0.8316 | 0.218 | −0.2991 | 0.1392 | 0.3165 | −0.1504 | 0.0296 | 0.1061 |
| `disc | −0.5957 | −0.3557 | 0.4371 | 0.0351 | 0.059 | −0.3309 | −0.1342 | 0.0092 | 0.4385 | 0.055 |
| downhole | −0.2528 | −0.2197 | 0.563 | 0.0563 | −0.0664 | 0.2603 | 0.6296 | −0.2653 | −0.1299 | 0.1087 |
| downward | −0.1765 | −0.19 | 0.4848 | 0.313 | −0.2041 | 0.328 | 0.3591 | −0.0637 | −0.0055 | 0.5634 |
| drilling | −0.093 | −0.33 | 0.7061 | 0.3357 | 0.1528 | 0.2893 | 0.227 | 0.1748 | −0.1944 | 0.2103 |
| electromagnetic | −0.2856 | 0.4824 | −0.3194 | 0.2624 | 0.2774 | 0.363 | 0.2372 | −0.101 | 0.3807 | 0.3079 |
| ethylene | −0.0557 | 0.0971 | −0.0675 | 0.11 | 0 | 0.3133 | 0.4187 | −0.178 | 0.8158 | 0.0093 |
| ether | −0.2442 | 0.034 | 0.0634 | −0.0947 | 0.0108 | 0.475 | 0.5339 | 0.0575 | 0.626 | 0.1424 |
| fiberglass | −0.333 | 0.2115 | 0.1881 | −0.2188 | 0.334 | 0.4845 | 0.3677 | 0.235 | 0.3299 | 0.34 |
| fiber | −0.4915 | 0.1575 | 0.3408 | −0.3905 | −0.1077 | 0.2238 | 0.3452 | −0.0174 | 0.0828 | 0.5263 |
| fire | 0.0008 | −0.0559 | −0.1906 | 0.1199 | −0.5859 | 0.4798 | −0.0067 | −0.3307 | 0.4617 | −0.224 |
| flooding | −0.305 | 0.0846 | 0.115 | 0.2174 | −0.2934 | 0.295 | 0.6481 | 0.1957 | 0.4186 | 0.1805 |
| foam | −0.0474 | 0.0395 | −0.1027 | 0.2816 | −0.2518 | 0.5378 | 0.5439 | 0.4001 | 0.2334 | −0.2081 |
| fracturing | −0.457 | −0.0568 | 0.1549 | 0.1549 | −0.5733 | 0.1722 | 0.1771 | 0.5878 | −0.0087 | −0.0684 |
| gel | 0.0439 | 0.1972 | −0.2374 | 0.0339 | −0.1955 | 0.4928 | 0.4588 | 0.4139 | 0.4671 | 0.1434 |
| geostress | −0.0006 | −0.26 | 0.2581 | −0.1824 | −0.1225 | 0.3061 | 0.4102 | 0.0444 | 0.7357 | 0.1108 |
| gradient | −0.1823 | −0.2533 | 0.3494 | 0.1756 | 0.1772 | 0.2648 | 0.1986 | −0.326 | 0.6648 | 0.2461 |
| granular | −0.0513 | 0.2229 | 0.272 | −0.2662 | −0.1303 | 0.3793 | 0.5534 | 0.1679 | 0.4739 | 0.288 |
| groove | 0.08 | 0.1944 | 0.7826 | −0.0332 | −0.0051 | 0.3336 | 0.3238 | 0.0265 | 0.1423 | 0.3242 |
| ground | −0.4865 | −0.5095 | 0.0895 | 0.4613 | 0.2915 | 0.1136 | 0.1413 | −0.1832 | −0.1064 | 0.3467 |
| gum | −0.0576 | 0.0817 | 0.1395 | −0.1485 | −0.3571 | 0.3252 | 0.658 | 0.3864 | 0.3605 | 0.055 |
| hole | −0.0211 | −0.1457 | 0.7596 | 0.4674 | 0.1011 | 0.2835 | 0.0581 | 0.1765 | 0.0424 | 0.2365 |
| horizontal | −0.7463 | −0.195 | 0.4152 | 0.2287 | −0.2831 | 0.2176 | 0.0744 | −0.2114 | −0.0274 | 0.0433 |
| hydraulic | −0.2719 | 0.0072 | 0.2748 | −0.0666 | −0.2827 | 0.0768 | 0.4106 | 0.7417 | −0.1657 | 0.119 |
| hydrocarbon | −0.1246 | 0.1197 | 0.0661 | −0.1003 | −0.0513 | 0.3385 | 0.4504 | −0.1296 | 0.7261 | 0.3027 |
| hydrofracture | −0.2869 | −0.0837 | 0.0295 | 0.0775 | 0.021 | 0.1191 | 0.6687 | 0.2667 | 0.6089 | −0.0082 |
| hydrogen | 0.0158 | 0.0097 | −0.0449 | 0.1065 | −0.1079 | 0.3519 | 0.6627 | −0.1031 | 0.6323 | 0.035 |
| inclination | −0.6011 | −0.1076 | 0.4664 | 0.0486 | −0.3726 | 0.0248 | 0.2788 | −0.3911 | 0.038 | 0.1886 |
| infrared | −0.375 | 0.2825 | −0.6345 | −0.0038 | −0.0746 | 0.3113 | 0.3346 | −0.0086 | 0.3155 | 0.2511 |
| laser | −0.3846 | 0.112 | 0.117 | −0.2465 | 0.2402 | 0.2974 | 0.5496 | 0.1944 | 0.4946 | 0.1857 |
| lateral | −0.3556 | 0.2801 | 0.6879 | −0.28 | 0.0341 | 0.0216 | 0.3676 | 0.0491 | 0.2956 | 0.1299 |
| linear | −0.1568 | 0.0056 | 0.1535 | −0.1369 | −0.0669 | 0.3552 | 0.5154 | 0.0595 | 0.7259 | 0.0798 |
| longitudinal | −0.3997 | −0.1428 | 0.485 | 0.0713 | −0.3067 | 0.4666 | 0.3529 | −0.0829 | 0.3574 | 0.0932 |
| magnetic | −0.1991 | 0.3929 | −0.3426 | 0.0633 | 0.1399 | 0.315 | 0.3957 | −0.0047 | 0.5784 | 0.2732 |
| material | 0.0026 | 0.1032 | −0.2465 | −0.3426 | 0.3704 | 0.4654 | 0.3476 | 0.227 | 0.3729 | −0.3822 |
| melted | −0.2173 | −0.0667 | −0.0229 | −0.0302 | −0.0391 | 0.5181 | 0.5132 | 0.1603 | 0.6154 | 0.0955 |
| metal | −0.0973 | −0.2505 | 0.4179 | 0.0207 | −0.2584 | −0.0063 | −0.1938 | −0.418 | 0.5436 | 0.4221 |
| methane | −0.0278 | −0.3989 | −0.3058 | 0.3953 | 0.018 | 0.1959 | 0.1522 | −0.3887 | 0.4976 | −0.3601 |
| micropores | −0.0205 | −0.0359 | 0.1094 | −0.3833 | 0.0558 | 0.1401 | 0.4891 | −0.1128 | 0.6564 | 0.366 |
| microwave | −0.2562 | 0.5107 | −0.3643 | 0.0987 | 0.2654 | 0.0433 | 0.3839 | 0.3345 | 0.2235 | 0.3867 |
| molten | −0.2837 | −0.0839 | 0.1996 | 0.1279 | 0.1101 | 0.5955 | 0.439 | 0.3338 | 0.43 | 0.0245 |
| motor | 0.0218 | 0.5108 | −0.5118 | 0.0574 | 0.2707 | 0.201 | 0.369 | −0.1893 | 0.3703 | 0.2249 |
| multilateral | −0.423 | −0.0822 | 0.5782 | 0.1328 | −0.2598 | 0.3106 | 0.4694 | −0.1339 | 0.2397 | −0.0525 |
| nitrogen | 0.0924 | 0.1064 | −0.3342 | 0.4512 | −0.1558 | 0.4403 | 0.2416 | 0.483 | 0.3286 | −0.2169 |
| oblique | −0.2805 | −0.2698 | 0.4762 | −0.0131 | −0.0234 | 0.4352 | 0.3847 | −0.1565 | 0.341 | 0.3778 |
| opposite | 0.0007 | 0.1525 | 0.5856 | −0.0497 | −0.1304 | 0.2821 | 0.3763 | −0.4499 | 0.2926 | 0.3243 |
| orientation | −0.4253 | −0.0032 | 0.52 | −0.1327 | −0.0464 | 0.3424 | 0.6057 | 0.0971 | 0.1641 | 0.092 |
| orthogonal | −0.3698 | −0.2757 | 0.5686 | −0.1212 | −0.0075 | 0.2911 | 0.4901 | −0.1907 | 0.2582 | 0.1454 |
| outer | −0.2575 | 0.3872 | 0.5269 | −0.0127 | 0.4492 | 0.0026 | 0.0307 | 0.005 | 0.3456 | 0.4288 |
| overheat | −0.0214 | −0.2382 | −0.2205 | 0.0997 | −0.329 | 0.4828 | 0.6139 | 0.2483 | 0.3132 | −0.0791 |
| overtemperature | −0.324 | 0.0955 | −0.0013 | −0.4116 | −0.0598 | 0.3409 | 0.2175 | 0.1441 | 0.7252 | 0.0526 |
| oxygen | 0.2868 | 0.0635 | −0.1837 | 0.3868 | −0.043 | 0.3997 | 0.1787 | −0.1804 | 0.6431 | −0.301 |
| parallel | −0.0173 | 0.0443 | 0.7477 | 0.3004 | 0.2618 | 0.3496 | 0.1964 | −0.2007 | 0.1609 | 0.2303 |
| perforation | −0.1017 | 0.3098 | 0.4149 | 0.1574 | −0.195 | 0.3017 | 0.3198 | 0.3209 | −0.1075 | 0.5924 |
| permeability | 0.2146 | −0.653 | −0.0062 | −0.213 | −0.0552 | 0.2766 | −0.0568 | 0.4303 | 0.4372 | −0.1517 |
| perpendicular | −0.3059 | −0.2202 | 0.5866 | 0.3019 | −0.1437 | 0.3989 | 0.238 | −0.1697 | 0.0062 | 0.3966 |
| pillar | −0.4998 | −0.2807 | 0.3408 | −0.2984 | 0.0664 | 0.224 | −0.1666 | −0.4559 | 0.2312 | 0.3501 |
| pinnate | −0.4918 | 0.065 | 0.375 | 0.2637 | −0.3776 | −0.0619 | 0.0515 | −0.6102 | −0.0979 | −0.1129 |
| plastic | −0.4091 | 0.0394 | 0.3305 | −0.5107 | −0.1654 | 0.1351 | 0.3392 | 0.1454 | 0.1494 | 0.5069 |
| plate | −0.0817 | −0.1133 | 0.2777 | −0.3147 | 0.2088 | 0.6315 | −0.3352 | 0.0498 | 0.1334 | 0.4788 |
| plume | −0.5402 | −0.3281 | 0.4477 | −0.0378 | −0.4392 | −0.355 | 0.1271 | −0.1762 | −0.149 | −0.1016 |
| polyurethane | −0.4353 | 0.1324 | 0.3297 | 0.0528 | 0.1223 | 0.5072 | 0.1575 | −0.1932 | 0.2685 | 0.5245 |
| pore | 0.2247 | −0.1801 | 0.1082 | −0.0597 | −0.3296 | 0.1214 | 0.338 | 0.5105 | 0.5765 | 0.267 |
| porosity | 0.1058 | −0.209 | −0.1295 | −0.0747 | −0.2429 | 0.3292 | 0.2653 | 0.346 | 0.75 | 0.0537 |
| potassium | −0.0822 | 0.1381 | −0.0503 | −0.1285 | −0.1656 | 0.3751 | 0.6969 | 0.3183 | 0.4461 | −0.0309 |
| powder | 0.2903 | −0.1764 | −0.1047 | −0.132 | −0.2782 | 0.5134 | 0.4403 | 0.4579 | 0.3237 | −0.0832 |
| pressurization | 0.3307 | −0.166 | −0.1971 | 0.0694 | 0.2149 | 0.3726 | −0.2589 | −0.0307 | 0.5164 | 0.5475 |
| pulse | −0.2109 | 0.4211 | −0.5974 | 0.2788 | −0.1734 | 0.0061 | 0.3767 | 0.2726 | 0.1507 | 0.273 |
| pulverized | −0.0325 | 0.1263 | −0.0595 | 0.0456 | −0.1752 | 0.493 | 0.5634 | 0.063 | 0.5852 | 0.1993 |
| punching | 0.0376 | 0.048 | 0.5269 | 0.118 | −0.1879 | 0.4563 | 0.2814 | 0.4636 | 0.2462 | 0.3265 |
| pyrolysis | 0.0633 | −0.3822 | −0.3772 | 0.3825 | −0.149 | 0.4309 | 0.3171 | 0.1391 | 0.3793 | −0.2995 |
| quartz | 0.2433 | 0.4879 | 0.0013 | −0.21 | −0.3657 | 0.2408 | 0.6637 | 0.1373 | 0.025 | 0.0831 |
| radial | −0.0915 | 0.2028 | 0.73 | 0.1484 | −0.2826 | 0.199 | 0.498 | 0.1288 | −0.0804 | 0.0719 |
| reaming | −0.3203 | 0.1603 | 0.645 | −0.1836 | −0.1817 | 0.2179 | 0.5206 | 0.2234 | −0.0903 | 0.1117 |
| rectangular | −0.2501 | 0.3831 | −0.0106 | 0.1366 | 0.0154 | 0.2941 | 0.5477 | −0.1188 | 0.384 | 0.4729 |
| redrill | 0.3368 | −0.0037 | −0.0877 | 0.165 | −0.333 | 0.2738 | 0.1815 | 0.0588 | 0.6045 | 0.5137 |
| repeated | 0.0058 | 0.2618 | 0.0732 | −0.0049 | 0.2245 | 0.5714 | −0.0083 | 0.6372 | 0.2794 | −0.2548 |
| reservoir | 0.1237 | −0.6497 | −0.191 | −0.3856 | −0.077 | 0.232 | −0.1084 | 0.3542 | 0.403 | 0.1343 |
| resin | −0.2257 | 0.2249 | 0.3825 | −0.0237 | −0.2424 | 0.3457 | 0.5496 | 0.0242 | 0.2252 | 0.4689 |
| reverse | 0.0211 | 0.2932 | 0.2803 | 0.1188 | −0.3 | 0.4175 | 0.5767 | −0.0775 | 0.4543 | 0.1082 |
| rheologic | 0.0034 | −0.2772 | 0.1131 | −0.2845 | −0.2441 | 0.2656 | 0.2986 | −0.0729 | 0.6686 | 0.3973 |
| rotary | 0.2764 | 0.2771 | −0.3467 | 0.0952 | 0.019 | 0.1299 | 0.5288 | 0.1454 | 0.2898 | 0.5618 |
| round | −0.3137 | 0.2965 | 0.2857 | 0.0014 | 0.2464 | 0.469 | 0.3768 | 0.0304 | 0.3416 | 0.4379 |
| rubber | −0.4348 | 0.5231 | 0.2251 | 0.1772 | −0.0274 | 0.2684 | 0.1913 | −0.0221 | 0.1357 | 0.5718 |
| segmented | −0.5816 | 0.2332 | 0.3372 | −0.0363 | −0.5178 | 0.1577 | 0.2622 | 0.3098 | 0.0995 | 0.1572 |
| spherical | −0.2575 | 0.179 | 0.0945 | −0.17 | 0.0259 | 0.3688 | 0.6294 | −0.127 | 0.2629 | 0.4957 |
| spiral | −0.3603 | 0.2039 | 0.1023 | −0.0053 | 0.0751 | 0.4239 | 0.495 | 0.0943 | 0.4977 | 0.3622 |
| steam | −0.0644 | 0.093 | −0.4035 | 0.2933 | −0.296 | 0.3285 | 0.3898 | 0.3998 | 0.4714 | 0.0947 |
| steel | −0.0602 | 0.4375 | 0.1515 | 0.2729 | 0.0652 | 0.2899 | 0.16 | −0.0566 | 0.0671 | 0.7655 |
| stepped | −0.3141 | 0.099 | 0.1725 | 0.0907 | 0.2017 | 0.7438 | −0.125 | 0.3426 | −0.1201 | −0.3349 |
| stope | −0.1872 | 0.1359 | −0.0489 | 0.5008 | 0.3259 | 0.008 | −0.2163 | 0.215 | 0.6701 | 0.2123 |
| straight | −0.6049 | −0.2552 | 0.2785 | 0.2472 | −0.2848 | 0.2479 | 0.357 | −0.0988 | −0.3251 | 0.2116 |
| supercritical | −0.0511 | 0.2135 | −0.3747 | 0.2923 | −0.3334 | 0.4361 | 0.0476 | 0.1498 | 0.5776 | 0.2574 |
| superheated | −0.0085 | 0.0801 | −0.456 | 0.321 | −0.2432 | 0.536 | 0.3436 | 0.2916 | 0.3402 | 0.1314 |
| sur | −0.2994 | −0.1156 | 0.0038 | −0.0983 | 0.0512 | 0.5306 | 0.4684 | 0.0909 | 0.5993 | 0.1276 |
| thawing | −0.226 | 0.0762 | 0.1061 | −0.1192 | −0.0936 | 0.3338 | 0.4983 | 0.4291 | 0.5909 | 0.126 |
| thermal | −0.2896 | −0.0689 | −0.1578 | −0.0311 | −0.0521 | 0.4821 | 0.6196 | 0.3827 | 0.3371 | −0.0797 |
| triangular | −0.4185 | 0.2399 | 0.2413 | −0.0965 | 0.0445 | 0.2763 | 0.6237 | −0.0133 | 0.4632 | 0.1328 |
| tubular | −0.193 | 0.3138 | 0.3796 | −0.1868 | −0.1379 | 0.3593 | 0.4854 | −0.091 | 0.3456 | 0.417 |
| tunnel | −0.2339 | −0.5103 | 0.5671 | −0.0162 | 0.2028 | 0.3838 | 0.3674 | 0.0908 | 0.1449 | 0.1019 |
| ultrasonic | −0.2816 | 0.4042 | −0.3373 | 0.1225 | 0.1971 | −0.1621 | 0.5453 | 0.3548 | 0.132 | 0.3504 |
| underground | −0.307 | −0.5664 | 0.1303 | 0.4087 | 0.3443 | 0.296 | 0.3548 | 0.1203 | −0.1786 | −0.15 |
| vapor | 0.1296 | 0.1094 | −0.4009 | 0.3259 | −0.1139 | 0.5128 | 0.45 | 0.1995 | 0.4303 | −0.0304 |
| vertical | −0.5552 | −0.4427 | 0.5447 | 0.2034 | −0.0916 | 0.1984 | 0.1424 | −0.0721 | −0.1906 | 0.2196 |
| vibration | 0.034 | 0.2926 | −0.0607 | −0.1451 | −0.2459 | 0.2441 | 0.4748 | 0.1475 | 0.5599 | 0.4558 |
| waveguide | −0.0976 | 0.6587 | 0.013 | 0.154 | 0.2966 | 0.2746 | 0.1964 | −0.1367 | 0.3438 | 0.4403 |
| wellbore | −0.0283 | −0.4565 | −0.0351 | 0.199 | −0.4322 | 0.3161 | 0.1825 | −0.3649 | 0.5164 | 0.1735 |
Appendix B
| Cluster_ID | 0 | 1 | 2 | 3 | 4 | 5 | 6 | 7 | 10 | 11 |
| Word | outer | electromagnetic | pulse | material | motor | methane | downward | carbon | stepped | air |
| aperture | waveguide | ultrasonic | magnetic | coalbed | tunnel | dioxide | repeated | |||
| rubber | spiral | microwave | perpendicular | oxygen | ||||||
| circumferential | infrared | oblique | pyrolysis | |||||||
| polyurethane | vapor | |||||||||
| carbonaceous | ||||||||||
| alcohol | ||||||||||
| hydrogen | ||||||||||
| Cluster_ID | 12 | 13 | 16 | 17 | 18 | 19 | 20 | 21 | 22 | 23 |
| Word | reservoir | horizontal | segmented | ground | cooler | geostress | plate | rotary | columnar | thermal |
| activated | vertical | blast | compression | band | centrifugal | pillar | porosity | |||
| straight | airflow | orthogonal | supercritical | chloride | ||||||
| inclination | gum | rheologic | vibration | thawing | ||||||
| butt | quartz | destroyed | cavitation | |||||||
| downhole | longitudinal | potassium | ||||||||
| pinnate | attenuation | |||||||||
| plume | pulverized | |||||||||
| condensation | ||||||||||
| melted | ||||||||||
| hydrocarbon molten | ||||||||||
| ether | ||||||||||
| acidification | ||||||||||
| linear | ||||||||||
| hydrofracture | ||||||||||
| overheat | ||||||||||
| breathable | ||||||||||
| gel | ||||||||||
| Cluster_ID | 24 | 25 | 26 | 27 | 28 | 29 | 30 | 32 | 33 | 34 |
| Word | steel | permeability | booster | adsorption | wellbore | drilling | perforation | fracturing | pressurization | briquette |
| annular | pore | desorption | ethylene | hole | bedrock | borehole | stope | reverse | ||
| opposite | bubble | conductivity | cubic | directional | nitrogen | orientation | ||||
| lateral | acetylene | hydraulic | fire | ball | ||||||
| plastic | radial | alternate | curve | |||||||
| fiber | axial | foam | acoustic | |||||||
| circular | circulation | steam | cylindrical | |||||||
| cone | parallel | superheated | airway | |||||||
| buckling | groove | coke | azimuth | |||||||
| spherical | reaming | decarbonization | laser | |||||||
| tubular | punching | granular | ||||||||
| aluminum | ||||||||||
| resin rectangular | ||||||||||
| coiled | ||||||||||
| round | ||||||||||
| adhesive | ||||||||||
| Cluster_ID | 35 | 37 | 38 | 39 | ||||||
| Word | powder | disc | underground | metal | ||||||
| additive | gradient | |||||||||
| detonate |
Appendix C
| No. | USIT Operators | Explanation | Keywords |
|---|---|---|---|
| 1 | Object Pluralization Method | Operate on each Object to ‘Pluralize’ it. ‘Plural’, in the sense of the English language, means any number except 1; hence, 0, 2, 3, …, 1/2, 1/3, …, etc. Moreover, introduce a new/modified Object. | pluralize, introduce, |
| 1a | Eliminate the Object. (Simplification, Trimming) | Eliminate the (subsidiary) Object in the system and reassign the Functions in the simplified system. Make it simpler and easier to understand the object’s inside principle and the reason why it happens. | Eliminate, simplify, trim, reassign |
| 1b | Multiply the Object (into 2, 3, …, ∞). | Multiply the Object into 2, 3, … and infinitely many, then modify the properties of the Objects (slightly or largely), and use them together. | multiply |
| 1c | Divide the Object (into 1/2, 1/3, …, 1/ ∞). | Divide the Object into multiple parts (1/2, 1/3, …, 1/∞), modify the parts (slightly, or differently for different parts), and combine them for using together in the system. Guidelines for the division: - into mutually independent parts, to perform their own functions better - easy to assemble/disassemble - easy to replace/repair specific parts - movable against one another - to make the object or the system flexible Divide the object into multiple separated parts to eliminate undesirable interference Divide into much smaller parts and use them together. - easy to handle/transfer - to increase the surface area per weight and increase interaction - more flexible | divide, combine, assemble, disassemble, replace, repair, movable, flexible, smaller, flexible |
| 1d | Unify multiple Objects into one. | Combine multiple inter-related Objects in the system and turn them into one Object with unified structure and functionality. | unify, combine, turn |
| 1e | Introduce a new/modified Object. | Modify the present Object in its properties or structure, or else introduce a new-type of Object having new properties and functionality, so as to achieve desirable effects and functionality. | modify, introduce |
| 1f | Introduce an Object from the Environment. | Environment here means anything which is around the present system and is available easily and inexpensively. (Though this is pointed out in (1e) as the resource for obtaining an Object for modification and newly introduction, the use of the Environment is apt to be overlooked but important.) It can make the object more suitable for the system. | introduce |
| 1g | Replace a solid Object with a powder/fluid/liquid/gaseous Object. | Replace a solid Object in the system with powder Object, and further with fluid/liquid/gaseous Object, which may introduce characteristic properties such as fluidity, flexibility, operability, reactivity, etc. In relation to the replacement, a different kind of substance (or material) and a different mechanism of operation are often needed. Note: This submethod (1g) may be regarded as an extension of submethod (1c) ‘division of Objects’, but is noted here because of the necessity of rather large change in the Object and in Functions. | replace, introduce, change, fluid, liquid, gaseous |
| 2 | Attribute Dimensionality Method | Each Object (or substance) has different kinds of properties (where each category of properties is called ‘Attribute’); Thus, we consider to newly use/stop using/enhance/fully use such properties. Especially, it is important to distribute/vary useful properties in space (including the inner structure) and in time in an effective way. Improving the properties of the whole system is an important target, too. | stop, distribute, vary, improve |
| 2a | Deactivate/make irrelevant the harmful Attribute. | Find any harmful properties in the system, and do not use them/make them irrelevant/turn them harmless/turn them into useful properties in the system. | deactive, irrelevant, turn |
| 2b | Activate/involve a new useful Attribute. | In the Object present in the system, start utilizing the Attribute (properties) (which has not been used yet) or introduce a new Attribute by modifying the Object. Further, if appropriate, replace the present Object with a new Object (or material) having such a useful Attribute and introduce a new function (or Field) which make the new properties effective. There are different sorts of Attributes. Consider the following types of Attributes: | introduce, modify, replace |
| 2c | Enhance the useful Attribute or suppress the harmful Attribute. | Enhance the useful but insufficient Attribute or suppress the harmful/excessive Attribute. The same kinds of Attributes are handled as used in the previous submethod (2b). | enhance, insufficient, suppress |
| 2d | Introduce/enhance a spatial Attribute or distribute/vary in space a harmful/useful Attribute or Attribute’s value. | Introduce or enhance an Attribute related to the space, or activate an Attribute (or vary the Attribute’s value) depending on different places in space (or different parts of an Object). Introduce or enhance an Attribute related to the space, or activate an Attribute (or vary the Attribute’s value) depending on different places in space (or different parts of an Object). ◎Introduce spatial order/structure: H8 Order of objects, H9 Shape-change, H10 Change periodicity of a pattern, H13 Superpose/separate/differentiate objects ◎ Introduce a space-related Attribute: P7 Nesting, P14 Spheroidality, P17 Another dimension ◎Introduce spatial structure or inner-structure of Object(s) and vary the Attribute (values) depending on different places P3 Local quality, P40 Composites, S5-1 Introduction of substances under resticted conditions, T8 Increasing asymmetry, T9 Boundary breakdown H10 Change periodicity of a pattern, H11 Symmetry, H12 Localize/delocalize the problem ◎ Introduce Attribute(s) related to the spatial motion of Object(s) P13 Other way round, P15 DynamicityS2-2 Evolution of SFM, S2-4 Complex-forced SFMS, T10 Geometircal evolution (linear), T11 Geometric evolution (volumetric),T12Dynamization | introduce, enhance, activate, vary, change, superpose, separate, differentiate |
| 2e | Introduce/enhance a temporal Attribute or distribute/vary in time a harmful/useful Attribute or Attribute’s value. | Introduce/enhance the temporal Attribute(s) related to the operational phases, duration of operations, time frequency, etc. of the system, and depending on such temporal conditions activate different Attributes or vary the values of the Attributes in time. | introduce, enhance, activate, vary |
| 2f | Change the phase, utilize the phase change, or change the inner-structure of the Object. | Change the phase (i.e., state of condensation) of Object(s), utilize the phase change, or introduce/change the inner structure at the micro level for using various Attributes thus activated/enhanced. | change, introduce, micro level |
| 2g | Utilize Attributes/properties at the micro level. | Consider/design the structure/properties/interactions of Object(s) at the micrometer or nanometer (or even smaller) scale, and solve the problem from the micro-level principles. | micro level |
| 2h | Improve the properties/performance of the system as a whole. | (Besides the Attributes and Functions of the Objects as the components of the system,) consider the properties (or Attributes) and Functions of the system as a whole and improve them by designing/implementing/improving the system and its components. | improve |
| 3 | Function Distribution Method | For the purpose of achieving/improving the principal useful Function of the system, distribute/rearrange various useful Functions (and some harmful Functions subsequently appearing) among the Objects which are already present, modified, or newly introduced into the system. Various Functions need to be transferred, divided, unified, or introduced. It is necessary to distribute/vary the Functions in a suitable way in space and in time, and further for better working of the system it is the key to utilize higher-level Functions for adapting/controlling etc. | distribute, rearrange, transfer, divide, unify, introduce, vary |
| 3a | Reassign the Function to a different Object. | Reassign (or transfer) the present Function to a more suitable different Object, which is already present or newly introduced in the system. | reassign, transfer |
| 3b | Divide the compound/multiple Functions and assign them to different Objects or different parts of an Object. | Divide the compound/multiple Functions present in the system and reassign the divided Functions to different Objects (already present or newly introduced) or different parts of Objects. | divide, reassign |
| 3c | Unify multiple Functions and assign the unified Function to an Object. | Unify multiple Functions of multiple Objects and assign the unified Function to one Object. | unify, assign |
| 3d | Introduce a new Function and assign it to an Object. | In order to achieve the target of the system or to solve the problem, introduce a new Function and assign it to an Object either present/modified or newly introduced. | introduce, assign |
| 3e | Distribute/vary the Function in space or utilize the spatial distribution/motion/vibration Function. | Distribute/arrange the Function(s) in some spatial order/structure and increase the degree of spatial freedom. Utilize/enhance the spatial Function(s) of distributing/moving/vibrating the Object(s) (or the Attribute(s) of Object(s)). | distribute, arrange, enhance, |
| 3f | Distribute/vary the Function in time. | Set the time (or timing) of operation of the Function(s) in an appropriate way. Set the timing of operation of a Function, in the sense of time period of operation (such as triggering event, operational conditions, etc.), temporal variation in the long time range, and temporal variation in the short time range (e.g., in pulses, in cycles, frequency, etc.), and also set the timing of multiple Functions in the sense of the sequential order, the relative timing of operations, etc. | distribute, vary |
| 3g | Realize the detection/measurement Function. | Perform the detection/measurement Function as simply and quickly as possible (especially, make the detection/measurement itself unnecessary, if possible) and by using Attributes sensitive and accurate for detection/measurement. [See (3h) also.] | detection, measurement, |
| 3h | Introduce/enhance the adapting/coordination/control Function. | Introduce/enhance Function(s) for adapting/coordinating/controlling the system and make the system higher and more intelligent. | introduce, enhance, intelligent |
| 3i | Achieve the Function with a different physical principle. | In place of the present Function (especially the one achieved by gravitational or mechanical principles), achieve the similar Function in a more effective and controllable way on the basis of a different physical principle. | in place of |
| 4 | Solution Combination Method | Combine multiple solutions (or multiple elements of solutions) in various ways (such as functionally, spatially, temporally, structurally, at the principle level, etc.) so as to form a new solution which enhances the strong points, complements the drawbacks, and overcomes the contradictions. Also solve the problem by transferring to the super-system level. | combine, enhance, transfer, complement |
| 4a | Combine solutions functionally. | Combine multiple solutions by linking their Functions. Especially, combine multiple solutions by linking Functions which are related in causal relationships or by combining Functions which are complementary or contrary with one another. | combine |
| 4b | Combine solutions spatially. | Combine multiple solutions in respect to the spatial positions to apply; for instance, at different places (for avoiding the mutual interference), at distributed places, side by side, in front and back (in sequence), on top and bottom, at the same place alternatively, inside of the other, as an inner-structure of the other, etc. | combine, apply |
| 4c | Combine solutions temporally. | Combine multiple solutions in respect to time to apply; for instance, in sequence (one after another), beforehand of the other, simultaneously (in parallel), afterwards of the other, in the reverse order, alternatively, in pulses, periodically, from time to time, interrupting/switching corresponding to the situations, etc. | combine, apply, interrupt, switch |
| 4d | Combine solutions structurally. | Combine multiple solutions by forming a (hierarchical) functional structure in such a way that the solutions are performed alternatively under different conditions or performed at different levels. | combine |
| 4e | Combine solutions at the principle level. | Combine multiple solutions based on different principles and form a solution in various ways; for instance, as a temporary solution in the transient stage, in a hybrid system, in a compromise, to back-up the other, to perform on a background of the other, etc. | combine |
| 4f | Combine solutions at the super-system level. | Consider the higher-level purpose or principal function which should be performed by the system in the problem and solve the current problem by combining/coordinating the present system with the neighboring system(s) and forming/improving the higher-level system (i.e., the super-system). | combine, coordinate, improve |
| 5 | Solution Generalization Method | Represent a solution in a more general way, form a solution template, and obtain concepts of solutions in the associative manner. Also generate a hierarchical system of solutions. | hierarchical, generalize |
| 5a | Generalize/specify the solution for associative thinking. | Replace the technical/specific terms in a solution with plain/generic terms, form a plain solution template, and then obtain new specific conceptual solutions in an associative way. By making the word more familiar to ordinary people, who are not specialist, the system becomes easier for common people to learn well and quicker to get the satisfactory answers. | replace, generalize |
| 5b | Construct a hierarchical system of solutions. | Classify a number of solutions obtained so far, make a hierarchical system of solutions with respect to the levels of generalization, consider the overall view of the solution space, and try a comprehensive search of solutions. | hierarchical, classify |
Appendix D
| USIT Keywords | Frequency | USIT Keywords (Improved) | USIT Keywords | Frequency | USIT Keywords (Improved) | USIT Keywords | Frequency | USIT Keywords (Improved) |
|---|---|---|---|---|---|---|---|---|
| connect | 9126 | connect | simpl | 823 | simplify | integr | 456 | integrate |
| liquid | 2807 | liquid | assembl | 754 | assemble | plac | 439 | place |
| sep | 2599 | separate | group | 688 | group | chang | 409 | change |
| arrang | 1529 | arrange | act | 608 | activate | combin | 351 | combine |
| improv | 1301 | improve | environ | 570 | environment | smal | 343 | smaller |
| fluid | 1300 | fluid | mov | 568 | movable | addit | 335 | addition |
| meas | 1149 | measurement | apply | 555 | apply | introduc | 322 | introduce |
| detect | 1125 | detection | level | 520 | level | stop | 281 | stop |
| mod | 1038 | modify | switch | 476 | switch | flex | 257 | flexible |
| joint | 1007 | joint | distribut | 474 | distribute | vary | 224 | vary |
| divid | 216 | divide |
References
- Song, K.; Kim, K.S.; Lee, S. Discovering new technology opportunities based on patents: Text-mining and F-term analysis. Technovation 2017, 60–61, 1–14. [Google Scholar] [CrossRef]
- Kim, B.; Gazzola, G.; Lee, J.M.; Kim, D.; Kim, K.; Jeong, M.K. Inter-cluster connectivity analysis for technology opportunity discovery. Scientometrics 2014, 98, 1811–1825. [Google Scholar] [CrossRef]
- Olsson, O. Technological opportunity and growth. J. Econ. Growth 2005, 10, 35–57. [Google Scholar] [CrossRef]
- Lee, J.; Kim, C.; Shin, J. Technology opportunity discovery to R&D planning: Key technological performance analysis. Technol. Forecast. Soc. Chang. 2017, 119, 53–63. [Google Scholar] [CrossRef]
- Yoon, B.; Park, I.; Coh, B.-Y. Exploring technological opportunities by linking technology and products: Application of morphology analysis and text mining. Technol. Forecast. Soc. Chang. 2014, 86, 287–303. [Google Scholar] [CrossRef]
- Zhu, D.; Porter, A.L.; Porter, A.L. Automated extraction and visualization of information for technological intelligence and forecasting. Technol. Forecast. Soc. Chang. 2002, 69, 495–506. [Google Scholar] [CrossRef]
- Yoon, J.; Park, H.; Seo, W.; Lee, J.M.; Coh, B.-Y.; Kim, J. Technology opportunity discovery (TOD) from existing technologies and products: A function-based TOD framework. Technol. Forecast. Soc. Chang. 2015, 100, 153–167. [Google Scholar] [CrossRef]
- Park, I.; Yoon, B. Technological opportunity discovery for technological convergence based on the prediction of technology knowledge flow in a citation network. J. Informetr. 2018, 12, 1199–1222. [Google Scholar] [CrossRef]
- Morris, S.; DeYong, C.; Wu, Z.; Salman, S.; Yemenu, D. DIVA: A visualization system for exploring document databases for technology forecasting. Comput. Ind. Eng. 2002, 43, 841–862. [Google Scholar] [CrossRef]
- Boon, B.; Park, Y. A systematic approach for identifying technology opportunities: Keyword-based morphology analysis. Technol. Forecast. Soc. Chang. 2005, 72, 145–160. [Google Scholar] [CrossRef]
- Mann, D.L. Better technology forecasting using systematic innovation methods. Technol. Forecast. Soc. Chang. 2003, 70, 779–795. [Google Scholar] [CrossRef]
- Lee, S.; Yoon, B.; Park, Y. An approach to discovering new technology opportunities: Keyword-based patent map approach. Technovation 2009, 29, 481–497. [Google Scholar] [CrossRef]
- Jeong, Y.; Yoon, B. Development of patent roadmap based on technology roadmap by analyzing patterns of patent development. Technovation 2015, 39–40, 37–52. [Google Scholar] [CrossRef]
- Lee, C.; Kang, B.; Shin, J. Novelty-focused patent mapping for technology opportunity analysis. Technol. Forecast. Soc. Chang. 2015, 90, 355–365. [Google Scholar] [CrossRef]
- Geum, Y.; Park, Y. How to generate creative ideas for innovation: A hybrid approach of WordNet and morphological analysis. Technol. Forecast. Soc. Chang. 2016, 111, 176–187. [Google Scholar] [CrossRef]
- Noh, H.; Song, Y.K.; Lee, S. Identifying emerging core technologies for the future: Case study of patents published by leading telecommunication organizations. Telecomm. Policy 2016, 40, 956–970. [Google Scholar] [CrossRef]
- Lee, C.; Jeon, J.; Park, Y. Monitoring trends of technological changes based on the dynamic patent lattice: A modified formal concept analysis approach. Technol. Forecast. Soc. Chang. 2011, 78, 690–702. [Google Scholar] [CrossRef]
- Cho, J.; Lee, J. Development of a new technology product evaluation model for assessing commercialization opportunities using Delphi method and fuzzy AHP approach. Expert. Syst. Appl. 2013, 40, 5314–5330. [Google Scholar] [CrossRef]
- Lee, S.; Kim, W.; Kim, Y.M.; Lee, H.Y.; Oh, K.J. The prioritization and verification of IT emerging technologies using an analytic hierarchy process and cluster analysis. Technol. Forecast. Soc. Chang. 2014, 87, 292–304. [Google Scholar] [CrossRef]
- Lim, C.; Yun, D.; Park, I.; Yoon, B. A systematic approach for new technology development by using a biomimicry-based TRIZ contradiction matrix. Creat. Innov. Manag. 2018, 27, 414–430. [Google Scholar] [CrossRef]
- Kwon, H.; Park, Y.; Geum, Y. Toward data-driven idea generation: Application of Wikipedia to morphological analysis. Technol. Forecast. Soc. Chang. 2018, 132, 56–80. [Google Scholar] [CrossRef]
- Kim, K.; Park, K.; Lee, S. Investigating technology opportunities: The use of SAOx analysis. Scientometrics 2019, 118, 45–70. [Google Scholar] [CrossRef]
- Chang, H.T.; Chen, J.L. The conflict-problem-solving CAD software integrating TRIZ into eco-innovation. Adv. Eng. Softw. 2004, 35, 553–566. [Google Scholar] [CrossRef]
- Nakagawa, T. Education and training of creative problem solving thinking with TRIZ/USIT. Procedia Eng. 2011, 9, 582–595. [Google Scholar] [CrossRef]
- Yoon, B.; Phaal, R.; Probert, D. Morphology analysis for technology roadmapping: Application of text mining. R D Manag. 2008, 38, 51–68. [Google Scholar] [CrossRef]
- Wissema, G. Morphological analysis: its application to a company TF investigation. Futures 1942, 8, 146–153. [Google Scholar] [CrossRef]
- Silin, D.; Patzek, T. Pore space morphology analysis using maximal inscribed spheres. Phys. A Stat. Mech. Appl. 2006, 371, 336–360. [Google Scholar] [CrossRef]
- Belaziz, M.; Bouras, A.; Brun, J.M. Morphological analysis for product design. Comput. Aided. Des. 2000, 32, 377–388. [Google Scholar] [CrossRef]
- Geum, Y.; Jeon, H.; Lee, H. Developing new smart services using integrated morphological analysis: Integration of the market-pull and technology-push approach. Serv. Bus. 2016, 10, 531–555. [Google Scholar] [CrossRef]
- Yoon, B.; Park, Y. Development of new technology forecasting algorithm: Hybrid approach for morphology analysis and conjoint analysis of patent information. IEEE Trans. Eng. Manag. 2007, 54, 588–599. [Google Scholar] [CrossRef]
- Im, K.; Cho, H. A systematic approach for developing a new business model using morphological analysis and integrated fuzzy approach. Expert Syst. Appl. 2013, 40, 4463–4477. [Google Scholar] [CrossRef]
- Yoon, B.; Magee, C.L. Exploring technology opportunities by visualizing patent information based on generative topographic mapping and link prediction. Technol. Forecast. Soc. Chang. 2018, 132, 105–117. [Google Scholar] [CrossRef]
- Ritchey, T. Problem structuring using computer-aided morphological analysis. J. Oper. Res. Soc. 2006, 57, 792–801. [Google Scholar] [CrossRef]
- Sickafus, E.N. Unified Structured Inventive Thinking—How to Invent, 1st ed.; Ntelleck: Grosse Ile, MI, USA, 1997; pp. 43–82. ISBN 0-9659435-0-X. [Google Scholar]
- Nakagawa, T. A New Paradigm for Creative Problem Solving: Six-Box Scheme in USIT. In Proceedings of the ETRIA TRIZ Future 2006, Kortrijk, Belgium, 6–8 October 2006. [Google Scholar]
- Nakagawa, T.; Kosha, H.; Mihara, Y. Reorganizing TRIZ Solution Generation Methods into Simple Five in USIT. In Proceedings of the ETRIA World Conference, TRIZ Future 2002, Strasbourg, France, 6–8 November 2002; pp. 333–345. [Google Scholar]
- Jupp, M.L.; Campean, I.F.; Travcenko, J. Application of TRIZ to develop an in-service diagnostic system for a synchronous belt transmission for automotive application. Procedia CIRP 2013, 11, 114–119. [Google Scholar] [CrossRef][Green Version]
- Schöfer, M.; Maranzana, N.; Aoussat, A.; Gazo, C.; Bersano, G. The value of TRIZ and its derivatives for interdisciplinary group problem solving. Procedia Eng. 2015, 131, 672–681. [Google Scholar] [CrossRef]
- Asche, G. “80% of technical information found only in patents”—Is there proof of this? World Pat. Inf. 2017, 48, 16–28. [Google Scholar] [CrossRef]
- Lee, C.; Lee, G. Technology opportunity analysis based on recombinant search: Patent landscape analysis for idea generation. Scientometrics 2019, 121, 603–632. [Google Scholar] [CrossRef]
- Aldieri, L.; Kotsemir, M.; Vinci, C.P. The role of environmental innovation through the technological proximity in the implementation of the sustainable development. Bus. Strateg. Environ. 2019, 28, 1–10. [Google Scholar] [CrossRef]
- Liu, Z.; Feng, J.; Wang, J. Effects of the sharing economy on sequential innovation products. Complexity 2019, 3, 1–18. [Google Scholar] [CrossRef]
- Liu, Z.; Feng, J.; Liu, B. Pricing and service level decisions under a sharing product and consumers’ variety-seeking behavior. Sustainability 2018, 11, 6951. [Google Scholar] [CrossRef]
- Frigyesi, V.; Laget, P.; Boden, M. Exploitation of patent information in R&D output analysis for policymaking. Scientometrics 2019, 121, 1717–1736. [Google Scholar]
- Kim, J.; Lee, C. Novelty-focused weak signal detection in futuristic data: Assessing the rarity and paradigm unrelatedness of signals. Technol. Forecast. Soc. Chang. 2017, 120, 59–76. [Google Scholar] [CrossRef]
- Mun, C.; Yoon, S.; Park, H. Structural decomposition of technological domain using patent co-classification and classification hierarchy. Scientometrics 2019, 121, 633–652. [Google Scholar] [CrossRef]
- Aaldering, L.J.; Song, C.H. Tracing the technological development trajectory in post-lithium-ion battery technologies: A patent-based approach. J. Clean. Prod. 2019, 241, 118343. [Google Scholar] [CrossRef]
- Breitzman, A.; Thomas, P. The Emerging Clusters Model: A tool for identifying emerging technologies across multiple patent systems. Res. Policy 2015, 44, 195–205. [Google Scholar] [CrossRef]
- Choi, J.; Hwang, Y.S. Patent keyword network analysis for improving technology development efficiency. Technol. Forecast. Soc. Chang. 2014, 83, 170–182. [Google Scholar] [CrossRef]
- Zhou, X.; Huang, L.; Zhang, Y.; Yu, M. A hybrid approach to detecting technological recombination based on text mining and patent network analysis. Scientometrics 2019, 121, 699–737. [Google Scholar] [CrossRef]
- Schellner, I. Japanese file index classification and F-terms. World Pat. Inf. 2002, 24, 197–201. [Google Scholar] [CrossRef]
- Zhang, D.; Xu, H.; Su, Z.; Xu, Y. Chinese comments sentiment classification based on word2vec and SVMperf. Expert Syst. Appl. 2015, 42, 1857–1863. [Google Scholar] [CrossRef]
- Mikolov, T.; Chen, K.; Corrado, G.; Dean, J. Efficient Estimation of Word Representations in Vector Space. 2013. Available online: http://arxiv.org/abs/1301.3781 (accessed on 7 September 2013).
- Hu, K.; Wu, H.; Qi, K.; Yu, J.; Yang, S.; Yu, T.; Zheng, J.; Liu, B. A domain keyword analysis approach extending term frequency-keyword active index with Google Word2Vec model. Scientometrics 2018, 114, 1031–1068. [Google Scholar] [CrossRef]
- Karen, S.J. A statistical interpretation of term specificity and its application in retrieval. J. Doc. 1972, 28, 11–21. [Google Scholar]
- Kim, D.; Seo, D.; Cho, S.; Kang, P. Multi-co-training for document classification using various document representations: TF–IDF, LDA, and Doc2Vec. Inf. Sci. 2019, 477, 15–29. [Google Scholar] [CrossRef]
- Robertson, S. Understanding inverse document frequency: On theoretical arguments for IDF. J. Doc. 2004, 60, 503–520. [Google Scholar] [CrossRef]
- Serial, T.H.E. 2 Algorithm. Knowl. Creat Diffus. Util. 1996, 8, 962–969. [Google Scholar]
- Ji, X.; Tong, W.; Ning, B.; Ji, X.; Tong, W.; Ning, B.; Mason, C.E.; Kreil, D.P.; Labaj, P.P.; Chen, G.; et al. QuaPra: Efficient transcript assembly and quantification using quadratic programming with Apriori algorithm. Sci. China Life Sci. 2019, 62, 937–946. [Google Scholar] [CrossRef] [PubMed]


| Theme code | 2D129 (Earth drilling) | ||
| View point | figure | ||
| AA (Object to be drilled) | 01 (Underwater) | 02 (starting from ground) | 03 (Slopes or inclines) |
| 04 (Rock) | 05 (Cobblestone or boulder stone layers) | 06 (Concretes) | |
| AB (Use) | 01 (Oil or gas well drilling) | 02 (Water wells or hot springs) | 04 (Shafts) |
| 05 (Tunnels) | 06 (Pipe burying) | 07 (Drainage holes) | |
| Dimension | Sub-dimension | Value |
|---|---|---|
| Mechanism | Earth drilling method (2D129BB00) | reverse circulation, spiral, bottom expansion, underground continuous, deep mixing, redrill, repeated, stope |
| Percussion generation mechanism (2D129DB00) | fluid pressure, steam, engine detonation, ultrasonic, centrifugal, airflow, cavitation, microwave | |
| Explosion (2D129AB13 Blasting holes 2D129AB14 Rock crushing) | blast, booster, crushing, crack, detonate, detonator, pulse | |
| Space | Location of the object to be drilled (2D129AA00) | ground, coal reservoir, surrounding rock, underground, underwater, inclination, bedrock, borehole |
| Hole shape (2D129AC00) | circular, square, stepped, micropores, multilateral, rectangular, spherical, triangular | |
| Shapes of wear-resisting members (2D129GB01) | spherical, disc, rod, plate, annular, columnar, cone, cubic | |
| Material | Wear-resisting members materials (2D129GB06) | metal, ceramic, steel |
| Insulating materials (2D065JJ02) | rubber, resin, polyurethane, fibreglass, quartz |
| NO. | IPC | No. | Ratio | F-Term | Description |
|---|---|---|---|---|---|
| 1 | E21B | 796 | 55.78% | 2D129 | Earth drilling |
| 2 | E21F | 168 | 11.77% | 2D062 | Tunnel ventilation and safety equipment, and transportation |
| 3 | B01D | 105 | 7.36% | 4D011 | Degasification and air bubble elimination |
| 4 | E21C | 68 | 4.77% | 2D065 | Drilling and exploitation, and mining machines and methods |
| 5 | G01N | 53 | 3.71% | 2G052 | Sampling and sample adjustment |
| 6 | C01B | 51 | 3.57% | 4G140 | Hydrogen, water and hybrids |
| 7 | C10L | 51 | 3.57% | 4H013 | Liquid carbonaceous fuels |
| 8 | B01J | 49 | 3.43% | 4G067 | Ionic exchange |
| 9 | F04B | 44 | 3.08% | 3H003 | Compressor |
| 10 | C02F | 42 | 2.94% | 4D030 | Water treatment in general |
| Total | 1427 |
| Group | Innovation Dimension | Definition |
|---|---|---|
| 1 | Mechanism dimension | Mechanisms and principles for realizing the functions of systems (machines, products, engineering, etc.). These mechanisms and principles are the knowledge and experience created by humans, which can be obtained via literature search, experience exchange, experimentation, and verification. |
| 2 | Space dimension | Specific representations and characteristics of the system (machine, product, engineering, etc.) in the space domain. |
| 3 | Material dimension | All attributes of the material belonging to the innovation system (machine, product, engineering, etc.). |
| No. | Innovation Element | Innovation Algorithms |
|---|---|---|
| Group1 | connect, joint, assemble, group, integrate, combine, introduce, arrange, apply, place, addition | Combination and integration |
| Group2 | liquid, fluid, movable, level, flexible, vary | Dynamic |
| Group3 | improve, modify, activate, switch, distribute, change, stop | Local optimization |
| Group4 | separate, simplify, smaller, divide | Decomposition and removal |
| Group5 | detection, measurement, environment | Friendliness |
| Group | Innovation Algorithm | Definition |
|---|---|---|
| 1 | Combination and integration | Combine the same or different performance elements into one and take some methods to change the original scattered state of some independent elements to make them more interconnected and organically integrated. |
| 2 | Dynamic | Give the innovation elements, the ability to change in time, space, environment, and other conditions. |
| 3 | Local optimization | Adjust the parameters to reach the optimal solution state partially to improve the performance of the entire innovation system (machine, product, engineering, etc.). |
| 4 | Decomposition and removal | Decompose and transform the innovative system (machine, product, engineering, etc.) into small units by means of segmentation, separation, removal, extraction, etc. to add necessary functions, reduce unnecessary functions, remove harmful functions, etc. |
| 5 | Friendliness | Adjust the relationship between the elements of the innovation system (machine, product, engineering, etc.) and the environment to reduce the occupied resources, minimize the harm caused to the environment, and achieve harmonious and friendly human-machine-environment relationships in view of human factors of engineering. |
| Value + | Innovation Algorithm →→→ | Extension Result |
|---|---|---|
| Reverse circulation | Local optimization | Positive circulation |
| Spiral | Local optimization | Rotation |
| Bottom expansion | Decomposition and removal + Local optimization | Shock |
| Rotation + Shock | Combination and integration | Impact swing |
| Rotation + Reverse circulation +Underground continuous | Decomposition and removal + Combination and integration | Reciprocating |
| Reciprocating + Deep mixing | Local optimization + Combination and integration | Centrifugal |
| Dimension | Sub-Dimension | Value |
| Mechanism | Earth drilling method (2D129BB00) | reverse circulation, spiral, bottom expansion, underground continuous, deep mixing, redrill, repeated, stope, positive cycle, rotation, shock, impact swing, reciprocating, centrifugal |
| Percussion generation mechanism (2D129DB00) | fluid pressure, steam, engine detonation, ultrasonic, centrifugal, airflow, cavitation, microwave, electromagnetic | |
| Explosion (2D129AB13 Blasting holes, 2D129AB14 Rock crushing) | blast, booster, crack, detonator, pulse, tunnelling blasting, smooth blasting, presplit blasting, controlled explosion, deep hole blasting, chamber blasting, stress wave | |
| Fracture | fracturing, hydraulic, punch, gas steam, mechanical, bubble, foam, gel, acidification, hydrofracture, scum, hydrogel, repeated pulsation fracturing, aerogel | |
| Scour | gas, fluid, airflow, air, flooding, automatic temperature control, electric regulating flow, hydrate | |
| Thermal driving | microwave, pyrolysis, electromagnetic, superheated, infrared, laser, foam, hyperthermal steam, carbon dioxide, nitrogen | |
| Fusion | melt, sour, condensation, coke, decarbonization, infrared, laser, thawing, acidification, laser, freeze, stratified melting, solar energy, high and low temperature cycle | |
| Microorganism | bacteria, cyanobacterium, fungus, alcaligenes, bacillus, hydrogen producing bacteria, methanogen | |
| Space | Location of the object to be drilled (2D129AA00) | ground, coal reservoir, surrounding rock, underground, underwater, inclination, bedrock, borehole, subsea, overlying coal seam, underlie coal seam, liberated seam |
| Hole shape (2D129AC00) | circular, square, stepped, micropores, multilateral, rectangular, spherical, triangular, oval | |
| Shapes of wear-resisting members (2D129GB01) | spherical, disc, rod, plate, annular, columnar, cone, cubic, columnar, linear, chisel, spherical | |
| Digging direction | directional, horizontal, level, vertical, perpendicular, oblique, downhole, lower | |
| Drilling well shape | columnar, tubular, radial, curve, cone, pinnate, plume, round, spiral, U pattern | |
| Material | Wear-resisting members materials (2D129GB06) | metal, ceramic, steel, thin-wall diamond, thick diamond |
| Insulating materials (2D065JJ02) | rubber, resin, polyurethane, fibreglass, quartz, polyisocyanate, mineral paints, synthetic resins | |
| Flooding medium | dioxide, nitrogen, liquid nitrogen, supercritical dioxide, liquid dioxide | |
| Fracturing medium | dioxide, oxygen, chloride potassium, gel, gaseous dioxide, liquid dioxide, supercritical dioxide |
| New Conceptual Ideas | Description | |
|---|---|---|
| Dimension | Sub-Dimension | |
| Space dimension | Location of the object to be drilled | The state of pressure, permeability and gas saturation depend on the area of coalbed. Choosing a different operation point of the drill or reaction may contribute to the output of CBM. |
| Space dimension, Mechanism dimension | Location of the object to be drilled, Fracture, Scour | By applying different principles to the process of extraction, such as fracture, scour, etc., it is possible to control the process and vary the medium of the process according to the space and CBM content in a more harmless way. |
| Space dimension, Mechanism dimension, Material dimension | Location of the object to be drilled, Fracture, Flooding medium, Fracturing medium | In view of the space between different coalbeds, a specific medium or reactant may be applied to the coalbed to optimize the effect of recycling CBM or flow conductivity of fractures. |
| New Technology Ideas | Description | |||
|---|---|---|---|---|
| Space dimension | Mechanism dimension | Material dimension | ||
| Sub-dimension +Value | Location: ground Digging direction: horizon+ vertical | Fracture: hydraulic | The horizontal well and vertical well are combined into a complex well group, and the horizontal well layout plan of the well group is optimized according to the geological conditions of the mine area. The large-area fracture network is formed by the horizontal well fracturing to increase the speed of coal mine drainage pressure reduction and increase the production of CBM. | |
| Location: coal reservoir | Percussion: ultrasonic | One or more holes for the bedding layer or the through-hole vibration hole are arranged on the target coal seam, and the explosion-proof or intrinsically safe vibration equipment is placed into the bottom of the hole by the mounting rod. The vibration operation is performed through ultrasound, and the vibration-affected area is carried out according to a conventional method for CBM extraction. | ||
| Location: coal reservoir | Microorganism: hydrogen-producing bacteria + methanogens + Fracture: hydraulic | Fracturing medium: hydrogen-producing bacteria+ methanogens | The fracturing fluid used in the coal fracturing operation is a bio-fracturing fluid prepared by mixing hydrogen-producing bacteria with methanogens. Hydrogen-producing bacteria and methanogens can transform coal reservoirs without harming the coal seam and improve the capacity of CBM desorption. | |
| Location: coal reservoir + surrounding rock | Earth drilling method: impact swing + Scour: gas + fluid | Drilling into a coal reservoir from surrounding rock by the method of impact swing to increase the drilling rate and decrease the cost of extraction and then using the air fluid flushing to release the pressure from the acupoint. The high-pressure air shock wave is used as the power source, and the hole wall is subjected to the near-cylindrical rotary impact to cut the acupoints so that the coal around the borehole is gradually broken away from the hole wall to form a pressure-relief space. Then, gas drainage is implemented in the coal seam according to a conventional method. | ||
| Location: surrounding rock | Earth drilling method: deep mixing + Fracture: repeated pulsation fracturing | Medium of fracture: supercritical dioxide | Different from the previous practice of simply drilling coalbed methane in the surrounding rock, the scheme is to drill along a long seam by the method of deep mixing in the surrounding rock. Then, supercritical dioxide is injected to perform the process of fracturing by repeated pulsation fracturing in the surrounding rock to create more gaps to solve the issue that fracture stress could not be effectively transferred in the plastic structure. | |
© 2019 by the authors. Licensee MDPI, Basel, Switzerland. This article is an open access article distributed under the terms and conditions of the Creative Commons Attribution (CC BY) license (http://creativecommons.org/licenses/by/4.0/).
Share and Cite
Feng, L.; Niu, Y.; Liu, Z.; Wang, J.; Zhang, K. Discovering Technology Opportunity by Keyword-Based Patent Analysis: A Hybrid Approach of Morphology Analysis and USIT. Sustainability 2020, 12, 136. https://doi.org/10.3390/su12010136
Feng L, Niu Y, Liu Z, Wang J, Zhang K. Discovering Technology Opportunity by Keyword-Based Patent Analysis: A Hybrid Approach of Morphology Analysis and USIT. Sustainability. 2020; 12(1):136. https://doi.org/10.3390/su12010136
Chicago/Turabian StyleFeng, Lijie, Yuxiang Niu, Zhenfeng Liu, Jinfeng Wang, and Ke Zhang. 2020. "Discovering Technology Opportunity by Keyword-Based Patent Analysis: A Hybrid Approach of Morphology Analysis and USIT" Sustainability 12, no. 1: 136. https://doi.org/10.3390/su12010136
APA StyleFeng, L., Niu, Y., Liu, Z., Wang, J., & Zhang, K. (2020). Discovering Technology Opportunity by Keyword-Based Patent Analysis: A Hybrid Approach of Morphology Analysis and USIT. Sustainability, 12(1), 136. https://doi.org/10.3390/su12010136

