Next Article in Journal
Unveiling Key Drivers of Indirect Carbon Emissions of Chinese Older Households
Next Article in Special Issue
The Influencing Factors of a Polycentric Employment System on Jobs-Housing Matching—A Case Study of Hangzhou, China
Previous Article in Journal
Experimenting and Modeling Thermal Performance of Ground Heat Exchanger Under Freezing Soil Conditions
Previous Article in Special Issue
Comprehensive Public Transport Service Accessibility Index—A New Approach Based on Degree Centrality and Gravity Model
 
 
Font Type:
Arial Georgia Verdana
Font Size:
Aa Aa Aa
Line Spacing:
Column Width:
Background:
Article

How the Urban Neighborhood Environment Influences the Quality of Life of Chinese Community-Dwelling Older Adults: An Influence Model of “NE-QoL”

1
Department of Construction and Real Estate, School of Civil Engineering, Southeast University, Nanjing, Jiangsu 211189, China
2
Engineering Research Center of Building Equipment, Energy and Environment, Southeast University, Nanjing, Jiangsu 211189, China
*
Author to whom correspondence should be addressed.
Sustainability 2019, 11(20), 5739; https://doi.org/10.3390/su11205739
Submission received: 22 August 2019 / Revised: 13 October 2019 / Accepted: 14 October 2019 / Published: 17 October 2019
(This article belongs to the Collection Sustainable Built Environment)

Abstract

Due to functional impairment and low mobility, the sphere of activities of older adults often shrinks and they rely on their living environment more. Especially for urban community-dwelling older adults who are aging in place, the urban neighborhood environment affects their quality of life (QoL) heavily. This study aims to explore how the urban neighborhood environment affects QoL of community-dwelling older adults and develop a mediation model called “Neighborhood Environment-Quality of Life (NE-QoL)” for community-dwelling older adults. The reliability test is applied to test and modify the questionnaire based on cross-sectional data collected from the survey, the multiple regression analysis is used to identify significant influence relations between variables of neighborhood environment and dimensions of the QoL, mediation effects are assumed and tested by the mediation analysis in SPSS, and then the “NE-QoL” is developed to reveal the detailed influence path between the urban neighborhood environment and QoL of community-dwelling older adults. The “NE-QoL” model reveals seven variables of the urban neighborhood environment, which influences the QoL of community-dwelling older adults significantly, and three mediation effects exist in the influence path, making clear the understanding about the relationship between neighborhood environment and the QoL of community-dwelling older adults. It provides valuable retrofit guidelines of the neighborhood environment for improving QoL of community-dwelling older adults.

1. Introduction

The aging population keeps increasing worldwide, especially in China. According to the World Population Ageing Report 2015 [1], until 2050, the worldwide population of older adults over 60 will increase to 2 billion, accounting for a proportion of 21.5%, while Chinese older adults will reach 0.5 billion, which is 36.5% of all populations in China. Facing with this aging issue, how can we help this huge number of older adults age successfully?
Traditionally, older adults usually choose to age in professional care facilities, like nursing institutions, or age at home by receiving help from family members. However, both two ways have several limitations. Professional nursing institutions can provide high-quality services to older adults, but the expense is pretty high, and only a minority of older adults can afford it. In the meantime, almost older all adults do not want to move to an unfamiliar environment like nursing institutions [2]. Differently, older adults who choose to age at home need not pay for professional services, so the majority of older adults prefer aging at home. Previously older adults can get enough support from family members, but as the repaid development of the country, people are busier at work and less time at home, therefore more older adults cannot get enough support from family recent years [3].
Besides two ways mentioned above, “aging in place” is a new concept that encourages and support older people to live within their familiar neighborhood environment at home rather than to move to special care facilities. “Aging in place” emphasizes older people stay in their familiar living environment rather than move to specific care facilities [4,5]. According to a survey of People’s Daily Online, around 90% of Chinese older adults prefer aging in place. This part of older adults aging in place are called “community-dwelling older adults”. The main limitation to support successful aging of community-dwelling older adults is high requirements on their original living environment, since most of their time are spent within neighborhood and indoor environment due to their functional impairment and low mobility [6,7,8]. Consequently, it is quite essential to conduct living environment improvement for enhancing the quality of life (QoL) of community-dwelling older adults.
Generally, people can be seen as nested within and moving around their living environment at different spatial scales, like region-scale, city-scale, or community-scale [7,8]. According to the multi-scale environment geographical framework (as shown in Figure 1) [8], the micro-level living environment refers to indoor environment of home/households, the macro-level living environment means the environment of the whole city, region or country, and then the neighborhood environment belongs to the meso-level living environment. Due to the functional impairment and competence decline of older adults, areas of their movement and activity shrink significantly, not much beyond several blocks nearby [9]. That is to say, most of community-dwelling older adults’ time is spent within meso-level and micro-level living environment, so the neighborhood environment is pretty important to community-dwelling older adults.
QoL is adopted as the criterion to judge whether community-dwelling older adults can age successfully in their communities. QoL does not have an exact definition until now. Many experts from different research fields have raised several definitions of QoL according to their researches. The concept of QoL is proposed in the medical field at the very beginning, so the initial QoL mainly refers to health-related QoL, focusing on individual physical and psychogenic health [10]. Then researchers considered some other factors which are less related to medical can also affect QoL, such as income, freedom and satisfaction. Nowadays, QoL has developed into a systematic research field. The one of the most popular definition of QoL is proposed by the World Health Organization Quality of Life (WHOQOL) Group as individuals’ perception of their position in life in the context of the culture and value system in which they live and in relation to their goals, expectation, standards and concerns [11]. In terms of WHOQOL-BREF, an abbreviated version of the WHOQOL-100 quality of life assessment developed by WHOQOL Group, physical health, psychological health, social relationship and living environment are four main dimensions of QoL [11,12].
Since the neighborhood environment plays a quite important role in older adults’ life, many researchers have already conducted studies related to the neighborhood environment and older adults. Many researchers use quantitative and qualitative methods to explore the neighborhood environmental factors which have a significant impact on older adults in several aspects like wellbeing, residential satisfaction, and physical activities. The street connectivity and social cohesion [13], security facilities, communal facilities, activities center for aged people, and convenience of shopping and medical service [14] influence capability wellbeing of community-dwelling older adults; outdoor space, care facilities, medical facilities, barrier-free facilities, community services, service accessibility [15], environmental problem [16] influence elderly life satisfaction; and environmental accessibility [17], parks [18], safety, comfort of movement [9], peer support [9,18] and proportion of residents living in extreme poverty [19] are found to affect physical activities of older adults in their daily life heavily. Furthermore, “Person-Environment Fit” (P-E Fit) was proposed by Lawton in the field of gerontology [20,21]. “P-E Fit” reveals the less competent individuals, like the elderly, are more likely to be affected by the environment, and it were applied in many recent researches exploring the relation between environment and older adults [15,22,23].
Besides, there is significant research focusing on the neighborhood environment of older adults and their QoL, like overall QoL, health-related QoL and social life. Neighborhood safety, social cohesion [24], social support [25], barrier-free design [26], security, control, accessibility, condition of sidewalks and placement of crosswalk [27] are neighborhood environmental factors which are closely associated with overall QoL of older adults. The safety from traffic, walking level, safe parks, street noise level [28], aesthetics, physical barriers and crime [29] impact on health-related QoL of older adults, while the distance to the nearest green space or senior center are regarded as non-significant factors to health-related QoL of older adults [30]. The percent poverty, residential stability, concentration of elders influence the self-rated health of older adults [31], but other researcher considered the built environment of a neighborhood to have a weak association with self-rated health of older adults [32]. In aspects of mental health, the depressive symptoms of older adults can be affected by neighborhood support networks and perceived proximity by walk to facilities [33], and the slower rated of cognitive decline of older adults can be caused by community resources, proximity to public transit and public spaces in good condition [34]. Furthermore, neighborhood walkability is an important issue affecting older adults’ social life [35].
Based on the review above, it is obvious that different factors of neighborhood environment may have different influence relations with older adults. The composition and inner relationship of the neighborhood environment are quite complex, usually consisting of physical environment, natural environment, social environment, facilities within neighborhood environment and safety [36]. Seldom researches consider the whole neighborhood environment as a comprehensive system that contains all possible influence factors of older adults, and explore the complex influence relationship between neighborhood environment and QoL of community-dwelling older adults.
However, there is a lack of specific analysis, which considers parts of the neighborhood environment as mediators in the influence model of urban neighborhood environment and QoL for supporting aging of community-dwelling older adults. Consequently, this study focuses on complex influence paths between urban neighborhood environment and QoL of community-dwelling older adults, and aims to identify significant neighborhood environmental factors affecting QoL of community-dwelling older adults, check if any mediation effects exist in influence paths, and then develop the influence model of community-dwelling older adults called “NE-QoL (Neighborhood Environment-Quality of Life)”. Based on data collected with the questionnaire survey, the reliability test, multiple regression and the mediation effect test are conducted to establish “NE-QoL” model of community-dwelling older adults, providing evidence to improve neighborhood environment for supporting aging efficiently.

2. Materials and Methods

2.1. Conceptual Model

According to the literature review and theory of “Person-Environment Fit” [15,37], neighborhood environment can affect the QoL of community-dwelling older adults directly. Besides, based on the complex inner relationship of neighborhood environment [36], these variables which have significant direct effects may play different roles in influencing relations. Part of variables of the neighborhood environment are regarded as mediators, which can be also affected by other variables, and the other part of variables of neighborhood environment are regarded as independent variables which can affect mediators. Thus, the conceptual model of this study is proposed as shown in Figure 2. Both independent variables and mediator of neighborhood environment have direct effects on the QoL of community-dwelling older adults which is regarded as dependent variables, and independent variables also have mediation effects on dependent variables through mediators. This conceptual model (Figure 2) is proposed to illustrate complex influence paths between neighborhood environment and QoL of community-dwelling older adults.

2.2. Questionnaire Design

Based on the literature review and previous studies [36,38], the questionnaire is designed to identify the significant variables of neighborhood environment affecting QoL of community-dwelling older adults, hypnotize and test mediation effects between them. The questionnaire contains three main parts: general information of respondents, neighborhood environment and QoL assessments.
Part 1: General information of respondents
All respondents are community-dwelling older adults. The general information of respondents in the questionnaire include their age, gender, type of community, who they live with, length of residence.
Part 2: Neighborhood environment assessment
The next part of the questionnaire is an assessment of neighborhood environment. There were 16 main neighborhood environmental factors belonging to physical and natural aspects; social aspect, facility and service aspect and safety and security aspect were identified by our systematic literature review about urban neighborhood environmental factors affecting the QoL of older adults [36]. In this study, these 16 neighborhood environmental factors are adopted as variables of the urban neighborhood environment, including physical and natural aspect: (E1) land-use mix, (E2) barrier-free design, (E3) street condition, (E4) sidewalk condition, (E5) natural environment; social aspect: (E6) neighbor support; facility and service aspect: (E7) public transport, (E8) outdoor public spaces, (E9) facilities related to health & security, (E10) facilities related to physical exercise & recreation, (E11) facilities related to daily life, (E12) accessibility to facilities; safety and security aspects: (E13) traffic-related safety, (E14) crime-related safety, (E15) design-related safety and (E16) security [36].
Since these variables cannot be measured directly, each variable is assessed by measurable items in detail. Through interviews with 30 community-dwelling older adults, measurable items are summarized by grounded theory, and then determined by 5 experts from university, government and real estate company. All variables of the neighborhood environment and its measurable items are listed in Table 1. For instance, the variable of ‘sidewalk condition’ is measured by three measurable items – the surface evenness of sidewalk, the width of sidewalk, and the sidewalk for the blind. 44 measurable items belong to 16 variables of the neighborhood environment in total. Respondents are asked to describe their satisfaction with each measurable item of neighborhood environment, and the 5-point Likert scale is applied to quantize the satisfaction level, ranging from 1 (very unsatisfied) to 5 (very satisfied). The final score of variables is the average value of its measurable items.
Part 3: QoL assessment
The third part of the questionnaire assesses the QoL of community-dwelling older adults. Based on the WHOQOL-BREF proposed by WHOQOL Group in 1996 [11,12], QoL of community-dwelling older adults is assessed by four dimensions: (Q1) overall QoL, (Q2) physical health, (Q3) psychological health and (Q4) social relationship, using 17 measurable items to describe four dimensions of QoL of older adults (as shown in Table 2). For example, the social relationship of older adults is measured by two items—‘How satisfied are you with your personal relationships?’ and ‘How satisfied are you with the support you get from your friends?’. All the items are scored based on the steps of WHOQOL-BREF [12].

2.3. Sampling and Data Collection

This survey aims to obtain data about the neighborhood environment that community-dwelling older adults perceive and their QoL. Since this study focuses on community-dwelling older adults, the sampling criteria are set as older adults who are over 60 and who live in communities instead of professional care institutions. Only older adults meet criteria can be sampled as respondents of this questionnaire.
Based on the questionnaire, two rounds of surveys were conducted during October 2018 in the urban area of Nanjing, China. The initial questionnaire is designed according to measurable items of neighborhood environment and QoL assessment. The first-round data collection and feedback from 30 community-dwelling older adults for pilot study by interviewing them with the initial questionnaire. According to the feedback, descriptions of measurable items were revised for a clearer expression. Then the second-round survey is conducted by random sampling. When the whole population is huge and the sampling proportion is less than 0.05, the whole population can be regarded as the infinite population. Therefore, older adults in the urban area of Nanjing, which are around 0.682 million, is regarded as the infinite population. According to the rule of simple random sampling, the sample size of the infinite population should more than 173 under a 5% sampling error. 204 eligible respondents who are sampled randomly from communities in the urban area of Nanjing are participated through completing the revised questionnaire and 192 valid questionnaires are collected. The response rate of this survey reaches to 94.12%. The general information of respondents is listed in Table 3. 65.10% of older adults are sixty to seventy, 15.10% are seventy to eighty, and the other 19.80% are over eighty years old. 48.96% of respondents are female, and 51.04% are male.

2.4. Data Analysis

At the beginning of the analysis, a reliable test is necessary to check the reliability of the questionnaire. The Cronbach’s alpha value (α-value) is chosen to show the reliability, only when the α-value is over 0.6 or when α-value if deleted is under original α-value, measurable items in the questionnaire can be accepted, otherwise the item should be excluded [39]. Since the part of QoL assessment in the questionnaire is developed and validated by WHO [12], the validation test is also essential to be applied to identify the validation of part of the neighborhood environment assessment. Only when the Kaiser-Meyer-Olkin (KMO) value is higher than 0.6, Bartlett’s test is significant, and factor loading of measurable items are more than 0.4, measurable items of neighborhood environment assessment can be accepted [40].
The multiple regression analysis is used to identify all variables of neighborhood environment which can affect dimensions of QoL significantly. The value of the variable of neighborhood environment is set as the average of its measurable values. The multiple regression analysis is conducted in the Statistical Package of Social Science (SPSS) version 22.0 (IBM, Armonk, NY, United States, 2013).
According to the conceptual model (Figure 2), only when direct effects between variable of neighborhood environment and dimension of QoL is significant, the existence of mediation effect between them can be possible. Our previous study has already analyzed and concluded the inner relationship among neighborhood environment affecting QoL of older adults qualitatively [36]. So, based on the inner relationship and results of the multiple regression analysis, hypotheses of mediation effects are proposed, including simple mediation effects and multiple mediation effects. Then the mediation effect test is applied to verify if any mediation effects exist in the significant influence. The mediation effect test is conducted in PROCESS Procedure for SPSS v2.16 provided by Dr. Hayes [41]. Generally, the mediation effect test usually contains three tests: the multiple stepwise regression, Sobel test and Bootstrap test. Since researchers have pointed out that Sobel test has limitations in the test of simple mediation effects [42,43], and these limitations are more obvious in the test of multiple mediation effects [44]. Thus, Sobel test is only conducted in the simple mediation effects, but do not used in the multiple mediation effects. Only when the hypothesis of simple mediation effects is supported by the multiple stepwise regression, Sobel test and Bootstrap test, the hypothesis of multiple mediation effects is supported by the multiple stepwise regression and Bootstrap test, the hypothesis is valid.
Finally, the “NE-QoL” model of community-dwelling older adults is developed based on results of the multiple regression and the mediation effect test. The whole flow path of the methodology of this study is as shown in Figure 3.

3. Results

3.1. Reliability and Validation Test of the Questionnaire

The reliability test is applied to examine the internal consistency of both neighborhood environment and QoL measurements. Table 4; Table 5 present results of the reliability test of the neighborhood environment and QoL of older adults separately. The α-value is the indicator to show the result of the reliability test. Generally speaking, if α-value is greater than 0.6, the detail items in the questionnaire are acceptable; if α-value is greater than 0.7, the detail items in the questionnaire are pretty appropriate; if α-value is less than 0.6, that means the questionnaire needs to be modified [39,45]. Besides, “α-value if deleted” is another important indicator which means the final α-value if this item is deleted from the original list. If “α-value if deleted” is much higher than original α-value, it indicates this item has negative effects on the reliability, and this item should be removed from the measurable items.
Regarding Table 4, all the α-value of variables of the neighborhood environment are greater than 0.8, indicating that all detail items are suitable for this study. According to the α-value if deleted, the α-value will decrease or cannot increase significantly no matter which measurable item is deleted from the questionnaire, which means measurable items of neighborhood environment don’t need to be modified. Then, Table 5 shows results of reliability test of QoL measurements. Results show the internal consistency of QoL measurement is not good, especially the dimension of physical health and psychological health. The physical health is assessed by 7 items, and its initial α-value is only 0.458, less than 0.6. “α-value if deleted” of item 3 and item 4 are much higher than 0.458, so if item 3 and item 4 can be deleted, the α-value of physical health will increase significantly. After both item 3 and 4 are removed, the α-value of physical health increase to 0.817. Besides, even though the α-value of psychological health meets the requirement of reliability test, deleting item 15 can heavily improve the α-value to 0.853. Thus, item 15 is also removed from QoL measurements.
The QoL assessment was already validated by WHO and previous studies. So, in order to validate the neighborhood environment assessment, 44 measurable items of neighborhood environment are factor analyzed by varimax rotation. The KMO value is 0.939, higher than 0.6, and the significance of Bartlett’s test is 0.000, which means it satisfies the factor analysis [40]. Then, the varimax rotation is conducted in the SPSS, and factor loadings of 44 measurable items of 16 variables are listed in Table 4. All factor loadings exceed 0.4, indicating that all measurable items are qualified to be accepted in the questionnaire.

3.2. Results of Multiple Regression Analysis

After revising the measurable items based on the reliability test, the weighted average of scores of its measurable items is calculated as the final score of each variable of neighborhood environment and each dimension of the QoL of community-dwelling older adults. According to the conceptual model (Figure 2), all variables of the neighborhood environment are possible to influence the QoL of community-dwelling older adults. Therefore, the multiple regression analysis is conducted to explore the significant influence of neighborhood environment on QoL of community-dwelling older adults, and stepwise regression is chosen to be the variable selection method. Results of multiple regression analysis are shown in Table 6.
It reveals that each dimension of QoL is significantly influenced by at least one variable of the neighborhood environment. The neighbor support (E6), accessibility to facilities (E12) and facilities related to physical exercise & recreation (E10) influence the overall QoL, explaining 46.2% of the variance of the overall QoL of community-dwelling older adults; the neighbor support (E6) influences physical health significantly, explaining 10.5% of the variance of the physical health of community-dwelling older adults; the facilities related daily life (E11), neighbor support (E6), sidewalk condition (E4) and natural environment (E5) influence have significant influence on psychological health, explaining 26.3% of the variance of the psychological health of community-dwelling older adults; and the neighbor support (E6), accessibility to facilities (E11) and design-related safety (E15) are main influence of social relationship of community-dwelling older adults, explain 29.7% of the variance of the social relationship of community-dwelling older adults.

3.3. Hypotheses of Mediation Effects

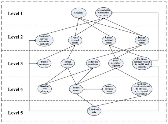
Results of multiple regression analysis show that several variables of neighborhood environment influence different dimensions of QoL of older adults directly and significantly. Since only when the influence between two variables is significant, the mediation effect is possible to exist in this influence path. The inner relationship among these 16 variables of the neighborhood environment has been proved qualitatively in the previous study (as shown in Figure 4) [36]. The variables in different levels play various roles in the whole neighborhood environment. In Figure 4, the variables located in the higher level (level 1&2) influenced by other variables more, variables located in the lower level (level 4&5) influence other variables more, while variables located in the middle level (level 3) are the linkage between higher levels and lower levels. Therefore, possible mediation effects can be developed based on this inner relationship and results of multiple regression analysis. Ultimately, four hypotheses of mediation effects are proposed as follows.
Hypothesis 1:
Facilities related to physical exercise & recreation→neighbor support→accessibility to facilities→overall QoL.
The first hypothesis is related to the dimension of overall QoL (Q1). As shown in Table 6, the neighbor support (E6), accessibility to facilities (E12) and facilities related to physical exercise & recreation (E10) are three variables of neighborhood environment influencing the overall QoL of community-dwelling older adults heavily. Figure 4 shows that accessibility to facilities (E12) is in the level 1 of the inner relationship among all variables, neighbor support (E6) is in the level 3, while facilities related to physical exercise & recreation (E10) is in the level 4. Facilities related to physical exercise & recreation (E10) are always decided by planning and design of communities rather than other neighborhood environmental variables, and the planning and design of facilities can affect other variables more. While the accessibility to facilities (E12) always depends on other variables, including locations of facilities, distance to facilities, or scales of facilities [46,47].In addition, the neighbor support (E6) can be the linkage between variables in higher levels and lower levels [36]. Consequently, it is reasonable to assume that neighbor support (E6) and accessibility to facilities (E12) have multiple mediation effects between facilities related to physical exercise & recreation (E10) and the overall QoL of community-dwelling older adults (Q1), and accessibility to facilities (E12) is also the mediator between neighbor support (E6) and Q1.
Hypothesis 2:
Natural environment→sidewalk condition→psychological health.
Hypothesis 3:
Natural environment→neighbor support→psychological health.
Two hypotheses of the dimension of psychological health (Q3) are developed. The psychological health of community-dwelling is mainly influenced by four variables, facilities related daily life (E11), neighbor support (E6), sidewalk condition (E4) and natural environment (E5). According to Figure 4, facilities related daily life (E11) do not have direct relations with the other three variables. Natural environment (E5) which is located in level 4 can affect sidewalk condition (E4) and neighbor support (E6) in the level 3, since natural environment provides a basic environment for community-dwelling older adults’ walking and communication outdoors. Therefore, hypothesis 2 assumes sidewalk condition (E4) plays a role of simple mediator in the influence of the natural environment (E5) and Q3, and hypothesis 3 assumes neighbor support (E6) as the simple mediators between natural environment (E5) and Q3.
Hypothesis 4:
Neighbor support→design-related safety→social relationship.
The last hypothesis is related to the dimension of social relationship of older adults (Q4). There are three variables of neighborhood environment, neighbor support (E6), accessibility to facilities (E11) and design-related safety (E15), influencing the social relationship of community-dwelling older adults. In Figure 4, no direct relation exists between accessibility to facilities (E11) and neighbor support (E6) & design-related safety (E15). However, injuries of older adults can be reduced if older adults are in company with their neighbors, it is possible that neighbor support (E6) can help to enhance design-related safety (E15) [36]. So, it can be assumed that design-related safety (E15) has simple mediation effect in the influence path of neighbor support (E6) on Q4.

3.4. Results of Mediation Effect Test

In order to conduct the mediation effect test, the score of each variable of the neighborhood environment and each dimension of QoL is standardized at first. Then, mediation effect tests of four hypotheses are conducted one by one in the PROCESS Procedure. Results of mediation effect tests are shown in Table 7, Table 8, Table 9 and Table 10.
Table 7 shows results of the multiple mediation effect test of hypothesis 1. Coefficients and F value of Models 1–4 in multiple mediation effect test are significant. The R2 of Model 4 is 0.462, meaning hypothesis 1 can explain 46.2% of the variance of the overall QoL of community-dwelling older adults. Then, three types of mediation effects are tested by 5000 times’ Bootstrap. According to results of 5000 times’ Bootstrap, under a confidence level of 95%, the confidence interval of simple mediation effect of the neighbor support is (0.106, 0.285); the confidence interval of simple mediation effect of the accessibility to facilities is (0.056, 0.228); and the confidence interval of multiple mediation effect is (0.018, 0.095). All confidence intervals do not contain 0, so hypothesis 1 is supported. The neighbor support and the accessibility to facilities do have multiple mediation effects when facilities related to physical exercise & recreation influences the overall QoL of community-dwelling older adults.
Table 8 presents results of the mediation effect test of hypothesis 2. All coefficients and F value of Model 1-3 in hypothesis 2 is significant. The R2 of Model 3 is 0.118, so the mediation effect can explain 11.8% of the variance of psychological health of community-dwelling older adults. And the z-score of Sobel test is significant at 0.05 level. At last, results of 5000 times’ Bootstrap present the confidence interval of the mediation effect of the sidewalk condition is (−0.261, −0.005) under a confidence level of 95%. Hypothesis 2 is supported, meaning that the sidewalk condition is a mediator between natural environment and psychological health of community-dwelling older adults.
Results of the mediation effect test of hypothesis 3 are presented in Table 9. Coefficients and F value of Models 1–3 are all significant. The R2 of Model 3 is 0.141, so the natural environment, as the independent variable and the neighbor support as the mediator can explain 14.1% of the variance of psychological health of community-dwelling older adults. And the z-score of Sobel test is also significant under a confidence level of 95%. At last, the Bootstrap of mediation effect shows that the confidence interval of the mediation effect of the neighbor support is (0.046, 0.244) under a confidence level of 95%. Result of Models 1–3, Sobel test and Bootstrap support hypothesis 3. The neighbor support is a mediator in the influence of natural environment on psychological health of community-dwelling older adults.
Table 10 presents results of the mediation effect test of hypothesis 4. It exists that not all coefficients and F value is significant, such as the coefficients of Model 3 is non-significant. And the z-score of Sobel test is also not significant. At last, the Bootstrap of mediation effect shows that the confidence interval of the mediation effect of the design-related safety is (−0.127, 0.089) under a confidence level of 95%. Since the confidence interval contains 0, the mediation effect of design-related safety is not supported by data analysis.
Based on the results of this study, the mediation model of neighborhood environment and QoL of community-dwelling older adults which is called the “NE-QoL” the model can be concluded as shown in Figure 5.

4. Discussion

It is obvious that urban neighborhood environment does have significant direct and mediation effects on the QoL of community-dwelling older adults according to the results of multiple regression analysis and the mediation effect test. However, influence paths between various variables of neighborhood environment and different dimensions of the QoL are quite different as shown in Figure 5. Detailed influence paths are discussed by dimensions of QoL.

4.1. Effects of the Neighborhood Environment on the Overall QoL

The overall QoL of community-dwelling older adults refers to their overall perception of their life, which is measured by their perception of QoL and personal wellbeing [11]. Three variables of neighborhood environment, including the neighbor support, facilities related to physical exercise & recreation and accessibilities to facilities, have important influences on the overall QoL of community-dwelling older adults. However, these three variables do not work independently, the neighbor support and the accessibility to facilities are multiple mediators which are influenced by facilities related to physical exercise & recreation, and then influence the overall QoL of community-dwelling older adults. Facilities related to physical exercise & recreation are places where older adults can do physical exercises or recreate, such as senior centers, fitness equipment, swimming pools, libraries, etc. These facilities provide good opportunities for community-dwelling older adults to exercise, relax, have fun, and then enjoy their lives, increasing their feeling of QoL and personal wellbeing [48].
Besides the direct influence of facilities related to physical exercise & recreation, there are also mediation effects of the neighbor support in the influence path of facilities related to physical exercise & recreation on the overall QoL of community-dwelling older adults. Generally, there are two types of neighbor support, one is the formal support which refers to the organized help and communication with neighbors, and the other one is the informal support which means the unscheduled help or communication within the neighborhood [9]. Since facilities related to physical exercise & recreation are suitable places where neighbors often encounter and communicate with each other, better facilities can encourage community-dwelling older adults to get more familiar with their neighbors and enhance their neighbor support. And the more neighbor support can help community-dwelling older adults feel the daily life is easier and more interesting, then improve their overall perception of their life.
The other mediator is accessibility to facilities. The accessibility to facilities is usually depended on locations of facilities and distance to facilities [46], thus locations and scales of facilities related to physical exercise & recreation would decide the accessibilities partially. Besides, the traffic condition, road condition and other elements within neighborhood environment also affect the accessibility, since older adults prefer walking to access these facilities [49]. Therefore, when older adults feel difficult to walk or fall down, supports from neighbors can help them to walk to facilities more quickly and safely. And the better accessibility to facilities helps older adults to obtain services and necessities more convenience, and reduce difficulties in their daily life, and then improve the stratification of older adults with their overall QoL.

4.2. Effects of the Neighborhood Environment on the Physical Health

The physical health of older adults means the individuals’ perception of their physical state [11]. Physical health of older adults is measured by their satisfaction with energy and fatigue, sleep and rest, mobility, activity of daily life, and work capacity. More neighbor supports can help to facilitate mobility and activity of daily life of older adults, and prevent them from physical injuries or sudden diseases. Since only one variable of the neighborhood environment affects the physical health of older adults significantly, no mediation effect exists in this influence path.

4.3. Effects of the Neighborhood Environment on the Psychological Health

The dimension of psychological health refers to older adults’ perception of their cognitive and affective state [11]. Their psychological health is assessed by their satisfaction with positive feelings, thinking & learning & memory & concentration, self-esteem, body image and appearance, and negative feelings. Natural environment, sidewalk condition, neighbor support and facilities related to daily life are main variables of neighborhood environment which affect the psychological health of older adults heavily, and two simple mediation effects work in the influence path between natural environment and psychological health. The natural environment generally contains air quality, community afforesting and environment on rainy and snowy days. A better natural environment is a better opportunity for outdoor activities. It makes older adults would like to take a walk within the neighborhood to enjoy their lives, and then improve their positive feelings and other psychological health of older adults.
The sidewalk condition plays the role of mediator between natural environment and psychological health of older adults. The natural environment has closed relationship with the sidewalk condition, because the sidewalk is usually outdoors, exposed in the natural environment. Currently, many communities still cannot realize the “pedestrian-and-vehicle dividing system”, so it is unsafe to walk on the road. In addition, older adults prefer to walk rather than cycle or drive within neighborhood, thus, as one of the most important walkable transportation infrastructures, the sidewalk is an infrastructure which older adults heavily rely on. The sidewalk condition, like surface evenness, width and blind sidewalk, can decide a sense of control of older adults [27], and then influence their psychology.
The neighbor support is the other mediator in the influence path of natural environment on psychological health of older adults. As mentioned above, supports from neighbors can be divided into formal and informal supports. No matter the formal support like the team of running and square dancing, or the informal support like encounters and incidental helps, the neighbor support is influenced by natural environment heavily. Since many neighbors supports usually occur outdoors, a good natural environment can increase the quality of the neighbor support. For instance, public spaces with a good air quality and greening are regarded as comfortable places to stay and relax, then square dancing or other neighbor supports on these public spaces will increasing markedly. Meanwhile, both formal and informal neighbor supports can provide opportunities for older adults to communicate with neighbors and get supports of daily life. More communication and supports can release mental pressure of older adults during daily life, bring more enjoyment, and also exercise their abilities of thinking, memory or concentration. Therefore, the natural environment can affect psychological health of older adults through neighbor support.

4.4. Effects of the Neighborhood Environment on the Social Relationship

The social relationship of older adults is their perception of interpersonal relationships and social roles in their life [11]. The dimension of social relationship is reflected by older adults’ personal relationship and social support. The mediation effect test shows no mediation effect exists between neighbor support and social relationship of older adults, it means that the neighbor support and the design-related safety affect the elderly’s social relationship respectively.
The neighbor is originally one important part of social relationship of older adults, so it is obvious that the neighbor support can enhance the social relationship of older adults. And the design-related safety makes older adults feel safe when they stay and wander in facilities or public spaces within the neighborhood. With a safe design of the neighborhood environment, they would like to spend more time on activities in these places, such as exercise and entertainment in facilities, chatting in public spaces. All these activities can enhance their social relationships with other people.

5. Conclusions and Implications

5.1. Conceptual Implications

This study develops an influence model of “NE-QoL” for community-dwelling older adults by conducting the multiple regression analysis and the mediation effect test. This “NE-QoL” model reveals the complex influence relations between urban neighborhood environment and the QoL of community-dwelling older adults.
This study focuses on dimensions of QoL of a particular group, community-dwelling older adults. Seven variables of neighborhood environment which significantly affect the QoL of community-dwelling older adults are identified, including sidewalk condition, natural environment, neighbor support, facilities related to physical exercise & recreation, facilities related to daily life, accessibility to facilities and design-related safety. It indicates that the above variables of neighborhood environment are indeed important influencing factors of QoL of community-dwelling older adults, while other variables of neighborhood environment cannot influence them dramatically. Furthermore, by testing the hypotheses of mediation effects, the neighbor support and accessibility to facilities are identified to have multiple mediation effects when facilities related to physical exercise & recreation affect the overall QoL of older adults, and the neighbor support and sidewalk condition are two simple mediators in the influence of natural environment on the psychological health of older adults. That means specific variables of neighborhood environment not only influence the QoL of community-dwelling older adults directly, but also influence them through other variables of neighborhood environment which are regarded as mediators.
Consequently, this study uncovers the underlying mechanism between urban neighborhood environment and the QoL of community-dwelling older adults, analyzes the mediation effects in these considerable influence relations, and then develop the “NE-QoL” model of community-dwelling older adults.

5.2. Practical Implications

This study can provide valuable practical implications when retrofit strategies of neighborhood environment are made. The QoL of community-dwelling older adults can be improved markedly through neighborhood environment retrofits, finally supporting most of community-dwelling older adults can age in place successfully.
All variables of neighborhood environment appearing in the “NE-QoL” model should be taken into consideration at first, since these variables have more significant direct influence on QoL than other variables of neighborhood environment, and it will be more efficient to retrofit these variables for improving QoL of community-dwelling older adults.
Moreover, among variables in the “NE-QoL” model, three mediators of neighborhood environment should be paid more close attention to when retrofit strategies are made, in order to increase the efficiency of QoL improvement. For instance, accessibility to facilities is a multiple mediator through which facilities related to physical exercise & recreation impact the overall QoL of community-dwelling older adults, enhancing the accessibility to facilities can help to further increase effects of retrofits of facilities related to physical exercise & recreation on the overall QoL. The neighbor support is a mediator in several influence paths. So, its retrofits are pretty crucial to improve the efficiency of retrofits of facilities related to physical exercise & recreation and natural environment. Retrofits of sidewalk condition are also helpful to strengthen effects of natural environment on psychological health of community-dwelling older adults.

5.3. Limitations and Future Research

Even though the “NE-QoL” model of community-dwelling older adults are established, providing valuable ideas of retrofit strategies of urban neighborhood environment, some limitations still exist. Since the study area is the urban area of Nanjing, which is a typical large city in China, this study has certain representativeness within eastern regions. However, the “NE-QoL” model may change due to regional differences. For instance, the effects of neighbor support may be various under diverse cultures of different regions. In future researches, regional factors will be taken into consideration, and “NE-QoL” models of different regions will be compared and analyzed.
In addition, only the mediation effects of variables of the neighborhood environment are considered in this study. But variables from other aspects may also be mediators between environment and QoL of community-dwelling older adults, such as personal behavior and physical activities. Our future researches will also try to discuss additional mediators from other aspects for the “NE-QoL” model of community-dwelling older adults.

Ethics approval and consent to participate

All procedures performed in this study involving human participation were with ethics approval from an independent research ethics committee of Southeast University. All the participants were informed about the purpose of the study and their right to refuse participation or terminate their involvement during the study and informed consent were obtained.

Author Contributions

Conceptualization, F.Z. and D.L.; methodology, F.Z. and D.L.; software, F.Z.; validation, F.Z. and D.L.; formal analysis, F.Z.; investigation, F.Z.; resources, F.Z. and D.L.; data curation, F.Z. and D.L.; writing—original draft preparation, F.Z.; writing—review and editing, F.Z. and D.L.; visualization, F.Z.; supervision, D.L.; project administration, D.L.; funding acquisition, D.L. and F.Z.

Funding

This research was funded by the National Key Research and Development Program, grant number 2018YFD1100202-05; the MOE (Ministry of Education in China) Project of Humanities and Social Sciences, grant number 17YJAZH038; the Fundamental Research Funds for the Central Universities, grant number 2242019K40063; the Social Science Project of Jiangsu Province, grant number 18GLB002 and Foundation of Outstanding Doctoral Dissertation and Innovative Talents from School of Civil Engineering, Southeast University, grant number CE02-1/2-15.

Acknowledgments

Thanks to Southeast University which provide good opportunity to study and research. And thanks to all the researchers and specialists who have proposed useful advice to this study. Also, thanks to all respondents who have participated in the survey of this study.

Conflicts of Interest

The authors declare no conflict of interest.

References

  1. United Nations. World Population Ageing 2015; Department of Economic and Social Affairs of United Nations: New York, NY, USA, 2015. [Google Scholar]
  2. Chen, L.; Han, W.J. Shanghai: Front-Runner of Community-Based Eldercare in China. J. Aging Soc. Policy 2016, 28, 292–307. [Google Scholar] [CrossRef] [PubMed]
  3. Li, H.; Xu, L.; Chi, I. Perceived Need for Home- and Community-Based Services: Experiences of Urban Chinese Older Adults With Functional Impairments. J. Aging Soc. Policy 2016. [Google Scholar] [CrossRef] [PubMed]
  4. Golant Stephen, M. Residential normalcy and the aging in place behaviors of older Americans. Prog. Geogr. 2015, 34, 1535–1557. [Google Scholar]
  5. Golant, S.M. Aging in the Right Place; Health Preofession Press: Baltimore, MD, USA, 2015. [Google Scholar]
  6. Clarke, P.; Nieuwenhuijsen, E.R. Environments for healthy ageing: A critical review. Maturitas 2009, 64, 14–19. [Google Scholar] [CrossRef]
  7. Loo, B.P.Y.; Mahendran, R.; Katagiri, K.; Lam, W.W.Y. Walking, neighbourhood environment and quality of life among older people. Curr. Opin. Environ. Sustain. 2017, 25, 8–13. [Google Scholar] [CrossRef]
  8. Loo, B.P.; Lam, W.W.; Mahendran, R.; Katagiri, K. How Is the Neighborhood Environment Related to the Health of Seniors Living in Hong Kong, Singapore, and Tokyo? Some Insights for Promoting Aging in Place. Ann. Am. Assoc. Geogr. 2017, 107, 812–828. [Google Scholar] [CrossRef]
  9. Chaudhury, H.; Mahmood, A.; Michael, Y.L.; Campo, M.; Hay, K. The influence of neighborhood residential density, physical and social environments on older adults’ physical activity: An exploratory study in two metropolitan areas. J. Aging Stud. 2012, 26, 35–43. [Google Scholar] [CrossRef]
  10. Guyatt, G.H.; Feeny, D.H.; Patrick, D.L. Measuring Health-Related Quality-of-Life. Ann. Intern. Med. 1993, 118, 622–629. [Google Scholar] [CrossRef]
  11. Group, W. The World Health Organization quality of life assessment (WHOQOL): Position paper from the World Health Organization. Soc. Sci. Med. 1995, 41, 1403–1409. [Google Scholar] [CrossRef]
  12. World Health Organization. WHOQOL_BREF: Introduction, Administration, Scoring and Generic Version of the Assessment (Field Trial Version); World Health Organization: Geneva, Switzerland, 1996. [Google Scholar]
  13. Engel, L.; Chudyk, A.M.; Ashe, M.C.; McKay, H.A.; Whitehurst, D.G.T.; Bryan, S. Older adults’ quality of life—Exploring the role of the built environment and social cohesion in community-dwelling seniors on low income. Soc. Sci. Med. 2016, 164, 1–11. [Google Scholar] [CrossRef]
  14. Zhang, Z.; Zhang, J. Perceived residential environment of neighborhood and subjective well-being among the elderly in China: A mediating role of sense of community. J. Environ. Psychol. 2017, 51, 82–94. [Google Scholar] [CrossRef]
  15. Yan, B.Q.; Gao, X.L.; Lyon, M. Modeling satisfaction amongst the elderl, in different Chinese urban neighborhoods. Soc. Sci. Med. 2014, 118, 127–134. [Google Scholar] [CrossRef] [PubMed]
  16. Fernández-Carro, C.; Módenes, J.A.; Spijker, J. Living conditions as predictor of elderly residential satisfaction. A cross-European view by poverty status. Eur. J. Ageing 2015, 12, 187–202. [Google Scholar] [CrossRef]
  17. Wu, J.-H.; Li, S.-H.; Sung, W.-Y. The study of perceived environment and its relation to senior citizen’s physical activity behavior intention. J. Bus. Res. 2016, 69, 2259–2264. [Google Scholar] [CrossRef]
  18. Chaudhury, H.; Campo, M.; Michael, Y.; Mahmood, A. Neighbourhood environment and physical activity in older adults. Soc. Sci. Med. 2016, 149, 104–113. [Google Scholar] [CrossRef]
  19. Mooney, S.J.; Joshi, S.; Cerda, M.; Kennedy, G.J.; Beard, J.R.; Rundle, A.G. Contextual Correlates of Physical Activity among Older Adults: A Neighborhood Environment-Wide Association Study (NE-WAS). Cancer Epidemiol. Biomark. Prev. Publ. Am. Assoc. Cancer Res. Cospons. Am. Soc. Prev. Oncol. 2017, 26, 495–504. [Google Scholar] [CrossRef]
  20. Lawton, M.P.; Simon, B. Ecology of Social Relationships in Housing for Elderly. Gerontologist 1968, 8, 108–115. [Google Scholar] [CrossRef]
  21. Lawton, M.P. An Ecological Theory of Aging Applied to Elderly Housing. J. Archit. Educ. 1977, 31, 8–10. [Google Scholar] [CrossRef]
  22. Xie, L.L. Age-Friendly Communities and Life Satisfaction Among the Elderly in Urban China. Res. Aging 2018, 40, 883–905. [Google Scholar] [CrossRef]
  23. Leung, M.-Y.; Famakin, I.; Kwok, T. Relationships between indoor facilities management components and elderly people’s quality of life: A study of private domestic buildings. Habitat Int. 2017, 66, 13–23. [Google Scholar] [CrossRef]
  24. Friedman, D.; Parikh, N.S.; Giunta, N.; Fahs, M.C.; Gallo, W.T. The influence of neighborhood factors on the quality of life of older adults attending New York City senior centers: Results from the Health Indicators Project. Qual. Life Res. Int. J. Qual. Life Asp. Treat. Care Rehabil. 2012, 21, 123–131. [Google Scholar] [CrossRef] [PubMed]
  25. Levasseur, M.; Desrosiers, J.; Noreau, L. Relationships between environment and quality of life of older adults with physical disabilities. Phys. Occup. Ther. Geriatr. 2004, 22, 37–53. [Google Scholar] [CrossRef]
  26. Yu, J.Y.; Ma, G.X.; Jiang, X.Y. Impact of the built environment and care services within rural nursing homes in China on quality of life for elderly residents. Eng. Constr. Archit. Manag. 2017, 24, 1170–1183. [Google Scholar] [CrossRef]
  27. Koehn, S.D.; Mahmood, A.N.; Stott-Eveneshen, S. Quality of Life for Diverse Older Adults in Assisted Living: The Centrality of Control. J. Gerontol. Soc. Work. 2016, 59, 512–536. [Google Scholar] [CrossRef]
  28. Parra, D.C.; Gomez, L.F.; Sarmiento, O.L.; Buchner, D.; Brownson, R.; Schimd, T.; Gomez, V.; Lobelo, F. Perceived and objective neighborhood environment attributes and health related quality of life among the elderly in Bogota, Colombia. Soc. Sci. Med. 2010, 70, 1070–1076. [Google Scholar] [CrossRef]
  29. Zhao, Y.; Chung, P.K. Neighborhood environment walkability and health-related quality of life among older adults in Hong Kong. Arch. Gerontol. Geriatr. 2017, 73, 182–186. [Google Scholar] [CrossRef]
  30. Vogt, S.; Mielck, A.; Berger, U.; Grill, E.; Peters, A.; Doring, A.; Holle, R.; Strobl, R.; Zimmermann, A.K.; Linkohr, B.; et al. Neighborhood and healthy aging in a German city: Distances to green space and senior service centers and their associations with physical constitution, disability, and health-related quality of life. Eur. J. Ageing 2015, 12, 273–283. [Google Scholar] [CrossRef]
  31. Subramanian, S.V.; Kubzansky, L.; Berkman, L.; Fay, M.; Kawachi, I. Neighborhood effects on the self-rated health of elders: Uncovering the relative importance of structural and service-related neighborhood environments. J. Gerontol. Ser. B Psychol. Sci. Soc. Sci. 2006, 61, S153–S160. [Google Scholar] [CrossRef]
  32. Dujardin, C.; Lorant, V.; Thomas, I. Self-assessed health of elderly people in Brussels: Does the built environment matter? Health Place 2014, 27, 59–67. [Google Scholar] [CrossRef]
  33. Chen, Y.Y.; Wong, G.H.; Lum, T.Y.; Lou, V.W.; Ho, A.H.; Luo, H.; Tong, T.L. Neighborhood support network, perceived proximity to community facilities and depressive symptoms among low socioeconomic status Chinese elders. Aging Ment. Health 2016, 20, 423–431. [Google Scholar] [CrossRef]
  34. Clarke, P.J.; Weuve, J.; Barnes, L.; Evans, D.A.; Mendes de Leon, C.F. Cognitive decline and the neighborhood environment. Ann. Epidemiol. 2015, 25, 849–854. [Google Scholar] [CrossRef] [PubMed]
  35. Alidoust, S.; Bosman, C.; Holden, G. Talking while walking: An investigation of perceived neighbourhood walkability and its implications for the social life of older people. J. Hous. Built Environ. 2017, 33, 133–150. [Google Scholar] [CrossRef]
  36. Zhang, F.; Li, D.; Ahrentzen, S.; Feng, H. Exploring the inner relationship among neighborhood environmental factors affecting quality of life of older adults based on SLR–ISM method. J. Hous. Built Environ. 2019. [Google Scholar] [CrossRef]
  37. Lawton, M.P.; Windley, P.G.; Byerts, T.O. Aging and the Environment: Theoretical Approaches; Springer Publishing Company: New York, NY, USA, 1982. [Google Scholar]
  38. Zhang, F.; Li, D. How Urban Neighborhood Environment Affects Quality of Life of Older Adults: Enlightenments for Supporting “Aging in Place”. In Proceedings of the 2019 International Conference on Construction and Real Estate Management: Construction Enterprises and Project Management (ICCREM 2019), Banff, AB, Canada, 21–24 May 2019. [Google Scholar]
  39. Hair, J.; Black, W.C.; Babin, B.J.; Anderson, R.E. Multivariate Data Analysis: International Version; Pearson Education Limited: Upper Saddle River, NJ, USA, 2010. [Google Scholar]
  40. Kaiser, H.F. The Varimax Criterion for Analytic Rotation in Factor-Analysis. Psychometrika 1958, 23, 187–200. [Google Scholar] [CrossRef]
  41. Hayes, A.F. Introduction to Mediation, Moderation, and Conditional Process Analysis: A Regression-Based Approach; Guilford Publications: New York, NY, USA, 2017. [Google Scholar]
  42. MacKinnon, D. Introduction to Statistical Mediation Analysis; Lawrence & Erlbaum Associates: New York, NY, USA, 2008. [Google Scholar]
  43. Hayes, A.F. Beyond Baron and Kenny: Statistical Mediation Analysis in the New Millennium. Commun. Monogr. 2009, 76, 408–420. [Google Scholar] [CrossRef]
  44. Fang, J.; Wen, Z.; Zhang, M.; Sun, P. The Analyses of Multiple Mediation Effects Based on Structural Equation Modeling. J. Psychol. Sci. 2014, 37, 735–741. (In Chinese) [Google Scholar]
  45. Ott, R.L.; Longnecker, M.T. An Introduction to Statistical Methods and Data Analysis, 6th ed.; Cengage Learning: Boston, MA, USA, 2008. [Google Scholar]
  46. Ingram, D.R. The concept of accessibility: A search for an operational form. Reg. Stud. 1971, 5, 101–107. [Google Scholar] [CrossRef]
  47. Zhang, F.; Li, D.; Ahrentzen, S.; Zhang, J. Assessing spatial disparities of accessibility to community-based service resources for Chinese older adults based on travel behavior: A city-wide study of Nanjing, China. Habitat Int. 2019, 88, 101984. [Google Scholar] [CrossRef]
  48. Ruengtam, P. Factor Analysis of Built Environment Design and Management of Residential Communities for Enhancing the Wellbeing of Elderly People. Procedia Eng. 2017, 180, 966–974. [Google Scholar] [CrossRef]
  49. Feng, J.; Yang, Z. Factors influencing travel behavior of urban elderly people in Nanjing. Prog. Geogr. 2015, 34, 1598–1608. (In Chinese) [Google Scholar]
Figure 1. The multi-scale environment geographical framework. Source: [8].
Figure 1. The multi-scale environment geographical framework. Source: [8].
Sustainability 11 05739 g001
Figure 2. The conceptual model of urban neighborhood environment and quality of life (QoL) of community-dwelling older adults.
Figure 2. The conceptual model of urban neighborhood environment and quality of life (QoL) of community-dwelling older adults.
Sustainability 11 05739 g002
Figure 3. The research flow chart of the methodology.
Figure 3. The research flow chart of the methodology.
Sustainability 11 05739 g003
Figure 4. The inner relationship among variables of neighborhood environment. Source: [36].
Figure 4. The inner relationship among variables of neighborhood environment. Source: [36].
Sustainability 11 05739 g004
Figure 5. The “NE-QoL” model of community-dwelling older adults.
Figure 5. The “NE-QoL” model of community-dwelling older adults.
Sustainability 11 05739 g005
Table 1. Variables and measurable items of the neighborhood environment.
Table 1. Variables and measurable items of the neighborhood environment.
VariableCodeMeasurable Item
E1 Land-use mix1Types of the functional area
2Scales of the functional area
3Degree of mixing of functional area
E2 Barrier-free design4Barrier-free design at the entrance of the residential building
5Barrier-free design in public space
6Barrier-free design in community facilities
E3 Street condition7Street network
8Crowdedness of streets
9Height of curbs
10Street noise
E4 Sidewalk condition11Surface evenness of sidewalk road
12Width of sidewalk road
13Sidewalk for the blind
E5 Natural environment14Air quality outdoors
15Greening rate of the neighborhood
16Comfort level outdoors on rainy or snowy days
E6 Neighbor support17Number of neighbors
18Familiarity with neighbors
19Support or helps from neighbors
E7 Public transport20Bus stations for the neighborhood
21Subway stations for the neighborhood
E8 Outdoor public spaces22Parks within the neighborhood
23Entertainment squares within the neighborhood
24Long corridors within the neighborhood
E9 Facilities related to health & security25Facilities related to the health of older adults within the neighborhood (e.g., clinics, pharmacies, community health centers, rehabilitation centers, etc.)
26Facilities related to the security of older adults within the neighborhood (e.g., monitoring facilities, guards, entrance control system, etc.)
E10 Facilities related to physical exercise & recreation27Facilities related to physical exercises of older adults within the neighborhood (e.g., senior centers, fitness equipment, swimming pools, etc.)
28Facilities related to recreations of older adults within the neighborhood (e.g., community libraries, senior centers, etc.)
E11 Facilities related to daily life29Shopping facilities within the neighborhood (e.g., supermarkets, shopping malls, grocery stores, etc.)
30Specific facilities within the neighborhood (e.g., newsstands, banks, bookstore, laundries, etc.)
31Other facilities related to daily life within the neighborhood (e.g., parking lot, delivery lockers, drinking water facilities, etc.)
E12 Accessibility to facilities32Travel distance to facilities
33Travel time to facilities
34Roads connecting to facilities
E13 Traffic-related safety35Safety of motor vehicles
36Safety of non-motor vehicles
37Safety of pedestrians
E14 Crime-related safety38Personal safety outdoors in the daytime
39Personal safety outdoors at night
E15 Design-related safety40Safety of design related to streets
41Safety of design related to different levels
42Safety of design related to outdoor public spaces
E16 Security43Security from neighborhood design and planning
44Security from security facilities
Table 2. Variables and measurable items of the quality of life (QoL) of community-dwelling older adults.
Table 2. Variables and measurable items of the quality of life (QoL) of community-dwelling older adults.
DimensionCodeMeasurable Item
Q1 Overall QoL1How would you rate your quality of life?
2How would you feel about your personal wellbeing?
Q2 Physical health3To what extent do you feel that physical pain prevents you from doing what you need to do?
4How much do you need any medical treatment to function in your daily life?
5Do you have enough energy for everyday life?
6How well are you able to get around?
7How satisfied are you with your sleep?
8How satisfied are you with your ability to perform your daily living activities?
9How satisfied are you with your capacity for work?
Q3 Psychological health10How much do you enjoy life?
11To what extent do you feel your life to be meaningful?
12How well are you able to concentrate?
13Are you able to accept your bodily appearance?
14How satisfied are you with yourself?
15How often do you have negative feelings such as blue mood, despair, anxiety, depression?
Q4 Social relationship16How satisfied are you with your personal relationships?
17How satisfied are you with the support you get from your friends?
Table 3. General information of respondents.
Table 3. General information of respondents.
General Information of RespondentsOptionsFrequencyPercentage
Age60–6912565.10%
70–792915.10%
≥ 803819.80%
GenderFemale9448.96%
Male9851.04%
Type of communityCommercial housing11660.42%
Affordable housing84.17%
Self-built housing5528.64%
Others136.77%
Who they live withLive alone168.33%
Live with partner11961.98%
Live with children4925.52%
Others84.17%
Length of residence≤ 5 years4724.48%
5–10 years4623.96%
≥ 10 years9951.56%
Table 4. The reliability and validation test of the neighborhood environment.
Table 4. The reliability and validation test of the neighborhood environment.
VariableCode of Measurable ItemFactor Loadingα-Valueα-Value If DeletedFinal α-ValueDecision
E1 Land-use mix10.7720.9310.9460.931Accept
20.8650.883Accept
30.8780.867Accept
E2 Barrier-free design40.8630.9440.9240.944Accept
50.8160.899Accept
60.7520.930Accept
E3 Street condition70.5710.9300.9090.930Accept
80.6930.914Accept
90.7350.901Accept
100.7490.910Accept
E4 Sidewalk condition110.5950.8440.8300.844Accept
120.6460.710Accept
130.8100.797Accept
E5 Natural environment140.7070.8830.8360.883Accept
150.6420.802Accept
160.4900.866Accept
E6 Neighbor support170.7670.8950.9110.895Accept
180.8150.827Accept
190.8450.792Accept
E7 Public transport200.6450.815-0.815Accept
210.751-Accept
E8 Outdoor public spaces220.4370.9160.9170.917Accept
230.5280.852Accept
240.5690.864Accept
E9 Facilities related to health & security250.6070.844-0.844Accept
260.539-Accept
E10 Facilities related to physical exercise & recreation270.7920.947-0.947Accept
280.823-Accept
E11 Facilities related to daily life290.5910.8740.7300.874Accept
300.4210.858Accept
310.8460.873Accept
E12 Accessibility to facilities320.5780.9620.9380.962Accept
330.5880.928Accept
340.6200.962Accept
E13 Traffic-related safety350.5400.9260.9430.926Accept
360.6570.860Accept
370.5780.875Accept
E14 Crime-related safety380.6960.910-0.910Accept
390.625-Accept
E15 Design-related safety400.4610.9420.9570.942Accept
410.4730.910Accept
420.4190.877Accept
E16 Security430.7870.925-0.925Accept
440.715-Accept
Table 5. The reliability test of the QoL of community-dwelling older adults.
Table 5. The reliability test of the QoL of community-dwelling older adults.
DimensionCode of Measurable Itemα-Valueα-Values If DeletedFinal α-ValueDecision
Q1 Overall QoL10.922-0.922Accept
2 - Accept
Q2 Physical health30.4560.6420.853Remove
4 0.597Remove
50.331Accept
60.304Accept
70.291Accept
80.249Accept
90.287Accept
Q3 Psychological health100.7130.5890.853Accept
11 0.573Accept
120.638Accept
130.631Accept
140.635Accept
150.853Remove
Q4 Social relationship160.835-0.835Accept
17 - Accept
Table 6. Results of the multiple regression analysis.
Table 6. Results of the multiple regression analysis.
ModelB (95% CI)S.E.tSig.RR2ANOVA
FSig.
Q1 Overall QoLConstant1.032 (0.622–1.441)0.2084.9700.0000.6790.46253.7430.000
E60.384 (0.240–0.529)0.0735.2440.000
E120.226 (0.083–0.369)0.0723.1250.002
E100.123 (0.007–0.240)0.0602.0850.038
Q2 Physical healthConstant2.454 (1.996–2.911)0.23210.5810.0000.3240.10522.5380.000
E60.301 (0.176–0.427)0.0644.7280.000
Q3 Psychological healthConstant0.394 (−0.539–1.326)0.4730.8330.4060.5120.26316.6400.000
E110.324 (0.195–0.452)0.0654.9590.000
E60.151 (0.003–0.299)0.0752.0090.046
E40.254 (0.107–0.401)0.0753.4100.001
E50.187 (0.032–0.342)0.0782.3860.018
Q4 Social relationshipConstant0.444 (−0.604–1.491)0.5310.83604040.5450.29726.4500.000
E60.466 (0.317–0.614)0.0756.1830.000
E110.268 (0.120–0.416)0.0753.5770.000
E150.205 (0.034–0.377)0.0872.3590.019
Notes: B = unstandardized beta; S.E. = standard error; Sig. = significance.
Table 7. Results of the multiple mediation effect test of H1.
Table 7. Results of the multiple mediation effect test of H1.
ModelModel 1Model 2Model 3Model 4
Independent VariableY = Q1M1 = E6M2 = E12Y = Q1
BS.E.BS.E.BS.E.BS.E.
X = E100.524 ***0.0620.507 ***0.0630.506 ***0.0540.157 **0.075
M1 = E6----0.376 ***0.0540.365 ***0.070
M2 = E12 ----0.261 ***0.084
F71.899 ***65.882 ***136.182 ***53.743 ***
R0.5240.5080.7680.680
R20.2750.2580.5900.462
BootstrapMediation effectIndirect effectBootLLCIBootULCI
X→M1→Y0.1850.1060.285
X→M1→M2→Y0.0450.0180.095
X→M2→Y0.1320.0560.228
Hypothesis 1Supported
Note: B = unstandardized beta; S.E. = standard error; ***-significant at the 0.01 level (2-tailed); **-significant at 0.05 level (2-tailed).
Table 8. Results of the mediation effect test of H2.
Table 8. Results of the mediation effect test of H2.
ModelModel 1Model 2Model 3
Independent VariableY = Q3M = E4Y = Q3
BSEBSEBSE
X=E50.318 ***0.069−0.705 ***0.0520.450 **0.096
M=E4----0.192 **0.096
F20.892 ***187.656 ***12.585 ***
R0.3150.7050.344
R20.0990.4970.118
Sobel testIndirect effect = −0.135, Z = −1.963 **
BootstrapIndirect effectBootLLCIBootULCI
−0.135−0.261−0.005
Hypothesis 2Supported
Note: B = unstandardized beta; S.E. = standard error; ***-significant at the 0.01 level (2-tailed); **-significant at 0.05 level (2-tailed)
Table 9. Results of the mediation effect test of H3.
Table 9. Results of the mediation effect test of H3.
ModelModel 1Model 2Model 3
Independent VariableY = Q3M = E6Y = Q3
BSEBSEBSE
X = E50.315 ***0.0690.554 ***0.0600.179 **0.081
M = E6----0.246 ***0.081
F20.892 ***84.089 ***15.500**
R0.3150.5540.375
R20.0990.3070.141
Sobel testIndirect effect = 0.136, Z = 2.865 ***
BootstrapIndirect effectBootLLCIBootULCI
0.1360.0460.244
Hypothesis 3Supported
Note: B = unstandardized beta; S.E. = standard error; ***-significant at the 0.01 level (2-tailed); **-significant at 0.05 level (2-tailed); *-significant at 0.1 level (2-tailed).
Table 10. Results of the mediation effect test of H4.
Table 10. Results of the mediation effect test of H4.
ModelModel 1Model 2Model 3
Independent VariableY = Q4M = E15Y = Q4
BSEBSEBSE
X=E60.499 ***0.063−0.592 ***0.0590.510 ***0.078
M=E15----0.0200.078
F62.892 ***102.628 ***31.323 ***
R0.4990.5920.499
R20.2490.3510.249
Sobel testIndirect effect = −0.012, Z = −0.251
BootstrapIndirect effectBootLLCIBootULCI
−0.012−0.1270.089
Hypothesis 4Not supported
Note: B = unstandardized beta; S.E. = standard error; ***-significant at the 0.01 level (2-tailed); **-significant at 0.05 level (2-tailed); *-significant at 0.1 level (2-tailed).

Share and Cite

MDPI and ACS Style

Zhang, F.; Li, D. How the Urban Neighborhood Environment Influences the Quality of Life of Chinese Community-Dwelling Older Adults: An Influence Model of “NE-QoL”. Sustainability 2019, 11, 5739. https://doi.org/10.3390/su11205739

AMA Style

Zhang F, Li D. How the Urban Neighborhood Environment Influences the Quality of Life of Chinese Community-Dwelling Older Adults: An Influence Model of “NE-QoL”. Sustainability. 2019; 11(20):5739. https://doi.org/10.3390/su11205739

Chicago/Turabian Style

Zhang, Fan, and Dezhi Li. 2019. "How the Urban Neighborhood Environment Influences the Quality of Life of Chinese Community-Dwelling Older Adults: An Influence Model of “NE-QoL”" Sustainability 11, no. 20: 5739. https://doi.org/10.3390/su11205739

APA Style

Zhang, F., & Li, D. (2019). How the Urban Neighborhood Environment Influences the Quality of Life of Chinese Community-Dwelling Older Adults: An Influence Model of “NE-QoL”. Sustainability, 11(20), 5739. https://doi.org/10.3390/su11205739

Note that from the first issue of 2016, this journal uses article numbers instead of page numbers. See further details here.

Article Metrics

Back to TopTop