Urban Ecological Efficiency and Its Influencing Factors—A Case Study in Henan Province, China
Abstract
1. Introduction
2. Evaluation Framework of Urban Ecological Efficiency in Henan Province
2.1. Regional Overview
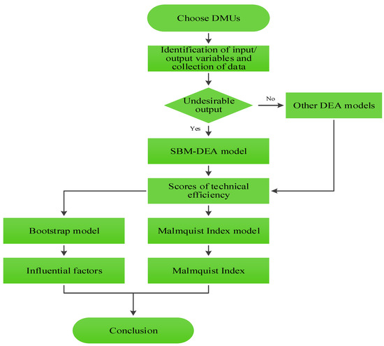
2.2. Model Method
2.2.1. SBM-DEA Model Containing Undesirable Output
2.2.2. Malmquist Index Model
2.2.3. Bootstrap Regression Model
2.3. Construction of Index System and Data Sources
2.3.1. Evaluation Index Selection
2.3.2. Research Object and Data Sources
3. Measurement and Evaluation of Urban Ecological Efficiency in Henan Province
3.1. Analysis on Evolution of Temporal and Spatial Pattern of Urban Ecological Efficiency in Henan Province
3.1.1. Analysis on Temporal Evolution of Urban Ecological Efficiency in Henan Province
3.1.2. Spatial Pattern Distribution of Urban Ecological Efficiency in Henan Province
3.2. Temporal and Spatial Change Characteristics of Malmquist Index of Urban Ecological Efficiency in Henan Province
3.2.1. Temporal Evolution of Malmquist Index of Urban Ecological Efficiency
3.2.2. Regional Distribution of Malmquist Index of Urban Ecological Efficiency
4. Analysis on Influencing Factors of Urban Ecological Efficiency in Henan Province
5. Conclusions and Policy Suggestions
5.1. Conclusions
- (1)
- The urban ecological efficiency in Henan province is low in the mass but presented a fluctuating growth trend. The annual average value of the urban ecological efficiency in Henan province was only 0.768 but presented a fluctuating growth trend. The resource utilization level of the urban ecological construction was rising continuously. The annual average value of the scale efficiency of the urban ecological efficiency in Henan province from 2005 to 2016 was 0.888, while that of the pure technical efficiency was 0.878. But after 2013, the gap between the two had begun to narrow. The Malmquist index of the urban ecological efficiency in Henan province increased by an average of 3.4% a year, which indicated that the utilization degree of the ecological resource of each prefecture-level city in Henan province was rising continuously. Thereinto, the average annual growth rate of the technological progress index and the efficiency change index was 2.3% and 1%, respectively. The Malmquist index growth of the urban ecological efficiency in Henan province is mainly due to the technological progress, but it fluctuates greatly.
- (2)
- There is an obvious regional difference in the urban ecological efficiency in Henan province. There is a significant difference in the urban ecological efficiency level among the five regions in Henan province. From 2005 to 2016, the comprehensive technical efficiency value of the urban ecological efficiency in the five regions of Henan province was 0.875 in Eastern Henan, 0.911 in Western Henan, 0.840 in Southern Henan, 0.562 in Northern Henan, and 0.870 in Central Henan, respectively. Thereinto, the difference between Western Henan with the highest urban ecological efficiency value and Northern Henan with the lowest urban ecological efficiency value was 0.349. The Malmquist index of the urban ecological efficiency in Eastern Henan and Central Henan basically kept in the stable state of 1; the Malmquist index of the urban ecological efficiency in Southern Henan and Northern Henan was growing at a low speed of 1.5% and 4.2%, respectively; the average annual growth rate of the Malmquist index of the urban ecological efficiency in Western Henan was as high as 12.8%. Meanwhile, 18 prefecture-level cities of Henan province were divided into three categories according to their main driving factors: the balanced-development type, the technology-oriented type, and the scale-oriented type.
- (3)
- The governmental financial support has a negative impact on the urban ecological efficiency in Henan province; the level of opening to the outside world, the urban population density, and the urban greening level have a positive impact on the urban ecological efficiency in Henan province. The economic scale has a positive impact on the urban ecological efficiency in Henan province, and the industrial structure has a negative impact on the urban ecological efficiency in Henan province, but the significance of the two is not obvious.
5.2. Policy Suggestions
- (1)
- Different strategies for improving the urban ecological efficiency should be adopted according to the actual situation of different regions in Henan province. Among the five regions of Henan province, Central Henan with Zhengzhou as the center and Western Henan with Luoyang as the center have a higher level of economic development, the advanced technology, and a pool of talents, and accordingly should take the energy-saving and emission-reduction technology development as the key point. Northern Henan should strive to change the economic development mode from the extensive development mode of “high-production and high-emission” to the intensive development mode, and improve the urban ecological efficiency through such measures as the industrial structure adjustment, the implementation of mandatory punishment to the heavily polluted industries, and the closure of the illegal pollution discharge enterprises. Eastern Henan and Southern Henan should realize that a good natural environment is an important driving force for the economic development, and cautiously choose and undertake the industrial transfer according to their own resource endowment and actual situation. In addition, Henan province should promote the overall improvement of the urban ecological efficiency from the perspective of the overall situation by such measures as strengthening the communication and cooperation among different regions and constructing a convenient and fast channel of technology popularization.
- (2)
- Henan province should upgrade the level of the opening to the outside world in an all-round way. Specifically, Henan province may attract the foreign investment with the help of the unique advantages of Zhengzhou airport area and the Central Plains urban agglomeration construction, optimize the trade export structure, transform from the processing export trade with high-pollution and high-emission to the innovative export industry with high-technology and low-pollution, so as to improve the urban ecological efficiency level in Henan province and achieve the overall goal of the sustainable development.
- (3)
- Henan province should moderately increase the urban population number. Around the central cities such as Zhengzhou and Luoyang, Henan province should push forward the citizenization process of migrant workers to enlarge the urban population scale. In recent years, the population of Henan province, especially the scientific and technological innovation talents, has been facing a serious outflow problem. To solve this problem, Henan province should optimize the policy system of the talent introduction, construct various innovative and entrepreneurial platforms for the talent development, and give priority to the talent introduction work, so as to form a good atmosphere of “respecting labor, respecting knowledge, and respecting talents” in the whole society and then enhance the attraction of Henan province to the outstanding talents and lay a good talent foundation for the improvement of the urban ecological efficiency.
- (4)
- Henan province should change the governmental development idea. The weight of the economic indicators such as GDP and the fiscal revenue in the governmental performance appraisal mechanism should be moderately decreased and that of the environmental control and the ecological protection should be greatly increased. The development idea of emphasizing economy over environment should be effectively reversed. The reward and punishment mechanism to promote the green ecological development of local governments should be constructed to provide the system guarantee for changing the governmental development idea.
Author Contributions
Funding
Acknowledgments
Conflicts of Interest
References
- Yan, G. Green Paper on Ecological Civilization: An Evaluation Report on Ecological Civilization Construction in China’s Provinces; Social Sciences Academic Press: Beijing, China, 2015. (In Chinese) [Google Scholar]
- Schaltegger, S.; Sturm, A. Ökologische Rationalität: Ansatzpunkte zur Ausgestaltung von ökologieorientierten Managementinstrumenten. Die Unternehm. 1990, 44, 273–290. [Google Scholar]
- WBCSD. Eco-Efficient Leadership for Improved Economic and Environmental Performance; WBCSD Publishing: Geneva, Switzerland, 1995. [Google Scholar]
- OECD. Eco-Efficiency; OECD Publishing: Paris, France, 1998. [Google Scholar]
- Dyckhoff, H.; Allen, K. Measuring ecological efficiency with data envelopment analysis (DEA). Eur. J. Oper. Res. 2001, 132, 312–325. [Google Scholar] [CrossRef]
- York, R.; Rosa, E.A.; Dietz, T. The ecological footprint intensity of national economies. J. Ind. Ecol. 2004, 8, 139–154. [Google Scholar] [CrossRef]
- Hur, T.; Kim, I.; Yamamoto, R. Measurement of green productivity and its improvement. J. Clean. Prod. 2004, 12, 673–683. [Google Scholar] [CrossRef]
- Seppäläa, J.; Melanen, M.; Mäenpää, I.; Koskela, S.; Tenhunen, J.; Hiltunen, M.R. How Can the Eco-efficiency of a Region be Measured and Monitored. J. Ind. Ecol 2005, 9, 117–130. [Google Scholar] [CrossRef]
- Wursthorn, S.; Poganietz, W.R.; Schebek, L. Economic-environmental monitoring indicators for European Countries: A disaggregated sector-based approach for monitoring eco-efficiency. Ecol. Econ. 2011, 70, 487–496. [Google Scholar] [CrossRef]
- Lin, Z. Ecological urbanism in East Asia: A comparative assessment of two eco-cities in Japan and China. Landsc. Urban Plan. 2018, 179, 90–102. [Google Scholar] [CrossRef]
- Zheng, D.F.; Hao, S.; Sun, C.Z.; Lv, L.T. Temporal and spatial evolution analysis and trend prediction of ecological efficiency in mainland China. Geogr. Res. 2018, 37, 1034–1046. (In Chinese) [Google Scholar]
- Ren, Y.F.; Fang, C.L.; Lin, X.Q. Evaluation of ecological efficiency of four major urban agglomerations in eastern coastal areas of China. Acta Geogr. Sin. 2017, 72, 2047–2063. (In Chinese) [Google Scholar]
- Yang, L.; Du, P. Evaluation of urban ecological efficiency based on factor analysis and super efficiency DEA. Stat. Decis. 2017, 16, 52–55. (In Chinese) [Google Scholar]
- Giordano, P.; Caputo, P.; Vancheri, A. Fuzzy evaluation of heterogeneous quantities: Measuring urban ecological efficiency. Ecol. Model. 2014, 288, 112–126. [Google Scholar] [CrossRef]
- Fu, L.N.; Chen, X.H.; Leng, Z.H. Study on ecological efficiency of urban agglomeration based on super efficiency DEA model: A case study of Changsha-Zhuzhou-Xiangtan “3+5” urban agglomeration. China Popul. Resour. Environ. 2013, 23, 169–175. (In Chinese) [Google Scholar]
- Han, Z.L.; Wu, A.L.; Peng, F.; Sun, J.; Xia, K. Ecological efficiency of Bohai Rim region based on undesirable output and threshold regression model. Prog. Geogr 2018, 37, 255–265. (In Chinese) [Google Scholar]
- Hou, M.Y.; Yao, S.B. Measurement of urban ecological efficiency and its spatio-temporal dynamic evolution in China. China Popul. Resour. Environ. 2018, 28, 13–21. (In Chinese) [Google Scholar]
- Ma, X.; Wang, C.; Yu, Y.; Li, Y.; Dong, B.; Zhang, X.; Niu, X.; Yang, Q.; Chen, R.; Li, Y.; et al. Ecological efficiency in China and its influencing factors—A super-efficient SBM metafrontier-Malmquist-Tobit model study. Environ. Sci. Pollut. Res. 2018, 25, 20880–20898. [Google Scholar] [CrossRef] [PubMed]
- Lo Storto, C. Ecological efficiency based ranking of cities: A combined DEA cross-efficiency and Shannon’s entropy method. Sustainability 2016, 8, 124. [Google Scholar] [CrossRef]
- Henan Provincial People’s Government. Basic Situation of Henan Province. Available online: https://www.henan.gov.cn/2018/05-31/2408.html (accessed on 21 August 2019).
- Farrell, M.J. The measurement of productive efficiency. J. R. Stat. Soc. Ser. A (Gen.). 1957, 120, 253–281. [Google Scholar] [CrossRef]
- Charnes, A.; Cooper, W.W.; Rhodes, E. Measuring the efficiency of decision making units. Eur. J. Oper. Res. 1978, 2, 429–444. [Google Scholar] [CrossRef]
- Tone, K. A slacks-based measure of efficiency in data envelopment analysis. Eur. J. Oper. Res. 2001, 130, 498–509. [Google Scholar] [CrossRef]
- Malmquist, S. Index numbers and indifference surfaces. Trab. Estad. Investig. Oper. 1953, 4, 209–242. [Google Scholar] [CrossRef]
- Färe, R.; Grosskopf, S.; Lindgren, B.; Roos, P. Productivity changes in Swedish pharamacies 1980–1989: A non-parametric Malmquist approach. J. Product. Anal. 1992, 3, 85–101. [Google Scholar] [CrossRef]
- Simar, L.; Wilson, P.W. Estimation and inference in two-stage, semi-parametric models of production processes. J. Econom. 2007, 136, 31–64. [Google Scholar] [CrossRef]
- Li, J.J.; Luo, N.S. Influence of urban scale on ecological efficiency and analysis of regional differences. China Popul. Resour. Environ. 2016, 26, 129–136. (In Chinese) [Google Scholar]
- Wang, J.; Kong, F.B. Study on evaluation of regional industrial ecological efficiency: A case study of Poyang Lake ecological economic zone. Econ. Geogr. 2012, 32, 101–107. (In Chinese) [Google Scholar]
- Li, Q.; Gao, N. Study on evolution and influencing factors of spatial and temporal pattern of ecological efficiency in Yangtze River Economic Zone. J. Chongqing Univ. (Soc. Ed.). 2018, 24, 29–37. (In Chinese) [Google Scholar]
- Henan Province Bureau of Statistics. Statistical Yearbook of Henan Province (2006–2017); China Statistics Press: Beijing, China, 2006–2017. (In Chinese) [Google Scholar]
- Department of Urban Socio-Economic Survey, National Bureau of Statistics of China. Urban Statistical Yearbook of China (2006–2017); China Statistics Press: Beijing, China, 2006–2017. (In Chinese) [Google Scholar]
- Ministry of Housing and Urban-Rural Development of the People’s Republic of China. Statistical Yearbook of Urban Construction in China (2006–2017); China Statistics Press: Beijing, China, 2006–2017. (In Chinese) [Google Scholar]
- Wang, N.; Gai, M. Study on ecological efficiency and influencing factors in Bohai Rim region based on undesirable output SBM Model. Resour. Dev. Mark. 2018, 34, 741–746. (In Chinese) [Google Scholar]
- Qian, L. Study on the measurement of urban green economy efficiency and the spatial measurement of its influencing factors in China. Inq. Econ. Issues 2018, 8, 160–170. (In Chinese) [Google Scholar]
- Wang, X.L.; Fang, X.C. Study on Ecological efficiency Measurement and influencing factors of old industrial bases in Northeast China—An Analysis based on DEA-Malmquist-Tobit model. Ecol. Econ. 2017, 33, 95–99. (In Chinese) [Google Scholar]







| Index | Variable | Variable Declaration |
|---|---|---|
| input index () | labor force input (x1) | number of employed persons in employment units of cities and towns (10,000 person) |
| capital input (x2) | total sum of fixed asset investment of whole society (100 million yuan) | |
| land resource input (x3) | area of urban built-up districts (square kilometer) | |
| energy input (x4) | annual electricity consumption (100 million kilowatt hour) | |
| desirable output () | economic aggregate (y1) | gross domestic product (GDP) (100 million yuan) |
| undesirable output () | environmental pollution (y2) | industrial waste water discharge quantity (10,000 ton) |
| industrial sulfur dioxide discharge quantity (ton) | ||
| industrial smoke (powder) dust discharge quantity (ton) |
| Variable | Standard Deviation | Average Value | Maximum Value | Minimum Value |
|---|---|---|---|---|
| number of employed persons in employment units of cities and towns (10,000 person) | 30.517 | 47.325 | 200.850 | 6.170 |
| total sum of fixed asset investment of whole society (100 million yuan) | 1006.588 | 1071.414 | 7070.370 | 68.948 |
| area of urban built-up districts (square kilometer) | 75.038 | 91.582 | 457.000 | 24.260 |
| annual electricity consumption (100 million kilowatt hour) | 104.477 | 128.168 | 504.920 | 15.327 |
| gross domestic product (GDP) (100 million yuan) | 1141.653 | 1399.755 | 8113.970 | 144.328 |
| industrial waste water discharge quantity (10,000 ton) | 4496.714 | 7119.653 | 21807.000 | 670.000 |
| industrial sulfur dioxide discharge quantity (ton) | 53104.003 | 62809.771 | 304570.000 | 1917.000 |
| industrial smoke (powder) dust discharge quantity (ton) | 28458.158 | 31998.875 | 172219.000 | 1114.000 |
| Variable | Average Value | Maximum Value | Minimum Value | Standard Deviation |
|---|---|---|---|---|
| economic scale | 0.310 | 1.090 | 0.071 | 0.200 |
| industrial structure | 47.196 | 70.338 | 23.631 | 11.273 |
| level of opening to the outside world | 0.298 | 1.077 | 0.018 | 0.223 |
| urban population density | 7.746 | 26.769 | 1.218 | 5.322 |
| urban greening level | 30.813 | 83.141 | 8.125 | 13.565 |
| governmental financial support | 12.759 | 21.237 | 6.055 | 3.532 |
| Variable | Coefficient | Standard Error | Z Value | P Value |
|---|---|---|---|---|
| economic scale | 0.171 | 0.187 | 0.914 | 0.360 |
| industrial structure | −0.002 | 0.005 | −0.402 | 0.686 |
| level of opening to the outside world | 0.596 *** | 0.198 | 3.016 | 0.003 |
| urban population density | 0.042 *** | 0.008 | 5.229 | 0.000 |
| urban greening level | 0.005 ** | 0.002 | 2.374 | 0.018 |
| governmental financial support | −0.002 ** | 0.013 | −2.146 | 0.032 |
| constant term | −0.336 | 0.232 | −1.451 | 0.149 |
© 2019 by the authors. Licensee MDPI, Basel, Switzerland. This article is an open access article distributed under the terms and conditions of the Creative Commons Attribution (CC BY) license (http://creativecommons.org/licenses/by/4.0/).
Share and Cite
Liu, T.; Li, J.; Chen, J.; Yang, S. Urban Ecological Efficiency and Its Influencing Factors—A Case Study in Henan Province, China. Sustainability 2019, 11, 5048. https://doi.org/10.3390/su11185048
Liu T, Li J, Chen J, Yang S. Urban Ecological Efficiency and Its Influencing Factors—A Case Study in Henan Province, China. Sustainability. 2019; 11(18):5048. https://doi.org/10.3390/su11185048
Chicago/Turabian StyleLiu, Tao, Jixia Li, Juan Chen, and Shaolei Yang. 2019. "Urban Ecological Efficiency and Its Influencing Factors—A Case Study in Henan Province, China" Sustainability 11, no. 18: 5048. https://doi.org/10.3390/su11185048
APA StyleLiu, T., Li, J., Chen, J., & Yang, S. (2019). Urban Ecological Efficiency and Its Influencing Factors—A Case Study in Henan Province, China. Sustainability, 11(18), 5048. https://doi.org/10.3390/su11185048
