Next Article in Journal
A Sustainable Development Perspective on Cooperative Culture, Knowledge Flow, and Innovation Network Governance Performance
Next Article in Special Issue
Mapping the Knowledge Domain of Smart-City Research: A Bibliometric and Scientometric Analysis
Previous Article in Journal
Analysis of the Performance of Transporting Soybeans from Mato Grosso for Export: A Case Study of the Tapajós-Teles Pires Waterway
Previous Article in Special Issue
Urban Ecological Efficiency and Its Influencing Factors—A Case Study in Henan Province, China
 
 
Font Type:
Arial Georgia Verdana
Font Size:
Aa Aa Aa
Line Spacing:
Column Width:
Background:
Article

A Novel Evaluation Model for Urban Smart Growth Based on Principal Component Regression and Radial Basis Function Neural Network

1
School of Civil Engineering, Wuhan University, Wuhan 430072, China
2
GNSS Research Center, Wuhan University, Wuhan 430072, China
*
Author to whom correspondence should be addressed.
Sustainability 2019, 11(21), 6125; https://doi.org/10.3390/su11216125
Submission received: 31 August 2019 / Revised: 22 October 2019 / Accepted: 29 October 2019 / Published: 3 November 2019
(This article belongs to the Collection Sustainable Smart Cities and Villages)

Abstract

Smart growth is widely adopted by urban planners as an innovative approach, which can guide a city to develop into an environmentally friendly modern city. Therefore, determining the degree of smart growth is quite significant. In this paper, sustainable degree (SD) is proposed to evaluate the level of urban smart growth, which is established by principal component regression (PCR) and the radial basis function (RBF) neural network. In the case study of Yumen and Otago, the SD values of Yumen and Otago are 0.04482 and 0.04591, respectively, and both plans are moderately successful. Yumen should give more attention to environmental development while Otago should concentrate on economic development. In order to make a reliable future plan, a self-organizing map (SOM) is conducted to classify all indicators and the RBF neural network-trained indicators are separate under different classifications to output new plans. Finally, the reliability of the plan is confirmed by cellular automata (CA). Through simulation of the trend of urban development, it is found that the development speed of Yumen and Otago would increase slowly in the long term. This paper provides a powerful reference for cities pursuing smart growth.

1. Introduction

The process of urbanization is changing rapidly. It is predicted that by 2050, more than 66% of the world’s population will be urban, which means more than 2.5 billion rural residents will move to cities [1,2] and subsequently urban sprawl will occur. However, the disadvantages of the current urban development mode have been exposed clearly, such as building congestion, traffic congestion, excessive consumption of resources, environmental deterioration, pollution aggravation, etc. [3,4]. As shown in Figure 1, the balance between urban development and the natural environment is becoming a major challenge [5]. To deal with the above ineffectiveness and unsustainability, smart growth is emerged as a comprehensive development strategy toward urban planning and design [6].
What is smart growth exactly? The US Environment Protection Agency (EPA) believes that smart growth consists of healthy communities, economic development and jobs, strong neighborhoods, and available transportations, which is the integration of the economy, community, and ecology as well. “Smart growth is oriented towards towns, transportation, and people, as well as the maximum use of housing, commerce, and retail,” supported by a smart growth network (SGN). The American Planning Association suggests public health and healthy communities should be considered. The US Department of Housing and Urban Development emphasizes that smart growth focuses on increasing housing options, integrating diverse land uses with housing, and elevating design as a consideration. It is increasingly obvious that the definition of smart growth mostly concentrates on certain themes; there is no universal definition that can satisfy everyone [7]. Therefore, it is urgent to find a comprehensive framework for smart growth.
Smart growth is closely related with being economically prosperous, socially equitable, and environmentally sustainable [8]. However, the role of smart growth has always been controversial. Compared with traditional planning methods, the mode of smart growth can attain the expected outcomes with an open political context and government-centralized decisions [9]. Then, the effects of smart growth have been verified in the aspect of population; it can not only promote the population density of urban centers but also contribute to the realization of energy-saving goals [10]. Paradoxically, some studies have revealed the potentially negative environmental influences of smart growth, which have disappointed many policy makers [11]. It is extremely obvious that smart growth may have different effects due to the different characteristics of cities. If policy planners can analyze these effects with some scientific methods in advance, the goals of urban planning can more easily achieved and developed within the predetermined expectations [12].
In the past several decades, a large volume of studies have been published describing the methods used for evaluating urban smart growth. Several typical mathematical methods are discussed in Table 1. It is found that the theoretical framework of the existing mathematical models is often from a particular perspective. For example, such perspectives include studying the effects of smart growth on the basis of ecological benefits [13], researching the connotation of smart growth from the perspective of building density and transportation [10,14,15], discussing the role of residential location and land consumption in smart growth [16], etc. In fact, smart growth can have certain influences both on the field of society, economy, and ecology. Discussing the impact of particular factors does not seem to provide more useful guidance for macro-urban planning. Besides, the established model exposes numerous defects, which brings plenty of errors and uncertainties to scientific research, as indicated in Table 2. A prominent problem is that the existing mathematical models are incomplete for dealing with data and applications. Therefore, constructing a more optimized model is currently a huge challenge.
The purposes of this research can be divided into two parts: 1. Provide a mathematical model for evaluating urban smart growth; the model is more stable and accurate, and it can make full use of the attributes of data; and 2. construct a more systematic framework for smart growth, which can provide more directional guidance for urban planners and policy makers from both macro and micro perspectives. It is worth noting that this model can not only quantitatively evaluate the current development plans of different cities but also predict future smart growth plans. Future-based mathematical models can provide higher potential values in this way [27,28].
The content structure is arranged as follows: Part 1 is a refined introduction. Part 2 introduces several theories of the mathematical methods used for constructing urban smart growth models. Subsequently, in Part 3, the established model is applied to selected cases, and its results and discussions are analyzed in detail. Finally, a brief conclusion is given in Part 4.

2. Materials and Methods

Smart growth is an advanced development mode of the economy, environment, and society. It aims to build a city with a prosperous economy, equal society, and sustainable environment [15]. Meanwhile, 10 principles have also been clearly illustrated to guide the development of cities specifically [11]. From a systematical view, smart growth can be defined as “the growth of economy is sustainable, the environment is suitable for living, the humanities society is more prosperous, and the consumption of natural resources can produce greater value under the minimum of environment damage, different stakeholders can participate and work together to achieve a common goal through collaboration, which all provide a high quality of life for residents.” Smart growth aims to be used to embrace a sustainable city. Therefore, sustainability is selected as the core concept in the process of constructing a conceptual framework [29]. Then, the corresponding framework is determined subsequently.

2.1. Determine the Evaluation System

2.1.1. Selection of the Secondary Indicators

In a prevailing view, a complete evaluated model of smart growth should consider both the current situation and future situation [30]. With the aim of determining the universal standard for evaluating the success degree of smart growth, the sustainable degree (SD) is defined to evaluate the urban smart growth level. Unfortunately, constructing an SD model seems to be quite complex work, which covers the fields of society, economy, and ecology [31,32,33].
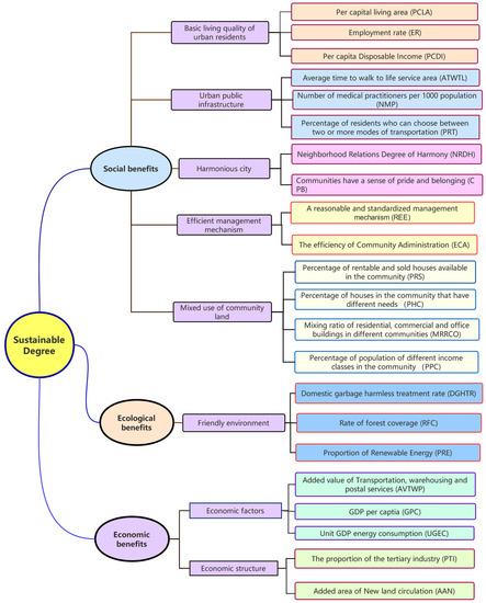
In this research, the procedures for constructing the framework are as follows. First, determine the principles of the selection of indicators. Next, use system analysis to identify some messages from the documents and policies issued by various authorities, such as the smart growth network, US Environmental Protection Agency, America Planning Association, etc. Then, analyze and sort the messages with the help of expert consultation, and extract some principles that can be used to guide the selection of indicators [34,35]. The final principles are shown in Table 3. Finally, the final framework is constructed with SD as the overall goal, and the determined sub-goals are social, ecological, and economic benefits; and the subordinate evaluation indexes are basic living quality of urban residents (BLQUR), mixed use of community land (MUCL), urban public infrastructure (UPI), harmonious city (HC), efficient management mechanism (EMM), friendly environment (FE), economic factors (EF), and economic structure (ES) [36].

2.1.2. Selection of Tertiary Indicators

In this part, the tertiary indicators should be determined scientifically. Various channels of information are utilized to get plenty of rough information, such as government work reports, policy documents, literature, etc. Particularly, information from the academic literature is dominant, supplemented by information obtained from other channels. The subsequent work can be divided into three parts: 1. Extract indicators based on the original information; the selected indicators need to be adequately representative and independent, and the data of the indicators should be available to obtain; 2. classify indicators roughly according to the category of the secondary indicators; and 3. count the frequency of each index—the greater the frequency of the index, the more important it is. Unfortunately, one primary problem is that existing literature is usually aimed at a particular study field, and indicators that are not frequently found in the academic literature may also be quite important. Therefore, indicators that appear repeatedly in urban planning and relevant policies have also been saved temporarily in the established model. Actually, the overall workload is quite large, and due to the length limitations, part of the literature corresponding to the selected indicators are shown in Appendix A. It should be pointed that the selected indicators’ importance is still uncertain, and some scientific mathematical methods are required to test its importance.
There remains a crucial need for selecting a proper methodology to identify the significant factors. In this research, principal component regression (PCR) is selected for estimating the principal components that describe the maximum and minimum variability (variance) in the data set [37]. In the process of applying PCR, multicollinearity is an abnormal phenomenon that can estimate the relationship between factors incorrectly. Least squares estimates would be unbiased at the same time, and the variance would be quite large. Thus, the final outcomes can be inaccurate, which can be corrected by adding a degree of bias.
In the process of applying PCR, four principal components (PC1, PC2, PC3, PC4) are set through an application of the varimax method. The most apparent structure is obtained by rotating the component while maintaining the orthogonal angle. The significance level is considered as 0.05, and the indicators’ weight values are in the range of [0,1]. When indicator’s weight value is closer to 1, it suggests that the indicator has a vital influence on the overall results. Figure 2 shows the contribution rate of each PC. PC1’s contribution rate is 82.0997%, which has the strongest explanatory ability. The contribution rate of PC2 is 12.623%, and the cumulative contribution rate of the two components is 94.7227%. The influences of PC1 and PC2 are rather representative in a way.
In a modern view, more attention should be given to selecting indicators on the basis of some principles. In this research, the principles’ for selecting indicators are as follows: 1. The cumulative contribution rate is required to be more than 94%; and 2. the weight coefficient of each indicator should satisfy the specified requirements. In Figure 3, the selected indicators’ weight coefficient of PC1 should be in the range of [−0.15,0.15]. Therefore, the final determined framework can be seen in Figure 4.

2.2. The Evaluation Model of Sustainable Degree

In the above context, the PCR model selects 22 indicators that have significant effects on SD. The same indicator may have different effects on different cities; an evaluated model needs to quantify these effects. Thus, the proposed model includes two parts: 1. The importance coefficient of each indicator; and 2. the weight coefficient of each indicator. Thus, the SD model can be expressed as follows:
S i = c i × q i ,   S D = i = 1 22 S i ,
where i is the i t h indicator and i = 1 , 2 , , 22 . q i represents the i t h indicator’s weight coefficient. S i is the SD of the i t h indicator. S D is the total value of the urban smart growth level. c i represents the importance coefficient of the i t h indicator; it is carried out through mapping the element x to the interval [0,1]. The formation of c i can be seen below:
c i = ( y m a x y min ) × ( x x m i n ) x m a x x m i n + y m i n .
Motivated by previous works [38], the radial basis function (RBF) neural network is used to get the indicators’ weight values in this part. The RBF neural network has been widely applied to various fields in science and engineering thanks to its flexible application in high-dimensional spaces. The prominent contribution of the RBF neural network is that mapping between the input vector and hidden vector is easily conducted without weight connections [39]. One of its universal rules is the linear assumption between the hidden layer space and output space, which can also be comprehended as summing all outputs of the hidden unit to acquire the outputs of the RBF neural network. The weight coefficient can be regarded as a flexible parameter in the network. Obviously, it is generally acknowledged that the hidden layer plays a vital key role in mapping the vector from the low dimensions to the high dimensions, so that the low-dimensional linear inseparability can become linearly separable from the high-dimensional. It is encouraging that the output layer adopts the linear optimization strategy to adjust the linear weight, thus its learning rate is rather small, and the hidden layer adopts a nonlinear optimization strategy to adjust the parameters of the activation function. The mapping of the network from the input to the output is nonlinear while the network output is linear for tunable parameters. While this method is an absolutely advanced method that can solve complex connection problems through combining linear equations, it also promotes an increased speed for learning and training. The underlying principles and procedures of the RBF neural network are shown as follows.
(1) Determine the parameters
1. Determine the initial input vector, output vector, and expected output vector:
X = [ x 1 , x 2 , , x n ] Y = [ y 1 , y 2 , , y q ] O = [ o 1 , o 2 , , o q ] T ,
where X is the input vector and n represents the n t h input layer. Y is the output vector and O is the expected output vector. q is the q t h output layer.
2. Initialize weights between the hidden layer and the output layer:
W k = [ w k 1 , w k 2 , , w k p ] T , ( k = 1 , 2 , , q ) ,
where p is the p t h hidden layer.
On the basis of center initialization theory, the weight initialization method from the hidden layer to the output layer is expressed below:
W k j = m i n k + j m a x k m i n k q + 1 ,
where m i n k is the minimum value of all expected outputs in the k t h output neuron in the training set. m a x k is the maximum value of all expected outputs of the k t h output neuron in the training set.
3. Initialize the central parameters of each neuron in the hidden layer
The initial value of the center parameter of the RBF neural network is seen as below:
c j i = m i n i + m a x i m i n i 2 p + ( j 1 ) m a x i m i n i p ,
where p is the total number of neurons in the hidden layer, j = 1 , 2 , , p .
4. Initialize the width vector
The width vector affects the range of action of neurons on input information; the smaller the width, the narrower the shape of the action function of the corresponding hidden layer neurons. Its function is shown as follows:
d j i = d f 1 N k = 1 N ( x i k c j i ) ,
where d f is the width adjustment coefficient; its value is less than 1. The function of d f is to realize the ability to perceive and respond to local information easily and accurately.
(2) Calculate the output value, z j , of the j t h neuron in the hidden layer:
z j = exp ( X C j D j 2 ) ,   j = 1 , 2 , , p ,
C j = [ c j 1 , c j 2 , , c j n ] ,
D j = [ d j 1 , d j 2 , , d j n ] T ,
where C j is the central vector of the j t h neuron in the hidden layer. It is composed of the j t h neuron in the hidden layer corresponding to the central component of all neurons in the input layer. D j is the width vector of the j t h neuron in the hidden layer corresponding to C j .
(3) Calculate the output of neurons in the output layer:
Y = [ y 1 , y 2 , , y q ] T ,
y k = j = 1 p w k j z j ,   k = 1 , 2 , , q .
(4) Calculate the weight coefficient
The training method for the weight parameters of the RBF neural network is the gradient descent method. Center, width, and adjusting weight parameters are adjusted to the best value by learning from adaptation, and the iterative calculation is as follows:
W k j ( t ) = W k j ( t 1 ) η E W k j ( t 1 ) + α [ W k j ( t 1 ) W k j ( t 2 ) ] ,
c j i ( t ) = c j i ( t 1 ) η E c j i ( t 1 ) + α [ c j i ( t 1 ) c j i ( t 2 ) ] ,
d j i ( t ) = d j i ( t 1 ) η E d j i ( t 1 ) + α [ d j i ( t 1 ) d j i ( t 2 ) ] ,
where W k j ( t ) is the adjustment weight between the k t h output neuron and the j t h hidden layer neuron in the t t h iteration calculation. c j i ( t ) is the adjustment weight between the j t h output neuron and the i t h hidden layer neuron in the t t h iterative calculation. d j i ( t ) is the width corresponding to the center, c j i ( t ) .
Then, the evaluation function of the RBF neural network is constructed as follows:
E = 1 2 l = 1 N k = 1 q ( y l k O l k ) 2 ,
where E represents the evaluated result of the RBF neural network. O l k is the expected output value of the k t h output neuron in the l input sample. y l k is the network output value of the k t h output neuron in the l input sample.
(5) Calculate the R M S of the network output:
R M S = i = 1 N k = 1 q ( O l k y l k ) q N .
If ε , the network training is finished. Otherwise, retrain the network from Step 3.
In addition, the format of the transfer parameters is expressed in the Gaussian function ( y = e x 2 ). Apparently, the training process can be divided into two procedures. The first procedure is unsupervised learning. Its core goal is to determine the weights between the input layer and the hidden layer. The second procedure includes supervised learning and training aimed at determining the weight between the hidden layer and the output layer. As a result, the indicators’ weight values can be determined as follows:
q i = c j × w k j .
In accordance with the above analysis, S is obtained by combining the important coefficients ( c ) and indicators’ weight values ( q ). The value of c is 0~1 while the value of q is 0~0.1, so the total value of S D is 0~0.1. The evaluation criteria for S D is described in Table 4.

2.3. Prediction of the Model

The purpose of accessing current urban development plans is to better guide the future smart growth of a city. Hence, obtaining a scientific future plan can be more useful for urban planners and policy makers. When researching the future development plans of a city, the mutual effects between future indicators should be stressed. In previous evaluation models, all indicators are processed at the same time, which can produce a certain impact on the accuracy of the model. In order to eliminate such deviation, a self-organizing map (SOM) is used to classify all indicators, and then handle them under different classifications.
An SOM is a kind of an unsupervised neural network algorithm used for clustering [40], which has an irreplaceable position in visually analyzing data structures, it even does not need a specific output when compared to other algorithms [41,42]. The SOM has a special learning iterative procedure that can largely preserve the intrinsic topological features of data sets; its learning mode can be understood as a process of adjusting weights. Typically, it is constituted by an input layer and output layer. The target of the input layer is to deposit and observe the training samples while the output layer is responsible for analyzing and comparing input patterns to classify input samples. The specific training process of the SOM is shown in Figure 5. The purple area stands for the distribution of the training data and the white grid is the extracted training data from the current distribution. First, the SOM node can be located anywhere in the data space, and the node closest to the training data (highlighted in yellow) will be chosen. Then, the SOM node moves slowly toward the training data as the expansion of neighboring nodes in the grid. At last, the white grid is consistent with the current data distribution (bottom right) through finite iterations.
In previous studies, consideration of the best matching unit (BMU) is emphasized in the course of applying the SOM. A BMU can be comprehended as a neuron whose weight vector is close to its input. According to the direction of the input vector, which indicates the other nodes that are in the BMU neighborhood, the weight of BMU and its near neurons can be adjusted subsequently. Once the BMU is determined, the following assignment is to calculate other nodes in the BMU neighborhood until the network performance meets the specified test requirements by increasing the number of neurons, or perhaps obtaining a larger training data set. Eventually, the clustering graph is provided by MATLAB software to classify indicators.
After obtaining the classification of all indicators, the SD model is used to train them under different classifications. The output of the SD is the predicted values of each indicator and the obtained changes of all indicators make up a new future plan. One major criticism is that the validity of new plans is still unknown. To overcome this difficulty, the possible tendencies of cities’ smart growth levels are simulated by cellular automata (CA) based on the new plans.
CA is a physical system model, which is composed of a cell, lattice, neighbor, and specific rules [43]. The major function of CA is to deal with complex evolution outcomes through an ordinary rule. It can simulate the interaction between each component immediately [44]. The conceptual diagram of the CA model is in Figure 6.
The steps to predict the level of urban smart growth are as follows: 1. Determine the main elements of its composition, including the cell, cell space, cell state, cell neighborhood, and transformation rules; 2. analyze the urban spatial structure; 3. determine the parameters of the model, such as the reproductive parameters, diffusion parameters, propagation parameters, and constraint parameters; 4. determine the definition of the cell transformation rules required for the model; and 5. perform urban development simulation.

3. Results and Discussion

3.1. Study Area

In this part, two cities (Yumen, Otago) were selected to compare them with each other. Yumen is located in the northwest of Gansu Province (Figure 7a). Its total area is 13,500 km2, the total population is 180,000, its average temperature is 6.9 °C in the winter, and the annual temperature difference is around 30 °C. Meanwhile, Yumen has been suffering from various ecological problems, such as sandstorm disasters, land desertification, etc. With a small population and a slow economic development speed, the supporting industries that affect regional economic development are mainly traditional industries, such as the agriculture industry and animal husbandry industry. Otago is located in the south of the South Island in New Zealand (Figure 7b), which has an area of approximately 32,000 km2 and a population of 229,200, making it the country’s third largest local government region. Weather conditions vary enormously across Otago. Typically, winter is cool and wet in the extreme south areas, especially in the hills and plains of South Otago, while more central and northern coastal areas are sunnier and drier. In contrast, summer tends to be quite warm and dry. Otago has a uniquely mixed economy; it is notable that vineyards and wineries have been developed vigorously in the central Otago wine region. In 2018, the sub-national GDP of Otago reached $5.411 billion.

3.2. Evaluation of the Current Plan

In this part, data was obtained mainly from government reports, statistics bureau open data, literature materials, yearbooks, and New Zealand Statistics (http://nzdotstat.stats.govt.nz/wbos/). The experiments were conducted by applying the RBF neural network; the input and output indicators were the selected 22 variables. Figure 8 shows the structure of the RBF neural network.
The number of neurons in the hidden layer were set as 10, R 2 0.9 , which were proven to be acceptable. When the neurons’ number was more than 10, despite the better training performance, the test performance was unusually poor. The small size of the evaluated sample may take some responsibilities for the resulting abnormal situations. Therefore, when the neurons’ number was 10, its residual was maintained at a rather low level and its average residual was less than 0.05, which implies the fine performance of the RBF neural network. In order to ensure the reliability of the RBF neural network algorithm, the reserved true values were compared with the algorithm’s output. As indicated in Figure 9, its output values are really close to the true values, which reflects its fine performance. The weight values of the indicators are presented in Appendix B.
Using MATLAB software to obtain c i , the function of “mapminmax” in the toolbox was used to map all indicators’ values of Yumen and Otago in the interval of [0,1]. c i was obtained as MATLAB output’s operation results. Yumen and Otago’s development level were obtained by calculating the S D . The final results are shown in Table 5.
It is clear that Yumen’s smart growth level is lower than that of Otago, but both plans are moderately successful. Figure 10 shows the two cities’ development structure in more detail. In Yumen, the social benefit with the largest contribution rate is 61.2%, followed by economic benefit (25.13%) and ecological benefit (13.67%), which are also consistent with its actual situation. In its past development mode, Yumen remained in a resource-exhausted situation; the consumption of natural resources, such as coal, oil, and natural gas, was exchanged for short-term economic benefits and the temporary improvement of people’s living quality. In the case of blind pursuit of economic benefits, the natural environment of Yumen continues to deteriorate; the phenomenon of desertification, salinization, and other environmental damage can be seen everywhere; and the shortcomings of ecological benefits directly restrict the improvement of Yumen’s smart growth level. Therefore, it is urgent that the government changes the imbalanced development structure in Yumen. However, in Otago’s urban development structure, the contributions of ecological benefits and economic benefits are roughly equal, which indicates that it takes ecological benefits into significant consideration in the process of urban development. Meanwhile, in the pursuit of economic growth and improvement of living standards, it keeps strengthening environmental governance and protection, unqualified chemical plants and manufacturing industries are rectified further, and the protection of existing wetlands and grasslands is stressed to maintain the original purification capacity of nature.
Obviously, there are some similarities in the smart growth patterns of the two cities. The mixed use of community land (MUCL) and friendly environment (FE) both contribute quite a lot (Figure 11). Under the premise of an increasing population, urban space becomes further crowded, and land is a significant factor that limits urban sprawl. Thus, rational planning of the use of community land has a great impact on urban expansion. Meanwhile, the level of smart growth is closely related to the improvement of human society, which is greatly affected by people’s knowledge level and basic quality of life (BLQUR). The construction of human society is positively related with the development of cities. Therefore, it seems that the improvement of social benefits can enhance the level of cities’ development in the long term in that the greater the social benefits, the more developed the human society is, and the higher the level of urban development, which is a scientific development mode pursued by many cities.
Figure 12 shows that some indicators play a vital role in the process of urban smart growth. MRRCO, AAN, ER, and PHC are quite significant factors in Yumen’s development, which account for 24.06% overall. PRE, PCLA, MRRCO, and GPC are vital for Otago, which account for 30.17% overall. Obviously, under the premise of steady economic development, Yumen’s development focus is to improve the quality of residential life further, thus indicators related to housing demand play an essential role in urban smart growth. The economic level of Otago is higher than that of Yumen. Its urban planning is more inclined to construct a green city and pursue a higher level of management. Therefore, the concepts of green and efficiency can clearly be seen throughout the whole process of urban development.

3.3. Future Plans for Yumen and Otago

3.3.1. The Prediction of Future Plans

In this part, we aimed to find better plans for Yumen and Otago. As mentioned in the above discussions, SOM is applied in Yumen and Otago. The selected input data included 110 vectors (five-year statistics on 22 indicators) in total. The SOM plane was set to 100 output neurons due to the limited scale of the original data, which was confirmed was eligible. The number of output nodes was far more than that of the input data, which certainly guaranteed the uniqueness of each BMU. In addition, the topology of SOM is hexagonal, in order to ensure the stability of the training. The number of its training iterations was set as 10 million on the basis of previous research. Then, another task was performed to acquire the visual graph via the use of SOM component planes. The SOM toolbox (neural network clustering) was used to output specific pictures in MATLAB software. The final visual results are shown in Figure 13.
The results show that Yumen’s indicators are divided into four categories and Otago’s indicators are divided into three categories, which shows the variability and uniformity of the evaluated indicators. To classify all indicators, the evaluated indicators were simulated successively. After inputting the first indicator, its connection with 100 surrounding neurons was observed, and then the second indicator was observed and the connection between the two indicators and the surrounding neurons was observed. This analogy was continued until the last indicator was input. In this way, the weight connection of each indicator and its importance to the SD was obtained. The simulated results of each indicator (Figure 14) and its weight position were combined (Figure 15), and the classifications of the indicators are shown in Table 6.
The importance corresponding to each classification is shown in Table 6. Different attentions should be applied in different classifications to realize the reasonable allocation of resources and maximize the utilization efficiency. Focusing on important indicators can help governments optimize the work structure and improve the management function. To rank all indicators in the predicted plans, the weight coefficients of 22 sub-indicators should be identified, according to the magnitude of each indicator’s weight. This means that the significance order can be obtained.
Figure 16 displays the output results. It is worth noting that the significance of indicators has a positive correlation with its weight values. For Yumen, the first indicator is the proportion of the tertiary industry (PTI). The core of economic restructuring is to change the structure based on the primary industry. In recent years, the rapid rise of the tertiary industry has been verified in many developed countries and cities. Governments and other institutions have realized that the use of resources and manual labor as the mainstream model of economic development is backward and inefficient. Therefore, promotion of the development of the tertiary industry is a promising and reasonable strategy for Yumen in the long term. Another important indicator is the added area of new land circulation (ANN). Yumen is a resource-exhausted city. In recent years, with the aggravation of desertification and salinization, the cultivation methods of farmers are out of line with advanced planting technology, and the grain yield is largely lower than expected. The government has encouraged farmers to contract their land to large professional households and cooperatives to develop large-scale agricultural operations. Therefore, rural land transfer will become a crucial task of rural land reform. For Otago, the first indicator is the added value of transportation, warehousing, and postal services, which is an important component of the tertiary industry. In recent years, Otago has been committed to economic restructuring, promoting the development of the tertiary industry and making the tertiary industry the leading industry. Therefore, Otago’s development will continue to be consistent with New Zealand’s overall economic structure planning, paying more attention to the development of the tertiary industry. The second indicator is GDP per capita (GPC). Among all cities in New Zealand, Otago’s economy is backward and out of touch with developed economies. New Zealand’s annual economic growth rate is maintained between 2.5% and 3%. Surprisingly, under the dramatic increase in population, economic growth has always been moderate and the growth of GPC has basically stagnated, which means its economic environment is stable and conservative. In 2018, New Zealand’s economy totaled $203 billion, and Otago’s economy totaled $5.411 billion, accounting for only 2.7% of the total. Therefore, increasing GPC is not only an urgent task for Otago but also the ultimate goal of New Zealand’s economic development.
As indicated in Figure 17, Yumen’s development structure will be adjusted greatly in the future. Its social benefits will rise by 5%, its ecological benefits will increase by 3%, and its economic benefits will decrease by 8%. Yumen will be transformed from the blind pursuit of economic benefits to an even development. It will pay more attention to ecological benefits and social benefits, and build a modern city that is friendly to the environment. At the same time, its largest adjustment in social benefits will be UPI and MUCL; UPI will increase by 0.52% and MUCL will decrease by 4.27%, which means that government will commit to improve the quality of public services to create more convenience for urban residents, strengthen the intensive use of urban land to enhance the capacity of urban planning further, and reduce the proportion of mixed-use land. In Otago, its structural adjustment will be stable. Economic benefits will increase by 4%, ecological benefits will increase by 2%, and social benefits will decrease by 6%. The reason for the above phenomenon is that Otago’s current economic level is lower in the overall economic context. While maintaining the development level of ecological and social benefits, Otago’s economic benefits will continue to be improved; however, its growth rate will slow down. Furthermore, HC will increase by 0.12%, and EMM will be adjusted greatly (decrease by 2.68%). One of the key aspects of Otago’s smart development is to build a harmonious city, and promote the development of humanity construction, community harmony, and environmental friendliness. With limited resources and space, a targeted allocation will be needed in Otago. In particular, the economic structure will increase by 5.04%, which means more resources, space, and government energy will subsequently be put into the tertiary industry.

3.3.2. Effectiveness of the New Plans

One major criticism is that the validity of the new plan is still unknown. In order to overcome this difficulty, the tendencies of the level of urban smart growth were simulated by the CA model subsequently. First, the maps of Yumen and Otago were extracted by ArcGIS, and then the edge contour was extracted to get pre-processed images (Figure 18) [45]. Then, image grayscale and binarization processing was dealt with in MATLAB software. Subsequently, each parameter was preset (such as the neighborhood configuration, threshold) for heterogeneity. The key spatial constraints were taken from from Yumen and Otago’s urban planning maps, and the input variables were the 22 indicators’ predicted values. The genetic algorithm was used as a basic rule to train the corresponding transition rules [46]. The original scale was 180 with a maximum generation of 10,000. Meanwhile, the roulette wheel was selected, with a crossover probability of 50% and a mutation probability of 10%. Ultimately, the possible development tendency of the two cities was drawn. Results are shown in Figure 19 and Figure 20.
In the above figures, the points are denser in the simulated area and the connections between cells are closer, which also reflects the higher level of urban smart growth. Obviously, the level of urban development is constantly improving under the new plan, which means that the obtained future plans are suitable and reliable for Yumen and Otago. In conclusion, the proposed new plans can make the city develop sustainably, which will also accelerate the transformation of the cities into environmentally friendly cities.

3.4. Discussion

The work surrounding smart growth is complex and tough for urban planners and policies makers. Evaluating the development level of urban smart growth is crucial to formulate policy guidelines on a macro level and micro level. In this study, a mathematical model named sustainable degree (SD) was proposed to determine the impact of smart growth on cities.
From the perspective of system analysis, the framework of smart growth was determined as three evaluation indicator layers and one total target layer, which could support the SD model in assessing the development of urban smart growth at different evaluation layers. The city’s SD was the overall goal, which could reflect the level of urban development at a macro level. The primary indicators were determined as being the social benefit, economic benefit, and ecological benefit, which allow urban planners and policy makers to grasp the status of three different aspects of urban smart growth and made corresponding macro adjustments. In addition, some principles were identified as criteria for the secondary indicators’ selection (as is shown in Table 1), and the tertiary indicators were determined by the PCR model. The completed framework included 3 primary indicators, 8 secondary indicators, and 22 tertiary indicators, and these indicators were controllable in the daily work of the government. Thus, it can realize real-time tracking and adjustment at the micro level for governments. Different from the prior literature and research, which often target some special indictors affecting smart growth [10,11,15], the framework proposed in this paper is more systematic and comprehensive, and can provide very strong directional guidance for the adjustment of government works and policies.
Then, the SD model was constructed by the RCR and RBF neural network, which was applied in Yumen and Otago. The SD values of Yumen and Otago were 0.04482 and 0.04591, respectively. Thereby, the level of smart growth of the two cities is moderately successful. For Yumen, its urban development structure mainly focuses on social benefits while ignoring ecological benefits, and the ecological benefit is an important factor that has restricted the development of Yumen. This unbalanced situation requires Yumen to adjust the proportion of ecological benefits to maintain a certain level of smart growth. For Otago, its development structure is more balanced between economic and ecological benefits. In the various policy documents issued by the government, it is not difficult to identify that it has always emphasized the potential impact of ecological benefits, and this focus on ecobenefits makes Otago’s smart growth level higher. In the long run, this far-sighted policy initiative will undoubtedly improve Otago’s level of development. In addition, it was found that the use of land was particularly important for the development of the two cities. The probable reason is that the planning and utilization of land directly affects the expansion of urban space [11]. If the government wants to improve the level of smart growth further, adjusting the identified important indicators can achieve the expected goal effectively, and the macro-directed role provided by such information can better allocate limited resources, space, and government energy [47]. Furthermore, if SD model is applied in different cities or different development stages of cities, the guiding significance of the SD model will be more apparent.
Subsequently, a scientific future prediction of Yumen and Otago was performed. In order to eliminate errors in the neural network training efficiently, the indicators classified by the SOM model, and then the SD model was applied to produce new plans for Yumen and Otago. It was found that the level of smart growth in Yumen and Otago could be improved further. For Yumen, the improvement of the economic benefits will still be the focus of urban development, and the role of ecological benefits will be stressed further. In order to get rid of the prior development mode based on resource consumption, promotion of the transformation of the industrial structure will be undertaken and the proportion of the tertiary industry will be increased continuously. For Otago, the increase in the proportion of economic benefits will be accompanied by a small increase in ecological benefits. The reason for the above tendency is that Otago’s economic contribution is always lower under the overall economic level in New Zealand, thus economic benefits should be more developed to meet the requirements of higher urban development levels. Finally, the reliability of the above future plans was confirmed by the CA model.
The proposed SD model can not only assess the current level of urban smart growth but also make a reliable prediction. In order to optimize the model, this paper first proposes the use of the SOM model to classify all indicators at the beginning, thus considering the uncertainty of future change of each indicator’s attributes [30], which can largely eliminate errors in neural network training. The application of the combination of the SOM and SD model is recognized as an absolutely innovative attempt. Compared with prior mathematical models, the SD model is more accurate and applicable. On the one hand, the calculated speed of the SD model is rather fast, which is really important for smart growth models because the number of indicators and the amount of data involved in smart growth is quite large. Prior smart growth models, such as PCA, AHP, etc., are limited in terms of computational efficiency, and the accuracy of the model is limited largely by the size of the data [24,48]. The higher calculating speed makes the SD model have an absolute advantage in big data processing. Of course, it is also well-suited for big data mining problems in urban development planning. On the other hand, the input of the SD model is the original data. In previous studies, the subjectivity of data obtained by other methods is unavoidable, such as the Delphi method [29]. Therefore, through utilization of the original data directly, the accuracy of the SD model is higher.
The selection of indicators is quite important for the construction of the SD model. In this paper, the PCR model is suitable for the selection of tertiary indicators for Yumen and Otago. Due to the characteristics of different countries and cities, the final indicators may be different when using the PCR model. Though the SD model is quite well-suited to big data problems, due to the limitation of resources and time, the data used in neural network training is still not large enough, which could affect the accuracy of the model. In the future, efforts should be made to increase the training accuracy.

4. Conclusions

In this paper, sustainable degree (SD) was proposed to evaluate the level of urban smart growth. It provides a systematic framework that can embrace the 3E’s (Economically prosperous, Socially Equitable, and Environmentally Sustainable) of sustainability and 10 principles of smart growth. The determined framework includes three evaluation indicator layers and one total target layer, and can support the SD model in assessing the development of urban smart growth at different evaluation levels. Therefore, governments can grasp the state of urban development more accurately from the macro and micro perspective, and make directional adjustments based on its output results.
The SD model was constructed with PCR and the RBF neural network, which has a rather fast calculation speed and can utilize the original attributes of the data directly. Thus, the SD model is quite applicable and accurate. In order to make a reliable prediction, SOM was used to eliminate errors existing in the neural network training. The SD model can also perform well in other big data problems, but the data used in the RBF neural network training is still not large, which could affect the model’s accuracy. Scholars can make more efforts on the training accuracy of the model when the amount of data is not large enough. The theory of machine learning may be able to solve the above problems well.

Author Contributions

L.L. conceived and designed the study, X.R. drafted the article, designed the framework of simulation, both authors critically revised the manuscript. Responsibility for the work as a whole: L.L.

Funding

This research received no external funding.

Acknowledgments

The inspiration source of this paper is problem E in the American College Students Interdisciplinary Contest in Modeling (ICM), it allows us to have an open-ended sight to think about the common home we live in. Acknowledgement is made to the author called Ren Xiaobin, who makes outstanding contributions to the establishment of the model and computer software processing.

Conflicts of Interest

The authors declare no conflict of interest.

Appendix A

Table A1. Preliminarily selected indicators.
Table A1. Preliminarily selected indicators.
NumberPreliminarily Selected IndicatorsLiterature Source
1A reasonable and standardized management mechanism [6,9]
2The Efficiency of Community Administration[9,15]
3Per capita living area (m2)[5]
4Per Capita Disposable Income (yuan)[5,18]
5The number of production safety accidents (unit)[9,36]
6Percentage of residents who can choose between two or more modes of transportation (%)[14,29]
7Added value of Transportation, warehousing and postal services (a hundred million)[30]
8The total retail sales of social (million)[4,9]
9Percentage of houses (%) in the community that have different needs[7,9]
10Percentage of rentable and sold homes available in the community (%)[7,11]
11Mixing ratio of residential, commercial and office buildings in different communities[4,7]
12Percentage of population of different income classes in the community (%)[7]
13Number of medical practitioners per 1000 population (unit)[9]
14Added value of construction industry (million)[29]
15Communities have a sense of pride, sense of belonging (%)[7,9,27]
16Domestic garbage harmless treatment rate (%)[12]
17Rate of forest coverage (%)[30]
18Proportion of Renewable Energy (%)[9,12]
19Added area of New land circulation (a unit of area)[9]
20GDP per capita (yuan)[18,30]
21Unit GDP energy consumption (Standard coal/ten thousand yuan)[9]
22The proportion of the tertiary industry (%)[9]
23Urbanization rate (%)[19]
24Neighborhood Relations Degree of Harmony (%)[9,19]
25Cable TV coverage (%)[28]
26Per capita park green area (m2)[30]
27Added value of cultural industry (million)[5]
28Average time to walk to life service area (Hour)[9,24]
29Minimum living fund (ten thousand yuan)[9]
30Employment rate (%)[3,9,25]

Appendix B

Table A2. The calculated results of current smart growth plan.
Table A2. The calculated results of current smart growth plan.
The Tertiary IndicatorsThe Weight Values The Important Coefficient
YumenOtagoYumenOtago
UGEC0.04740.01980.02120.0231
PTI0.03190.01590.02290.0427
ECA0.03950.06150.03690.0518
RFC0.03270.05810.03890.0372
PRE0.05060.08220.03190.0422
PRT0.03760.01910.04710.0471
PRS0.02120.01570.06860.0323
PPC0.03220.03180.05610.0401
PHC0.05590.06650.05740.0311
PCLA0.04720.07260.03260.0398
PCDI0.03120.02060.06390.0521
NMP0.04120.03690.06120.0613
NRDH0.03630.03620.02180.0463
MRRCO0.06170.06940.02380.0523
GPC0.05190.07750.07870.0519
ER0.06030.05260.03790.0624
DGHTR0.05340.04560.03830.0411
CPB0.05370.04080.03890.0674
ATWTL0.04420.05540.04710.0401
AVTWP0.05740.03990.05990.0531
AAN0.06270.02440.03420.0441
REE0.04980.05750.08070.0405

References

  1. United Nations. World Urbanization Prospects—The 2014 Revision, Highlights (ST/ESA/SER.A/352); United Nations Department of Economic and Social Affairs, Population Division: New York, NY, USA, 2014. [Google Scholar]
  2. Seto, K.C.; Güneralp, B.; Hutyra, L.R. Global forecasts of urban expansion to 2030 and direct impacts on biodiversity and carbon pools. Proc. Natl. Acad. Sci. USA 2012, 109, 16083–16088. [Google Scholar] [CrossRef] [PubMed]
  3. Wu, X.S. The Research of Evaluation Metric of the Smart Growth Based on the Gray Correlation Analysis. In Proceedings of the 2nd International Conference on Education, Sports, Arts and Management Engineering (ICESAME), Taiyuan, China, 25–26 February 2017; Volume 123, pp. 1611–1614. [Google Scholar]
  4. Ye, L.; Mandpe, S.; Meyer, P.B. What is “smart growth?”—Really? J. Plan. Lit. 2005, 19, 301–315. [Google Scholar] [CrossRef]
  5. Artmann, M.; Kohler, M.; Meinel, G.; Gan, J.; Ioja, I.-C. How smart growth and green infrastructure can mutually support each other—A conceptual framework for compact and green cities. Ecol. Indic. 2019, 96, 10–22. [Google Scholar] [CrossRef]
  6. Ming, C. Evaluation on Smart Growth of Sustainable Cities. In Proceedings of the 2nd International Conference on Education, Sports, Arts and Management Engineering (ICESAME), Taiyuan, China, 25–26 February 2017; pp. 1964–1968. [Google Scholar]
  7. Phillips, R. Revitalizing the city: Strategies to contain sprawl and revive the core. J. Am. Plan. Assoc. 2007, 73, 360. [Google Scholar]
  8. Communities, E.I. SMART CITIES AND COMMUNITIES -EUROPEAN INNOVATION PARTNERSHIP. Available online: https://era.gv.at/object/document/670/attach/2012_4701_smart_cities_en.pdf (accessed on 5 January 2017).
  9. Staley, S.R. Urban Planning, Smart Growth, and Economic Calculation: An Austrian Critique and Extension. Rev. Austrian Econ. 2004, 17, 265–283. [Google Scholar] [CrossRef][Green Version]
  10. Behan, K.; Maoh, H.; Kanaroglou, P. Smart growth strategies, transportation and urban sprawl: Simulated futures for Hamilton, Ontario. Can. Geogr. Géographe Can. 2008, 3, 291–308. [Google Scholar] [CrossRef]
  11. Gren, Å.; Colding, J.; Berghauser-Pont, M.; Marcus, L. How smart is smart growth? Examining the environmental validation behind city compaction. Ambio 2019, 48, 580–589. [Google Scholar] [CrossRef] [PubMed]
  12. Yuan, W.F. An Evaluation System for Smart Growth of City. In Proceedings of the 7th International Conference on Education, Management, Information and Mechanical Engineering, Shenyang, China, 28–30 April 2017; pp. 1505–1511. [Google Scholar]
  13. Colding, J.; Barthel, S. An urban ecology critique on the “Smart City” model. J. Clean. Prod. 2017, 164, 95–101. [Google Scholar] [CrossRef]
  14. Brueckner, J.K. Transport Subsidies, System Choice, and Urban Sprawl. Reg. Sci. Urban Econ. 2003, 35, 715–733. [Google Scholar] [CrossRef]
  15. Susanti, R.; Soetomo, S.; Buchori, I.; Brotosunaryo, P.M. Smart growth, smart city and density: In search of the appropriate indicator for residential density in Indonesia. Procedia Soc. Behav. Sci. 2016, 227, 194–201. [Google Scholar] [CrossRef]
  16. Turner, M.A. A simple theory of smart growth and sprawl. J. Urban Econ. 2007, 61, 21–44. [Google Scholar] [CrossRef]
  17. Nam, T.; Pardo, T.A. Conceptualizing smart city with dimensions of technology, people, and institutions. In Proceedings of the 12th Annual International Digital Government Research Conference: Digital Government Innovation in Challenging Times, College Park, MD, USA, 12–15 June 2011; pp. 282–291. [Google Scholar]
  18. Moglen, G.E.; Gabriel, S.A.; Faria, J.A. A Framework for Quantitative Smart Growth in Land Development. JAWRA J. Am. Water Resour. Assoc. 2003, 39, 947–959. [Google Scholar] [CrossRef]
  19. Li, Y.L. The evaluation system of the success of a city’s smart growth. In Proceedings of the 2nd International Conference on Automation, Mechanical Control and Computational Engineering (AMCCE), Beijing, China, 25–26 March 2017; Volume 118, pp. 473–476. [Google Scholar]
  20. Shen, J.Y. A Study on Smart Growth. In Proceedings of the 7th International Conference on Education, Management, Computer and Society (EMCS), Shenyang, China, 17–19 March 2017; Volume 61, pp. 177–181. [Google Scholar]
  21. Wang, J.X. Develop the Primary Direction Based on the 3E’s of Sustainability for Different Cities’ Smart Growth. In Proceedings of the 2nd International Conference on Education, Sports, Arts and Management Engineering, Taiyuan, China, 25–26 February 2017; pp. 1603–1606. [Google Scholar]
  22. Fan, H.; Li, M.; Meng, X.; Liu, L.; Zhang, K.; Li, J.; Dai, Y. The Study of Urban Environmental Development Based on Urban Smart Growth. Fresenius Environ. Bull. 2018, 27, 7156–7161. [Google Scholar]
  23. Zhang, J.X. Application of Entropy Weight Method in the Evaluation of the Smart Growth. In Proceedings of the Advances in Materials, Machinery, Electrical Engineering, Tianjin, China, 10–11 June 2017; pp. 129–132. [Google Scholar]
  24. Zhang, Q.Q. Principal Component Analysis (PCA) in Smart Growth Theory. In Proceedings of the Advances in Materials, Machinery, Electrical Engineering, Tianjin, China, 10–11 June 2017; pp. 495–498. [Google Scholar]
  25. Zhang, J.X. A Novel Smart Growth Evaluation Model by Applying RBFNN. In Proceedings of the Advances in Materials, Machinery, Electrical Engineering, Tianjin, China, 10–11 June 2017; pp. 133–136. [Google Scholar]
  26. Zhang, X.K.; Guan, Y.Y. A Smart Growth Evaluation Model Based on Data Envelopment Analysis. In Advances in Materials, Machinery, Electronics; Ii, L., Liu, C., Yang, J., Ke, J., Eds.; AIP Publishing: Melville, NY, USA, 2018. [Google Scholar]
  27. Wang, C. Study on Comprehensive Evaluation of Smart Growth Cities. In Proceedings of the 7th International Conference on Education, Management, Information and Mechanical Engineering (EMIM), Shenyang, China, 28–30 April 2017; pp. 122–125. [Google Scholar]
  28. Zhu, S.Y. Intelligent Evaluation of City Development. In Proceedings of the 5th International Conference on Frontiers of Manufacturing Science and Measuring Technology, Taiyuan, China, 24–25 June 2017; pp. 1099–1103. [Google Scholar]
  29. Lu, M.X. An Urban Smart Growth Evaluation Method. In Proceedings of the 2nd International Conference on Computer Engineering, Information Science & Application Technology, Wuhan, China, 8–9 July 2017; pp. 473–476. [Google Scholar]
  30. Zhang, R.; Wang, Y.; Wang, K.; Zhao, H.; Xu, S.; Mu, L.; Zhou, G. An evaluating model for smart growth plan based on BP neural network and set pair analysis. J. Clean. Prod. 2019, 226, 928–939. [Google Scholar] [CrossRef]
  31. Li, L.-Y.; Ren, X.-B. Comprehensive evaluation system of intelligent urban growth. IOP Conf. Ser. Earth Environ. Sci. 2017, 69, 12108. [Google Scholar] [CrossRef]
  32. Das, D. In pursuit of being smart? A critical analysis of India’s smart cities endeavor. Urban Geogr. 2019. [Google Scholar] [CrossRef]
  33. Boyle, R.; Mohamed, R. State growth management, smart growth and urban containment: A review of the US and a study of the heartland. J. Environ. Plan. Manag. 2008, 50, 677–697. [Google Scholar] [CrossRef]
  34. Li, W.; Zhou, W.; Bai, Y.; Pickett, S.T.; Han, L. The smart growth of Chinese cities: Opportunities offered by vacant land. Land Degrad. Dev. 2018, 29, 3512–3520. [Google Scholar] [CrossRef]
  35. Li, M.A. Visualizing the studies on smart cities in the past two decades: A two-dimensional perspective. Scientometrics 2019, 120, 683–705. [Google Scholar] [CrossRef]
  36. Ding, X. Smart Growth and Urban Development. In Proceedings of the Advances in Materials, Machinery, Electrical Engineering (AMMEE), Tianjin, China, 10–11 June 2017; Volume 114, pp. 468–471. [Google Scholar]
  37. Sen, D.; Erazo, K.; Zhang, W.; Nagarajaiah, S.; Sun, L. On the effectiveness of principal component analysis for decoupling structural damage and environmental effects in bridge structures. J. Sound Vib. 2019, 457, 280–298. [Google Scholar] [CrossRef]
  38. Zhang, Y. An accurate and stable RBF method for solving partial differential equations. Appl. Math. Lett. 2019, 97, 93–98. [Google Scholar] [CrossRef]
  39. Singh, K.P.; Gupta, S.; Kumar, A.; Shukla, S.P. Linear and nonlinear modeling approaches for urban air quality prediction. Sci. Total. Environ. 2012, 426, 244–255. [Google Scholar] [CrossRef] [PubMed]
  40. Nan, F.; Li, Y.; Jia, X.; Dong, L.; Chen, Y. Application of improved SOM network in gene data cluster analysis. Measurement 2019, 145, 370–378. [Google Scholar] [CrossRef]
  41. Kalteh, A.; Hjorth, P.; Berndtsson, R. Review of the self-organizing map (SOM) approach in water resources: Analysis, modelling and application. Environ. Model. Softw. 2008, 23, 835–845. [Google Scholar] [CrossRef]
  42. Feng, Y.; Zhong, J.; Xiong, Z.-Y.; Ye, C.-X.; Wu, K.-G. Network Anomaly Detection Based on DSOM and ACO Clustering. In Proceedings of the Computer Vision—ECCV 2012; Springer: Berlin/Heidelberg, Germany, 2007; Volume 4492, pp. 947–955. [Google Scholar]
  43. Cheung, D.; Perez-Delgado, C.A. Cellular Automata as a Model of Physical Systems. J. Cell. Autom. 2010, 5, 469–480. [Google Scholar]
  44. White, R.; Engelen, G. Cellular automata as the basis of integrated dynamic regional modelling. Environ. Plan. B Plan. Des. 1997, 24, 235–246. [Google Scholar] [CrossRef]
  45. Li, C.; Li, J.; Hu, L.; Hou, D. Visualization and simulation model of underground mine fire disaster based on Cellular Automata. Appl. Math. Model. 2015, 39, 4351–4364. [Google Scholar] [CrossRef]
  46. Tong, X.; Feng, Y. How current and future urban patterns respond to urban planning? An integrated cellular automata modeling approach. Cities 2019, 92, 247–260. [Google Scholar] [CrossRef]
  47. Cecílio, J.; Caldeira, F.; Wanzeller, C. CityMii—An integration and interoperable middleware to manage a Smart City. Procedia Comput. Sci. 2018, 130, 416–423. [Google Scholar] [CrossRef]
  48. Sun, Y.; Qiao, S.; Yang, Y. A Smart growth evaluation system based on Analytic Hierarchy Process. In Proceedings of the 5th International Conference on Frontiers of Manufacturing Science and Measuring Technology (FMSMT), Taiyuan, China, 24–25 June 2017; pp. 818–821. [Google Scholar]
Figure 1. The situation of current urban development.
Figure 1. The situation of current urban development.
Sustainability 11 06125 g001
Figure 2. The output result of principle component regression
Figure 2. The output result of principle component regression
Sustainability 11 06125 g002
Figure 3. The output result of principle components’ coefficient.
Figure 3. The output result of principle components’ coefficient.
Sustainability 11 06125 g003
Figure 4. The final framework of smart growth.
Figure 4. The final framework of smart growth.
Sustainability 11 06125 g004
Figure 5. The principles of self-organizing map.
Figure 5. The principles of self-organizing map.
Sustainability 11 06125 g005
Figure 6. The conceptual diagram of the cellular automata model.
Figure 6. The conceptual diagram of the cellular automata model.
Sustainability 11 06125 g006
Figure 7. (a) The location of Yumen; (b) The location of Otago.
Figure 7. (a) The location of Yumen; (b) The location of Otago.
Sustainability 11 06125 g007
Figure 8. The structure of the radial basis function neural network.
Figure 8. The structure of the radial basis function neural network.
Sustainability 11 06125 g008
Figure 9. The output result of the RBF neural network.
Figure 9. The output result of the RBF neural network.
Sustainability 11 06125 g009
Figure 10. The development structure of the primary indicators.
Figure 10. The development structure of the primary indicators.
Sustainability 11 06125 g010
Figure 11. (a) The contribution of the secondary indicators in Yumen; (b) The contribution of the secondary indicators in Otago.
Figure 11. (a) The contribution of the secondary indicators in Yumen; (b) The contribution of the secondary indicators in Otago.
Sustainability 11 06125 g011
Figure 12. (a) The contribution of the tertiary indicators in Yumen; (b) The contribution of the tertiary indicators in Otago.
Figure 12. (a) The contribution of the tertiary indicators in Yumen; (b) The contribution of the tertiary indicators in Otago.
Sustainability 11 06125 g012
Figure 13. (a)The predicted result of Yumen; (b) The predicted result of Otago.
Figure 13. (a)The predicted result of Yumen; (b) The predicted result of Otago.
Sustainability 11 06125 g013
Figure 14. (a)The simulated result of Yumen; (b) The simulated result of Otago.
Figure 14. (a)The simulated result of Yumen; (b) The simulated result of Otago.
Sustainability 11 06125 g014
Figure 15. (a) The self-organizing map weight position of Yumen; (b) The self-organizing map weight position of Otago.
Figure 15. (a) The self-organizing map weight position of Yumen; (b) The self-organizing map weight position of Otago.
Sustainability 11 06125 g015
Figure 16. (a) The future plan of Yumen; (b) The future plan of Otago.
Figure 16. (a) The future plan of Yumen; (b) The future plan of Otago.
Sustainability 11 06125 g016
Figure 17. (a) A comparison of the secondary indicators between the current plan and future plan; (b) A comparison of the primary indicators between the current plan and future plan.
Figure 17. (a) A comparison of the secondary indicators between the current plan and future plan; (b) A comparison of the primary indicators between the current plan and future plan.
Sustainability 11 06125 g017
Figure 18. (a) The pre-processed map of Yumen; (b) The pre-processed map of Otago.
Figure 18. (a) The pre-processed map of Yumen; (b) The pre-processed map of Otago.
Sustainability 11 06125 g018
Figure 19. (a) The simulation result of Yumen 10 years later; (b) The simulation result of Yumen 20 years later; (c) The simulation result of Yumen 30 years later; (d) The simulation result of Yumen 40 years later.
Figure 19. (a) The simulation result of Yumen 10 years later; (b) The simulation result of Yumen 20 years later; (c) The simulation result of Yumen 30 years later; (d) The simulation result of Yumen 40 years later.
Sustainability 11 06125 g019
Figure 20. (a) The simulation result of Otago 10 years later; (b) The simulation result of Otago 20 years later; (c) The simulation result of Otago 30 years later; (d) The simulation result of Otago 40 years later.
Figure 20. (a) The simulation result of Otago 10 years later; (b) The simulation result of Otago 20 years later; (c) The simulation result of Otago 30 years later; (d) The simulation result of Otago 40 years later.
Sustainability 11 06125 g020
Table 1. Summary of smart growth literature.
Table 1. Summary of smart growth literature.
Literatures on Smart Growth SystematicMethod FocusWeakness
Literature SourcesMathematical ModelYesNoQualitative AnalysisQuantitative Analysis
[17]Analysis based on a hierarchical conceptual framework Sustainability 11 06125 i001Sustainability 11 06125 i001 1,2
[18]Four objective functions from different types of stakeholders Sustainability 11 06125 i001 Sustainability 11 06125 i0012,3,10
[19]An evaluated model based on the impulse process Sustainability 11 06125 i001 Sustainability 11 06125 i0014,10
[20,21,22]An evaluated model based on the analytic hierarchy processSustainability 11 06125 i001 Sustainability 11 06125 i0014,5
[3,23]An evaluated model based on gray correlation analysis and the improved entropy method Sustainability 11 06125 i001 Sustainability 11 06125 i0016,5
[24]An evaluated model based on principal component analysis Sustainability 11 06125 i001 Sustainability 11 06125 i0017,9,10
[25]An evaluated model based on the radial basis functionSustainability 11 06125 i001 Sustainability 11 06125 i0018,9,10
[26]An evaluated model based on data envelopment analysis Sustainability 11 06125 i001 Sustainability 11 06125 i0013,9,11
Notes: 1. “Systematic”: when the indicators involved in the model embrace 3E’s of sustainability and 10 principles of smart growth, the framework of the model can be viewed as systematical. 2. The numbers below “weaknesses” correspond to those in Table 2.
Table 2. Weaknesses of mathematical models.
Table 2. Weaknesses of mathematical models.
NumberWeakness
1The gaps between potential data sources and crucial data are neglected.
2The quality of integration of various sources and data types have not been addressed in the framework.
3The technologies are immature.
4The standard of the evaluation system is vague.
5The subjectivity cannot be avoided.
6The dimensionless processing ignores the internal relations among various factors, and its application field is limited.
7Compelling evidences is lacking in a nonlinear system; it tends to overestimate the correlation between factors.
8The model’s reasoning process has no reliable theoretical basis.
9In the process of turning reasoning into numerical calculation, plenty of useful information is lost.
10It relies heavily on original data.
11Although it is possible to evaluate the degree of smart growth, it is impossible to determine the causes of such results.
Table 3. The principles of smart growth.
Table 3. The principles of smart growth.
PrinciplesInstitutional Sources
Take advantage of compact buildingSmart Growth Network
Economic developments and jobsUS Environmental Protection Agency
Variety of transportation choices, walkable neighborhoodsSmart Growth Network
Available medical careDevelopment and planning bureau of Chinese Academy of Sciences
Planning and funding infrastructure improvementsNational Association of Home Builders
Strong NeighborhoodsUS Environmental Protection Agency
Have a unique sense of communityAmerica Planning Association
Cost effective development, community operation and cooperationSmart Growth Network
Strengthen and direct development toward existing communitiesUS Environmental Protection Agency
Encouraging community and stakeholder collaboration in development decisionUrban Land Institute
Healthy communitiesUS Environmental Protection Agency
Supporting pedestrian-friendly developmentUS Department of Agriculture
Shared benefitsSmart Growth America
Stable economic developmentDevelopment and planning bureau of Chinese Academy of Sciences
The economic structure appropriate to the overall economyDevelopment and planning bureau of Chinese Academy of Sciences
Table 4. The evaluation criteria.
Table 4. The evaluation criteria.
CriteriaSustainable Degree S D
IUnsuccessful0–0.03
IIModerately successful0.03–0.07
IIISuccessful0.07–0.1
Table 5. The final results.
Table 5. The final results.
City S D
Yumen0.04482
Otago0.04591
Table 6. The result of the classification.
Table 6. The result of the classification.
TermsYumenOtago
Ordinary indicators (L)PRT, PRS, PCDI, NMP, NRDHUGEC, PTI, PRE, PRT, PRS, PPC, NRDH, ER
Important indicators (M)UGEC, PTI, RFC, DGHTR, CPB, AVTWP, REEPHC, PCLA, REE
Key indicators (H)ECA, PPC, PHC, PCLA, MRRCO, GPC, ATWTLECA, RFC, PCDI, NMP, MRRCO, GPC, DGHTR, CPB, ATWTL, AAN
Extremely important indicator (EH)ANN, ER

Share and Cite

MDPI and ACS Style

Li, L.; Ren, X. A Novel Evaluation Model for Urban Smart Growth Based on Principal Component Regression and Radial Basis Function Neural Network. Sustainability 2019, 11, 6125. https://doi.org/10.3390/su11216125

AMA Style

Li L, Ren X. A Novel Evaluation Model for Urban Smart Growth Based on Principal Component Regression and Radial Basis Function Neural Network. Sustainability. 2019; 11(21):6125. https://doi.org/10.3390/su11216125

Chicago/Turabian Style

Li, Lianyan, and Xiaobin Ren. 2019. "A Novel Evaluation Model for Urban Smart Growth Based on Principal Component Regression and Radial Basis Function Neural Network" Sustainability 11, no. 21: 6125. https://doi.org/10.3390/su11216125

APA Style

Li, L., & Ren, X. (2019). A Novel Evaluation Model for Urban Smart Growth Based on Principal Component Regression and Radial Basis Function Neural Network. Sustainability, 11(21), 6125. https://doi.org/10.3390/su11216125

Note that from the first issue of 2016, this journal uses article numbers instead of page numbers. See further details here.

Article Metrics

Back to TopTop