Impact of Managerial Influence Tactics on Job Creativity and Performance: A Focus on Korean Airline Service Employees
Abstract
1. Introduction
2. Literature Review
2.1. Influence Tactics
2.2. Job Creativity
2.3. Job Performance
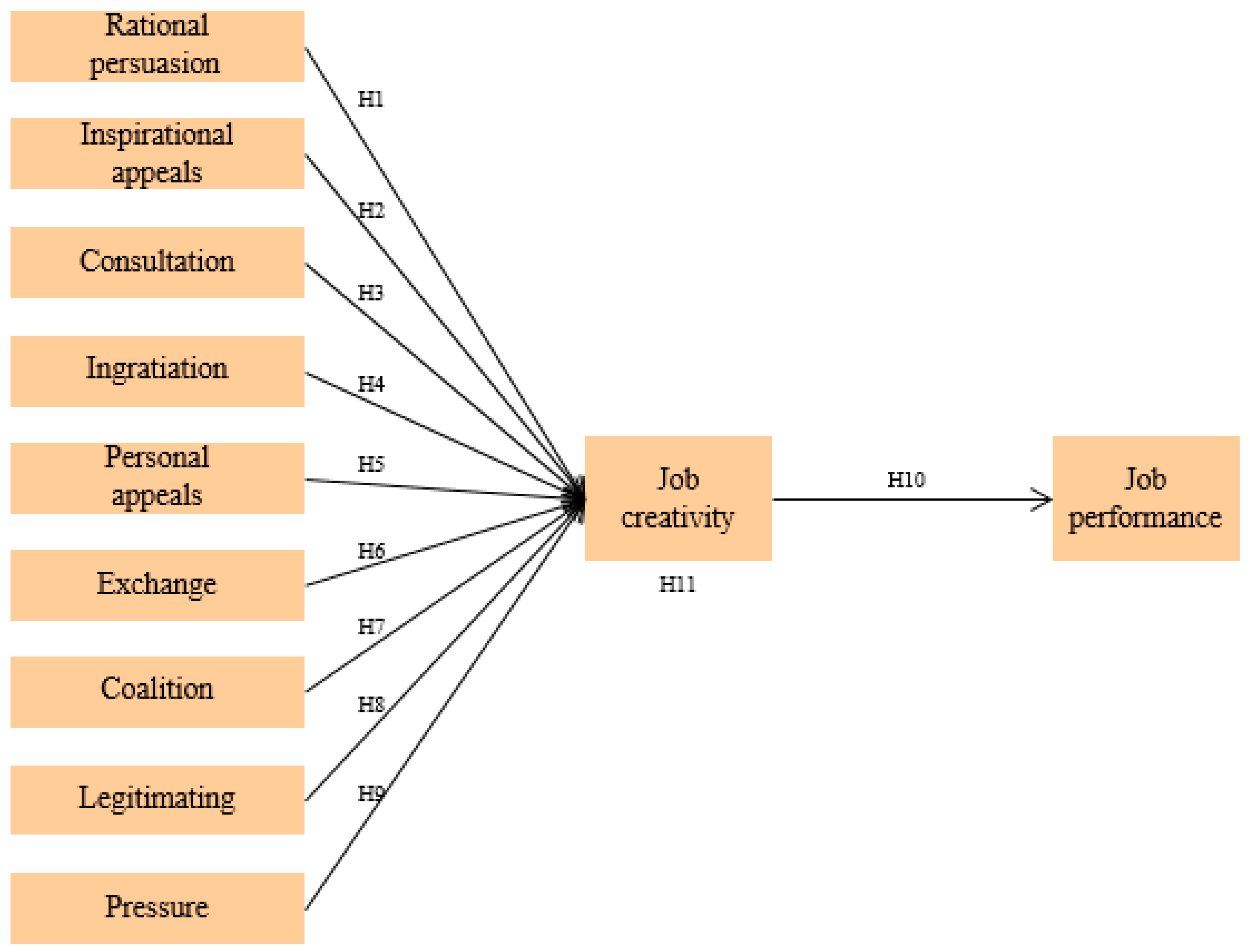
2.4. Research Model and Hypotheses
3. Methods
3.1. Measures
3.2. Survey Questionnaire and Data Collection
3.3. Sample Characteristics
4. Results
4.1. Descriptive Analysis
4.2. Reliability and Exploratory Factor Analyses
4.3. Correlation and Multiple Regression Analyses
4.4. Mediation Testing
5. Discussion
Author Contributions
Funding
Conflicts of Interest
References
- Margulies, N.; Yukl, G.A. Leadership in Organizations. Acad. Manag. Rev. 1982, 7, 314. [Google Scholar] [CrossRef][Green Version]
- Lee, S.J.; Yun, S.H.; Byun, G.D. The Effects of Leaders’ Influence Tactics on Subordinates’ Job Performance. J. Hum. Resour. Manag. Res. 2016, 23, 47–78. [Google Scholar]
- Yukl, G.A.; Becker, W.S. Effective empowerment in organizations. Organ. Manag. J. 2006, 3, 210–231. [Google Scholar]
- Clarke, S.; Ward, K. The role of leader influence tactics and safety climate in engaging employees’ safety participation. Risk Anal. 2006, 26, 1175–1185. [Google Scholar] [CrossRef] [PubMed]
- Bass, B.M. Leadership, Participation, and Nontrivial Decision Making. In Leaders and Managers; Elsevier Inc.: Pergamon, Turkey, 1984; pp. 341–346. [Google Scholar]
- Podsakoff, P.M.; MacKenzie, S.B.; Moorman, R.H.; Fetter, R. Transformational leader behaviors and their effects on followers’ trust in leader, satisfaction, and organizational citizenship behaviors. Leadersh. Q. 1990, 1, 107–142. [Google Scholar] [CrossRef]
- Schriesheim, C.A.; Kerr, S. Theories and measures of leadership: A critical appraisal of current and future directions. Leadersh. Cut. Edge 1977, 4, 9–45. [Google Scholar]
- Scott, S.G.; Bruce, R.A. Determinants of innovative behavior: A path model of individual innovation in the workplace. Acad. Manag. J. 1994, 37, 580–607. [Google Scholar]
- Amabile, T.M. A model of creativity and innovation in organizations. Res. Organ. Behav. 1988, 10, 123–167. [Google Scholar]
- Madjar, N.; Oldham, G.R.; Pratt, M.G. There’s no place like home? The contributions of work and nonwork creativity support to employees’ creative performance. Acad. Manag. J. 2002, 45, 757–767. [Google Scholar]
- Shalley, C.E.; Gilson, L.L.; Blum, T.C. Matching creativity requirements and the work environment: Effects on satisfaction and intentions to leave. Acad. Manag. J. 2000, 43, 215–223. [Google Scholar]
- Zhou, J.; Shalley, C.E. Research on employee creativity: A critical review and directions for future research. In Research in Personnel and Human Resources Management, Emerald Group Publishing Limited; Emerald Publishing Limited: Bingley, UK, 2003; pp. 165–217. [Google Scholar]
- Amabile, T.M. The social psychology of creativity: A componential conceptualization. J. Personal. Soc. Psychol. 1983, 45, 357. [Google Scholar] [CrossRef]
- De Stobbeleir, K.E.M.; Ashford, S.J.; Buyens, D. Self-Regulation of Creativity at Work: The Role of Feedback-Seeking Behavior in Creative Performance. Acad. Manag. J. 2011, 54, 811–831. [Google Scholar] [CrossRef]
- Koh, D.; Lee, K.; Joshi, K. Transformational leadership and creativity: A meta-analytic review and identification of an integrated model. J. Organ. Behav. 2019, 40, 625–650. [Google Scholar] [CrossRef]
- Shalley, C.E.; Gilson, L.L. What leaders need to know: A review of social and contextual factors that can foster or hinder creativity. Leadersh. Q. 2004, 15, 33–53. [Google Scholar] [CrossRef]
- Moon, T.W.; Hur, W.M.; Hyun, S.S. How service employees’ work motivations lead to job performance: The role of service employees’ job creativity and customer orientation. Curr. Psychol. 2017, 38, 1–16. [Google Scholar] [CrossRef]
- World Tourism Indicators. Available online: https://know.tour.go.kr/ (accessed on 10 June 2019).
- Bamford, D. Leadership: Enhancing the lessons of experience. Int. J. Oper. Prod. Manag. 2006, 26, 1276–1277. [Google Scholar] [CrossRef]
- Porter, L.W.; Allen, R.W.; Angle, H.L. The politics of upward influence in organizations. Organ. Influ. Process. 2003, 2, 431–445. [Google Scholar]
- Schein, E.H. What you need to know about organizational culture. Train. Dev. J. 1986, 40, 30–33. [Google Scholar]
- Jones, E.E. Ingratiation; Appleton-Century-Crofts: East Norwalk, CT, USA, 1964. [Google Scholar]
- Jones, E.E. Interpersonal Perception; WH Freeman/Times Books/Henry Holt & Co: New York, NY, USA, 1990. [Google Scholar]
- Leary, M.R.; Kowalski, R.M. Impression management: A literature review and two-component model. Psychol. Bull. 1990, 107, 34. [Google Scholar] [CrossRef]
- Tedeschi, J.T. Impression Management Theory and Social Psychological Research; Academic Press: Cambridge, MA, USA, 2013. [Google Scholar]
- Kipnis, D.; Schmidt, S.M.; Wilkinson, I. Intraorganizational influence tactics: Explorations in getting one’s way. J. Appl. Psychol. 1980, 65, 440. [Google Scholar] [CrossRef]
- Schriesheim, C.A.; Hinkin, T.R. Influence tactics used by subordinates: A theoretical and empirical analysis and refinement of the Kipnis, Schmidt, and Wilkinson subscales. J. Appl. Psychol. 1990, 75, 246. [Google Scholar] [CrossRef]
- Hochwarter, W.A.; Pearson, A.W.; Ferris, G.R.; Perrewe, P.L.; Ralston, D.A. A reexamination of Schriesheim and Hinkin’s (1990) measure of upward influence. Educ. Psychol. Meas. 2000, 60, 755–771. [Google Scholar] [CrossRef]
- Yukl, G.; Falbe, C.M. Influence tactics and objectives in upward, downward, and lateral influence attempts. J. Appl. Psychol. 1990, 75, 132. [Google Scholar] [CrossRef]
- Yukl, G.; Lepsinger, R.; Lucia, T. Preliminary Report on Development and Validation of the Influence Behavior Questionnaire; Center for Creative Leadership: Greensboro, NC, USA, 1992. [Google Scholar]
- Yukl, G.; Seifert, C.F.; Chavez, C. Validation of the extended influence behavior questionnaire. Leadersh. Q. 2008, 19, 609–621. [Google Scholar] [CrossRef]
- Judge, T.A.; Robbins, S.P. Essentials of Organizational Behavior; Pearson Education: New York, NY, USA, 2017. [Google Scholar]
- Craig, S.B. Leadership in Organizations (7th edition) by Gary Yukl. Pers. Psychol. 2011, 64, 1056–1059. [Google Scholar] [CrossRef]
- Sparrowe, R.T.; Soetjipto, B.W.; Kraimer, M.L. Do leaders’ influence tactics relate to members’ helping behavior? It depends on the quality of the relationship. Acad. Manag. J. 2006, 49, 1194–1208. [Google Scholar] [CrossRef]
- Wayne, S.J.; Ferris, G.R. Influence tactics, affect, and exchange quality in supervisor-subordinate interactions: A laboratory experiment and field study. J. Appl. Psychol. 1990, 75, 487. [Google Scholar] [CrossRef]
- Su, C.J. An examination of the usage and impact of upward influence tactics by workers in the hospitality sector of Taiwan: Expanding the framework of Rao, Schmidt, and Murray (1995). Can. J. Adm. Sci./Rev. Can. Des Sci. De L’administration 2010, 27, 306–319. [Google Scholar] [CrossRef]
- Kipnis, D.; Schmidt, S.M. The language of persuasion. Psychol. Today 1985, 4, 40–46. [Google Scholar]
- Farmer, S.M.; Maslyn, J.M.; Fedor, D.B.; Goodman, J.S. Putting upward influence strategies in context. Journal of Organizational Behavior: The International Journal of Industrial. Occup. Organ. Psychol. Behav. 1997, 18, 17–42. [Google Scholar] [CrossRef]
- French, J.R.; Raven, B.; Cartwright, D. The bases of social power. Class. Organ. Theory 1959, 7, 311–320. [Google Scholar]
- Neale, M.A.; Northcraft, G.B. Factors influencing organizational commitment. Motiv. Work Behav. 1991, 5, 290–297. [Google Scholar]
- Falbe, C.M.; Yukl, G. Consequences for managers of using single influence tactics and combinations of tactics. Acad. Manag. J. 1992, 35, 638–652. [Google Scholar]
- Zhou, J. When the presence of creative coworkers is related to creativity: Role of supervisor close monitoring, developmental feedback, and creative personality. J. Appl. Psychol. 2003, 88, 413. [Google Scholar] [CrossRef]
- Cortini, M.; Scaratti, G. Creativity at Work and Weblogs: Opportunities and Obstacles. In Information Technology and Innovation Trends in Organizations; Physica-Verlag HD: Heidelberg, Germany, 2011; pp. 443–450. [Google Scholar]
- Amabile, T.M. Creativity and Innovation in Organizations; Harvard Business School Publishing: Brighton, MA, USA, 1996; pp. 239–396. [Google Scholar]
- Oldham, G.R.; Cummings, A. Employee creativity: Personal and contextual factors at work. Acad. Manag. J. 1996, 39, 607–634. [Google Scholar]
- Perry-Smith, J.E. Social yet creative: The role of social relationships in facilitating individual creativity. Acad. Manag. J. 2006, 49, 85–101. [Google Scholar] [CrossRef]
- Coelho, F.; Augusto, M. Job characteristics and the creativity of frontline service employees. J. Serv. Res. 2010, 13, 426–438. [Google Scholar] [CrossRef]
- Shalley, C.E.; Zhou, J.; Oldham, G.R. The effects of personal and contextual characteristics on creativity: Where should we go from here? J. Manag. 2004, 30, 933–958. [Google Scholar] [CrossRef]
- Ahmed, P.K.; Loh, A.Y.E.; Zairi, M. Cultures for continuous improvement and learning. Total Qual. Manag. 1999, 10, 426–434. [Google Scholar] [CrossRef]
- Birdi, K.S. No idea? Evaluating the effectiveness of creativity training. J. Eur. Ind. Train. 2005, 29, 102–111. [Google Scholar] [CrossRef]
- Wang, C.-W.; Horng, R.-Y. The effects of creative problem solving training on creativity, cognitive type and R&D performance. R D Manag. 2002, 32, 35–45. [Google Scholar]
- Woodman, R.W.; Sawyer, J.E.; Griffin, R.W. Toward a Theory of Organizational Creativity. Acad. Manag. Rev. 1993, 18, 293–321. [Google Scholar] [CrossRef]
- Coelho, F.; Augusto, M.; Lages, L.F. Contextual factors and the creativity of frontline employees: The mediating effects of role stress and intrinsic motivation. J. Retail. 2011, 87, 31–45. [Google Scholar] [CrossRef]
- Van Dyne, L.; Jehn, K.A.; Cummings, A. Differential effects of strain on two forms of work performance: Individual employee sales and creativity. J. Organ. Behav. 2002, 23, 57–74. [Google Scholar] [CrossRef]
- Amabile, T.; Gryskiewicz, S.S. Creativity in the R&D Laboratory; Center for Creative Leadership: Greensboro, NC, USA, 1987. [Google Scholar]
- Hur, W.; Moon, T.; Rhee, S. Exploring the relationships between compassion at work, the evaluative perspective of positive work-related identity, service employee creativity, and job performance. J. Serv. Mark. 2016, 30, 103–114. [Google Scholar] [CrossRef]
- Campbell, J.J.; Dunnette, M.D.; Lawler, E.E.; Weick, K.E. Managerial Behavior, Performance, and Effectiveness; McGraw-Hill: New York, NY, USA, 1970. [Google Scholar]
- Price, J.W. Measuring the gas pressure within a high-performance insulation blanket. Adv. Cryog. Eng. 1968, 13, 662. [Google Scholar]
- Pincus, J.D. Communication satisfaction, job satisfaction, and job performance. Hum. Commun. Res. 1986, 12, 395–419. [Google Scholar] [CrossRef]
- Vatankhah, S.; Javid, E.; Raoofi, A. Perceived organizational support as the mediator of the relationships between high-performance work practices and counter-productive work behavior: Evidence from airline industry. J. Air Transp. Manag. 2017, 59, 107–115. [Google Scholar] [CrossRef]
- Batouei, A.; Iranmanesh, M.; Nikbin, D.; Hyun, S.S. Flight anxiety: Investigating the role of airline service quality and flight crew’s competence. Asia Pac. J. Tour. Res. 2019, 24, 710–724. [Google Scholar] [CrossRef]
- Liao, H.; Chuang, A. A multilevel investigation of factors influencing employee service performance and customer outcomes. Acad. Manag. J. 2004, 47, 41–58. [Google Scholar]
- Baron, R.M.; Kenny, D.A. The moderator–mediator variable distinction in social psychological research: Conceptual, strategic, and statistical considerations. J. Personal. Soc. Psychol. 1986, 51, 1173. [Google Scholar] [CrossRef]
- Kim, J.Y.; Cho, M.H. The Structural Relationship among Cabin Crew’s Psychological Traits, Impression Management Behavior, Organizational Citizenship Behavior and Team Performance: A Suggestion of Integrated PICP Model. J. Tour. Stud. 2018, 30, 97–124. [Google Scholar] [CrossRef]
- Higgins, C.A.; Judge, T.A.; Ferris, G.R. Influence tactics and work outcomes: A meta-analysis. J. Organ. Behav. 2003, 24, 89–106. [Google Scholar] [CrossRef]

| N | Minimum | Maximum | Mean | Standard Deviation | Skewness | Kurtosis | |
|---|---|---|---|---|---|---|---|
| 1.Rational Persuasion | 182 | 1.00 | 5.00 | 3.38 | 0.918 | −0.076 | −0.169 | 
| 2.Inspirational Appeals | 182 | 1.00 | 5.00 | 3.32 | 0.862 | 0.064 | −0.221 | 
| 3. Consultation | 182 | 1.00 | 5.00 | 3.36 | 0.806 | −0.189 | 0.149 | 
| 4. Ingratiation | 182 | 1.00 | 5.00 | 3.32 | 0.782 | −0.009 | 0.159 | 
| 5.Personal Appeals | 182 | 1.00 | 5.00 | 2.99 | 0.883 | 0.283 | −0.006 | 
| 6. Exchange | 182 | 1.00 | 5.00 | 2.20 | 0.869 | 0.777 | 0.753 | 
| 7. Coalition | 182 | 1.00 | 5.00 | 2.12 | 0.864 | 0.250 | −0.937 | 
| 8. Legitimating | 182 | 1.00 | 5.00 | 2.35 | 0.990 | 0.321 | −0.339 | 
| 9. Pressure | 182 | 1.00 | 5.00 | 2.10 | 1.046 | 0.960 | 0.200 | 
| 10. Job creativity | 182 | 1.00 | 5.00 | 3.25 | 0.819 | −0.016 | 0.120 | 
| 11. Job performance | 182 | 1.75 | 5.00 | 3.65 | 0.729 | 0.056 | −0.484 | 
| Factors (Eigenvalue, % of Variance) Cronbach’s α | Items | Commonality | Factor Loading | 
|---|---|---|---|
| 1. Rational persuasion (1.594, 7.244) 0.925 | Use facts and logic to persuade a request or suggestion Explain clearly why a request or proposed change is needed to achieve business goals | 0.913 0.902 | 0.747 0.762 | 
| 2. Inspirational Appeals (3.140, 14.272) 0.860 | The proposed activity or change is an opportunity to do something really exciting and rewarding Talk about values and ideals when suggesting new activities or changes Make encouraging speeches or presentations that invite passion for the proposed activity or change | 0.793 0.775 0.806 | 0.824 0.833 0.884 | 
| 3. Consultation (1.193, 5.425) 0.749 | Discuss ideas for proposed activities or changes that you want to support or enforce Encourage them to suggest ways to improve the preliminary plans or proposals to be supported or enforced | 0.743 0.901 | 0.545 0.806 | 
| 4. Ingratiation (1.589, 7.222) 0.733 | Say that you have the skills or knowledge necessary to perform the request Praise past achievements and accomplishments while assigning tasks | 0.860 0.810 | 0.850 0.777 | 
| 5. Personal Appeals (1.689, 7.679) 0.730 | Says they need to ask for a favor before telling you what it is Asks you as a friend to do them a favor | 0.827 0.842 | 0.815 0.841 | 
| 6. Exchange (2.337, 10.624) 0.867 | Offers to do something for you in exchange for carrying out a request Offers to do a specific task or favor for you in return for your help and support Offers to do something for you in the future in return for your help now | 0.847 0.871 0.817 | 0.863 0.848 0.703 | 
| 7. Coalition (2.652, 12.053) 0.885 | Mentions the names of other people who endorse a proposal when asking you to support it Comes with someone else to support you when you make a request or offer In order to fulfill the request or to support the proposal, asks for help from a respectable person to perform it | 0.826 0.864 0.802 | 0.803 0.871 0.761 | 
| 8. Legitimating (1.687, 7.442) 0.896 | Says that the request or proposal meets official rules and policies Claims or proposals are consistent with previous agreements or contracts | 0.889 0.876 | 0.772 0.769 | 
| 9. Pressure (2.674, 12.154) 0.889 | Demands that you carry out a request Repeatedly checks to see if you have carried out a request Tries to pressure you into carrying out a request | 0.851 0.856 0.836 | 0.862 0.876 0.851 | 
| Factors (Eigenvalue, % of Variance) Cronbach’s α | Items | Commonality | Factor Loading | 
|---|---|---|---|
| 1. Job creativity (3.209, 80.223) 0.917 | I/team members try to be as creative as possible when dealing with work. I/team members try new approaches to work. The team leader thinks that I/team members am/are creative when working. When working, I/team members demonstrate creativity to overcome difficulties. | 0.809 0.798 | 0.899 0.894 | 
| 0.814 | 0.902 | ||
| 0.787 | 0.887 | ||
| Factors (Eigenvalue, % of Variance) Cronbach’s α | Items | Commonality | Factor Loading | 
|---|---|---|---|
| 1. Job performance (2.967, 74.183) 0.880 | I/team members am/are friendly and helpful to customers. I/team members quickly undertake the work desired by customers. I/team members ask good questions about what they need and find what they want. I/team members can help customers when they need something. | 0.699 0.803 | 0.836 0.896 | 
| 0.725 | 0.852 | ||
| 0.740 | 0.860 | ||
| 1 | 2 | 3 | 4 | 5 | 6 | 7 | 8 | 9 | 10 | 11 | |
|---|---|---|---|---|---|---|---|---|---|---|---|
| 1. Rational Persuasion | 1 | ||||||||||
| 2. Inspirational Appeals | 0.671 ** | 1 | |||||||||
| 3. Consultation | 0.686 ** | 0.618 ** | 1 | ||||||||
| 4. Ingratiation | 0.416 ** | 0.393 ** | 0.507 ** | 1 | |||||||
| 5. Personal Appeals | 0.237 ** | 0.155 ** | 0.362 ** | 0.451 ** | 1 | ||||||
| 6. Exchange | −0.075 | 0.018 | 0.010 | 0.081 | 0.247 ** | 1 | |||||
| 7. Coalition | −0.133 | −0.061 | 0.024 | −0.002 | 0.298 ** | 0.601 ** | 1 | ||||
| 8. Legitimating | 0.149 * | 0.045 | 0.208 ** | 0.175 * | 0.311 ** | 0.446 ** | 0.590 ** | 1 | |||
| 9. Pressure | −0.086 | −0.124 | 0.029 | 0.077 | 0.057 | 0.432 ** | 0.404 ** | 0.516 ** | 1 | ||
| 10. Job creativity | 0.516 ** | 0.502 ** | 0.477 ** | 0.390 ** | 0.154 * | −0.212 ** | −0.111 | 0.083 | −0.221 ** | 1 | |
| 11. Job performance | 0.456 ** | 0.399 ** | 0.462 ** | 0.449 ** | 0.429 ** | −0.096 | −0.024 | 0.093 | −0.113 | 0.608 ** | 1 | 
| β | t-Value | p | |
|---|---|---|---|
| 1. Rational Persuasion | 0.158 | 1.707 | 0.090 | 
| 2. Inspirational Appeals | 0.225 | 2.654 ** | 0.009 | 
| 3. Consultation | 0.114 | 1.261 | 0.209 | 
| 4. Ingratiation | 0.206 | 2.808 ** | 0.006 | 
| 5. Personal Appeals | −0.059 | −0.816 | 0.416 | 
| 6. Exchange | −0.231 | −3.018 ** | 0.003 | 
| 7. Coalition | 0.052 | 0.607 | 0.545 | 
| 8. Legitimating | 0.191 | 2.305 * | 0.022 | 
| 9. Pressure | −0.215 | −2.955 ** | 0.004 | 
| Adjusted | 0.397 | ||
| F | 14.228 *** | 
| β | t-Value | p | |
|---|---|---|---|
| 1. Rational Persuasion | 0.608 | 10.269 *** | 0.000 | 
| Adjusted | 0.366 | ||
| F | 105.446 *** | 
| β | t-Value | p | |
|---|---|---|---|
| 1. Rational Persuasion | 0.158 | 1.659 | 0.990 | 
| 2. Inspirational Appeals | 0.127 | 1.446 | 0.150 | 
| 3. Consultation | 0.078 | 0.840 | 0.402 | 
| 4. Ingratiation | 0.177 | 2.336 * | 0.021 | 
| 5. Personal Appeals | 0.295 | 3.975 *** | 0.000 | 
| 6. Exchange | −0.177 | −2.246 * | 0.026 | 
| 7. Coalition | 0.041 | 0.462 | 0.645 | 
| 8. Legitimating | 0.011 | 0.132 | 0.895 | 
| 9. Pressure | −0.062 | −0.828 | 0.409 | 
| Adjusted | 0.357 | ||
| F | 12.177 *** | 
| β | t-Value | p | |
|---|---|---|---|
| 1. Rational Persuasion | 0.086 | 0.994 | 0.322 | 
| 2. Inspirational Appeals | 0.023 | 0.290 | 0.772 | 
| 3. Consultation | 0.026 | 0.309 | 0.758 | 
| 4. Ingratiation | 0.083 | 1.184 | 0.238 | 
| 5. Personal Appeals | 0.322 | 4.819 *** | 0.000 | 
| 6. Exchange | −0.071 | −0.982 | 0.328 | 
| 7. Coalition | 0.017 | 0.214 | 0.831 | 
| 8. Legitimating | −0.076 | −0.978 | 0.329 | 
| 9. Pressure | 0.037 | 0.528 | 0.598 | 
| 10. Job creativity | 0.459 | 6.488 | 0.000 | 
| Adjusted | 0.481 | ||
| F | 17.787 *** | 
© 2019 by the authors. Licensee MDPI, Basel, Switzerland. This article is an open access article distributed under the terms and conditions of the Creative Commons Attribution (CC BY) license (http://creativecommons.org/licenses/by/4.0/).
Share and Cite
Shin, L.R.; Hyun, S.S. Impact of Managerial Influence Tactics on Job Creativity and Performance: A Focus on Korean Airline Service Employees. Sustainability 2019, 11, 4429. https://doi.org/10.3390/su11164429
Shin LR, Hyun SS. Impact of Managerial Influence Tactics on Job Creativity and Performance: A Focus on Korean Airline Service Employees. Sustainability. 2019; 11(16):4429. https://doi.org/10.3390/su11164429
Chicago/Turabian StyleShin, Lip Ryan, and Sunghyup Sean Hyun. 2019. "Impact of Managerial Influence Tactics on Job Creativity and Performance: A Focus on Korean Airline Service Employees" Sustainability 11, no. 16: 4429. https://doi.org/10.3390/su11164429
APA StyleShin, L. R., & Hyun, S. S. (2019). Impact of Managerial Influence Tactics on Job Creativity and Performance: A Focus on Korean Airline Service Employees. Sustainability, 11(16), 4429. https://doi.org/10.3390/su11164429
 
        

 
       