Association Rule Mining Tourist-Attractive Destinations for the Sustainable Development of a Large Tourism Area in Hokkaido Using Wi-Fi Tracking Data
Abstract
:1. Introduction
2. Literature Review
2.1. Digital Footprints in Tourism Studies
2.2. Market Basket Analysis in Tourism Studies
2.3. Destination Management and Sustainability
2.4. Destination Types and Competitiveness
3. Methods
3.1. Tracking Equipment
3.2. Data Collection and Destinations
3.3. Data Preparation
3.4. Destination Rule Mining
4. Results
4.1. Visiting Patterns in Time Series
4.1.1. Hourly Patterns
4.1.2. Weekly Patterns
4.2. Implementation of Association Mining
4.2.1. Attractive Destinations
4.2.2. Association Rule of Destination
4.3. Destination Mining Enhancement
4.3.1. Implementation of Statistical Hypothesis Test
4.3.2. Identification of Important Destinations
5. Discussion and Conclusions
Author Contributions
Funding
Acknowledgments
Conflicts of Interest
References
- Sugimoto, K.; Ota, K.; Suzuki, S. Visitor Mobility and Spatial Structure in a Local Urban Tourism Destination: GPS Tracking and Network analysis. Sustainability 2019, 11, 919. [Google Scholar] [CrossRef]
- Edwards, D.; Griffin, T. Understanding tourists’ spatial behaviour: GPS tracking as an aid to sustainable destination management. J. Sustain. Tour. 2013, 21, 580–595. [Google Scholar] [CrossRef]
- Abreu Novais, M.; Ruhanen, L.; Arcodia, C. Destination competitiveness: A phenomenographic study. Tour. Manag. 2018, 64, 324–334. [Google Scholar] [CrossRef]
- Mckercher, B.; Lau, G. Movement Patterns of Tourists within a Destination. Tour. Geogr. 2008, 10, 355–374. [Google Scholar] [CrossRef]
- East, D.; Osborne, P.; Kemp, S.; Woodfine, T. Combining GPS & survey data improves understanding of visitor behaviour. Tour. Manag. 2017, 61, 307–320. [Google Scholar]
- JNTO-Japan National Tourism Organisation Japan Tourism Statistics. Available online: https://statistics.jnto.go.jp/en/graph/#category--6 (accessed on 22 January 2019).
- Hasnat, M.M.; Hasan, S. Identifying tourists and analyzing spatial patterns of their destinations from location-based social media data. Transp. Res. Part C Emerg. Technol. 2018, 96, 38–54. [Google Scholar] [CrossRef]
- Önder, I.; Koerbitz, W.; Hubmann-Haidvogel, A. Tracing Tourists by Their Digital Footprints: The Case of Austria. J. Travel Res. 2014, 55, 566–573. [Google Scholar] [CrossRef]
- Dunlap, M.; Li, Z.; Henrickson, K.; Wang, Y. Estimation of Origin and Destination Information from Bluetooth and Wi-Fi Sensing for Transit. Transp. Res. Rec. J. Transp. Res. Board 2016, 2595, 11–17. [Google Scholar] [CrossRef]
- EMEL, G.G.; TAŞKIN, Ç.; AKAT, Ö. Profiling a Domestic Tourism Market by Means of Association Rule Mining. Anatolia 2007, 18, 334–342. [Google Scholar] [CrossRef]
- Law, R.; Rong, J.; Vu, H.Q.; Li, G.; Lee, H.A. Identifying changes and trends in Hong Kong outbound tourism. Tour. Manag. 2011, 32, 1106–1114. [Google Scholar] [CrossRef]
- Shoval, N.; Isaacson, M. Tracking tourists in the digital age. Ann. Tour. Res. 2007, 34, 141–159. [Google Scholar] [CrossRef]
- Fukuda, D.; Kobayashi, H.; Nakanishi, W.; Suga, Y.; Sriroongvikrai, K.; Choocharukul, K. Estimation of Paratransit Passenger Boarding/Alighting Locations Using Wi-Fi based Monitoring: Results of Field Testing in Krabi City, Thailand. J. East. Asia Soc. Transp. Stud. 2017, 12, 2151–2169. [Google Scholar]
- Peters, M.; Piazolo, F.; Köster, L.; Promberger, K. The Deployment of Intelligent Local-Based Information Systems (ilbi): A Case Study of the European Football Championship 2008. J. Conv. Event Tour. 2010, 11, 18–41. [Google Scholar] [CrossRef]
- Lee, D.G.; Ryu, K.S.; Bashir, M.; Bae, J.-W.; Ryu, K.H. Discovering Medical Knowledge using Association Rule Mining in Young Adults with Acute Myocardial Infarction. J. Med. Syst. 2013, 37, 9896. [Google Scholar] [CrossRef] [PubMed]
- Versichele, M.; de Groote, L.; Claeys Bouuaert, M.; Neutens, T.; Moerman, I.; Van de Weghe, N. Pattern mining in tourist attraction visits through association rule learning on Bluetooth tracking data: A case study of Ghent, Belgium. Tour. Manag. 2014, 44, 67–81. [Google Scholar] [CrossRef] [Green Version]
- Bermingham, L.; Lee, I. Spatio-temporal sequential pattern mining for tourism sciences. Procedia Comput. Sci. 2014, 29, 379–389. [Google Scholar] [CrossRef]
- Shoval, N.; Ahas, R. The use of tracking technologies in tourism research: The first decade. Tour. Geogr. 2016, 18, 587–606. [Google Scholar] [CrossRef]
- Musa, A.B.M.; Eriksson, J. Tracking unmodified smartphones using wi-fi monitors. In Proceedings of the 10th ACM Conference on Embedded Network Sensor Systems-SenSys’12, Toronto, ON, Canada, 6–9 November 2012; pp. 281–294. [Google Scholar]
- Tsubota, T.; Yoshii, T. An Analysis of the Detection Probability of MAC Address from a Moving Bluetooth Device. Transp. Res. Procedia 2017, 21, 251–256. [Google Scholar] [CrossRef]
- Danalet, A.; Tinguely, L.; de Lapparent, M.; Bierlaire, M. Location choice with longitudinal WiFi data. J. Choice Model. 2016, 18, 1–17. [Google Scholar] [CrossRef] [Green Version]
- Potortì, F.; Crivello, A.; Girolami, M.; Barsocchi, P.; Traficante, E. Localising crowds through Wi-Fi probes. Ad Hoc Netw. 2018, 75, 87–97. [Google Scholar] [CrossRef]
- Abedi, N.; Bhaskar, A.; Chung, E. Tracking spatio-temporal movement of human in terms of space utilization using Media-Access-Control address data. Appl. Geogr. 2014, 51, 72–81. [Google Scholar] [CrossRef] [Green Version]
- Kusakabe, T.; Yaginuma, H.; Fukuda, D. Estimation of bus passengers’ waiting time at a coach terminal with Wi-Fi MAC addresses. Transp. Res. Procedia 2018, 32, 62–68. [Google Scholar] [CrossRef]
- Smallwood, C.B.; Beckley, L.E.; Moore, S.A. An analysis of visitor movement patterns using travel networks in a large marine park, north-western Australia. Tour. Manag. 2011, 33, 517–528. [Google Scholar] [CrossRef]
- Wang, F.; Li, K.; Duić, N.; Mi, Z.; Hodge, B.M.; Shafie-khah, M.; Catalão, J.P.S. Association rule mining based quantitative analysis approach of household characteristics impacts on residential electricity consumption patterns. Energy Convers. Manag. 2018, 171, 839–854. [Google Scholar] [CrossRef]
- Rong, J.; Vu, H.Q.; Law, R.; Li, G. A behavioral analysis of web sharers and browsers in Hong Kong using targeted association rule mining. Tour. Manag. 2012, 33, 731–740. [Google Scholar] [CrossRef]
- Park, S.H.; Jang, S.Y.; Kim, H.; Lee, S.W. An association rule mining-based framework for understanding lifestyle risk behaviors. PLoS ONE 2014, 9, e88859. [Google Scholar] [CrossRef] [PubMed]
- Fournier-Viger, P.; Chun-Wei Lin, J.; Kiran, R.U.; Koh, Y.S.; Thomas, R. A Survey of Sequential Pattern Mining. Data Sci. Pattern Recognit. 2017, 1, 54–77. [Google Scholar]
- Wei, Y.; Yang, R.; Liu, P. An improved Apriori algorithm for association rules of mining. In Proceedings of the 2009 IEEE International Symposium on IT in Medicine & Education, Jinan, China, 14–16 August 2009; pp. 942–946. [Google Scholar]
- Tank, D.M. Improved Apriori Algorithm for Mining Association Rules. Int. J. Inf. Technol. Comput. Sci. 2014, 6, 15–23. [Google Scholar] [CrossRef] [Green Version]
- Mooney, C.H.; Roddick, J.F. Sequential pattern mining-approaches and algorithms. ACM Comput. Surv. 2013, 45, 1–39. [Google Scholar] [CrossRef]
- Pitchayadejanant, K.; Nakpathom, P. Data mining approach for arranging and clustering the agro-tourism activities in orchard. Kasetsart J. Soc. Sci. 2018, 39, 407–413. [Google Scholar] [CrossRef]
- Hwang, Y.-H.; Gretzel, U.; Fesenmaier, D.R. Multicity trip patterns. Ann. Tour. Res. 2006, 33, 1057–1078. [Google Scholar] [CrossRef]
- Buhalis, D. Marketing the competitive destination of the future. Tour. Manag. 2000, 21, 97–116. [Google Scholar] [CrossRef] [Green Version]
- Raun, J.; Ahas, R.; Tiru, M. Measuring tourism destinations using mobile tracking data. Tour. Manag. 2016, 57, 202–212. [Google Scholar] [CrossRef]
- Crouch, G.I.; Ritchie, J.R.B. Tourism, Competitiveness, and Societal Prosperity. J. Bus. Res. 1999, 44, 137–152. [Google Scholar] [CrossRef]
- Franzoni, S.; Bonera, M. How DMO Can Measure the Experiences of a Large Territory. Sustainability 2019, 11, 492. [Google Scholar] [CrossRef]
- Ryan, C. Tourism and marketing-a symbiotic relationship? Tour. Manag. 1991, 12, 101–111. [Google Scholar] [CrossRef]
- Gunn, C.A. Tourism Planning: Basics, Concepts, Cases, 3rd ed.; Taylor & Francis: Abingdon, UK, 1994; ISBN1 0844817430. ISBN2 9780844817439. [Google Scholar]
- Farrell, B.; Twining-Ward, L. Seven Steps Towards Sustainability: Tourism in the Context of New Knowledge. J. Sustain. Tour. 2005, 13, 109–122. [Google Scholar] [CrossRef]
- Frechtling, D.C. Forecasting Tourism Demand: Methods and Strategies, 1st ed.; Butterworth-Heinemann: Great Britain, UK, 2001; ISBN 9781136402425. [Google Scholar]
- Poon, A. Tourism, Technology and Competitive Strategies; CAB International: Wallingford, UK, 1993; ISBN 0851987516. [Google Scholar]
- Gopikaramanan, R.; Rameshkumar, T.; Senthil Kumaran, B.; Ilangovan, G. Novel control methodology for H-bridge cascaded multi level converter using predictive control methodology. Glob. J. Pure Appl. Math. 2015, 11, 3053–3071. [Google Scholar]
- Tan, P.-N.; Kumar, V.; Srivastava, J. Selecting the right objective measure for association analysis. Inf. Syst. 2004, 29, 293–313. [Google Scholar] [CrossRef]
- North, M. Data Mining for the Masses; Global Text Project: Athens, GA, USA, 2012; ISBN 9780615684376. [Google Scholar]
- Shou, Z.; Di, X. Similarity analysis of frequent sequential activity pattern mining. Transp. Res. Part C Emerg. Technol. 2018, 96, 122–143. [Google Scholar] [CrossRef]
- García, E.; Romero, C.; Ventura, S.; Calders, T. Drawbacks and solutions of applying association rule mining in learning management systems. In Proceedings of the International Workshop on Applying Data Mining in e-Learning (ADML 2007), Crete, Greece, 18 September 2007; pp. 13–22. [Google Scholar]
- Hahsler, M. arulesViz: Interactive Visualization of Association Rules with R. R J. 2017, 9, 163–175. [Google Scholar] [CrossRef]
- Hahsler, M.; Chelluboina, S.; Hornik, K.; Buchta, C. The arules R-Package Ecosystem: Analyzing Interesting Patterns from Large Transaction Data Sets. J. Mach. Learn. Res. 2011, 12, 2021–2025. [Google Scholar]
- Du, Y.; Zhao, M.; Fan, G. Research on Application of Improved Association Rules Algorithm in Intelligent QA System. In Proceedings of the 2008 Second International Conference on Genetic and Evolutionary Computing, Hubei, China, 25–26 September 2008; pp. 414–417. [Google Scholar]
- Brin, S.; Motwani, R.; Silverstein, C. Beyond market baskets. ACM Sigmod Rec. 1997, 26, 265–276. [Google Scholar] [CrossRef]







| Type of Destination | Target Market | Activities |
|---|---|---|
| CBD 1, Urban | Business Leisure | MICE, Education, religion, health Sightseeing, shopping, shows, short breaks |
| Seaside, Ocean | Business Leisure | MICE Sea, sun, sand, sex, sports |
| Alpine, Mountain | Business Leisure | MICE Activities, sports, health |
| Rural, Regional | Business Leisure | MICE Relaxation, agriculture, activities, sports, health |
| Authentic third world | Business Leisure | Exploring business opportunities, incentives Adventure, authentic, special interest |
| Unique, Exclusive | Business Leisure | Meetings, incentives, retreats Special occasion, honeymoon, anniversary |
| ID | Type | Location | ID | Type | Location |
|---|---|---|---|---|---|
| D1 | AC | NaturaxHotel | D17 | RE | CampanaRokkatei |
| D2 | FG | LavenderOwnerGarden | D18 | RE | FuranoCheesePlant |
| D3 | PA | PAWattsuUp | D19 | FG | LavenderHighlandFurano |
| D4 | PA | PAWattsuDown | D20 | CR | ShinchitoseTOYOTA |
| D5 | PA | PASunagawaUp | D21 | RS | RSSalmonpark |
| D6 | PA | PASunagawaDown | D22 | SA | SAHighwayoasis |
| D7 | PA | PANopporoUp | D23 | RS | RSMinamifurano |
| D8 | PA | PANopporoDown | D24 | RE | Gorohouse |
| D9 | PA | PAIwamizawaUp | D25 | RE | FuranoMarche |
| D10 | PA | PAIwamizawaDown | D26 | RE | AsahiyamaZoo |
| D11 | PA | PAShimukappuUp | D27 | RS | RSBieinokura |
| D12 | PA | PAShimukappuDown | D28 | FG | Shikisainooka |
| D13 | RS | RSMikasa | D29 | FG | NakafuranoLavenderGarden |
| D14 | RS | RSTakikawa | D30 | CR | AsahikawaTOYOTA |
| D15 | RS | RSAsahikawa | D31 | RS | RSStarPlazaAshibetsu |
| D16 | FG | FlowerLandKamifurano |
| Transaction ID | Length | Items (Destinations) |
|---|---|---|
| 1 | 2 | Shikisainooka, SAHighwayoasis |
| 2 | 1 | AsahiyamaZoo |
| 3 | 2 | FuranoMarche, FuranoCheesePlant |
| 4 | 3 | PANopporoUp, FuranoMarche, RSStarPlazaAshibetsu |
| : | : | : |
| 440,061 | 3 | PANopporoUp, FuranoMarche, NaturaxHotel |
| Length | 1 | 2 | 3 | 4 | 5 | Total |
|---|---|---|---|---|---|---|
| Transaction | 417,695 | 22,350 | 11 | 4 | 1 | 440,061 |
| Rules ID | Association Rules | Support | Confidence | Lift |
|---|---|---|---|---|
| D9 → D10 | {PAIwamizawaUp} => {PAIwamizawaDown} | 0.0025 | 0.0575 | 1.0973 |
| D16 →D28 | {FlowerLandKamifurano} => {Shikisainooka} | 0.0011 | 0.0529 | 0.6252 |
| D5 → D10 | {PASunagawaUp} => {PAIwamizawaDown} | 0.0015 | 0.0385 | 0.7357 |
| D10 → D28 | {PAIwamizawaDown} => {Shikisainooka} | 0.0019 | 0.0358 | 0.4227 |
| D9 → D28 | {PAIwamizawaUp} => {Shikisainooka} | 0.0012 | 0.0264 | 0.3121 |
| D5 → D28 | {PASunagawaUp} => {Shikisainooka} | 0.0010 | 0.0253 | 0.2987 |
| D10 → D26 | {PAIwamizawaDown} => {AsahiyamaZoo} | 0.0012 | 0.0228 | 0.2160 |
| D18 → D25 | {FuranoCheesePlant} => {FuranoMarche} | 0.0012 | 0.0222 | 0.2532 |
| D9 → D22 | {PAIwamizawaUp} => {SAHighwayoasis} | 0.0010 | 0.0217 | 0.3713 |
| D22 → D26 | {SAHighwayoasis} => {AsahiyamaZoo} | 0.0011 | 0.0189 | 0.1789 |
| D18 → D28 | {FuranoCheesePlant} => {Shikisainooka} | 0.0009 | 0.0170 | 0.2014 |
| D28 → D25 | {Shikisainooka} => {FuranoMarche} | 0.0010 | 0.0117 | 0.1334 |
| D28 → D26 | {Shikisainooka} => {AsahiyamaZoo} | 0.0009 | 0.0109 | 0.1032 |
| Rule ID | df | p-Value | Null Hypothesis | Analysis |
|---|---|---|---|---|
| D16 → D28 | 2 | 2.496E-4 | Reject | Association |
| D18 → D25 | 2 | 2.653E-3 | Reject | Association |
| D18 → D28 | 2 | 2.928E-3 | Reject | Association |
| D28 → D25 | 2 | 5.567E-3 | Reject | Association |
| D28 → D26 | 2 | 7.175E-3 | Reject | Association |
| Rule ID | Antecedent | Consequent | Confidence | Lift |
|---|---|---|---|---|
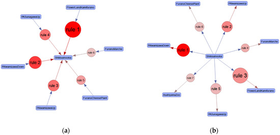
| D16 → D28 | FlowerLandKamifurano | Shikisainooka | 0.0529 | 0.6252 |
| D10 → D28 | PAIwamizawaDown | Shikisainooka | 0.0358 | 0.4227 |
| D9 → D28 | PAIwamizawaUp | Shikisainooka | 0.0264 | 0.3121 |
| D5 → D28 | PASunagawaUp | Shikisainooka | 0.0253 | 0.2987 |
| D18 → D28 | FuranoCheesePlant | Shikisainooka | 0.0170 | 0.2014 |
| D25 → D28 | FuranoMarche | Shikisainooka | 0.0113 | 0.1334 |
| Rule ID | Antecedent | Consequent | Confidence | Lift |
|---|---|---|---|---|
| D28 → D10 | Shikisainooka | PAIwamizawaDown | 0.0221 | 0.4227 |
| D28 → D9 | Shikisainooka | PAIwamizawaUp | 0.0137 | 0.3121 |
| D28 → D16 | Shikisainooka | FlowerLandKamifurano | 0.0131 | 0.6252 |
| D28 → D25 | Shikisainooka | FuranoMarche | 0.0117 | 0.1334 |
| D28 → D5 | Shikisainooka | PASunagawaUp | 0.0113 | 0.2987 |
| D28 → D18 | Shikisainooka | FuranoCheesePlant | 0.0109 | 0.2014 |
| D28 → D26 | Shikisainooka | AsahiyamaZoo | 0.0109 | 0.1032 |
© 2019 by the authors. Licensee MDPI, Basel, Switzerland. This article is an open access article distributed under the terms and conditions of the Creative Commons Attribution (CC BY) license (http://creativecommons.org/licenses/by/4.0/).
Share and Cite
Arreeras, T.; Arimura, M.; Asada, T.; Arreeras, S. Association Rule Mining Tourist-Attractive Destinations for the Sustainable Development of a Large Tourism Area in Hokkaido Using Wi-Fi Tracking Data. Sustainability 2019, 11, 3967. https://doi.org/10.3390/su11143967
Arreeras T, Arimura M, Asada T, Arreeras S. Association Rule Mining Tourist-Attractive Destinations for the Sustainable Development of a Large Tourism Area in Hokkaido Using Wi-Fi Tracking Data. Sustainability. 2019; 11(14):3967. https://doi.org/10.3390/su11143967
Chicago/Turabian StyleArreeras, Tosporn, Mikiharu Arimura, Takumi Asada, and Saharat Arreeras. 2019. "Association Rule Mining Tourist-Attractive Destinations for the Sustainable Development of a Large Tourism Area in Hokkaido Using Wi-Fi Tracking Data" Sustainability 11, no. 14: 3967. https://doi.org/10.3390/su11143967
APA StyleArreeras, T., Arimura, M., Asada, T., & Arreeras, S. (2019). Association Rule Mining Tourist-Attractive Destinations for the Sustainable Development of a Large Tourism Area in Hokkaido Using Wi-Fi Tracking Data. Sustainability, 11(14), 3967. https://doi.org/10.3390/su11143967

