Next Article in Journal
Biodegradation of Tetrabromobisphenol-A in Mangrove Sediments
Previous Article in Journal
Exploring Marine Environments for the Identification of Extremophiles and Their Enzymes for Sustainable and Green Bioprocesses
 
 
Font Type:
Arial Georgia Verdana
Font Size:
Aa Aa Aa
Line Spacing:
Column Width:
Background:
Article

Research on the Composite Index of the Modern Chinese Energy System

1
National Institute of Clean-and-Low-Carbon Energy, Beijing 102211, China
2
School of Statistics and Management, Shanghai University of Finance and Economics, Shanghai 200433, China
3
Chinese Academy of Engineering, Beijing 100088, China
*
Authors to whom correspondence should be addressed.
Sustainability 2019, 11(1), 150; https://doi.org/10.3390/su11010150
Submission received: 29 November 2018 / Revised: 19 December 2018 / Accepted: 21 December 2018 / Published: 28 December 2018
(This article belongs to the Section Energy Sustainability)

Abstract

The Chinese government is going to “push ahead the revolution of energy production and consumption, and establish a clean, low-carbon, secure, and efficient energy system”, which points out a direction for the energy industry in the new era. Using the analytic hierarchy process of the system analysis method, we constructed an indicator system of the modern Chinese energy system, and by determining the weighting of each indicator, we obtained the composite index of the modern Chinese energy system, as well as four sub-indexes of clean, low-carbon, secure, and efficient. Then, we investigated policy changes and energy development characteristics of important periods, and performed historical trend analysis. Finally, we forecasted the composite index and four sub-indexes by 2050, and proposed an energy development path and policy suggestions to achieve a modern Chinese energy system as soon as possible.

1. Introduction

In the last decades, sustainable development has been one of the key guiding principles for the whole world. Some countries are badly in need of structural reform to cope with the decelerated economic growth across the world, including the United States, Germany, Mexico as well as China. In the report of the 19th session of the national congress of the communist party of China, the Chinese government proposed explicitly that efforts should be exerted to “push ahead the revolution of energy production and consumption, and establish a clean, low-carbon, secure, and efficient energy system”, which points out a direction for the energy industry in the new era. The Energy Development Strategy Action Plan (2014–2020) [1], which the General Office of the State Council issued in 2014, proposes for the first time to stick to the strategic guideline of being “saving, clean, and secure”, emphatically implementing the four strategies of being “energy-prioritized, green and low-carbon, based on domestic efforts, and innovation-driven”, and speeding up the construction of a low-carbon, efficient, and sustainable “modern energy system”. The goal of “striving to build a clean, low-carbon, secure, and efficient modern energy system” is even clearer and more definite in the Recommendations for the 13th Five-Year Plan for Economic and Social Development released in 2015 and the 13th Five-Year Plan for Energy Development released in 2016 [2,3].
As energy is an important part of and support for a country’s economic development, how to push ahead the modernization, transformation, and reorganization of the energy industry and improve its operating efficiency and effectiveness is a challenge facing policy-makers and regulators. However, in an energy system, there are high correlations between different aspects, so it is not easy to make decisions that can have comprehensive promotion effect. How to help policy-makers to make quick and correct decisions is the purpose of the energy index study. Because it can send reform signals effectively, the index study provides important guidance for governments and enterprises to observe, understand, evaluate, and guide industrial development, and can provide them with a sufficient basis in market monitoring, macroscopic policy formulation, and enterprise strategy selection.
Energy index research’s logic is usually to establish a gradation index system and then confirm the weighting based on the index system and give ultimate indexes. For instance, the Global Energy Architecture Performance Index, produced by Accenture and World Economic Forums, tracks specific indicators to measure energy system performance of 125 countries [4,5]; the International Energy Agency (IEA)’s Energy Development Index reflects per capita energy consumption the and popularization of modern energy services, including electric power, in developing countries [6,7]; the Energy Indicators for Sustainable Development, organized by the International Atomic Energy Agency (IAEA), summarizes, with indicator systems, the key factors in social, economic, and environmental aspects involved in energy production and consumption, and assesses and predicts the regional sustainable development of energy [8]. The sustainable energy development in the EU-15 (including France, Germany, Italy, Netherlands, Belgium, Luxembourg, Denmark, Ireland, UK, Greece, Spain, Portugal, Austria, Finland and Sweden) was analyzed by an aggregated synthetic index based on a three-pillar framework—economic development, social development, and environmental protection. Three indexes were calculated related to energy supply security, the competitive energy market, and environmental protection dimensions, which were later aggregated into a Synthetic Index with 33 variables [9]. An Index of Sustainable Economic Welfare Growth for 42 Sub-Saharan Africa for the years, 1985–2013, was calculated to re-estimate the relationship between energy and sustainable economic welfare [10].
Domestic energy index research mainly focuses on the construction of a sustainable development index and coordinated development index. Among them, Men Kepei et al. built China’s comprehensive evaluation index system of the population, energy resources, ecological environment, and economy, adopted principal component analysis to reduce the dimension, used the fuzzy membership function to obtain a complex system coordination index, and found that in 1999–2008, China’s development of the population, energy resources, ecological environment, and economy was, in general, a coordination state with “U” shaped coordination characteristics [11]. Miao Ren et al. constructed China’s sustainable energy development evaluation index system, including the overall level, system level, thematic level, and element level, determined the weight using the analytic hierarchy process (hereafter called AHP for the sake of simplicity, a method that decomposes the elements related to decision-making into the levels of goals, criteria, and schemes, and carries out qualitative and quantitative analysis) method, calculated the sustainable energy development index, evaluated China’s sustainable energy development level from 2000 to 2010, and predicted the energy situation in 2020 [12]. We can see that principal component analysis and AHP are the main methods to calculate the index weight, and AHP especially is widely used.
The AHP method was developed by Thomas L. Saaty [13,14,15]. A 2008 Management Science paper reviewing 15 years of progress in all areas of multi-criteria decision making showed that AHP publications have far outnumbered those in any other area [16]. It has been extensively studied and refined in the index research field. For example, the Chinese sustainable energy development evaluation index, Chinese power quality comprehensive evaluation, and water environment quality evaluation index, etc. were all studied by the AHP [12,17,18,19] method. Additionally, a criteria-based energy efficiency rating system for existing buildings in Egypt, a higher education teaching performance evaluation in the UK, the reinforcement of hydropower strategy decision in Nepal, and urban flood assessment in Greece, etc. were also discussed by applying AHP [20,21,22,23]. Thus, the AHP method has been formally recognized for its broad impact on research fields.
In this paper, by applying the AHP method to confirm indicator weights, we established a gradation indicator system for the modern Chinese energy system, including a composite index of the modern Chinese energy system and sub-indexes of low-carbon, cleanliness, efficiency, and security. Based on the recent Chinese government’s relevant policy, the innovation of this article puts forward a modern Chinese energy system index for the first time. To the best of our knowledge, the modern Chinese energy index system has never been documented in the previous literature. This index can more comprehensively reflect existing energy in the development of a variety of questions that need to be improved, and promote the construction of a modern Chinese energy system with more guiding significance.

2. Connotation of the Modern Chinese Energy System

The modern Chinese energy system, which covers secure, efficient, clean, and low-carbon dimensions, is the target of energy revolution and the consequence of the reform of energy production and utilization patterns, the structural optimization of energy supply, and the improvement of energy use efficiency [2].
Energy security includes energy supply security, energy eco-environmental security, energy scientific and technological security, and energy economic security. As the country is increasingly dependent on energy, energy security issues will be more critical. At present, China’s foreign trade dependence in energy is higher than before, especially petroleum, which reached 67.4% in 2017. So, it is urgent that the energy security problem of China is solved. In the foreseeable future, energy environmental security should be placed in a more important position. Therefore, it is necessary to proceed relevant research and develop new energy technologies. In the long term, sustainable energy security should be guaranteed through an efficient, clean, and low carbon energy system.
If energy efficiency is improved, energy security’s social and economic impact can be reduced to some extent. The most important measuring standard is energy utilization efficiency, also known as energy intensity. Energy utilization efficiency is mainly characterized by energy consumption per unit of Gross Domestic Product (called GDP in short), energy consumption per unit of output value, energy consumption per unit of product, and energy consumption per unit of added value. In 2017, China’s energy consumption per unit of GDP was 0.58 tons of standard coal equivalent. Although it has declined since 1980, it still lags far behind developed countries. Along with the rapid growth of energy consumption in China, inefficient energy utilization has become a serious problem. Improving energy utilization efficiency is a key approach for realizing efficient development. If China’s energy utilization efficiency reaches the global advanced level, China will be able to reduce energy consumption and cut down pollutants and carbon emissions significantly, lower energy intensity, decrease energy dependence, and basically realize the self-sufficient energy strategy.
The clean development of energy denotes the process in which the energy structure shifts its focus from fossil energy to clean energy over time and thereby, casts off the dependence on fossil energy while improving the cleanliness of fossil energy production and consumption and reducing pollutant discharge and eco-environmental impacts. The clean development of energy structures includes the clean development of energy production—replacing coal, oil, and other fossil energy with solar energy, wind energy, hydraulic energy, natural gas, and other clean energy, and the clean development of energy consumption—substituting coal and oil with electricity and lifting the ratio of electric power to terminal energy consumption. In other words, this is the clean development of primary and secondary energy structures. China’s energy structure is special; it lacks oil and has little natural gas, but is rich in coal. In 2017, the proportion of coal consumption was as high as 60.4%. This energy structure determines that there is still a long way to go before energy cleanliness.
The low-carbon development of energy has been a hot topic in recent years. That greenhouse gas emissions generated in energy use lead to global warming has raised concern in the international community, and the United Nations Climate Change Conference has reached important agreements on this core issue, such as the Paris Agreement. China’s pledge to cut carbon emissions per unit of GDP by 60–65% by 2030 compared with 2005 was fulfilled ahead of schedule in 2018. The low-carbon development of energy is to reduce fossil energy consumption and greenhouse gas emissions, optimize energy structure, and develop low-carbon energy, including renewable energy, such as wind energy, solar energy, and biomass energy, through energy-sourced greenhouse gas emission reduction technology. The fundamental guarantee lies in the clean and efficient transformation of fossil energy, the low-carbon utilization of high-carbon energy, and the improvement in the proportion of non-fossil energy.
The modern energy system is an aggregate concept, including different influences in different aspects. Clean development stresses the minimum environmental impact of energy development and utilization; low-carbon development stresses minimum climate change impacts; efficient development stresses minimum utilization of resources; and security stresses the guarantee of national and social security systems through energy development and utilization. However, these four aspects are not isolated from one another. First, they aim at the same process—the whole industrial chain of energy. Second, they are overlaid in connotation. For example, efficient development requests minimum resource impact, which definitely leads to clean, low-carbon, and even secure development. Clean and low-carbon development are also important for security. Thus, they are associated with one another.

3. Establishment of the Indicator System

An energy system is a complicated system that covers the links of energy resource reserves, energy production, energy transportation and distribution, energy transformation, secondary energy/product transportation and distribution, secondary energy/product use and recycling, and disposal [24]. Energy is also closely associated with engineering, science and technology, economy, ecology, environment, society, and security, so it is hard to identify a reasonable energy development plan from individual links of the energy chain or individual problems related to energy. Therefore, it is hard to reflect the characteristics of the complicated system of energy with only one indicator, and a layered system is required that includes a number of indicators for integrated analysis and evaluation, and comprehensive values with evaluating functions need to be obtained, through processing different indicators, for quantitatively evaluating the object of study.
Principles for the establishment of the indicator system are: (1) The principle of comprehensiveness and objectiveness: It is necessary to find the most comprehensive data indicators to build an integrate, objective, and reasonable indicator system; (2) the principle of concision and independence: To avoid relevance between indicators as much as possible, select the most representative element indicators, and assure mutual independence as much as possible; (3) the principle of data quantification: Adopt specific, visual quantitative indicators to assure data quality and the availability of continuous data, and measure evaluation results directly and clearly through quantitative expressions; (4) the principle of scientific theories: In indicator selection, attention should be paid to theoretical foundations, such as using the production function in production, the utility function in consumption, the welfare function at the state level, and the prices determine equation in market transactions. Overall, the confirmation of indicators in the index system should be on a theoretical basis, not by some random and subjective selection.
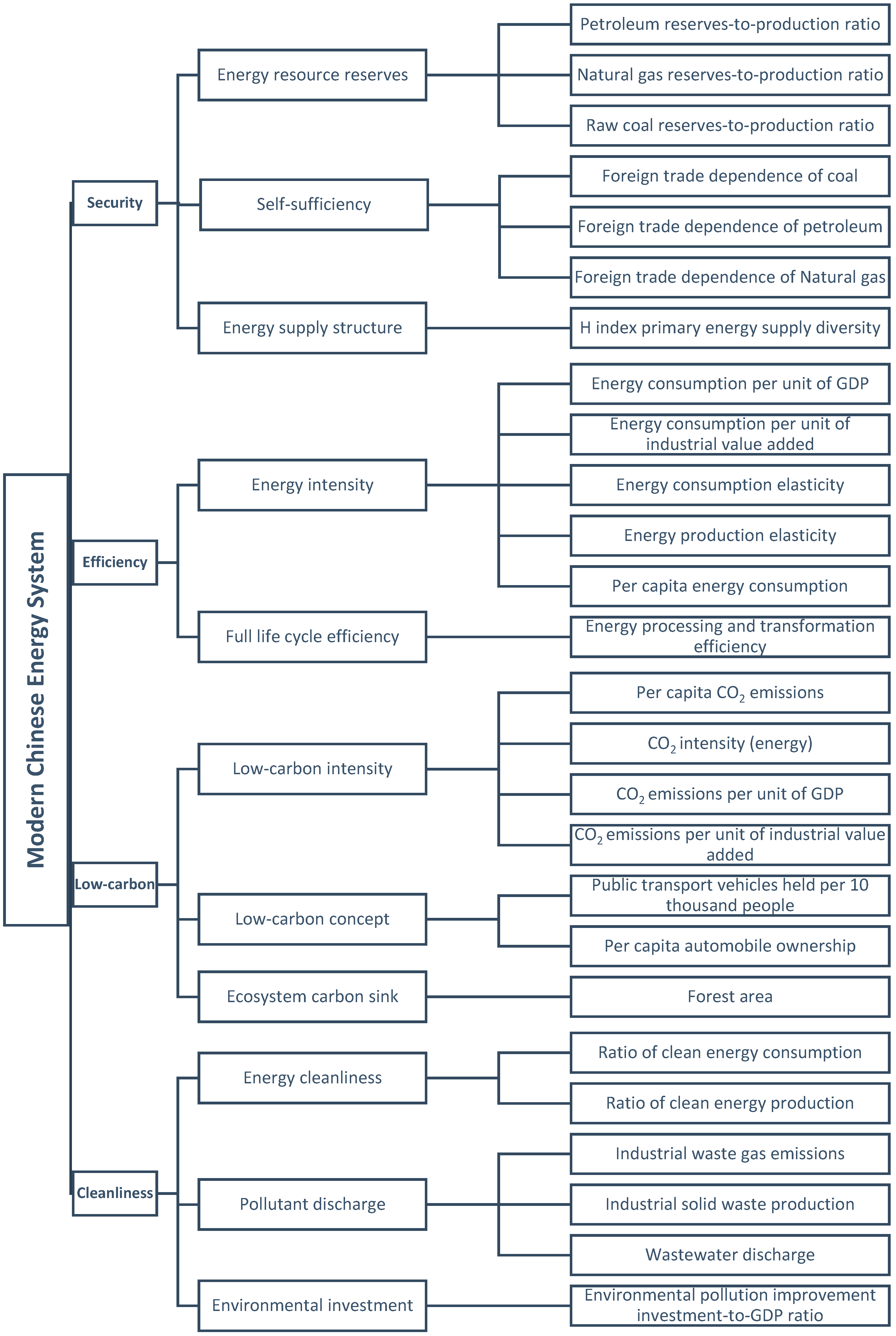
Therefore, we have comprehensively and deeply analyzed the connotation mentioned above based on said principles. Firstly, the modern Chinese energy system is decomposed into four goals: Security, efficiency, low carbon, and cleanliness. Secondly, the key problems to achieve these goals are decomposed. Thirdly, quantifiable and representative indicators of factors that can be used to solve and influence these key problems are selected. The indicator system, as shown in Figure 1, of the composite index of the modern Chinese energy system is confirmed. Some indicators are the concept of energy economics and environmental economics, such as energy intensity and low-carbon intensity.
The said indicator system covers multiple dimensions, such as energy, society, economy, ecology, environment, and security, and involves many variables. Data are mainly sourced from the China Statistical Yearbook, China Energy Statistical Yearbook, and China Statistical Yearbook on Environment. Some indicators are based on statistical data, such as the total industrial waste gas emissions, and most indicators have gone through secondary processing, such as the energy reserves-to-production ratio, foreign trade dependence, energy consumption elasticity, and CO2 emission intensity. Special attention should be paid to the indicators that reflect the primary energy diversity, and they are referred to the Shannon-Weiner index calculating method of Li Liande et al. Matsumoto, K. et al. [25,26,27], and were used to describe the disorder and uncertainty of individuals of varieties. The higher the uncertainty is, the higher the diversity will be. It means there are more energy categories. The Shannon-Weiner index includes two elements: ① The number of varieties, namely abundance; and ② the equitability or evenness of the distribution of individuals within varieties. The more the varieties are, the higher the diversity will be; similarly, improvement in the evenness of the distribution of individuals between varieties will also improve the diversity. The calculation formula is shown in Formula (1):
H = i = 1 S P i ln ( P i )
Specifically, Pi represents the proportion of the ith energy in the primary energy supply, S represents the total number of energy varieties in the primary energy supply, and H represents the diversity index of the primary energy supply. The value of H is related to the ratio of every energy variety; the more equilibrium the energy proportions are in, the more diversified the energy supply will be and the higher the primary energy supply diversity index will be. If the total number of primary energy varieties is given, when the value of H increases, this will indicate that energy proportions tend to be even, and the gap shrinks. When the value of H decreases, this indicates that the energy supply gathers in a few varieties, and the difference of the primary energy supply ratios is increasing.
The dimensional differences of the original data of indicators will impose an external influence on the results of the evaluation, so data should go through forward processing and standardization in analysis [28]. The calculating method is demonstrated in (2) and (3):
For the forward indicator:
y i j = x i j min 1 i n   x i j max 1 i n   x i j min 1 i n   x i j   ( 1 i n , 1 j p )
For the reverse indicator:
y i j = max 1 i n   x i j x i j max 1 i n   x i j min 1 i n   x i j   ( 1 i n , 1 j p )
Specifically, X = ( x i j ) n × p is the original data matrix, and Y = ( y i j ) n × p is the range transformation canonical matrix. After range transformation, the standardized indicator satisfies 0 y i j 1 , and the forward and reverse indicators are all transformed into forward indicators. The optimal value is 1 and the worst value is 0.

4. Calculation Methodology of the Index

After building the three-level indicator system and processing the data of the modern Chinese energy system, we calculated the modern Chinese energy system indexes with the AHP method. Before selecting AHP, we conducted dimension reduction of multidimensional variables using the principal component analysis method so that variables after dimension reduction could reflect most of the information of the original variables, and adverse effects of the overlapped information were reduced as much as possible to overcome multiple correlations between variables. However, the weighting obtained with principal component analysis does not conform to experience-based judgment, which is also the defect that principal component analysis can only start from data characteristics. Therefore, we used the AHP, based on both subjective and objective basis, to give quantitative expressions of the relative importance between indicators and confirmed the weighting of every indicator.
AHP, a decision-making analysis method that combines qualitative and quantitative analysis, is often used in multi-target, multi-criteria, multi-element, and multi-layer non-structured complex decision-making problems, and can measure, comprehensively and effectively, decision-makers’ judgments and comparisons [13,14,15]. It is widely practical in strategic decision-making problems, in particular. At first, a judgment matrix was structured, and explicitly given relative importance between relevant factors on the lower layer ruled by factors on the upper layer, as shown in Table 1.
We gave marking tables to 30 experts from the Chinese Academy of Engineering (CAE), Tsinghua University (THU), China University of Mining and Technology (CUMT), Beijing University of Chemical Technology (BUCT), Chinese Academy of Sciences (CAS), and the East China University of Science and Technology (ECUST). Finally, we calculated the feature values and feature vectors of the judgment matrix obtained from the experts’ scoring and thereby, obtained the indicator weighting; then, we gave every expert the corresponding weighting, conducted the weighted average, and obtained the relative importance scales of third-level, second-level, and first-level indicators from bottom to top, namely the ultimate indicator weighting.
AHP can quantize decision-makers’ qualitative thinking. Because of the complexity of systematic evaluation, however, scoring experts may have subjective cognitions in many cases, so judgment matrix consistency cannot be assured. Therefore, we must conduct a consistency test to check whether there were contradictions between the indicator weighting confirmed by experts. The consistency index (called CI in short) was obtained through Formula (4):
CI = λ n n 1
where λ is the maximum eigenvalue of pairwise comparison matrix, and n is the dimension of the pairwise comparison matrix. When CI = 0, it indicates the pairwise judgment matrix, A, is consistent; the bigger the CI is, the more inconsistent A will be. Usually, AHP involves another concept, the consistency ratio (called CR for short). It is mainly used to judge the tolerance range of the inconsistency of the pairwise judgment matrix, A. The consistency ratio can be obtained through Formula (5):
CR = CI RI
Specifically, RI is the mean random consistency index used to modify CI [13], whose value is related to the dimension of the pairwise comparison matrix and is extracted from Table 2 [29]. The results of comparison were acceptable as the consistency ratio was lower than 0.1, otherwise, the score would have been reassigned to each option to remove the inconsistency. When the CR is smaller than 0.1, the judgment matrix meets the consistence requirement; otherwise, scoring should be checked and adjusted so as to remove the contradiction.
Then, we obtained the feature vector and the biggest feature value of the judgment matrixes of the third-level, second-level, and first-level indicators in succession with R software, obtained each indicator’s weighting through the standardizing feature vector, and finally, confirmed each indicator’s weighting, as shown in Table 3.
In the first-level indicators, the security, efficiency, low-carbon, and cleanliness were 0.3772, 0.3163, 0.1010, and 0.2054, respectively. The result indicates the ranking of the four aspects of a modern energy system by importance is security, efficiency, cleanliness, and low carbon in succession, which completely conforms to experience-based judgment, and verifies the rationality of the weighting calculation result. Then, we obtained the composite index and sub-indexes of the modern Chinese energy system for 1990–2015 according to the indicator weighting and historical data. The calculating formulas are shown in (6)–(8).
Second-level index calculating formula:
I t ( 2 ) = j = 1 J w j ( 3 ) Y t j   ( t = 1 , , T ;   j = 1 , , J )
Specifically, w j ( 3 ) represents the jth criteria weight of the third-level indicator; Y t j represents the jth normalized value of the third-level indicator in t year; and I t ( 2 ) represents the value of the second-level indicators in t year.
First-level index calculating formula:
I t ( 1 ) = k = 1 K w k ( 2 ) I t k ( 2 )   ( t = 1 , , T ;   k = 1 , , K )
Specifically, w k ( 2 ) represents the kth criteria weight of the first-level indicator; I t k ( 2 ) represents the kth value of the first-level indicator in t year; and I t ( 1 ) represents the value of the first-level indicators in t year.
The composite index calculation formula:
I t = l = 1 L w l ( 1 ) I t l ( 1 )   ( t = 1 , , T ;   l = 1 , , L )
Specifically, w l ( 1 ) is the lth criteria weight of the first-level indicator; I t l ( 1 ) represents the lth value of the first-level indicator in t year; and I t represents the value of the composite index in t year.

5. Index Analysis and Prediction

5.1. Index Historical Trend Analysis

Indexes of the modern Chinese energy system can reflect the historical process of obtaining the corresponding goals, so government departments can guide decision-making and analyze policy effects through a comprehensive and simple group of data. Composite index and sub-indexes of the modern Chinese energy system calculated with historical data are shown in Figure 2.
Their historical trend changes can be traced in every index’s change, and be comprehensively analyzed according to historical events, policies, and plans at that time. Through observation, we identified a common trend of all indexes—local bottom was reached in 2011 and then, increases, especially in the security index and efficiency index, were witnessed. Besides, security and efficiency received the most attention and raised the biggest concerns in the national energy development strategy. 2012 was a very important time node, when Comrade Xi Jinping proposed, in the report of the 18th National Congress of the communist party of China, to “promote energy production and consumption revolution” for the first time, pushing China’s emphasis on energy development to a new strategic level. That is exactly the policy response the Chinese government made most timely to the various serious problems in energy development that urgently needed to be addressed, and also indirectly verifies that the energy indexes obtained through text calculation are reliable and conform to the historical characteristics of energy development in China. Since the 18th National Congress of the communist party of China, energy revolution has been accelerated continuously, energy use patterns have been transformed constantly, a remarkable effect has been seen in the clean and efficient utilization of energy, energy consumption has been put under control, and the energy structure has been evidently better. The energy supply has been fully guaranteed through scientific planning and good organization. Therefore, all indexes have kept increasing since 2012.
It can be seen from the calculation that the standard deviation of the composite index of the modern Chinese energy system is 0.08, and the fluctuation is not very violent; it reached a peak in 1998 and then continued to decline, which was the result of the integrated function of the four indexes, especially the most important two indexes—a steady rise of the efficiency index and rapid drop of the security index. The energy security index saw the most violent fluctuation, with a standard deviation of 0.25; it reached a peak of 0.84 in 1993, with adequate energy reserves and low foreign trade dependence. Then, due to the significant increase in energy demand brought by economic growth, the energy reserve-production ratio decreased and foreign trade dependence increased year by year, which caused the security index to rapidly decline to the local bottom, 0.12, in 2012, with a falling range of nearly 90%, and rebounded slightly to 0.23 in 2015 in the 12th Five-Year Plan period. Following it is the energy efficiency index, with a standard deviation of 0.16, and it rose steadily all the way from 0.2 in 1990 to 0.57 in 2015, demonstrating that China had achieved in improving its energy efficiency; however, China remains lower in energy efficiency compared to the global average level and developed countries, with much room for improvement. Next, the low-carbon index, with a standard deviation of 0.1, tended to rise, drop, and then, slightly rebound. Over 25 years, CO2 emissions kept rising, but CO2 intensity fluctuated, and the low-carbon effect was achieved, especially since the 12th Five-Year Plan. Finally, the cleanliness index, which always went down though its standard deviation, is merely 0.04, with the mildest fluctuation. Though primary and secondary energy structures have improved over 25 years, pollutant emissions were not controlled effectively, the energy system still damages the eco-environment heavily, and the environmental pollution improvement investment-to-GDP ratio was only 1.24% in 2016, far from the actual demand. According to international experience, when the environmental pollution improvement investment-to-GDP ratio falls by 1–1.5%, the environmental degradation trend will be under control; when the ratio reaches 2–3%, environmental quality can improve. All these indicate that far more efforts are needed in the clean development of energy.

5.2. Robustness Test

Calculation of the composite index was uncertain because experts’ scoring is subjective to some extent and we are also subjective in the supplementation of missing data and normalization of data. Changing the weighting or the normalization method may change the index calculation result, so we needed to conduct a robustness test. The test aimed to investigate the robustness of the evaluation methodology and index interpretation ability, namely whether the evaluation methodology and indexes could maintain the relatively consistent and steady interpretations of the evaluation result [30].
Experts assigned a weighting, between 0.4 and 0.7, to the raw coal reserves-to-production ratio indicator. After weighting, the ultimate weighting was 0.5064, which confirmed that, when conducting the robustness test, the weighting of the raw coal reserves-to-production ratio should be 0.4, 0.5, 0.6, and 0.7. Differences between the new weighting and original weighting were distributed to other indicator weightings, and the gross weighting remained 1. Finally, the composite index was obtained through calculation, as shown in Figure 3. We can see that the trend of the composite index does not change at all, with the same inflection point, and the error between the new composite index and the original value falls in [−1%, +1%]. This verifies the reliability of the experts’ scoring, and its subjective defect was surmounted.
Referring to the experts’ weighting range with the same train of thought, we assigned the weighting of the clean energy consumption ratio indicator as 0.6, 0.7, 0.8, and 0.9; the weighting of the energy consumption per unit of the GDP indicator as 0.2, 0.3, 0.4, and 0.5; the weighting of CO2 emissions per unit of GDP as 0.15, 0.25, 0.35, and 0.45; the weighting of the foreign trade dependence of the petroleum indicator as 0.4, 0.5, 0.6, and 0.7; and the weighting of the industrial waste gas emission indicator as 0.5, 0.6, 0.7, and 0.8. Comparison between the new composite index and the original one indicated that their trends were completely the same, as shown in Figure 4. For an index, the trend is more important than absolute value. After changing the weighting according to the weighting range of the expert scoring, we found that the index trend did not change. Therefore, the result exceeded our expectation, and better verified the reliability of the expert scoring. It indicates our setting of the indicator weighting was very scientific and reasonable. Therefore, it was proven that the whole index system was robust and will not be significantly affected by one single index.
In addition, we changed the index normalization method and then calculated all indexes, with an unchanged trend. The robustness test was passed, and thus no more details are given.

5.3. Sensitivity Analysis

Suppose that basic-level indicator changes will cause index changes when the weighting remains unchanged. The size of the index change that occurs along with the tiny change of the basic-level indicator is called the basic-level indicator’s sensitivity to index, which can describe visually the influence of basic-level indicators on indexes. The calculating formula of a single indicator’s sensitivity is shown in (9). If the result changes greatly, it indicates a high sensitivity, and the indicator system and index calculation are not universal; otherwise, if sensitivity is low, it indicates good universality [30,31]:
SD i = Δ V ( X i ) / V Δ X / X i
The sensitivity formula of the whole indicator system is shown in (10):
SD = 1 n i = 1 n SD i
According to calculation with the said formula, the indicator system’s sensitivity was SD = 0.057, much smaller than 0.1, indicating the indicator system passed the sensitivity test, with strong universality and high reliability.

5.4. Predictive Analysis

Through surveys on the Energy Production and Consumption Revolution Strategy (2016–2030) [32], Outline of the 13th Five-Year Plan for the National Economic and Social Development of the People’s Republic of China [2], Outline of the 13th Five-Year Plan for National Ecological Protection [33], the 13th Five-Year Plan for Energy Development [3], Energy Technology Revolution Innovation Action Plan (2016–2030) [34], Work Plan for Controlling Greenhouse Gas Emissions during the 13th Five-Year Plan Period [35], National Plan for Urban Ecological Protection and Construction [36], National Forest Management Plan (2016–2050) [37], and other policy documents, research reports of authorities, and relevant literature, we obtained the planning value, target value, and predicted value of relevant indicators of 2020, 2030, 2035, 2040, and 2050.
According to policy documents, such as the 13th Five-Year Plan for Energy Development [3], it is known that by 2020, total energy consumption will have been controlled within 5 billion ton of standard coal equivalent (hereinafter referred to as tce), clean energy will have dominated the energy increment, evident progress will have been achieved in energy restructuring, the coal consumption ratio will have dropped to 58% from 64% in 2015, non-fossil energy will have taken up 15%, besides the 10% goal of natural gas consumption, the clean energy consumption increment will have taken up more than 70% of the total energy consumption, carbon emission intensity will have declined by 18% compared to 2015, total carbon emission will have been put under effective control, with a decrease of 40–45% compared to 2005, energy exploitation and utilization efficiency will have improved significantly, energy efficiency of main industrial products will have reached or approached the international advanced level, and the energy consumption ratio per unit of GDP will have declined by 15% compared to 2015, the per capita energy consumption will have reached 3.5 tce or so, energy self-sufficiency will have stayed above 80%, and foreign trade dependence of oil will have been capped within 63%. Domestic primary energy production will have been around 4.0 billion tce, including 3.9 billion tons of coal, 0.2 billion tons of crude oil, 220.0 billion m3 of natural gas, and 0.75 billion tce of non-fossil energy. Main environmental protection indicators in the Outline of the 13th Five-Year Plan propose the binding goals of the total discharge of main pollutants by 10% and 15%, including reducing total emissions of SO2 and NOx by 15% and that of chemical oxygen demand (called COD for short) and NH3-N by 10%. Between 2021 and 2030, energy consumption will have been capped within 6.0 billion tce, the non-fossil energy-to-energy consumption ratio will have reached 20% or so, the natural gas ratio will have reached 15% or so, and the newly increased energy demand will have been satisfied largely by clean energy; carbon emission intensity will have declined by 60–65% compared to 2005, CO2 emissions will reach their peak around 2030 and strive to do so as early as possible; energy consumption per unit of GDP (in current prices) will have reached the present international average level, and the energy efficiency of main industrial products will have reached the international advanced level; the modern energy market mechanism will be more mature and improved; the energy self-sufficiency will have stayed at a high level, and foreign trade dependence of petroleum will be capped at 65% or so.
Regarding total environmental pollution improvement investment, the National Plan for Urban Ecological Protection and Construction (2015–2020) [36] presents, as of 2020, that China’s environmental protection investment-to-GDP ratio will be 3.5% or above. The research group of the “Environmental Pollution Situation Analysis and Countermeasure Study of China” of the Research Institute of Resources and Environment Policies of the Development Research Center of the State Council reached the conclusion that China’s pollutant discharge peak will emerge during the 13th Five-Year Plan period and according to international experience, energy consumption peak usually arrives about 20 years after the atmospheric pollutant discharge peak. National Forest Management Plan (2016–2050) [37] states that national forest coverage will reach 23.04% by 2020 and stay above 26% by 2050.
In addition, many research institutions have presented their predictions about China’s energy development. The Chinese Energy Outlook 2030 [38], released by China Energy Research Society, predicts China’s total energy consumption will reach 5.3 billion tce and primary energy production will be 4.3 billion tce by 2030. According to the BP Energy Outlook 2018 [39], between 2016 and 2040, China’s energy production will increase by 45%, energy consumption will increase by 41% yearly on average, the Chinese energy production-to-consumption ratio will increase from 80% to 82%, foreign trade dependence of petroleum will increase from 63% to 72%, and foreign trade dependence of natural gas will increase from 34% to 43%; as the Chinese economy will grow by 115% from 2016 to 2040, China’s energy intensity will decline by 34%. The World and China Energy Outlook 2050 [40], released by the China National Petroleum Corporation Economics & Technology Research Institute, indicates that by 2050, China’s primary energy consumption will reach 3.52 billion toe, renewable energy ratio will rise to 10%, the foreign trade dependence of petroleum will reach 67%, and that natural gas will be 40%.
The Chinese Academy of Engineering’s major consulting project, “Research on Pushing the Revolution of Energy Production and Consumption” [41], forecasts the primary energy supply capacity will be 4.8 billion tce by 2020, 5.6 billion tce by 2030, and 6.0 billion tce by 2050, and presents every energy’s production capacity. In particular, the project gives a three-stage interpretation of the modern energy system construction: It will be a stage of energy structure optimization before 2020, and the ratio of coal, oil and gas, and non-fossil energy consumption will reach 6:2.5:1.5 in 2020. In the energy revolution period between 2020 and 2030, great efforts will be exerted to realize a ratio of 5:3:2 of coal, oil and gas, and non-fossil energy. In the stereotyping period between 2030 and 2050, a modern energy system with “rational demand, green development, diversified supply, intelligent deployment and efficient utilization” will be formed, and the ratio of coal, oil and gas, and non-fossil energy consumption will reach 4:3:3. This interpretation could serve as an important basis for verifying the index forecasting results of the modern energy system.
Chinese economic growth indicators used in this section are: Actual GDP growth rate will be 6.28% in 2016–2020, 5.57% in 2021–2025, 4.82% in 2026–2030, 3.94% in 2031–2035, 3.40% in 2036–2040, 3.46% in 2041–2045, and 2.98% in 2046–2050 [42]. Based on the said planning values, target values, and predicted values of relevant variables, we obtained, through secondary calculation, the predicted values of the relevant indicators of the modern energy system, as shown in Table 4.
The composite index and sub-indexes of the modern Chinese energy system of 2020, 2030, 2035, 2040, and 2050 were forecasted, and the result is shown in Table 5. It should be noted that the absolute values of indexes of 2015 would change after prediction, but we were more concerned about the changing trend, instead of the absolute value.
According to the results of the prediction, the low-carbon index will rise significantly, and will reach 0.81 by 2050 because CO2 emissions will be under control; in particular, as carbon emissions will peak around 2030, the growth will be evident between 2020 and 2035 and then slow down. While central and local governments attach great importance to environmental protection and ecological civilization construction, emissions of all pollutants will be put under effective control and decline obviously. The ratio of clean energy will go up, and the environmental protection investment ratio will grow again; as a result, the cleanliness index will also improve effectively, especially during the 13th Five-Year Plan period, but it will not perform better until the pollutant discharge, still in a large scale, is controlled further. In the energy security index, only energy diversity improves significantly, and the maintenance of the present levels of the energy reserves-to-production ratio and foreign trade dependence is already very difficult, so improving the security index becomes the most difficult and the longest process that requests more efforts. It can be seen from the prediction that the security index will not improve until 2035. This result warns that we should pay more attention to energy exploration and new energy development to ensure energy security. The energy efficiency index will grow steadily and energy intensity will decline evidently, but the increasingly rising urbanization rate will drive the increase of per capita energy consumption, and the efficiency index will increase at more rapidly after 2035. Under composite impact, growth of the composite index of the modern energy system will be most remarkable during the 13th Five-Year Plan period and slow down between 2020 and 2030, which is related to the government’s conservative planning value of 2030; because of the increase of the energy security index, the composite index growth will recover and be stable in 2035–2040. The result indicates efforts from multiple aspects should be exerted to improve in an all-round manner the indicators involved, to the obtain the goals of the preliminary establishment of a modern energy system by 2030 and improvements of this system by 2050.

6. Conclusions

In this paper, we established the framework of the modern Chinese energy system according to its connotation and the content of security, efficiency, low-carbon development, and cleanliness, obtained indicator weightings with AHP according to the scoring given by experts in various fields, and thereby, calculated the composite index and the sub-indexes of security, efficiency, low-carbon development, and cleanliness of the modern Chinese energy system. We found that the index was reliable through historical data analysis, and verified the evaluation results’ robustness through a sensitivity test. The index helps to understand the development track of the modern Chinese energy system, monitors problems and the speed of energy development, guides the development of energy policies, and assures that the strategic goal of establishing a modern Chinese energy system will be obtained as early as possible.
The modern Chinese energy system index was calculated out according to relevant indicators of 2020, 2030, 2035, 2040, and 2050 as stated in policies and plans released by government departments, research reports of authorities, and relevant literature. It was discovered that under present planning, the modern energy system index will have improved by 2030; in particular, the efficiency index and low-carbon index will have performed fairly, the cleanliness index will have improved evidently, and the security index will have dragged the growth of the modern energy system index to some extent. However, obtaining the goal of preliminarily building up the modern energy system is not easy; by 2050, the modern energy system index will have improved evidently, the efficiency index and low-carbon index will have continued to work, the cleanliness index will have needed greater impetus in spite of its rise, and the long-term security index will have seen restorative growth and promoted the improvement of the modern energy system. This basically coincided with the interpretation of the building up the modern energy system by 2050 by the Chinese Academy of Engineering’s major consulting project, “Research on Pushing the Revolution of Energy Production and Consumption”.
The indicator system coverd a number of indicators in various fields, so significant growth of individual indicators cannot lead to a remarkable rise of the composite index. The prediction result warns that we need to develop relevant policies more comprehensively and in particular, to pay attention to indicators related to the security index and cleanliness index. The indicator system is not perfect; in the prediction of various indicators, in particular, data sources and methods are not completely consistent, which can be improved on in future research. Additionally, we also can extend to other scientific methods. However, we hope this paper can serve as a modest spur to trigger the academic circles’ comprehensive analysis and study of the construction of a modern energy system, and provide scientific guidance and suggestions for future energy development.

Author Contributions

W.C. designed the analytical framework, wrote and revised the paper. D.M. analyzed the data, revised the paper. Y.T. revised and edited the manuscript. W.X. and K.X. revised and approved the final manuscript.

Funding

The work presented in this paper was funded by the Chinese Academy of Engineering’s major consulting project “Research on Pushing the Revolution of Energy Production and Consumption” (No: 2016-ZD-14).

Acknowledgments

We are grateful to the suggestions and insightful comments of three anonymous reviewers, experts in the energy field who provided comments in this research, and the financial assistance by the Chinese Academy of Engineering Foundation.

Conflicts of Interest

The authors declare no conflict of interest.

References

  1. General Office of the State Council of the People’s Republic of China. Strategic Action Plan for Energy Development (2014–2020); General Office of the State Council of the People’s Republic of China: Beijing, China, 2014.
  2. The National People’s Congress. Outline of the 13th Five-Year Plan for the National Economic and Social Development of the People’s Republic of China; The National People’s Congress: Beijing, China, 2017.
  3. National Energy Administration. The 13th Five-Year Plan for Energy Development. National Development and Reform Commission; National Energy Administration: Beijing, China, 2016.
  4. Bocca, R.; Ashraf, M. The Global Energy Architecture Performance Index Report; World Economic Forum: Cologny, Switzerland, 2017. [Google Scholar]
  5. Editorial Office, World Economic Forum Released the Performance Index Report of Global Energy Architecture. East China Electr. Power 2014, 12, 2698.
  6. Zhu, C. International Energy Agency First Proposed Energy Development Index. Energy Conserv. 2006, 25, 10–12. [Google Scholar]
  7. Zhu, C. Brief Analysis of Energy Development Index. Coal Econ. Res. 2006, 8, 11–13. [Google Scholar]
  8. Chen, L. Energy Indicators for Sustainable Development of the International Atomic Energy Agency. Land Resour. Inf. 2004, 11, 47–49. [Google Scholar]
  9. García-Álvarez, M.T.; Moreno, B.; Soares, I. Analyzing the sustainable energy development in the eu-15 by an aggregated synthetic index. Ecol. Indic. 2016, 60, 996–1007. [Google Scholar] [CrossRef]
  10. Menegaki, A.N.; Tugcu, C.T. Rethinking the energy-growth nexus: Proposing an index of sustainable economic welfare for sub-saharan africa. Energy Res. Soc. Sci. 2016, 17, 147–159. [Google Scholar] [CrossRef]
  11. Kepei, M.; Baijun, W.; Liangyu, J.; Shasha, T. Empirical Research on China’s Coordinated Development Index Based on Economy System. Technol. Econ. 2010, 29, 37–41. [Google Scholar]
  12. Miao, R.; Wang, L.; Wu, Z.; Hu, X.; Zhou, F. Construction and preliminary evaluation of evaluation index system of China’s sustainable energy development. Energy China 2012, 34, 22–27. [Google Scholar]
  13. Saaty, T.L. Axiomatic foundation of the analytic hierarchy process. Manag. Sci. 1986, 32, 841–855. [Google Scholar] [CrossRef]
  14. Saaty, T.L. How to make a decision: The analytic hierarchy process. Eur. J. Oper. Res. 1994, 24, 19–43. [Google Scholar] [CrossRef]
  15. Saaty, T.L.; Vargas, L.G. Models, Methods, Concepts & Applications of the Analytic Hierarchy Process; Springer: New York, NY, USA, 2001. [Google Scholar]
  16. Jyrki, W.; Dyer, J.S.; Fishburn, P.C.; Steuer, R.E.; Zionts, S.; Deb, K. Multiple Criteria Decision Making, Multiattribute Utility Theory: Recent Accomplishments and What Lies Ahead. Manag. Sci. 2008, 54, 1339–1340. [Google Scholar]
  17. Zhai, X.; Wen, F.-T.; Lin, Z.; Li, Y. Power Quality Comprehensive Evaluation and Sensitivity Analysis Based on Fuzzy Analytical Hierarchy Process. J. North China Electr. Power Univ. 2013, 40, 48–53. [Google Scholar]
  18. Wang, Y.; Deng, H.; Wang, Y. Application of analytic hierarchy process in water security evaluation. Heilongjiang Hydraul. Sci. Technol. 2007, 35, 117–119. [Google Scholar]
  19. Guo, J.; Zhang, Z.; Sun, Q. Study and Application of Analytic Hierarchy Process. Chin. J. Secur. Sci. 2008, 18, 148–153. [Google Scholar]
  20. Abdelazim, A.I.; Ibrahim, A.M.; Aboul-Zahab, E.M. Development of an energy efficiency rating system for existing buildings using analytic hierarchy process—The case of Egypt. Renew. Sustain. Energy Rev. 2017, 71, 414–425. [Google Scholar] [CrossRef]
  21. Thanassoulis, E.; Dey, P.K.; Petridis, K.; Goniadis, I.; Georgiou, A.C. Evaluating higher education teaching performance using combined analytic hierarchy process and data envelopment analysis. J. Oper. Res. Soc. 2017, 68, 431–445. [Google Scholar] [CrossRef]
  22. Singh, R.P.; Nachtnebel, H.P. Analytical hierarchy process application for reinforcement of hydropower strategy in Nepal. Renew. Sustain. Energy Rev. 2016, 55, 43–58. [Google Scholar] [CrossRef]
  23. Bathrellos, G.D.; Karymbalis, E.; Skilodimou, H.D.; Gaki-Papanastassiou, K.; Baltas, E.A. Urban flood hazard assessment in the basin of athens metropolitan city, Greece. Environ. Earth Sci. 2016, 75, 319. [Google Scholar] [CrossRef]
  24. Comprehensive Group on Consultation and Research in Energy. Research on strategies for promoting revolution in energy production and consumption. China Eng. Sci. 2015, 17, 11–17. [Google Scholar]
  25. Li, L.; Wang, Q.; Liu, H. Research of Primary Energy Supply Diversity in China. China Min. Mag. 2007, 16, 1–4. [Google Scholar]
  26. Matsumoto, K.; Andriosopoulos, K. Energy security in East Asia under climate mitigation scenarios in the 21st century. Omega 2014, 59, 60–71. [Google Scholar] [CrossRef]
  27. Matsumoto, K.; Doumpos, M.; Andriosopoulos, K. Historical energy security performance in eu countries. Renew. Sustain. Energy Rev. 2017, 82, 1737–1748. [Google Scholar] [CrossRef]
  28. Donegan, H.A.; Dodd, F.J. A Note on Saaty’s Random Indexes; Elsevier Science Publishers B. V.: Amsterdam, The Netherlands, 1991. [Google Scholar]
  29. Li, M.-J.; Chen, G.; Chen, Y. Study on target standardization method of comprehensive evaluation. Chin. J. Manag. Sci. 2004, 12, 45–48. [Google Scholar]
  30. Dobbie, M.J.; Dail, D. Robustness and sensitivity of weighting and aggregation in constructing composite indices. Ecol. Indic. 2013, 29, 270–277. [Google Scholar] [CrossRef]
  31. Li, X.; Wu, G. Index Sensitivity Analysis of the Investment Environment Evaluation System. Forum World Econ. Politics 2007, 3, 15–23. [Google Scholar]
  32. National Energy Administration. Energy Production and Consumption Revolution Strategy (2016–2030); National Development and Reform Commission, National Energy Administration: Beijing, China, 2016.
  33. Ministry of Environmental Protection of the People’s Republic of China. Outline of the 13th Five-Year Plan for National Ecological Protection; Ministry of Environmental Protection of the People’s Republic of China: Beijing, China, 2016.
  34. National Energy Administration. The 13th Five-Year Plan for Energy Development, Energy Technology Revolution Innovation Action Plan (2016–2030); National Development and Reform Commission, National Energy Administration: Beijing, China, 2016.
  35. General Office of the State Council of the People’s Republic of China. Work Plan for Controlling Greenhouse Gas Emissions during the 13th Five-Year Plan Period; General Office of the State Council of the People’s Republic of China: Beijing, China, 2016.
  36. Ministry of Housing and Urban-Rural, Ministry of Environmental Protection of the People’s Republic of China. National Plan for Urban Ecological Protection and Construction (2015–2020); Ministry of Housing and Urban-Rural, Ministry of Environmental Protection of the People’s Republic of China: Beijing, China, 2016.
  37. State Forestry Administration. National Forest Management Plan (2016–2050); State Forestry Administration: Beijing, China, 2016.
  38. China Energy Research Society. Chine Energy Outlook 2030; China Energy Research Society: Beijing, China, 2016. [Google Scholar]
  39. British Petroleum. BP Energy Outlook 2018; British Petroleum: London, UK, 2018. [Google Scholar]
  40. CNPC Economics and Technology Research Institute. The World and China Energy Outlook 2050; CNPC Economics and Technology Research Institute: Beijing, China, 2017. [Google Scholar]
  41. Chinese Academy of Engineering. Research on Pushing the Revolution of Energy Production and Consumption; Project; Chinese Academy of Engineering: Beijing, China, 2013–2018. [Google Scholar]
  42. Chong, B.E.; Zhang, Q. China’s Growth Potential to 2050: A Supply-side Analysis. China J. Econ. 2017, 4, 1–27. [Google Scholar]
Figure 1. The indicators of the modern Chinese energy index system.
Figure 1. The indicators of the modern Chinese energy index system.
Sustainability 11 00150 g001
Figure 2. The historical trend of the modern Chinese energy system index.
Figure 2. The historical trend of the modern Chinese energy system index.
Sustainability 11 00150 g002
Figure 3. Index trend after the weighting change of the raw coal reserve mining rate.
Figure 3. Index trend after the weighting change of the raw coal reserve mining rate.
Sustainability 11 00150 g003
Figure 4. Index trend after the weighting change of the energy consumption per unit of GDP (Gross Domestic Product).
Figure 4. Index trend after the weighting change of the energy consumption per unit of GDP (Gross Domestic Product).
Sustainability 11 00150 g004
Table 1. Relative importance scale and its description.
Table 1. Relative importance scale and its description.
Degree of Importance
(Value of aij)
Description
1Both factors are equally important
3A factor is slightly more important than the other one
5A factor is evidently more important than the other one
7A factor is intensively more important than the other one
9A factor is absolutely more important than the other one
2 4 6 8Transition from equally/moderately/strongly/very strongly to moderately/strongly/very strongly/extremely
ReciprocalIf the ratio of Ai to Aj is aij, the ratio of Aj to Ai is aji = 1/aij
Table 2. Mean random consistency index (RI).
Table 2. Mean random consistency index (RI).
n1234567891011
RI000.580.91.121.241.321.411.451.491.51
Table 3. Weighting of indicators at all levels.
Table 3. Weighting of indicators at all levels.
First-Level IndicatorSecond-Level Indicator Third-Level Indicator Third-Level WeightingSecond-Level weightingFirst-Level Weighting
Security IndexEnergy resource reservesPetroleum reserves-to-production ratio0.14130.41240.3772
Natural gas reserves-to-production ratio0.3523
Raw coal reserves-to-production ratio 0.5064
Self-sufficiency Foreign trade dependence of coal0.16450.4604
Foreign trade dependence of Natural gas0.3402
Foreign trade dependence of petroleum 0.4953
Energy supply structure H index primary energy supply diversity 10.1272
Efficiency IndexEnergy intensity Energy consumption per unit of GDP0.4230.70110.3163
Energy consumption per unit of industrial value added0.221
Energy consumption elasticity 0.124
Energy production elasticity 0.079
Per capita energy consumption 0.153
Full life cycle efficiency Energy processing and transformation efficiency 10.2989
Low-Carbon IndexLow-carbon intensity Per capita CO2 emissions0.24640.61390.101
CO2 intensity (energy)0.2725
CO2 emissions per unit of GDP0.2917
CO2 emissions per unit of industrial value added0.1894
Low-carbon concept Public transport vehicles held per 10 thousand people 0.23750.1084
Per capita automobile ownership 0.7625
Ecosystem carbon sink Forest area 10.2777
Cleanliness IndexEnergy cleanliness Ratio of clean energy consumption 0.77330.420.2054
Ratio of clean energy production 0.2267
Pollutant discharge Industrial waste gas emissions 0.63050.3756
Industrial solid waste production 0.0962
Wastewater discharge 0.2733
Environmental investment Environmental pollution improvement investment-to-GDP ratio 10.2044
Table 4. Quantitative planning and target values for indicators in 2020, 2030, 2035, 2040, and 2050.
Table 4. Quantitative planning and target values for indicators in 2020, 2030, 2035, 2040, and 2050.
Indicator2020E2030E2035E2040E2050E
Petroleum reserves-to-production ratio (Year)15.50 15.00 14.70 14.50 14.00
Natural gas reserves-to-production ratio(Year)31.70 27.30 24.10 21.60 20.00
Raw coal reserves-to-production ratio(Year)70.10 66.80 64.80 64.00 64.20
Foreign trade dependence of coal (%)46 2 (3)(5)
Foreign trade dependence of Natural gas (%)46 45 50 43 40
Foreign trade dependence of petroleum (%)63 65 70 72 67
H index primary energy supply diversity1.13 1.23 1.28 1.31 1.33
Energy consumption per unit of GDP (ton of standard coal equivalent per 10,000 yuan)1.76 1.26 1.09 0.94 0.57
Energy consumption per unit of industrial value added (ton of standard coal equivalent per 10,000 yuan)2.01 1.83 1.74 1.59 1.03
Energy consumption elasticity0.40 0.27 0.22 0.15 (0.10)
Energy production elasticity0.58 0.22 0.12 0.02 0.04
Per capita energy consumption (kg of standard coal equivalent)3374.48 3954.89 4153.25 4299.54 3737.65
Energy processing and transformation efficiency (%)78.88 84.78 86.47 88.00 89.86
Per capita CO2 emissions (ton)7.43 7.83 7.40 6.97 6.25
CO2 intensity (kg per kg of oil equivalent energy use)3.03 2.40 2.04 1.83 1.14
CO2 emissions per unit of GDP (kg per 2010 US$)1.01 0.66 0.51 0.41 0.25
CO2 emissions per unit of industrial value added (kg per 2010 US$)2.05 1.68 1.44 1.20 0.80
Public transport vehicles held per 10 thousand people (vehicle)16.00 17.00 18.00 19.00 20.00
Per capita automobile ownership (car per person)0.13 0.27 0.34 0.43 0.58
Forest area (%)23.04 24.54 24.98 25.41 26.00
Ratio of clean energy consumption (%)24.00 30.00 35.00 40.00 49.00
Ratio of clean energy production (%)26.51 36.87 42.00 47.00 55.78
Industrial waste gas emissions (100 million tons)650,930.5618,384593,648.6575,839.2552,805.6
Industrial solid waste production (100 million tons)314,502.3298,777.1286,826.1278,221.3267,092.4
Wastewater discharge (100 million tons)680.39646.3705620.5157601.9002577.8242
Environmental pollution improvement investment-to-GDP ratio (%)3.53.232.82.6
Table 5. Trends of indexes of the modern Chinese energy system.
Table 5. Trends of indexes of the modern Chinese energy system.
YearSecurity IndexEfficiency IndexLow-Carbon Index Cleanliness IndexComposite Index
20150.220.590.460.140.34
20200.230.650.540.410.43
20300.220.760.630.470.48
20350.210.790.690.530.50
20400.240.820.730.570.54
20500.270.910.810.660.61

Share and Cite

MDPI and ACS Style

Cheng, W.; Mo, D.; Tian, Y.; Xu, W.; Xie, K. Research on the Composite Index of the Modern Chinese Energy System. Sustainability 2019, 11, 150. https://doi.org/10.3390/su11010150

AMA Style

Cheng W, Mo D, Tian Y, Xu W, Xie K. Research on the Composite Index of the Modern Chinese Energy System. Sustainability. 2019; 11(1):150. https://doi.org/10.3390/su11010150

Chicago/Turabian Style

Cheng, Wanjing, Dongxu Mo, Yajun Tian, Wenqiang Xu, and Kechang Xie. 2019. "Research on the Composite Index of the Modern Chinese Energy System" Sustainability 11, no. 1: 150. https://doi.org/10.3390/su11010150

APA Style

Cheng, W., Mo, D., Tian, Y., Xu, W., & Xie, K. (2019). Research on the Composite Index of the Modern Chinese Energy System. Sustainability, 11(1), 150. https://doi.org/10.3390/su11010150

Note that from the first issue of 2016, this journal uses article numbers instead of page numbers. See further details here.

Article Metrics

Back to TopTop