Assessment of the Spatial Dynamics and Interactions among Multiple Ecosystem Services to Promote Effective Policy Making across Mediterranean Island Landscapes
Abstract
1. Introduction
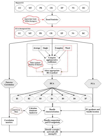
2. Materials and Methods
2.1. Study Area
2.2. Mapping Ecosystem Services
2.2.1. Provisioning Services
2.2.2. Regulating and Maintenance Services
2.2.3. Cultural Services
2.3. Quantification of ES Supply and ES Bundles
3. Results
3.1. Mapping and Temporal Changes in ES Sypply
3.2. Temporal Changes in the Correlation among Ecosystem Services
3.3. ES Bundle Characterization
3.4. Magnitude and Composition of ES Bundles
4. Discussion
4.1. Mapping Ecosystem Services
4.2. Interactions among Ecosystem Services
4.3. Implications for Policy Making
5. Conclusions
Author Contributions
Funding
Acknowledgments
Conflicts of Interest
Appendix A

Appendix B
| Corfu | Hexagonal 100 ha | Hexagonal Grid 200 ha | Municipal. Grid | ||||||
|---|---|---|---|---|---|---|---|---|---|
| M.I. | z-Value | p-Value | M.I. | z-Value | p-Value | M.I. | z-Value | p-Value | |
| 1985 | 0.3517 | 15.1191 | 0.001 | 0.5010 | 16.4085 | 0.001 | 0.4353 | 6.6289 | 0.001 |
| 1995 | 0.3009 | 13.1178 | 0.001 | 0.4730 | 15.6784 | 0.001 | 0.4132 | 6.3022 | 0.001 |
| 2005 | 0.3227 | 13.9348 | 0.001 | 0.5167 | 16.7924 | 0.001 | 0.4367 | 6.5128 | 0.001 |
| 2015 | 0.3097 | 13.5481 | 0.001 | 0.4886 | 15.8971 | 0.001 | 0.4037 | 5.9502 | 0.001 |
| Lefkada | Hexagonal 100 ha | Hexagonal Grid 200 ha | Municipal. Grid | ||||||
|---|---|---|---|---|---|---|---|---|---|
| M.I. | z-Value | p-Value | M.I. | z-Value | p-Value | M.I. | z-Value | p-Value | |
| 1985 | 0.3809 | 12.9064 | 0.001 | 0.4394 | 10.3041 | 0.001 | 0.2615 | 2.6396 | 0.006 |
| 1995 | 0.3798 | 12.7979 | 0.001 | 0.4442 | 10.4601 | 0.001 | 0.2099 | 2.1799 | 0.024 |
| 2005 | 0.4142 | 13.6465 | 0.001 | 0.4483 | 10.6174 | 0.001 | 0.1891 | 1.9680 | 0.036 |
| 2015 | 0.3955 | 13.1485 | 0.001 | 0.5005 | 11.7509 | 0.001 | 0.1176 | 1.3183 | 0.112 |
| Kefalonia | Hexagonal 100 ha | Hexagonal Grid 200 ha | Municipal. Grid | ||||||
|---|---|---|---|---|---|---|---|---|---|
| M.I. | z-Value | p-Value | M.I. | z-Value | p-Value | M.I. | z-Value | p-Value | |
| 1985 | 0.1983 | 10.0153 | 0.001 | 0.3429 | 12.5241 | 0.001 | 0.4295 | 6.7134 | 0.001 |
| 1995 | 0.2406 | 12.0775 | 0.001 | 0.4069 | 14.8225 | 0.001 | 0.4982 | 7.8021 | 0.001 |
| 2005 | 0.2169 | 10.8401 | 0.001 | 0.4083 | 15.0074 | 0.001 | 0.5063 | 8.0189 | 0.001 |
| 2015 | 0.2675 | 13.1031 | 0.001 | 0.4222 | 15.4819 | 0.001 | 0.4531 | 7.1961 | 0.001 |
| Zakynthos | Hexagonal 100 ha | Hexagonal Grid 200 ha | Municipal. Grid | ||||||
|---|---|---|---|---|---|---|---|---|---|
| M.I. | z-Value | p-Value | M.I. | z-Value | p-Value | M.I. | z-Value | p-Value | |
| 1985 | 0.3193 | 11.6542 | 0.001 | 0.3681 | 8.8311 | 0.001 | 0.3086 | 3.4895 | 0.003 |
| 1995 | 0.3246 | 11.8395 | 0.001 | 0.3723 | 9.1376 | 0.001 | 0.3625 | 4.1015 | 0.001 |
| 2005 | 0.3000 | 10.7004 | 0.001 | 0.3267 | 8.0560 | 0.001 | 0.3368 | 3.7379 | 0.001 |
| 2015 | 0.3175 | 11.3667 | 0.001 | 0.4235 | 10.1869 | 0.001 | 0.3304 | 3.7096 | 0.001 |
Appendix C



References
- Carabine, E.; Venton, C.C.; Tanner, T.; Bahadur, A. The Contribution of Ecosystem Services to Human Resilience: A Rapid Review; Oversease Development Institute: London, UK, 2015; Available online: https://www.odi.org/publications/9150-contribution-ecosystem-services-human-resilience-rapid-review (accessed on 15 March 2018).
- De Groot, R.S.; Alkemade, R.; Braat, L.; Hein, L.; Willemen, L. Challenges in integrating the concept of ecosystem services and values in landscape planning, management and decision making. Ecol. Complex. 2010, 7, 260–272. [Google Scholar] [CrossRef]
- Millennium Ecosystem Assessment. Ecosystems and Human Well-Being; Island Press: Washington, DC, USA, 2003; ISBN 1559634022. [Google Scholar]
- Crossman, N.D.; Burkhard, B.; Nedkov, S.; Willemen, L.; Petz, K.; Palomo, I.; Drakou, E.G.; Martín-Lopez, B.; McPhearson, T.; Boyanova, K.; et al. A blueprint for mapping and modelling ecosystem services. Ecosyst. Serv. 2013, 4, 4–14. [Google Scholar] [CrossRef]
- Tallis, H.; Kareiva, P.; Marvier, M.; Chang, A. An ecosystem services framework to support both practical conservation and economic development. Proc. Natl. Acad. Sci. USA 2008, 105, 9457–9464. [Google Scholar] [CrossRef] [PubMed]
- Egoh, B.; Reyers, B.; Rouget, M.; Richardson, D.M.; Le Maitre, D.C.; van Jaarsveld, A.S. Mapping ecosystem services for planning and management. Agric. Ecosyst. Environ. 2008, 127, 135–140. [Google Scholar] [CrossRef]
- Termorshuizen, J.W.; Opdam, P. Landscape services as a bridge between landscape ecology and sustainable development. Landsc. Ecol. 2009, 24, 1037–1052. [Google Scholar] [CrossRef]
- Bennett, E.M.; Peterson, G.D.; Gordon, L.J. Understanding relationships among multiple ecosystem services. Ecol. Lett. 2009, 12, 1394–1404. [Google Scholar] [CrossRef] [PubMed]
- Plieninger, T.; Dijks, S.; Oteros-Rozas, E.; Bieling, C. Assessing, mapping, and quantifying cultural ecosystem services at community level. Land Use Policy 2013, 33, 118–129. [Google Scholar] [CrossRef]
- Raudsepp-Hearne, C.; Peterson, G.D.; Bennett, E.M. Ecosystem service bundles for analyzing tradeoffs in diverse landscapes. Proc. Natl. Acad. Sci. USA 2010, 107, 5242–5247. [Google Scholar] [CrossRef] [PubMed]
- Renard, D.; Rhemtulla, J.M.; Bennett, E.M. Historical dynamics in ecosystem service bundles. Proc. Natl. Acad. Sci. USA 2015, 112, 13411–13416. [Google Scholar] [CrossRef] [PubMed]
- Tomscha, S.A.; Gergel, S.E. Ecosystem service trade-offs and synergies misunderstood without landscape history. Ecol. Soc. 2016, 21. [Google Scholar] [CrossRef]
- Queiroz, C.; Meacham, M.; Richter, K.; Norstro, A.V.; Andersson, E.; Norberg, J.; Peterson, G. Mapping bundles of ecosystem services reveals distinct types of multifunctionality within a Swedish landscape. AMBIO 2015, 44, 89–101. [Google Scholar] [CrossRef] [PubMed]
- Turner, K.G.; Odgaard, M.V.; Bøcher, P.K.; Dalgaard, T.; Svenning, J.C. Bundling ecosystem services in Denmark: Trade-offs and synergies in a cultural landscape. Landsc. Urban Plan. 2014, 125, 89–104. [Google Scholar] [CrossRef]
- Rau, A.-L.; von Wehrden, H.; Abson, D.J. Temporal Dynamics of Ecosystem Services. Ecol. Econ. 2018, 151, 122–130. [Google Scholar] [CrossRef]
- Sutherland, I.J.; Bennett, E.M.; Gergel, S.E. Recovery trends for multiple ecosystem services reveal non-linear responses and long-term tradeoffs from temperate forest harvesting. For. Ecol. Manag. 2016, 374, 61–70. [Google Scholar] [CrossRef]
- Koch, E.W.; Barbier, E.B.; Silliman, B.R.; Reed, D.J.; Perillo, G.M.E.; Hacker, S.D.; Granek, E.F.; Primavera, J.H.; Muthiga, N.; Polasky, S.; et al. Non-linearity in ecosystem services: Temporal and spatial variability in coastal protection. Front. Ecol. Environ. 2009, 7, 29–37. [Google Scholar] [CrossRef]
- Balzan, M.V.; Potschin-Young, M.; Haines-Young, R. Island ecosystem services: Insights from a literature review on case-study island ecosystem services and future prospects. Int. J. Biodivers. Sci. Ecosyst. Serv. Manag. 2018, 14, 71–90. [Google Scholar] [CrossRef]
- Martín-López, B.; Iniesta-Arandia, I.; García-Llorente, M.; Palomo, I.; Casado-Arzuaga, I.; Del Amo, D.G.; Gómez-Baggethun, E.; Oteros-Rozas, E.; Palacios-Agundez, I.; Willaarts, B.; et al. Uncovering ecosystem service bundles through social preferences. PLoS ONE 2012, 7. [Google Scholar] [CrossRef] [PubMed]
- Balzan, M.V.; Caruana, J.; Zammit, A. Assessing the capacity and flow of ecosystem services in multifunctional landscapes: Evidence of a rural-urban gradient in a Mediterranean small island state. Land Use Policy 2018. [Google Scholar] [CrossRef]
- Blondel, J.; Aronson, J.; Bodiou, J.-Y.; Boeuf, G. The Mediterranean Region: Biological Diversity in Space and Time; Oxford University Press: Oxford, UK, 2010; ISBN 978-0-19-955798-1. [Google Scholar]
- Koniak, G.; Noy-Meir, I.; Perevolotsky, A. Modelling dynamics of ecosystem services basket in Mediterranean landscapes: A tool for rational management. Landsc. Ecol. 2011, 26, 109–124. [Google Scholar] [CrossRef]
- Metzger, M.J.; Rounsevell, M.D.A.; Acosta-Michlik, L.; Leemans, R.; Schröter, D. The vulnerability of ecosystem services to land use change. Agric. Ecosyst. Environ. 2006, 114, 69–85. [Google Scholar] [CrossRef]
- Caraveli, H. A comparative analysis on intensification and extensification in mediterranean agriculture: Dilemmas for LFAs policy. J. Rural Stud. 2000, 16, 231–242. [Google Scholar] [CrossRef]
- Giourga, H.; Margaris, N.S.; Vokou, D. Effects of grazing pressure on succession process and productivity of old fields on Mediterranean islands. Environ. Manag. 1998, 22, 589–596. [Google Scholar] [CrossRef]
- Hoballah, A. Sustainable development in the Mediterranean region. Nat. Resour. Forum 2006, 30, 157–167. [Google Scholar] [CrossRef]
- Keeley, J.E.; Bond, W.J.; Bradstock, R.A.; Pausas, J.G.; Rundel, P.W. Fire in Mediterranean Ecosystems: Ecology, Evolution and Management; Cambridge University Press: Cambridge, UK, 2011; ISBN 9780521824910. [Google Scholar]
- Novara, A.; Gristina, L.; Sala, G.; Galati, A.; Crescimanno, M.; Cerdà, A.; Badalamenti, E.; La Mantia, T. Agricultural land abandonment in Mediterranean environment provides ecosystem services via soil carbon sequestration. Sci. Total Environ. 2017, 576, 420–429. [Google Scholar] [CrossRef] [PubMed]
- Perevolotsky, A.; Seligman, N.G. Role of Grazing in Mediterranean Rangeland Ecosystems. Bioscience 1998, 48, 1007–1017. [Google Scholar] [CrossRef]
- Vogiatzakis, I.; Mannion, A.M.; Pungetti, G. Mediterranean Island Landscapes: Natural and Cultural Approaches; Springer: Cham, Switzerland, 2008; p. 9. ISBN 978-1-4020-5063-3. [Google Scholar]
- Sundseth, K. Natura 2000 in the Mediterranean Region; European Commission: Luxembourg, 2009; p. 12. [Google Scholar] [CrossRef]
- Lacitignola, D.; Petrosillo, I.; Cataldi, M.; Zurlini, G. Modelling socio-ecological tourism-based systems for sustainability. Ecol. Model. 2007, 206, 191–204. [Google Scholar] [CrossRef]
- Petrosillo, I.; Zurlini, G.; Grato, E.; Zaccarelli, N. Indicating fragility of socio-ecological tourism-based systems. Ecol. Indic. 2006, 6, 104–113. [Google Scholar] [CrossRef]
- Plieninger, T.; Fagerholm, N.; Bieling, C.; Kuemmerle, T.; Verburg, P.H. The driving forces of landscape change in Europe: A systematic review of the evidence. Land Use Policy 2016, 57, 204–214. [Google Scholar] [CrossRef]
- Petrosillo, I.; Costanza, R.; Aretano, R.; Zaccarelli, N.; Zurlini, G. The use of subjective indicators to assess how natural and social capital support residents’ quality of life in a small volcanic island. Ecol. Indic. 2013, 24, 609–620. [Google Scholar] [CrossRef]
- Lacitignola, D.; Petrosillo, I.; Zurlini, G. Time-dependent regimes of a tourism-based social-ecological system: Period-doubling route to chaos. Ecol. Complex. 2010, 7, 44–54. [Google Scholar] [CrossRef]
- Vogiatzakis, I.N.; Mannion, A.M.; Sarris, D. Mediterranean island biodiversity and climate change: The last 10,000 years and the future. Biodivers. Conserv. 2016, 25, 2597–2627. [Google Scholar] [CrossRef]
- Balzan, M.V.; Potschin, M.; Haines-Young, R. Place-Based Assessment of Small Islands’ Ecosystem Services. In Routledge Handbook of Ecosystem Services; Haines-Young, R., Potschin, M., Fish, R., Turner, R.K., Eds.; Routledge Handbook Series; Routledge: London, UK, 2016; pp. 140–143. ISBN 978-1-138-02508-0. [Google Scholar]
- Evelpidou, N. Modelling of erosional processes in the Ionian Islands (Greece). Geomatics Nat. Hazards Risk 2012, 3, 293–310. [Google Scholar] [CrossRef]
- Kefalas, G.; Poirazidis, K.; Xofis, P.; Kalogirou, S. Mapping and Understanding the Dynamics of Landscape Changes on Heterogeneous Mediterranean Islands with the Use of OBIA: The Case of Ionian Region, Greece. Sustainability 2018, 10, 2986. [Google Scholar] [CrossRef]
- Schofield, G.; Scott, R.; Katselidis, K.A.; Mazaris, A.D.; Hays, G.C. Quantifying wildlife-watching ecotourism intensity on an endangered marine vertebrate. Anim. Conserv. 2015, 18, 517–528. [Google Scholar] [CrossRef]
- Courtis, P.; Mylonakis, J. A holistic approach of assessing and improving competitiveness in tourism: The case of Ionian Islands (Greece). Probl. Perspect. Manag. 2008, 6, 31–37. [Google Scholar]
- Gauci, J.B.; Attard, C.; Camilleri, S.P.; Cauchi, M.; Gatt, A. Collective accommodation establishments in Corfu, Cyprus, and Malta: A comparative study of online prices. Anatolia 2013, 24, 319–336. [Google Scholar] [CrossRef]
- Prokopiou, D.G.; Tselentis, B.S.; Bousbouras, D. Tourist development and the environment: The case of Cephalonia and Ithaca. WIT Trans. Ecol. Environ. 2008, 115, 187–196. [Google Scholar] [CrossRef]
- Prunier, E.K.; Sweeney, A.E.; Geen, A.G. Tourism and the environment: The case of Zakynthos. Tour. Manag. 1993, 14, 137–141. [Google Scholar] [CrossRef]
- Haines-Young, R.; Potschin, M.B. Common International Classification of Ecosystem Services (CICES) V5.1 and Guidance on the Application of the Revised Structure. 2017. Available online: www.cices.eu (accessed on 10 October 2017).
- Haines-Young, R.; Potschin, M.B. Common International Classification of Ecosystem Services (CICES) V5.1 and Guidance on the Application of the Revised Structure. 2018. Available online: www.cices.eu (accessed on 15 February 2018).
- United States Geological Servey. EarthExplorer. Available online: https://earthexplorer.usgs.gov (accessed on 5 March 2018).
- Joint Research Center. European Soil Data Centre. Available online: https://esdac.jrc.ec.europa.eu (accessed on 5 March 2018).
- WorldClim. Global Climate Date. Available online: http://www.worldclim.org (accessed on 7 March 2018).
- National Aeronautics and Space Administration. Earthdata Search. Available online: https://search.earthdata.nasa.gov (accessed on 5 March 2018).
- Carbon Dioxide Information Analysis Center. Major World Ecosystem Complexes Ranked by Carbon in Live Vegetation: A Database (NDP-017). Available online: http://cdiac.ess-dive.lbl.gov/epubs/ndp/ndp017/table_b.html#table4 (accessed on 6 March 2018).
- Cadastre and Mapping Organization of Greece. National Infrastructure of Geospatial Information. Available online: http://www.inspire.okxe.gr (accessed on 8 March 2018).
- Maes, J.; Paracchini, M.L.; Zulian, G.; Dunbar, M.B.; Alkemade, R. Synergies and trade-offs between ecosystem service supply, biodiversity, and habitat conservation status in Europe. Biol. Conserv. 2012, 155, 1–12. [Google Scholar] [CrossRef]
- De Araujo Barbosa, C.C.; Atkinson, P.M.; Dearing, J.A. Remote sensing of ecosystem services: A systematic review. Ecol. Indic. 2015, 52, 430–443. [Google Scholar] [CrossRef]
- Feng, X.; Fu, B.; Yang, X.; Lü, Y. Remote sensing of ecosystem services: An opportunity for spatially explicit assessment. Chin. Geogr. Sci. 2010, 20, 522–535. [Google Scholar] [CrossRef]
- Jiang, Z.; Huete, A.R.; Didan, K.; Miura, T. Development of a two-band enhanced vegetation index without a blue band. Remote Sens. Environ. 2008, 112, 3833–3845. [Google Scholar] [CrossRef]
- Maes, J.; Teller, A.; Erhard, M.; Liquete, C.; Braat, L.; Berry, P.; Egoh, B.; Puydarrieux, P.; Fiorina, C.; Santos-Martín, F.; et al. Mapping and Assessment of Ecosystems and their Services: An analytical framework for ecosystem assessments under Action 5 of the EU Biodiversity Strategy to 2020. Publ. Off. Eur. Union Luxemb. 2013. [Google Scholar] [CrossRef]
- OpenNESS Glossary [edited by Potschin, M.; Haines-Young, R.; Heink, U.; Jax, K. OpenNESS Glossary 2016, 3, Grant Agreement No 308428. Available online: http://www.openness-project.eu/glossary (accessed on 15 May 2018).
- Guerra, C.A.; Maes, J.; Geijzendorffer, I.; Metzger, M.J. An assessment of soil erosion prevention by vegetation in Mediterranean Europe: Current trends of ecosystem service provision. Ecol. Indic. 2016, 60, 213–222. [Google Scholar] [CrossRef]
- Gibbs, H.K.; Olsen, L.; Boden, T. Major world ecosystem complexes ranked by carbon in live vegetation: An updated database using the GLC2000 land cover product. Oak Ridge Natl. Lab. Oak Ridge USA 2006. [Google Scholar] [CrossRef]
- Liquete, C.; Cid, N.; Lanzanova, D.; Grizzetti, B.; Reynaud, A. Perspectives on the link between ecosystem services and biodiversity: The assessment of the nursery function. Ecol. Indic. 2016, 63, 249–257. [Google Scholar] [CrossRef]
- Maes, J.; Teller, A.; Erhard, M.; Murphy, P.; Paracchini, M.; José, B.; Grizzetti, B. Mapping and assessment of ecosystems and their services: Indicators for ecosystem assessments under Action 5 of the EU Biodiversity Strategy to 2020. Publ. Off. Eur. Union Luxemb. 2014, 81. [Google Scholar] [CrossRef]
- Casado-Arzuaga, I.; Onaindia, M.; Madariaga, I.; Verburg, P.H. Mapping recreation and aesthetic value of ecosystems in the Bilbao Metropolitan Greenbelt (northern Spain) to support landscape planning. Landsc. Ecol. 2013, 29, 1393–1405. [Google Scholar] [CrossRef]
- Peña, L.; Casado-Arzuaga, I.; Onaindia, M. Mapping recreation supply and demand using an ecological and a social evaluation approach. Ecosyst. Serv. 2015, 13, 108–118. [Google Scholar] [CrossRef]
- De Vries, S.; Klein-Lankhorst, J.R.; Buijs, A.E. Mapping the attractiveness of the Dutch countryside: A GIS-based landscape appreciation model. For. Snow Landsc. Res. 2007, 81, 43–58. [Google Scholar]
- Norton, L.R.; Inwood, H.; Crowe, A.; Baker, A. Land Use Policy Trialling a method to quantify the ‘cultural services’ of the English landscape using Countryside Survey data. Land Use Policy 2012, 29, 449–455. [Google Scholar] [CrossRef]
- Frank, S.; Fürst, C.; Koschke, L.; Witt, A.; Makeschin, F. Assessment of landscape aesthetics—Validation of a landscape metrics-based assessment by visual estimation of the scenic beauty. Ecol. Indic. 2013, 32, 222–231. [Google Scholar] [CrossRef]
- Ridding, L.E.; Redhead, J.W.; Oliver, T.H.; Schmucki, R.; McGinlay, J.; Graves, A.R.; Morris, J.; Bradbury, R.B.; King, H.; Bullock, J.M. The importance of landscape characteristics for the delivery of cultural ecosystem services. J. Environ. Manag. 2018, 206, 1145–1154. [Google Scholar] [CrossRef] [PubMed]
- Paracchini, M.L.; Zulian, G.; Kopperoinen, L.; Maes, J.; Schägner, J.P.; Termansen, M.; Zandersen, M.; Perez-Soba, M.; Scholefield, P.A.; Bidoglio, G. Mapping cultural ecosystem services: A framework to assess the potential for outdoor recreation across the EU. Ecol. Indic. 2014, 45, 371–385. [Google Scholar] [CrossRef]
- Baiamonte, G.; Giuseppe, B.; Giuseppe, B.; Raimondo, F.M. Land mosaic naturalness evaluation: A proposal for European landscapes landscapes. In Proceedings of the European IALE Conference 2009—70 Years of Landscape Ecology in Europe—European Landscapee in Trasformation Challenges for Landscape Ecology and Management, Salzburg, Austria, 12–16 July 2009. [Google Scholar] [CrossRef]
- Baiamonte, G.; Domina, G.; Raimondo, F.M.; Bazan, G. Agricultural landscapes and biodiversity conservation: A case study in Sicily (Italy). Biodivers. Conserv. 2015, 24, 3201–3216. [Google Scholar] [CrossRef]
- Benito-Calvo, A.; Perez-Gonzalez, A.; Magri, O.; Meza, P. Assessing regional geodiversity: The Iberian Peninsula. Earth Surf. Process. Landf. 2009, 34, 1433–1445. [Google Scholar] [CrossRef]
- Dhodhi, M.K.; Saghri, J.A.; Ahmad, I.; Ul-Mustafa, R. D-ISODATA: A Distributed Algorithm for Unsupervised Classification of Remotely Sensed Data on Network of Workstations. J. Parallel Distrib. Comput. 1999, 59, 280–301. [Google Scholar] [CrossRef]
- Saaty, T.L. Deriving the AHP 1-9 scale from first principles. In Proceedings of the Sixth International Symposium on the Analytic Hierarchy Process, Bern, Switzerland, 2–4 August 2001; p. 245. [Google Scholar]
- Liquete, C.; Kleeschulte, S.; Dige, G.; Maes, J.; Grizzetti, B.; Olah, B.; Zulian, G. Mapping green infrastructure based on ecosystem services and ecological networks: A Pan-European case study. Environ. Sci. Policy 2015, 54, 268–280. [Google Scholar] [CrossRef]
- Grêt-Regamey, A.; Weibel, B.; Bagstad, K.J.; Ferrari, M.; Geneletti, D.; Klug, H.; Schirpke, U.; Tappeiner, U. On the effects of scale for ecosystem services mapping. PLoS ONE 2014, 9. [Google Scholar] [CrossRef] [PubMed]
- Raudsepp-Hearne, C.; Peterson, G.D. Scale and ecosystem services: How do observation, management, and analysis shift with scale—Lessons from Québec. Ecol. Soc. 2016, 21. [Google Scholar] [CrossRef]
- Xu, S.; Liu, Y.; Wang, X.; Zhang, G. Scale effect on spatial patterns of ecosystem services and associations among them in semi-arid area: A case study in Ningxia Hui Autonomous Region, China. Sci. Total Environ. 2017, 598, 297–306. [Google Scholar] [CrossRef] [PubMed]
- Schindler, S.; Poirazidis, K.; Wrbka, T. Towards a core set of landscape metrics for biodiversity assessments: A case study from Dadia National Park, Greece. Ecol. Indic. 2008, 8, 502–514. [Google Scholar] [CrossRef]
- Tammi, I.; Mustajärvi, K.; Rasinmäki, J. Integrating spatial valuation of ecosystem services into regional planning and development. Ecosyst. Serv. 2017, 26, 329–344. [Google Scholar] [CrossRef]
- Kalogirou, S. The Statistical Analysis and Modelling of Internal Migration Flows within England and Wales. Newcastle University eTheses, 2003. Available online: https://theses.ncl.ac.uk/ (accessed on 15 May 2018).
- Hamann, M.; Biggs, R.; Reyers, B. Mapping social-ecological systems: Identifying “green-loop” and “red-loop” dynamics based on characteristic bundles of ecosystem service use. Glob. Environ. Chang. 2015, 34, 218–226. [Google Scholar] [CrossRef]
- Kong, L.; Zheng, H.; Xiao, Y.; Ouyang, Z.; Li, C.; Zhang, J.; Huang, B. Mapping ecosystem service bundles to detect distinct types of multifunctionality within the diverse landscape of the yangtze river basin, China. Sustainability 2018, 10, 857. [Google Scholar] [CrossRef]
- Qiu, J.; Turner, M.G. Spatial interactions among ecosystem services in an urbanizing agricultural watershed. Proc. Natl. Acad. Sci. USA 2013, 110, 12149–12154. [Google Scholar] [CrossRef] [PubMed]
- Moran, P.A. Notes on continuous stochastic phenomena. Biometrika 1950, 37, 17–23. [Google Scholar] [CrossRef] [PubMed]
- Clarke, K.R.; Warwick, R.M. Change in Marine Communities: An Approach to Statistical Analysis and Interpretation, 2nd ed.; PRIMER-E Ltd.: Plymouth, UK, 2001; ISBN 8003098955. [Google Scholar]
- Kaufman, L.; Rousseeuw, P.J. Introduction. In Finding Groups in Data: An Introduction to Cluster Analysis; Wiley Online Library: Hoboken, NJ, USA, 2008; pp. 1–67. ISBN 9780470316801. [Google Scholar]
- Mojena, R. Hierarchical grouping methods and stopping rules: An evaluation. Comput. J. 1977, 20, 359–363. [Google Scholar] [CrossRef]
- Kodinariya, T.M.; Makwana, P.R. Review on determining number of Cluster in K-Means Clustering. Int. J. Adv. Res. Comput. Sci. Manag. Stud. 2013, 1, 2321–7782. [Google Scholar]
- Maechler, M.; Struyf, A.; Hubert, M.; Hornik, K.; Studer, M.; Roudier, P. Finding Groups in Data: Cluster Analysis Extended Rousseeuw et. Package ‘cluster’. R CRAN 2015, 79. Available online: https://cran.r-project.org/web/packages/cluster/ (accessed on 20 March 2018).
- Wei, T.; Simko, V. Visualization of a Correlation Matrix. Package ‘corrplot’. R CRAN 2016. Available online: https://cran.r-project.org/web/packages/corrplot/ (accessed on 20 March 2018).
- Kassambara, A.; Mundt, F. Extract and Visualize the Results of Multivariate Data Analyses. Package ‘factoextra’. R CRAN 2016. Available online: https://cran.r-project.org/web/packages/factoextra/ (accessed on 20 March 2018).
- Hijmans, R.J.; van Etten, J.; Mattiuzzi, M.; Sumner, M.; Greenberg, J.A.; Lamigueiro, O.P.; Bevan, A.; Racine, E.B.; Shortridge, A. Geographic data analysis and modeling. Package ‘corrplot’. R CRAN 2013. Available online: https://cran.r-project.org/web/packages/raster/ (accessed on 20 March 2018).
- Bivand, R.; Keitt, T.; Rowlingson, B.; Pebesma, E.; Sumner, M.; Hijmans, R.J.; Rouault, E. Bindings for the Geospatial Data Abstraction Library. Package ‘rgdal’. R CRAN 2015. Available online: https://cran.r-project.org/web/packages/rgdal/ (accessed on 20 March 2018).
- Evans, J.S.; Ram, K. Spatial Analysis and Modelling Utilities. Package ‘spatialEco’. R CRAN 2018. Available online: https://cran.r-project.org/web/packages/spatialEco/ (accessed on 20 March 2018).
- Peters, G.-J. Quantitative analysis made accessible. Package ‘userfriendlyscience’. R CRAN 2018. Available online: https://userfriendlyscience.com/ (accessed on 20 March 2018).
- Rempel, R.S.; Kaukinen, D.; Carr, A.; Elkie, P.; Kushneriuk, R.; Elliott, J.; Robinson, J. Patch Analyst for ArcGIS; Centre for Northern Forest Ecosystem Research, Ontario Ministry of Natural Resources. Lakehead University, 2008. Available online: http://flash.lakeheadu.ca/rrempel/patch/ (accessed on 15 March 2018).
- Egarter Vigl, L.; Tasser, E.; Schirpke, U.; Tappeiner, U. Using land use/land cover trajectories to uncover ecosystem service patterns across the Alps. Reg. Environ. Chang. 2017, 17, 2237–2250. [Google Scholar] [CrossRef]
- Bai, Y.; Zhuang, C.; Ouyang, Z.; Zheng, H.; Jiang, B. Spatial characteristics between biodiversity and ecosystem services in a human-dominated watershed. Ecol. Complex. 2011, 8, 177–183. [Google Scholar] [CrossRef]
- Barrios, E.; Valencia, V.; Jonsson, M.; Brauman, A.; Hairiah, K.; Mortimer, P.E.; Okubo, S. Contribution of trees to the conservation of biodiversity and ecosystem services in agricultural landscapes. Int. J. Biodivers. Sci. Ecosyst. Serv. Manag. 2018, 14, 1–16. [Google Scholar] [CrossRef]
- Leh, M.D.K.; Matlock, M.D.; Cummings, E.C.; Nalley, L.L. Quantifying and mapping multiple ecosystem services change in West Africa. Agric. Ecosyst. Environ. 2013, 165, 6–18. [Google Scholar] [CrossRef]
- Mouchet, M.A.; Paracchini, M.L.; Schulp, C.J.E.; Stürck, J.; Verkerk, P.J.; Verburg, P.H.; Lavorel, S. Bundles of ecosystem (dis)services and multifunctionality across European landscapes. Ecol. Indic. 2017, 73, 23–28. [Google Scholar] [CrossRef]
- Lin, S.; Wu, R.; Yang, F.; Wang, J.; Wu, W. Spatial trade-offs and synergies among ecosystem services within a global biodiversity hotspot. Ecol. Indic. 2018, 84, 371–381. [Google Scholar] [CrossRef]
- Iliadis, L.S.; Vangeloudh, M.; Spartalis, S. An intelligent system employing an enhanced fuzzy c-means clustering model: Application in the case of forest fires. Comput. Electron. Agric. 2010, 70, 276–284. [Google Scholar] [CrossRef]
- De Valck, J.; Landuyt, D.; Broekx, S.; Liekens, I.; Nocker, L. De Outdoor recreation in various hypothetical landscapes: Which site characteristics really matter? Land Use Policy 2017, 65, 1–35. [Google Scholar] [CrossRef]
- Swallow, B.M.; Sang, J.K.; Nyabenge, M.; Bundotich, D.K.; Duraiappah, A.K.; Yatich, T.B. Tradeoffs, synergies and traps among ecosystem services in the Lake Victoria basin of East Africa. Environ. Sci. Policy 2009, 12, 504–519. [Google Scholar] [CrossRef]
- Jose, S. Agroforestry for ecosystem services and environmental benefits: An overview. Agrofor. Syst. 2009, 76, 1–10. [Google Scholar] [CrossRef]
- Brunori, E.; Salvati, L.; Antogiovanni, A.; Biasi, R. Worrying about “vertical landscapes”: Terraced olive groves and ecosystem services in marginal land in central Italy. Sustainability 2018, 10, 1164. [Google Scholar] [CrossRef]
- Crouzat, E.; Mouchet, M.; Turkelboom, F.; Byczek, C.; Meersmans, J.; Berger, F.; Verkerk, P.J.; Lavorel, S. Assessing bundles of ecosystem services from regional to landscape scale: Insights from the French Alps. J. Appl. Ecol. 2015, 52, 1145–1155. [Google Scholar] [CrossRef]
- Tzanopoulos, J.; Vogiatzakis, I.N. Processes and patterns of landscape change on a small Aegean island: The case of Sifnos, Greece. Landsc. Urban Plan. 2011, 99, 58–64. [Google Scholar] [CrossRef]
- Baró, F.; Gómez-Baggethun, E.; Haase, D. Ecosystem service bundles along the urban- rural gradient: Insights for landscape planning and management. Ecosyst. Serv. 2017, 24, 147–159. [Google Scholar] [CrossRef]
- Yang, G.; Ge, Y.; Xue, H.; Yang, W.; Shi, Y.; Peng, C.; Du, Y.; Fan, X.; Ren, Y.; Chang, J. Using ecosystem service bundles to detect trade-offs and synergies across urban-rural complexes. Landsc. Urban Plan. 2015, 136, 110–121. [Google Scholar] [CrossRef]
- Poirazidis, K.; Chaideftou, E.; Martinis, A.; Bontzorlos, V.; Galani, P.; Kalivas, D. Temporal shifts in floristic and avian diversity in Mediterranean pine forest ecosystems under differ-ent fire pressures: The island of Zakynthos as a case study. Ann. For. Sci. 2018. [Google Scholar] [CrossRef]
- Bennett, E.M.; Chaplin-Kramer, R. Science for the sustainable use of ecosystem services. F1000Research 2016, 5, 2622. [Google Scholar] [CrossRef] [PubMed]
- Maes, J.; Liekens, I.; Brown, C. Which questions drive the Mapping and Assessment of Ecosystems and their Services under Action 5 of the EU Biodiversity Strategy? ONE Ecosyst. 2018, 3, e25309. [Google Scholar] [CrossRef]
- Otero, I.; Marull, J.; Tello, E.; Diana, G.L.; Pons, M.; Coll, F.; Boada, M. Land abandonment, landscape, and biodiversity: Questioning the restorative character of the forest transition in the Mediterranean. Ecol. Soc. 2015, 20. [Google Scholar] [CrossRef]
- Van Der Sluis, T.; Kizos, T.; Pedroli, B. Landscape change in Mediterranean farmlands: Impacts of land abandonment on cultivation terraces in Portofino (Italy) and Lesvos (Greece). J. Landsc. Ecol. Repub. 2014, 7, 23–44. [Google Scholar] [CrossRef]
- Sokos, C.K.; Mamolos, A.P.; Kalburtji, K.L.; Birtsas, P.K. Farming and wildlife in Mediterranean agroecosystems. J. Nat. Conserv. 2013, 21, 81–92. [Google Scholar] [CrossRef]
- Rühl, J.; Caruso, T.; Giucastro, M.; la Mantia, T. Olive agroforestry systems in Sicily: Cultivated typologies and secondary succession processes after abandonment. Plant Biosyst. 2011, 145, 120–130. [Google Scholar] [CrossRef]
- Bommarco, R.; Kleijn, D.; Potts, S.G. Ecological intensification: Harnessing ecosystem services for food security. Trends Ecol. Evol. 2013, 28, 230–238. [Google Scholar] [CrossRef] [PubMed]
- Power, A.G. Ecosystem services and agriculture: Tradeoffs and synergies. Philos. Trans. R. Soc. B Biol. Sci. 2010, 365, 2959–2971. [Google Scholar] [CrossRef] [PubMed]
- Tscharntke, T.; Klein, A.M.; Kruess, A.; Steffan-Dewenter, I.; Thies, C. Landscape perspectives on agricultural intensification and biodiversity—Ecosystem service management. Ecol. Lett. 2005, 8, 857–874. [Google Scholar] [CrossRef]
- Tolessa, T.; Senbeta, F.; Kidane, M. The impacts of land use/land cover change on ecosystem services in the central highlands of Ethiopia. Ecosyst. Serv. 2017, 23, 47–54. [Google Scholar] [CrossRef]
- Bell, S.; Tyrv Äinen, L.; Siev Änen, T.; Öbstl, U.; Simpson, M. Outdoor Recreation and Nature Tourism: A European Perspective. Living Rev. Landsc. Res. 2007, 1, 2. [Google Scholar] [CrossRef]
- Lee, H.; Lautenbach, S. A quantitative review of relationships between ecosystem services. Ecol. Indic. 2016, 66, 340–351. [Google Scholar] [CrossRef]
- Willemen, L.; Veldkamp, A.; Verburg, P.H.; Hein, L.; Leemans, R. A multi-scale modelling approach for analysing landscape service dynamics. J. Environ. Manag. 2012, 100, 86–95. [Google Scholar] [CrossRef] [PubMed]
- Spake, R.; Lasseur, R.; Crouzat, E.; Bullock, J.M.; Lavorel, S.; Parks, K.E.; Schaafsma, M.; Bennett, E.M.; Maes, J.; Mulligan, M.; et al. Unpacking ecosystem service bundles: Towards predictive mapping of synergies and trade-offs between ecosystem services. Glob. Environ. Chang. 2017, 47, 37–50. [Google Scholar] [CrossRef]









| ES Section/Group | Ecosystem Services | Indicator/Proxy | Data Sources |
|---|---|---|---|
| Provisioning | Cultivated crops (CC) | Percentage of crop production | 1 |
| Materials from timber (MT) | Presence of forest and agroforest land | 1 | |
| Plant-based resources (PR) | Enhanced Vegetation Index (EVI) | 2, 3 | |
| Regulating and Maintenance | Erosion protection (EP) | Soil Erosion Prevention (SEP) | 1, 4, 5, 6 |
| Climate regulation (CR) | Below and above ground carbon storage | 1, 7 | |
| Maintenance of Nursery Populations and Habitats (NS) | Shannon Diversity Index (SHDI) | 1 | |
| Cultural | Recreation (RC) | Recreation potential | 1, 6, 8, 9 |
| ES Supply (Mean of 1985–2015) | Corfu | Lefkada | Kefalonia | Zakynthos |
|---|---|---|---|---|
| CC | 0.38 | 0.27 | 0.22 | 0.35 |
| MT | 0.55 | 0.39 | 0.35 | 0.32 |
| PR | 0.52 | 0.43 | 0.38 | 0.48 |
| CR | 0.33 | 0.26 | 0.29 | 0.19 |
| EP | 0.30 | 0.19 | 0.23 | 0.24 |
| NS | 0.52 | 0.57 | 0.49 | 0.57 |
| Provisioning | 0.50 | 0.39 | 0.36 | 0.39 |
| Regulating & Maintenance | 0.29 | 0.29 | 0.28 | 0.26 |
| Cultural (RC) | 0.70 | 0.64 | 0.62 | 0.53 |
| Total | 0.44 | 0.38 | 0.35 | 0.35 |
| Corfu | Lefkada | Kefalonia | Zakynthos | |||||||||||||
|---|---|---|---|---|---|---|---|---|---|---|---|---|---|---|---|---|
| 1985 | 1995 | 2005 | 2015 | 1985 | 1995 | 2005 | 2015 | 1985 | 1995 | 2005 | 2015 | 1985 | 1995 | 2005 | 2015 | |
| B1 | 45.4 | 48.1 | 47.9 | 45.8 | 31.7 | 32.8 | 22.7 | 21.7 | ||||||||
| B2 | 27.4 | 25.8 | 26.4 | 26.4 | 35.8 | 34.1 | 36.7 | 35.7 | ||||||||
| B3 | 7.3 | 3.5 | 1.9 | 2.6 | 7.2 | 3.9 | 3.3 | 4.6 | 3.5 | 3.1 | 3.6 | 5.2 | 5.6 | 2.6 | 2.0 | 11.0 |
| B4 | 58.6 | 63.3 | 61.4 | 53.3 | ||||||||||||
| B5 | 23.7 | 23.5 | 26.1 | 25.7 | 34.9 | 49.9 | 57.2 | 56.6 | 41.7 | 40.5 | 40.3 | 42.2 | ||||
| B6 | 23.6 | 24.9 | 24.2 | 25.9 | 23.7 | 30.0 | 30.2 | 26.3 | ||||||||
| B7 | 26.2 | 13.4 | 16.8 | 17.0 | ||||||||||||
© 2018 by the authors. Licensee MDPI, Basel, Switzerland. This article is an open access article distributed under the terms and conditions of the Creative Commons Attribution (CC BY) license (http://creativecommons.org/licenses/by/4.0/).
Share and Cite
Lorilla, R.S.; Poirazidis, K.; Kalogirou, S.; Detsis, V.; Martinis, A. Assessment of the Spatial Dynamics and Interactions among Multiple Ecosystem Services to Promote Effective Policy Making across Mediterranean Island Landscapes. Sustainability 2018, 10, 3285. https://doi.org/10.3390/su10093285
Lorilla RS, Poirazidis K, Kalogirou S, Detsis V, Martinis A. Assessment of the Spatial Dynamics and Interactions among Multiple Ecosystem Services to Promote Effective Policy Making across Mediterranean Island Landscapes. Sustainability. 2018; 10(9):3285. https://doi.org/10.3390/su10093285
Chicago/Turabian StyleLorilla, Roxanne Suzette, Konstantinos Poirazidis, Stamatis Kalogirou, Vassilis Detsis, and Aristotelis Martinis. 2018. "Assessment of the Spatial Dynamics and Interactions among Multiple Ecosystem Services to Promote Effective Policy Making across Mediterranean Island Landscapes" Sustainability 10, no. 9: 3285. https://doi.org/10.3390/su10093285
APA StyleLorilla, R. S., Poirazidis, K., Kalogirou, S., Detsis, V., & Martinis, A. (2018). Assessment of the Spatial Dynamics and Interactions among Multiple Ecosystem Services to Promote Effective Policy Making across Mediterranean Island Landscapes. Sustainability, 10(9), 3285. https://doi.org/10.3390/su10093285

