Can Social Capital and Psychological Capital Improve the Entrepreneurial Performance of the New Generation of Migrant Workers in China?
Abstract
1. Introduction
2. Theory and Hypothesis
2.1. Social Capital and Entrepreneurial Performance of the New Generation of Migrant Workers
2.2. Psychological Capital and Entrepreneurial Performance of the New Generation of Migrant Workers
2.3. Intermediary Role of Entrepreneurial Opportunity Identification
2.4. Intermediary Role of Entrepreneurial Environment Perception
3. Methods
3.1. Sampling and Data Collection
3.2. Measures
4. Results and Discussion
4.1. Model Building
4.2. Test on Structural Model
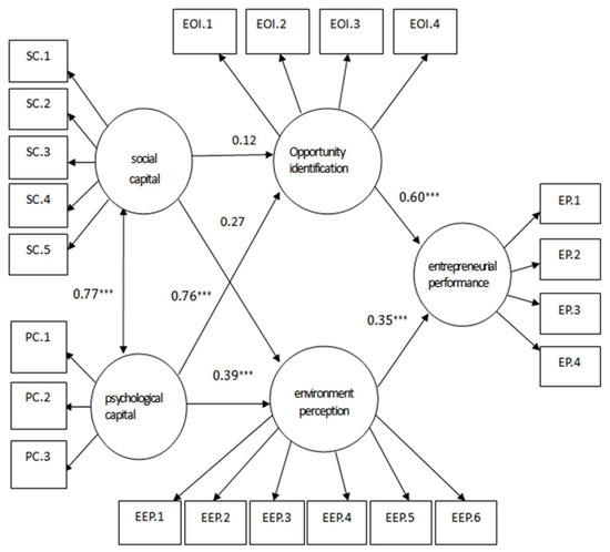
4.3. Analysis on Structural Equation Model
4.4. Empirical Findings and Hypothesis Verification
5. Conclusions and Recommendations
Recommendations
6. Limitations
Author Contributions
Funding
Conflicts of Interest
References
- Tsinghua Holdings. GEM 2016/2017 China Report Released in Beijing. Available online: http://en.thholding.com.cn/2018-02/05/c_132327.htm (accessed on 20 October 2018).
- Fu, J.H.; Zheng, F.T.; Liu, X.D. The main characteristics of foreign entrepreneurship policy and its enlightenment to China. Chin. Tech. BBS 2011, 9, 156–160. [Google Scholar]
- Zhu, Y.; Wang, C.G. The new generation of migrant workers: Characteristics, problems and countermeasures. Popul. Res. 2010, 34, 31–34. [Google Scholar]
- Yu, M.C.; Mai, Q.; Tsai, S.B.; Dai, Y. An Empirical Study on the Organizational Trust, Employee-Organization Relationship and Innovative Behavior from the Integrated Perspective of Social Exchange and Organizational Sustainability. Sustainability 2018, 10, 864. [Google Scholar] [CrossRef]
- Department of Human Society. Rural Migrant Workers are Enjoying the Public Services in the Cities and Towns. Available online: http://finance.people.com.cn/n/2014/0221/c70846-24427932.html (accessed on 15 November 2015).
- Report on Government Work. China Government Work Report. Available online: http://news.sohu.com/20170305/n482394837.shtml (accessed on 2 December 2017).
- Clssn. Accelerating Trend of Returning Migrant Entrepreneurs. 2018. Available online: http://www.clssn.com/html1/report/19/8723-1.htm (accessed on 5 October 2018).
- People. All-Dimensional Support to Returning Migrant Entrepreneurs. 2018. Available online: http://society.people.com.cn/n1/2018/0120/c1008-29776523.html (accessed on 5 October 2018).
- Zhu, H.G.; Liang, X. Institutional environment, entrepreneurial atmosphere and peasants’ entrepreneurial growth. Agric. Econ. Manag. 2018, 2, 15–25. [Google Scholar]
- Munshi, K. Social learning in a heterogeneous population: Technology diffusion in the Indian Green Revolution. J. Dev. Econ. 2004, 73, 185–213. [Google Scholar] [CrossRef]
- Fu, Y.S.; Ge, L.C. Entrepreneurial Motives and Development Ability of Complex Main Actor. J. Zhengjiang Soc. Sci. 2008, 7, 29–35. [Google Scholar]
- Ardichvili, A.; Cardozo, R.; Ray, S. A theory of entrepreneurial opportunity identification and development. J. Bus. Ventur. 2003, 18, 105–123. [Google Scholar] [CrossRef]
- Luthans, F.; Avolio, B.J.; Walumbwa, F. The psychological capital of Chinese workers: Exploring the relationship with performance. Manag. Organ. Rev. 2005, 1, 249–271. [Google Scholar] [CrossRef]
- Li, H.X. The Influence of University Students Psychological Capital on Entrepreneurial Intention; Xi’an Polytechnic University: Xi’an, China, 2012. [Google Scholar]
- Ren, H.; Wen, Z.L.; Chen, Q.S. The Influence of Psychological Capital on Organizational Employees Career Success: The medium effect of occupational commitment. J. Psychol. Sci. 2013, 4, 960–964. [Google Scholar]
- Hu, Y.T.; Xiao, Z.M. Family support, psychological capital and new generation migrant farmers’ entrepreneurship intention. Commer. Times 2014, 31, 38–39. [Google Scholar]
- Rui, Z.Y.; Zhuang, J.C. The impact of opportunity innovativeness on improving rural migrant workers self-employment. J. Finance Econ. 2015, 1, 92–101. [Google Scholar]
- Liu, T.Y. Factors Driving Rural Migrant Workers Back to Start Up New Businesses in the Central Less Developed Areas; Fujian Agricultural and Forestry University: Fuzhou, China, 2011. [Google Scholar]
- Rui, Z.Y.; Zhuang, J.C.; Luo, J.L. Social capital deconstructs the driving process of acquiring entrepreneurial knowledge-Based on the entrepreneur’s competence perspective. Sci. Sci. Manag. Sci. Technol. 2016, 37, 58–68. [Google Scholar]
- Fu, J.H.; Zheng, F.T. Social capital, private lending and entrepreneurial new generation of migrant workers. J. South. China Agric. Univ. (Soc. Sci. Ed.) 2013, 3, 50–56. [Google Scholar]
- Chen, J. An. Empirical Research on Entrepreneurial Social Capital, Entrepreneurial Self-efficacy and Entrepreneurial Performance; Anhui University of Finance and Economics: Bengbu, China, 2015. [Google Scholar]
- Coleman, J.S. Social Capital in the Creation of Human Capital. Available online: https://www.jstor.org/stable/2780243?seq=1#page_scan_tab_contents (accessed on 27 October 2018).
- Bourdieu, P. Ökonomisches Kapital, kulturelles Kapital, soziales Kapital. Available online: http://unirot.blogsport.de/images/bourdieukapital.pdf (accessed on 27 October 2018).
- Burt, R.S. Structural Holes: The Social Structure of Competition; Harvard University Press: Cambridge, MA, USA, 2009. [Google Scholar]
- Portes, A. Social capital: Its origins and applications in modern sociology. Ann. Rev. Soc. 1998, 24, 1–24. [Google Scholar] [CrossRef]
- Guo, J.Y. Farmers Entrepreneurship in China; Nanjing Agricultural University: Nanjing, China, 2006. [Google Scholar]
- Johannisson, B. Building an entrepreneurial career in a mixed economy: Need for social and business ties in personal networks. In Proceedings of the Academy of Management Annual Meeting, San Francisco, CA, USA, 12–15 August 1990. [Google Scholar]
- Hu, J.B. Career Experience, Regional Environment and Rural Workers Entrepreneurial Intention after Return Hometown. J. Rural Econ. 2015, 7, 111–115. [Google Scholar]
- Hills, G.E.; Lumpkin, G.T.; Singh, R. Opportunity recognition: Perceptions and behaviors of entrepreneurs. Front. Entrep. Res. 1997, 17, 168–182. [Google Scholar]
- Yang, X.P. Influencing Factors on Entrepreneurial Performance of Rural Workers after Return to Hometown; Jiangxi Agricultural University: Nanchang, China, 2012. [Google Scholar]
- Jiang, J.Y. Rural Farmers Entrepreneurial Mechanism-Social Embedding Perspective; Zhejiang University: Guangzhou, China, 2014. [Google Scholar]
- Elfring, T.; Hulsink, W. Networks in entrepreneurship: The case of high-technology firms. Small Bus. Econ. 2003, 21, 409–422. [Google Scholar] [CrossRef]
- Gao, J.; Zhang, Y.L.; He, C.Z. An empirical analysis of farmers entrepreneurial opportunity identification behavior. J. Huazhong Agric. Univ. 2012, 5, 41–46. [Google Scholar]
- Huang, J.; Cai, G.N.; Mai, Y.Y. Rural Micro Enterprise: entrepreneurs’ social capital and initial enterprise performance. Chin. Rural Econ. 2010, 5, 65–73. [Google Scholar]
- Zhou, H.X.; Ye, J.Y.; Cao, H.P. Flowing migrant workers social capital measurement and distribution. J. Yunnan Univ. Finance Econ. 2013, 3, 141–151. [Google Scholar]
- Luo, M.Z.; Chen, M. Empirical analysis of the impact of personality traits on entrepreneurial performance of farmers- On the regulation of human capital. J. Huazhong Agric. Univ. Soc. Sci. 2015, 2, 41–48. [Google Scholar]
- Huang, J.; Cai, G.N.; Mai, Y.Y. Who is more influential in identifying opportunities for migrant workers returning to their hometowns: Strong ties or weak ties. J. Agrotech. Econ. 2010, 4, 28–35. [Google Scholar]
- Luthans, F.; Youssef, C.M. Human, Social, and Now Positive Psychological Capital Management: Investing in People for Competitive Advantage. Organ. Dyn. 2004, 33, 143–160. [Google Scholar] [CrossRef]
- Avolio, B.J. The Chief Integrative Leader: Moving to the Next Economy’s HR Leader; Society of Human Resource Management: Alexandria, VA, USA, 2005. [Google Scholar]
- Luthans, F.; Avolio, B.J.; Avey, J.B.; Norman, S.M. Positive psychological capital: Measurement and relationship with performance and satisfaction. Pers. Psychol. 2007, 60, 541–572. [Google Scholar] [CrossRef]
- Duan, J.Y.; Xu, Y.; Tian, X.M. Self-efficacy and Entrepreneurial Intention of New Generation Migrant Workers: Impact of social model and subjective norm. J. Suzhou Univ. Philos. Soc. Sci. 2015, 3, 111–119. [Google Scholar]
- Chen, Y.M. The Influencing Factors on New-generation Rural Workers’ Psychological Capital. J. Urban. Probl. 2013, 2, 63–67. [Google Scholar]
- Simoes, N.; Crespo, N.; Moreira, S.B. Individual determinants of self-employment entry: What do we really know? J. Econ. Surv. 2016, 30, 783–806. [Google Scholar] [CrossRef]
- Kihlstrom, R.; Laffont, J. A general equilibrium theory of firm formation based on risk aversion. J. Political Econ. 1979, 87, 719–748. [Google Scholar] [CrossRef]
- Koellinger, P.; Minniti, M.; Schade, C. Gender differences in entrepreneurial propensity. Oxford Bull. Econ. Stat. 2013, 75, 213–234. [Google Scholar] [CrossRef]
- Solinge, H. Explaining Transitions into Self-Employment after (Early) Retirement; Netspar Discussion Paper 09/2012-036; Network for Studies on Pensions, Aging and Retirement: Tilburg, The Netherlands, 2012. [Google Scholar]
- Eren, O.; Sula, O. The effect of ability on young men’s self-employment decision: Evidence from the NELS. Ind. Relat. 2012, 51, 916–935. [Google Scholar] [CrossRef]
- Brandstätter, H. Becoming an entrepreneur—A question of personality structure? J. Econ. Psychol. 1997, 18, 157–177. [Google Scholar] [CrossRef]
- Caliendo, M.; Kritikos, A. Is entrepreneurial success predictable? An ex-ante analysis of the character-based approach. Kyklos 2008, 61, 189–214. [Google Scholar] [CrossRef]
- Mathieu, C.; St-Jean, É. Entrepreneurial personality: The role of narcissism. Pers. Individ. Differ. 2013, 55, 527–531. [Google Scholar] [CrossRef]
- Åstebro, T.; Chen, J. The entrepreneurial earnings puzzle: Mismeasurement or real? J. Bus. Ventur. 2014, 29, 88–105. [Google Scholar] [CrossRef]
- Fritsch, M.; Sorgner, A. Entrepreneurship and Creative Professions: A Microlevel Analysis; SOEP papers on Multidisciplinary Panel Data Research 538; German Socio-Economic Panel Study, German Institute for Economic Research: Berlin, Germany, 2013. [Google Scholar]
- Rauch, A.; Frese, M. Let’s put the person back into entrepreneurship research: A meta-analysis on the relationship between business owners’ personality traits, business creation, and success. Eur. J. Work Organ. Psychol. 2007, 16, 353–385. [Google Scholar] [CrossRef]
- Baron, R.A. The cognitive perspective: A valuable tool for answering entrepreneurship’s basic “why” questions. J. Bus. Ventur. 2004, 19, 221–239. [Google Scholar] [CrossRef]
- Shane, S.; Venkataraman, S. The promise of entrepreneurship as a field of research. Acad. Manag. Rev. 2000, 25, 217–226. [Google Scholar] [CrossRef]
- Krueger, N.F.; Carsrud, A.L. Entrepreneurial intentions:applying the theory of planned behaviour. Entrep. Reg. Dev. 1993, 5, 315–330. [Google Scholar] [CrossRef]
- Drucker, P. Innovation and Entrepreneurship; Butterworth-Heinemann: Oxford, UK, 1985. [Google Scholar]
- Kirzner, I.M. Competition and Entrepreneurship; Coronet Books Incorporated: London, UK, 1973. [Google Scholar]
- Ucbasaran, D.; Westhead, P.; Wright, M. Does entrepreneurial experience influence opportunity identification? J. Priv. Equity 2003, 7, 7–14. [Google Scholar] [CrossRef]
- Bhave, M.P. A process model of entrepreneurial venture creation. J. Bus. Ventur. 1994, 9, 223–242. [Google Scholar] [CrossRef]
- Luthans, F.; Youssef, C.M.; Avolio, B.J. Psychological Capital: Developing the Human Competitive Edge; Oxford University Press: Oxford, UK, 2007. [Google Scholar]
- Zhu, H.G.; Kang, L.Y. Financial environment, policy support and farmers’ entrepreneurial willing. China Rural Surv. 2013, 5, 57–59. [Google Scholar]
- Chandler, G.N.; Hanks, S.H. Founder competence, the environment, and venture performance. Entrep. Theory Pr. 1994, 11, 77–89. [Google Scholar] [CrossRef]
- Murphy, P.J. A conceptual foundation for entrepreneurial discovery theory. Entrep. Theory Pr. 2011, 35, 359–374. [Google Scholar] [CrossRef]
- Quan, Y.H. Research on the Relationship between Motivation Orientation, Environmental Perception and Happiness of Entrepreneurship in the Second Generation of Entrepreneurs; Zhejiang University: Guangzhou, China, 2015. [Google Scholar]
- Wei, F.; Xue, H.H. The choice of the state of re-employment of returning migrant workers and its influencing factors. Popul. Econ. 2013, 4, 89–96. [Google Scholar]
- Gao, X.F.; Wei, F. The impact of entrepreneurship environment on farmers’ entrepreneurship performance. Guizhou Agric. Sci. 2014, 42, 223–227. [Google Scholar]
- Jiang, J.Y.; Qian, W.R.; Guo, H.D. Social network, past experience and farmers’ entrepreneurship decisions. J. Agrotech. 2014, 2, 17–25. [Google Scholar]
- Zhang, Y.L.; Tang, L. Attributes driving farmers entrepreneurial performance. J. Huazhong Agric. Univ. 2013, 4, 19–24. [Google Scholar]
- Zhu, H.G.; Liu, L.; Kang, L.Y. The impact of entrepreneurial environment on farmers’ entrepreneurial performance. Agric. Econ. Manag. 2015, 1, 15–25. [Google Scholar]
- Lin, Q.; Mai, Q. How to Improve New Generation Migrant Workers’ Entrepreneurial Willingness—A Moderated Mediation Examination from the Sustainable Perspective. Sustainability 2018, 10, 1578. [Google Scholar] [CrossRef]
- Hu, X.D. The impact of social capital on entrepreneurship opportunity identification. Prod. Res. 2009, 20, 15–17. [Google Scholar]
- Xu, H.; Chen, F. The impact of public support policy on new generation migrant workers’ entrepreneurship performance. Agric. Econ. 2015, 8, 126–129. [Google Scholar]
- Dvouletý, O.; Lukeš, M. Review of empirical studies on self-employment out of unemployment: Do self-employment policies make a positive impact? Int. Rev. Entrep. 2016, 14, 361–376. [Google Scholar]
- Zhu, M.F. Influencing Factors of Rural Farmers Entrepreneurial Behaviour. J. Rural Econ. China. 2010, 3, 25–34. [Google Scholar]
- Xie, Y.C.; Wang, X.D. The analysis of establishment of social security system for the land-lost farmers. Adm. Law 2013, 4, 45–48. [Google Scholar]
- Yang, W.B. Rural Farmers Family Entrepreneurial Environment, Entrepreneurial Activities and Entrepreneurial Performance. J. Shaoxing Univ. Arts Sci. 2011, 8, 13–18. [Google Scholar]
- Ding, W.Y.; Lou, X.J.; Lou, Y. Factors affecting E-commerce entrepreneurial performance. Knowl. Econ. 2012, 3, 14–16. [Google Scholar]
- Sirmon, D.G.; Hitt, M.A. Managing Resources: Linking Unique Resources, Management, and Wealth Creation in Family Firms. Entrep. Theory Pr. 2010, 27, 339–358. [Google Scholar] [CrossRef]
- Hu, J.Y.; Zhang, B. Social networks, private financing and family entrepreneurship. Financ. Res. 2014, 10, 148–163. [Google Scholar]
- Hmieleski, K.M.; Carr, J.C.; Baron, R.A. Integrating Discovery and Creation Perspectives of Entrepreneurial Action: The Relative Roles of Founding CEO Human Capital, Social Capital, and Psychological Capital in Contexts of Risk Versus Uncertainty. Strat. Entrep. J. 2016, 9, 289–312. [Google Scholar] [CrossRef]
- Zhang, Y.L.; Liu, Y.R.; Yang, J. Can entrepreneurs’ cognitive monitoring improve performance? An integration model and empirical test. J. Res. Dev. Manag. 2017, 29, 1–9. [Google Scholar]
- Guo, H.D.; Ding, G.J. Relationship network, opportunity innovation and farmer entrepreneurial performance. China’s Rural Econ. 2013, 8, 78–89. [Google Scholar]
- Likert, R. A technique for the measurement of attitudes. Achieves Psychol. 1932, 22, 1–55. [Google Scholar]
- Zhang, Y.L.; Gao, J.; Zhang, J.F. Study on formal financial credit constraint of entrepreneurial farmers- Study on formal financial credit constraint of entrepreneurial farmers. J. Agrotech. Econ. 2015, 1, 64–74. [Google Scholar]

| City | District/County | County/town | Number of Samples | Total |
|---|---|---|---|---|
| Ankang City | Shiquan County | Chihe Town | 125 | 214 |
| Raofeng Town | 46 | |||
| Yinlong County | 43 | |||
| Tongchuan City | Wangyi District | Wangyi Country | 42 | 91 |
| Huangbao Town | 49 | |||
| Weinan City | Fuping County | Dancun Town | 47 | 266 |
| Linwei District | Xiaji Town | 73 | ||
| Chongning Town | 46 | |||
| Xinshi Town | 47 | |||
| Economic Development District | Fengyuan Town | 53 | ||
| Total | 5 | 10 | 571 | |
| Scale | αReliability Index | KMO Value | Bartlett Spherical Test Sig |
|---|---|---|---|
| Social capital | 0.899 | 0.847 | 0.000 |
| Psychological capital | 0.908 | 0.912 | 0.000 |
| Entrepreneurial performance | 0.912 | 0.890 | 0.000 |
| Entrepreneurial opportunity identification | 0.776 | 0.759 | 0.000 |
| Entrepreneurial environment perception | 0.914 | 0.886 | 0.000 |
| Total | 0.955 | 0.915 | 0.000 |
| Fitness | Fitness Index | Judging Criteria |
|---|---|---|
| Absolute Index | CMIN/DF = 4.477 | Acceptable between 1–5 |
| GFI = 0.866 | 0.5 < GFI < 1, better to be close to 1 | |
| RMR = 0.041 | RMR < 0.05, better to be close to 0 | |
| AGFI = 0.832 | 0.5 < AGFI < 1, better to be close to 1 | |
| Relative Index | NFI = 0.813 | 0.5 < NFI < 1, better to be close to 1 |
| RFI = 0.786 | 0.5 < RFI < 1, better to be close to 1 | |
| IFI = 0.848 | 0.5 < IFI < 1, better to be close to 1 | |
| CFI = 0.847 | 0.5 < CFI < 1, better to be close to 1 | |
| Simple Index | PNFI = 0.711 | 0.5 < PNFI < 1, better to be close to 1 |
| PCFI = 0.741 | 0.5 < PCFI < 1, better to be close to 1 |
| Potential/Observed Variables | Path | Potential Variables | Standard Path Index | C.R. | P |
|---|---|---|---|---|---|
| entrepreneurial opportunity identification | ← | social capital | 0.125 | 1.317 | 0.188 |
| entrepreneurial opportunity identification | ← | psychological capital | 0.763 | 7.277 | *** |
| entrepreneurial environment perception | ← | social capital | 0.273 | 2.686 | 0.007 |
| entrepreneurial environment perception | ← | psychological capital | 0.394 | 3.885 | *** |
| entrepreneurial performance | ← | entrepreneurial opportunity identification | 0.605 | 9.615 | *** |
| entrepreneurial performance | ← | entrepreneurial environment perception | 0.354 | 6.097 | *** |
| social support | ← | social capital | 0.713 | ||
| social trust | ← | social capital | 0.683 | 14.195 | *** |
| social network | ← | social capital | 0.692 | 12.589 | *** |
| social participation | ← | social capital | 0.464 | 9.301 | *** |
| social prestige | ← | social capital | 0.600 | 12.406 | *** |
| entrepreneurial happiness | ← | psychological capital | 0.658 | ||
| self-efficacy | ← | psychological capital | 0.737 | 12.764 | *** |
| innovation and risk-taking | ← | psychological capital | 0.700 | 12.121 | *** |
| Finding entrepreneurial opportunity earlier than others | ← | entrepreneurial opportunity identification | 0.702 | ||
| Get enough resources from others | ← | entrepreneurial opportunity identification | 0.664 | 13.789 | *** |
| Clear about what to do | ← | entrepreneurial opportunity identification | 0.683 | 13.939 | *** |
| Ready to face a failure | ← | entrepreneurial opportunity identification | 0.641 | 12.926 | *** |
| economic development | ← | entrepreneurial environment perception | 0.561 | ||
| government service support | ← | entrepreneurial environment perception | 0.599 | 10.263 | *** |
| government administrative support | ← | entrepreneurial environment perception | 0.639 | 10.479 | *** |
| entrepreneurial culture | ← | entrepreneurial environment perception | 0.763 | 11.874 | *** |
| financial and credit policies | ← | entrepreneurial environment perception | 0.604 | 10.068 | *** |
| infrastructure construction | ← | entrepreneurial environment perception | 0.493 | 9.057 | *** |
| financial performance | ← | entrepreneurial performance | 0.827 | ||
| learning and growth performance | ← | entrepreneurial performance | 0.662 | 15.112 | *** |
| internal business process performance | ← | entrepreneurial performance | 0.621 | 13.762 | *** |
| customer performance | ← | entrepreneurial performance | 0.741 | 18.239 | *** |
| Social capital | ← | psychological capital | 0.773 | 9.107 | *** |
| Path | Expected Direction | Examination |
|---|---|---|
| Positive effect of social capital on entrepreneurial business identification | + | unverified |
| Positive effect of psychological capital on entrepreneurial business identification | + | verified |
| Positive effect of social capital on entrepreneurial environment perception | + | unverified |
| Positive effect of psychological capital on entrepreneurial environment perception | + | verified |
| Positive effect of entrepreneurial business identification on entrepreneurial performance | + | verified |
| Positive effect of entrepreneurial environment perception on entrepreneurial performance | + | verified |
© 2018 by the authors. Licensee MDPI, Basel, Switzerland. This article is an open access article distributed under the terms and conditions of the Creative Commons Attribution (CC BY) license (http://creativecommons.org/licenses/by/4.0/).
Share and Cite
Ma, H.; Topolansky Barbe, F.; Zhang, Y.C. Can Social Capital and Psychological Capital Improve the Entrepreneurial Performance of the New Generation of Migrant Workers in China? Sustainability 2018, 10, 3964. https://doi.org/10.3390/su10113964
Ma H, Topolansky Barbe F, Zhang YC. Can Social Capital and Psychological Capital Improve the Entrepreneurial Performance of the New Generation of Migrant Workers in China? Sustainability. 2018; 10(11):3964. https://doi.org/10.3390/su10113964
Chicago/Turabian StyleMa, Hongyu, Federico Topolansky Barbe, and Yongmei Carol Zhang. 2018. "Can Social Capital and Psychological Capital Improve the Entrepreneurial Performance of the New Generation of Migrant Workers in China?" Sustainability 10, no. 11: 3964. https://doi.org/10.3390/su10113964
APA StyleMa, H., Topolansky Barbe, F., & Zhang, Y. C. (2018). Can Social Capital and Psychological Capital Improve the Entrepreneurial Performance of the New Generation of Migrant Workers in China? Sustainability, 10(11), 3964. https://doi.org/10.3390/su10113964
