An Analysis of the Eco-Innovation Mechanism and Policies in the Pulp and Paper Industry Based on Coupled Game Theory and System Dynamics
Abstract
:1. Introduction
2. Analysis of the Current Pulp and Paper Industry in China
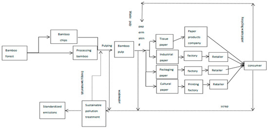
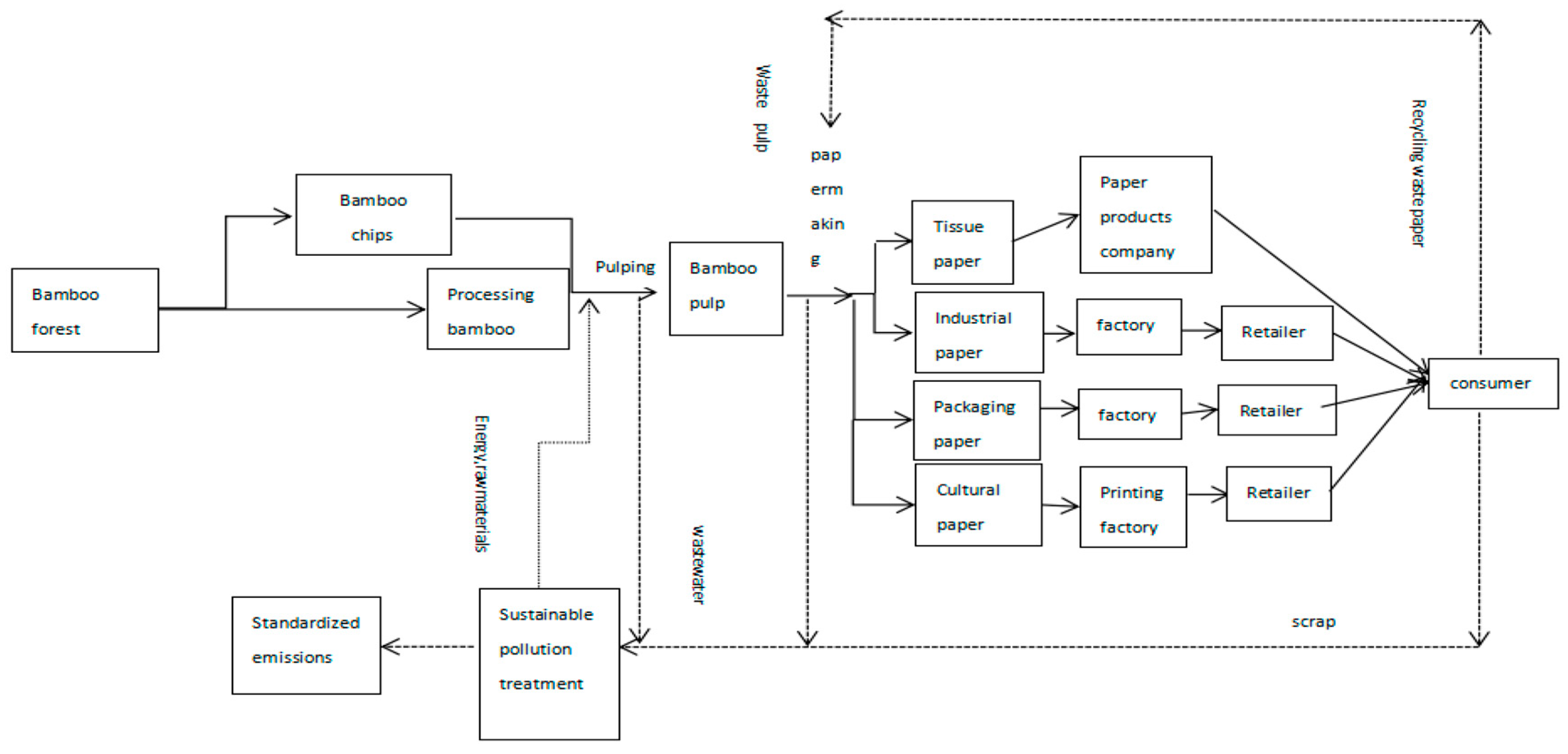
2.1. The Pulp and Paper Industry Structure in China
2.2. Background of the Pulp and Paper Industry in China
2.3. Methodology
3. Constructing an Industrial Chain of Papermaking Industry in a Certain Region
3.1. Regional Background
3.2. Analysis of the Current Pulp and Paper Industry in Sichuan Province
3.3. The Environmental Impact from the Pulp and Paper Industry in Sichuan Province
3.3.1 Water Pollution
3.3.2. Emissions of Greenhouse Gas
3.3.3. Low Sustainability
3.3.4. Human Health
3.3.5. Ecological Vulnerability
3.3.6. Influence on Other Industries
4. Constructing a Bamboo Forest Park Model for Enterprises and Farmers
4.1. Game Analysis
4.2. The Game Model between the Government and Enterprises
4.3. The Game Model between the Government and Farmers
4.4. The Game Model between Enterprises and Farmers
5. Model and Measures
5.1. Technology of Ecological Innovation
5.2. Policies of Eco-Innovation
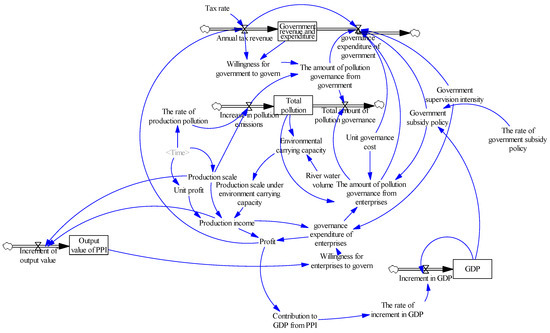
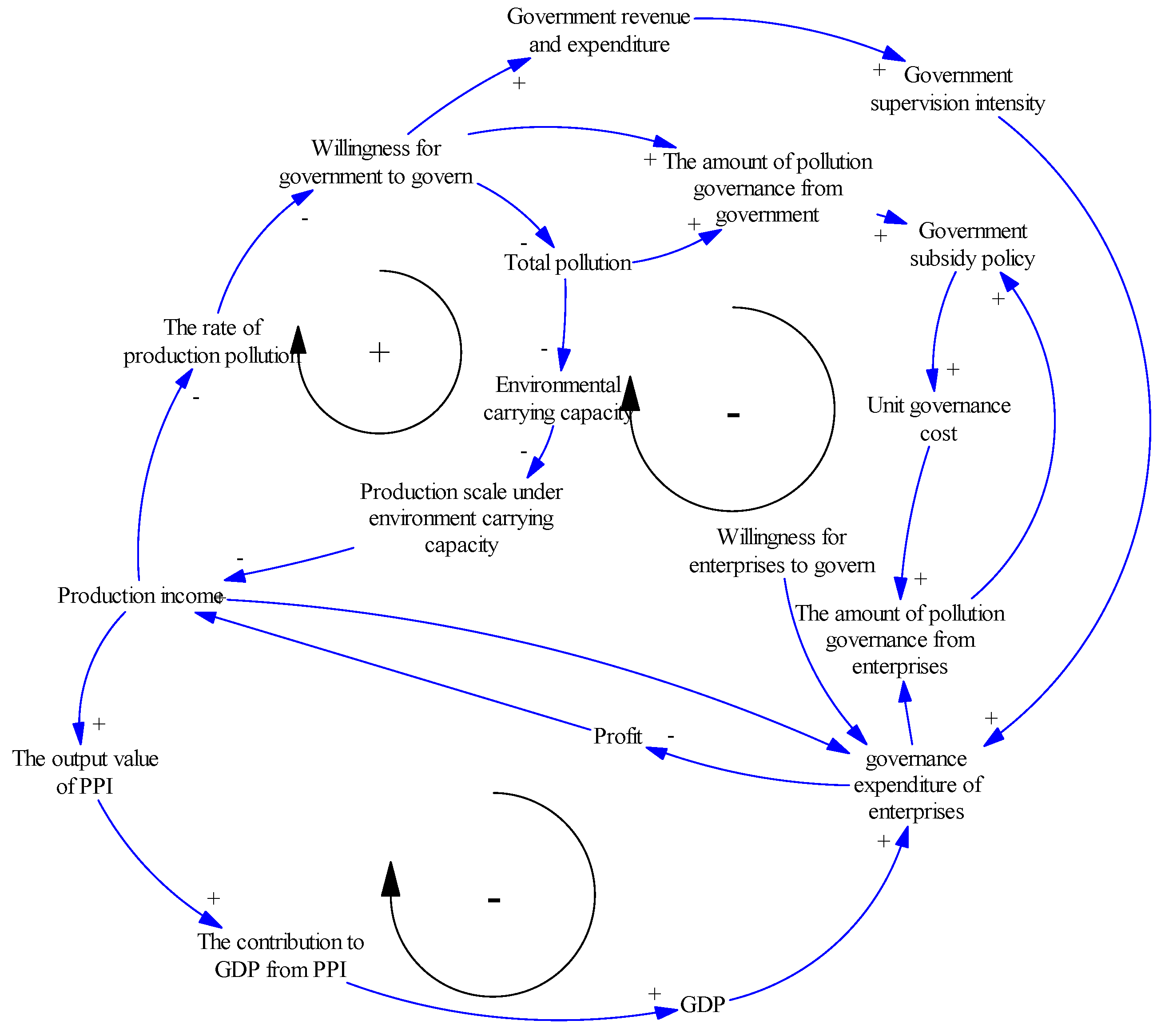
5.2.1. Reality Test
5.2.2. Simulation Results and Discussion
- The government needs to reduce the impact of ecological R&D on the operation of enterprises through adjustment of policies on financing and financial subsidies.
- Implementing a tax deduction policy in the investment in eco-innovation, so that enterprises can actively carry out eco-innovation.
- Disseminating ecological idea through the channels of government so that most people will understand and support Eco-products, which can also reduce advertising costs for enterprises.
- Enterprises can built a platform for sharing resources and knowledge with research institutions to reduce the costs and risks of R&D.
- Due to unreasonable production processes and backward equipment, SMEs have become the main source of pollution in the pulp and paper industry. Therefore, the government needs to establish more stringent supervision and punishment measures to raise the SMEs’ awareness of cleaner production.
- In China, the difficulty of financing and loan for SMEs is a common phenomenon. Therefore, government needs to subsidize enterprises so that the enterprise can afford the latest clean equipment and investment in process innovation, and the government also needs to reduce the approval process for their loans.
- For small and medium-sized enterprises that do not have the ability to implement the R&D of eco-innovation, they can achieve clean production by purchasing emission rights from large enterprises and scientific research institutions.
5.3. Farmers’ Ecological Innovation
5.4. Improving Ecologically Fragile Areas
5.5. Limitations and Discussion on Future Research
6. Conclusions
Author Contributions
Funding
Acknowledgments
Conflicts of Interest
References
- Liu, Y.; Sun, H. Model hypothesis and empirical analysis of formation mechanism of resources-based industry. China Popul. Resour. Environ. 2014, 24, 103–111. [Google Scholar]
- Xu, W.; Yang, L. On the temporal-spatial pattern evolution and its causes of Eco-innovation in the Pan-Yangtze River Delta region. J. Zhejiang Univ. Technol. (Soc. Sci.) 2017, 16, 147–154. [Google Scholar]
- Grinnell, J. The niche relationship of the California thrasher. Auk 2000, 34, 427–433. [Google Scholar] [CrossRef]
- Panapanaan, V.; Uotila, T. Creation and alignment of the eco-innovation strategy model to regional innovation strategy: A case from Lahti (Päijät-Häme Region), Finland. Eur. Plann. Stud. 2014, 22, 1212–1234. [Google Scholar] [CrossRef]
- Fussler, C.; James, P. Driving Eco-Innovation: A Breakthrough Discipline for Innovation and Sustainability; Pitman Publishing: London, UK, 1996. [Google Scholar]
- Meng, K.; Lei, P. Organizational field, organization decoupling and environmental policy enlightenment of enterprise ecological innovation. Economist 2017, 2, 43–49. [Google Scholar]
- Laforet, S. Effects of size, market and strategic orientation on innovation in non-high-tech manufacturing SMEs. Eur. J. Mark. 2017, 43, 188–212. [Google Scholar] [CrossRef]
- Peng, X.; Huang, X. Frontier analysis of influencing factors of enterprise ecological innovation and prospects for future research. Foreign Econ. Manag. 2013, 35, 61–71. [Google Scholar]
- Tarnawska, K. Eco-innovations—Tools for the transition to green economy. Econ. Manag. 2014, 18, 735–743. [Google Scholar] [CrossRef]
- Eryigit, N.; Özcüre, G. Eco-Innovation as modern era strategy of companies in developing countries: Comparison between Turkey and European Union. Procedia Soc. Behav. Sci. 2015, 195, 1216–1225. [Google Scholar] [CrossRef]
- Wang, Y.; Yang, X. Estimating carbon emissions from the pulp and paper industry: A case study. Appl. Energy 2016, 184, 779–789. [Google Scholar] [CrossRef]
- Peng, L.; Zeng, X. Analysis of energy efficiency and carbon dioxide reduction in the Chinese pulp and paper industry. Energy Policy 2015, 80, 65–75. [Google Scholar] [CrossRef]
- Kong, L.; Hasanbeigi, A. Energy conservation and CO2 mitigation potentials in the Chinese pulp and paper industry. Resour. Conserv. Recycl. 2015, 117, 74–84. [Google Scholar] [CrossRef]
- Lindmark, M.; Bergquist, A.K. Energy transition, carbon dioxide reduction and output growth in the Swedish pulp and paper industry: 1973–2006. Energy Policy 2011, 39, 5449–5456. [Google Scholar] [CrossRef]
- Onarheim, K.; Santos, S. Performance and cost of CCS in the pulp and paper industry part 2: Economic feasibility of amine-based post-combustion CO2 capture. Int. J. Greenh. Gas Control 2017, 66, 60–75. [Google Scholar] [CrossRef]
- Joelsson, J.M.; Gustavsson, L. CO2 emission and oil use reduction through black liquor gasification and energy efficiency in pulp and paper industry. Resour. Conserv. Recycl. 2008, 52, 747–763. [Google Scholar] [CrossRef]
- Scordato, L.; Klitkou, A. Policy mixes for the sustainability transition of the pulp and paper industry in Sweden. J. Clean. Prod. 2018, 183, 1216–1227. [Google Scholar] [CrossRef]
- Korhonen, J.; Pätäri, S. The role of environmental regulation in the future competitiveness of the pulp and paper industry: The case of the sulfur emissions directive in Northern Europe. J. Clean. Prod. 2015, 108, 864–872. [Google Scholar] [CrossRef]
- Ericsson, K.; Nilsson, L.J. New energy strategies in the Swedish pulp and paper industry—The role of national and EU climate and energy policies. Energy Policy 2011, 39, 1439–1449. [Google Scholar] [CrossRef]
- Zhang, C.; Chen, J. Alternative policy assessment for water pollution control in China’s pulp and paper industry. Resour. Conserv. Recycl. 2012, 66, 15–26. [Google Scholar] [CrossRef]
- Bergquist, A.K.; Keskitalo, E.C.H. Regulation versus deregulation. Policy divergence between Swedish forestry and the Swedish pulp and paper industry after the 1990s. For. Policy Econ. 2016, 73, 10–17. [Google Scholar] [CrossRef]
- Chen, X.; Xiao, X. Study on dynamic evolution of regional differences in Chinese industrial circular economy efficiency and influence factors of efficiency-An empirical study on paper-making and paper products industry. China Soft Sci. 2015, 1, 160–171. [Google Scholar]
- Zhang, X.; Huang, L. Study on the Basic Situation and Development Countermeasures of Paper Making Industry in China. China Pulp Paper 2017, 36, 74–76. [Google Scholar]
- China Paper Association. China Paper Industry 2016 Annual Report [R]; Paper Association: Beijing, China, 2016. [Google Scholar]
- Zhang, D.; Han, Y. Constructing the future of our paper and pulp industry based on the ideas of circular Economy. Environ. Prot. Sci. 2006, 32, 72–74. [Google Scholar]
- Pang, X.; Song, W. Evaluation of international competitiveness of Chinese paper and paper products. Price: Theory Pract. 2016, 3, 152–155. [Google Scholar]
- Zhang, J.; Duan, Y. Spatial density estimation on the industrial water pollution emission in Beijing-Tianjin-Heibei region. Ecol. Environ. Sci. 2018, 27, 115–121. [Google Scholar]
- Yang, C.; Dong, W. Research of production and control about the dioxin based on the pulp and paper industry. Environ. Sci. Technol. 2014, 27, 36–40. [Google Scholar]
- Chen, F.; Zhu, X. Research on applicability of eco-industrial park to sustainable development of chinese paper industry. China Resour. Compr. Utilization 2007, 25, 14–17. [Google Scholar]
- Azar, A.T. System dynamics as a useful technique for complex systems. Int. J. Ind. Syst. Eng. 2012, 10, 377–410. [Google Scholar] [CrossRef]
- Tao, L.; Liu, T. An integrated method of life-cycle assessment and system dynamics for waste mobile phone management and recycling in China. J. Clean. Prod. 2018, 187, 853–862. [Google Scholar]
- Longden, D.; Brammer, J. Distributed or centralised energy-from-waste policy? Implications of technology and scale at municipal level. Energy Policy 2007, 35, 2622–2634. [Google Scholar] [CrossRef]
- Zhang, J.; Wang, Z. The simulation of carbon emission trading system in Beijing-Tianjin-Hebei Region: An analysis based on system dynamics. Chin. J. Manag. Sci. 2016, 24, 1–8. [Google Scholar]
- Tian, Y.; Govindan, K. A system dynamics model based on evolutionary game theory for green supply chain management diffusion among Chinese manufacturers. J. Clean Prod. 2014, 80, 96–105. [Google Scholar] [CrossRef]
- Wei, H.; Liao, Q. Analysis on the eco-environmental impact causes of eucalyptus fast-growing Plantation. Environ. Dev. 2011, 8, 57–58. [Google Scholar]
- Chen, Q.; Gao, S. The selection of paper-pulp bamboo species and the development of bamboo paper sector in Sichuan. J. Bamboo Res. 2002, 21, 47–51. [Google Scholar]
- Liao, S.; Ye, Z. A Comparative study on physical and chemical properties of soils in eucalyptus plantations, Chinese fir plantations and bamboo forest. J. Subtrop. Resour. Environ. 2008, 3, 53–58. [Google Scholar]
- Jiang, X. Analysis of Water and Gas Pollution in Paper Mills; South China University of Technology: Guangzhou, China, 2009. [Google Scholar]
- Wang, D.; Wu, Y. Carbon Emission Status of the Last Decade in Sichuan Province. Sichuan Environ. 2012, 31, 141–145. [Google Scholar]
- Wen, H.; Yang, K. Brief introduction of process and pollutant emission characteristics in paper industry. Low Carbon World 2016, 12, 3–4. [Google Scholar]
- Ni, W.; Ye, H. Suggestions for sustainable development of Sichuan pulp and paper Industry. Sichuan Environ. 2011, 30, 82–86. [Google Scholar]
- Yang, Y. Research on evaluation of Sichuan low-carbon economy efficiency. China Popul. Resour. Environ. 2012, 22, 52–56. [Google Scholar]
- Lin, B.; Li, J. Transformation of China’s Energy struture under environmental governance constraints: A peak value analysis of coal and carbon dioxide. Soc. Sci. China 2015, 9, 84–107. [Google Scholar]
- Du, J. An analysis of the low-carbon transformation path of Sichuan industrial enterprises—In the background of ecological civilization. Mod. Bus. Trade Ind. 2016, 37, 8–10. [Google Scholar]
- Chen, Y.; Guo, J. Sustainable development of Qinba Mountain Areas in Sichuan Province based on the integration of informatization and industrialization. Sci. Technol. Manag. Land Resour. 2016, 33, 110–114. [Google Scholar]
- Shi, Y.; Li, X. Inhibitory effect of sulfur on the formation of dioxins during waste incineration process. Energy Eng. 2005, 1, 36–41. [Google Scholar]
- Yao, M.; Lian, B. Microbial flocculability on wastewater containing high concentration heavy metal ions. Environ. Sci. Technol. 2009, 32, 1–4. [Google Scholar]
- Chen, X.; Liu, Q. Entering the four seasons of human settlements—Analysis and countermeasure of the advantages of ecological industry development in Sichuan Province. Resour. Habitant Environ. 2012, 4, 71–74. [Google Scholar]
- Shen, F.; Wang, S. Calculation, disclosure and inspection of carbon emissions from pulp and paper enterprises. Foreign Invest. China 2011, 7, 161–162. [Google Scholar]
- Liu, Y.; Wang, L. Analysis of heavy metal pollution status and sources of urban domestic waste in Sichuan. Chin. J. Environ. Eng. 2015, 9, 6010–6018. [Google Scholar]
- Ai, N. On the Geo-environment of the Hengduan Mountains and the Development of Ethnic Culture Tourism. J. Yunnan Normal Univ. (Hum. Soc. Sci.) 2006, 38, 130–136. [Google Scholar]
- Happonen, A. Feasible application area study for linear laser cutting in paper making processes. Phys. Procedia 2015, 78, 174–181. [Google Scholar] [CrossRef]
- Ramnath, L.; Sithole, B. Identification of lipolytic enzymes isolated from bacteria indigenous to Eucalyptuswood species for application in the pulping industry. Biotechnol. Rep. 2017, 15, 114–124. [Google Scholar] [CrossRef] [PubMed]
- Georgieva, N.; Boeva-Spiridonova, R. Application of improved chemical–mechanical pulp from poplar wood in the packing paper composition. Holz als Roh- und Werkstoff 2008, 66, 75–76. [Google Scholar] [CrossRef]
- Shabbir, I.; Mirzaeian, M. Carbon Emissions reduction potentials in pulp and paper mills by applying cogeneration technologies. Energy Procedia 2017, 112, 142–149. [Google Scholar] [CrossRef]
- Griffin, P.W.; Hammond, G.P. Industrial decarbonisation of the pulp and paper sector: A UK perspective. Appl. Thermal Eng. 2018, 134, 152–162. [Google Scholar] [CrossRef]
- Sathitbunanan, S.; Ritthong, W. An analysis of the cost effectiveness for energy efficiency technology in Thailand pulp and paper industry. Energy Procedia 2017, 138, 729–733. [Google Scholar] [CrossRef]
- Uğurlu, M.; Karaoğlu, M.H. Removal of AOX, Total nitrogen and chlorinated lignin from bleached kraft mill effluents by UV oxidation in the Presence of hydrogen peroxide utilizing TiO2 as photocatalyst. Environ. Sci. Pollut. Res. 2009, 16, 265–273. [Google Scholar] [CrossRef] [PubMed]
- Shen, W.; Long, Z. Distribution analysis of organic pollutants in paper mill wastewater. Chin. J. Appl. Chem. 2011, 28, 471–477. [Google Scholar]
- Zhang, K.; Zhou, Q. Wastewater treatment efficiency of combined aluminum-starch flocculant. Chin. J. Appl. Ecol. 2004, 15, 1443–1446. [Google Scholar]
- Toczyłowska-Mamińska, R. Limits and perspectives of pulp and paper industry wastewater treatment—A review. Renew. Sustain. Energy Rev. 2017, 78, 764–772. [Google Scholar] [CrossRef]
- Shi, F. Design and debug on regenerated papermaking wastewater treatment project. Environ. Sci. Technol. 2010, 33, 174–179. [Google Scholar]
- Karthik, M.; Dhodapkar, R. Closing water loop in a paper mill section for water conservation and reuse. Desalination 2011, 281, 172–178. [Google Scholar] [CrossRef]
- Kesidou, E.; Demirel, P. On the drivers of eco-innovations: Empirical evidence from the UK. Res. Policy 2012, 41, 862–870. [Google Scholar] [CrossRef]
- Yuan, W. Eco-innovation performance of rural households and its influence factors—A survey analysis among pig farmers. Guangdong Agric. Sci. 2016, 43, 149–158. [Google Scholar]
- Zhou, N. The influence of farmers’ cultural qualities on agricultural production and technology selection channels—Based on the analysis of farmers’ questionnaires in ten provinces of China. Chin. Rural Econ. 2007, 9, 33–38. [Google Scholar]
- Lu, D. Research on Agricultural Technology Innovation Model Based on Ecological Civilization Construction. Agric. Econ. 2009, 9, 46–47. [Google Scholar]
- Zhang, F. Effect of farmers’ perception on ecological compensation—A case study of Zhangye Prefecture in the Heihe River Basin. Chin. J. Eco-Agric. 2014, 22, 217–224. [Google Scholar] [CrossRef]
- Su, F.; Shang, H. Analysis of influencing factors to farming households’ willingness to participate in ecological compensation. China Popul. Resour. Environ. 2011, 21, 119–125. [Google Scholar]
- Qiao, Q.; Gao, J. Method and application of ecological frangibility assessment. Res. Environ. Sci. 2008, 21, 117–123. [Google Scholar]
- Qi, X.; Ye, S. The game analysis between poverty and environment in ecologically fragile zones. Acta Ecol. Sinica 2013, 33, 6411–6417. [Google Scholar]
- Liu, J.; Zhou, C. Scope of China’s ecologically fragile areas. Biodivers. Sci. 2015, 23, 725–732. [Google Scholar] [CrossRef]
- Lu, Y.; Ding, S. Sustainable development of vulnerable ecological regions under the perspective of regional externalities. China Popul. Resour. Environ. 2010, 20, 68–73. [Google Scholar]
- Bhattacharya, H.; Innes, R. Income and the Environment in Rural India: Is There a Poverty Trap? Am. J. Agric. Econ. 2013, 95, 42–69. [Google Scholar] [CrossRef]
- Huang, C.; Ai, N. Characterzation of Fragile Eco-Regions in Southwestern China. Resour. Environ. Yangtze Basin 2003, 12, 467–472. [Google Scholar]
- Qiao, B.; Yan, X. The investigation and research on rehabilitation and restoration modes of vulnerable ecological regions in Hilly Areas of Sichuan. Ecol. Econ. 2008, 10, 41–44. [Google Scholar]
- Chen, W.; Li, X. Discussion on sustainable management mode of returning farmland to forest in Sichuan. Sichuan For. Explor. Des. 2002, 12, 19–23. [Google Scholar]









| Enterprises | Ecological Enterprises | Traditional Enterprises | |
|---|---|---|---|
| Government | |||
| Supervision | C1 − γ1, −C1 + β1 + P | B + F1 − γ1, −F1 − B + P | |
| Non-supervision | C1, −C1 + P | 0, P | |
| Farmers | Ecological Livelihood | Traditional Production | |
|---|---|---|---|
| Government | |||
| Supervision | C2 − γ2 + α, −C2 + β2 + Pf + Ps | B + F2 − γ2 + α, F2 + Pf | |
| Non-supervision | C2, −C2 + Pf + Ps | 0, Pf | |
| Farmers | Ecological Livelihood | Traditional Production | |
|---|---|---|---|
| Enterprises | |||
| Ecological enterprises | P − C1 + ΔP1, −C2 + Pf + ΔPs1 | P − C1 + ΔP2, Pf + ΔPs3 | |
| Traditional enterprises | P + ΔP3, −C2 + Pf + ΔPs2 | P, Pf | |
| Variable | Unit | Calculation Formula/Function |
|---|---|---|
| Government revenue and expenditure | 100 million yuan | INTEG [(Annual tax revenue–governance expenditure of government),0] |
| Annual tax revenue | 100 million yuan | Profit × Tax rate |
| Governance expenditure of government | 100 million yuan | Unit governance cost × Amount of pollution governance from the government + Government supervision × Annual tax revenue/3 + Government subsidy policy × Amount of pollution governance from enterprises |
| Amount of pollution governance from government | 100 million tons | Willingness for the government to govern × Increase in pollution emissions |
| Total pollution | 100 million tons | INTEG [(Increase in pollution emissions–Total amount of pollution governance),0] |
| Increase in pollution emissions | 100 million tons | Production scale × Rate of production pollution |
| Total amount of pollution governance | 100 million tons | Amount of pollution governance from the government + Amount of pollution governance from enterprises |
| Production scale | Dmnl | WITHLOOKUP (Time) ([(1995, 0)(2018, 4 × 107)], (1995.14, 526, 316), (1996.83, 877, 193), (1998.45, 1.804 × 106), (2000.63, 2.932 × 106), (2003.27, 7.367 × 106), (2004.28, 9.29825 × 106), (2005.34, 1.08772 × 107), (2007.59, 2.179 × 107), (2009.39, 2.472 × 107), (2010.33, 2.9 × 107), (2010.83,2.662 × 107), (2012.02,2.696 × 107), (2012.87, 2.629 × 107), (2014.34, 2.502 × 107), (2015.19, 2.652 × 107), (2016.03, 2.82456 × 107), (2017.65, 2.89474 × 107)) |
| Profit | 100 million yuan | Production income–governance expenditure of enterprises |
| Production income | 100 million yuan | MIN (Production scale, Production scale under environment carrying capacity) × Unit profit |
| The amount of pollution governance from enterprises | 100 million tons | MIN (Total pollution, governance expenditure of enterprises/(Unit governance cost-Government subsidy policy)) |
| governance expenditure of enterprises | 100 million yuan | Production income × Willingness for enterprises to govern × (1 + Government supervision intensity) |
| Environmental carrying capacity | Dmnl | 1–Total pollution/River water volume × 100 |
| Production scale under environment carrying capacity | Dmnl | 3 × 107/Environmental carrying capacity |
| Rate of production pollution | Dmnl | WITHLOOKUP (Time) ([(1996, 0) (2018, 0.06)], (1996.47, 0.0557895), (1998.02, 0.0455263), (2000.51, 0.0365789), (2002.73, 0.0289474), (2004.68, 0.0255263), (2006.9, 0.02258), (2008.04, 0.01801), (2008.65, 0.01731), (2009.59, 0.01449), (2011, 0.0144737), (2012.89, 0.01116), (2014.23, 0.01032), (2016.12, 0.006895)) |
| Unit profit | 100 million yuan | WITHLOOKUP (Time) ([(1996, 2000) (2020, 5000)], (1996.51, 2092.11), (1998.44, 2105.26), (2001.09, 2184.21), (2003.49, 2263.16), (2007.19, 2460.53), (2009.43, 2789.47), (2010.17, 3684.21), (2011.49, 3802.63), (2013.32,3802.63), (2014.5, 3802.63), (2015.23, 4026.32), (2017.72, 4078.95), (2019.71, 4092.11)) |
| Tax rate | Dmnl | 0.17 |
| Willingness for enterprises to govern | Dmnl | 0.15 |
| Government subsidy policy | yuan | 10000 + GDP × Rate of government subsidy policy |
| Government supervision intensity | Dmnl | 0.6 |
| Unit governance cost | yuan | 40,000 |
| River water volume | 100 million cu.m | 8.00 × 108 |
| Increment in output value | 100 million yuan | Production scale + Production income |
| GDP | 100 million yuan | INTEG (Increment in GDP,0) |
| Increment in GDP | 100 million yuan | GDP × Rate of increment in GDP |
| Rate of government subsidy policy | Dmnl | 4 × 10-5 |
| Rate of increment in GDP | Dmnl | Contribution to GDP from PPI × 4.5 × 10−5 |
| Contribution to GDP from PPI | 100 million yuan | LN (Profit) * 6.4 × 10−5 |
| Increment of output value | 100 million yuan | Production scale + Production income |
| Output value of PPI | 100 million yuan | INTEG (Increment of output value,0) |
| Profit | ||||
|---|---|---|---|---|
| Year | Actual Value | Fitted Value | Error | Error Ratio |
| 2009 | 504.71 | 499.045 | 5.665 | 0.011224 |
| 2010 | 727.08 | 726.964 | 0.116 | 0.00016 |
| 2011 | 760.41 | 761.812 | −1.402 | −0.00184 |
| 2012 | 774.21 | 778.978 | −4.768 | −0.00616 |
| 2013 | 749.61 | 756.535 | −6.925 | −0.00924 |
| 2014 | 726.99 | 731.566 | −4.576 | −0.00629 |
| 2015 | 792.82 | 787.231 | 5.589 | 0.00705 |
| Total Pollution | ||||
|---|---|---|---|---|
| Year | Actual Value | Fitted Value | Error | Error Ratio |
| 2009 | 392,604 | 391,625 | 979 | 0.00249 |
| 2010 | 393,699 | 398,309 | −4610 | −0.0117 |
| 2011 | 382,265 | 385,993 | −3728 | −0.0098 |
| 2012 | 342,717 | 342,870 | −153 | −0.0004 |
| 2013 | 285,452 | 290,338 | −4886 | −0.0171 |
| 2014 | 275,501 | 264,887 | 10,614 | 0.03853 |
| 2015 | 236,684 | 233,689 | 2995 | 0.01265 |
| Intensity of Supervision | Basis of Subsidy | |
|---|---|---|
| Current | 0.6 | 10,000 |
| A1 | 0.8 | 10,000 |
| A2 | 0.6 | 12,000 |
© 2018 by the authors. Licensee MDPI, Basel, Switzerland. This article is an open access article distributed under the terms and conditions of the Creative Commons Attribution (CC BY) license (http://creativecommons.org/licenses/by/4.0/).
Share and Cite
MA, L.; HU, J. An Analysis of the Eco-Innovation Mechanism and Policies in the Pulp and Paper Industry Based on Coupled Game Theory and System Dynamics. Sustainability 2018, 10, 3482. https://doi.org/10.3390/su10103482
MA L, HU J. An Analysis of the Eco-Innovation Mechanism and Policies in the Pulp and Paper Industry Based on Coupled Game Theory and System Dynamics. Sustainability. 2018; 10(10):3482. https://doi.org/10.3390/su10103482
Chicago/Turabian StyleMA, Lin, and Jiayu HU. 2018. "An Analysis of the Eco-Innovation Mechanism and Policies in the Pulp and Paper Industry Based on Coupled Game Theory and System Dynamics" Sustainability 10, no. 10: 3482. https://doi.org/10.3390/su10103482
APA StyleMA, L., & HU, J. (2018). An Analysis of the Eco-Innovation Mechanism and Policies in the Pulp and Paper Industry Based on Coupled Game Theory and System Dynamics. Sustainability, 10(10), 3482. https://doi.org/10.3390/su10103482

